Spandidos Publications Logo
  • About
    • About Spandidos
    • Aims and Scopes
    • Abstracting and Indexing
    • Editorial Policies
    • Reprints and Permissions
    • Job Opportunities
    • Terms and Conditions
    • Contact
  • Journals
    • All Journals
    • Oncology Letters
      • Oncology Letters
      • Information for Authors
      • Editorial Policies
      • Editorial Board
      • Aims and Scope
      • Abstracting and Indexing
      • Bibliographic Information
      • Archive
    • International Journal of Oncology
      • International Journal of Oncology
      • Information for Authors
      • Editorial Policies
      • Editorial Board
      • Aims and Scope
      • Abstracting and Indexing
      • Bibliographic Information
      • Archive
    • Molecular and Clinical Oncology
      • Molecular and Clinical Oncology
      • Information for Authors
      • Editorial Policies
      • Editorial Board
      • Aims and Scope
      • Abstracting and Indexing
      • Bibliographic Information
      • Archive
    • Experimental and Therapeutic Medicine
      • Experimental and Therapeutic Medicine
      • Information for Authors
      • Editorial Policies
      • Editorial Board
      • Aims and Scope
      • Abstracting and Indexing
      • Bibliographic Information
      • Archive
    • International Journal of Molecular Medicine
      • International Journal of Molecular Medicine
      • Information for Authors
      • Editorial Policies
      • Editorial Board
      • Aims and Scope
      • Abstracting and Indexing
      • Bibliographic Information
      • Archive
    • Biomedical Reports
      • Biomedical Reports
      • Information for Authors
      • Editorial Policies
      • Editorial Board
      • Aims and Scope
      • Abstracting and Indexing
      • Bibliographic Information
      • Archive
    • Oncology Reports
      • Oncology Reports
      • Information for Authors
      • Editorial Policies
      • Editorial Board
      • Aims and Scope
      • Abstracting and Indexing
      • Bibliographic Information
      • Archive
    • Molecular Medicine Reports
      • Molecular Medicine Reports
      • Information for Authors
      • Editorial Policies
      • Editorial Board
      • Aims and Scope
      • Abstracting and Indexing
      • Bibliographic Information
      • Archive
    • World Academy of Sciences Journal
      • World Academy of Sciences Journal
      • Information for Authors
      • Editorial Policies
      • Editorial Board
      • Aims and Scope
      • Abstracting and Indexing
      • Bibliographic Information
      • Archive
    • International Journal of Functional Nutrition
      • International Journal of Functional Nutrition
      • Information for Authors
      • Editorial Policies
      • Editorial Board
      • Aims and Scope
      • Abstracting and Indexing
      • Bibliographic Information
      • Archive
    • International Journal of Epigenetics
      • International Journal of Epigenetics
      • Information for Authors
      • Editorial Policies
      • Editorial Board
      • Aims and Scope
      • Abstracting and Indexing
      • Bibliographic Information
      • Archive
    • Medicine International
      • Medicine International
      • Information for Authors
      • Editorial Policies
      • Editorial Board
      • Aims and Scope
      • Abstracting and Indexing
      • Bibliographic Information
      • Archive
  • Articles
  • Information
    • Information for Authors
    • Information for Reviewers
    • Information for Librarians
    • Information for Advertisers
    • Conferences
  • Language Editing
Spandidos Publications Logo
  • About
    • About Spandidos
    • Aims and Scopes
    • Abstracting and Indexing
    • Editorial Policies
    • Reprints and Permissions
    • Job Opportunities
    • Terms and Conditions
    • Contact
  • Journals
    • All Journals
    • Biomedical Reports
      • Information for Authors
      • Editorial Policies
      • Editorial Board
      • Aims and Scope
      • Abstracting and Indexing
      • Bibliographic Information
      • Archive
    • Experimental and Therapeutic Medicine
      • Information for Authors
      • Editorial Policies
      • Editorial Board
      • Aims and Scope
      • Abstracting and Indexing
      • Bibliographic Information
      • Archive
    • International Journal of Epigenetics
      • Information for Authors
      • Editorial Policies
      • Editorial Board
      • Aims and Scope
      • Abstracting and Indexing
      • Bibliographic Information
      • Archive
    • International Journal of Functional Nutrition
      • Information for Authors
      • Editorial Policies
      • Editorial Board
      • Aims and Scope
      • Abstracting and Indexing
      • Bibliographic Information
      • Archive
    • International Journal of Molecular Medicine
      • Information for Authors
      • Editorial Policies
      • Editorial Board
      • Aims and Scope
      • Abstracting and Indexing
      • Bibliographic Information
      • Archive
    • International Journal of Oncology
      • Information for Authors
      • Editorial Policies
      • Editorial Board
      • Aims and Scope
      • Abstracting and Indexing
      • Bibliographic Information
      • Archive
    • Medicine International
      • Information for Authors
      • Editorial Policies
      • Editorial Board
      • Aims and Scope
      • Abstracting and Indexing
      • Bibliographic Information
      • Archive
    • Molecular and Clinical Oncology
      • Information for Authors
      • Editorial Policies
      • Editorial Board
      • Aims and Scope
      • Abstracting and Indexing
      • Bibliographic Information
      • Archive
    • Molecular Medicine Reports
      • Information for Authors
      • Editorial Policies
      • Editorial Board
      • Aims and Scope
      • Abstracting and Indexing
      • Bibliographic Information
      • Archive
    • Oncology Letters
      • Information for Authors
      • Editorial Policies
      • Editorial Board
      • Aims and Scope
      • Abstracting and Indexing
      • Bibliographic Information
      • Archive
    • Oncology Reports
      • Information for Authors
      • Editorial Policies
      • Editorial Board
      • Aims and Scope
      • Abstracting and Indexing
      • Bibliographic Information
      • Archive
    • World Academy of Sciences Journal
      • Information for Authors
      • Editorial Policies
      • Editorial Board
      • Aims and Scope
      • Abstracting and Indexing
      • Bibliographic Information
      • Archive
  • Articles
  • Information
    • For Authors
    • For Reviewers
    • For Librarians
    • For Advertisers
    • Conferences
  • Language Editing
Login Register Submit
  • This site uses cookies
  • You can change your cookie settings at any time by following the instructions in our Cookie Policy. To find out more, you may read our Privacy Policy.

    I agree
Search articles by DOI, keyword, author or affiliation
Search
Advanced Search
presentation
Molecular Medicine Reports
Join Editorial Board Propose a Special Issue
Print ISSN: 1791-2997 Online ISSN: 1791-3004
Journal Cover
February-2023 Volume 27 Issue 2

Full Size Image

Sign up for eToc alerts
Recommend to Library

Journals

International Journal of Molecular Medicine

International Journal of Molecular Medicine

International Journal of Molecular Medicine is an international journal devoted to molecular mechanisms of human disease.

International Journal of Oncology

International Journal of Oncology

International Journal of Oncology is an international journal devoted to oncology research and cancer treatment.

Molecular Medicine Reports

Molecular Medicine Reports

Covers molecular medicine topics such as pharmacology, pathology, genetics, neuroscience, infectious diseases, molecular cardiology, and molecular surgery.

Oncology Reports

Oncology Reports

Oncology Reports is an international journal devoted to fundamental and applied research in Oncology.

Experimental and Therapeutic Medicine

Experimental and Therapeutic Medicine

Experimental and Therapeutic Medicine is an international journal devoted to laboratory and clinical medicine.

Oncology Letters

Oncology Letters

Oncology Letters is an international journal devoted to Experimental and Clinical Oncology.

Biomedical Reports

Biomedical Reports

Explores a wide range of biological and medical fields, including pharmacology, genetics, microbiology, neuroscience, and molecular cardiology.

Molecular and Clinical Oncology

Molecular and Clinical Oncology

International journal addressing all aspects of oncology research, from tumorigenesis and oncogenes to chemotherapy and metastasis.

World Academy of Sciences Journal

World Academy of Sciences Journal

Multidisciplinary open-access journal spanning biochemistry, genetics, neuroscience, environmental health, and synthetic biology.

International Journal of Functional Nutrition

International Journal of Functional Nutrition

Open-access journal combining biochemistry, pharmacology, immunology, and genetics to advance health through functional nutrition.

International Journal of Epigenetics

International Journal of Epigenetics

Publishes open-access research on using epigenetics to advance understanding and treatment of human disease.

Medicine International

Medicine International

An International Open Access Journal Devoted to General Medicine.

Journal Cover
February-2023 Volume 27 Issue 2

Full Size Image

Sign up for eToc alerts
Recommend to Library

  • Article
  • Citations
    • Cite This Article
    • Download Citation
    • Create Citation Alert
    • Remove Citation Alert
    • Cited By
  • Similar Articles
    • Related Articles (in Spandidos Publications)
    • Similar Articles (Google Scholar)
    • Similar Articles (PubMed)
  • Download PDF
  • Download XML
  • View XML
Article Open Access

Ubiquitin D promotes the progression of rheumatoid arthritis via activation of the p38 MAPK pathway

  • Authors:
    • Hong Chen
    • Liju Tao
    • Juhua Liang
    • Chunfeng Pan
    • Hua Wei
  • View Affiliations / Copyright

    Affiliations: Department of Rheumatology and Immunology, Affiliated Hospital of Youjiang Medical University for Nationalities, Baise, Guangxi 533000, P.R. China, Laboratory Department, Affiliated Hospital of Youjiang Medical University for Nationalities, Baise, Guangxi 533000, P.R. China, Department of General Practice, Affiliated Hospital of Youjiang Medical University for Nationalities, Baise, Guangxi 533000, P.R. China
    Copyright: © Chen et al. This is an open access article distributed under the terms of Creative Commons Attribution License.
  • Article Number: 53
    |
    Published online on: January 18, 2023
       https://doi.org/10.3892/mmr.2023.12940
  • Expand metrics +
Metrics: Total Views: 0 (Spandidos Publications: | PMC Statistics: )
Metrics: Total PDF Downloads: 0 (Spandidos Publications: | PMC Statistics: )
Cited By (CrossRef): 0 citations Loading Articles...

This article is mentioned in:



Abstract

Ubiquitin D (UBD), a member of the ubiquitin‑like modifier family, has been reported to be highly expressed in various types of cancer and its overexpression is positively associated with tumor progression. However, the role and mechanism of UBD in rheumatoid arthritis (RA) remain elusive. In the present study, the gene expression profiles of GSE55457 were downloaded from the Gene Expression Omnibus database to assess differentially expressed genes and perform functional enrichment analyses. UBD was overexpressed by lentivirus transfection. The protein level of UBD, p‑p38 and p38 in RA‑fibroblast‑like synoviocytes (FLSs) were examined by western blotting. Cell Counting Kit‑8 and flow cytometry assays were used to detect the functional changes of RA‑FLSs transfected with UBD and MAPK inhibitor SB202190. The concentrations of inflammatory factors (IL‑2, IL‑6, IL‑10 and TNF‑α) were evaluated using ELISA kits. The results revealed that UBD was overexpressed in RA tissues compared with in the healthy control tissues. Functionally, UBD significantly accelerated the viability and proliferation of RA‑FLSs, whereas it inhibited their apoptosis. Furthermore, UBD significantly promoted the secretion of inflammatory factors (IL‑2, IL‑6, IL‑10 and TNF‑α). Mechanistically, elevated UBD activated phospohorylated‑p38 in RA‑FLSs. By contrast, UBD overexpression and treatment with the p38 MAPK inhibitor SB202190 not only partially relieved the UBD‑dependent effects on cell viability and proliferation, but also reversed its inhibitory effects on cell apoptosis. Furthermore, SB202190 partially inhibited the effects of UBD overexpression on the enhanced secretion of inflammatory factors. The present study indicated that UBD may mediate the activation of p38 MAPK, thereby facilitating the proliferation of RA‑FLSs and ultimately promoting the progression of RA. Therefore, UBD may be considered a potential therapeutic target and a promising prognostic biomarker for RA.

Introduction

Rheumatoid arthritis (RA) is a long-term, complex inflammatory relapsing autoimmune disorder in which the immune system mistakenly attacks the joints. RA has a prevalence of ~1% of the global population (1). RA is characterized by inflammation of the synovial joints, which eventually leads to cartilage damage and bone destruction (2). The pathogenesis of RA is not fully known due to the lack of knowledge regarding the etiology of this disease (3). The preliminary event in RA pathogenesis is believed to be the presence of immune complexes in the bloodstream, which is considered the pre-articular phase, during which the generation of autoantibodies against host tissue occurs (4). Notably, certain serological markers can be detected to diagnose disease initiation during this phase, such as citrulline antibodies (5). Subsequently, the transition phase occurs, during which a number of autoantibodies are produced and autoantigens are present in the articular joints. Autoantigens bind to the Fc receptor γ of IgG antibodies to activate the innate immune reaction via sentinel cells (6). Usually, dendritic cells (DCs) are activated as the first line of defense, which bind to autoantigens to induce the proliferation and differentiation of antigen-specific T cells (7,8). Activated DCs increase major histocompatibility complex II co-stimulatory surface molecules CD80/86 to activate the production of cytokines from naive T cells (9). Activated T-helper (Th) cells can activate B cells to produce autoantibodies, such as rheumatoid factor and anti-citrullinated protein antibodies, through plasma cells and can be carried over through different pathways for hyperplastic synovium, cartilage degradation and bone destruction (10–12). Certain molecules, such as microRNA (miR)-24, miR-125A-5p and miR-146a, have been identified as biomarkers for RA that could increase diagnostic accuracy (6,13). Unfortunately, there is currently no effective treatment that can be used to cure RA in the clinic. Medications that are currently used for the treatment of RA also induce prominent side effects alongside their clinical efficacy (14). For example, gastrointestinal adverse reactions such as abdominal pain, nausea, vomiting and diarrhea are common. Furthermore, drug resistance is another serious problem affecting RA treatment (15). Therefore, it is necessary to develop novel drugs or therapeutic strategies for RA.

Ubiquitin D (UBD), also known as FAT10, is a ubiquitin-like protein modifier that is mainly expressed in the tissues and organs of the immune system, including the thymus and lymph nodes (16). UBD expression has been shown to be positively regulated by interferon-γ and TNF-α (17,18). UBD may serve a significant role in immunomodulation, including antigen presentation, immune response and antiviral infection (19). Emerging evidence has confirmed that UBD is involved in a number of regulatory functions, including the cell cycle, apoptosis, autophagy, DNA repair and tumorigenesis (20). High UBD expression has been identified in a variety of tumor tissues, such as liver cancer (21), colorectal cancer (22) and breast cancer (23). Growing evidence has indicated that UBD has a pro-malignant role, due to its overexpression in a broad spectrum of tumor tissues. Notably, forced UBD expression has been reported to be associated with epirubicin resistance and the poor prognosis of triple-negative breast cancer (23). Furthermore, patients with UBD-positive colon cancer have a significantly higher recurrence rate and poorer disease-free survival than those with low UBD expression after radical surgery (24).

Notably, the role of UBD in RA remains to be elucidated. Therefore, the present study aimed to investigate the expression of UBD in RA samples from the Gene Expression Omnibus (GEO) database, and determine the enriched Kyoto Encyclopedia of Genes and Genomes (KEGG) pathways related to the aberrantly expressed UBD. Furthermore, the present study aimed to explore the effects of UBD on the proliferation, apoptosis and inflammatory cytokine production of RA-fibroblast-like synoviocytes (FLS), which have been revealed to play a pathogenic role in RA (25,26), as well as to confirm the underlying mechanism of UBD in RA.

Materials and methods

Identification of DEGs from GEO datasets of RA

To identify differentially expressed genes (DEGs) in RA, the GEO was used to assess RA data. The GSE55457 gene expression profiles were downloaded from the GEO database [https://www.ncbi.nlm.nih.gov/geo/query/acc.cgi?acc=GSE55457; GPL96 platform, Affymetrix Human Genome U133A Array] (27). The GSE55457 dataset contains data from 79 samples, including 20 healthy control individuals, 33 patients with RA and 26 patients with osteoarthritis. The LIMMA Bioconductor package (http://www.bioconductor.org/) was used to identify DEGs by comparing the expression values between RA and normal tissue samples. A classical unpaired Student's t-test was used to identify DEGs that were statistically significant (P <0 .05 and |log2FC|≥2). Subsequently, to present significant DEGs, volcano plots were plotted using R software (version 3.4.0; http://www.r-project.org/).

KEGG pathway and gene ontology (GO) analysis of DEGs

In the present study, the clusterProfiler Bioconductor package (https://bioconductor.org/packages/release/bioc/html/clusterProfiler.html) was used to perform the KEGG pathway analysis of the DEGs. The GO enrichment analysis (https://david.ncifcrf.gov/) was conducted via R software using the package ‘GO plot’ to explore the functions of the DEGs. P<0.05 was considered to indicate a statistically significant difference.

Cell culture

Normal human FLSs (cat. no. 408K-05a) were obtained from Cell Applications, Inc. and the MH7A human RA-FLS cell line (cat. no. C0878) was purchased from Shanghai Guandao Biological Engineering Co., Ltd. Normal FLSs and RA-FLSs were incubated in DMEM (cat. no. 12430054) supplemented with 10% fetal bovine serum (FBS; cat. no. 10100147) and 1% penicillin/streptomycin (cat. no. 15070063) (all from Gibco; Thermo Fisher Scientific, Inc.). Normal FLSs and RA-FLSs were grown in 75-cm2 flasks at 37°C in an incubator containing 5% CO2. MAPK inhibitor SB202190 (10 µM; cat. no. HY-10295; MedChemExpress) was used to treat RA-FLSs for 1 h at 37°C based on previous studies (28,29).

Vector construction and lentiviral infection

The UBD overexpression lentiviral vector (GV492) was purchased from Shanghai GeneChem Co., Ltd., and constructed based on the full-length coding protein sequences of human UBD (GenBank accession number NC_000006.12). A 3rd generation vector system was used. Lentiviral vector (5 µg) was transfected into 293T cells (cat. No. CRL-3216; American Type Culture Collection) cultured on six-well plates with Lipofectamine® 3000 (Invitrogen; Thermo Fisher Scientific, Inc.). A total of 30 µg of plasmids were used for lentivirus packaging, and the ratio of lentiviral plasmid: GV492: Lipofectamine® 3000 was 2:1:1. The UBD overexpression lentivirus (Lv-UBD) and blank GV492 plasmid vector (NC) lentivirus was obtained after 293T cells were cultured at 37°C for 4 days. RA-FLSs were then infected with the lentiviral vectors at an MOI of 20 for 6 h followed by replacement with fresh medium. RA-FLSs were grown for 48 h and subsequently treated with puromycin (PURO; 1 µg/ml; InvivoGen) for 72 h to select transfected clones. The infected cells were then collected 96 h after infection to determine the infection efficiency.

Small interfering RNA (siRNA) transfection

UBD siRNA and control siRNA (a non-targeting siRNA-scrambled sequence) were constructed by Guangzhou Anernor Biotechnology Co., Ltd. The siRNA sequences were as follows: UBD siRNA 1#, 5′-ACCCATATGACAGCGTGAAAA-3′; UBD siRNA 2#, 5′-CCCATATGACAGCGTGAAAAA-3′; UBD siRNA 3#, 5′-CAGCGTGAAAAAAATCAAAGA-3′ and control siRNA, 5′-UUCUCCGAACGUGUCACGUTT-3′. SiRNAs (10 µg) were transfected into 5×106 RA-FLSs using Lipofectamine 2000 (Invitrogen; Thermo Fisher Scientific, Inc.) for 24 h at 37°C according to the manufacturer's protocols. The Mrna and protein expression levels of UBD were measured at 48 h post-transfection by reverse transcription-quantitative PCR (RT-qPCR) and western blotting, respectively.

RT-qPCR

RA-FLSs were collected, centrifuged at 1,000 × g for 5 min at 4°C, the supernatant was removed and 1 ml SuPerfecTRI™ Total RNA Isolation Reagent (cat. no. 3101-100; Shanghai Pufei Biotechnology Co., Ltd.) was added to the cell pellet to extract the total RNA. The concentration and quality of RNA were determined using an ND-2000 Spectrophotometer (NanoDrop; Thermo Fisher Scientific, Inc.). The extracted RNA was reverse transcribed into cDNA using the Promega M-MLV kit (cat. No. M1705; Promega Corporation). The samples were incubated for 60 min at 37°C. After heat inactivation of reverse transcriptase (95°C, 2 min), the first-strand cDNA was stored until use at −20°C. Subsequently, qPCR was performed with the KAPA SYBR FAST qPCR kit (Kapa Biosystems; Roche Diagnostics) using a SimpliAmp™ PCR System (Thermo Fisher Scientific, Inc.). The relative Mrna expression levels of each sample were calculated using the 2−ΔΔCq method (30). The primer sequences were as follows: UBD, forward 5′-ATGCTTCCTGCCTCTGTGTG-3′, reverse 5′-TGCCCTTTCTGATGCCGTAA-3′; and GAPDH, forward 5′-CTGACTTCAACAGCGACACC-3′ and reverse 5′-GTGGTCCAGGGGTCTTACTC-3′.

Western blotting

Proteins were extracted from RA-FLSs using ice-cold RIPA lysis buffer (cat. no. P0013B; Beyotime Institute of Biotechnology) and protein concentration was assessed using the BCA method (cat. no. 23225; Thermo Fisher Scientific, Inc.). Proteins (5 µg) were mixed with 2X SDS sample buffer, separated by SDS-PAGE on 12% gels and transferred onto PVDF membranes, which were incubated with 5% non-fat milk for 2 h at room temperature. The membranes were then incubated overnight at 4°C with mouse anti-UBD (1:1,000; cat. no. ab168680; Abcam), rabbit anti-phosphorylated (p)-p38 (1:1,000; cat. no. ab178867; Abcam), rabbit anti-p38 (1:1,000; cat. no. ab170099; Abcam) and mouse anti-GAPDH (1:5,000; cat. no. 60004-1-Ig; ProteinTech Group, Inc.). Horseradish peroxidase-conjugated goat anti-mouse IgG (1:5,000; cat. no. BA1051; Boster Biological Technology) and horseradish peroxidase-conjugated mouse anti-rabbit IgG (1:5,000; cat. no. BM2006; Boster Biological Technology) were used as secondary antibodies to incubate the membranes for 1.5 h at room temperature. Immunoreactive protein bands were detected using the ECL hypersensitive chemiluminescence kit (cat. no. P0018M; Beyotime Institute of Biotechnology) with the Odyssey Scanning System (version 3.0; LI-COR Biosciences). ImageJ (version 1.8.0; National Institutes of Health) was used for semi-quantification.

Cell counting kit 8 (CCK-8) assay

RA-FLSs were seeded at a density of 2,000 cells/well in 96-well plates and were cultured in an incubator at 37°C with 5% CO2 for 5 consecutive days. Subsequently, 10 µl CCK-8 solution (cat. no. 96992; MilliporeSigma) was added to each well and incubated for 3 h at 37°C. The optical density (OD) value at 450 nm was measured using a Spectrafluor microreader plate (Molecular Devices, LLC). These experiments were repeated three times.

ELISA

RA-FLSs were cultured in DMEM containing 10% FBS for 24 h. ELISA was performed in accordance with the instructions of the ELISA kits. In brief, the supernatant was collected after centrifugation at 1,500 g for 20 min at 4°C to detect the levels of IL-2, IL-6, IL-10 and TNF-α. IL-2 (cat. no. EH2IL22), IL-6 (cat. no. EH2IL6), IL-10 (cat. no. EHIL10) and TNF-α (cat. no. BMS223HS) ELISA kits were purchased from Thermo Fisher Scientific, Inc. The calibration curves were plotted and the OD values of samples were calculated from the standard curve for three assays.

EdU incorporation assay

RA-FLS proliferation was evaluated by assessing DNA synthesis using an EdU incorporation assay (Click-iT™ EdU Cell Proliferation Kit for Imaging, Alexa Fluor™ 488 dye; cat. no. C10337; Invitrogen; Thermo Fisher Scientific, Inc.). UBD siRNA- and control siRNA-treated RA-FLSs were incubated with 10 nM EdU for 6 h at 37°C. Subsequently, RA-FLSs were harvested and fixed with fixation buffer for 15 min at room temperature. After washing twice with 2 ml permeabilization/washing buffer, the cells were incubated with Click-iT EdU reaction cocktail for 30 min at room temperature. After washing, the EdU-positive RA-FLSs were detected using a flow cytometer (BD LSR II; BD Biosciences) and the data acquired with BD FACSDiva 8.0.1 software (BD Biosciences).

Apoptosis analysis

The apoptotic RA-FLSs were measured using Annexin V and PI staining (cat. no. V13242; Thermo Fisher Scientific). RA-FLSs were washed twice with ice-cold PBS and centrifuged at 300 × g for 5 min at 4°C. Subsequently, RA-FLSs were resuspended in 195 µl Annexin V-FITC/PI binding buffer. Annexin V-FITC (5 µl) and PI (10 µl) were supplemented following incubation in the dark for 30 min at 4°C. Apoptosis was analyzed using a flow cytometer (BD LSR II). A total of 10,000 events were collected per sample, and data were acquired and processed using CXP analysis software (version 2.0; Beckman Coulter, Inc.). Total apoptosis was considered the sum of early- and late-stage apoptosis.

Statistical analysis

Statistical analysis was performed using GraphPad Prism software (8.0; GraphPad Software, Inc.). Each experiment was repeated three times. Data are presented as the mean ± standard deviation. Unpaired Student's t-test was used for two-group comparisons and one-way ANOVA followed by Tukey's post hoc test was used for multiple comparisons. P<0.05 was considered to indicate a statistically significant difference.

Results

UBD is significantly increased in RA

In the present study, microarray data for RA were retrieved from the GEO. The DEGs between patients with RA and healthy controls were identified from the GSE55457 dataset. A heatmap of the DEGs is shown in Fig. 1A. The results demonstrated that GSN, ZBTB7C, FKBP5, RPS4Y1 and FOSB were significantly decreased, whereas CXCL13, CXCL9, CXCL10 and UBD were significantly increased in patients with RA. UBD mRNA level was further confirmed to be markedly upregulated in patients with RA compared with in the healthy controls (Fig. 1B).

Figure 1.

Expression of UBD is significantly increased in RA samples. (A) Differentially expressed genes between RA and normal control samples were selected by volcano plot filtering (adjusted P<0.05 and |logFC|>2). (B) Expression levels of UBD in the GSE55457 dataset. ****P<0.0001. GEO, Gene Expression Omnibus; RA, rheumatoid arthritis; UBD, ubiquitin D.

The DEGs were then subjected to KEGG pathway enrichment and GO analysis. The results revealed that the downregulated DEGs were enriched in pathways including ‘transcriptional misregulation in cancer’, ‘TNF signaling pathway’, ‘relaxin signaling pathway’, ‘regulation of lipolysis in adipocytes’, ‘osteoclast differentiation’ and ‘MAPK signaling pathway’, whereas the upregulated DEGs were enriched in pathways including ‘viral protein interaction with cytokine and cytokine receptor’, ‘Toll-like receptor signaling pathway’ and ‘Th17 cell differentiation’ (Fig. 2A). The aforementioned results demonstrated that UBD was overexpressed in RA tissues and might be associated with MAPK pathway. GO enrichment analysis revealed that the upregulated genes were enriched in terms including ‘regulation of leukocyte cell-cell adhesion’, ‘regulation of cell-cell adhesion’ and ‘regulation of T cell activation’, whereas the downregulated genes were enriched in terms including ‘rhythmic process’, ‘response to transforming growth factor beta’ and ‘response to peptide hormone’ (Fig. 2B).

Figure 2.

KEGG and GO analyses. (A) KEGG pathway and (B) GO analyses of the differentially expressed genes between the rheumatoid arthritis and normal control samples. GO, Gene Ontology; KEGG, Kyoto Encyclopedia of Genes and Genomes.

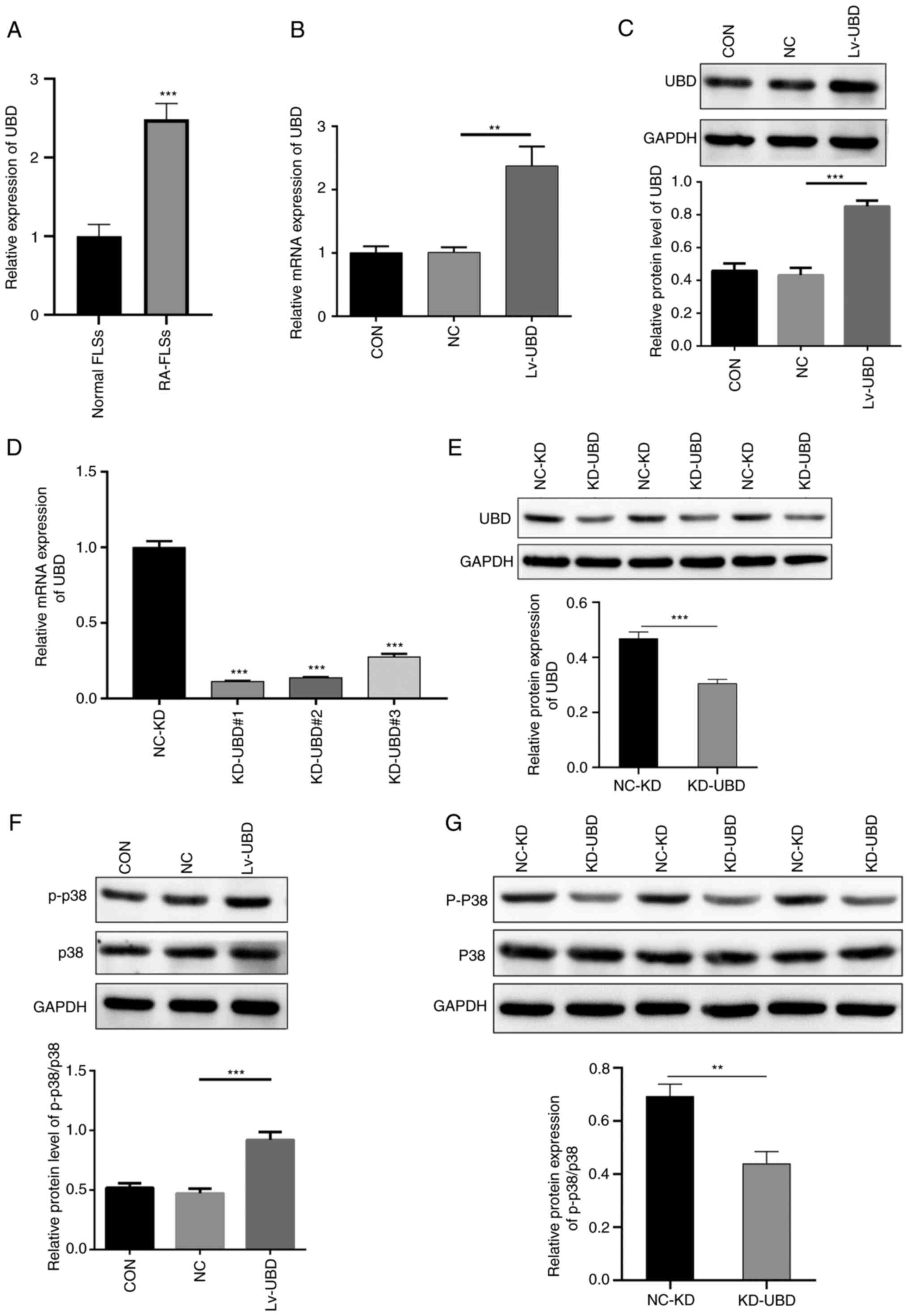
Elevated UBD increases the expression of p-p38

The mRNA expression levels of UBD in normal FLSs and RA-FLSs were measured by qPCR. UBD expression levels were significantly increased in RA-FLSs compared with those in normal FLSs (Fig. 3A). RA-FLSs were subsequently transduced with NC lentivirus or UBD-expressing lentivirus for 96 h, and the overexpression of UBD was confirmed by qPCR and western blot. A significant increase was identified in the mRNA and protein expression levels of UBD in the Lv-UBD group compared with those in the uninfected cells or NC group (Fig. 3B and C). By contrast, the mRNA and protein expression levels of UBD were significantly decreased in the specific siRNA-transfected RA-FLSs compared with in those transfected with the scramble siRNA (Fig. 3D and E). Furthermore, UBD overexpression significantly promoted the protein expression levels of p-p38 (Fig. 3F), whereas siRNA-mediated UBD silencing significantly downregulated p-p38 expression (Fig. 3G). These results suggested that upregulated UBD may activate the p38 MAPK pathway in the progression of RA.

Figure 3.

UBD activates the p38 MAPK pathway. RA-FLSs were transduced with a UBD overexpression lentiviral vector or were transfected with UBD siRNAs. (A) mRNA expression levels of UBD in normal-FLSs and RA-FLSs was detected using qPCR. (B) mRNA and (C) protein expression levels of UBD in RA-FLSs transduced with a UBD overexpression lentiviral vector were examined by qPCR and western blotting, respectively. (D) mRNA and (E) protein expression levels of UBD in RA-FLSs transfected with UBD siRNAs were examined by qPCR and western blotting, respectively. Protein expression levels of p-p38 and p38 in RA-FLSs with UBC (F) overexpression and (G) KD, as determined by western blotting. Quantification of gene and protein expression was normalized to GAPDH. Data are presented as the mean ± SD (n=3). **P<0.01, ***P<0.001, as indicated or vs. Normal FLSs or NC-KD. FLSs, fibroblast-like synoviocytes; KD, knockdown; NC, negative control; p-, phosphorylated; qPCR, quantitative PCR; RA, rheumatoid arthritis; siRNA, small interfering RNA; UBD, ubiquitin D.

UBD regulates RA-FLS cellular processes via the p38 MAPK pathway

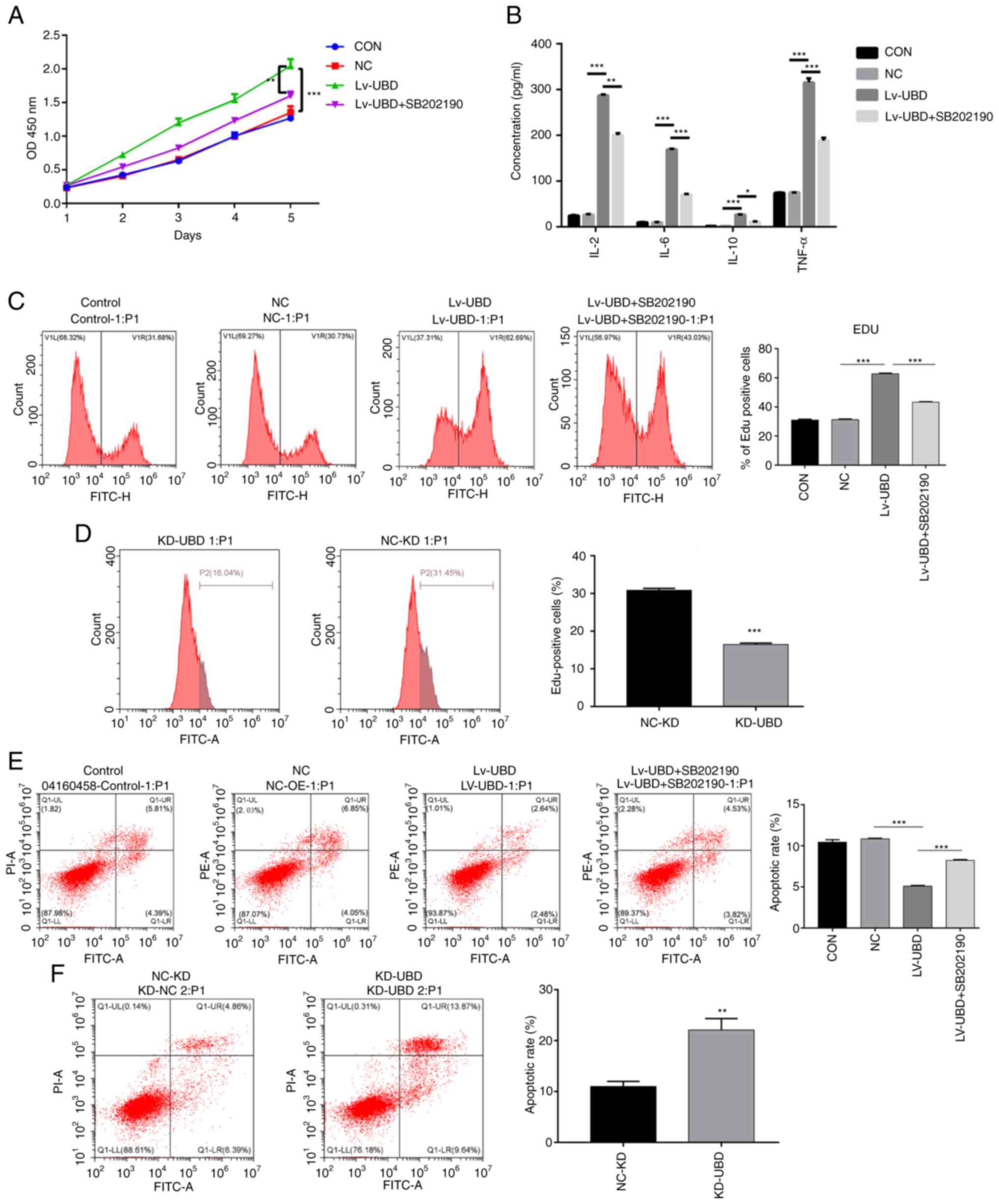
To further assess the relationship between UBD and MAPK pathways, the p38 MAPK inhibitor SB202190 was used to treat RA-FLSs. Overexpression of UBD significantly increased RA-FLSs viability, whereas SB202190 administration suppressed the promoting effect of UBD on RA-FLSs activity (Fig. 4A). In addition, UBD overexpression resulted in a significant increase in the secretion of IL-2, IL-6, IL-10 and TNF-α, whereas the administration of SB202190 blocked the elevated secretion of IL-2, IL-6, IL-10 and TNF-α caused by UBD overexpression (Fig. 4B). In addition, overexpression of UBD enhanced the proliferation of RA-FLSs, whereas SB202190 treatment suppressed the promoting effect of UBD on RA-FLSs proliferation, as confirmed by flow cytometry (Fig. 4C). By contrast, UBD silencing significantly suppressed RA-FLSs proliferation (Fig. 4D). Notably, cell apoptosis was significantly suppressed by UBD overexpression, whereas SB202190 administration alleviated the inhibitory effect of UBD overexpression on cell apoptosis (Fig. 4E). By contrast, UBD silencing significantly promoted RA-FLSs apoptosis (Fig. 4F). These results revealed that UBD increased the viability, the release of proinflammatory factors and the proliferation of RA-FLSs, whereas treatment with the p38 MAPK inhibitor SB202190 exerted the opposite effect on RA-FLSs, thus indicating that UBD regulated the cellular processes of RA-FLSs via the p38 MAPK pathway.

Figure 4.

UBD regulates the biological processes of RA-FLSs by targeting the p38 MAPK pathway. RA-FLSs transduced with a UBD overexpression lentiviral vector or UBD siRNA were treated with or without the p38 MAPK inhibitor SB202190. (A) Viability of RA-FLSs was detected by Cell Counting Kit-8. (B) Levels of IL-2, IL-6, IL-10 and TNF-α were examined by ELISA. (C and D) Proliferation of RA-FLSs was evaluated by assessing DNA synthesis using the EdU incorporation assay. (E and F) Apoptosis of RA-FLSs was detected by flow cytometric analysis. Data are presented as the mean ± SD (n=3). *P<0.05, **P<0.01, ***P<0.001, as indicated or vs. NC-KD. FLSs, fibroblast-like synoviocytes; KD, knockdown; NC, negative control; OD, optical density; RA, rheumatoid arthritis; siRNA, small interfering RNA; UBD, ubiquitin D.

Discussion

Bioinformatics is an interdisciplinary field combining molecular biology and information technology, which is widely used to explore and reveal the molecular mechanism of diseases (31). In the present study, data from patients with RA, which is a type of inflammatory arthritis of unknown etiology, were obtained from the GEO (GSE55457) and were analyzed using bioinformatics tools. A series of DEGs were identified between RA and healthy control samples, among which chemokines related to Th1 cells (CXCL9, CXCL10), and T follicular helper and B cells (CXCL13), were significantly increased in RA tissues, indicating the important roles of these chemokines in the progression of RA, which is in accordance with previous reports (32–34). However, the role of another significantly upregulated gene, UBD, which may have a role in the development of RA remains to be elucidated.

UBD, an 18 kDa protein comprising 165 amino-acid residues, is an immune system protein that is strongly induced by proinflammatory cytokines (17). UBD is the only modifier of all ubiquitin-like modifiers that acts as an autonomous transferable signal for degradation by the 26S proteasome, which can occur independently of ubiquitin (35). While UBD is primarily stimulated by proinflammatory cytokines within the tumor microenvironment, a growing number of studies has confirmed that the pro-malignant ability of UBD itself largely underlies its upregulation in tumor tissues (16,36). Upregulation of UBD has been confirmed in various types of cancer where it promotes cell migration, invasion and metastasis formation (37–39). In addition, the expression of UBD has been reported to be markedly increased during the maturation of DCs and epithelial cells within the medulla of the thymus where it regulates T-cell selection (40). In the present study, UBD was confirmed as one of the most upregulated genes in RA samples from a GEO dataset, indicating that UBD may have an important role in the progression of RA. However, the expression of UBD in RA clinical samples was not pursued further due to the lack of clinical samples.

UBD has been reported to accelerate cell viability and proliferation, and to suppress cell apoptosis (39,41–43). In the present study, the biological function of UBD in RA was further investigated. UBD overexpression significantly increased the viability and proliferation of RA-FLSs, and inhibited their apoptosis. A causal link between inflammation and the development of RA is generally accepted (44). IL-2, IL-6, IL-10 and TNF-α serve important roles in RA pathogenesis, participating in Th1-mediated processes, and causing cartilage and bone destruction (45–48). The present study confirmed that overexpression of UBD significantly induced the secretion of IL-2, IL-6, IL-10 and TNF-α in RA-FLSs. These results suggested that UBD may be related to the progression of RA by regulating proliferation, apoptosis and the secretion of inflammatory factors. Autoantibodies serve essential biological roles in the progression of RA (49). However, the present study mainly demonstrated the function of UBD in RA-FLSs at the cellular level, which is often poorly reflective of the in vivo situation; thus, autoantibody testing was not performed in the current study.

UBD modulates various signaling pathways involved in tumor development, such as NF-κB and Wnt/β-catenin signaling pathways (16,50). Notably, UBD accelerates the progression of oral squamous cell carcinoma via NF-κB signaling (50). Elevated UBD expression has been shown to drive the invasion and metastasis of hepatocellular carcinoma cells by binding to β-catenin to prevent its ubiquitylation and degradation (51). In addition, UBD can directly bind to target genes, including MAD and p53, to promote cell proliferation, metastasis and migration via their regulation (38,39). In the present study, KEGG pathway analysis identified that the DEGs in RA samples were enriched in pathways including ‘TNF signaling pathway’, ‘relaxin signaling pathway’, ‘osteoclast differentiation’ and ‘MAPK signaling pathway’. Furthermore, UBD overexpression significantly promoted the protein expression levels of p-p38, whereas silencing of UBD markedly inhibited p-p38 expression, indicating that UBD may activate the p38 MAPK pathway in the progression of RA. To the best of our knowledge, the relationship between UBD and p38 MAPK has not been previously reported. To further investigate the targeting regulatory relationship between UBD and p38 MAPK, the p38 MAPK inhibitor SB202190 was used to treat RA-FLSs. Notably, the application of SB202190 partially relieved the UBD-dependent enhancing effects on cell viability and proliferation, as well as the inhibitory effect on cell apoptosis. In addition, treatment with SB202190 significantly blocked the enhancing effects of UBD overexpression on the secretion of inflammatory factors. Taken together, these results suggested that UBD may be a crucial pathogenic factor for RA by activating the p38 MAPK pathway, which provides additional opportunities for the intervention of RA.

In conclusion, the expression levels of UBD were significantly increased in RA. Notably, the results revealed the important role of UBD in RA, and also identified the novel mechanism that UBD may regulate the biological and inflammatory processes in RA by targeting p38 MAPK. Collectively, the present study provided novel insights into the pathogenesis of RA and the potential of UBD as a therapeutic target against RA.

Acknowledgements

Not applicable.

Funding

This work was supported by the Scientific Research Project of Guangxi Zhuang Autonomous Region Administration of Traditional Chinese Medicine (grant no. gzzc2019145), and the Scientific Research Project of Guangxi Zhuang Autonomous Region Health Committee (grant no. z20200163).

Availability of data and materials

The datasets used and/or analyzed during the present study are available from the corresponding author on reasonable request.

Authors' contributions

HC and HW designed the study. HC and LT performed all of the experiments, interpreted the data and prepared the manuscript. JL and CP analyzed the data. All authors read and approved the final manuscript. HC and HW confirm the authenticity of all the raw data.

Ethics approval and consent to participate

Approved by the Medical Ethics committee of the Affiliated Hospital of Youjiang Medical University for Nationalities, Baise, Guangxi, approval number YYFY-LL-2022-96.

Patient consent for publication

Not applicable.

Competing interests

The authors declare that they have no competing interests.

References

1 

O'Neil LJ, Barrera-Vargas A, Sandoval-Heglund D, Merayo-Chalico J, Aguirre-Aguilar E, Aponte AM, Ruiz-Perdomo Y, Gucek M, El-Gabalawy H, Fox DA, et al: Neutrophil-mediated carbamylation promotes articular damage in rheumatoid arthritis. Sci Adv. 6:eabd26882020. View Article : Google Scholar : PubMed/NCBI

2 

Smith MH and Berman JR: What is rheumatoid arthritis? JAMA. 327:11942022. View Article : Google Scholar : PubMed/NCBI

3 

Lee SH, Kwon JY, Kim SY, Jung K and Cho ML: Interferon-gamma regulates inflammatory cell death by targeting necroptosis in experimental autoimmune arthritis. Sci Rep. 7:101332017. View Article : Google Scholar : PubMed/NCBI

4 

Shah N, Jadidi S and Bajaj P: Correction: A review of non-surgical pain management in osteoarthritis. Cureus. 13:c452021.PubMed/NCBI

5 

Mekic M and Hadzigrahic E: Anti-cyclic citrullinated peptide antibody as a predictor of rheumathoid arthritis complications. Med Arch. 74:183–186. 2020. View Article : Google Scholar : PubMed/NCBI

6 

Zhou Y, Abraham S, Andre P, Edelstein LC, Shaw CA, Dangelmaier CA, Tsygankov AY, Kunapuli SP, Bray PF and McKenzie SE: Anti-miR-148a regulates platelet FcγRIIA signaling and decreases thrombosis in vivo in mice. Blood. 126:2871–2881. 2015. View Article : Google Scholar : PubMed/NCBI

7 

Patin EC, Thompson A and Orr SJ: Pattern recognition receptors in fungal immunity. Semin Cell Dev Biol. 89:24–33. 2019. View Article : Google Scholar : PubMed/NCBI

8 

Schmid E, Bhandaru M, Nurbaeva MK, Yang W, Szteyn K, Russo A, Leibrock C, Tyan L, Pearce D, Shumilina E and Lang F: SGK3 regulates Ca(2+) entry and migration of dendritic cells. Cell Physiol Biochem. 30:1423–1435. 2012. View Article : Google Scholar : PubMed/NCBI

9 

Jeon JH, Lee BC, Kim D, Cho D and Kim TS: Hydrophilic astragalin galactoside induces T helper type 1-mediated immune responses via dendritic cells. Int J Mol Sci. 19:31202018. View Article : Google Scholar : PubMed/NCBI

10 

Kuwabara T, Ishikawa F, Kondo M and Kakiuchi T: The role of IL-17 and related cytokines in inflammatory autoimmune diseases. Mediators Inflamm. 2017:39080612017. View Article : Google Scholar : PubMed/NCBI

11 

Wu S, Wang Y, Zhang J, Han B, Wang B, Gao W, Zhang N, Zhang C, Yan F and Li Z: Efficacy and safety of rituximab for systemic lupus erythematosus treatment: A meta-analysis. Afr Health Sci. 20:871–884. 2020. View Article : Google Scholar : PubMed/NCBI

12 

Wang F, Shi WX, Chen J, He K and Fang W: Clinical therapeutic effects of combined diacerein and glucosamine in the treatment of osteoarthritis: A protocol for systematic review and meta-analysis. Medicine (Baltimore). 100:e275832021. View Article : Google Scholar : PubMed/NCBI

13 

Murata K, Furu M, Yoshitomi H, Ishikawa M, Shibuya H, Hashimoto M, Imura Y, Fujii T, Ito H, Mimori T and Matsuda S: Comprehensive microRNA analysis identifies miR-24 and miR-125a-5p as plasma biomarkers for rheumatoid arthritis. PLoS One. 8:e691182013. View Article : Google Scholar : PubMed/NCBI

14 

Donlin LT: Inching closer to precision treatment for rheumatoid arthritis. Nat Med. 28:1129–1131. 2022. View Article : Google Scholar : PubMed/NCBI

15 

Lourenzi FM, Jones A, Pereira DF, Santos JHCAD, Furtado RNV and Natour J: Effectiveness of an overall progressive resistance strength program for improving the functional capacity of patients with rheumatoid arthritis: A randomized controlled trial. Clin Rehabil. 31:1482–1491. 2017. View Article : Google Scholar : PubMed/NCBI

16 

Aichem A and Groettrup M: The ubiquitin-like modifier FAT10 in cancer development. Int J Biochem Cell Biol. 79:451–461. 2016. View Article : Google Scholar : PubMed/NCBI

17 

Raasi S, Schmidtke G, de Giuli R and Groettrup M: A ubiquitin-like protein which is synergistically inducible by interferon-gamma and tumor necrosis factor-alpha. Eur J Immunol. 29:4030–4036. 1999. View Article : Google Scholar : PubMed/NCBI

18 

Liu YC, Pan J, Zhang C, Fan W, Collinge M, Bender JR and Weissman SM: A MHC-encoded ubiquitin-like protein (FAT10) binds noncovalently to the spindle assembly checkpoint protein MAD2. Proc Natl Acad Sci USA. 96:4313–4318. 1999. View Article : Google Scholar : PubMed/NCBI

19 

Battaglia A, Fossati M, Buzzonetti A, Scambia G and Fattorossi A: A robust immune system conditions the response to abagovomab (anti-idiotypic monoclonal antibody mimicking the CA125 protein) vaccination in ovarian cancer patients. Immunol Lett. 191:35–39. 2017. View Article : Google Scholar : PubMed/NCBI

20 

Tanyi JL and George E: Personalized vaccination against ovarian cancer: What are the possibilities? Expert Rev Vaccines. 17:955–958. 2018. View Article : Google Scholar : PubMed/NCBI

21 

Paijens ST, Leffers N, Daemen T, Helfrich W, Boezen HM, Cohlen BJ, Melief CJ, de Bruyn M and Nijman HW: Antigen-specific active immunotherapy for ovarian cancer. Cochrane Database Syst Rev. 9:CD0072872018.PubMed/NCBI

22 

Kalli KR, Block MS, Kasi PM, Erskine CL, Hobday TJ, Dietz A, Padley D, Gustafson MP, Shreeder B, Puglisi-Knutson D, et al: Folate receptor alpha peptide vaccine generates immunity in breast and ovarian cancer patients. Clin Cancer Res. 24:3014–3025. 2018. View Article : Google Scholar : PubMed/NCBI

23 

Han T, Liu Z, Li H, Xie W, Zhang R, Zhu L, Guo F, Han Y, Sheng Y and Xie X: High expression of UBD correlates with epirubicin resistance and indicates poor prognosis in triple-negative breast cancer. Onco Targets Ther. 8:1643–1649. 2015.PubMed/NCBI

24 

Yan DW, Li DW, Yang YX, Xia J, Wang XL, Zhou CZ, Fan JW, Wen YG, Sun HC, Wang Q, et al: Ubiquitin D is correlated with colon cancer progression and predicts recurrence for stage II–III disease after curative surgery. Br J Cancer. 103:961–969. 2010. View Article : Google Scholar : PubMed/NCBI

25 

Bottini N and Firestein GS: Duality of fibroblast-like synoviocytes in RA: Passive responders and imprinted aggressors. Nat Rev Rheumatol. 9:24–33. 2013. View Article : Google Scholar : PubMed/NCBI

26 

Bartok B and Firestein GS: Fibroblast-like synoviocytes: Key effector cells in rheumatoid arthritis. Immunol Rev. 233:233–255. 2010. View Article : Google Scholar : PubMed/NCBI

27 

You R, Liu S and Tan J: Screening and identification of osteoarthritis related differential genes and construction of a risk prognosis model based on bioinformatics analysis. Ann Transl Med. 10:4442022. View Article : Google Scholar : PubMed/NCBI

28 

Huang WC, Liou CJ, Shen SC, Hu S, Hsiao CY and Wu SJ: Luteolin attenuates IL-1β-induced THP-1 adhesion to ARPE-19 cells via suppression of NF-κB and MAPK pathways. Mediators Inflamm. 2020:94213402020. View Article : Google Scholar : PubMed/NCBI

29 

Yang L, Yang H, Chu Y, Song Y, Ding L, Zhu B, Zhai W, Wang X, Kuang Y, Ren F, et al: CREPT is required for murine stem cell maintenance during intestinal regeneration. Nat Commun. 12:2702021. View Article : Google Scholar : PubMed/NCBI

30 

Livak KJ and Schmittgen TD: Analysis of relative gene expression data using real-time quantitative PCR and the 2(−Delta Delta C(T)) method. Methods. 25:402–408. 2001. View Article : Google Scholar : PubMed/NCBI

31 

Liang X, Zhu W, Lv Z and Zou Q: Molecular computing and bioinformatics. Molecules. 24:23582019. View Article : Google Scholar : PubMed/NCBI

32 

Pandya JM, Lundell AC, Andersson K, Nordström I, Theander E and Rudin A: Blood chemokine profile in untreated early rheumatoid arthritis: CXCL10 as a disease activity marker. Arthritis Res Ther. 19:202017. View Article : Google Scholar : PubMed/NCBI

33 

Tsai CH, Chen CJ, Gong CL, Liu SC, Chen PC, Huang CC, Hu SL, Wang SW and Tang CH: CXCL13/CXCR5 axis facilitates endothelial progenitor cell homing and angiogenesis during rheumatoid arthritis progression. Cell Death Dis. 12:8462021. View Article : Google Scholar : PubMed/NCBI

34 

Zhong H, Xu LL, Bai MX and Su Y: Effect of chemokines CXCL9 and CXCL10 on bone erosion in patients with rheumatoid arthritis. Beijing Da Xue Xue Bao Yi Xue Ban. 53:1026–1031. 2021.(In Chinese). PubMed/NCBI

35 

Schmidtke G, Kalveram B and Groettrup M: Degradation of FAT10 by the 26S proteasome is independent of ubiquitylation but relies on NUB1L. FEBS Lett. 583:591–594. 2009. View Article : Google Scholar : PubMed/NCBI

36 

Xiang S, Shao X, Cao J, Yang B, He Q and Ying M: FAT10: Function and relationship with cancer. Curr Mol Pharmacol. 13:182–191. 2020. View Article : Google Scholar : PubMed/NCBI

37 

Lee CGL, Ren J, Cheong ISY, Ban KHK, Ooi LLPJ, Yong Tan SY, Kan A, Nuchprayoon I, Jin R, Lee KH, et al: Expression of the FAT10 gene is highly upregulated in hepatocellular carcinoma and other gastrointestinal and gynecological cancers. Oncogene. 22:2592–2603. 2003. View Article : Google Scholar : PubMed/NCBI

38 

Theng SS, Wang W, Mah WC, Chan C, Zhuo J, Gao Y, Qin H, Lim L, Chong SS, Song J and Lee CG: Disruption of FAT10-MAD2 binding inhibits tumor progression. Proc Natl Acad Sci USA. 111:E5282–E5291. 2014. View Article : Google Scholar : PubMed/NCBI

39 

Su H, Qin M, Liu Q, Jin B, Shi X and Xiang Z: Ubiquitin-like protein UBD promotes cell proliferation in colorectal cancer by facilitating p53 degradation. Front Oncol. 11:6913472021. View Article : Google Scholar : PubMed/NCBI

40 

Buerger S, Herrmann VL, Mundt S, Trautwein N, Groettrup M and Basler M: The ubiquitin-like modifier FAT10 is selectively expressed in medullary thymic epithelial cells and modifies T cell selection. J Immunol. 195:4106–4116. 2015. View Article : Google Scholar : PubMed/NCBI

41 

Xiao Y, Diao Q, Liang Y, Peng Y and Zeng K: MicroRNA-24-1-5p promotes malignant melanoma cell autophagy and apoptosis via regulating ubiquitin D. Mol Med Rep. 16:8448–8454. 2017. View Article : Google Scholar : PubMed/NCBI

42 

Taniai E, Yafune A, Hayashi H, Itahashi M, Hara-Kudo Y, Suzuki K, Mitsumori K and Shibutani M: Aberrant activation of ubiquitin D at G2 phase and apoptosis by carcinogens that evoke cell proliferation after 28-day administration in rats. J Toxicol Sci. 37:1093–1111. 2012. View Article : Google Scholar : PubMed/NCBI

43 

Brozzi F, Gerlo S, Grieco FA, Juusola M, Balhuizen A, Lievens S, Gysemans C, Bugliani M, Mathieu C, Marchetti P, et al: Ubiquitin D regulates IRE1α/c-Jun N-terminal kinase (JNK) protein-dependent apoptosis in pancreatic beta cells. J Biol Chem. 291:12040–12056. 2016. View Article : Google Scholar : PubMed/NCBI

44 

Wang H, Tu S, Yang S, Shen P, Huang Y, Ba X, Lin W, Huang Y, Wang Y, Qin K and Chen Z: Berberine modulates LPA function to inhibit the proliferation and inflammation of FLS-RA via p38/ERK MAPK pathway mediated by LPA1. Evid Based Complement Alternat Med. 2019:25802072019. View Article : Google Scholar : PubMed/NCBI

45 

Graßhoff H, Comdühr S, Monne LR, Müller A, Lamprecht P, Riemekasten G and Humrich JY: Low-dose IL-2 therapy in autoimmune and rheumatic diseases. Front Immunol. 12:6484082021. View Article : Google Scholar : PubMed/NCBI

46 

Lauper K, Ludici M, Mongin D, Bergstra SA, Choquette D, Codreanu C, Cordtz R, De Cock D, Dreyer L, Elkayam O, et al: Effectiveness of TNF-inhibitors, abatacept, IL6-inhibitors and JAK-inhibitors in 31 846 patients with rheumatoid arthritis in 19 registers from the ‘JAK-pot’ collaboration. Ann Rheum Dis. 81:1358–1366. 2022. View Article : Google Scholar : PubMed/NCBI

47 

Wang J, Liu J, Wen JT and Wang X: Correlation between circRNA0003353 in peripheral blood mononuclear cells and immune inflammation in rheumatoid arthritis patients with damp heat obstruction syndrome. Sichuan Da Xue Xue Bao Yi Xue Ban. 53:437–443. 2022.(In Chinese). PubMed/NCBI

48 

Alturaiki W, Alhamad A, Alturaiqy M, Mir SA, Iqbal D, Bin Dukhyil AA, Alaidarous M, Alshehri B, Alsagaby SA, Almalki SG, et al: Assessment of IL-1β, IL-6, TNF-α, IL-8, and CCL 5 levels in newly diagnosed Saudi patients with rheumatoid arthritis. Int J Rheum Dis. 25:1013–1019. 2022. View Article : Google Scholar : PubMed/NCBI

49 

van Delft MAM and Huizinga TWJ: An overview of autoantibodies in rheumatoid arthritis. J Autoimmun. 110:1023922020. View Article : Google Scholar : PubMed/NCBI

50 

Song A, Wang Y, Jiang F, Yan E, Zhou J, Ye J, Zhang H, Ding X, Li G, Wu Y, et al: Ubiquitin D promotes progression of oral squamous cell carcinoma via NF-kappa B signaling. Mol Cells. 44:468–480. 2021. View Article : Google Scholar : PubMed/NCBI

51 

Yuan R, Wang K, Hu J, Yan C, Li M, Yu X, Liu X, Lei J, Guo W, Wu L, et al: Ubiquitin-like protein FAT10 promotes the invasion and metastasis of hepatocellular carcinoma by modifying β-catenin degradation. Cancer Res. 74:5287–5300. 2014. View Article : Google Scholar : PubMed/NCBI

Related Articles

  • Abstract
  • View
  • Download
  • Twitter
Copy and paste a formatted citation
Spandidos Publications style
Chen H, Tao L, Liang J, Pan C and Wei H: Ubiquitin D promotes the progression of rheumatoid arthritis via activation of the p38 MAPK pathway. Mol Med Rep 27: 53, 2023.
APA
Chen, H., Tao, L., Liang, J., Pan, C., & Wei, H. (2023). Ubiquitin D promotes the progression of rheumatoid arthritis via activation of the p38 MAPK pathway. Molecular Medicine Reports, 27, 53. https://doi.org/10.3892/mmr.2023.12940
MLA
Chen, H., Tao, L., Liang, J., Pan, C., Wei, H."Ubiquitin D promotes the progression of rheumatoid arthritis via activation of the p38 MAPK pathway". Molecular Medicine Reports 27.2 (2023): 53.
Chicago
Chen, H., Tao, L., Liang, J., Pan, C., Wei, H."Ubiquitin D promotes the progression of rheumatoid arthritis via activation of the p38 MAPK pathway". Molecular Medicine Reports 27, no. 2 (2023): 53. https://doi.org/10.3892/mmr.2023.12940
Copy and paste a formatted citation
x
Spandidos Publications style
Chen H, Tao L, Liang J, Pan C and Wei H: Ubiquitin D promotes the progression of rheumatoid arthritis via activation of the p38 MAPK pathway. Mol Med Rep 27: 53, 2023.
APA
Chen, H., Tao, L., Liang, J., Pan, C., & Wei, H. (2023). Ubiquitin D promotes the progression of rheumatoid arthritis via activation of the p38 MAPK pathway. Molecular Medicine Reports, 27, 53. https://doi.org/10.3892/mmr.2023.12940
MLA
Chen, H., Tao, L., Liang, J., Pan, C., Wei, H."Ubiquitin D promotes the progression of rheumatoid arthritis via activation of the p38 MAPK pathway". Molecular Medicine Reports 27.2 (2023): 53.
Chicago
Chen, H., Tao, L., Liang, J., Pan, C., Wei, H."Ubiquitin D promotes the progression of rheumatoid arthritis via activation of the p38 MAPK pathway". Molecular Medicine Reports 27, no. 2 (2023): 53. https://doi.org/10.3892/mmr.2023.12940
Follow us
  • Twitter
  • LinkedIn
  • Facebook
About
  • Spandidos Publications
  • Careers
  • Cookie Policy
  • Privacy Policy
How can we help?
  • Help
  • Live Chat
  • Contact
  • Email to our Support Team