Spandidos Publications Logo
  • About
    • About Spandidos
    • Aims and Scopes
    • Abstracting and Indexing
    • Editorial Policies
    • Reprints and Permissions
    • Job Opportunities
    • Terms and Conditions
    • Contact
  • Journals
    • All Journals
    • Oncology Letters
      • Oncology Letters
      • Information for Authors
      • Editorial Policies
      • Editorial Board
      • Aims and Scope
      • Abstracting and Indexing
      • Bibliographic Information
      • Archive
    • International Journal of Oncology
      • International Journal of Oncology
      • Information for Authors
      • Editorial Policies
      • Editorial Board
      • Aims and Scope
      • Abstracting and Indexing
      • Bibliographic Information
      • Archive
    • Molecular and Clinical Oncology
      • Molecular and Clinical Oncology
      • Information for Authors
      • Editorial Policies
      • Editorial Board
      • Aims and Scope
      • Abstracting and Indexing
      • Bibliographic Information
      • Archive
    • Experimental and Therapeutic Medicine
      • Experimental and Therapeutic Medicine
      • Information for Authors
      • Editorial Policies
      • Editorial Board
      • Aims and Scope
      • Abstracting and Indexing
      • Bibliographic Information
      • Archive
    • International Journal of Molecular Medicine
      • International Journal of Molecular Medicine
      • Information for Authors
      • Editorial Policies
      • Editorial Board
      • Aims and Scope
      • Abstracting and Indexing
      • Bibliographic Information
      • Archive
    • Biomedical Reports
      • Biomedical Reports
      • Information for Authors
      • Editorial Policies
      • Editorial Board
      • Aims and Scope
      • Abstracting and Indexing
      • Bibliographic Information
      • Archive
    • Oncology Reports
      • Oncology Reports
      • Information for Authors
      • Editorial Policies
      • Editorial Board
      • Aims and Scope
      • Abstracting and Indexing
      • Bibliographic Information
      • Archive
    • Molecular Medicine Reports
      • Molecular Medicine Reports
      • Information for Authors
      • Editorial Policies
      • Editorial Board
      • Aims and Scope
      • Abstracting and Indexing
      • Bibliographic Information
      • Archive
    • World Academy of Sciences Journal
      • World Academy of Sciences Journal
      • Information for Authors
      • Editorial Policies
      • Editorial Board
      • Aims and Scope
      • Abstracting and Indexing
      • Bibliographic Information
      • Archive
    • International Journal of Functional Nutrition
      • International Journal of Functional Nutrition
      • Information for Authors
      • Editorial Policies
      • Editorial Board
      • Aims and Scope
      • Abstracting and Indexing
      • Bibliographic Information
      • Archive
    • International Journal of Epigenetics
      • International Journal of Epigenetics
      • Information for Authors
      • Editorial Policies
      • Editorial Board
      • Aims and Scope
      • Abstracting and Indexing
      • Bibliographic Information
      • Archive
    • Medicine International
      • Medicine International
      • Information for Authors
      • Editorial Policies
      • Editorial Board
      • Aims and Scope
      • Abstracting and Indexing
      • Bibliographic Information
      • Archive
  • Articles
  • Information
    • Information for Authors
    • Information for Reviewers
    • Information for Librarians
    • Information for Advertisers
    • Conferences
  • Language Editing
Spandidos Publications Logo
  • About
    • About Spandidos
    • Aims and Scopes
    • Abstracting and Indexing
    • Editorial Policies
    • Reprints and Permissions
    • Job Opportunities
    • Terms and Conditions
    • Contact
  • Journals
    • All Journals
    • Biomedical Reports
      • Information for Authors
      • Editorial Policies
      • Editorial Board
      • Aims and Scope
      • Abstracting and Indexing
      • Bibliographic Information
      • Archive
    • Experimental and Therapeutic Medicine
      • Information for Authors
      • Editorial Policies
      • Editorial Board
      • Aims and Scope
      • Abstracting and Indexing
      • Bibliographic Information
      • Archive
    • International Journal of Epigenetics
      • Information for Authors
      • Editorial Policies
      • Editorial Board
      • Aims and Scope
      • Abstracting and Indexing
      • Bibliographic Information
      • Archive
    • International Journal of Functional Nutrition
      • Information for Authors
      • Editorial Policies
      • Editorial Board
      • Aims and Scope
      • Abstracting and Indexing
      • Bibliographic Information
      • Archive
    • International Journal of Molecular Medicine
      • Information for Authors
      • Editorial Policies
      • Editorial Board
      • Aims and Scope
      • Abstracting and Indexing
      • Bibliographic Information
      • Archive
    • International Journal of Oncology
      • Information for Authors
      • Editorial Policies
      • Editorial Board
      • Aims and Scope
      • Abstracting and Indexing
      • Bibliographic Information
      • Archive
    • Medicine International
      • Information for Authors
      • Editorial Policies
      • Editorial Board
      • Aims and Scope
      • Abstracting and Indexing
      • Bibliographic Information
      • Archive
    • Molecular and Clinical Oncology
      • Information for Authors
      • Editorial Policies
      • Editorial Board
      • Aims and Scope
      • Abstracting and Indexing
      • Bibliographic Information
      • Archive
    • Molecular Medicine Reports
      • Information for Authors
      • Editorial Policies
      • Editorial Board
      • Aims and Scope
      • Abstracting and Indexing
      • Bibliographic Information
      • Archive
    • Oncology Letters
      • Information for Authors
      • Editorial Policies
      • Editorial Board
      • Aims and Scope
      • Abstracting and Indexing
      • Bibliographic Information
      • Archive
    • Oncology Reports
      • Information for Authors
      • Editorial Policies
      • Editorial Board
      • Aims and Scope
      • Abstracting and Indexing
      • Bibliographic Information
      • Archive
    • World Academy of Sciences Journal
      • Information for Authors
      • Editorial Policies
      • Editorial Board
      • Aims and Scope
      • Abstracting and Indexing
      • Bibliographic Information
      • Archive
  • Articles
  • Information
    • For Authors
    • For Reviewers
    • For Librarians
    • For Advertisers
    • Conferences
  • Language Editing
Login Register Submit
  • This site uses cookies
  • You can change your cookie settings at any time by following the instructions in our Cookie Policy. To find out more, you may read our Privacy Policy.

    I agree
Search articles by DOI, keyword, author or affiliation
Search
Advanced Search
presentation
Molecular Medicine Reports
Join Editorial Board Propose a Special Issue
Print ISSN: 1791-2997 Online ISSN: 1791-3004
Journal Cover
March-2023 Volume 27 Issue 3

Full Size Image

Sign up for eToc alerts
Recommend to Library

Journals

International Journal of Molecular Medicine

International Journal of Molecular Medicine

International Journal of Molecular Medicine is an international journal devoted to molecular mechanisms of human disease.

International Journal of Oncology

International Journal of Oncology

International Journal of Oncology is an international journal devoted to oncology research and cancer treatment.

Molecular Medicine Reports

Molecular Medicine Reports

Covers molecular medicine topics such as pharmacology, pathology, genetics, neuroscience, infectious diseases, molecular cardiology, and molecular surgery.

Oncology Reports

Oncology Reports

Oncology Reports is an international journal devoted to fundamental and applied research in Oncology.

Experimental and Therapeutic Medicine

Experimental and Therapeutic Medicine

Experimental and Therapeutic Medicine is an international journal devoted to laboratory and clinical medicine.

Oncology Letters

Oncology Letters

Oncology Letters is an international journal devoted to Experimental and Clinical Oncology.

Biomedical Reports

Biomedical Reports

Explores a wide range of biological and medical fields, including pharmacology, genetics, microbiology, neuroscience, and molecular cardiology.

Molecular and Clinical Oncology

Molecular and Clinical Oncology

International journal addressing all aspects of oncology research, from tumorigenesis and oncogenes to chemotherapy and metastasis.

World Academy of Sciences Journal

World Academy of Sciences Journal

Multidisciplinary open-access journal spanning biochemistry, genetics, neuroscience, environmental health, and synthetic biology.

International Journal of Functional Nutrition

International Journal of Functional Nutrition

Open-access journal combining biochemistry, pharmacology, immunology, and genetics to advance health through functional nutrition.

International Journal of Epigenetics

International Journal of Epigenetics

Publishes open-access research on using epigenetics to advance understanding and treatment of human disease.

Medicine International

Medicine International

An International Open Access Journal Devoted to General Medicine.

Journal Cover
March-2023 Volume 27 Issue 3

Full Size Image

Sign up for eToc alerts
Recommend to Library

  • Article
  • Citations
    • Cite This Article
    • Download Citation
    • Create Citation Alert
    • Remove Citation Alert
    • Cited By
  • Similar Articles
    • Related Articles (in Spandidos Publications)
    • Similar Articles (Google Scholar)
    • Similar Articles (PubMed)
  • Download PDF
  • Download XML
  • View XML
Article Open Access

Melatonin attenuates high glucose‑induced endothelial cell pyroptosis by activating the Nrf2 pathway to inhibit NLRP3 inflammasome activation

  • Authors:
    • Xuebin Wang
    • Wei Wang
    • Rui Zhang
    • Baitao Ma
    • Leng Ni
    • Hai Feng
    • Changwei Liu
  • View Affiliations / Copyright

    Affiliations: Department of Vascular Surgery, Beijing Friendship Hospital, Capital Medical University, Beijing 100050, P.R. China, Department of Vascular Surgery, Peking Union Medical College Hospital, Chinese Academy of Medical Sciences and Peking Union Medical College, Beijing 100730, P.R. China, Department of Endovascular Surgery, The First Affiliated Hospital of Zhengzhou University, Zhengzhou, Henan 450000, P.R. China
    Copyright: © Wang et al. This is an open access article distributed under the terms of Creative Commons Attribution License.
  • Article Number: 71
    |
    Published online on: February 10, 2023
       https://doi.org/10.3892/mmr.2023.12958
  • Expand metrics +
Metrics: Total Views: 0 (Spandidos Publications: | PMC Statistics: )
Metrics: Total PDF Downloads: 0 (Spandidos Publications: | PMC Statistics: )
Cited By (CrossRef): 0 citations Loading Articles...

This article is mentioned in:



Abstract

Endothelial injury induced by hyperglycemia is the most critical initial step in the development of diabetic vasculopathy. The aim of this present study was to explore the prevention and treatment strategies and elucidate the specific mechanism of diabetes‑induced vascular endothelial injury. Melatonin, a hormone secreted by the pineal gland to regulate biological rhythm, serves an important role in maintaining human physiological function. Pyroptosis is a type of newly discovered inflammatory cell death. The current study first found by western blotting that melatonin could activate nuclear factor erythroid 2‑related factor 2 (Nrf2) pathway in human umbilical vein endothelial cells (HUVECs) under high glucose (HG) condition. Second, it found that pretreatment with Luzindole, a specific inhibitor of melatonin receptor (MT1/MT2), significantly reduced the activation of Nrf2 pathway by melatonin in HUVECs. It also found that pretreatment with melatonin or a specific NOD‑like receptor family, pyrin domain‑containing 3 (NLRP3) inhibitor (MCC950) pretreatment reduced HG‑induced endothelial cell pyroptosis. Finally, it was found that the protective effect of melatonin against reactive oxygen species/NLRP3 inflammasome pathway activation induced by HG in HUVECs was decreased after Nrf2 knockdown. In conclusion, the present study showed that melatonin may serve a protective role in HG‑induced vascular endothelial cell pyroptosis by activating the Nrf2 pathway to inhibit NLRP3 inflammasome activation. In addition, it was further found that melatonin attenuated HG‑induced vascular endothelial cell injury by interacting with its receptors (MT1/MT2) to promote activation of Nrf2 pathway.

Introduction

Vascular disease is the core of diabetes mellitus (DM), which endangers life and health. Severe vascular disease can cause insufficient blood supply and function loss in the heart, brain, kidney, eyes, lower limbs and other important tissues and organs, which seriously threatens human life and health (1). Endothelial injury induced by hyperglycemia is the most critical initial step in the development of diabetic vasculopathy (2). Damaged endothelial cells can secrete a large number of proinflammatory and procoagulant cytokines, which can induce platelet aggregation, thrombosis, adhesion and infiltration of mononuclear macrophages and release of inflammatory factors. Long-term chronic vascular wall inflammation can stimulate the proliferation and migration of vascular smooth muscle cells and the deposition of extracellular matrix, eventually leading to vascular stenosis and occlusion (3). Therefore, it is of great clinical value to explore the prevention and treatment strategies and elucidate the specific mechanism of diabetes-induced vascular endothelial injury.

Melatonin, a hormone secreted by the pineal gland to regulate biological rhythm, serves an important role in maintaining human physiological function (4). Studies have found that melatonin has anti-inflammatory and antioxidant protective effects in diabetes-induced vascular endothelial cell injury (5,6), but the specific mechanism remains to be elucidated.

Pyroptosis, a type of newly discovered inflammatory cell death, depends on the activation of caspase-1 (7). The NOD-like receptor family pyrin domain containing 3 (NLRP3) inflammasome, one of the most extensively studied pyroptotic inflammasomes, is composed of NOD-like receptor family, pyrin domain-containing 3 (NLRP3), the adaptor ASC and pro-caspase-1 (8). Activation of the NLRP3 inflammasome involves two sequential steps (priming and assembly) triggered by two signals respectively. The priming step triggered by the first signal (e.g., pathogen-associated molecular pattern molecules such as lipopolysaccharide) activates NF-κB signaling and induces the transcription of pre-IL-1β and NLRP3. The second signal (e.g., damage-associated molecular patterns such as ATP) triggers several signaling pathways, including potassium efflux, reactive oxygen species (ROS) production, and lysosomal damage, all of which stimulate the assembly of the NLRP3 inflammasome. Activation of the NLRP3 inflammasome induces the transformation of caspase-1 into its activated form, cleaved-caspase-1. For one thing, this enzyme cleaves gasdermin D (GSDMD) into gasdermin-N domain (GSDMD-N), which oligomerizes on the cell membrane to form cell membrane pores. For another, cleaved-caspase-1 promotes the maturation of the pro-inflammatory cytokines IL-1β and IL-18, which are released into the extracellular space through GSDMD cell membrane pores, to induce a strong inflammatory response in cells and finally pyroptosis (9). Previous studies have found that melatonin can inhibit NLRP3 inflammasome activation and pyroptosis (10,11). However, whether melatonin can inhibit endothelial pyroptosis and serve a protective role in diabetes-induced vascular endothelial injury is rarely reported.

Nuclear factor erythroid 2-related factor 2 (Nrf2) is an activator of antioxidant response elements (ARE) and a key target when reducing oxidative stress. Nrf2 binds to kelch-like ECH-associated protein 1 (Keap1) in the cytoplasm under physiological conditions (12). When exposed to oxidative stress, extracellular signal-regulated protein kinases, protein kinase C and phosphatidylinositol 3-kinase signaling pathways promote the dissociation of Keap1-Nrf2 and the activation of Nrf2 through phosphorylation. Activated phosphorylated-Nrf2 is translocated into the nucleus and binds to the cis-acting AREs, initiating the transcription of a series of antioxidant enzyme genes, including heme oxygenase-1 (HO-1), NADPH: Quinone Oxidoreductase 1 (NQO1), superoxide dismutase (SOD) and glutathione peroxidase (GSH-PX), to maintain the stability of the intracellular environment (13). Previous studies have found that melatonin serves an antioxidant role by activating the Nrf2 pathway (14,15). ROS is a key upstream mechanism of NLRP3 inflammasome activation and pyroptosis (16). Therefore, the present study hypothesized that melatonin could inhibit ROS production by activating Nrf2 pathway and further inhibit NLRP3 inflammasome activation and pyroptosis in diabetes-induced vascular endothelial cell injury.

MT1 and MT2 melatonin membrane receptors are G protein-coupled receptors widely expressed in the cardiovascular system. Previous studies have shown that melatonin can bind to the melatonin receptor (MT1/MT2) on the cell membrane surface, activate the phosphorylated kinase pathway in the cytoplasm, and then participate in the regulation of normal physiological functions (17). The present study determined whether melatonin attenuates high glucose (HG)-induced pyroptosis of vascular endothelial cells through the Nrf2-ROS-NLRP3 pathway. Meanwhile, whether melatonin protects vascular endothelial cells from HG-induced damage through MT1/MT2-mediated Nrf2 signaling was also investigated.

Materials and methods

Cell culture and experimental design

Primary human umbilical vein endothelial cells (HUVECs; cat. no. 8000) were purchased from ScienCell Research Laboratories (Carlsbad, CA, USA) and cultured in endothelial cell medium (ScienCell Research Laboratories, Inc.) supplemented with 5% fetal bovine serum under 5% CO2 at 37°C. All experiments were performed between cell passages three and five. Melatonin (100 µM; MilliporeSigma), a specific NLRP3 inhibitor MCC950 (50 µM; Selleck Chemicals), and a melatonin receptor antagonist luzindole (5 µM; MilliporeSigma) were added to the cell cultures 3 h in advance before being co-incubated with HG (30 mM) for 72 h. All experiments were performed at least three times and representative results are presented in the present study.

Small interfering RNA (siRNA) treatment

The predesigned siRNA duplexes for Nrf2 and the negative control (NC) were purchased from HippoBio Co., Ltd. Table I lists the sequences of all Nrf2 siRNAs and the non-targeting NC-siRNA used. Cells were incubated in 6-cm dishes until they were 80% confluent and the original medium was replaced with fresh basal medium 2 h before siRNA transfection. Two sterile 1.5-ml centrifuge tubes were prepared and 100 µl Opti-MEM (Invitrogen; Thermo Fisher Scientific, Inc.) was added to each. siRNA (2 µl, 20 µM) was added to one of the centrifuge tubes and was thoroughly mixed to dilute the RNA. LipoRNAi MAX (2 µl; Invitrogen; Thermo Fisher Scientific, Inc.) was added to the other centrifuge tube and was mixed to dilute the LipoRNAi MAX. Both centrifuge tubes were maintained at room temperature for 5 min. Subsequently, siRNA and LipoRNAi MAX were transferred to the same centrifuge tube and were thoroughly mixed; the transfection complex was then maintained for 25 min at room temperature. The HUVECs to be transfected were removed from the incubator, the transfection complex was added to the culture dish in drops, and the cells were gently shaken. The transfection complex was incubated with cells at 37°C for 48 h. Finally, the transfected cells were harvested for subsequent verification and experiments.

Table I.

The sequences of all Nrf2 siRNAs and the siRNA-NC used.

Table I.

The sequences of all Nrf2 siRNAs and the siRNA-NC used.

NameSequence
hNRF2 siRNA-1 sense GGUUGAGACUACCAUGGUUTT
hNRF2 siRNA-1 antisense AACCAUGGUAGUCUCAACCAG
hNRF2 siRNA-2 sense GCCCAUUGAUGUUUCUGAUTT
hNRF2 siRNA-2 antisense AUCAGAAACAUCAAUGGGCCC
hNRF2 siRNA-3 sense GCAGUUCAAUGAAGCUCAATT
hNRF2 siRNA-3 antisense UUGAGCUUCAUUGAACUGCTC
si-NC sense GUCUACUGCUAUGUCUGUATT
si-NC antisense AAUACAGACAUAGCAGUAGAC

[i] Nrf2, nuclear factor erythroid 2-related factor 2; siRNA, small interfering RNA; NC, negative control.

Enzyme-linked immunosorbent assay (ELISA)

The HUVEC culture supernatants were collected following an intervention for 72 h. The concentrations of IL-1β (cat. no. SEA563Hu) and IL-18 (cat. no. SEA064Hu) in the cell culture supernatants were determined using ELISA kits (both from Cloud-Clone Corp.) according to the manufacturer's instructions.

Detection of ROS production

ROS levels in the HUVECs were measured using an ROS assay kit (Beijing Solarbio Science & Technology Co., Ltd.) in accordance with the manufacturer's instructions.

Cell viability assay

A Cell Counting Kit (CCK-8) assay (Nanjing Jiancheng Bioengineering Institute) was used to measure the level of cell viability.

Cell death assay

Pyroptotic cell death was assessed using a lactate dehydrogenase (LDH) release assay and Hoechst 33342/propidium iodide (PI) staining. For LDH release, the LDH activity of the cell culture supernatants was measured using an LDH assay kit (Nanjing Jiancheng Bioengineering Institute). For Hoechst 33342/PI double staining, the collected cells were washed with PBS and subsequently incubated with PI (5 µl) for 10 min at 37°C in the dark. After three washes with PBS, the nuclei were stained with Hoechst 33342 (10 µl) for 30 min at 37°C in the dark. Images were captured under a fluorescence microscope. The proportion of PI-positive cells was calculated using Image J software (version 1.46; National Institutes of Health).

Reverse transcription-quantitative (RT-q) PCR

The experimental method, which had been described in our previous study (4), was as follows: Total RNA was extracted from cells (1×106) using TRIzol® (Invitrogen; Thermo Fisher Scientific, Inc.) and quantified with a NanoDrop 2000 Spectrophotometer (Thermo Fisher Scientific, Inc.). Complementary DNA (cDNA) was synthesized with 1 µg total RNA using a High-Capacity cDNA Reverse Transcription kit (Takara Bio, Inc.); the temperature protocol was: 42°C for 60 min, 70°C for 15 min, and then 4°C for 5 min. qPCR was then performed in a CFX96 Touch Real-Time PCR Detection System (Bio-Rad Laboratories, Inc.) using SYBR Premix (Shanghai Yeasen Biotechnology Co., Ltd.). The thermocycling conditions were as follows: Predenaturation step at 95°C for 3 min, followed by 40 cycles of 95°C for 10 sec and 60°C for 40 sec. Each sample was analyzed in triplicate. Table II lists the primer sequences used. The relative mRNA expression levels were normalized to β-actin expression using the 2−ΔΔCq method (18).

Table II.

Primer sequences.

Table II.

Primer sequences.

GeneForward (5′-3′)Reverse (5′-3′)
β-actin TCCTCCTGAGCGCAAGTACTCC CATACTCCTGCTTGCTGATCCAC
Nrf2 TCAGCGACGGAAAGAGTATGA CCACTGGTTTCTGACTGGATGT
NLRP3 AAGGAAGTGGACTGCGAGAA AACGTTCGTCCTTCCTTCCT
Caspase-1 GGCATGACAATGCTGCTACA TCTGGGACTTGCTCAGAGTG
Western blotting

Total protein or nuclear protein (nucleoprotein extraction kit, Beijing Solarbio Science & Technology Co., Ltd.) was extracted from the collected HUVECs, and protein concentration was determined using a BCA Protein Assay Kit (cat. no. P0012A; Beyotime Institute of Biotechnology). Subsequently, equal amounts of protein lysates (30 µg/lane) were separated by 10% sodium dodecyl sulfate-polyacrylamide gel electrophoresis and transferred to polyvinylidene fluoride (PVDF) membranes (MilliporeSigma). After transfer, the PVDF membranes was incubated in 25 ml blocking buffer (1X Tris-buffered saline and 0.1% Tween-20 with 5% non-fat dry milk) for 1 h at room temperature and incubated overnight at 4°C with the following primary antibodies: β-actin (1:1,000; MDL; cat. no. MD6553), Histone H3 (1:1,000; Abcam; cat. no. ab1791), Nrf2 (1:1,000; CST; cat. no. 12721T), heme oxygenase-1 (HO-1; 1:1,000; Affinity; cat. no. AF5393), NQO1 (1:1,000; Novus; cat. no. NB200-209SS), superoxide dismutase 2 (SOD2; 1:1,000; Novus; cat. no. NB100-1992SS), NLRP3 (1:1,000; Abcam; cat. no. ab214185), ASC (1:1,000; ABclonal Biotech Co., Ltd.; cat. no. A1170), cleaved-caspase-1 (1:1,000; CST; cat. no. 4199T), GSDMD (1:1,000; Abcam; cat. no. ab210070), and cleaved N-terminal GSDMD (1:1,000; Abcam; cat. no. ab215203). The membranes were then incubated with HRP-linked anti-mouse IgG (cat. no. 7076; 1:3,000; Cell Signaling Technology, Inc.) or HRP-linked anti-rabbit IgG (cat. no. 7074; 1:3,000; Cell Signaling Technology, Inc.) for 1 h at room temperature. The antibody-antigen complexes were detected using enhanced electrochemiluminescence reagents (Santa Cruz Biotechnology, Inc.) and densitometric analysis was conducted using Image J software (version 1.46; National Institutes of Health).

Statistical analysis

All data were analyzed using GraphPad Prism version 9.0 (Dotmatics). All experimental data are represented as the means ± standard deviation. The Shapiro-Wilk test was used to evaluate Gaussian distributions, while the Brown-Forsythe test was used to evaluate homogeneity of variance. All data fitted the Gaussian distribution and the variances were equal. One-way ANOVA followed by Šídák's multiple comparisons test was used to compare differences between three or more groups. P<0.05 was considered to indicate a statistically significant difference.

Discussion

The present study found that melatonin inhibited HG-induced pyroptosis of vascular endothelial cells by activating the Nrf2 pathway to inhibit NLRP3 inflammasome activation. It was further found that melatonin protects vascular endothelial cells from HG-induced injury through the activation of Nrf2 pathway, which is mediated by MT1/MT2.

Previous studies have found that melatonin is beneficial for a variety of cardiovascular diseases, such as ischemia-reperfusion injury (21), hypertension (22), and atherosclerosis (23). However, some clinical studies have come to different conclusions. For example, several randomized controlled trials have found benefits of melatonin in heart failure (24), ST segment elevation myocardial infarction (STEMI) (25), coronary artery bypass grafting (26), and percutaneous coronary intervention (27). However, some randomized controlled trials have found no significant positive effect of melatonin in STEMI (28), acute coronary syndromes (29) and macrovascular surgery (30) despite its safety. Therefore, more experiments are needed to further evaluate the underlying molecular mechanisms of melatonin activity.

The current study, found through CCK-8 experiment under the condition of high glucose of 30 mM that the therapeutic concentration of melatonin of 100 µM could minimize the adverse effects of high glucose on the vitality of HUVECs. However, higher concentrations of melatonin showed similar or even reduced protective effects. In fact, one of our previous studies found that a therapeutic concentration of 100 µM of melatonin was optimal for alleviating the adverse effects of cigarette smoke extractants on the vitality of HUVECs (11). In addition, in a number of studies on the protection of vascular endothelial cells with melatonin, 100 µM is used as the therapeutic concentration of melatonin and it showed an ideal cellular protective effect (31,32). Therefore, the present study set the concentration gradient of melatonin treatment at around 100 µM and found the aforementioned results. As for why melatonin showed similar or even reduced protective effect with higher concentration under the experimental conditions of the present study, it was hypothesized that it might be related to the pharmacological properties of melatonin itself, which still needs to be verified in further studies.

Endothelial cell pyroptosis is involved in the pathogenesis of atherosclerosis (19,33). Studies have found that melatonin reduces endothelial cell pyroptosis. For example, a recent study revealed that melatonin prevents endothelial cell pyroptosis by upregulating TET2 to inhibit the methylation of UQCRC1 and improving mitochondrial function (34). Zhang et al (20) reported that melatonin prevents endothelial cell pyroptosis via MEG3/miR-223/NLRP3 axis in atherosclerosis. Our previous study has also demonstrated that melatonin alleviates cigarette smoke-induced endothelial cell pyroptosis through inhibiting ROS/NLRP3 axis (11). However, the role of melatonin in diabetes-induced pyroptosis of vascular endothelial cells is rarely reported. The current study has clarified the protective role of melatonin in HG-induced pyroptosis of vascular endothelial cells.

Nrf2 is a key nuclear transcription factor that regulates antioxidant gene expression. Studies (35,36) have reported that during the early stages of diabetes, the expression of endothelial nitric oxide synthase (eNOS) and antioxidant genes may be upregulated as a compensatory mechanism in response to ROS/reactive nitrogen species, however, as diabetes progresses, NADPH oxidase continues to be activated and the continued overexpression of ROS will lead to eNOS uncoupling, mitochondrial dysfunction and decreased expression of antioxidant genes mediated by Nrf2. Finally, the cells enter a vicious circle of antioxidant imbalance. Consistent with the results of previous studies, the present study found that HUVEC initially showed an increased compensatory expression of Nrf2 under the intervention of high glucose, but with the extension of high glucose injury time, Nrf2 expression also gradually decreased.

ROS is a key regulator of inflammasome activation (37,38). Our previous study also confirmed that cigarette smoke causes endothelial pyroptosis through the ROS/NLRP3 axis (11). Therefore, it is particularly important to find suitable ROS inhibitors to reduce diabetes-induced vascular injury associated with NLRP3 inflammasome. Increasing evidence has shown that the Nrf2 signaling pathway interacts with inflammasomes at multiple points. A recent study revealed that in renal ischemia/reperfusion injury, Nrf2 regulates the inhibition of NLRP3 inflammasome activity (39). In addition, Hou et al (40) reported that Nrf2 inhibits NLRP3 inflammasome activity through regulating Trx1/TXNIP complex in cerebral ischemia reperfusion injury. However, only a few studies have evaluated the interaction between Nrf2 and NLRP3 inflammasomes in diabetes-induced vascular injury. Previous studies have shown that melatonin may serve a therapeutic role in different diseases, such as ischemia-reperfusion injury (41), oxidative stress injury (42) and neurotoxicity (43), through activation of Nrf2 signaling pathway. Previous studies have found that melatonin can exert anti-inflammatory effects through Nrf2-NLRP3 pathway. One study found that melatonin attenuates LPS-induced acute depression-like behavior and NLRP3 inflammasome activity in microglia via the SIRT1/Nrf2 pathway (44). Another study found that melatonin alleviates sepsis-induced cardiac injury by activating Nrf2 pathway and inhibiting NLRP3 inflammasome (45). In addition, our previous study also found that melatonin may effectively protect smoking-caused vascular injury and atherosclerosis through Nrf2/ROS/NLRP3 signaling pathway (46). However, it remains to be clarified whether melatonin serves a protective role through Nrf2/NLRP3 pathway in vascular endothelial injury induced by HG. Considering different disease states, the effect and mechanism of drugs may change. The present study confirmed that melatonin alleviated HG-induced endothelial cell pyroptosis by activating the Nrf2 pathway to inhibit NLRP3 inflammasome activation.

MT1/MT2 is a G-protein-coupled receptor existing in cell membrane and widely exists in the nervous and cardiovascular systems (49,50). Cui et al confirmed the normal expression of MT1/MT2 in HUVEC by western blotting (51). Therefore, the current study did not conduct experiments to verify it again. However, the lack of verification of MT1/MT2 expression in HUVECs remains a potential limitation of the present study. As for the model of vascular endothelial cells with high glucose injury, the glucose concentrations in most previous studies were controlled within the range of 20–40 mM, among which 25 and 30 mM are the most used at present (52–55) because they are closer to the blood glucose values of severe hyperglycemia in humans. In addition, in order to observe pyroptosis and the protective effect of melatonin more markedly, the present study selected a glucose concentration of 30 mM. However, the lack of an addition concentration to examine any dose-dependent effect is also a potential limitation of the present study.

In conclusion, the current study showed that melatonin may serve a protective role in HG-induced vascular endothelial cell pyroptosis by activating the Nrf2 pathway to inhibit NLRP3 inflammasome activation. In addition, it was further found that melatonin attenuates HG-induced vascular endothelial cell injury by interacting with its receptors (MT1/MT2) to promote activation of Nrf2 pathway (Fig. 5). These findings provide a new theoretical basis and a promising therapeutic strategy for the early prevention and treatment of diabetic vasculopathy.

Figure 5.

A schematic hypothetical model showing the specific signaling mechanisms by which melatonin attenuates HG-induced endothelial cell pyroptosis through MT1/MT2-Nrf2-ROS-NLRP3 signaling pathway. HG, high glucose; Nrf2, nuclear factor erythroid 2-related factor 2; ROS, reactive oxygen species; NLRP3, NOD-like receptor family, pyrin domain-containing 3; HO-1, heme oxygenase-1; NQO1, oxygenase-1 (HO-1), NADPH: Quinone Oxidoreductase 1; SOD2, superoxide dismutase 2; Keap1, kelch-like ECH-associated protein 1.

Results

Melatonin activates the Nrf2 pathway in HUVECs under HG conditions

In this part of the experiment, an optimal melatonin protective concentration was first determined through CCK-8 by setting control group, HG (30 mM) + different melatonin concentrations (0 µM-1 M) treatment group. It was found that a melatonin concentration of 100 µM was the most effective in alleviating the loss of cell viability caused by HG and 100 µM was selected as the treatment concentration for subsequent experiments (Fig. 1A). Next, in order to select an appropriate time for HG intervention, HUVECs were incubated with 30 mM HG medium and the expression of Nrf2 protein in the nucleus of HUVECs was observed by western blotting with prolonged HG intervention time. It was found that the expression of n-Nrf2 increased to the highest level after 6 h of HG incubation and then gradually decreased as HG incubation time was prolonged (Fig. 1B and C). In order to observe more marked therapeutic effect of melatonin in the follow-up experiments, 72 h was chosen as the intervention time for HG. Finally, it was confirmed by western blotting that melatonin treatment could activate Nrf2 signaling pathway in HUVECs under HG condition. The result showed that melatonin promoted the expression of n-Nrf2, HO-1 and SOD2 (Fig. 1D-H).

Figure 1.

Mel activates the Nrf2 pathway in HUVECs under HG conditions. (A) CCK-8 cell viability test confirmed that the optimal protective concentration of melatonin was 100 µM. (B) Western blot analysis of n-Nrf2 expression in HUVECs at different HG incubation time. (C) Semi-quantitative analysis of n-Nrf2 relative expression. (D) Western blot analysis of n-Nrf2 expression in HUVECs of each group. (E) Semi-quantitative analysis of n-Nrf2 relative expression. (F) Western blot analysis of HO-1 and SOD2 expression in the HUVECs of each group. Semi-quantitative analysis of (G) HO-1 and (H) SOD2 relative expression. Results are presented as the mean ± standard deviation. *P<0.05, **P<0.01 and ***P<0.001. Mel, melatonin; Nrf2, nuclear factor erythroid 2-related factor 2; HUVECs, human umbilical vein endothelial cells; HG, high glucose; NC, negative control; HO-1, heme oxygenase-1; and SOD2, superoxide dismutase 2.

Melatonin activates the Nrf2 pathway in HUVECs mainly through the MT1/MT2 pathway under HG conditions

Luzindole is an effective competitive MT1/MT2 membrane receptor antagonist and is widely used in melatonin research. In this part of the experiment, it was found that the protective effect of melatonin in promoting n-Nrf2 expression was significantly reduced when MT1/MT2 was blocked by Luzindole under HG conditions (Fig. 2A and B). Similarly, the effect of melatonin on promoting the expression of HO-1, NQO1 and SOD2 proteins under HG conditions was also significantly reduced when MT1/MT2 was blocked by Luzindole (Fig. 2C-F).

Figure 2.

Mel activates the Nrf2 pathway in HUVECs mainly through the MT1/MT2 pathway under HG conditions. (A) Western blot analysis of n-Nrf2 expression in HUVECs of each group. (B) Semi-quantitative analysis of n-Nrf2 relative expression. (C) Western blot analysis of HO-1, NQO1 and SOD2 expression in HUVECs of each group. (D-F). Semi-quantitative analysis of HO-1, NQO1 and SOD2 relative expression. Results are presented as the mean ± standard deviation. *P<0.05, **P<0.01 and ***P<0.001. Mel, melatonin; Nrf2, nuclear factor erythroid 2-related factor 2; HUVECs, human umbilical vein endothelial cells; HG, high glucose; HO-1, heme oxygenase-1; NQO1, oxygenase-1 (HO-1), NADPH: Quinone Oxidoreductase 1; SOD2, superoxide dismutase 2; Luz, Luzindole.

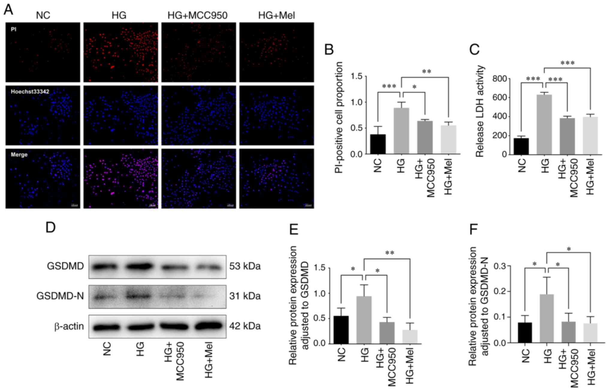
Melatonin or MCC950 inhibits HG-induced endothelial cell pyroptosis

Hoechst 33342/PI staining and LDH release assay are often used to observe pyroptotic cell death (19,20). In this part of the experiment, it was found that the proportion of PI-positive cells and LDH release of HUVEC in the HG group were significantly increased compared with the control group. However, following treatment with the NLRP3 specific inhibitor MCC950 and melatonin, HG-mediated pyroptosis was significantly reduced (Fig. 3A-C). Then the protein expression levels of Gasdermin D (GSDMD), a key executioner of the pyroptotic pathway and the N-terminal GSDMD cleavage product (GSDMD-N), which can induce pyroptosis was examined. Western blotting results showed that GSDMD and GSDMD-N were significantly increased in HG-incubated HUVEC compared with the control group. However, following treatment with MCC950 and melatonin, HG-mediated increases in GSDMD and GSDMD-N were significantly reduced (Fig. 3D-F).

Figure 3.

Mel or MCC950 inhibits HG-induced endothelial cell pyroptosis. (A) Representative pyroptotic cell death images of each group obtained using Hoechst33342/PI staining (original magnification, ×100; scale bar, 100 µm. (B) The proportion of PI-positive cells in each group. (C) LDH release activity in each group. (D) Western blot analysis of GSDMD and GSDMD-N expression in HUVECs of each group. Semi-quantitative analysis of (E) GSDMD and (F) GSDMD-N relative expression. Results are presented as the mean ± standard deviation. *P<0.05, **P<0.01 and ***P<0.001. Mel, melatonin; HG, high glucose; PI, propidium iodide; LDH, lactate dehydrogenase; GSDMD, gasdermin D; GSDMD-N, gasdermin D-N; HUVECs, human umbilical vein endothelial cells; NC, negative control.

Melatonin inhibits ROS/NLRP3 inflammasome pathway in HUVECs under HG conditions by activating the Nrf2 pathway

In this part of the experiment, in order to confirm that melatonin inhibits the activation of ROS/NLRP3 inflammasome pathway in vascular endothelial cells induced by HG mainly through or at least partly through Nrf2 signaling pathway, Nrf2 expression was knocked down by siRNA interference, which was verified by RT-qPCR. hNrf2 siRNA-2 was selected as the interference sequence (Fig. 4A). Next, western blotting results showed that melatonin treatment could significantly reduce the overexpression of NLRP3, ASC and cleaved-caspase-1 protein induced by HG, and the protective effect of melatonin was also significantly decreased after knockdown of Nrf2 expression (Fig. 4B-E). In addition, melatonin treatment could significantly attenuate the increase of NLRP3 mRNA and caspase-1 mRNA expression induced by HG, while the protective effect of melatonin was significantly reduced after Nrf2 knockdown (Fig. 4F and G). It was also found by ELISA that melatonin treatment significantly attenuated the increased secretion of IL-1β and IL-18 in culture supernatants induced by HG, and this protective effect of melatonin was also significantly decreased after knockdown of Nrf2 expression (Fig. 4H and I). Finally, ROS, a key activator upstream of the NLRP3 inflammasome was measured. Results showed that melatonin treatment significantly attenuated the increase of ROS production induced by HG, and this protective effect of melatonin was also significantly decreased after knockdown of Nrf2 expression (Fig. 4J).

Figure 4.

Mel inhibits ROS/NLRP3 inflammasome pathway in HUVECs under HG conditions by activating the Nrf2 pathway. (A) Nrf2 knockdown was verified by reverse transcription-quantitative PCR. (B) Western blot analysis of NLRP3, ASC and cleaved-caspase-1 expression in HUVECs of each group. Semi-quantitative analysis of (C) NLRP3, (D) ASC and (E) cleaved-caspase-1 relative expression. Expression levels of (F) NLRP3 and (G). caspase-1 mRNA in HUVECs of each group; H-I. The levels of (H) IL-1β and (I) IL-18 in the supernatant of HUVEC cultures in each group. (J) The levels of ROS in HUVECs of each group. Results are presented as the mean ± standard deviation. **P<0.01 and ***P<0.001. Mel, melatonin; ROS, reactive oxygen species; NLRP3, pyrin domain-containing 3; HUVECs, human umbilical vein endothelial cells; HG, high glucose; Nrf2, nuclear factor erythroid 2-related factor 2; NC, negative control.

Acknowledgements

Not applicable.

Funding

This work was supported by the National Natural Science Foundation of China (grant number 81970417), the Capital Medical University School Cultivation Fund (Natural Category; grant number PYZ21047), the Beijing Friendship Hospital Seed Plan Talent Project (grant number YYZZ202017) and the Capital Health Research and Development of Special Grant (grant number 2020-2-1102).

Availability of data and materials

The datasets used and/or analyzed during the current study are available from the corresponding author on reasonable request.

Authors' contributions

XW, HF and CL conceived and designed the present study. XW, RZ and BM performed the experiments. XW, WW and RZ interpreted the results, analyzed the data and wrote the paper. XW, WW and LN analyzed the data and designed the figures and table. HF and CL reviewed and edited the manuscript. XW, HF and CL confirmed the authenticity of all the raw data. All authors read and approved the final manuscript.

Ethics approval and consent to participate

Not applicable.

Patient consent for publication

Not applicable.

Competing interests

The authors declare that they have no competing interests.

References

1 

Vijan S: Type 2 diabetes: Ann Intern Med. 171:ITC65-ITC80. 2019.

2 

Kaur R, Kaur M and Singh J: Endothelial dysfunction and platelet hyperactivity in type 2 diabetes mellitus: Molecular insights and therapeutic strategies. Cardiovasc Diabetol. 17:1212018. View Article : Google Scholar : PubMed/NCBI

3 

Gimbrone MA Jr and Garcia-Cardeña G: Endothelial cell dysfunction and the pathobiology of atherosclerosis. Circ Res. 118:620–636. 2016. View Article : Google Scholar : PubMed/NCBI

4 

Ma B, Wang X, Zhang R, Niu S, Rong Z, Ni L, Di X, Han Q and Liu C: Cigarette smoke extract stimulates PCSK9 production in HepG2 cells via ROS/NF-κB signaling. Mol Med Rep. 23:3312021. View Article : Google Scholar : PubMed/NCBI

5 

Salmanoglu DS, Gurpinar T, Vural K, Ekerbicer N, Dariverenli E and Var A: Melatonin and L-carnitin improves endothelial disfunction and oxidative stress in type 2 diabetic rats. Redox Biol. 8:199–204. 2016. View Article : Google Scholar : PubMed/NCBI

6 

Tiong YL, Ng KY, Koh RY, Ponnudurai G and Chye SM: Melatonin inhibits high glucose-induced ox-LDL/LDL expression and apoptosis in human umbilical endothelial cells. Horm Mol Biol Clin Investig. 41:2020.PubMed/NCBI

7 

Zhaolin Z, Guohua L, Shiyuan W and Zuo W: Role of pyroptosis in cardiovascular disease. Cell Prolif. 52:e125632019. View Article : Google Scholar : PubMed/NCBI

8 

Komada T and Muruve DA: The role of inflammasomes in kidney disease. Nat Rev Nephrol. 15:501–520. 2019. View Article : Google Scholar : PubMed/NCBI

9 

He Y, Hara H and Núñez G: Mechanism and regulation of NLRP3 inflammasome activation. Trends Biochem Sci. 41:1012–1021. 2016. View Article : Google Scholar : PubMed/NCBI

10 

Liu Z, Gan L, Xu Y, Luo D, Ren Q, Wu S and Sun C: Melatonin alleviates inflammasome-induced pyroptosis through inhibiting NF-κB/GSDMD signal in mice adipose tissue. J Pineal Res. 63:2017. View Article : Google Scholar

11 

Wang X, Bian Y, Zhang R, Liu X, Ni L, Ma B, Zeng R, Zhao Z, Song X and Liu C: Melatonin alleviates cigarette smoke-induced endothelial cell pyroptosis through inhibiting ROS/NLRP3 axis. Biochem Biophys Res Commun. 519:402–408. 2019. View Article : Google Scholar : PubMed/NCBI

12 

Li C, Cheng L, Wu H, He P, Zhang Y, Yang Y, Chen J and Chen M: Activation of the KEAP1-NRF2-ARE signaling pathway reduces oxidative stress in Hep2 cells. Mol Med Rep. 18:2541–2550. 2018.PubMed/NCBI

13 

Yamamoto M, Kensler TW and Motohashi H: The KEAP1-NRF2 system: A thiol-based sensor-effector apparatus for maintaining redox homeostasis. Physiol Rev. 98:1169–1203. 2018. View Article : Google Scholar : PubMed/NCBI

14 

Zhang Y, Qiao B, Gao F, Wang H, Miao S and Zhao H: Melatonin protects H9c2 cells against ischemia/reperfusion-induced apoptosis and oxidative stress via activation of the Nrf2 signaling pathway. Mol Med Rep. 18:3497–3505. 2018.PubMed/NCBI

15 

Li Y, Yu H, Xu Z, Shi S, Wang D, Shi X, Wang Y, Zeng B, Deng H, Deng X, et al: Melatonin ameliorates ANIT-induced cholestasis by activating Nrf2 through a PI3K/Akt-dependent pathway in rats. Mol Med Rep. 19:1185–1193. 2019.PubMed/NCBI

16 

Kelley N, Jeltema D, Duan Y and He Y: The NLRP3 inflammasome: An overview of mechanisms of activation and regulation. Int J Mol Sci. 20:33282019. View Article : Google Scholar : PubMed/NCBI

17 

Cecon E, Oishi A and Jockers R: Melatonin receptors: Molecular pharmacology and signalling in the context of system bias. Br J Pharmacol. 175:3263–3280. 2018. View Article : Google Scholar : PubMed/NCBI

18 

Livak KJ and Schmittgen TD: Analysis of relative gene expression data using real-time quantitative PCR and the 2(−Delta Delta C(T)) method. Methods. 25:402–408. 2001. View Article : Google Scholar : PubMed/NCBI

19 

Wu X, Zhang H, Qi W, Zhang Y, Li J, Li Z, Lin Y, Bai X, Liu X, Chen X, et al: Nicotine promotes atherosclerosis via ROS-NLRP3-mediated endothelial cell pyroptosis. Cell Death Dis. 9:1712018. View Article : Google Scholar : PubMed/NCBI

20 

Zhang Y, Liu X, Bai X, Lin Y, Li Z, Fu J, Li M, Zhao T, Yang H, Xu R, et al: Melatonin prevents endothelial cell pyroptosis via regulation of long noncoding RNA MEG3/miR-223/NLRP3 axis. J Pineal Res. 64:2018. View Article : Google Scholar

21 

Zhang Y, Wang Y, Xu J, Tian F, Hu S, Chen Y and Fu Z: Melatonin attenuates myocardial ischemia-reperfusion injury via improving mitochondrial fusion/mitophagy and activating the AMPK-OPA1 signaling pathways. J Pineal Res. 66:e125422019. View Article : Google Scholar : PubMed/NCBI

22 

Scheer FAJL, Van Montfrans GA, van Someren EJ, Mairuhu G and Buijs RM: Daily nighttime melatonin reduces blood pressure in male patients with essential hypertension. Hypertension. 43:192–197. 2004. View Article : Google Scholar : PubMed/NCBI

23 

Cheng X, Wan Y, Xu Y, Zhou Q, Wang Y and Zhu H: Melatonin alleviates myosin light chain kinase expression and activity via the mitogen-activated protein kinase pathway during atherosclerosis in rabbits. Mol Med Rep. 11:99–104. 2015. View Article : Google Scholar : PubMed/NCBI

24 

Sadeghi M, Khosrawi S, Heshmat-Ghahdarijani K, Gheisari Y, Roohafza H, Mansoorian M and Hoseini SG: Effect of melatonin on heart failure: Design for a double-blinded randomized clinical trial. ESC Heart Fail. 7:3142–3150. 2020. View Article : Google Scholar : PubMed/NCBI

25 

Ghaeli P, Solduzian M, Vejdani S and Talasaz AH: Comparison of the effects of melatonin and oxazepam on anxiety levels and sleep quality in patients with ST-segment-elevation myocardial Infarction following primary percutaneous coronary intervention: A randomized clinical trial. Ann Pharmacother. 52:949–955. 2018. View Article : Google Scholar : PubMed/NCBI

26 

Nasseh N, Khezri MB, Farzam S, Shiravandi S and Shafikhani AA: The effect of melatonin on cardiac biomarkers after coronary artery bypass graft surgery: A double-blind, randomized pilot study. J Cardiothorac Vasc Anesth. 36:3800–3805. 2022. View Article : Google Scholar : PubMed/NCBI

27 

Dominguez-Rodriguez A, Abreu-Gonzalez P, de la Torre-Hernandez JM, Consuegra-Sanchez L, Piccolo R, Gonzalez-Gonzalez J, Garcia-Camarero T, Del Mar Garcia-Saiz M, Aldea-Perona A, Reiter RJ, et al: Usefulness of early treatment with melatonin to reduce infarct size in patients with ST-segment elevation myocardial infarction receiving percutaneous coronary intervention (from the melatonin adjunct in the acute myocardial infarction treated with angioplasty trial). Am J Cardiol. 120:522–526. 2017. View Article : Google Scholar : PubMed/NCBI

28 

Ekeloef S, Halladin N, Fonnes S, Jensen SE, Zaremba T, Rosenberg J, Jonsson G, Aarøe J, Gasbjerg LS, Rosenkilde MM and Gögenur I: Effect of intracoronary and intravenous melatonin on myocardial salvage index in patients with ST-elevation myocardial infarction: A randomized placebo controlled trial. J Cardiovasc Transl Res. 10:470–479. 2017. View Article : Google Scholar : PubMed/NCBI

29 

Zahid JA, Isbrand A, Kleif J, Schou-Pedersen AV, Lykkesfeldt J, Madsen MT and Gögenur I: The effect of melatonin on endothelial dysfunction in patients after acute coronary syndrome: The MEFACS randomized clinical trial. J Pineal Res. 67:e126002019. View Article : Google Scholar : PubMed/NCBI

30 

Kücükakin B, Wilhelmsen M, Lykkesfeldt J, Reiter RJ, Rosenberg J and Gögenur I: No effect of melatonin to modify surgical-stress response after major vascular surgery: A randomised placebo-controlled trial. Eur J Vasc Endovasc Surg. 40:461–467. 2010. View Article : Google Scholar : PubMed/NCBI

31 

Zhao S, Wang Y, Zhang X, Zheng L, Zhu B, Yao S, Yang L and Du J: Melatonin protects against hypoxia/reoxygenation-induced dysfunction of human umbilical vein endothelial cells through inhibiting reactive oxygen species generation. Acta Cardiol Sin. 34:424–431. 2018.PubMed/NCBI

32 

Dayoub JC, Ortiz F, López LC, Venegas C, Del Pino-Zumaquero A, Roda O, Sanchez-Montesinos I, Acuña-Castroviejo D and Escames G: Synergism between melatonin and atorvastatin against endothelial cell damage induced by lipopolysaccharide. J Pineal Res. 51:324–330. 2011. View Article : Google Scholar : PubMed/NCBI

33 

Qian Z, Zhao Y, Wan C, Deng Y, Zhuang Y, Xu Y, Zhu Y, Lu S and Bao Z: Pyroptosis in the initiation and progression of atherosclerosis. Front Pharmacol. 12:6529632021. View Article : Google Scholar : PubMed/NCBI

34 

Zeng J, Tao J, Xia L, Zeng Z, Chen J, Wang Z, Meng J and Liu L: Melatonin inhibits vascular endothelial cell pyroptosis by improving mitochondrial function via up-regulation and demethylation of UQCRC1. Biochem Cell Biol. 99:339–347. 2021. View Article : Google Scholar : PubMed/NCBI

35 

Afzal-Ahmed I, Mann GE, Shennan AH, Poston L and Naftalin RJ: Preeclampsia inactivates glucose-6-phosphate dehydrogenase and impairs the redox status of erythrocytes and fetal endothelial cells. Free Radic Biol Med. 42:1781–1790. 2007. View Article : Google Scholar : PubMed/NCBI

36 

Paravicini TM and Touyz RM: NADPH oxidases, reactive oxygen species, and hypertension: Clinical implications and therapeutic possibilities. Diabetes Care. 31 (Suppl 2):S170–S180. 2008. View Article : Google Scholar : PubMed/NCBI

37 

Minutoli L, Puzzolo D, Rinaldi M, Irrera N, Marini H, Arcoraci V, Bitto A, Crea G, Pisani A, Squadrito F, et al: ROS-mediated NLRP3 inflammasome activation in brain, heart, kidney, and testis ischemia/reperfusion injury. Oxid Med Cell Longev. 2016:21830262016. View Article : Google Scholar : PubMed/NCBI

38 

Fan Y, Zhang X, Yang L, Wang J, Hu Y, Bian A, Liu J and Ma J: Zinc inhibits high glucose-induced NLRP3 inflammasome activation in human peritoneal mesothelial cells. Mol Med Rep. 16:5195–5202. 2017. View Article : Google Scholar : PubMed/NCBI

39 

Su Y, Wang Y, Liu M and Chen H: Hydrogen sulfide attenuates renal I/R-induced activation of the inflammatory response and apoptosis via regulating Nrf2-mediated NLRP3 signaling pathway inhibition. Mol Med Rep. 24:5182021. View Article : Google Scholar : PubMed/NCBI

40 

Hou Y, Wang Y, He Q, Li L, Xie H, Zhao Y and Zhao J: Nrf2 inhibits NLRP3 inflammasome activation through regulating Trx1/TXNIP complex in cerebral ischemia reperfusion injury. Behav Brain Res. 336:32–39. 2018. View Article : Google Scholar : PubMed/NCBI

41 

Shi S, Lei S, Tang C, Wang K and Xia Z: Melatonin attenuates acute kidney ischemia/reperfusion injury in diabetic rats by activation of the SIRT1/Nrf2/HO-1 signaling pathway. Biosci Rep. 39:BSR201816142019. View Article : Google Scholar : PubMed/NCBI

42 

Shah SA, Khan M, Jo MH, Jo MG, Amin FU and Kim MO: Melatonin stimulates the SIRT1/Nrf2 signaling pathway counteracting lipopolysaccharide (LPS)-induced oxidative stress to rescue postnatal rat brain. CNS Neurosci Ther. 23:33–44. 2017. View Article : Google Scholar : PubMed/NCBI

43 

Sadek KM, Lebda MA and Abouzed TK: The possible neuroprotective effects of melatonin in aluminum chloride-induced neurotoxicity via antioxidant pathway and Nrf2 signaling apart from metal chelation. Environ Sci Pollut Res Int. 26:9174–9183. 2019. View Article : Google Scholar : PubMed/NCBI

44 

Arioz BI, Tastan B, Tarakcioglu E, Tufekci KU, Olcum M, Ersoy N, Bagriyanik A, Genc K and Genc S: Melatonin attenuates LPS-induced acute depressive-like behaviors and microglial NLRP3 inflammasome activation through the SIRT1/Nrf2 pathway. Front Immunol. 10:15112019. View Article : Google Scholar : PubMed/NCBI

45 

Rahim I, Sayed RK, Fernández-Ortiz M, Aranda-Martínez P, Guerra-Librero A, Fernández-Martínez J, Rusanova I, Escames G, Djerdjouri B and Acuña-Castroviejo D: Melatonin alleviates sepsis-induced heart injury through activating the Nrf2 pathway and inhibiting the NLRP3 inflammasome. Naunyn Schmiedebergs Arch Pharmacol. 394:261–277. 2021. View Article : Google Scholar : PubMed/NCBI

46 

Zhao Z, Wang X, Zhang R, Ma B, Niu S, Di X, Ni L and Liu C: Melatonin attenuates smoking-induced atherosclerosis by activating the Nrf2 pathway via NLRP3 inflammasomes in endothelial cells. Aging (Albany NY). 13:11363–11380. 2021. View Article : Google Scholar : PubMed/NCBI

47 

Chen X, Xi Z, Liang H, Sun Y, Zhong Z, Wang B, Bian L and Sun Q: Melatonin prevents mice cortical astrocytes from hemin-induced toxicity through activating PKCα/Nrf2/HO-1 signaling in vitro. Front Neurosci. 13:7602019. View Article : Google Scholar : PubMed/NCBI

48 

Jumnongprakhon P, Govitrapong P, Tocharus C and Tocharus J: Melatonin promotes blood-brain barrier integrity in methamphetamine-induced inflammation in primary rat brain microvascular endothelial cells. Brain Res. 1646:182–192. 2016. View Article : Google Scholar : PubMed/NCBI

49 

Pandi-Perumal SR, Trakht I, Srinivasan V, Spence DW, Maestroni GJ, Zisapel N and Cardinali DP: Physiological effects of melatonin: Role of melatonin receptors and signal transduction pathways. Prog Neurobiol. 85:335–353. 2008. View Article : Google Scholar : PubMed/NCBI

50 

Gobbi G and Comai S: Sleep well. Untangling the role of melatonin MT1 and MT2 receptors in sleep. J Pineal Res. 66:e125442019. View Article : Google Scholar : PubMed/NCBI

51 

Cui P, Yu M, Luo Z, Dai M, Han J, Xiu R and Yang Z: Intracellular signaling pathways involved in cell growth inhibition of human umbilical vein endothelial cells by melatonin. J Pineal Res. 44:107–114. 2008.PubMed/NCBI

52 

Duan MX, Zhou H, Wu QQ, Liu C, Xiao Y, Deng W and Tang QZ: Andrographolide protects against HG-induced inflammation, apoptosis, migration, and impairment of angiogenesis via PI3K/AKT-eNOS SIgnalling in HUVECs. Mediators Inflamm. 2019:61683402019. View Article : Google Scholar : PubMed/NCBI

53 

Leng B, Zhang Y, Liu X, Zhang Z, Liu Y, Wang H and Lu M: Astragaloside IV suppresses high glucose-induced NLRP3 inflammasome activation by inhibiting TLR4/NF-κ B and CaSR. Mediators Inflamm. 2019:10824972019. View Article : Google Scholar : PubMed/NCBI

54 

Wang J, Shen X, Liu J, Chen W, Wu F, Wu W, Meng Z, Zhu M and Miao C: High glucose mediates NLRP3 inflammasome activation via upregulation of ELF3 expression. Cell Death Dis. 11:3832020. View Article : Google Scholar : PubMed/NCBI

55 

Nie J: UNC0321 inhibits high glucose induced apoptosis in HUVEC by targeting Rab4. Biomed Pharmacother. 131:1106622020. View Article : Google Scholar : PubMed/NCBI

Related Articles

  • Abstract
  • View
  • Download
  • Twitter
Copy and paste a formatted citation
Spandidos Publications style
Wang X, Wang W, Zhang R, Ma B, Ni L, Feng H and Liu C: Melatonin attenuates high glucose‑induced endothelial cell pyroptosis by activating the Nrf2 pathway to inhibit NLRP3 inflammasome activation. Mol Med Rep 27: 71, 2023.
APA
Wang, X., Wang, W., Zhang, R., Ma, B., Ni, L., Feng, H., & Liu, C. (2023). Melatonin attenuates high glucose‑induced endothelial cell pyroptosis by activating the Nrf2 pathway to inhibit NLRP3 inflammasome activation. Molecular Medicine Reports, 27, 71. https://doi.org/10.3892/mmr.2023.12958
MLA
Wang, X., Wang, W., Zhang, R., Ma, B., Ni, L., Feng, H., Liu, C."Melatonin attenuates high glucose‑induced endothelial cell pyroptosis by activating the Nrf2 pathway to inhibit NLRP3 inflammasome activation". Molecular Medicine Reports 27.3 (2023): 71.
Chicago
Wang, X., Wang, W., Zhang, R., Ma, B., Ni, L., Feng, H., Liu, C."Melatonin attenuates high glucose‑induced endothelial cell pyroptosis by activating the Nrf2 pathway to inhibit NLRP3 inflammasome activation". Molecular Medicine Reports 27, no. 3 (2023): 71. https://doi.org/10.3892/mmr.2023.12958
Copy and paste a formatted citation
x
Spandidos Publications style
Wang X, Wang W, Zhang R, Ma B, Ni L, Feng H and Liu C: Melatonin attenuates high glucose‑induced endothelial cell pyroptosis by activating the Nrf2 pathway to inhibit NLRP3 inflammasome activation. Mol Med Rep 27: 71, 2023.
APA
Wang, X., Wang, W., Zhang, R., Ma, B., Ni, L., Feng, H., & Liu, C. (2023). Melatonin attenuates high glucose‑induced endothelial cell pyroptosis by activating the Nrf2 pathway to inhibit NLRP3 inflammasome activation. Molecular Medicine Reports, 27, 71. https://doi.org/10.3892/mmr.2023.12958
MLA
Wang, X., Wang, W., Zhang, R., Ma, B., Ni, L., Feng, H., Liu, C."Melatonin attenuates high glucose‑induced endothelial cell pyroptosis by activating the Nrf2 pathway to inhibit NLRP3 inflammasome activation". Molecular Medicine Reports 27.3 (2023): 71.
Chicago
Wang, X., Wang, W., Zhang, R., Ma, B., Ni, L., Feng, H., Liu, C."Melatonin attenuates high glucose‑induced endothelial cell pyroptosis by activating the Nrf2 pathway to inhibit NLRP3 inflammasome activation". Molecular Medicine Reports 27, no. 3 (2023): 71. https://doi.org/10.3892/mmr.2023.12958
Follow us
  • Twitter
  • LinkedIn
  • Facebook
About
  • Spandidos Publications
  • Careers
  • Cookie Policy
  • Privacy Policy
How can we help?
  • Help
  • Live Chat
  • Contact
  • Email to our Support Team