Spandidos Publications Logo
  • About
    • About Spandidos
    • Aims and Scopes
    • Abstracting and Indexing
    • Editorial Policies
    • Reprints and Permissions
    • Job Opportunities
    • Terms and Conditions
    • Contact
  • Journals
    • All Journals
    • Oncology Letters
      • Oncology Letters
      • Information for Authors
      • Editorial Policies
      • Editorial Board
      • Aims and Scope
      • Abstracting and Indexing
      • Bibliographic Information
      • Archive
    • International Journal of Oncology
      • International Journal of Oncology
      • Information for Authors
      • Editorial Policies
      • Editorial Board
      • Aims and Scope
      • Abstracting and Indexing
      • Bibliographic Information
      • Archive
    • Molecular and Clinical Oncology
      • Molecular and Clinical Oncology
      • Information for Authors
      • Editorial Policies
      • Editorial Board
      • Aims and Scope
      • Abstracting and Indexing
      • Bibliographic Information
      • Archive
    • Experimental and Therapeutic Medicine
      • Experimental and Therapeutic Medicine
      • Information for Authors
      • Editorial Policies
      • Editorial Board
      • Aims and Scope
      • Abstracting and Indexing
      • Bibliographic Information
      • Archive
    • International Journal of Molecular Medicine
      • International Journal of Molecular Medicine
      • Information for Authors
      • Editorial Policies
      • Editorial Board
      • Aims and Scope
      • Abstracting and Indexing
      • Bibliographic Information
      • Archive
    • Biomedical Reports
      • Biomedical Reports
      • Information for Authors
      • Editorial Policies
      • Editorial Board
      • Aims and Scope
      • Abstracting and Indexing
      • Bibliographic Information
      • Archive
    • Oncology Reports
      • Oncology Reports
      • Information for Authors
      • Editorial Policies
      • Editorial Board
      • Aims and Scope
      • Abstracting and Indexing
      • Bibliographic Information
      • Archive
    • Molecular Medicine Reports
      • Molecular Medicine Reports
      • Information for Authors
      • Editorial Policies
      • Editorial Board
      • Aims and Scope
      • Abstracting and Indexing
      • Bibliographic Information
      • Archive
    • World Academy of Sciences Journal
      • World Academy of Sciences Journal
      • Information for Authors
      • Editorial Policies
      • Editorial Board
      • Aims and Scope
      • Abstracting and Indexing
      • Bibliographic Information
      • Archive
    • International Journal of Functional Nutrition
      • International Journal of Functional Nutrition
      • Information for Authors
      • Editorial Policies
      • Editorial Board
      • Aims and Scope
      • Abstracting and Indexing
      • Bibliographic Information
      • Archive
    • International Journal of Epigenetics
      • International Journal of Epigenetics
      • Information for Authors
      • Editorial Policies
      • Editorial Board
      • Aims and Scope
      • Abstracting and Indexing
      • Bibliographic Information
      • Archive
    • Medicine International
      • Medicine International
      • Information for Authors
      • Editorial Policies
      • Editorial Board
      • Aims and Scope
      • Abstracting and Indexing
      • Bibliographic Information
      • Archive
  • Articles
  • Information
    • Information for Authors
    • Information for Reviewers
    • Information for Librarians
    • Information for Advertisers
    • Conferences
  • Language Editing
Spandidos Publications Logo
  • About
    • About Spandidos
    • Aims and Scopes
    • Abstracting and Indexing
    • Editorial Policies
    • Reprints and Permissions
    • Job Opportunities
    • Terms and Conditions
    • Contact
  • Journals
    • All Journals
    • Biomedical Reports
      • Information for Authors
      • Editorial Policies
      • Editorial Board
      • Aims and Scope
      • Abstracting and Indexing
      • Bibliographic Information
      • Archive
    • Experimental and Therapeutic Medicine
      • Information for Authors
      • Editorial Policies
      • Editorial Board
      • Aims and Scope
      • Abstracting and Indexing
      • Bibliographic Information
      • Archive
    • International Journal of Epigenetics
      • Information for Authors
      • Editorial Policies
      • Editorial Board
      • Aims and Scope
      • Abstracting and Indexing
      • Bibliographic Information
      • Archive
    • International Journal of Functional Nutrition
      • Information for Authors
      • Editorial Policies
      • Editorial Board
      • Aims and Scope
      • Abstracting and Indexing
      • Bibliographic Information
      • Archive
    • International Journal of Molecular Medicine
      • Information for Authors
      • Editorial Policies
      • Editorial Board
      • Aims and Scope
      • Abstracting and Indexing
      • Bibliographic Information
      • Archive
    • International Journal of Oncology
      • Information for Authors
      • Editorial Policies
      • Editorial Board
      • Aims and Scope
      • Abstracting and Indexing
      • Bibliographic Information
      • Archive
    • Medicine International
      • Information for Authors
      • Editorial Policies
      • Editorial Board
      • Aims and Scope
      • Abstracting and Indexing
      • Bibliographic Information
      • Archive
    • Molecular and Clinical Oncology
      • Information for Authors
      • Editorial Policies
      • Editorial Board
      • Aims and Scope
      • Abstracting and Indexing
      • Bibliographic Information
      • Archive
    • Molecular Medicine Reports
      • Information for Authors
      • Editorial Policies
      • Editorial Board
      • Aims and Scope
      • Abstracting and Indexing
      • Bibliographic Information
      • Archive
    • Oncology Letters
      • Information for Authors
      • Editorial Policies
      • Editorial Board
      • Aims and Scope
      • Abstracting and Indexing
      • Bibliographic Information
      • Archive
    • Oncology Reports
      • Information for Authors
      • Editorial Policies
      • Editorial Board
      • Aims and Scope
      • Abstracting and Indexing
      • Bibliographic Information
      • Archive
    • World Academy of Sciences Journal
      • Information for Authors
      • Editorial Policies
      • Editorial Board
      • Aims and Scope
      • Abstracting and Indexing
      • Bibliographic Information
      • Archive
  • Articles
  • Information
    • For Authors
    • For Reviewers
    • For Librarians
    • For Advertisers
    • Conferences
  • Language Editing
Login Register Submit
  • This site uses cookies
  • You can change your cookie settings at any time by following the instructions in our Cookie Policy. To find out more, you may read our Privacy Policy.

    I agree
Search articles by DOI, keyword, author or affiliation
Search
Advanced Search
presentation
Molecular Medicine Reports
Join Editorial Board Propose a Special Issue
Print ISSN: 1791-2997 Online ISSN: 1791-3004
Journal Cover
April-2023 Volume 27 Issue 4

Full Size Image

Sign up for eToc alerts
Recommend to Library

Journals

International Journal of Molecular Medicine

International Journal of Molecular Medicine

International Journal of Molecular Medicine is an international journal devoted to molecular mechanisms of human disease.

International Journal of Oncology

International Journal of Oncology

International Journal of Oncology is an international journal devoted to oncology research and cancer treatment.

Molecular Medicine Reports

Molecular Medicine Reports

Covers molecular medicine topics such as pharmacology, pathology, genetics, neuroscience, infectious diseases, molecular cardiology, and molecular surgery.

Oncology Reports

Oncology Reports

Oncology Reports is an international journal devoted to fundamental and applied research in Oncology.

Experimental and Therapeutic Medicine

Experimental and Therapeutic Medicine

Experimental and Therapeutic Medicine is an international journal devoted to laboratory and clinical medicine.

Oncology Letters

Oncology Letters

Oncology Letters is an international journal devoted to Experimental and Clinical Oncology.

Biomedical Reports

Biomedical Reports

Explores a wide range of biological and medical fields, including pharmacology, genetics, microbiology, neuroscience, and molecular cardiology.

Molecular and Clinical Oncology

Molecular and Clinical Oncology

International journal addressing all aspects of oncology research, from tumorigenesis and oncogenes to chemotherapy and metastasis.

World Academy of Sciences Journal

World Academy of Sciences Journal

Multidisciplinary open-access journal spanning biochemistry, genetics, neuroscience, environmental health, and synthetic biology.

International Journal of Functional Nutrition

International Journal of Functional Nutrition

Open-access journal combining biochemistry, pharmacology, immunology, and genetics to advance health through functional nutrition.

International Journal of Epigenetics

International Journal of Epigenetics

Publishes open-access research on using epigenetics to advance understanding and treatment of human disease.

Medicine International

Medicine International

An International Open Access Journal Devoted to General Medicine.

Journal Cover
April-2023 Volume 27 Issue 4

Full Size Image

Sign up for eToc alerts
Recommend to Library

  • Article
  • Citations
    • Cite This Article
    • Download Citation
    • Create Citation Alert
    • Remove Citation Alert
    • Cited By
  • Similar Articles
    • Related Articles (in Spandidos Publications)
    • Similar Articles (Google Scholar)
    • Similar Articles (PubMed)
  • Download PDF
  • Download XML
  • View XML

  • Supplementary Files
    • Supplementary_Data1.pdf
    • Supplementary_Data2.pdf
Article Open Access

5'‑isomiR is the most abundant sequence of miR‑1246, a candidate biomarker of lung cancer, in serum

  • Authors:
    • Toshiko Aiso
    • Makiko Ueda
  • View Affiliations / Copyright

    Affiliations: Department of Medical Technology, Faculty of Health Sciences, Kyorin University, Tokyo 181‑8612, Japan
    Copyright: © Aiso et al. This is an open access article distributed under the terms of Creative Commons Attribution License.
  • Article Number: 92
    |
    Published online on: March 22, 2023
       https://doi.org/10.3892/mmr.2023.12979
  • Expand metrics +
Metrics: Total Views: 0 (Spandidos Publications: | PMC Statistics: )
Metrics: Total PDF Downloads: 0 (Spandidos Publications: | PMC Statistics: )
Cited By (CrossRef): 0 citations Loading Articles...

This article is mentioned in:



Abstract

MicroRNA (miRNA/miR) 5'‑isoforms (5'‑isomiRs) differ from canonical sequences registered in the microRNA database in the length of their 5' ends. The ‘seed sequence’ of miRNAs that bind to target mRNAs is 2‑8 nucleotides from the 5' end; thus, shifts at the 5' end can cause a ‘seed shift’. Accumulating data from miRNA deep sequencing have revealed that, in a substantial number of miRNAs, sequences corresponding to specific isomiRs, not the canonical form, are the most abundant. Studies have so far focused on circulating miRNAs as either markers or intercellular communication factors. miR‑1246 is abundant in the serum and is a candidate diagnostic and prognostic marker for esophageal squamous cell carcinoma, pancreatic cancer, hepatocellular carcinoma, colorectal adenocarcinoma and non‑small cell lung cancer (NSCLC). The present study analyzed the 5'‑end of serum miR‑1246 by fragment analysis and found that a 5'‑isomiR, which is two bases shorter than the canonical sequence, was the most abundant sequence in patients with NSCLC as well as healthy donors. To quantify the 5'‑isomiR, 5'‑isomiR‑specific primers based on primers for allele specific‑PCR were used, primarily because commercially available methods for miRNA Reverse transcription‑quantitative PCR cannot discriminate among sequences, especially those located at the 5' end of miRNA. The total miR‑1246 levels were significantly increased in patients with NSCLC; by contrast, the level of the canonical sequence was significantly decreased. Significant positive correlations were observed between the total miR‑1246 levels and the 5'‑isomiR levels, but not that of the canonical sequence. These results imply that the increase in levels of serum miR‑1246 in patients with NSCLC depends on increase of the 5'‑isomiR.

Introduction

MicroRNA (miRNA/miR) isoforms (isomiRs) with 5′ or 3′ end lengths differ from those of the canonical sequences registered in the microRNA database and can be detected using next-generation sequencing of small RNAs (1,2). Systematic analyses have revealed that these isoforms are not solely degradation intermediates but also enable recruitment to the RNA-induced silencing complex to suppress target mRNAs (3–5). IsomiRs are generated from a unique miRNA precursor (pre-miRNA) during RNA processing and have been detected in blood, urine and milk (6–10). Accumulating data have revealed that, in a substantial number of miRNAs, sequences corresponding to specific isomiRs, not the canonical form, are the most abundant (3,11–15). In next-generation sequencing, sequences of 5′-isomiRs are observed at a lower frequency (5–15%) than that of 3′ isomiRs (40–50%) (16). A canonical type and relevant isomiRs derived from a pre-miRNA can function cooperatively on common target mRNAs based on different affinities (17,18).

The ‘seed sequence’, used by miRNAs to bind to the 3′-untranslated regions of target mRNAs, is located 2–8 nucleotides from the 5′ end of the miRNAs; consequently, shifts in the 5′ end can cause seed shifts (19,20). In fact, some naturally co-expressed 5′-isomiRs can act on individual target mRNAs that are distinct from those of the canonical type (5,18,21). In such cases, it is necessary to discriminate and quantify the specific 5′-isomiR. However, in deep sequencing, reads of relevant isomiRs are generally included in the total number of reads for the miRNA. In addition, the individuality of such 5′-isomiRs is currently ignored in reverse transcription-quantitative (RT-q) PCR as commercially available protocols for miRNA are unable to discriminate among sequences based on the 5′ end, although these can identify a single nucleotide difference in the center of the miRNA (22–25).

miR-1246 is abundant in serum exosomes and could serve as a candidate marker for various cancers (26–30). Using RNA deep sequencing, the authors previously identified a 5′-isomiR of miR-1246, two bases shorter than the canonical sequence, which was extremely abundant in the serum of a patient with non-small cell lung cancer (NSCLC) and increased with recurrence (31). The present study analyzed the 5′ end-sequence of miR-1246 in the sera of 20 patients with NSCLC using fragment analysis and 5′ end-specific RT-qPCR.

Materials and methods

Patients and clinical specimens

The protocol of the present study was approved by the Ethics Committee of the Faculty of Medicine (approval no. H26-010) and the Ethics Committee of the Faculty of Health Sciences (approval no. 2019-45), Kyorin University. All Japanese participants provided signed informed consent. Serum samples were collected between October 2014 and May 2016 at the Kyorin University Hospital, Japan, from 20 patients with non-small cell lung cancer (NSCLC) and 20 cancer-free control participants (Table I). Histological typing and staging of the tumors were performed according to the World Health Organization criteria (32) and the seventh edition of TNM classification of malignant tumors (33), respectively. Blood samples were collected prior to all therapeutic procedures. Peripheral blood was collected in VP-AS109K Vacutainer tubes (Terumo Corporation), kept at room temperature (20–25°C) for 30 min and then centrifuged at 1,500 × g for 10 min at 4°C to separate the serum. Thereafter, the serum was centrifuged at 20,000 × g for 10 min at 4°C to remove cell debris, divided into 200 µl aliquots and stored at −80°C until further use. Pooled serum was prepared by mixing equal volumes of serum from 55 healthy individuals [male: n=13, female: n=42; age (mean): 40.1 years].

Table I.

Characteristics of patients with NSCLC and control subjects.

Table I.

Characteristics of patients with NSCLC and control subjects.

CharacteristicsNo. of patients with NSCLC (%)No. of control subjects (%)P-value
Total2020
Age, years
  ≤609 (45.0)7 (35.0)0.374
  >6011 (55.0)13 (65.0)
Sex 0.257
  Male14 (70.0)11 (55.0)
  Female6 (30.0)9 (45.0)
Smoking status 0.048
  Former/never10 (50.0)16 (80.0)
  Current10 (50.0)4 (20.0)
Lung cancer stage
  III3 (15.0)
  IV17 (85.0)
Type of carcinoma
  AC20 (100.0)

[i] Fisher's exact probability test was used. Age (mean ± SD); NSCLC, 60.8±15.2; control, 62.7±13.6. AC, adenocarcinoma; NSCLC, non-small cell lung cancer.

Target prediction for isomiRs

Target prediction for miR-1246 isomiRs was performed using miRDB-Custom Prediction (https://mirdb.org/custom.html).

Oligonucleotides

The oligonucleotides used in the present study are listed in Table II. Primers were synthesized by Life Technologies Japan Ltd. and RNA and chimera adaptors were synthesized by Sigma-Aldrich (Merck KGaA). The notation of isomiRs was performed according to the method reported by Telonis et al (34). The canonical type (miR-1246 |0|0|) and 5′-isomiRs (miR-1246 |-1|0| and miR-1246 |-2|0|) of Homo sapiens miR-1246 and Caenorhabditis elegans cel-miR-39-3p, were 5′-phosphorylated. The chimera 5′ adaptors, Adp1 (protocol I) and Adp2 (protocol II), were 5′-biotinylated and two ribonucleotides were added at the 3′ ends. The PCR reverse primers, used in the allele-specific PCR (AS-PCR) for 5′ isomiR quantification, contained one mismatch nucleotide at the 3′ region to prevent cross reactions (35).

Table II.

Oligonucleotides used in the present study.

Table II.

Oligonucleotides used in the present study.

A, RNAs (5′-Phospholilated, 3′-OH)

NameSequence (5′-3′)a,b
miR1246 |0|0| AAUGGAUUUUUGGAGCAGG
miR1246 |-1|0| AUGGAUUUUUGGAGCAGG
miR1246 |-2|0| UGGAUUUUUGGAGCAGG
cel-miR-39-3p UCACCGGGUGUAAAUCAGCUUG

B, 5′ adaptors (5′-Biotinylated, 3′-OH)

NameSequence (5′-3′)a,b

Adp1 CTACGACTACATCCCAGGCTCCATAACTCCCACACACC-
AGAACGAACCrArC
Adp2 CTACGACTACAACGATAACTCGCACACACCAGAACGAArCrC

C, RT primers

NameSequence (5′-3′)a,b

1246 FRG-RT CCTGCTCCAAAAATCC
cel-39 FRG-RT CAAGCTGATTTACACCC

D, PCR primers

NameSequence (5′-3′)a,b

Adp1-F cccacCTACGACTACATCCCAG
1246 FRG-R FAM-cgcataCCTGCTCCAAAAATCCA
Cel-39 FRG-R FAM-gcataCAAGCTGATTTACACCCG
Adp2-F cacCTACGACTACAACGATAACTCG
U2 FRG-R FAM-gcataCCTGCTCCAAAAATCCA
c1-R ACCCTGCTCCAAAAATCCATTGG
c2-R CCTGCTCCAAAAATCCGTTGG
i1-R ACCCTGCTCCAAAAATCGATGG
i2-R ACCCTGCTCCAAAAATCGAGG
Cel-junc-R AAGCTGATTTACACCCGATGAGG
U2 miR-X F CCAATGGATTTTTGGAGCAGG
cel-39 miR-X F CACCGGGTGTAAATCAGCTTG

E, DNA

NameSequence (5′-3′)a,b

Adp1-miR1246|0|0|-cDNA CCTGCTCCAAAAATCCATTGTGGTTCGTTCTGGTGTGT-
GGGAGTTATGGAGCCTGGGATGTAGTCGTAG

a rN, ribonucleotides;

b underline, mismatch nucleotide.

Serum RNA extraction

The miRNeasy Serum/Plasma kit (Qiagen GmbH) was used for small RNA extraction. Briefly, 3.5 µl of 0.16 fmol/µl 5′-phosphorylated cel-miR-39-3p was added to 200 µl serum sample in RT-qPCR as a spike-in control. RNA was extracted according to the manufacturer's instructions with minor modifications: The volume of RNase-free H2O used to elute the RNA was changed to 28 µl.

Fragment analysis of relevant 5′-isomiRs

A total of 2 µl of 10 X T4 RNA ligation buffer, 10 µl of 50% PEG 6000 (Nacalai Tesque, Inc.), 1.2 µl of 0.1% BSA, 1 µl of 5 µM 5′ adaptor Adp1 (protocol I) or Adp2 (protocol II), 0.4 µl of 40 U/µl recombinant RNase inhibitor (Takara Bio, Inc.), 0.4 µl of 40 U/µl T4 RNA ligase (Takara Bio, Inc.) and 5 µl of serum RNA were mixed in a 1.5 ml tube and incubated at 15°C for 1 h. The 5′-adaptor-ligated RNAs were purified using Magnosphere MS300/Streptavidin magnetic beads (JSR Life Sciences) and resuspended in 20 µl of RNase-free H2O in protocol I. Then 10 µl of adaptor-ligated RNA was mixed with 3 µl of RNase-free H2O, 1 µl of 5 µM RT primer (1246 FRG-RT or cel-39 FRG-RT) and 1 µl of 10 µM dNTPs, incubated at 65°C for 5 min and then placed on ice for 2 min. Thereafter, 4 µl of 5X PrimeScript II buffer, 0.5 µl of 40 U/µl recombinant RNase inhibitor and 0.5 µl of 200 U/µl PrimeScript II reverse transcriptase (Takara Bio, Inc.) were added to the mixture and incubated at 48°C for 45 min. In protocol I, magnetic bead-bound DNA-RNA double-strands were captured and single-stranded cDNA was obtained via denaturation at 95°C for 5 min. In protocol II, all of the purification steps using magnetic beads were omitted to simplify the procedure. PCR was performed using Takara Taq Hot Start Version (Takara Bio, Inc.), with 30 reaction cycles as follows: 98°C for 10 sec, 55°C for 30 sec and 72°C for 1 min. The primer pairs Adp1-F/1246 FRG-R or Adp1-F/Cel-39 FRG-R and Adp2-F/U2 FRG-R were used in protocols I and II, respectively (Table II). Following verification by 4% agarose gel electrophoresis and ethidium bromide staining, DNA fragment analysis was performed using the Capillary Sequencer ABI3730XL (Thermo Fisher Scientific, Inc.) at Macrogen Japan Corporation. The Peak Scanner (Thermo Fisher Scientific, Inc.) was used to analyze the size and relative fluorescent units (RFUs) of the fragments.

RT-qPCR

The MiR-X miRNA First-Strand Synthesis and TB Green qRT-PCR systems (Takara Bio, Inc.) were used to quantify the total amount of miR-1246. cDNA was synthesized according to the manufacturer's instructions. In brief, 5 µl of 2X mRQ buffer, 3.75 µl of RNA sample and 1.25 µl of the mRQ Enzyme Mix were added to a 0.2 ml tube, incubated at 37°C for 1 h and then inactivated at 85°C for 5 min. Thereafter, 90 µl of DNase-RNase-free H2O was added to the solution. The primers, U2 miR-XF or cel-39 miR-XF, were used as forward primers (Table II). A two-step qPCR (Takara Bio, Inc. protocol) was performed in duplicate on a 7500 Fast Real-Time PCR System (Thermo Fisher Scientific, Inc.) as follows: 95°C for 10 sec, followed by 40 cycles of 95°C for 4 sec and 60°C for 32 sec. The 2−ΔΔCq method was used for the relative quantification of miRNAs (36) as follows: ΔCq=(Cq of miR-1246)-(Cq of spike-in control cel-miR-39-3p).

For the 5′-end-specific quantification of miR-1246, cDNAs synthesized using protocol II of fragment analysis were diluted and used as follows: 7.8 µl of DNase-RNase-free H2O, 10 µl of 2X TB Green Advantage Premix (Takara Bio, Inc.), 0.4 µl of 50× Rox Reference Dye LMP, 0.4 µl of Adp2-F, 0.4 µl of 5′-isomiR-specific primers (c1-R, c2-R, i1-R, i2-R, or Cel-junc-R; Table II) and 1 µl of the cDNA were added to each well. Then two-step qPCR was performed, as described in the previous section. The melting curves were verified after completion of the reaction. The 2−ΔΔCq method was used for the relative quantification of miRNAs (36).

Statistical analyses

The data were presented as the mean ± SEM or SD. Fisher's exact probability test was performed to compare the demographic features between patients with NSCLC and the control group. Mann-Whitney U-test was performed to compare the miRNA levels between the patient and control groups. Spearman's rank correlation coefficient test was used for correlation analysis. Statcel3 software (Ohmsha, Ltd.) was used for all statistical analyses. All P-values were two-sided and P<0.05 was considered to indicate a statistically significant difference.

Results

Simultaneous detection of relevant 5′-isomiRs in fragment analysis

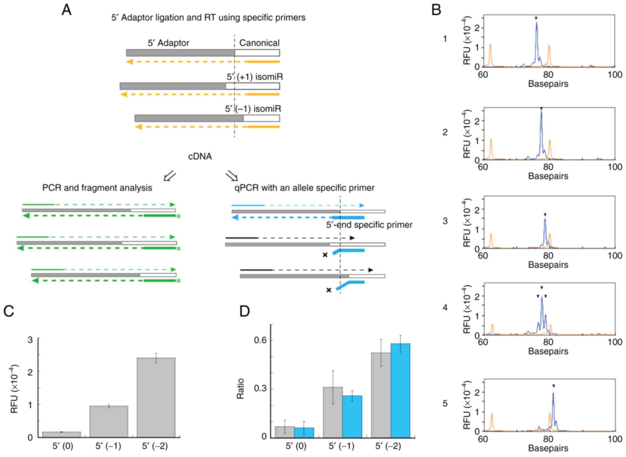
A description of this procedure is presented in Fig. 1. Chemically synthesized miR-1246 was used to demonstrate this procedure. miR-1246|-1|0| and miR-1246|-2|0| are one and two bases shorter than the canonical sequence at the 5′-end, respectively (Table II). The cDNAs synthesized according to the procedure, shown in the top panel of Fig. 1A, were amplified and subjected to fragment analysis (Fig. 1B). The expected lengths of the PCR fragments derived from miR-1246|-2|0|, miR-1246|-1|0|, miR-1246|0|0| (canonical) and cel-miR-39-3p, using protocol I were 78, 79, 80 and 82 bp, respectively. Specific peaks of the three 5′-isomiRs were detected in lanes 1 to 3. In lanes 4 and 5, a mixture of miR-1246|-2|0|, miR-1246|-1|0|, miR-1246|0|0| and cel-miR-39-3p, was observed. Peaks of miR-1246|-2|0|, miR-1246|-1|0| and miR-1246|0|0| (lane 4) and cel-miR-39-3p peak (lane 5) were detected using primers specific for miR-1246 (lane 4) and cel-miR-39-3p (lane 5), respectively. In addition, the protocol was confirmed using a chemically synthesized cDNA (Adp1-miR1246|0|0|-cDNA), which has the same sequence as the cDNA synthesized using the 5′-adaptor-ligated miR-1246|0|0| (Table II and Fig. S1). The relevant 5′-isomiRs were detected as unique peaks specifically and simultaneously during fragment analysis using this protocol.

Figure 1.

Depiction of procedure used to analyze 5′-isomiRs of miR-1246. (A) Schematic representation of fragment analysis of relevant 5′-isomiRs and 5′-end-specific quantification of miR-1246. miRNAs were ligated to a 5′-adaptor and cDNAs were synthesized using miR-1246-specific RT primers (orange broken lines). (Left) PCR fragments of specific lengths derived from individual 5′-isomiRs (green broken lines) during fragment analysis. (Right) The cDNAs used in 5′-isomiR-specific miRNA quantification. The 3′ end of the PCR reverse primer (thick blue line) was specific to the sequence of a junction of the 5′-adaptor and a 5′-isomiR. (B) Peaks corresponding to chemically synthesized miR-1246 5′-isomiRs observed during fragment analysis. Arrowheads indicate expected peaks. Lane 1, miR-1246|-2|0|; lane 2, miR-1246|-1|0|; lane 3, miR-1246|0|0|; lanes 4 and 5, a mixture of miR-1246|-2|0|, miR-1246|-1|0|, miR-1246|0|0| and cel-miR-39-3p. RT primers: lanes 1–4, 1246 FRG-RT; lane 5, cel-39 FRG-RT. PCR primers: lanes 1–4, Adp1-F/1246 FRG-R; lane 5, Adp1-F/Cel-39 FRG-R. Protocol I was used. (C) Fragment analysis of a pooled serum sample. RFUs corresponding to specific peaks of miR-1246 isomiRs are shown. For descriptions of 5′ isomiR (0), 5′ isomiR (−1) and 5′ isomiR (−2), please refer to the text. Three independent experiments were performed. Data are presented as mean ± SE. (D) Fragment analysis of serum samples from healthy controls and patients with NSCLC. Ratio of (RFU of each 5′-isomiR) to [sum RFU of 5′ isomiR (−3), 5′ isomiR (−2), 5′ isomiR (−1), 5′ isomiR (0) and 5′ isomiR (+1)] is shown. Gray, healthy controls; Blue, patients with NSCLC. Data are presented as mean ± SD and Protocol II was used (Please see the Methods for details). isomiRs, miRisoforms; miR/miRNA, microRNA; RFUs, relative fluorescent units; NSCLC, non-small cell lung cancer.

Fragment analysis of serum miR-1246

The present study examined the 5′-isomiRs of miR-1246 in pooled serum samples obtained from healthy volunteers using fragment analysis (Figs. 1C and S2). The peaks detected in fragment analysis of the pooled sera were the same as those for the chemically synthesized miR-1246|0|0|, miR-1246|-1|0| and miR-1246|-2|0| (Fig. S2). It was assumed that various isomiRs of miR-1246, each with a unique pairing of the 5′ and 3′ ends, existed in the sera. During fragment analysis of serum miRNAs, peaks were derived from various types of isomiRs that had the same 5′ ends as the marker, but variable 3′ ends. Therefore, the 5′-isomiR groups were referred to as 5′ isomiR (0), 5′ isomiR (−1), or 5′ isomiR (−2). Semi-quantification of the 5′-isomiR-groups in the pooled sera was attempted by fragment analysis using chemically synthesized miR-1246|0|0| after verifying an optimal detection range (Fig. S3). RFUs of 5′ isomiR (−2), 5′ isomiR (−1) and 5′ (0) were 23963.3±1453.1, 9503.3±423.7 and 1648.7±114.7, respectively (Fig. 1C). Substantial levels of 5′-isomiR (−1) and 5′-isomiR (−2) were detected in the pooled sera.

Next, the ratio of each 5′-isomiR of miR-1246 in the serum samples of patients with NSCLC as well as those of healthy controls was analyzed (Fig. 1D). The 5′ isomiR (−2) was the most abundant in the control and NSCLC patient groups, with ratios of 0.525±0.083 and 0.581±0.052, respectively, followed by that of 5′ isomiR (−1) (0.312±0.102 and 0.260±0.032, respectively). By contrast, 5′ (0) was low in both groups, with ratios of 0.069±0.040 and 0.062±0.039 in the control and patients with NSCLC groups, respectively.

Evaluation of qPCR primers in specific quantification of miR-1246 5′-isomiRs

The specificity of the qPCR primers to quantify each 5′-isomiR of miR-1246 was verified as shown in Table III and Fig. 2. These primers were designed based on AS-PCR (Fig. 1A and Table II). A single mismatch nucleotide was introduced at the 3′ region of these primers to reduce the cross reaction. Reverse primers c1-R, i1-R and i2-R were designed to specifically amplify the chemically synthesized miR-1246|0|0|, miR-1246|-1|0| and miR-1246|-2|0|, respectively. Amplification of these targets by the c1-R, i1-R and i2-R reverse primers generated Cq values of 23.36, 23.65 and 24.18, respectively (Table III). By contrast, the Cq values for non-specific targets ranged from 27.39 to 31.82. The values in Table III are represented by a graph in Fig. 2A. The reverse primers c1-R, i1-R and i2-R were specific to their genuine targets and their levels of cross-reactivity to other relevant 5′-isomiRs were very low. In addition, a mixture of miR-1246|0|0|, miR-1246|-1|0| and miR-1246|-2|0|, at 2 amol/µl each, was quantified using c1-R, i1-R, or i2-R (Table IV). Similar Cq values were obtained for each RT primer. A detection limit of 0.015625 amol/µl was obtained (R=0.998; Fig. 2B).

Figure 2.

Evaluation of qPCR primers in specific quantification of miR-1246 5′-isomiRs. (A) The relative quantity (RQ) using values in Table III. Orange bar, miR-1246|0|0|; blue bar, miR-1246|-1|0|; green bar, miR-1246|-2|0|. (B) Detection limit of the 5′-isomiR-specific quantification. Two-fold serial dilutions of a 2 amol/µl solution of miR-1246|0|0| were quantified using c1-R. The regression coefficient was 0.998 and Protocol II was used (Please see the Methods for details). qPCR, quantitative PCR; miR/miRNA, microRNA; isomiRs, miRisoforms.

Table III.

Evaluation of specificities of 5′-end-specific primers using chemically synthesized miR-1246 5′-isomiRs.

Table III.

Evaluation of specificities of 5′-end-specific primers using chemically synthesized miR-1246 5′-isomiRs.

Reverse primers [specificity]

Synthesized miRNAc1-R [canonical]i1-R [5′ (−1)]i2-R [5′ (−2)]c2-R [canonical]
miR-1246|0|0|23.36±0.1827.39±0.8129.75±0.7023.52±0.21
miR-1246|-1|0|28.25±0.1123.65±0.0529.32±1.1228.04±0.58
miR-1246|-2|0|31.82±0.1028.38±1.7324.18±0.0327.31±0.95

[i] Three independent experiments were performed. Data are presented as Cq means ± SEs. isomiRs, miRisoforms; miR/miRNA, microRNA.

Table IV.

Evaluation of specificities of 5′-end-specific primers using a mixture of chemically synthesized miR-1246 5′-isomiRs.

Table IV.

Evaluation of specificities of 5′-end-specific primers using a mixture of chemically synthesized miR-1246 5′-isomiRs.

Reverse primers

Synthesized miRNAsc1-Ri1-Ri2-R
Mixture
(|0|0|, |-1|0|, |-2|0|)23.47±0.2124.02±0.1824.14±0.11

[i] Data are presented as Cq means ± SEs. isomiRs, miRisoforms; miR/miRNA, microRNA.

Quantification of miR-1246 5′-isomiRs in serum samples by RT-qPCR

The 5′-end-specific primers were first evaluated by qPCR of the pooled serum samples. In case of the 5′-isomiR-specific primer, c1-R, a single peak was observed in the melting curve of qPCR when chemically synthesized RNA was used, whereas two peaks were observed when serum samples were used. Therefore, c2-R was used as a specific primer for 5′ isomiR (0) in qPCR of serum miRNAs (Table II). The specificity of c2-R in qPCR is shown in Table III. The sera of 20 patients with NSCLC and that of 20 control subjects were analyzed using RT-qPCR (Fig. 3). Köhler et al (37) reported higher level of total miR-1246 in the sera of patients with NSCLC. Therefore, the present study first quantified the levels of miR-1246 in these sera using the MiR-X miRNA First-Strand Synthesis and TB Green qRT-PCR system, which is a poly A-tailing-mediated RT-qPCR method. Total miR-1246 levels were significantly higher in patients with NSCLC (P=0.0047).

Figure 3.

Quantification of miR-1246 in serum samples by RT-qPCR. The total levels of miR-1246 and that of each 5′-isomiR of miR-1246 were quantified. Mann-Whitney U-test was performed. **P<0.01, ***P<0.001. miR/miRNA, microRNA; RT-qPCR, reverse transcription-quantitative polymerase chain reaction; HC, healthy control subjects; NSCLC, non-small cell lung cancer.

Next, levels of the 5′-isomiR (0), 5′-isomiR (−1) and 5′-isomiR (−2) of miR-1246 were quantified and compared between the patient and control groups (Fig. 3). The levels of 5′-isomiR (0) and 5′-isomiR (−1) were significantly lower in the patient group with P-values of 0.00080 and 0.0053, respectively. By contrast, 5′-isomiR (−2) showed a tendency to be increased in the patient group; however, the increase was not statistically significant (P=0.11). A correlation analysis was performed between the total level of miR-1246 and the level of 5′-isomiR (−2) as shown in Fig. 4. Significant positive correlations were observed between the total level of miR-1246 and the level of 5′-isomiR (−2) in the control (ρ=0.74, P=0.0012) and patient group (ρ=0.60, P=0.0087).

Figure 4.

Correlation analysis between levels of total miR-1246 and 5′-isomiR (−2). NSCLC (P<0.01), HC (P<0.01). Spearman's rank correlation coefficient test was used. miR/miRNA, microRNA; NSCLC, non-small cell lung cancer; HC, healthy control subjects.

Discussion

Circulating miRNAs are attractive candidate biomarkers for the diagnosis and prognosis of cancer and numerous publications during the last decade have led to high expectations for their use. However, this remains challenging due to the low reproducibility of their quantification (24,25). Difficulty in reproducible quantification is caused by the presence of isomiRs. Further, the ability of quantification platforms to discriminate sequences at the ends of miRNAs is variable. Neither of the two commercially available miRNA quantification methods, i.e., stem-loop RT qPCR or poly A-tailing-mediated RT-qPCR, can accurately discriminate sequences at the ends of miRNAs (22,23). Two-tailed RT-qPCR is an excellent method for quantifying the total amounts of relevant isomiRs derived from a unique pre-miRNA (38). This method is efficient when the relevant isomiRs function cooperatively with common target mRNAs (5,17). However, the expression profiles of some isomiRs differ between cell and tissue types (3), races and sexes (39). These profiles can be used to distinguish between different cancer cell types and subtypes (34,40). Certain 5′-isomiRs can act on individual target mRNAs; therefore, 5′-end-specific quantification is required in such cases (5,18,21). Dumbbell PCR is a unique method that discriminates among terminal sequences of miRNAs using two dumbbell-shaped adapters (41); however, in the present study, it was difficult to design specific primers for serum miR-1246.

The present study first used a semi-quantitative method for fragment analysis to demonstrate the ratio of each 5′-isomiR in serum miR-1246 (Fig. 1A). The relevant 5′-isomiRs of miR-1246 were simultaneously reverse-transcribed and amplified using common primers. It is necessary that ligation efficiencies to a 5′ adaptor be the same among the relevant 5′-isomiRs in semi-quantitative analysis. The Cq values of chemically synthesized miR-1246|-0|0|, miR-1246|-1|0| and miR-1246|-2|0| were almost similar when specific primers c1-R, i1-R and i2-R were used, respectively (Table III). The 5′-isomiR (−2) was the most abundant in the pooled serum from healthy volunteers and the sera of 20 patients with NSCLC and healthy controls. The authors previously performed deep sequencing of serum RNA obtained from a patient with stage 1 NSCLC at three time points; prior to surgical resection, post-7 weeks and post-12 months (31). Recurrence was observed five months after the 12-month-sampling in this patient. In the present study, miR-1246|-2|0| was the most abundant and its levels increased markedly 12 months after surgical resection (Table SI). Using RNA sequencing, Umu et al (15) showed that miR-1290, another candidate marker of cancer possessing the same seed sequence as that of miR-1246|-2|0|, is expressed at high levels in human serum (42,43). In the present study, according to the RNA sequencing data, expression of miR-1290 in the serum of patients with NSCLC was very low.

miR-1246 is abundant in serum exosomes (15,26–30) and is a fragment of spliceosomal snRNA U2 (RNU2-1f) (44–46). The RNU2-1 gene is located on chromosome 17 and exhibits copy number polymorphism (47–49). It is unclear how the transcription and processing of snRNA U2 are regulated. Using poly-A-tailing-mediated RT-qPCR, Köhler et al (37) showed increased total amount of RNU2-1f in the sera of patients with NSCLC, which is consistent with the results of the present study (Fig. 3). Levels of miR-1246 5′-isomiR (−2) showed a tendency to be increased in patients with NSCLC than in control subjects, although the associated P-value was insignificant (Fig. 3). Significant positive correlations were observed between the total levels of miR-1246 and the levels of 5′-isomiR (−2) in control subjects and patients with NSCLC (Fig. 4). These results implied that an increase in total miR-1246 in patients with NSCLC depended on an increase in 5′-isomiR (−2) rather than an increase in canonical sequence. Additional samples will need to be analyzed to clarify the profiles and functions of each miR-1246 5′-isomiR. Differences in the expression profiles between race or sexes will need to be assessed as only Japanese participants were included in the present study. Future studies should also investigate the correlation between expression of total miR-1246 and each 5′-isomiR with the clinical features and survival. Additionally, the present study performed target prediction for miR-1246 isomiRs (Table SII). The predicted target genes differed significantly between miR-1246|0|0| and miR-1246|-2|0|, suggesting that it is essential to confirm the actual 5′-end of a focused miRNA to identify its real targets (22).

In conclusion, a 5′-isomiR of miR-1246, which is two bases shorter than the canonical sequence registered in the microRNA database, was the most abundant sequence in patients with NSCLC as well as in healthy donors. Significant positive correlations were observed between the total levels of miR-1246 and the level of the 5′-isomiR, but not that of the canonical sequence. These results suggested that the increase in levels of serum miR-1246 in patients with NSCLC depends on that of the 5′-isomiR.

Supplementary Material

Supporting Data
Supporting Data

Acknowledgements

The authors would like to thank Professor Hiroaki Ohnishi and Dr Kouki Ohtsuka (Department of Laboratory Medicine, School of Medicine, Kyorin University) for their clinical discussions.

Funding

The present study was supported in part by JSPS KAKENHI (grant number JP20K07791).

Availability of data and materials

The datasets used and/or analyzed during the current study are available from the corresponding author upon reasonable request.

Authors' contributions

TA conducted experiments and wrote the manuscript. TA and MU designed the study and interpreted experimental results. TA and MU confirm the authenticity of all the raw data. Both authors have read and approved the final manuscript.

Ethics approval and consent to participate

The study protocol was approved by the Ethics Committee of the Faculty of Medicine (approval no. H26-010) and the Ethics Committee of the Faculty of Health Sciences (approval no. 2019-45), Kyorin University. Signed informed consent was obtained from all the participants.

Patient consent for publication

Not applicable.

Competing interests

The authors declare that they have no competing interests.

References

1 

Landgraf P, Rusu M, Sheridan R, Sewer A, Iovino N, Aravin A, Pfeffer S, Rice A, Kamphorst AO, Landthaler M, et al: A mammalian microRNA expression atlas based on small RNA library sequencing. Cell. 129:1401–1414. 2007. View Article : Google Scholar : PubMed/NCBI

2 

Morin RD, O'Connor MD, Griffith M, Kuchenbauer F, Delaney A, Prabhu AL, Zhao Y, McDonald H, Zeng T, Hirst M, et al: Application of massively parallel sequencing to microRNA profiling and discovery in human embryonic stem cells. Genome Res. 18:610–621. 2008. View Article : Google Scholar : PubMed/NCBI

3 

Lee LW, Zhang S, Etheridge A, Ma L, Martin D, Galas D and Wang K: Complexity of the microRNA repertoire revealed by next-generation sequencing. RNA. 16:2170–2180. 2010. View Article : Google Scholar : PubMed/NCBI

4 

Burroughs AM, Ando Y, De Hoon MJL, Tomaru Y, Suzuki H, Hayashizaki Y and Daub CO: Deep-sequencing of human argonaute-associated small RNAs provides insight into miRNA sorting and reveals argonaute association with RNA fragments of diverse origin. RNA Biol. 8:158–177. 2011. View Article : Google Scholar : PubMed/NCBI

5 

Xia J and Zhang W: A meta-analysis revealed insights into the sources, conservation and impact of microRNA 5′-isoforms in four model species. Nucleic Acids Res. 42:1427–1441. 2014. View Article : Google Scholar : PubMed/NCBI

6 

Juzenas S, Venkatesh G, Hübenthal M, Hoeppner MP, Du ZG, Paulsen M, Rosenstiel P, Senger P, Hofmann-Apitius M, Keller A, et al: A comprehensive, cell specific microRNA catalogue of human peripheral blood. Nucleic Acids Res. 45:9290–9301. 2017. View Article : Google Scholar : PubMed/NCBI

7 

Rubio M, Bustamante M, Hernandez-Ferrer C, Fernandez-Orth D, Pantano L, Sarria Y, Piqué-Borras M, Vellve K, Agramunt S, Carreras R, et al: Circulating miRNAs, isomiRs and small RNA clusters in human plasma and breast milk. PLoS One. 13:e01935272018. View Article : Google Scholar : PubMed/NCBI

8 

Karlsen TA, Aae TF and Brinchmann JE: Robust profiling of microRNAs and isomiRs in human plasma exosomes across 46 individuals. Sci Rep. 9:199992019. View Article : Google Scholar : PubMed/NCBI

9 

Koppers-Lalic D, Hackenberg M, De Menezes R, Misovic B, Wachalska M, Geldof A, Zini N, De Reijke T, Wurdinger T, Vis A, et al: Non-invasive prostate cancer detection by measuring miRNA variants (isomiRs) in urine extracellular vesicles. Oncotarget. 7:22566–22578. 2016. View Article : Google Scholar : PubMed/NCBI

10 

Mjelle R, Sellæg K, Sætrom P, Thommesen L, Sjursen W and Hofsli E: Identification of metastasis-associated microRNAs in serum from rectal cancer patients. Oncotarget. 8:90077–90089. 2017. View Article : Google Scholar : PubMed/NCBI

11 

Guo L and Chen F: A challenge for miRNA: Multiple isomiRs in miRNAomics. Gene. 544:1–7. 2014. View Article : Google Scholar : PubMed/NCBI

12 

McCall MN, Kim MS, Adil M, Patil AH, Lu Y, Mitchell CJ, Leal-Rojas P, Xu J, Kumar M, Dawson VL, et al: Toward the human cellular microRNAome. Genome Res. 27:1769–1781. 2017. View Article : Google Scholar : PubMed/NCBI

13 

Neilsen CT, Goodall GJ and Bracken CP: IsomiRs-the overlooked repertoire in the dynamic microRNAome. Trends Genet. 28:544–549. 2012. View Article : Google Scholar : PubMed/NCBI

14 

Liang T, Yu J, Liu C and Guo L: IsomiR expression patterns in canonical and dicer-independent microRNAs. Mol Med Rep. 15:1071–1078. 2017. View Article : Google Scholar : PubMed/NCBI

15 

Umu SU, Langseth H, Bucher-Johannessen C, Fromm B, Keller A, Meese E, Lauritzen M, Leithaug M, Lyle R and Rounge TB: A comprehensive profile of circulating RNAs in human serum. RNA Biol. 15:242–250. 2018. View Article : Google Scholar : PubMed/NCBI

16 

Tan GC, Chan E, Molnar A, Sarkar R, Alexieva D, Isa IM, Robinson S, Zhang S, Ellis P, Langford CF, et al: 5′ isomiR variation is of functional and evolutionary importance. Nucleic Acids Res. 42:9424–9435. 2014. View Article : Google Scholar : PubMed/NCBI

17 

Cloonan N, Wani S, Xu Q, Gu J, Lea K, Heater S, Barbacioru C, Steptoe AL, Martin HC, Nourbakhsh E, et al: MicroRNAs and their isomiRs function cooperatively to target common biological pathways. Genome Biol. 12:R1262011. View Article : Google Scholar : PubMed/NCBI

18 

Manzano M, Forte E, Raja AN, Schipma MJ and Gottwein E: Divergent target recognition by coexpressed 5′-isomiRs of miR-142-3p and selective viral mimicry. RNA. 21:1606–1620. 2015. View Article : Google Scholar : PubMed/NCBI

19 

Lewis BP, Shih IH, Jones-Rhoades MW, Bartel DP and Burge CB: Prediction of mammalian MicroRNA targets. Cell. 115:787–798. 2003. View Article : Google Scholar : PubMed/NCBI

20 

Lewis BP, Burge CB and Bartel DP: Conserved seed pairing, often flanked by adenosines, indicates that thousands of human genes are microRNA targets. Cell. 120:15–20. 2005. View Article : Google Scholar : PubMed/NCBI

21 

Mercey O, Popa A, Cavard A, Paquet A, Chevalier B, Pons N, Magnone V, Zangari J, Brest P, Zaragosi LE, et al: Characterizing isomiR variants within the microRNA-34/449 family. FEBS Lett. 591:693–705. 2017. View Article : Google Scholar : PubMed/NCBI

22 

Pillman KA, Goodall GJ, Bracken CP and Gantier MP: miRNA length variation during macrophage stimulation confounds the interpretation of results: implications for miRNA quantification by RT-qPCR. RNA. 25:232–238. 2019. View Article : Google Scholar : PubMed/NCBI

23 

Magee R, Telonis AG, Cherlin T, Rigoutsos I and Londin E: Assessment of isomiR discrimination using commercial qPCR methods. Noncoding RNA. 3:182017. View Article : Google Scholar : PubMed/NCBI

24 

Avendaño-Vázquez SE and Flores-Jasso CF: Stumbling on elusive cargo: How isomiRs challenge microRNA detection and quantification, the case of extracellular vesicles. J Extracell Vesicles. 9:17846172020. View Article : Google Scholar : PubMed/NCBI

25 

Valihrach L, Androvic P and Kubista M: Circulating miRNA analysis for cancer diagnostics and therapy. Mol Aspects Med. 72:1008252020. View Article : Google Scholar : PubMed/NCBI

26 

Pigati L, Yaddanapudi SCS, Iyengar R, Kim DJ, Hearn SA, Danforth D, Hastings ML and Duelli DM: Selective release of microRNA species from normal and malignant mammary epithelial cells. PLoS One. 5:e135152010. View Article : Google Scholar : PubMed/NCBI

27 

Takeshita N, Hoshino I, Mori M, Akutsu Y, Hanari N, Yoneyama Y, Ikeda N, Isozaki Y, Maruyama T, Akanuma N, et al: Serum microRNA expression profile: miR-1246 as a novel diagnostic and prognostic biomarker for oesophageal squamous cell carcinoma. Br J Cancer. 108:644–652. 2013. View Article : Google Scholar : PubMed/NCBI

28 

Todeschini P, Salviato E, Paracchini L, Ferracin M, Petrillo M, Zanotti L, Tognon G, Gambino A, Calura E, Caratti G, et al: Circulating miRNA landscape identifies miR-1246 as promising diagnostic biomarker in high-grade serous ovarian carcinoma: A validation across two independent cohorts. Cancer Lett. 388:320–327. 2017. View Article : Google Scholar : PubMed/NCBI

29 

Xu YF, Hannafon BN, Zhao YD, Postier RG and Ding WQ: Plasma exosome miR-196a and miR-1246 are potential indicators of localized pancreatic cancer. Oncotarget. 8:77028–77040. 2017. View Article : Google Scholar : PubMed/NCBI

30 

Moshiri F, Salvi A, Gramantieri L, Sangiovanni A, Guerriero P, De Petro G, Bassi C, Lupini L, Sattari A, Cheung D, et al: Circulating miR-106b-3p, miR-101-3p and miR-1246 as diagnostic biomarkers of hepatocellular carcinoma. Oncotarget. 9:15350–15364. 2018. View Article : Google Scholar : PubMed/NCBI

31 

Aiso T, Ueda M, Yamaki A, Karita S, Kondo H, Ohtsuka K and Ohnishi H: Analysis of microRNA profile in serum of a lung adenocarcinoma patient by deep sequencing. J Kyorin Med Soc. 51:3–10. 2020.(In Japanese).

32 

No authors listed. The World Health Organization histological typing of lung tumours. (2nd Edition). Am J Clin Pathol. 77:123–136. 1982. View Article : Google Scholar : PubMed/NCBI

33 

Goldstraw P, Crowley J, Chansky K, Giroux DJ, Groome PA, Rami-Porta R, Postmus PE, Rusch V and Sobin L; International Association for the Study of Lung Cancer International Staging Committee; Participating Institutions, : The IASLC lung cancer staging project: Proposals for the revision of the TNM stage groupings in the forthcoming (seventh) edition of the TNM classification of malignant tumours. J Thorac Oncol. 2:706–714. 2007. View Article : Google Scholar : PubMed/NCBI

34 

Telonis AG, Loher P, Jing Y, Londin E and Rigoutsos I: Beyond the one-locus-one-miRNA paradigm: microRNA isoforms enable deeper insights into breast cancer heterogeneity. Nucleic Acids Res. 43:9158–9175. 2015. View Article : Google Scholar : PubMed/NCBI

35 

Wu DY, Ugozzoli L, Pal BK and Wallace RB: Allele-specific enzymatic amplification of beta-globin genomic DNA for diagnosis of sickle cell anemia. Proc Natl Acad Sci USA. 86:2757–2760. 1989. View Article : Google Scholar : PubMed/NCBI

36 

Livak KJ and Schmittgen TD: Analysis of relative gene expression data using real-time quantitative PCR and the 2(−Delta Delta C(T)) method. Methods. 25:402–408. 2001. View Article : Google Scholar : PubMed/NCBI

37 

Köhler J, Schuler M, Gauler TC, Nöpel-Dünnebacke S, Ahrens M, Hoffmann1 AC, Kasper S, Nensa F, Gomez B, Hahnemann M, et al: Circulating U2 small nuclear RNA fragments as a diagnostic and prognostic biomarker in lung cancer patients. J Cancer Res Clin Oncol. 142:795–805. 2016. View Article : Google Scholar : PubMed/NCBI

38 

Androvic P, Valihrach L, Elling J, Sjoback R and Kubista M: Two-tailed RT-qPCR: A novel method for highly accurate miRNA quantification. Nucleic Acids Res. 45:e1442017. View Article : Google Scholar : PubMed/NCBI

39 

Loher P, Londin ER and Rigoutsos I: IsomiR expression profiles in human lymphoblastoid cell lines exhibit population and gender dependencies. Oncotarget. 5:8790–8802. 2014. View Article : Google Scholar : PubMed/NCBI

40 

Telonis AG, Magee R, Loher P, Chervoneva I, Londin E and Rigoutsos I: Knowledge about the presence or absence of miRNA isoforms (isomiRs) can successfully discriminate amongst 32 TCGA cancer types. Nucleic Acids Res. 45:2973–2985. 2017. View Article : Google Scholar : PubMed/NCBI

41 

Honda S and Kirino Y: Dumbbell-PCR: A method to quantify specific small RNA variants with a single nucleotide resolution at terminal sequences. Nucleic Acids Res. 43:e772015. View Article : Google Scholar : PubMed/NCBI

42 

Zhang WC, Chin TM, Yang H, Nga ME, Lunny DP, Lim EKH, Sun LL, Pang YH, Leow YN, Malusay SRY, et al: Tumour-initiating cell-specific miR-1246 and miR-1290 expression converge to promote non-small cell lung cancer progression. Nat Commun. 7:117022016. View Article : Google Scholar : PubMed/NCBI

43 

Wu Y, Wei J, Zhang W, Xie M, Wang X and Xu J: Serum exosomal miR-1290 is a potential biomarker for lung adenocarcinoma. OncoTargets Ther. 13:7809–7818. 2020. View Article : Google Scholar : PubMed/NCBI

44 

Baraniskin A, Nöpel-Dünnebacke S, Ahrens M, Jensen SG, Zöllner H, Maghnouj A, Wos A, Mayerle J, Munding J, Kost D, et al: Circulating U2 small nuclear RNA fragments as a novel diagnostic biomarker for pancreatic and colorectal adenocarcinoma. Int J Cancer. 132:E48–E57. 2013. View Article : Google Scholar : PubMed/NCBI

45 

Mazières J, Catherinne C, Delfour O, Gouin S, Rouquette I, Delisle MB, Prévot G, Escamilla R, Didier A, Persing DH, et al: Alternative processing of the U2 small nuclear RNA produces a 19-22nt fragment with relevance for the detection of non-small cell lung cancer in human serum. PLoS One. 8:e601342013. View Article : Google Scholar : PubMed/NCBI

46 

Xu YF, Hannafon BN, Khatri U, Gin A and Ding WQ: The origin of exosomal miR-1246 in human cancer cells. RNA Biol. 16:770–784. 2019. View Article : Google Scholar : PubMed/NCBI

47 

Hammarström K, Santesson B, Westin G and Pettersson U: The gene cluster for human U2 RNA is located on chromosome 17q21. Exp Cell Res. 159:473–478. 1985. View Article : Google Scholar : PubMed/NCBI

48 

Tessereau C, Buisson M, Monnet N, Imbert M, Barjhoux L, Schluth-Bolard C, Sanlaville D, Conseiller E, Ceppi M, Sinilnikova OM and Mazoyer S: Direct visualization of the highly polymorphic RNU2 locus in proximity to the BRCA1 gene. PLoS One. 8:e760542013. View Article : Google Scholar : PubMed/NCBI

49 

Schaap M, Lemmers RJLF, Maassen R, van der Vliet PJ, Hoogerheide LF, van Dijk HK, Baştürk N, de Knijff P and van der Maarel SM: Genome-wide analysis of macrosatellite repeat copy number variation in worldwide populations: Evidence for differences and commonalities in size distributions and size restrictions. BMC Genomics. 14:1432013. View Article : Google Scholar : PubMed/NCBI

Related Articles

  • Abstract
  • View
  • Download
  • Twitter
Copy and paste a formatted citation
Spandidos Publications style
Aiso T and Ueda M: 5'‑isomiR is the most abundant sequence of miR‑1246, a candidate biomarker of lung cancer, in serum. Mol Med Rep 27: 92, 2023.
APA
Aiso, T., & Ueda, M. (2023). 5'‑isomiR is the most abundant sequence of miR‑1246, a candidate biomarker of lung cancer, in serum. Molecular Medicine Reports, 27, 92. https://doi.org/10.3892/mmr.2023.12979
MLA
Aiso, T., Ueda, M."5'‑isomiR is the most abundant sequence of miR‑1246, a candidate biomarker of lung cancer, in serum". Molecular Medicine Reports 27.4 (2023): 92.
Chicago
Aiso, T., Ueda, M."5'‑isomiR is the most abundant sequence of miR‑1246, a candidate biomarker of lung cancer, in serum". Molecular Medicine Reports 27, no. 4 (2023): 92. https://doi.org/10.3892/mmr.2023.12979
Copy and paste a formatted citation
x
Spandidos Publications style
Aiso T and Ueda M: 5'‑isomiR is the most abundant sequence of miR‑1246, a candidate biomarker of lung cancer, in serum. Mol Med Rep 27: 92, 2023.
APA
Aiso, T., & Ueda, M. (2023). 5'‑isomiR is the most abundant sequence of miR‑1246, a candidate biomarker of lung cancer, in serum. Molecular Medicine Reports, 27, 92. https://doi.org/10.3892/mmr.2023.12979
MLA
Aiso, T., Ueda, M."5'‑isomiR is the most abundant sequence of miR‑1246, a candidate biomarker of lung cancer, in serum". Molecular Medicine Reports 27.4 (2023): 92.
Chicago
Aiso, T., Ueda, M."5'‑isomiR is the most abundant sequence of miR‑1246, a candidate biomarker of lung cancer, in serum". Molecular Medicine Reports 27, no. 4 (2023): 92. https://doi.org/10.3892/mmr.2023.12979
Follow us
  • Twitter
  • LinkedIn
  • Facebook
About
  • Spandidos Publications
  • Careers
  • Cookie Policy
  • Privacy Policy
How can we help?
  • Help
  • Live Chat
  • Contact
  • Email to our Support Team