Spandidos Publications Logo
  • About
    • About Spandidos
    • Aims and Scopes
    • Abstracting and Indexing
    • Editorial Policies
    • Reprints and Permissions
    • Job Opportunities
    • Terms and Conditions
    • Contact
  • Journals
    • All Journals
    • Oncology Letters
      • Oncology Letters
      • Information for Authors
      • Editorial Policies
      • Editorial Board
      • Aims and Scope
      • Abstracting and Indexing
      • Bibliographic Information
      • Archive
    • International Journal of Oncology
      • International Journal of Oncology
      • Information for Authors
      • Editorial Policies
      • Editorial Board
      • Aims and Scope
      • Abstracting and Indexing
      • Bibliographic Information
      • Archive
    • Molecular and Clinical Oncology
      • Molecular and Clinical Oncology
      • Information for Authors
      • Editorial Policies
      • Editorial Board
      • Aims and Scope
      • Abstracting and Indexing
      • Bibliographic Information
      • Archive
    • Experimental and Therapeutic Medicine
      • Experimental and Therapeutic Medicine
      • Information for Authors
      • Editorial Policies
      • Editorial Board
      • Aims and Scope
      • Abstracting and Indexing
      • Bibliographic Information
      • Archive
    • International Journal of Molecular Medicine
      • International Journal of Molecular Medicine
      • Information for Authors
      • Editorial Policies
      • Editorial Board
      • Aims and Scope
      • Abstracting and Indexing
      • Bibliographic Information
      • Archive
    • Biomedical Reports
      • Biomedical Reports
      • Information for Authors
      • Editorial Policies
      • Editorial Board
      • Aims and Scope
      • Abstracting and Indexing
      • Bibliographic Information
      • Archive
    • Oncology Reports
      • Oncology Reports
      • Information for Authors
      • Editorial Policies
      • Editorial Board
      • Aims and Scope
      • Abstracting and Indexing
      • Bibliographic Information
      • Archive
    • Molecular Medicine Reports
      • Molecular Medicine Reports
      • Information for Authors
      • Editorial Policies
      • Editorial Board
      • Aims and Scope
      • Abstracting and Indexing
      • Bibliographic Information
      • Archive
    • World Academy of Sciences Journal
      • World Academy of Sciences Journal
      • Information for Authors
      • Editorial Policies
      • Editorial Board
      • Aims and Scope
      • Abstracting and Indexing
      • Bibliographic Information
      • Archive
    • International Journal of Functional Nutrition
      • International Journal of Functional Nutrition
      • Information for Authors
      • Editorial Policies
      • Editorial Board
      • Aims and Scope
      • Abstracting and Indexing
      • Bibliographic Information
      • Archive
    • International Journal of Epigenetics
      • International Journal of Epigenetics
      • Information for Authors
      • Editorial Policies
      • Editorial Board
      • Aims and Scope
      • Abstracting and Indexing
      • Bibliographic Information
      • Archive
    • Medicine International
      • Medicine International
      • Information for Authors
      • Editorial Policies
      • Editorial Board
      • Aims and Scope
      • Abstracting and Indexing
      • Bibliographic Information
      • Archive
  • Articles
  • Information
    • Information for Authors
    • Information for Reviewers
    • Information for Librarians
    • Information for Advertisers
    • Conferences
  • Language Editing
Spandidos Publications Logo
  • About
    • About Spandidos
    • Aims and Scopes
    • Abstracting and Indexing
    • Editorial Policies
    • Reprints and Permissions
    • Job Opportunities
    • Terms and Conditions
    • Contact
  • Journals
    • All Journals
    • Biomedical Reports
      • Information for Authors
      • Editorial Policies
      • Editorial Board
      • Aims and Scope
      • Abstracting and Indexing
      • Bibliographic Information
      • Archive
    • Experimental and Therapeutic Medicine
      • Information for Authors
      • Editorial Policies
      • Editorial Board
      • Aims and Scope
      • Abstracting and Indexing
      • Bibliographic Information
      • Archive
    • International Journal of Epigenetics
      • Information for Authors
      • Editorial Policies
      • Editorial Board
      • Aims and Scope
      • Abstracting and Indexing
      • Bibliographic Information
      • Archive
    • International Journal of Functional Nutrition
      • Information for Authors
      • Editorial Policies
      • Editorial Board
      • Aims and Scope
      • Abstracting and Indexing
      • Bibliographic Information
      • Archive
    • International Journal of Molecular Medicine
      • Information for Authors
      • Editorial Policies
      • Editorial Board
      • Aims and Scope
      • Abstracting and Indexing
      • Bibliographic Information
      • Archive
    • International Journal of Oncology
      • Information for Authors
      • Editorial Policies
      • Editorial Board
      • Aims and Scope
      • Abstracting and Indexing
      • Bibliographic Information
      • Archive
    • Medicine International
      • Information for Authors
      • Editorial Policies
      • Editorial Board
      • Aims and Scope
      • Abstracting and Indexing
      • Bibliographic Information
      • Archive
    • Molecular and Clinical Oncology
      • Information for Authors
      • Editorial Policies
      • Editorial Board
      • Aims and Scope
      • Abstracting and Indexing
      • Bibliographic Information
      • Archive
    • Molecular Medicine Reports
      • Information for Authors
      • Editorial Policies
      • Editorial Board
      • Aims and Scope
      • Abstracting and Indexing
      • Bibliographic Information
      • Archive
    • Oncology Letters
      • Information for Authors
      • Editorial Policies
      • Editorial Board
      • Aims and Scope
      • Abstracting and Indexing
      • Bibliographic Information
      • Archive
    • Oncology Reports
      • Information for Authors
      • Editorial Policies
      • Editorial Board
      • Aims and Scope
      • Abstracting and Indexing
      • Bibliographic Information
      • Archive
    • World Academy of Sciences Journal
      • Information for Authors
      • Editorial Policies
      • Editorial Board
      • Aims and Scope
      • Abstracting and Indexing
      • Bibliographic Information
      • Archive
  • Articles
  • Information
    • For Authors
    • For Reviewers
    • For Librarians
    • For Advertisers
    • Conferences
  • Language Editing
Login Register Submit
  • This site uses cookies
  • You can change your cookie settings at any time by following the instructions in our Cookie Policy. To find out more, you may read our Privacy Policy.

    I agree
Search articles by DOI, keyword, author or affiliation
Search
Advanced Search
presentation
Molecular Medicine Reports
Join Editorial Board Propose a Special Issue
Print ISSN: 1791-2997 Online ISSN: 1791-3004
Journal Cover
October-2023 Volume 28 Issue 4

Full Size Image

Sign up for eToc alerts
Recommend to Library

Journals

International Journal of Molecular Medicine

International Journal of Molecular Medicine

International Journal of Molecular Medicine is an international journal devoted to molecular mechanisms of human disease.

International Journal of Oncology

International Journal of Oncology

International Journal of Oncology is an international journal devoted to oncology research and cancer treatment.

Molecular Medicine Reports

Molecular Medicine Reports

Covers molecular medicine topics such as pharmacology, pathology, genetics, neuroscience, infectious diseases, molecular cardiology, and molecular surgery.

Oncology Reports

Oncology Reports

Oncology Reports is an international journal devoted to fundamental and applied research in Oncology.

Experimental and Therapeutic Medicine

Experimental and Therapeutic Medicine

Experimental and Therapeutic Medicine is an international journal devoted to laboratory and clinical medicine.

Oncology Letters

Oncology Letters

Oncology Letters is an international journal devoted to Experimental and Clinical Oncology.

Biomedical Reports

Biomedical Reports

Explores a wide range of biological and medical fields, including pharmacology, genetics, microbiology, neuroscience, and molecular cardiology.

Molecular and Clinical Oncology

Molecular and Clinical Oncology

International journal addressing all aspects of oncology research, from tumorigenesis and oncogenes to chemotherapy and metastasis.

World Academy of Sciences Journal

World Academy of Sciences Journal

Multidisciplinary open-access journal spanning biochemistry, genetics, neuroscience, environmental health, and synthetic biology.

International Journal of Functional Nutrition

International Journal of Functional Nutrition

Open-access journal combining biochemistry, pharmacology, immunology, and genetics to advance health through functional nutrition.

International Journal of Epigenetics

International Journal of Epigenetics

Publishes open-access research on using epigenetics to advance understanding and treatment of human disease.

Medicine International

Medicine International

An International Open Access Journal Devoted to General Medicine.

Journal Cover
October-2023 Volume 28 Issue 4

Full Size Image

Sign up for eToc alerts
Recommend to Library

  • Article
  • Citations
    • Cite This Article
    • Download Citation
    • Create Citation Alert
    • Remove Citation Alert
    • Cited By
  • Similar Articles
    • Related Articles (in Spandidos Publications)
    • Similar Articles (Google Scholar)
    • Similar Articles (PubMed)
  • Download PDF
  • Download XML
  • View XML

  • Supplementary Files
    • Supplementary_Data1.xlsx
    • Supplementary_Data2.xlsx
    • Supplementary_Data3.xlsx
Article Open Access

ORMDL3‑mediated bronchial epithelial pyroptosis leads to lung inflammation in obese mice with asthma

  • Authors:
    • Fan Liu
    • Yan Sun
    • Yun Zhou
    • Yuye Gao
    • Qijun Song
    • Jianmei Yang
    • Chao Xu
    • Guimei Li
  • View Affiliations / Copyright

    Affiliations: Children's Hospital Capital Institute of Pediatrics, Chinese Academy of Medical Sciences and Peking Union Medical College, Beijing 100020, P.R. China, Department of Pediatrics, Shandong Provincial Hospital Affiliated to Shandong First Medical University, Jinan, Shandong 250021, P.R. China, Department of Pediatrics, Shandong Provincial Lanling People's Hospital, Linyi, Shandong 277799, P.R. China, Department of Endocrinology and Metabolism, Shandong Provincial Hospital Affiliated to Shandong First Medical University, Jinan, Shandong 250021, P.R. China
    Copyright: © Liu et al. This is an open access article distributed under the terms of Creative Commons Attribution License.
  • Article Number: 186
    |
    Published online on: August 17, 2023
       https://doi.org/10.3892/mmr.2023.13073
  • Expand metrics +
Metrics: Total Views: 0 (Spandidos Publications: | PMC Statistics: )
Metrics: Total PDF Downloads: 0 (Spandidos Publications: | PMC Statistics: )
Cited By (CrossRef): 0 citations Loading Articles...

This article is mentioned in:



Abstract

Asthma associated with obesity is a chronic disease that poses a threat to health in children and results in severe wheezing, earlier airway remodeling and increased insensitivity to hormone therapy compared with those who only have asthma. Despite its clinical importance, knowledge on the underlying mechanisms of this disease is limited. The present study aimed to elucidate the pathogenesis of asthma associated with obesity using a murine model. A total of 30 female BALB/c mice were divided into three groups: Normal, mice with asthma and obese mice with asthma. Obese mice with asthma were fed a high‑fat diet to induce obesity. Mice with asthma were sensitized and challenged with ovalbumin (OVA). Obese mice were subjected to OVA sensitization and challenge to develop asthma associated with obesity. Airway remodeling was observed in obese mice with asthma through HE and Masson staining. Proteomic and bioinformatics analyses were conducted on lung tissue from obese mice with asthma and normal mice. A total of 200 proteins were differentially expressed in obese mice with asthma compared with normal mice; of these, 53 and 47% were up‑ and downregulated, respectively. Pathway analysis revealed that asthma associated with obesity primarily affected the ‘lysosome’, ‘phagosome’, and ‘sphingolipid metabolism’ pathways. Gene Set Enrichment Analysis demonstrated the presence of pyroptosis in obese asthmatic mice, along with significant increases in pyroptosis‑­associated factors such as GSDMD and Caspase. High protein expression of orosomucoid‑like 3 (ORMDL3), NOD‑like receptor thermal protein domain associated protein 3 (NLRP3) and Gasdermin‑D (GSDMD) was observed in obese mice with asthma. In vitro experiments using HBE cells infected with ORMDL3‑overexpressing lentivirus demonstrated that the overexpression of ORMDL3 led to increased expression of NLRP3, GSDMD and cathepsin D (CTSD). These findings suggested that ORMDL3 may regulate pyroptosis and subsequent airway remodeling in asthma associated with obesity via the CTSD/NLRP3/GSDMD pathway.

Introduction

Obesity is an independent risk factor for asthma (1). American health survey data show that the incidence of asthma in individuals with obesity is ~11.1% (2). Individuals with obesity have a 1.9-fold higher risk of asthma susceptibility than those without obesity (1). Moreover, >50% of patients with severe asthma are also obese (3). Obesity increases the deposition of collagen fibers, hyperplasia of airway elastin fibers (4) and other ultrastructural airways changes, such as mucous cell hyperplasia (5–9). According to the 2014 Global Asthma Prevention and Treatment Initiative guidelines (10), asthma associated with obesity is a new phenotype of asthma that is associated with poorer asthma control, reduced response to oral corticosteroids and notable decline in lung function. Bronchial epithelial cells (BECs) serve as the first barrier in the airway, protecting against harmful substances and pathogens (11). Cell damage to BECs serves a key role in promoting airway remodeling (12). However, the changes of airway epithelial cells in asthma associated with obesity are not clear.

Pyroptosis is a type of programmed cell death characterized by the involvement of the gasdermin (GSDM) family and is accompanied by the release of proinflammatory cytokines such as interleukin-1β (IL-1β) and IL-18. Research has shown that pyroptosis serves a crucial role in respiratory illnesses (13). Exposure to environmental allergens such as Dermatophagoides farina 1 or toluene diisocyanate activates the NOD-like receptor thermal protein domain associated protein 3 (NLRP3)/caspase-1/GSDMD signaling pathway, inducing pyroptosis and resulting in airway inflammation (14,15). A previous study demonstrated that schisandrin B effectively inhibits activation of the NLRP3 inflammasome and decreases pyroptosis via the microRNA-135a-5p/Transient receptor potential canonical type 1(TRPC1)/STAT3/NF-κB axis (16). This mechanism mitigates airway inflammation and remodeling in asthma. Furthermore, there are reports indicating that cigarette smoke extract activates the NLRP3/caspase-1/GSDMD signaling pathway, resulting in pyroptosis in BECs, leading to impaired BEC barrier function and severe lung injury (17,18). Obesity increases airway damage in asthma; however, it is unclear whether pyroptosis serves a role or if there is an upstream initiating factor.

In 2007, Moffatt et al (19) published genome-wide association research results of asthma for the first time in Nature magazine and revealed that ORMDL3 was associated with asthma and other diseases, as well as autophagy and apoptosis (19). A previous study confirmed that ORMDL3 participates in airway remodeling by regulating the ERK/MMP-9/VEGF pathway (20). ORMDL3 belongs to the Orm protein (serum mucoid) family, encodes a transmembrane protein located on the endoplasmic reticulum membrane and regulates sphingomyelin metabolism. High ORMDL3 expression in vivo and in vitro causes inflammation and promotes ceramide production (21–23). The contribution of ORMDL3 to induction of pyroptosis remains uncertain. The present study aimed to investigate the effect of ORMDL3 on BECs and on the airway remodeling in asthma associated with obesity, as well as to elucidate its underlying mechanisms.

Materials and methods

Animals

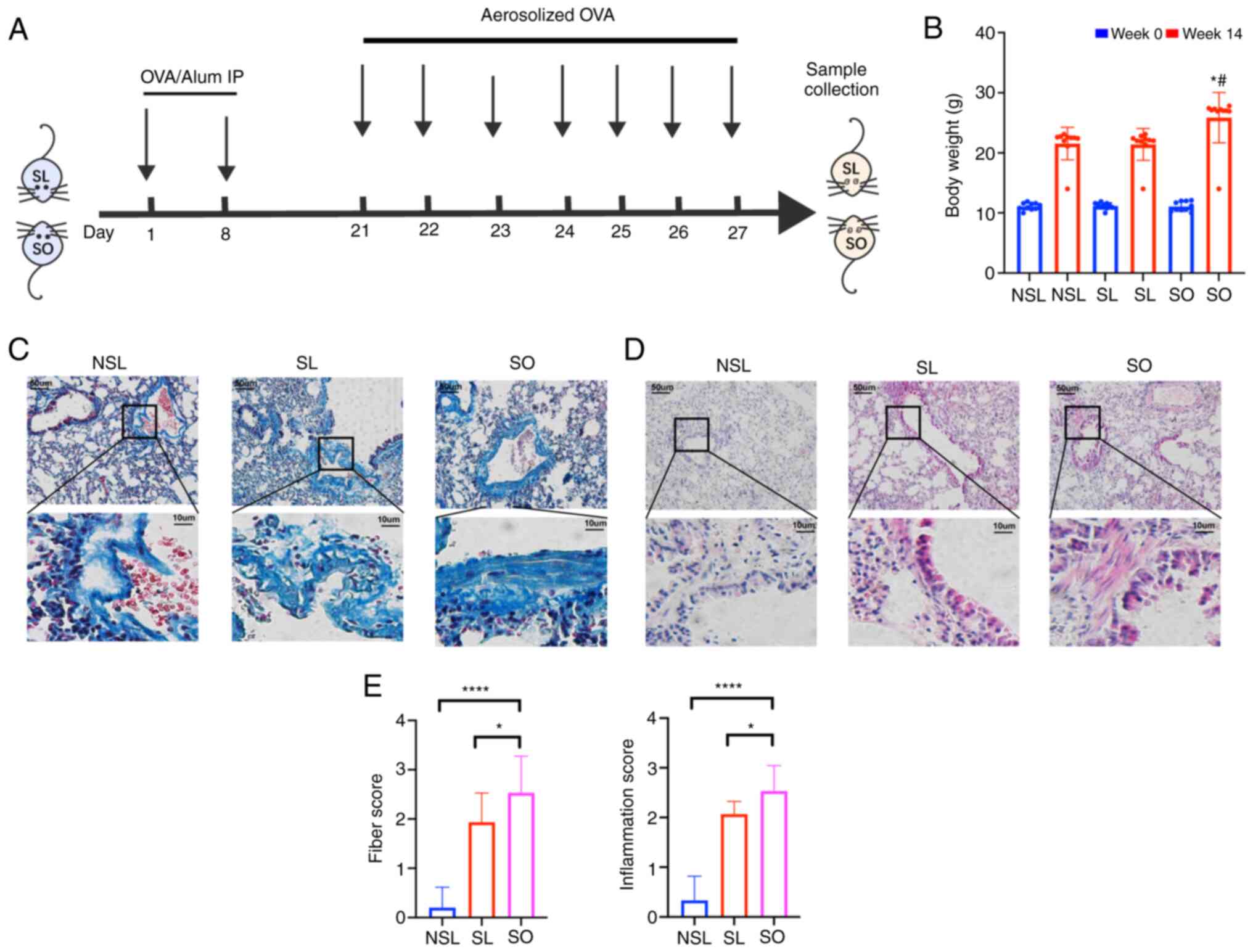
A total of 30 female BALB/c mice (age, 4 weeks; weight, 11±1 g) were obtained from the Experimental Animal Center of Shandong University (Jinan, China). Mice were housed in a controlled environment with a 12/12-h light/dark cycle, maintained at 20–26°C and humidity level of 60–70%. They were provided with ad libitum access to chow and water. Importantly, no mice were prematurely sacrificed during the study. All mice were randomly assigned to three groups: i) Normal [non-sensitized lean (NSL)]; ii) asthmatic (SL) and iii) obese mice with asthma [sensitized obese (SO group)]. NSL and SL groups were fed a standard chow for 14 weeks, while the mice in the SO group received high-fat diet (HFD) containing 60 kcal% for 14 weeks. After 14 weeks of feeding, the SL and SO groups were formed using ovalbumin (OVA) (Fig. 1A), where the mice were sensitized by intraperitoneal (i.p.) injection on days 1 and 8 with 20 µg OVA (Sigma-Aldrich, Merck KGaA) and 2 mg aluminum hydroxide (Sigma-Aldrich, Merck KGaA) in 200 µl phosphate-buffered saline (PBS) (19). On days 21-27, mice in SL and SO group were challenged with 1% OVA through ultrasonic atomization for 30 min every day, as previously described (24). Mice in the NSL group received 200 µl PBS instead of OVA. The study received ethical approval from the Animal Ethics Committee of Shandong First Medical University (approval no. 2020-1328).

Figure 1.

Obesity aggravates airway remodeling and pulmonary inflammation in asthma. (A) Workflow of asthma challenge in mice. (B) Body weight change. (C) Masson and (D) H&E staining of pathological changes in lung tissues. (E) Fibers and inflammation scores showing the morphology of lung sections. *P<0.05, ****P<0.0001 vs. NSL; #P<0.05 vs. SL. NSL, non-sensitized lean; SO, sensitized obese; Alum IP, intraperitoneal aluminum hydroxide.

Tissue collection

On day 28 after asthma modelling, mice were euthanized by cervical dislocation following anesthesia with i.p. injection of sodium pentobarbital (35 mg/kg). A total of 50% of the mouse lung tissue was dissected and fresh-frozen in liquid nitrogen before being stored at −80°C until further processing. The rest of the mouse lung tissue was fully fixed using 4% paraformaldehyde solution for 48 h at 4°C for subsequent experiments.

Hematoxylin and eosin (H&E) and Masson staining

The lung tissue was fixed using 4% paraformaldehyde (48 h; 4°C). The lung tissues were embedded in paraffin and cut into 5-µm thick sections. Subsequently, the paraffin-embedded sections were stained with hematoxylin and eosin (H&E) staining for 5 min and Masson staining for 8 min, both at 37°C. The pathological changes were observed using a light microscope (magnification, ×20). IM50 Image Manager software Version 1.20 (Leica Microsystems, Inc.) was used to measure lung pathology changes, including inflammatory situation and collagen deposition. H&E staining was used to investigate inflammatory situation, while Masson staining was used to evaluate collagen deposition in lung tissue. To assess the severity of fibrosis, Szapiel's method (25) was applied using the following scoring system: i) 0, normal tissues without alveolitis or fibrosis; ii) 1, mild alveolitis or fibrosis with ≤20% lung lesions; iii) 2, moderate alveolitis or fibrosis with 20–50% lung lesions and iv) 3, severe alveolitis or fibrosis with ≥50% lung lesions. The severity of fibrosis were calculated by reviewing five high-powered fields in every specimen.

Protein extraction and trypsin digestion

Tissue samples were removed storage and an appropriate amount (30 mg) was weighed. Next, samples were subjected to ultrasonic lysis with 300 µl of SDS lysis solution (Beyotime, China) at a frequency of 1.0 sec on and 1.0 sec off, for a total duration of 3 min on ice at 0°C. The remaining debris was eliminated by centrifugation at 12,000 × g at 4°C for 10 min. The supernatant was collected and the protein concentration was determined using a BCA kit. Trypsin (Beijing Hualishi Tech. Ltd) was added to the protein supernatant for complete enzymolysis once protein concentration was measured. The reaction of enzymolysis was carried out at 37°C for 12 h. Then, peptides were lyophilized. The lyophilized samples were resuspended in 30 µl 100 mM TEAB and Labeling reaction in a 1.5 ml Eppendorf (EP) tube. 20 µl acetonitrile were added to TMT reagent and mixed for centrifugation. Then 10 µl TMT label reagent was added to each sample and incubated for 1 h. Finally, the labeling peptides solutions were lyophilized.

Liquid chromatography-mass spectrometry analysis (LC-MS/MS) and data search

Samples were loaded onto a pre-column Acclaim™ PepMap™ C18 (100 µm × 2 cm, Thermo Fisher Scientific, Inc.) at a flow rate of 300 nl/min, followed by separation on an analytical column Acclaim™ PepMap™ RSLC (75 µm × 15 cm, Thermo Fisher Scientific, Inc.). The nitrogen gas temperature was 220°C while the nebulizer pressure was adjusted to 2200 psi. Mass spectrum scanning was conducted at a full scanning mass nucleus ratio in the m/z range of 350-1,500, with MS/MS scanning performed on the 10 highest peaks. All MS/MS spectra were collected under data-dependent positive ionization mode using high-energy collision dissociation, with collision energy set at 30. The resolution of MS was set to 15,000, with automatic gain control set and a maximum injection time of 40 msec. The dynamic exclusion time was 60 sec. The raw data were searched using Proteome Discoverer™ 2.2 (Thermo Fisher Scientific, Inc.)software. The database used for the search was Uniprot Mus musculus database (26). False positive rates for peptide identification were controlled at ≤1%. Specific database search parameter settings are shown in Table I.

Table I.

Database search parameter settings.

Table I.

Database search parameter settings.

ParameterSetting
Peptide labelTandem Mass Tag 6-plex
Cysteine alkylationIodoacetamide
DigestionTrypsin
InstrumentThermo Scientific™ Q Exactive™ HF
DatabaseMus musculus fasta
Bioinformatics analysis

Principal component analysis (PCA) was performed to assess the differences between the SO and NSL groups based on the expression levels of all proteins (27). Volcano plots were used to show distribution of DEPs between different samples (28). Peptide length distribution analysis was performed to evaluate the conformity of peptide lengths identified by mass spectrometry based on enzymatic hydrolysis and mass spectrometry fragmentation mode (29). Moreover, heatmap was generated to visualize the protein expression patterns in the proteomics study. The heatmap displayed the relative abundance of proteins across different samples, providing a clear overview of the protein expression levels (30). The clusterProfiler package (version 4.2.2) (31) was used to perform Gene Ontology (GO) (32) and Kyoto Encyclopedia of Genes and Genomes (KEGG) (33) pathway enrichment analyses for differentially expressed proteins (DEPs). To indicate a statistically significant difference, a threshold of fold Change) ≥1.30 or FC ≤0.77, along with a significance level of P<0.05, was considered. Proteins associated with cell pyroptosis were downloaded from the Gene Set Enrichment Analysis (GSEA; gsea-msigdb.org/gsea/index.jsp; R-MMU-5620971) database. For upregulated proteins in lysosomal pathway, protein-protein interaction (PPI) network was constructed using the Search Tool for the Retrieval of Interacting Genes (STRING; string-db.org/) database with a physical score >0.132. Molecular Complex Detection (MCODE) algorithm10 was applied to identify densely connected network components. GSEA was conducted to analyze pyroptosis-associated genes. Marker genes corresponding to each cell type in mouse lung tissue were obtained from the CellMarker database (xteam.xbio.top/CellMarker/) (34).

Immunohistochemical and immunofluorescent staining

The lung tissues were fixed in 4% formalin at room temperature for 48 h, followed by paraffin embedding. Serial sections of 5 µm thickness were cut and used for staining. For immunohistochemical staining, each sections were incubated overnight at 4°C with GSDMD primary antibody (1:1,000; cat. no. ab219800; Abcam). The stained sections were observed under a light microscope (Olympus Corporation, Tokyo, Japan) at a magnification of ×100. Five random images per section were collected for analysis.

For immunofluorescent staining, primary antibodies used were ORMDL3 (1:1,000; cat. no. ab211522; Abcam), NLRP3 (1:100; cat. no. ab263899; Abcam). A secondary antibody, Alexa Fluor 488-conjugated goat anti-rabbit/mouse IgM antibody (1:1,000; Life Technologies, Inc.), was used. The sections were then incubated with a 4′,6-diamidino-2-phenylindole dihydrochloride (DAPI) solution (1:1,000; Dojindo Laboratories, Inc.) for nuclear staining. Digital section images were captured using an Olympus BX51 imaging system (Olympus Corporation) and quantified with Image-Pro Plus (version 6.0; Media Cybernetics).

Human bronchial epithelial (HBE) cell infected by ORMDL3-overexpressing lentivirus

HBE cells (BEAS-2B) purchased from Shanghai EK-Bioscience Biotechnology Co., Ltd (Shanghai, China). To package ORMDL3-overexpressing lentivirus, ORMDL3 (NM_139280) sequence, GV492 vector, pHelper1.0, and pHelper2.0 (all GeneChem Corporation (Shanghai, China) to synthesize the Ubi-MCS-gcGFP construct. Then, the Ubi-MCS-gcGFP (20 µg), pHelper1.0 (15 µg) and pHelper2.0 (10 µg) were mixed and transfected into 293T cells using GeneChem Transfection kit (GeneChem, Shanghai, China) according to the manufacturer's instructions. After transfection for 48 h at 37°C, the viral supernatants were collected. Subsequently, BEAS-2B were seeded into a six-well dish at 2×105 cells/well and then infected with lentiviral vectors loaded with ORMDL3 at an optimum multiplicity of infection (MOI). Following 16 h of infection, the regular culture medium was replaced with fresh medium before subsequent experiments. After 72 h culture at 37°C, expression of the reporter gene was assessed. Cells were collected for downstream experiments when the rate of positive cell infection reached 85% or higher. The group infected with lentivirus overexpressing ORMDL3 can be named as the overexpression (OE) group, while the group infected with empty vector serves as the negative control (NC) group.

Reverse transcription-quantitative PCR (RT-qPCR)

Total RNA was extracted from infected HBE using the TRIzol® (Invitrogen; Thermo Fisher Scientific, Inc.). RT was performed using M-MLV reverse transcriptase Kit (Promega, Fitchburg). RT was performed at 42°C for 1 h, followed by incubation at 70°C for 10 min in a water bath. The expression levels of ORMDL3, GSDMD, NLRP3 and cathepsin D (CTSD) were assessed via RT-qPCR using SYBR Master Mixture (Takara, Canada) according to the manufacturer's protocol. Amplification was performed in following procedure: 95°C for 30 sec, 95°C for 5 sec, and 60°C for 30 sec, for 40 cycles. The threshold cycle of each sample was recorded, and data were analyzed by normalization to GAPDH values using the 2−ΔΔCq method (35). The primer sequences were as follows: ORMDL3, forward 5′-CCTCACCAACCTCATTCACAAC-3′ and reverse 5′-TACAGCACGATGGGTGTGATG-3′; GAPDH, forward 5′-TGACTTCAACAGCGACACCCA-3′ and reverse 5′-CACCCTGTTGCTGTAGCCAAA-3′; NLRP3, forward 5′-ATGCCCAAGGAGGAAGAG-3′ and antisense 5′ CCAACCACAATCTCCGAAT 3′; CTSD, sense 5′-AGGCCCCGTCTCAAAGTA-3′ and reverse 5′ ATGCCAATCTCCCCGTAG 3′; GSDMD, forward, 5′-GTGGTTAGGAAGCCCTCAAG-3′ and reverse, 5′ CATGGCATCGTAGAAGTGGA 3′; and CTSD forward 5′-AGGCCCCGTCTCAAAGTA-3′ and reverse 5′ ATGCCAATCTCCCCGTAG 3′.

Statistical analysis

Data analysis was performed using GraphPad Prism (version 9.0; Dotmatics) and SPSS (version 27.0; IBM Corp). Data are presented as the mean ± standard deviation (mean ± SD) for at least three independent experiments. An Unpaired t-test was used for two-group comparisons. One-way ANOVA was used to assess differences between multiple groups, followed by Dunnett's T3 (when equal variances not assumed) or the Bonferroni's post hoc test (when equal variance was assumed) for pairwise comparisons. P<0.05 was considered to indicate a statistically significant difference.

Results

Airway remodeling is aggravated in asthma associated with obesity

After 14 weeks, weight of the SO group was 20% higher than that of the NSL and SL groups (Fig. 1B). The pathological changes in mouse lung tissue were detected, including inflammatory infiltration and collagen deposition. Masson staining was used to observe collagen deposition. Collagen deposition in the SL and SO groups was significantly higher than that in the NSL group (Fig. 1C and E). The infiltration of monocytes, neutrophils, as well as the shedding of airway epithelial cells, was observed by H&E staining (Fig. 1D). The inflammatory score in the lung tissue of the SO group was increased compared with that of the NSL and SL groups (Fig. 1E). H&E staining can reflect inflammation changes in the lungs, while Masson staining can indicate the presence of collagen deposition. Once lung collagen deposition occurs, it represents irreversible damage, indicating a more severe pathological condition in the lungs. Therefore, Masson staining is of significant importance in assessing lung pathology changes. These results showed that the airway remodeling in obese mice with asthma was the most serious.

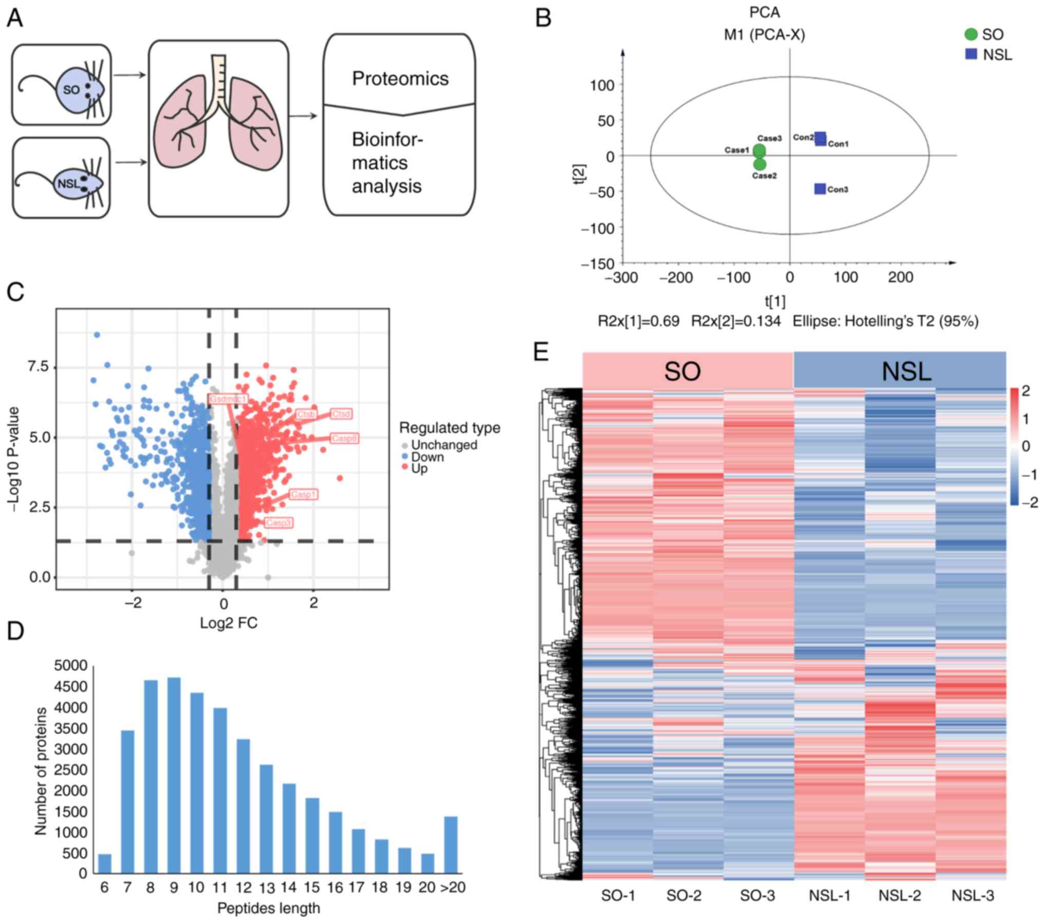
Data validation and DEP identification by proteomics

To determine how asthma associated with obesity affected lung tissue, SO and NSL mouse lung tissues were collected for proteomics (Fig. 2A). PCA was used to validate the dataset. PCA indicated that the six samples from both groups were distinguishable, as shown by short distances between samples in the SO group along PC1 and PC2 and similar distances between samples in the NSL group (Fig. 2B). A total of 6,399 proteins were identified across all groups by proteomics analysis (Table SI). Among these, 5,806 proteins were quantified. Specifically, compared with the NSL group, 823 proteins were upregulated (fold-change >1.3) and 95 proteins were downregulated (fold-change <0.5; Fig. 2C; Table SII). The majority of peptides in the 7–20 amino acid range align with the expected pattern from enzymatic hydrolysis and mass spectrometry fragmentation. The identified peptide length distribution meets quality control requirements (Fig. 2D). In Fig. 2E, heatmap analysis showed that the protein expression in SO group mice was altered compared with the NSL group mice, which indicated broad proteome modulation in mouse lungs. Each protein exhibited a distinct concentration profile, where red and green represented upregulated and downregulated proteins, respectively, while white indicated no significant change in expression levels.

Figure 2.

Global proteomics analysis of obese mice with asthma. (A) Proteomics workflow. (B) PCA. (C) Volcano plot showing double thresholds for DEPs in SO and NSL group. Each dot represents a quantified protein. FC ≥1.30 or ≤0.50; P<0.05. (D) Distribution of peptide length quantified from proteomics data. (E) Heatmap depicting individual samples and protein expression differences (n=3). NSL, non-sensitized lean; SO, sensitized obese; PCA, principal Component Analysis; LC-MS/MS, liquid chromatography-mass spectrometry; DEP, differentially expressed protein.

Lysosome and autophagy pathway are enhanced in asthma associated with obesity

To determine the enriched biological processes (BPs), cellular components (CCs) and molecular functions (MFs) of significantly upregulated proteins, GO enrichment analysis was performed (Fig. 3A). Based on P-values obtained through Fisher's exact test, the top three BP terms for upregulated proteins included ‘phagocytosis’, ‘antigen processing and presentation’ and ‘positive regulation of cell activation’. The top three CCs were ‘lytic vacuole’, ‘lysosome’ and ‘immunoglobulin complex’. The top three MFs associated with these proteins were ‘antigen binding’, ‘immunoglobulin receptor binding’ and ‘isomerase activity’. The GO enrichment analysis revealed that the upregulated DEPs were mainly associated with immunity. (Fig. 3B). KEGG pathway enrichment analysis of the identified proteins indicated the involvement of pathways such as ‘Lysosome’, ‘Phagosome’, and ‘Sphingolipid metabolism’ (Fig. 3C; Table SIII). The upregulated pathway-associated genes were clustered in circular heatmaps to display DEPs (Fig. 3D). In the ‘lysosome’ pathway and ‘antigen processing and presentation’ pathway, CTSD was significantly upregulated in the lung tissue of obese mice with asthma.

Figure 3.

Classification of proteins by GO and KEGG. GO analysis of (A) up- and (B) downregulated DEPs. (C) Distribution of identified DEPs in the KEGG pathway. (D) DEPs in the three most significantly upregulated KEGG pathways were mapped by circular clustering heatmap. GO, Gene Ontology; KEGG, Kyoto Encyclopedia of Genes and Genomes; DEP, differentially expressed protein; BP, biological process; CC, cellular component; MF, molecular function.

Pyroptosis-associated genes are related to lysosomes and metabolism

Using the GSEA database, pyroptosis-associated protein information was downloaded, proteins that were not identified by proteomics of the present study were removed and STRING database was used to analyze PPIs (Fig. 4A and B). GO enrichment analysis showed that pyroptosis-associated proteins were associated with lysosomes (Fig. 4C), including CTSD and cathepsin B (CTSB). In addition, MCODE showed that protein was associated with insulin receptors, such as ATPase H+ Transporting Accessory Protein 1 and T cell immune regulator 1 (Tcirg1). Furthermore, GSEA showed the pyrolytic pathway was notably enhanced (Fig. 5A). The heatmap of pyroptosis-associated genes showed that GSDMD, caspase-1 and −3 and GSDME protein were significantly upregulated (Fig. 5B and C). In addition, PPIs between NLRP3 and pyroptosis-associated proteins were analyzed; NLRP3 interacted with multiple proteins, including caspase-1 and −3, IL-1β and GSDMD (Fig. 5D). This above interaction pattern suggests that NLRP3 could be involved in the regulation or activation of these pyroptosis-related proteins, indicating its potential role in cell pyroptosis. To identify the specific cell types in the lungs that the upregulated and downregulated differentially expressed proteins (DEPs) were enriched in, we conducted a cell marker analysis. As in Fig. 5E, the upregulated DEPs were mainly enriched in immune cells and myeloid cells. Conversely, the downregulated DEPs were predominantly enriched in epithelial cells. Interestingly, both the upregulated and downregulated DEPs showed enrichment in macrophages cells (Fig. 5E). This suggests that macrophages play a crucial role in both upregulated and downregulated differentially expressed proteins. They are likely involved in regulating immune responses, inflammation processes, and other related biological functions.

Figure 4.

PPI enrichment analysis. (A) Densely connected network components for upregulated proteins in lysosomal pathway. (B) MCODE networks for individual gene lists. (C) Pathway and process enrichment analysis was applied to each MCODE component and the three best-scoring terms by P-value were retained as the functional description of the corresponding components. MCODE, Molecular Complex Detection; PPI, protein-protein interaction; STRING, Search Tool for the Retrieval of Interaction Gene/Proteins;TLR, toll-like receptor; GO, Gene Ontology.

Figure 5.

Expression and interaction of pyroptosis-associated proteins. (A) Gene Set Enrichment Analysis of gene set related to cell pyroptosis. (B) Heatmap of pyroptosis-associated genes. (C) Abundance of GSDMD, casp1 and 3 and GSDME peptide. (D) Protein-protein interaction analysis of NLRP3 and pyroptosis-associated genes. (E) Screening of cell types for up- and downregulated DEPs. *P<0.05, **P<0.01, ****P<0.0001. NSL, non-sensitized lean; SO, sensitized obese; Casp, caspase; GSDMD, Gasdermin D; DEP, differentially expressed protein; NLRP3, NOD-like receptor thermal protein domain associated protein 3.

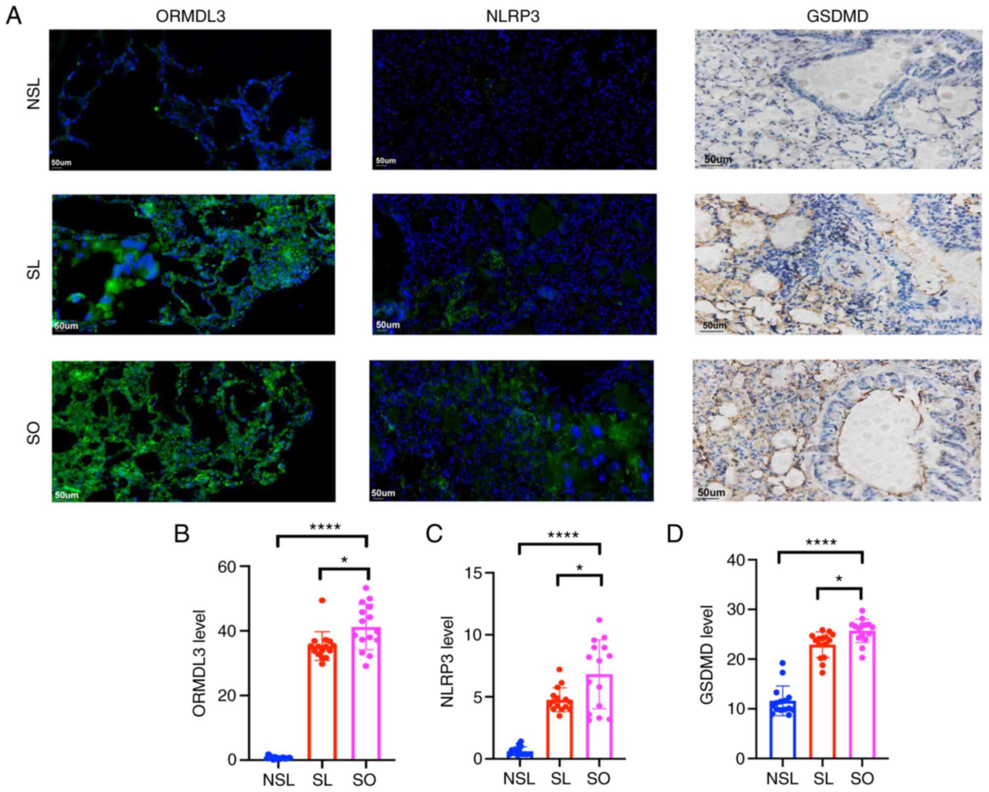
ORMDL3, NLRP3 and GSDMD expression increases in asthma associated with obesity

Immunofluorescence staining showed that expression of ORMDL3 and NLRP3 in the SL and SO groups was increased compared with that in the NSL group (Fig. 6). Immunohistochemical staining showed that levels of GSDMD in the SL and SO groups were increased compared with those in the NSL group (Fig. 6).

Figure 6.

Expression of ORMDL3, NLRP3 and GSDMD. (A) Immunofluorescence and immunohistochemical staining of ORMDL3, NLRP3 and GSDMD. (B) Expression levels of ORMDL3, NLRP3 and GSDMD. *P<0.05, ****P<0.0001. NSL, non-sensitized lean; SO, sensitized obese; GSDM, gasdermin; NLRP3, NOD-like receptor thermal protein domain associated protein 3; ORMDL3, orosomucoid-like 3.

CTSD, NLRP3 and GSDMD mRNA expression is increased in HBE cells infected with ORMDL3-overexpressing lentivirus

The fluorescence rate (indicating positive infection rate) was 80% (Fig. 7A). Following infection with ORMDL3-overexpressing lentivirus, mRNA expression of ORMDL3, CTSD, NLRP3 and GSDMD was significantly increased in HBE cells compared with the negative controls (Fig. 7B).

Figure 7.

CTSD, NLRP3 and GSDMD mRNA expression in HBE cells infected with ORMDL3-overexpressing lentivirus. (A) HBE cells infected with ORMDL3-overexpressing lentivirus. Scale bar, 100 or 300 µm. (B) CTSD, NLRP3 and GSDMD mRNA expression was detected by reverse transcription-quantitative PCR. *P<0.05, **P<0.01 and ***P<0.001. NC, negative control; CTSD, cathepsin D; GSDMD, Gasdermin D; NLRP3, NOD-like receptor thermal protein domain associated protein 3; HBE, human bronchial epithelial; OE, overexpression; B, bright field; G, green fluorescence field; ORMDL3, orosomucoid-like 3.

Discussion

HBE cells serve as the primary barrier in the airway and serve a key role in airway remodeling. Pyroptosis is a proinflammatory cell death process and cell damage pathway that is associated with airway remodeling (36). In the present study, higher expression of ORMDL3 and pyroptosis-associated factors in the lung tissue of obese mice with asthma was observed. ORMDL3 has been shown to participate in airway remodeling in previous study (37). Inflammation and high expression of GSDMD are the hallmarks of pyroptosis (38). The present study indicated that pyroptosis occurred in lung tissue of obese mice with asthma and ORMDL3 and pyroptosis was associated with airway remodeling in asthma associated with obesity.

There has been a growing focus on the role of the NLRP3 inflammasome in asthma (39–41). NLRP3 is the most widely studied member of the NLR family (42,43) and is expressed in the mesenchyme and membrane of neutrophils, macrophages, epithelial cells and other types of cell (43). When stimulated by microbial infection or self-injury signals, the innate immune system inhibits levels of NLRP3, IL-1β and IL-18, which can alleviate airway inflammation (44), attenuate airway hyperresponsiveness (45) and effectively prevent progression of asthma (46). NLRP3, an important inflammation factor, is activated in adipose tissue (47). When NLRP3 inflammation is activated, the NLRP3 domain is exposed and NLRP3 oligomerizes to form the NLRP3- apoptosis-associated speck-like protein containing CARD (ASC) complex. Activation of caspase-1, IL-1β and IL-18, as well as the formation of active N-terminal GSDMD, leads to cell membrane perforation and subsequent release of inflammatory factors. These processes promote cell rupture and induce cell pyroptosis. Pyroptosis is a type of programmed cell death associated with NLRP3 inflammation (48). In this study, NLRP3/GSDMD-associated pyroptosis occurred in obese mice with asthma, which is accompanied by morphological changes in lung tissue. It is likely that the observed morphological alterations in the lung tissue are linked to the inflammatory processes and cellular damage caused by pyroptosis. These findings provide valuable insights into the potential mechanisms underlying the development and progression of obese asthma.

The proteomic results revealed a significant increase in the expression of factors associated with cell pyroptosis. GSEA indicated that the pyroptosis pathway was significantly enhanced. Expression of GSDMD, GSDME and caspase-1 and −3 in the SO group was significantly higher than that in the NSL group. Asthma associated with obesity primarily affected ‘lysosome’, ‘antigen processing and presentation’ and ‘phagosome’, which increased pyroptosis-associated factors, such as GSDMD and GSDME, eventually leading to cell pyroptosis. In addition, immune-associated cells were activated, especially macrophages. Macrophage pyroptosis serves an important role in lung injury and inflammatory diseases, such as sepsis-related acute lung injury (ALI), and Idiopathic pulmonary fibrosis (IPF) (49,50). This suggests that macrophages may serve a vital role via pyroptosis in airway remodeling in asthma associated with obesity. Furthermore, ORMDL3 may influence the biological activity of phagosomes by regulating the related proteins in ‘phagosomes’ KEGG pathway (Fig. 3C). Caspases, regulators of antioxidant defense and pathogen clearance, primarily regulate phagosomal maturation and fusion with lysosomes (51). Emerging evidence suggests that caspases also contribute to inflammatory cell death by inducing rapid pyroptosis in infected cells (52,53). Based on previous studies, Orm proteins have a direct impact on asthma by regulating sphingomyelin (54,55). In this study, it was observed that asthma with obesity also led to the activation of the ‘sphingolipid metabolism’ pathway (Fig. 3C), as confirmed by the KEGG pathway analysis. This finding suggests a potential link between the dysregulation of sphingolipid metabolism and the development of asthma with obesity. Furthermore, it is hypothesized that ORMDL3 may play a critical regulatory role in this potential link.

Sphingolipid are a key family of lipids involved in membrane structure and intracellular signaling. Ceramide serves as a key intermediate product of sphingomyelin metabolism and functions as an inflammatory mediator (56). In obesity, high expression of ORMDL3 in vivo and in vitro causes inflammation and promotes ceramide production (21,22), especially ceramide c24:0 > c24:1 > c16:0 in lung epithelial cells (10). CTSD is a direct downstream factor of ceramide (57). Notably, CTSD belongs to the lysosomal cathepsin family. Entry of CTSD into the cytoplasm increases mitochondrial permeability, releases cytochrome and triggers caspases to induce apoptosis (58). In the present study, CTSD expression was significantly increased in obese mice with asthma. Furthermore, CTSD, NLRP3 and GSDMD expression was increased in HBE cells transfected with ORMDL3-overexpressing lentivirus, which indicated that CTSD may be a link between ORMDL3 and NLRP3/GSDMD-associated pyroptosis. Thus, ORMDL3 may be the initiating factor of pyroptosis. These finding suggested that ORMDL3 may enhance cellular phagocytosis by activating caspases, leading to pyroptosis.

In pyroptosis, CTSD specifically cleaves caspase-8 (59,60) and cleaves and activates GSDMD, leading to the non-classical pyroptosis pathway (61). In addition, caspase-8 can interact with ASC of caspase-1 during bacterial infection, thus activating caspase-1 and the classical pyroptosis pathway. CTSD aggravates the inflammatory reaction in pancreatitis by enhancing activation of CTSB (62–64). CTSB was found to have pyroptosis-promoting effects (65). Based on the aforementioned results, it was hypothesized that CTSD is associated with pyroptosis of HBE cells in asthma associated with obesity via direct or indirect pathways. Previous study have reported that caspase-1 and −8 play important roles in CTSD-activated pyroptosis (66). In our study, which involved proteome analysis, we also observed an increase of caspase-1 and −8 in asthma associated with obesity. In addition, the present study suggested that ORMDL3 may influence the biological activity of lysosomes. CTSD participated in the lysosomal pathway and was significantly upregulated in lung tissue of obese mice with asthma. Furthermore, HBE cell experiments demonstrated that overexpression of ORMDL3 led to an increase in CTSD expression. ORMDL3 positively regulated pyroptosis-associated factors, including NLRP3 and GSDMD, and pyroptosis-related genes were associated with lysosomes. Although further research is required to understand the mechanisms underlying these observations, the present study suggested that ORMDL3 may play an important role in regulating biological activity of lysosomes.

A limitation of the current study is that it did not investigate protein and mRNA levels of NLRP3, GSDMD and CTSD following transfection with small interfering (si)ORMDL3 to determine the underlying mechanism. The focus of the present study was on the effects of ORMDL3 overexpression and its role in asthma associated with obesity. Further studies are needed to explore the impact of siORMDL3 transfection on the aforementioned protein and mRNA levels.

Overall, the present study indicated that ORMDL3 promoted upregulation of CTSD expression, which led to activation of the NLRP3/GSDMD-related pyroptosis pathway and ultimately contributed to airway remodeling. The present study aimed to elucidate the regulatory mechanism of pyroptosis by ORMDL3 via the CTSD/NLRP3/GSDMD pathway. The present findings provide insight into the underlying mechanisms and may identify therapeutic targets to combat airway remodeling in asthma associated with obesity.

Supplementary Material

Supporting Data
Supporting Data
Supporting Data

Acknowledgements

Not applicable.

Funding

The present study was supported by the Shandong Provincial Natural Science Foundation (grant no. ZR2020MH003).

Availability of data and materials

The datasets generated and/or analyzed during the current study are available in the ProteomeXchange Consortium repository, proteomecentral.proteomexchange.org (accession no. PXD043630).

Authors' contributions

YS designed the study and edited the manuscript. FL and YZ performed experiments. FL wrote the manuscript. YG, CX, JY, GL and QS analyzed data. FL, YS and QS confirm the authenticity of all the raw data. All authors read and approved the final manuscript.

Ethics approval and consent to participate

The animal experiments were approved by the Animal Ethics Committee of Shandong Provincial Hospital affiliated with Shandong First Medical University (approval no. 2020-1328) in Shandong, China.

Patient consent for publication

Not applicable.

Competing interests

The authors declare that they have no competing interests.

References

1 

Peters U, Dixon AE and Forno E: Obesity and asthma. J Allergy Clin Immunol. 141:1169–1179. 2018. View Article : Google Scholar : PubMed/NCBI

2 

Akinbami LJ and Fryar CD: Current asthma prevalence by weight status among adults: United States, 2001-2014. NCHS Data Brief. 239:1–8. 2016.PubMed/NCBI

3 

Bantulà M, Roca-Ferrer J, Arismendi E and Picado C: Asthma and obesity: Two diseases on the rise and bridged by inflammation. J Clin Med. 10:1692021. View Article : Google Scholar : PubMed/NCBI

4 

Pathak MP, Patowary P, Goyary D, Das A and Chattopadhyay P: β-caryophyllene ameliorated obesity-associated airway hyperresponsiveness through some non-conventional targets. Phytomedicine. 89:1536102021. View Article : Google Scholar : PubMed/NCBI

5 

Lopes ACR, Zavan B, Corrêa YJC, Vieira TM, Severs LJ, Oliveira LM and Soncini R: Impact of obesity and ovariectomy on respiratory function in female mice. Respir Physiol Neurobiol. 294:1037752021. View Article : Google Scholar : PubMed/NCBI

6 

Barton JH, Ireland A, Fitzpatrick M, Kessinger C, Camp D, Weinman R, McMahon D, Leader JK, Holguin F, Wenzel SE, et al: Adiposity influences airway wall thickness and the asthma phenotype of HIV-associated obstructive lung disease: A cross-sectional study. BMC Pulm Med. 16:1112016. View Article : Google Scholar : PubMed/NCBI

7 

Gupta S, Lodha R and Kabra SK: Asthma, GERD and obesity: Triangle of inflammation. Indian J Pediatr. 85:887–892. 2018. View Article : Google Scholar : PubMed/NCBI

8 

Lamkanfi M and Dixit VM: Mechanisms and functions of inflammasomes. Cell. 157:1013–1022. 2014. View Article : Google Scholar : PubMed/NCBI

9 

Cao Y: Angiogenesis and vascular functions in modulation of obesity, adipose metabolism, and insulin sensitivity. Cell Metab. 18:478–489. 2013. View Article : Google Scholar : PubMed/NCBI

10 

Reddel HK, Bateman ED, Becker A, Boulet LP, Cruz AA, Drazen JM, Haahtela T, Hurd SS, Inoue H, de Jongste JC, et al: A summary of the new GINA strategy: A roadmap to asthma control. Eur Respir J. 46:622–639. 2015. View Article : Google Scholar : PubMed/NCBI

11 

Gao W, Li L, Wang Y, Zhang S, Adcock IM, Barnes PJ, Huang M and Yao X: Bronchial epithelial cells: The key effector cells in the pathogenesis of chronic obstructive pulmonary disease? Respirology. 20:722–729. 2015. View Article : Google Scholar : PubMed/NCBI

12 

Cohen L, Xueping E, Tarsi J, Ramkumar T, Horiuchi TK, Cochran R, DeMartino S, Schechtman KB, Hussain I, Holtzman MJ, et al: Epithelial cell proliferation contributes to airway remodeling in severe asthma. Am J Respir Crit Care Med. 176:138–1345. 2007. View Article : Google Scholar : PubMed/NCBI

13 

Liu J, Fan G, Tao N and Sun T: Role of pyroptosis in respiratory diseases and its therapeutic potential. J Inflamm Res. 15:2033–2050. 2022. View Article : Google Scholar : PubMed/NCBI

14 

Tsai YM, Chiang KH, Hung JY, Chang WA, Lin HP, Shieh JM, Chong IW and Hsu YL: Der f1 induces pyroptosis in human bronchial epithelia via the NLRP3 inflammasome. Int J Mol Med. 41:757–764. 2018.PubMed/NCBI

15 

Zhuang J, Cui H, Zhuang L, Zhai Z, Yang F, Luo G, He J, Zhao H, Zhao W, He Y and Sun E: Bronchial epithelial pyroptosis promotes airway inflammation in a murine model of toluene diisocyanate-induced asthma. Biomed Pharmacother. 125:1099252020. View Article : Google Scholar : PubMed/NCBI

16 

Chen X, Xiao Z, Jiang Z, Jiang Y, Li W and Wang M: Schisandrin B attenuates airway inflammation and airway remodeling in asthma by inhibiting NLRP3 inflammasome activation and reducing pyroptosis. Inflammation. 44:2217–2231. 2021. View Article : Google Scholar : PubMed/NCBI

17 

Wang L, Meng J, Wang C, Wang Y, Yang C and Li Y: Hydrogen sulfide attenuates cigarette smoke-induced pyroptosis through the TLR4/NF-κB signaling pathway. Int J Mol Med. 49:562022. View Article : Google Scholar : PubMed/NCBI

18 

Feng Y, Li M, Yangzhong X, Zhang X, Zu A, Hou Y, Li L and Sun S: Pyroptosis in inflammation-related respiratory disease. J Physiol Biochem. 78:721–737. 2022. View Article : Google Scholar : PubMed/NCBI

19 

Moffatt MF, Kabesch M, Liang L, Dixon AL, Strachan D, Heath S, Depner M, von Berg A, Bufe A, Rietschel E, et al: Genetic variants regulating ORMDL3 expression contribute to the risk of childhood asthma. Nature. 448:470–473. 2007. View Article : Google Scholar : PubMed/NCBI

20 

Ding Z, Yu F, Sun Y, Jiao N, Shi L, Wan J and Liu Q: ORMDL3 promotes angiogenesis in chronic asthma through the ERK1/2/VEGF/MMP-9 pathway. Front Pediatr. 9:7085552021. View Article : Google Scholar : PubMed/NCBI

21 

Song Y, Zan W, Qin L, Han S, Ye L, Wang M, Jiang B, Fang P, Liu Q, Shao C, et al: Ablation of ORMDL3 impairs adipose tissue thermogenesis and insulin sensitivity by increasing ceramide generation. Mol Metab. 56:1014232022. View Article : Google Scholar : PubMed/NCBI

22 

Zhang YM: Orosomucoid-like protein 3, rhinovirus and asthma. World J Crit Care Med. 10:170–182. 2021. View Article : Google Scholar : PubMed/NCBI

23 

James B, Milstien S and Spiegel S: ORMDL3 and allergic asthma: From physiology to pathology. J Allergy Clin Immunol. 144:634–640. 2019. View Article : Google Scholar : PubMed/NCBI

24 

Kim TB, Kim SY, Moon KA, Park CS, Jang MK, Yun ES, Cho YS, Moon HB and Lee KY: Five-aminoimidazole- 4-carboxamide-1-beta-4-ribofuranoside attenuates poly (I:C)-induced airway inflammation in a murine model of asthma. Clin Exp Allergy. 37:1709–1719. 2007. View Article : Google Scholar : PubMed/NCBI

25 

Wang J, He F, Chen L, Li Q, Jin S, Zheng H, Lin J, Zhang H, Ma S, Mei J and Yu J: Resveratrol inhibits pulmonary fibrosis by regulating miR-21 through MAPK/AP-1 pathways. Biomed Pharmacother. 105:37–44. 2018. View Article : Google Scholar : PubMed/NCBI

26 

UniProt Consortium: UniProt: A worldwide hub of protein knowledge. Nucleic Acids Res. 47:D506–D515. 2019. View Article : Google Scholar : PubMed/NCBI

27 

Metsalu T and Vilo J: ClustVis: A web tool for visualizing clustering of multivariate data using principal component analysis and heatmap. Nucleic Acids Res. 43:W566–W570. 2015. View Article : Google Scholar : PubMed/NCBI

28 

Cicaloni V, Pecorelli A, Tinti L, Rossi M, Benedusi M, Cervellati C, Spiga O, Santucci A, Hayek J, Salvini L, et al: Proteomic profiling reveals mitochondrial alterations in Rett syndrome. Free Radic Biol Med. 155:37–48. 2020. View Article : Google Scholar : PubMed/NCBI

29 

Wang S, Zeng Y, He X, Liu F, Pei P and Zhang T: Folate-deficiency induced acyl-CoA synthetase short-chain family member 2 increases lysine crotonylome involved in neural tube defects. Front Mol Neurosci. 15:10645092022. View Article : Google Scholar : PubMed/NCBI

30 

Chen G, Cheng J, Yu H, Huang X, Bao H, Qin L, Wang L, Song Y, Liu X and Peng A: Quantitative proteomics by iTRAQ-PRM based reveals the new characterization for gout. Proteome Sci. 19:122021. View Article : Google Scholar : PubMed/NCBI

31 

Yu G, Wang LG, Han Y and He QY: clusterProfiler: An R package for comparing biological themes among gene clusters. OMICS. 16:284–287. 2012. View Article : Google Scholar : PubMed/NCBI

32 

Qian Z, Cai YD and Li Y: A novel computational method to predict transcription factor DNA binding preference. Biochem Biophys Res Commun. 348:1034–1037. 2006. View Article : Google Scholar : PubMed/NCBI

33 

Kanehisa M, Sato Y, Furumichi M, Morishima K and Tanabe M: New approach for understanding genome variations in KEGG. Nucleic Acids Res. 47:D590–D595. 2019. View Article : Google Scholar : PubMed/NCBI

34 

Zhang X, Lan Y, Xu J, Quan F, Zhao E, Deng C, Luo T, Xu L, Liao G, Yan M, et al: CellMarker: A manually curated resource of cell markers in human and mouse. Nucleic Acids Res. 47:D721–D728. 2019. View Article : Google Scholar : PubMed/NCBI

35 

Livak KJ and Schmittgen TD: Analysis of relative gene expression data using real-time quantitative PCR and the 2(−Delta Delta C(T)) method. Methods. 25:402–408. 2001. View Article : Google Scholar : PubMed/NCBI

36 

Liu T, Zhou YT, Wang LQ, Li LY, Bao Q, Tian S, Chen MX, Chen HX, Cui J and Li CW: NOD-like receptor family, pyrin domain containing 3 (NLRP3) contributes to inflammation, pyroptosis, and mucin production in human airway epithelium on rhinovirus infection. J Allergy Clin Immunol. 144:777–787. 2019. View Article : Google Scholar : PubMed/NCBI

37 

Yang R, Tan M, Xu J and Zhao X: Investigating the regulatory role of ORMDL3 in airway barrier dysfunction using in vivo and in vitro models. Int J Mol Med. 44:535–548. 2019.PubMed/NCBI

38 

de Vasconcelos NM, Van Opdenbosch N, Van Gorp H, Martín-Pérez R, Zecchin A, Vandenabeele P and Lamkanfi M: An apoptotic caspase network safeguards cell death induction in pyroptotic macrophages. Cell Rep. 32:1079592020. View Article : Google Scholar : PubMed/NCBI

39 

Kim RY, Pinkerton JW, Essilfie AT, Robertson AAB, Baines KJ, Brown AC, Mayall JR, Ali MK, Starkey MR, Hansbro NG, et al: Role for NLRP3 inflammasome-mediated, IL-1β-dependent responses in severe, steroid-resistant asthma. Am J Respir Crit Care Med. 196:283–297. 2017. View Article : Google Scholar : PubMed/NCBI

40 

Theofani E, Semitekolou M, Samitas K, Mais A, Galani IE, Triantafyllia V, Lama J, Morianos I, Stavropoulos A, Jeong SJ, et al: TFEB signaling attenuates NLRP3-driven inflammatory responses in severe asthma. Allergy. 77:2131–2146. 2022. View Article : Google Scholar : PubMed/NCBI

41 

Leszczyńska K, Jakubczyk D and Górska S: The NLRP3 inflammasome as a new target in respiratory disorders treatment. Front Immunol. 13:10066542022. View Article : Google Scholar : PubMed/NCBI

42 

Sehgal A, Behl T, Kaur I, Singh S, Sharma N and Aleya L: Targeting NLRP3 inflammasome as a chief instigator of obesity, contributing to local adipose tissue inflammation and insulin resistance. Environ Sci Pollut Res Int. 28:43102–43113. 2021. View Article : Google Scholar : PubMed/NCBI

43 

Zhang WJ, Chen SJ, Zhou SC, Wu SZ and Wang H: Inflammasomes and fibrosis. Front Immunol. 12:6431492021. View Article : Google Scholar : PubMed/NCBI

44 

Guan M, Ma H, Fan X, Chen X, Miao M and Wu H: Dexamethasone alleviate allergic airway inflammation in mice by inhibiting the activation of NLRP3 inflammasome. Int Immunopharmacol. 78:1060172020. View Article : Google Scholar : PubMed/NCBI

45 

Theofani E, Semitekolou M, Morianos I, Samitas K and Xanthou G: Targeting NLRP3 inflammasome activation in severe Asthma. J Clin Med. 8:16152019. View Article : Google Scholar : PubMed/NCBI

46 

Chen S, Yao L, Huang P, He Q, Guan H, Luo Y, Zou Z, Wei S, Peng G, Yan J, et al: Blockade of the NLRP3/caspase-1 axis ameliorates airway neutrophilic inflammation in a toluene diisocyanate-induced murine asthma model. Toxicol Sci. 170:462–475. 2019. View Article : Google Scholar : PubMed/NCBI

47 

Li Y, Yuan Y, Huang ZX, Chen H, Lan R, Wang Z, Lai K, Chen H, Chen Z, Zou Z, et al: GSDME-mediated pyroptosis promotes inflammation and fibrosis in obstructive nephropathy. Cell Death Differ. 28:2333–2350. 2021. View Article : Google Scholar : PubMed/NCBI

48 

Bergsbaken T, Fink SL and Cookson BT: Pyroptosis: Host cell death and inflammation. Nat Rev Microbiol. 7:99–109. 2009. View Article : Google Scholar : PubMed/NCBI

49 

Jiao Y, Zhang T, Zhang C, Ji H, Tong X, Xia R, Wang W, Ma Z and Shi X: Exosomal miR-30d-5p of neutrophils induces M1 macrophage polarization and primes macrophage pyroptosis in sepsis-related acute lung injury. Crit Care. 25:3562021. View Article : Google Scholar : PubMed/NCBI

50 

Liang Q, Cai W, Zhao Y, Xu H, Tang H, Chen D, Qian F and Sun L: Lycorine ameliorates bleomycin-induced pulmonary fibrosis via inhibiting NLRP3 inflammasome activation and pyroptosis. Pharmacol Res. 158:1048842020. View Article : Google Scholar : PubMed/NCBI

51 

Songane M, Khair M and Saleh M: An updated view on the functions of caspases in inflammation and immunity. Semin Cell Dev Biol. 82:137–149. 2018. View Article : Google Scholar : PubMed/NCBI

52 

Aachoui Y, Leaf IA, Hagar JA, Fontana MF, Campos CG, Zak DE, Tan MH, Cotter PA, Vance RE, Aderem A and Miao EA: Caspase-11 protects against bacteria that escape the vacuole. Science. 339:975–978. 2013. View Article : Google Scholar : PubMed/NCBI

53 

Miao EA, Rajan JV and Aderem A: Caspase-1-induced pyroptotic cell death. Immunol Rev. 243:206–214. 2011. View Article : Google Scholar : PubMed/NCBI

54 

Debeuf N, Zhakupova A, Steiner R, Van Gassen S, Deswarte K, Fayazpour F, Van Moorleghem J, Vergote K, Pavie B, Lemeire K, et al: The ORMDL3 asthma susceptibility gene regulates systemic ceramide levels without altering key asthma features in mice. J Allergy Clin Immunol. 144:1648–1659. 2019. View Article : Google Scholar : PubMed/NCBI

55 

Breslow DK, Collins SR, Bodenmiller B, Aebersold R, Simons K, Shevchenko A, Ejsing CS and Weissman JS: Orm family proteins mediate sphingolipid homeostasis. Nature. 463:1048–1053. 2010. View Article : Google Scholar : PubMed/NCBI

56 

Janneh AH and Ogretmen B: Targeting sphingolipid metabolism as a therapeutic strategy in cancer treatment. Cancers (Basel). 14:21832022. View Article : Google Scholar : PubMed/NCBI

57 

Heinrich M, Wickel M, Schneider-Brachert W, Sandberg C, Gahr J, Schwandner R, Weber T, Saftig P, Peters C, Brunner J, et al: Cathepsin D targeted by acid sphingomyelinase-derived ceramide. EMBO J. 18:5252–5263. 1999. View Article : Google Scholar : PubMed/NCBI

58 

Bhadra K: A mini review on molecules inducing caspase-independent cell death: A new route to cancer therapy. Molecules. 27:64012022. View Article : Google Scholar : PubMed/NCBI

59 

Conus S, Pop C, Snipas SJ, Salvesen GS and Simon HU: Cathepsin D primes caspase-8 activation by multiple intra-chain proteolysis. J Biol Chem. 287:21142–21151. 2012. View Article : Google Scholar : PubMed/NCBI

60 

Di YQ, Han XL, Kang XL, Wang D, Chen CH, Wang JX and Zhao XF: Autophagy triggers CTSD (cathepsin D) maturation and localization inside cells to promote apoptosis. Autophagy. 17:1170–1192. 2021. View Article : Google Scholar : PubMed/NCBI

61 

Orning P, Weng D, Starheim K, Ratner D, Best Z, Lee B, Brooks A, Xia S, Wu H, Kelliher MA, et al: Pathogen blockade of TAK1 triggers caspase-8-dependent cleavage of gasdermin D and cell death. Science. 362:1064–1069. 2018. View Article : Google Scholar : PubMed/NCBI

62 

Aghdassi AA, John DS, Sendler M, Weiss FU, Reinheckel T, Mayerle J and Lerch MM: Cathepsin D regulates cathepsin B activation and disease severity predominantly in inflammatory cells during experimental pancreatitis. J Biol Chem. 293:1018–1029. 2018. View Article : Google Scholar : PubMed/NCBI

63 

Xing Y, Wang JY, Li MY, Zhang ZH, Jin HL, Zuo HX, Ma J and Jin X: Convallatoxin inhibits IL-1β production by suppressing zinc finger protein 91 (ZFP91)-mediated pro-IL-1β ubiquitination and caspase-8 inflammasome activity. Br J Pharmacol. 179:1887–1907. 2022. View Article : Google Scholar : PubMed/NCBI

64 

Song Z, Zou J, Wang M, Chen Z and Wang Q: A comparative review of pyroptosis in mammals and fish. J Inflamm Res. 15:2323–2331. 2022. View Article : Google Scholar : PubMed/NCBI

65 

Liu C, Yao Q, Hu T, Cai Z, Xie Q, Zhao J, Yuan Y, Ni J and Wu QQ: Cathepsin B deteriorates diabetic cardiomyopathy induced by streptozotocin via promoting NLRP3-mediated pyroptosis. Mol Ther Nucleic Acids. 30:198–207. 2022. View Article : Google Scholar : PubMed/NCBI

66 

Chen S, Zhou C, Yu H, Tao L, An Y, Zhang X, Wang Y, Wang Y and Xiao R: 27-Hydroxycholesterol contributes to lysosomal membrane permeabilization-mediated pyroptosis in co-cultured SH-SY5Y cells and C6 cells. Front Mol Neurosci. 12:142019. View Article : Google Scholar : PubMed/NCBI

Related Articles

  • Abstract
  • View
  • Download
  • Twitter
Copy and paste a formatted citation
Spandidos Publications style
Liu F, Sun Y, Zhou Y, Gao Y, Song Q, Yang J, Xu C and Li G: ORMDL3‑mediated bronchial epithelial pyroptosis leads to lung inflammation in obese mice with asthma. Mol Med Rep 28: 186, 2023.
APA
Liu, F., Sun, Y., Zhou, Y., Gao, Y., Song, Q., Yang, J. ... Li, G. (2023). ORMDL3‑mediated bronchial epithelial pyroptosis leads to lung inflammation in obese mice with asthma. Molecular Medicine Reports, 28, 186. https://doi.org/10.3892/mmr.2023.13073
MLA
Liu, F., Sun, Y., Zhou, Y., Gao, Y., Song, Q., Yang, J., Xu, C., Li, G."ORMDL3‑mediated bronchial epithelial pyroptosis leads to lung inflammation in obese mice with asthma". Molecular Medicine Reports 28.4 (2023): 186.
Chicago
Liu, F., Sun, Y., Zhou, Y., Gao, Y., Song, Q., Yang, J., Xu, C., Li, G."ORMDL3‑mediated bronchial epithelial pyroptosis leads to lung inflammation in obese mice with asthma". Molecular Medicine Reports 28, no. 4 (2023): 186. https://doi.org/10.3892/mmr.2023.13073
Copy and paste a formatted citation
x
Spandidos Publications style
Liu F, Sun Y, Zhou Y, Gao Y, Song Q, Yang J, Xu C and Li G: ORMDL3‑mediated bronchial epithelial pyroptosis leads to lung inflammation in obese mice with asthma. Mol Med Rep 28: 186, 2023.
APA
Liu, F., Sun, Y., Zhou, Y., Gao, Y., Song, Q., Yang, J. ... Li, G. (2023). ORMDL3‑mediated bronchial epithelial pyroptosis leads to lung inflammation in obese mice with asthma. Molecular Medicine Reports, 28, 186. https://doi.org/10.3892/mmr.2023.13073
MLA
Liu, F., Sun, Y., Zhou, Y., Gao, Y., Song, Q., Yang, J., Xu, C., Li, G."ORMDL3‑mediated bronchial epithelial pyroptosis leads to lung inflammation in obese mice with asthma". Molecular Medicine Reports 28.4 (2023): 186.
Chicago
Liu, F., Sun, Y., Zhou, Y., Gao, Y., Song, Q., Yang, J., Xu, C., Li, G."ORMDL3‑mediated bronchial epithelial pyroptosis leads to lung inflammation in obese mice with asthma". Molecular Medicine Reports 28, no. 4 (2023): 186. https://doi.org/10.3892/mmr.2023.13073
Follow us
  • Twitter
  • LinkedIn
  • Facebook
About
  • Spandidos Publications
  • Careers
  • Cookie Policy
  • Privacy Policy
How can we help?
  • Help
  • Live Chat
  • Contact
  • Email to our Support Team