Spandidos Publications Logo
  • About
    • About Spandidos
    • Aims and Scopes
    • Abstracting and Indexing
    • Editorial Policies
    • Reprints and Permissions
    • Job Opportunities
    • Terms and Conditions
    • Contact
  • Journals
    • All Journals
    • Oncology Letters
      • Oncology Letters
      • Information for Authors
      • Editorial Policies
      • Editorial Board
      • Aims and Scope
      • Abstracting and Indexing
      • Bibliographic Information
      • Archive
    • International Journal of Oncology
      • International Journal of Oncology
      • Information for Authors
      • Editorial Policies
      • Editorial Board
      • Aims and Scope
      • Abstracting and Indexing
      • Bibliographic Information
      • Archive
    • Molecular and Clinical Oncology
      • Molecular and Clinical Oncology
      • Information for Authors
      • Editorial Policies
      • Editorial Board
      • Aims and Scope
      • Abstracting and Indexing
      • Bibliographic Information
      • Archive
    • Experimental and Therapeutic Medicine
      • Experimental and Therapeutic Medicine
      • Information for Authors
      • Editorial Policies
      • Editorial Board
      • Aims and Scope
      • Abstracting and Indexing
      • Bibliographic Information
      • Archive
    • International Journal of Molecular Medicine
      • International Journal of Molecular Medicine
      • Information for Authors
      • Editorial Policies
      • Editorial Board
      • Aims and Scope
      • Abstracting and Indexing
      • Bibliographic Information
      • Archive
    • Biomedical Reports
      • Biomedical Reports
      • Information for Authors
      • Editorial Policies
      • Editorial Board
      • Aims and Scope
      • Abstracting and Indexing
      • Bibliographic Information
      • Archive
    • Oncology Reports
      • Oncology Reports
      • Information for Authors
      • Editorial Policies
      • Editorial Board
      • Aims and Scope
      • Abstracting and Indexing
      • Bibliographic Information
      • Archive
    • Molecular Medicine Reports
      • Molecular Medicine Reports
      • Information for Authors
      • Editorial Policies
      • Editorial Board
      • Aims and Scope
      • Abstracting and Indexing
      • Bibliographic Information
      • Archive
    • World Academy of Sciences Journal
      • World Academy of Sciences Journal
      • Information for Authors
      • Editorial Policies
      • Editorial Board
      • Aims and Scope
      • Abstracting and Indexing
      • Bibliographic Information
      • Archive
    • International Journal of Functional Nutrition
      • International Journal of Functional Nutrition
      • Information for Authors
      • Editorial Policies
      • Editorial Board
      • Aims and Scope
      • Abstracting and Indexing
      • Bibliographic Information
      • Archive
    • International Journal of Epigenetics
      • International Journal of Epigenetics
      • Information for Authors
      • Editorial Policies
      • Editorial Board
      • Aims and Scope
      • Abstracting and Indexing
      • Bibliographic Information
      • Archive
    • Medicine International
      • Medicine International
      • Information for Authors
      • Editorial Policies
      • Editorial Board
      • Aims and Scope
      • Abstracting and Indexing
      • Bibliographic Information
      • Archive
  • Articles
  • Information
    • Information for Authors
    • Information for Reviewers
    • Information for Librarians
    • Information for Advertisers
    • Conferences
  • Language Editing
Spandidos Publications Logo
  • About
    • About Spandidos
    • Aims and Scopes
    • Abstracting and Indexing
    • Editorial Policies
    • Reprints and Permissions
    • Job Opportunities
    • Terms and Conditions
    • Contact
  • Journals
    • All Journals
    • Biomedical Reports
      • Information for Authors
      • Editorial Policies
      • Editorial Board
      • Aims and Scope
      • Abstracting and Indexing
      • Bibliographic Information
      • Archive
    • Experimental and Therapeutic Medicine
      • Information for Authors
      • Editorial Policies
      • Editorial Board
      • Aims and Scope
      • Abstracting and Indexing
      • Bibliographic Information
      • Archive
    • International Journal of Epigenetics
      • Information for Authors
      • Editorial Policies
      • Editorial Board
      • Aims and Scope
      • Abstracting and Indexing
      • Bibliographic Information
      • Archive
    • International Journal of Functional Nutrition
      • Information for Authors
      • Editorial Policies
      • Editorial Board
      • Aims and Scope
      • Abstracting and Indexing
      • Bibliographic Information
      • Archive
    • International Journal of Molecular Medicine
      • Information for Authors
      • Editorial Policies
      • Editorial Board
      • Aims and Scope
      • Abstracting and Indexing
      • Bibliographic Information
      • Archive
    • International Journal of Oncology
      • Information for Authors
      • Editorial Policies
      • Editorial Board
      • Aims and Scope
      • Abstracting and Indexing
      • Bibliographic Information
      • Archive
    • Medicine International
      • Information for Authors
      • Editorial Policies
      • Editorial Board
      • Aims and Scope
      • Abstracting and Indexing
      • Bibliographic Information
      • Archive
    • Molecular and Clinical Oncology
      • Information for Authors
      • Editorial Policies
      • Editorial Board
      • Aims and Scope
      • Abstracting and Indexing
      • Bibliographic Information
      • Archive
    • Molecular Medicine Reports
      • Information for Authors
      • Editorial Policies
      • Editorial Board
      • Aims and Scope
      • Abstracting and Indexing
      • Bibliographic Information
      • Archive
    • Oncology Letters
      • Information for Authors
      • Editorial Policies
      • Editorial Board
      • Aims and Scope
      • Abstracting and Indexing
      • Bibliographic Information
      • Archive
    • Oncology Reports
      • Information for Authors
      • Editorial Policies
      • Editorial Board
      • Aims and Scope
      • Abstracting and Indexing
      • Bibliographic Information
      • Archive
    • World Academy of Sciences Journal
      • Information for Authors
      • Editorial Policies
      • Editorial Board
      • Aims and Scope
      • Abstracting and Indexing
      • Bibliographic Information
      • Archive
  • Articles
  • Information
    • For Authors
    • For Reviewers
    • For Librarians
    • For Advertisers
    • Conferences
  • Language Editing
Login Register Submit
  • This site uses cookies
  • You can change your cookie settings at any time by following the instructions in our Cookie Policy. To find out more, you may read our Privacy Policy.

    I agree
Search articles by DOI, keyword, author or affiliation
Search
Advanced Search
presentation
Molecular Medicine Reports
Join Editorial Board Propose a Special Issue
Print ISSN: 1791-2997 Online ISSN: 1791-3004
Journal Cover
December-2023 Volume 28 Issue 6

Full Size Image

Sign up for eToc alerts
Recommend to Library

Journals

International Journal of Molecular Medicine

International Journal of Molecular Medicine

International Journal of Molecular Medicine is an international journal devoted to molecular mechanisms of human disease.

International Journal of Oncology

International Journal of Oncology

International Journal of Oncology is an international journal devoted to oncology research and cancer treatment.

Molecular Medicine Reports

Molecular Medicine Reports

Covers molecular medicine topics such as pharmacology, pathology, genetics, neuroscience, infectious diseases, molecular cardiology, and molecular surgery.

Oncology Reports

Oncology Reports

Oncology Reports is an international journal devoted to fundamental and applied research in Oncology.

Experimental and Therapeutic Medicine

Experimental and Therapeutic Medicine

Experimental and Therapeutic Medicine is an international journal devoted to laboratory and clinical medicine.

Oncology Letters

Oncology Letters

Oncology Letters is an international journal devoted to Experimental and Clinical Oncology.

Biomedical Reports

Biomedical Reports

Explores a wide range of biological and medical fields, including pharmacology, genetics, microbiology, neuroscience, and molecular cardiology.

Molecular and Clinical Oncology

Molecular and Clinical Oncology

International journal addressing all aspects of oncology research, from tumorigenesis and oncogenes to chemotherapy and metastasis.

World Academy of Sciences Journal

World Academy of Sciences Journal

Multidisciplinary open-access journal spanning biochemistry, genetics, neuroscience, environmental health, and synthetic biology.

International Journal of Functional Nutrition

International Journal of Functional Nutrition

Open-access journal combining biochemistry, pharmacology, immunology, and genetics to advance health through functional nutrition.

International Journal of Epigenetics

International Journal of Epigenetics

Publishes open-access research on using epigenetics to advance understanding and treatment of human disease.

Medicine International

Medicine International

An International Open Access Journal Devoted to General Medicine.

Journal Cover
December-2023 Volume 28 Issue 6

Full Size Image

Sign up for eToc alerts
Recommend to Library

  • Article
  • Citations
    • Cite This Article
    • Download Citation
    • Create Citation Alert
    • Remove Citation Alert
    • Cited By
  • Similar Articles
    • Related Articles (in Spandidos Publications)
    • Similar Articles (Google Scholar)
    • Similar Articles (PubMed)
  • Download PDF
  • Download XML
  • View XML

  • Supplementary Files
    • Supplementary_Data.pdf
Article Open Access

Ferroptosis contributes to hemolytic hyperbilirubinemia‑induced brain damage in vivo and in vitro

  • Authors:
    • Jinfu Zhou
    • Xinpei Lin
    • Sining Liao
    • Guilin Li
    • Jianping Tang
    • Jinying Luo
    • Chenran Zhang
    • Siying Wu
    • Liangpu Xu
    • Huangyuan Li
  • View Affiliations / Copyright

    Affiliations: Department of Preventive Medicine, School of Public Health, Fujian Medical University, Fuzhou, Fujian 350122, P.R. China, Department of Obstetrics and Gynecology, Fujian Maternity and Child Health Hospital, College of Clinical Medicine for Obstetrics & Gynecology and Pediatrics, Fujian Medical University, Fuzhou, Fujian 350001, P.R. China, Fujian Provincial Key Laboratory of Environmental Factors and Cancer, School of Public Health, Fujian Medical University, Fuzhou, Fujian 350122, P.R. China, Department of Medical Genetic Diagnosis and Therapy Center, Fujian Maternity and Child Health Hospital, College of Clinical Medicine for Obstetrics & Gynecology and Pediatrics, Fujian Medical University, Fuzhou, Fujian 350001, P.R. China
    Copyright: © Zhou et al. This is an open access article distributed under the terms of Creative Commons Attribution License.
  • Article Number: 236
    |
    Published online on: November 3, 2023
       https://doi.org/10.3892/mmr.2023.13123
  • Expand metrics +
Metrics: Total Views: 0 (Spandidos Publications: | PMC Statistics: )
Metrics: Total PDF Downloads: 0 (Spandidos Publications: | PMC Statistics: )
Cited By (CrossRef): 0 citations Loading Articles...

This article is mentioned in:



Abstract

Ferroptosis is driven by iron‑dependent accumulation of lipid hydroperoxides, and hemolytic hyperbilirubinemia causes accumulation of unconjugated bilirubin and iron. The present study aimed to assess the role of ferroptosis in hemolytic hyperbilirubinemia‑induced brain damage (HHIBD). Rats were randomly divided into the control, phenylhydrazine (PHZ) and deferoxamine (DFO) + PHZ groups, with 12 rats in each group. Ferroptosis‑associated biochemical and protein indicators were measured in the brain tissue of rats. We also performed tandem mass tag‑labeled proteomic analysis. The levels of iron and malondialdehyde were significantly higher and levels of glutathione (GSH) and superoxide dismutase activity significantly lower in the brain tissues of the PHZ group compared with those in the control group. HHIBD also resulted in significant increases in the expression of the ferroptosis‑related proteins acyl‑CoA synthetase long‑chain family member 4, ferritin heavy chain 1 and transferrin receptor and divalent metal transporter 1, as well as a significant reduction in the expression of ferroptosis suppressor protein 1. Kyoto Encyclopedia of Genes and Genomes pathway enrichment analysis demonstrated that the differentially expressed proteins of rat brain tissues between the control and PHZ groups were significantly involved in ferroptosis, GSH metabolism and fatty acid biosynthesis pathways. Pretreatment with DFO induced antioxidant activity and alleviated lipid peroxidation‑mediated HHIBD. In addition, PC12 cells treated with ferric ammonium citrate showed shrinking mitochondria, high mitochondrial membrane density, and increased lipid reactive oxygen species and intracellular ferrous iron, which were antagonized by pretreatment with ferrostatin‑1 or DFO, which was reversed by pretreatment with ferrostatin‑1 or DFO. The present study demonstrated that ferroptosis is involved in HHIBD and provided novel insights into candidate proteins that are potentially involved in ferroptosis in the brain during hemolytic hyperbilirubinemia.

Introduction

Hyperbilirubinemia, one of the most common disorders in newborns, is characterized by an imbalance between bilirubin production and elimination (1). Aberrant accumulation of bilirubin may cause bilirubin encephalopathy, which is the most serious complication of neonatal hyperbilirubinemia that can lead to neonatal death (2–4). Survivors often have neurological sequelae, including learning disabilities, movement disorders, mental retardation and cerebral palsy (5). Neonatal bilirubin encephalopathy causes 4.8% of all pediatric hospitalization and its mortality is estimated to be 16.1% in a multicenter study in China (6). Although a number of treatment options have been employed for the treatment of neonatal hyperbilirubinemia, including phototherapy and exchange transfusion (7), neurological damage may still occur, suggesting that several other factors contribute to increased neurotoxicity (8). Hemolysis and its major byproduct, ferrous ion (Fe2+), are among the factors that serve important roles in the development of neurotoxicity (9,10); however, the underlying mechanism remains unclear.

In both developing and developed countries, hemolysis is one of the risks factors for hyperbilirubinemia (11). During excessive hemolysis, increased amounts of iron are released from damaged red blood cells. Iron enters the endothelial cells that form the blood-brain barrier via transferrin receptor-mediated endocytosis, or it is independently transported as non-protein-bound iron (12). A significant increase in non-protein-bound iron levels and an imbalance between pro-oxidant and antioxidant systems is observed in neonatal hemolytic diseases (10,13).

Ferroptosis, a recently identified form of programmed cell death that differs from apoptosis and necrosis, is driven by iron-dependent accumulation of lipid hydroperoxides (14). Dysregulation of iron homeostasis, glutathione (GSH) depletion and lipid peroxidation are closely linked to cell sensitivity to ferroptosis (15). Iron homeostasis imbalance has been implicated in ferroptosis, which may lead to pathological conditions in the central nervous system (16,17). Studies have reported that ferroptosis is involved in numerous neurodegenerative diseases, such as Alzheimer's disease (16,18), Parkinson's disease (19), ischemic stroke (20), intracerebral hemorrhage (21) and traumatic brain injury (22). These conditions lead to increased hemoglobin release and iron overload, resulting in an abnormal increase in lipid peroxidation, which is the main cause of secondary injury and neuronal ferroptosis (23). Hemolytic hyperbilirubinemia also results in an increased release of hemoglobin and iron (11).

Moreover, specific features of ferroptosis, such as increased products of lipid peroxidation, are similar to those that appear in iron-mediated neurological dysfunction caused by neonatal hemolytic diseases (24). In a rat model of hemolytic hyperbilirubinemia-induced brain damage (HHIBD), comparing to the control group, the level of malondialdehyde (MDA) increased and GSH decreased in brain tissues of the treatment group, closely resembling the biochemical characteristics of ferroptosis (25,26). It is therefore hypothesized that ferroptosis may contribute to the pathogenesis of neuronal dysfunction induced by neonatal hemolytic hyperbilirubinemia (8). However, the contribution of ferroptosis to hemolytic HHIBD remains unclear. The present study, utilizing both in vitro and in vivo assays, assessed the role of ferroptosis in HHIBD.

Materials and methods

Modeling neonatal hemolytic hyperbilirubinemia in rats

A total of 60 male Sprague-Dawley (SD) rats (aged 10–12 days; 24–28 g) were purchased from the Laboratory Animal Center, Fujian Medical University (Fuzhou, China). Rat pups were housed in the same standard laboratory polycarbonate cage with their mothers at a suitable temperature (21±2°C) and humidity (50±10%) with 12/12-h light/dark cycles to maintain their circadian rhythm. Maternal milk was used to feed the rat pups, while adult female rats had free access to standardized granular food (Beijing Keao Xieli Feed Co., Ltd.) and tap water. The 10–12 day old rat pups were randomly divided into the control, phenylhydrazine (PHZ) and deferoxamine (DFO) + PHZ groups, with 12 rats in each group.

To establish bilirubin encephalopathy secondary to hemolysis, 75 mg/kg PHZ (Sigma-Aldrich; Merck KGaA) was injected intraperitoneally once daily for 2 days, based on previous reports (26,27). Rats in the DFO + PHZ group were injected intraperitoneally with DFO (100 mg/kg; cat. no. D9533; Sigma-Aldrich; Merck KGaA) 1 h prior to administration of PHZ (28,29) whilst rats in the PHZ group received the same volume of saline. Control rats received the same volume of saline in parallel. Subsequently, 24 h after the last dosing, all animals were anesthetized intraperitoneally with 100 mg/kg pentobarbital sodium and then euthanized by decapitation to collect trunk blood and brain tissue. A total of 0.5 ml blood from each rat was collected and centrifuged at 1,500 × g at 4°C for 10 min and then preserved at −80°C for later biochemical analysis. Brain tissue was immediately collected, placed in liquid nitrogen for 5 min, and then stored at −80°C for future analysis. All treatments were performed with care and rat suffering was minimized. During the experiment, none of the rats reached any of the following humane endpoints: Inability to drink the maternal milk, labored breathing, inability to stand or no response to external stimuli. Death was verified by monitoring the cessation of breathing and heartbeat and pupil dilation. No animals were found dead before the end of the experiment.

Cell culture and drug treatment

The highly differentiated PC12 cell line, derived from a pheochromocytoma of the rat adrenal medulla, resembles neurons and is widely used in the study of neurological diseases in vitro (30,31). PC12 cells (Wuhan Boster Biological Technology, Ltd.) were cultured in Dulbecco's Modified Eagle Medium (cat. no. C11995500BT; Gibco; Thermo Fisher Scientific, Inc.), supplemented with 10% fetal bovine serum (cat. no. SV30207.03; HyClone; Cytiva) and 100 U/ml penicillin-streptomycin (cat. no. V900929; Sigma-Aldrich; Merck KGaA). Cells were cultured at 37°C as monolayers in a humidified atmosphere containing 5% CO2. Based on MTT cell viability assay results (Fig. S1) and the level of superoxide dismutase (SOD), MDA and reactive oxygen species (ROS) in the PC12 cells exposed to 0, 200 and 400 µM ferric ammonium citrate (FAC; cat. no. F5879; Sigma-Aldrich; Merck KGaA) for 24 h (Fig. S2), 400 µM FAC treatment for 24 h was selected for subsequent experiments, to assess the mechanism of iron overload-induced neurotoxicity in vitro. PC12 cells were pretreated with 10 µM ferrostatin-1 (Fer-1; cat. no. SML0583; Sigma-Aldrich; Merck KGaA) or 100 µM DFO for 1 h at 37°C and exposed to 400 µM FAC.

Measurement of serum hemoglobin, hematocrit and bilirubin levels

Serum hemoglobin and hematocrit levels were assessed using an automated analyzer (Coulter LH 780; Beckman Coulter, Inc.). Another automated analyzer (Architect ci16200 Integrated System; Abbott Pharmaceutical Co. Ltd.) was used to measure the serum levels of total bilirubin, indirect bilirubin and direct bilirubin using a diazo reagent-based method (32). All procedures strictly followed the manufacturers' instructions.

Measurement of S100 calcium-binding protein B (S100B) and serum neuron-specific enolase (NSE) levels

Serum levels of S100B were assessed using the Rat S100B ELISA kit (cat. no. E-EL-R0868; Elabscience Biotechnology, Inc.), and those of serum NSE were assessed using the Rat NSE ELISA Kit (cat. no. E-EL-R0058c; Elabscience Biotechnology, Inc.) according to the manufacturer's instructions.

Measurement of SOD activity, MDA and reduced GSH/oxidized glutathione disulfide (GSSG) levels

A total of 15 mg brain tissue from six rats in each group was placed into 200 µl ice-cold 10% radioimmunoprecipitation assay lysis buffer (RIPA; cat, no. P0013E; Beyotime Institute of Biotechnology). Brain samples were homogenized using a tissue homogenizer (cat. no. KZ-III-F; Wuhan Servicebio Technology Co., Ltd.) and centrifuged at 1,000 × g for 10 min at 4°C. The supernatant was then transferred into microcentrifuge tubes. For cell extracts, PC12 cells were seeded in the 6-well plate at a density of 50–60% for 24 h, and then exposed to FAC. A total of 200 µl RIPA lysis buffer were added to plate to homogenize the sample and centrifuged at 1,000 × g for 10 min at 4°C, waiting for next measurement.

SOD activity and total GSH/GSSG detection kits (cat. nos. A001-3-1 and A061-1-1; Nanjing Jiancheng Bioengineering Institute) were used to assess SOD and GSH/GSSG levels, respectively. Tissue iron detection kits (cat. no. A039-2-1; Nanjing Jiancheng Bioengineering Institute) were used to assess tissue iron levels. An MDA detection kit (cat. no. S0131S; Beyotime Institute of Biotechnology) was used to assess MDA levels. All assays were conducted in triplicate according to the manufacturers' protocols.

Kyoto Encyclopedia of Genes and Genomes (KEGG) enrichment analysis

Proteomic analysis of separate triplicate brain tissue samples from the control and PHZ groups was performed by tandem mass tag (TMT) labeling (Cat. no. A44520; Thermo Fisher) (33) and liquid chromatography-tandem mass spectrometry (Q Exactive™ HF-X; Thermo Fisher) (34). The detection was conducted by multiple reaction monitoring (MRM) in negative ionization mode. The electrospray voltage was 2.1 kV. The m/z scan range was 350–1600 for the full scan, and intact peptides at a resolution of 120,000 were detected in the Orbitrap. We set the automatic gain control (AGC) at 3E6, and the fixed first mass was 100 m/z. The nitrogen gas temperature was at 300°C with a flow rate of 5 l/min and nebulizer pressure was 40 psi. The differentially abundant protein (DAP) screening parameters were adjusted to P<0.05 and log2 fold change=0, KEGG enrichment analysis was performed using ClueGO (v2.5.6; http://apps.cytoscape.org/apps/cluego) (35). The databases used were KEGG_20.05.2019 (genome.jp/kegg/pathway.html) and Gene Ontology (GO) (https://www.geneontology.org/)_Biological Process-EBI-Uniprot-GO Annotation_20.05.2019 (https://david.ncifcrf.gov/home.jsp). The GO term ‘fusion mode’ was selected according to the P-value <0.05.

Protein-protein interaction network analysis

The number of differential protein sequences in the protein database (Maxquant: v1.6.15.0; http://www.maxquant.org/) screened according to a 1.2 expression difference multiplesin PHZ group vs. Control group, and then compared with those in the protein network interaction database of the Search Tool for the Retrieval of Interacting Genes/Proteins (STRING; v. 11.0; http://cn.string-db.org/), with a confidence score of >0.7 (high confidence). The differential protein interaction was analyzed, and the R package (Dev-version: 0.4; christophergandrud.github.io/networkD3/) ‘networkD3’ function was used to visually display the differential protein interaction network.

Cell viability assay

In the FAC model, PC12 cells were seeded in 96-well plates for 24 h at a density of 1×104 cells/well. Cells were then treated with different concentrations of FAC (0, 100, 200, 400 and 800 µM, 1 and 5 mM) for 3, 6, 12 and 24 h. The viability of PC12 cells was assessed using MTT (cat. no. F5655; Sigma-Aldrich; Merck KGaA). Briefly, after the aforementioned treatments, MTT (5 mg/ml) was added to the 96-well plate. The plate was incubated at 37°C for 4 h to allow the formazan crystals to form. The medium was then discarded and 100 µl dimethyl sulfoxide was added to dissolve the formazan. Absorbance was measured at a detection wavelength of 570 nm using a plate reader (Thermo Fisher Scientific, Inc.).

Measurement of lipid oxidation using confocal laser scanning microscopy

After PC12 cells were seeded in the 35 mm confocal dish (cat. no. FCFC016; Beyotime Institute of Biotechnology; China) at a density of 50 %, the cells were treated with FAC as aforementioned for 24 h, and then were rinsed with phosphate-buffered saline (PBS) three times. To visualize neuronal lipid oxidation, 10 µM BODIPY 581/591 C11 (cat. no. D3861; Thermo Fisher Scientific, Inc.) was added to each well and incubated at 37°C for 0.5 h and stained with 1 µg/ml DAPI for 5 min at 37°C. Cells were rinsed with PBS three times and imaged using a confocal laser scanning microscope (SP5; Leica Microsystems GmbH) (36). The argon laser (excitation, 488 nm; emission, 500–535 nm) was used to detect oxidized lipids, whereas the white light laser (excitation, 561 nm; emission, 573–613 nm) was used to detect non-oxidized lipids.

Measurement of ROS levels

PC12 cells were seeded in the 6-well plates for 24 h at a density of 2×105 cells/well and then were treated with FAC for 24 h as aforementioned. Subsequently, cells were stained with the ROS indicator 2′,7′-dichlorodihydrofluorescein diacetate (cat. no. S0033S; Beyotime Institute of Biotechnology) for 30 min at 37°C. Subsequently, the cells were washed with PBS three times and digested with 0.25 % trypsin (cat. no. C0201S; Beyotime Institute of Biotechnology) at 37°C for 2 min. Finally, labelled cells were detected with a flow cytometer (LSRFortessa™ X-20; BD Biosciences) and analyzed by Flow v10.9 (BD Biosciences) (37).

Detection of intracellular free iron using fluorescence microscopy

FerroOrange (cat. no. F374; Dojindo Laboratories, Inc.) was used to detect intracellular Fe2+. PC12 cells were seeded in the 12-well plates for 24 h at a density of 2×105 cells/well and then were treated with 400 µM FAC as aforementioned., They were rinsed with PBS and stained with 1 µM FerroOrange at 37°C for 0.5 h. The cells were rinsed with PBS three times and imaged under a fluorescence microscope (38).

Transmission electron microscopy (TEM)

PC12 cells were seeded in a 10 cm dish for 24 h at a density of 1×106 cells/well and then exposed to FAC as aforementioned. Subsequently, cells were fixed in 2.5% glutaraldehyde (diluted in 0.1 µM PBS; pH 7.4) at 25°C for 24 h and then post-fixed in 1% osmium tetroxide (dissolved in 0.1 µM PBS; pH 7.4) at 25°C for 60 min. After dehydration with ethanol (50, 70, 80, 90 and 100%), samples were embedded by resin (cat. no. 45347; Merck) with different condition (37°C for 12 h; 45°C for 12 h; 60°C for 12 h) and ultrathin sectioning (50 nm). Then, the samples were stained with uranyl acetate at room temperature for 30 min and stained with lead citrate at room temperature for 8 min. Digital images were captured using TEM (FEI Tecnai G2 F30; Thermo Fisher Scientific, Inc.) (39).

Western blotting

Proteins were extracted from brain tissue using RIPA lysis buffer (cat. no. P0013E; Beyotime Institute of Biotechnology) supplemented with phenylmethylsulfonyl fluoride and then denatured at 95°C in 5X protein loading buffer (cat. no. P0286; Beyotime Institute of Biotechnology) for 10 min. The concentration of protein in sample were measured by Enhanced BCA Protein Assay Kit (cat. no. P0009; Beyotime Institute of Biotechnology) according to the manufacturer's instructions. An equal amount of protein samples (20 µg/lane) were added to per lane and then were separated on 10% gels by SDS-PAGE. Proteins were then transferred to 0.2 µm PVDF membranes and blocked with 5% non-fat milk for 60 min at room temperature. PVDF membranes were incubated overnight at 4°C with primary antibodies against the following: Rabbit acyl-coenzyme A synthetase long-chain family member 4 (ACSL4; 1:1,000; cat. no. A16848; ABclonal Biotech Co., Ltd.); ferritin heavy chain (FTH; 1:1,000; cat. no. A19544; ABclonal Biotech Co., Ltd.); transferrin receptor 1 (TFRC; 1:1,000; cat. no. A5865; ABclonal Biotech Co., Ltd.); ferroportin 1 (FPN1; 1:1,000; cat. no. A14884; ABclonal Biotech Co., Ltd.); divalent metal transporter 1 (DMT1; 1:1,000; cat. no. A10231; ABclonal Biotech Co., Ltd.); iron regulatory protein 2 (IRP2; 1:1,000; cat. no. A6382; ABclonal Biotech Co., Ltd.); GAPDH (1:5,000; cat. no. A19056; ABclonal Biotech Co., Ltd.); xCT (1:1,000; cat. no. ab175186; Abcam); GSH peroxidase 4 (GPX4; 1:1,000; cat. no. ab125066; Abcam) and ferroptosis suppressor protein 1 (FSP1; 1:1,000; cat. no. AVARP09054_P050; Aviva Systems Biology, Corp). After washing by TBS buffer with 0.1% Tween-20 (cat. no. ST1727; Beyotime Institute of Biotechnology), PVDF membranes were incubated with horseradish peroxidase-conjugated secondary antibodies (1:8,000; cat. no. 31460; Thermo Fisher) at 37°C for 60 min. Enhanced chemiluminescence detection was performed (cat. no. 1705061; BIO-RAD) (40) and ImageJ software (version 1.53; National Institutes of Health) was used to semi-quantify the protein bands.

Statistical analysis

Data are presented as mean ± standard error of the mean. All analyses were conducted using GraphPad Prism 8.0 (GraphPad Software; Dotmatics). Significance of differences between two groups was analyzed using two-way independent-sample t-test. For three or more groups, one-way analysis of variance followed by Tukey's post-hoc test was used to determine significance. P<0.05 was considered to indicate a statistically significant difference.

Results

Successful establishment of the hemolytic hyperbilirubinemia model

To establish a hemolytic hyperbilirubinemia model of neonatal SD rats, PHZ was used to increase erythrocyte turnover via hemolysis (Fig. S3A). In the PHZ group, the appearance of the neonatal rats and their brains was more jaundiced than that of the control group (Fig. S3B and C). PHZ group had significantly decreased hematocrit and hemoglobin levels compared with the control group (Fig. S3D and E). Moreover, the serum levels of three types of bilirubin (total, direct and indirect bilirubin) significantly increased in the PHZ group compared with that of the control group (Fig. S3F-H), indicating that the hemolytic hyperbilirubinemia model was established successfully.

Subsequently, changes in the brain injury markers NSE and S100B in the PHZ group were assessed. Compared with those in the control group, serum S100B and NSE levels were significantly increased in the PHZ group (Fig. 1A and B). Simultaneously, the concentration of iron significantly increased in the brain tissue of the PHZ group compared with that of the control group (Fig. 1C). Disturbances in oxidative balance caused by hemolytic hyperbilirubinemia were then assessed. SOD, which serves an important function in the first line of antioxidant defense, significantly decreased in the brains of the PHZ group compared with that of the control group (Fig. 1G). Compared with the control group, the GSH and GSH/GSSG levels significantly decreased in the PHZ group. However, there was no difference in the level of GSSG between the two groups (Fig. 1D-F). Similarly, the level of lipid peroxidation, as assessed by detecting the levels of MDA, significantly increased in the PHZ group compared with that of the control group (Fig. 1H). Overall, these results suggested that hemolytic hyperbilirubinemia could disrupt the redox balance in rat brains, resulting in brain injury. However, the specific mechanism of action remained unclear. Therefore, mass spectrometry analysis was performed to evaluate the potential molecular mechanisms of hemolytic hyperbilirubinemia.

Figure 1.

Hemolytic hyperbilirubinemia-induced brain damage in neonatal Sprague-Dawley rats. Serum levels of (A) S100B and (B) neuron-specific enolase. (C) Tissue iron levels in the brain. Redox imbalances assessed by measuring levels of (D) GSH, (E) GSSG, (F) GSH/GSSG, (G) SOD and (H) MDA. n=6. *P<0.05; **P<0.01; ***P<0.001. S100B, S100 calcium-binding protein B; GSH, glutathione; GSSG, glutathione disulfide; SOD, superoxide dismutase; MDA, malondialdehyde; PHZ, phenylhydrazine; ns, not significant.

Ferroptosis participates in brain damage induced by hemolytic hyperbilirubinemia

Proteomic analysis of brain tissue samples from the control and PHZ groups were performed in triplicate using TMT labelling to evaluate whether ferroptosis is involved in HHIBD. KEGG analysis using ClueGO software demonstrated the enrichment of ferroptosis-related proteins in the PHZ group compared with those in the control group. When the DAPs screening parameters were adjusted to P<0.05 and log2 fold change=0, compared with the control, a total of 26 ferroptosis-associated DAPs were demonstrated to be enriched in the PHZ group (Fig. 2A). These DAPs were also involved in other metabolic pathways, including mineral absorption, glutathione metabolism, and fatty acid biosynthesis. The STRING database was then used to determine the protein-protein interaction network (Fig. 2B; confidence score >0.7) among the screened ferroptosis-associated DAPs.

Figure 2.

Kyoto Encyclopedia of Genes and Genomes pathway and PPI network analysis of differentially abundant proteins enriched in ferroptosis (A) Kyoto Encyclopedia of Genes and Genomes pathway analysis of differentially abundant proteins using ClueGO software. (B) PPI network analysis associated with hemolytic hyperbilirubinemia-induced brain damage. Search Tool for the Retrieval of Interacting Genes/Proteins 11.0 database was used for PPI analysis with a confidence score of >0.7 (high confidence). The network nodes correspond to interacting proteins and the edges represent the predicted functional associations. Each of the colored lines represents different evidence for each interaction: Red, gene fusions; green, gene neighborhood; blue, gene co-occurrence; purple, experimentally determined; yellow, text mining; light blue, from curated databases. PPI, protein-protein interaction.

To evaluate the hypothesis that ferroptosis has a role in HHIBD, ferroptosis-associated proteins were assessed using western blotting. As it was previously demonstrated that the iron concentration in the brain tissue of the PHZ group significantly increased compared with that of the control group (Fig. 1C), protein-controlled iron import and export were assessed. The levels of the iron transporters TFRC (Fig. 3A and B) and DMT1 (Fig. 3A and C), which represent important components of ferroptosis that regulate iron levels, significantly increased in the PHZ group compared with that of the control group, whilst FPN1 levels did not significantly change (Fig. S4A and B). The results also demonstrated that levels of the iron storage protein FTH significantly increased in the PHZ group compared with that of the control group (Fig. 3D and F). Furthermore, the levels of IRP2, which is involved in the regulation of iron metabolism, significantly increased in the brain in the PHZ group compared with that of the control group (Fig. 3D and E). ACSL4 is a specific biomarker and driver of ferroptosis (41), while FSP1 has been identified as key molecules in independent pathways associated with ferroptosis inhibition (42). ACSL4 levels significantly increased and FSP1 levels significantly decreased in the PHZ group compared with that of the control group (Fig. 3G-I). The level of GPX4, an inhibitor of ferroptosis that converts lipid hydroperoxides into non-toxic lipid alcohols, was also demonstrated to have significantly increased after the onset of hemolytic hyperbilirubinemia in the PHZ group compared with that of the control group (Fig. S4A and C). By contrast, the level of xCT, an important antioxidant defense molecule, did not change significantly (Fig. S4A and D).

Figure 3.

Changes in the expression of ferroptosis-associated proteins in the brain following treatment with PHZ. (A) Expression levels of TFRC and DMT1 determined using western blotting and semi-quantitative analysis of the protein expression of (B) TFRC and (C) DMT1. (D) Expression levels of IRP2 and FTH determined using western blotting and semi-quantitative analysis of the protein expression of (E) IRP2 and (F) FTH. (G) Expression levels of ACSL4 and FSP1 determined using western blotting and semi-quantitative analysis of the protein expression of (H) ACSL4 and (I) FSP1. n=6. *P<0.05. PHZ, phenylhydrazine; TFRC, transferrin receptor 1; DMT1, divalent metal transporter 1; IRP2, iron regulatory protein 2; FTH, ferritin heavy chain; ACSL4, acyl-coenzyme A synthetase long-chain family member 4; FSP1, ferroptosis suppressor protein 1.

Effect of the neuroprotective ferroptosis inhibitor DFO on HHIBD

DFO and its function as an iron chelator and specific inhibitor of ferroptosis (28,29), was used to further assess the function of ferroptosis in HHIBD. Compared with that in the PHZ group, DFO did not significantly influence the levels of hematocrit, hemoglobin and bilirubin in the DFO + PHZ group (Fig. S5). However, DFO pretreatment significantly reduced the levels of NSE and S100B, compared with that of the PHZ only group, indicating that brain injury was alleviated (Fig. 4A and B). DFO mitigated the imbalanced iron levels in the brain (Fig. 4C), thereby partially alleviating the redox imbalance compared with the PHZ group. The levels of GSH and SOD were increased following treatment with DFO (Fig. 4D-G), whereas MDA levels were significantly reduced, compared with that of the PHZ only group (Fig. 4H). There was no difference in the level of GSSG between the DFO + PHZ groups and the PHZ group (Fig. 4E).

Figure 4.

DFO pretreatment alleviates hemolytic hyperbilirubinemia-induced brain damage in neonatal Sprague-Dawley rats. Serum levels of (A) S100B and (B) neuron-specific enolase. (C) Levels of iron in the brain. Redox imbalances assessed by measuring the levels of (D) GSH, (E) GSSG, (F) GSH/GSSG, (G) SOD and (H) MDA. n=6. *P<0.05; **P<0.01; ***P<0.001. DFO, deferoxamine; S100B, S100 calcium-binding protein B; GSH, glutathione; GSSG, glutathione disulfide; SOD, superoxide dismutase; MDA, malondialdehyde; PHZ, phenylhydrazine; ns, not significant.

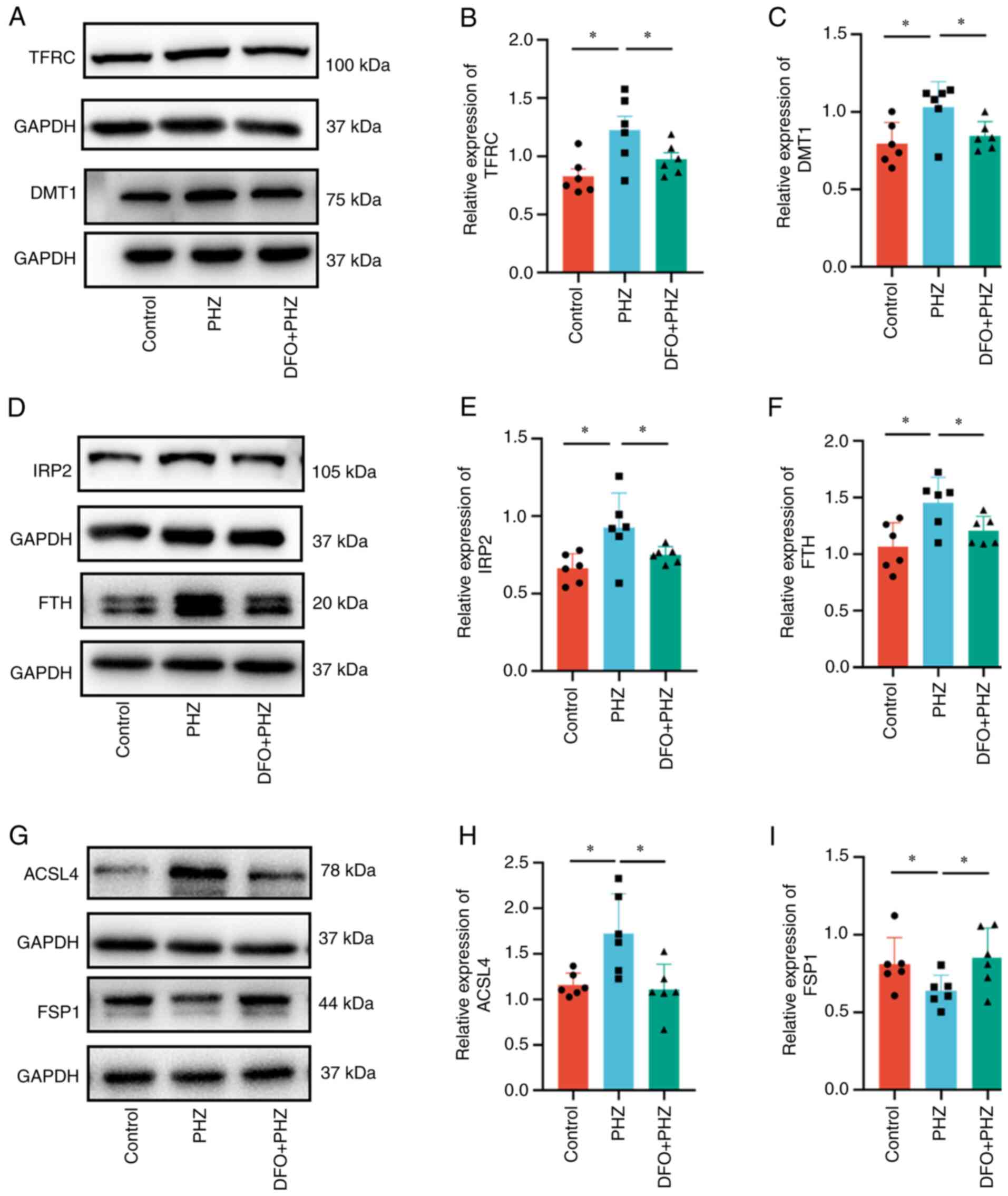
The effect of DFO on the proteins related to ferroptosis was then evaluated. The protein levels of DMT1 and TFRC, which regulate iron transport in and out of cells, were decreased following DFO treatment compared with those of the PHZ group (Fig. 5A-C), whereas the FPN1 level was not significantly altered (Fig. S6A and B). Similarly, DFO restored the levels of IRP2 and FTH proteins compared with those of the PHZ group (Fig. 5D-F). Moreover, the altered levels of the key proteins in the ferroptosis pathway, ACSL4 and FSP1, were decreased following DFO treatment (Fig. 5G-I). However, the protein level of xCT did not significantly change following DFO pretreatment (Fig. S6A and D). Furthermore, compared with the PHZ group, the GPX4 level decreased in the DFO + PHZ group (Fig. S6A and C).

Figure 5.

Ferroptosis is mitigated in neonatal Sprague-Dawley rats following DFO pretreatment. (A) Protein expression levels of TFRC and DMT1 determined using western blotting and semi-quantitative analysis of the protein expression of (B) TFRC and (C) DMT1. (D) Protein expression levels of IRP2 and FTH determined using western blotting and semi-quantitative analysis of protein expression of (E) IRP2 and (F) FTH. (G) Protein expression levels of ACSL4 and FSP1 determined using western blotting and semi-quantitative analysis of the protein expression of (H) ACSL4 and (I) FSP1. n=6. *P<0.05. DFO, deferoxamine; TFRC, transferrin receptor 1; DMT1, divalent metal transporter 1; IRP2, iron regulatory protein 2; FTH, ferritin heavy chain; ACSL4, acyl-coenzyme A synthetase long-chain family member 4; FSP1, ferroptosis suppressor protein 1; PHZ, phenylhydrazine.

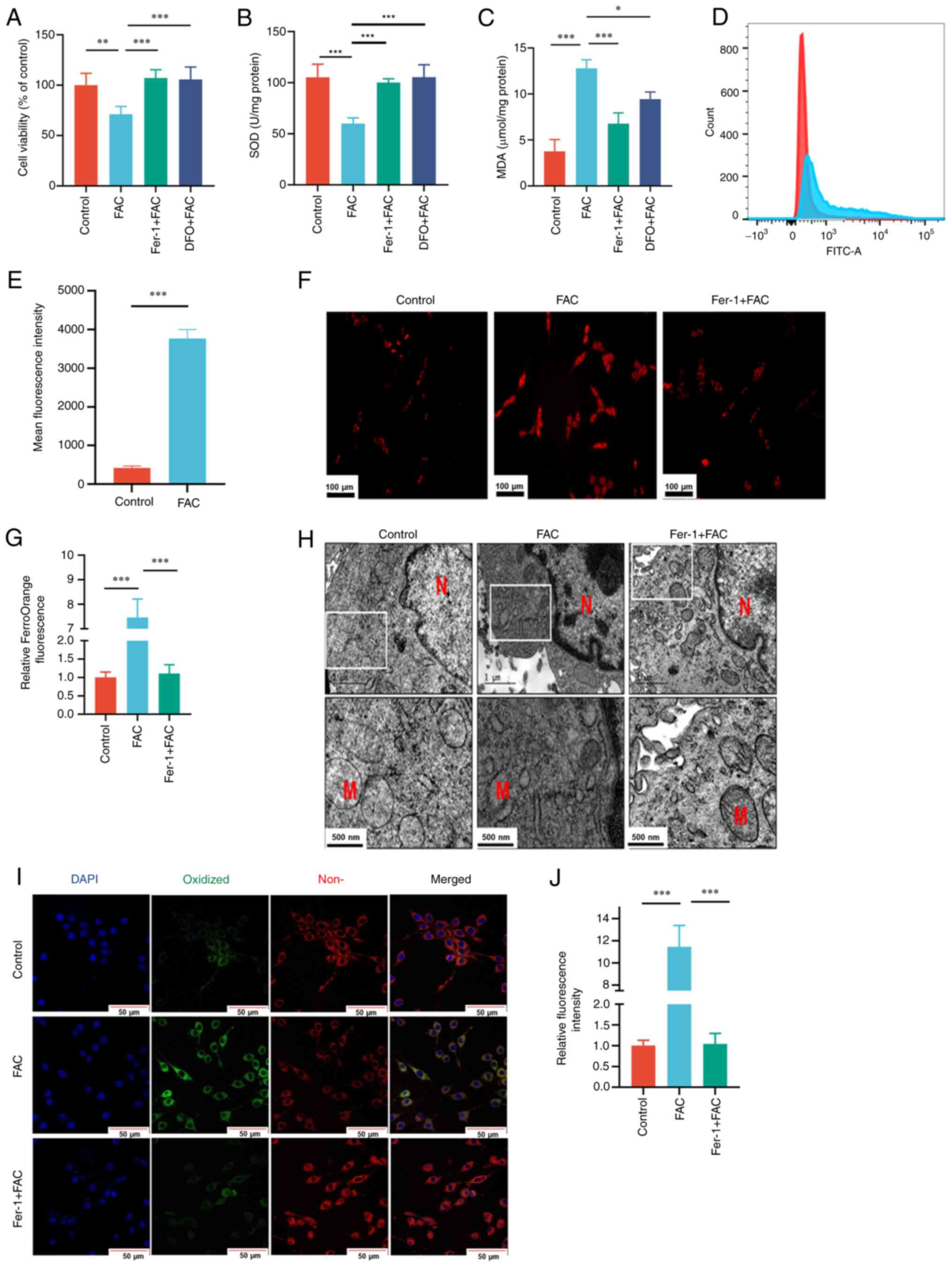
Iron overload promotes ferroptosis in PC12 cells

Pretreatment with Fer-1 or DFO was demonstrated to antagonize the reduction in cell proliferation induced by FAC (Fig. 6A). The results also demonstrated that FAC exposure significantly increased MDA and reduced SOD activity levels and induced excessive generation of ROS compared with those in control group (Fig. 6B-E). Furthermore, FAC treatment also increased the Fe2+ content in PC12 cells, as indicated by significantly higher FerroOrange signals compared with those observed in control cells (Fig. 6F and G). Changes in the mitochondria were also demonstrated, with FAC treatment resulting in a reduction in mitochondrial volume and increased membrane density (Fig. 6H). Furthermore, the level of lipid peroxidation assessed using confocal laser scanning microscopy demonstrated that FAC significantly increased lipid peroxidation compared with that in control cells (Fig. 6I and J). However, pretreatment with 10 µM Fer-1 and/or 100 µM DFO effectively attenuated the aforementioned damage induced by FAC treatment.

Figure 6.

PC12 cells were pretreated with 100 µM DFO or 10 µM Fer-1 for 1 h and then exposed to 400 µM FAC for 24 h. (A) Cell viability was assessed using an MTT assay. Level of (B) SOD activity and (C) MDA in PC12 cells. (D) Level of reactive oxygen species in PC12 cells assessed using 2′,7′-dichlorodihydrofluorescein diacetate via flow cytometry and (E) quantified. (F) Concentrations of free iron assessed using FerroOrange staining (scale bar, 100 µm). (G) Relative FerroOrange fluorescence. (H) Mitochondrial morphology observed using transmission electron microscopy (scale bar, 1 µm, upper images; 500 nm, lower images). (I) Confocal microscopy images of the oxidized and non-oxidized variants of lipid peroxides stained using a BODIPY C11 probe (scale bar, 50 µm). (J) Relative fluorescence intensity of oxidized variants of lipid peroxides. n=3. *P<0.05; **P<0.01; ***P<0.001. DFO, deferoxamine; Fer-1, ferrostatin-1; FAC, ferric ammonium citrate; SOD, superoxide dismutase; MDA, malondialdehyde; N, nucleus; M, mitochondria.

Discussion

In the present study, the results demonstrated that iron accumulation and ferroptosis occur in rats with HHIBD. DFO treatment restored the normal expression of ferroptosis-associated proteins (IRP2, FTH, TFRC, DMT1, ACSL4 and FSP1) and the levels of ferroptosis-associated biochemical markers (MDA, GSH, SOD and tissue iron).

Intraperitoneal injection of PHZ can induce hemolysis to increase the concentration of unconjugated bilirubin (25,26). Thus, compared with exogenous administration of bilirubin and Gunn rat (43,44), the PHZ-induced rat model provides a reproduction of the states of bilirubin encephalopathy secondary to hemolytic disease. According to previous data, the highest permeability of the blood-brain barrier occurs on the 10th day of life of a newborn rat pup (45). Thus, 10- to 12-day-old rats were administered PHZ and it was demonstrated that the total bilirubin level significantly increased, whereas the hemoglobin and hematocrit levels significantly decreased compared with the control group. Notably, the total bilirubin level exceeded the accepted hyperbilirubinemia threshold (>51.3 µM) in rats (26). It was also confirmed that the neonatal rats developed HHIBD by measuring the NSE and S100B levels.

Extensive research has been conducted on the potential mechanisms of bilirubin neurotoxicity in vitro and in vivo, including studies assessing oxidative stress (46), endoplasmic reticulum stress (47,48), inflammation (49), autophagy (50), apoptosis (51,52) and abnormal synthesis of both DNA and protein (53). However, the underlying mechanisms of neurotoxicity induced by bilirubin remain unclear and require further investigation. The contribution of other hemolysis products in the development of neurotoxicity have also not been well studied. Moreover, excess ferrous ion can accumulate in the basal ganglia and cause damage, and the basal ganglia is also a target site of bilirubin neurotoxicity (54).

Accumulation of peroxidized lipids is a typical characteristic of ferroptosis (55). For example, in the present study, the level of MDA was significantly increased in the PHZ group compared with the control group. Furthermore, GSH has been indicated to exhibit neuroprotective effects against bilirubin-induced cytotoxicity (56). Brain tissue GSH is reported to be significantly reduced following the induction of HHIBD in rats (26,27). Moreover, in the current study, it was demonstrated that HHIBD resulted in the downregulation of GSH levels and SOD activity and the upregulation of MDA levels. DFO, an iron-chelating agent and ferroptosis inhibitor, has been reported to induce antioxidant activity and reduce oxidative damage (57). Accordingly, pretreatment with DFO reversed the aforementioned changes. In addition, compared with the PHZ group, DFO pretreatment was demonstrated to significantly reduce the levels of NSE and S100B in the DFO + PHZ group, while the hemolysis related indicators such as hematocrit, hemoglobin and bilirubin were not alleviated. Thus, DFO pretreatment could alleviate HHIBD.

ACSL4 is considered to be a specific biomarker and driver of ferroptosis. Low expression of ACSL4 mediates glioma cell proliferation by inhibiting ferroptosis (58). In an animal model of acute brain injury, ACSL4 levels increased significantly, and knockout of ACSL4 reduced brain injury by inhibiting ferroptosis (59,60). In the present study, the expression of ACSL4 was significantly upregulated in the rat HHIBD model, which further demonstrated that ferroptosis may serve an important role in HHIBD and provides a possible intervention target for further study. Additionally, FSP1 acts as an oxidoreductase, restraining the propagation of lipid peroxides and preventing ferroptosis (61). Moreover, the expression of FSP1 was decreased in the brain tissue of rats with hemolytic hyperbilirubinemia in the present study, thereby suggesting excess lipid peroxidation in the rat model.

Another biochemical characteristic of ferroptosis is iron accumulation (62). Iron overload and an increase in lipid peroxidation products have been reported in infants with hemolytic diseases (63). These findings indicate that iron toxicity may serve a vital role in the pathobiology of severe hemolytic diseases. Results from the present study demonstrated that the level of iron was significantly elevated in the brain tissue of rats with HHIBD, which is consistent with the aforementioned studies (8,25). Intracellular iron levels are controlled by highly regulated mechanisms involving proteins, such as the iron importer TFRC, iron storage protein ferritin and FPN1 (64,65). IRP2 is the main regulator of iron metabolism and maintains intracellular iron homeostasis (66). When intracellular iron is insufficient, IRP2 can promote iron transport into cells by inhibiting the degradation of TFRC (67). TFRC is considered a positive regulator of ferroptosis, as it promotes iron intake (68,69). In the present study, it was demonstrated that iron overload caused by hemolytic hyperbilirubinemia leads to ferroptosis and serves an important role in HHIBD, based on the upregulated expression of IRP2 and TFRC in combination with the increased total iron content.

Ferritin consists of FTH and light chain subunits and is considered to be the pivotal protein for storing and dislodging excess iron to reduce cell damage and stress (64). Autophagic degradation of ferritin, mediated by lysosomes, has been reported to increase intracellular Fe2+ levels and promote ferroptosis (70). However, it has been reported that ferroptosis induced by iron overload is accompanied by the upregulation of FTH expression under certain pathological conditions, such as traumatic brain injury and cerebral ischemia/reperfusion injury (71). Moreover, the present study demonstrated that the level of FTH significantly increased in the PHZ group, whilst this change was restored in the DFO + PHZ group. In summary, FTH may serve a key role in ferroptosis in HHIBD, which requires further exploration.

To further evaluate the role of ferroptosis in the neurotoxicity of iron overload, a FAC model was established in vitro. FAC, which has been widely used to induce iron overload, has high solubility and the ability to convert into ferrous ion (72). Typical mitochondrial features of ferroptosis include shrinking, increased membrane density and reduced or absent cristae (73,74). In the present study, ferroptosis-specific mitochondrial morphological changes in PC12 cells, induced by FAC, were demonstrated using TEM. In the FAC-induced PC12 cell damage model, Fer-1 and DFO pretreatment antagonized the increase in lipid peroxides, demonstrated using confocal laser scanning microscopy. These findings further demonstrated that iron overload could lead to neuronal damage via ferroptosis.

The present study has certain limitations. Firstly, histological analysis was not performed to visually detect the tissue damage caused by HHIBD. Secondly, recent studies have pointed out that activation of inflammation, including the activation of multiple inflammation-related signaling pathways, can lead to ferroptosis (75,76). However, plasma TNF-α, IFN-γ, IL-2 or IL-10 levels were not assessed in the animal model. In future studies, the role of inflammatory reactions in hyperbilirubinemia-induced brain damage and the interplay between inflammation and ferroptosis should be evaluated. However, higher levels of iron and MDA and lower levels of GSH and SOD activity were measured in the brain tissues of the PHZ group compared with those in the control group. In addition, HHIBD resulted in increases in the expression of the ferroptosis-related proteins ACSL4, FTH, TFRC and DMT1 and a reduction in the expression of FSP1. KEGG pathway enrichment analysis demonstrated that the differentially expressed rat brain proteins between the control and PHZ groups were significantly enriched in ferroptosis, GSH metabolism and fatty acid biosynthesis pathways. Pretreatment with DFO alleviated redox imbalance and lipid peroxidation-mediated HHIBD. PC12 cells treated with FAC showed shrinking mitochondria, high mitochondrial membrane density, and increased lipid reactive oxygen species and intracellular ferrous iron, which were antagonized by pretreatment with ferrostatin-1 or DFO.

To the best of our knowledge, this is the first study to elucidate the role of ferroptosis in HHIBD in vivo. The present study demonstrated the vital role of ferroptosis in HHIBD, and iron overload was demonstrated to trigger ferroptosis potentially via the activation of lipid peroxidation in the brain. These findings demonstrate that ferroptosis is involved in HHIBD and shed light on the potential underlying molecular mechanisms of HHIBD. Furthermore, the present study provides new insights into candidate proteins that are potentially involved in ferroptosis in the brain during hemolytic hyperbilirubinemia.

Supplementary Material

Supporting Data

Acknowledgements

The authors would like to thank Professor Junjin Lin and Professor Linying Zhou (Public Technology Service Center, Fujian Medical University, Fuzhou, China) and Dr Liping Zhu, Dr Xudong Zhuang and Dr Xinrui Wang (NHC Key Laboratory of Technical Evaluation of Fertility Regulation for Non-Human Primate, Fujian Maternity and Child Health Hospital, Fuzhou, China) for their technical assistance.

Funding

The present study was supported by the Natural Science Foundation of Fujian Province (grant no. 2020J01327), the Fujian Provincial Health Technology Project (grant no. 2020GGB017), the Joint Funds for the Innovation of Science and Technology, Fujian Province (grant no. 2020Y9143), the Open Project of the Key Laboratory of Environment and Health of Fujian Medical University (grant no. GWGXZD-202002) and Fujian Maternity and Child Health Hospital (grant no. YCXM 20-08).

Availability of data and materials

Mass spectrometry proteomics data have been deposited to the ProteomeXchange Consortium (http://proteomecentral.proteomexchange.org) via the iProX partner repository with the dataset identifier PXD041604. Other datasets used and/or analyzed during the current study are available from the corresponding author on reasonable request.

Authors' contributions

HL and JZ confirm the authenticity of all the raw data. HL and LX conceived and designed the study. JZ, XL, SL, GL, JT, JL, CZ and SW performed the experiments. JZ and XL collected and analyzed the experimental data. JZ and XL prepared the first version of the manuscript. XL, SL, GL, JT, JL, CZ, SW and LX provided critical comments on the revision of the manuscript. HL and LX revised and finalized the manuscript. All authors have read and approved the final manuscript.

Ethics approval and consent to participate

The present study was approved by the Institutional Animal Care and Use Committee of Fujian Maternity and Child Health Hospital (approval no. 2020KY093; Fuzhou, China).

Patient consent for publication

Not applicable.

Competing interests

The authors declare that they have no competing interests.

References

1 

Lauer BJ and Spector ND: Hyperbilirubinemia in the Newborn. Pediatr Rev. 32:341–349. 2011. View Article : Google Scholar : PubMed/NCBI

2 

Soto Conti CP: Bilirubin: The toxic mechanisms of an antioxidant molecule. Arch Argent Pediatr. 119:e18–e25. 2021.(In English, Spanish). PubMed/NCBI

3 

Christensen RD, Agarwal AM, George TI, Bhutani VK and Yaish HM: Acute neonatal bilirubin encephalopathy in the State of Utah 2009–2018. Blood Cells Mol Dis. 72:10–13. 2018. View Article : Google Scholar : PubMed/NCBI

4 

Wong RJ and Stevenson DK: Neonatal hemolysis and risk of bilirubin-induced neurologic dysfunction. Semin Fetal Neonatal Med. 20:26–30. 2015. View Article : Google Scholar : PubMed/NCBI

5 

Kumar V, Kumar P, Sundaram V, Munjal SK, Malhi P and Panda NK: Childhood neurodevelopmental outcomes of survivors of acute bilirubin encephalopathy: A retrospective cohort study. Early Hum Dev. 158:1053802021. View Article : Google Scholar : PubMed/NCBI

6 

Subspecialty Group of Neonatology, Society of Pediatrics, Chinese Medical Association and Chinese Multicenter Study Coordination Group for Neonatal Bilirubin Encephalopathy, . Clinical characteristics of bilirubin encephalopathy in Chinese newborn infants-a national multicenter survey. Zhonghua Er Ke Za Zhi. 50:331–335. 2012.(In Chinese). PubMed/NCBI

7 

Par EJ, Hughes CA and DeRico P: Neonatal Hyperbilirubinemia: Evaluation and treatment. Am Fam Physician. 107:525–534. 2023.PubMed/NCBI

8 

Viktorinova A: Iron-mediated oxidative cell death is a potential contributor to neuronal dysfunction induced by neonatal hemolytic hyperbilirubinemia. Arch Biochem Biophys. 654:185–193. 2018. View Article : Google Scholar : PubMed/NCBI

9 

Khdair-Ahmad F, Aladily T, Khdair-Ahmad O and Badran EF: Chelation therapy for secondary neonatal iron over load: Lessons learned from rhesus hemolytic disease. Turk J Pediatr. 60:335–339. 2018. View Article : Google Scholar : PubMed/NCBI

10 

Aygun C, Tekinalp G and Gurgey A: Increased Fetal iron load in rhesus hemolytic disease. Pediatr Hematol Oncol. 21:329–333. 2004. View Article : Google Scholar : PubMed/NCBI

11 

Kaplan M, Bromiker R and Hammerman C: Hyperbilirubinemia, hemolysis, and increased bilirubin neurotoxicity. Semin Perinatol. 38:429–437. 2014. View Article : Google Scholar : PubMed/NCBI

12 

Nishiie-Yano R, Hirayama S, Tamura M, Kanemochi T, Ueno T, Hirayama A, Hori A, Ai T, Hirose N and Miida T: Hemolysis is responsible for elevation of serum iron concentration after Regular exercises in judo athletes. Biol Trace Elem Res. 197:63–69. 2020. View Article : Google Scholar : PubMed/NCBI

13 

Comporti M, Signorini C, Buonocore G and Ciccoli L: Iron release, oxidative stress and erythrocyte ageing. Free Radic Biol Med. 32:568–576. 2002. View Article : Google Scholar : PubMed/NCBI

14 

Sun S, Shen J, Jiang J, Wang F and Min J: Targeting ferroptosis opens new avenues for the development of novel therapeutics. Signal Transduct Target Ther. 8:3722023. View Article : Google Scholar : PubMed/NCBI

15 

Jiang X, Stockwell BR and Conrad M: Ferroptosis: Mechanisms, biology and role in disease. Nat Rev Mol Cell Biol. 22:266–282. 2021. View Article : Google Scholar : PubMed/NCBI

16 

Ashraf A, Jeandriens J, Parkes HG and So PW: Iron dyshomeostasis, lipid peroxidation and perturbed expression of cystine/glutamate antiporter in Alzheimer's disease: Evidence of ferroptosis. Redox Biol. 32:1014942020. View Article : Google Scholar : PubMed/NCBI

17 

Rui T, Wang H, Li Q, Cheng Y, Gao Y, Fang X, Ma X, Chen G, Gao C, Gu Z, et al: Deletion of ferritin H in neurons counteracts the protective effect of melatonin against traumatic brain injury-induced ferroptosis. J Pineal Res. 70:e127042021. View Article : Google Scholar : PubMed/NCBI

18 

Vitalakumar D, Sharma A and Flora SJS: Ferroptosis: A potential therapeutic target for neurodegenerative diseases. J Biochem Mol Toxicol. 35:e228302021. View Article : Google Scholar : PubMed/NCBI

19 

Ding X, Gao L, Han Z, Eleuteri S, Shi W, Shen Y, Song ZY, Su M, Yang Q, Qu Y, et al: Ferroptosis in Parkinson's disease: Molecular mechanisms and therapeutic potential. Ageing Res Rev. 91:1020772023. View Article : Google Scholar : PubMed/NCBI

20 

Bu ZQ, Yu HY, Wang J, He X, Cui YR, Feng JC and Feng J: Emerging Role of Ferroptosis in the Pathogenesis of Ischemic Stroke: A new therapeutic target? ASN Neuro. 13:1759091421103752021. View Article : Google Scholar

21 

Lu C, Tan C, Ouyang H, Chen Z, Yan Z and Zhang M: Ferroptosis in Intracerebral hemorrhage: A panoramic perspective of the metabolism, mechanism and theranostics. Aging Dis. 13:13482022. View Article : Google Scholar : PubMed/NCBI

22 

Li QS and Jia YJ: Ferroptosis: A critical player and potential therapeutic target in traumatic brain injury and spinal cord injury. Neural Regen Res. 18:5062023. View Article : Google Scholar : PubMed/NCBI

23 

Ren S, Chen Y, Wang L and Wu G: Neuronal ferroptosis after intracerebral hemorrhage. Front Mol Biosci. 9:9664782022. View Article : Google Scholar : PubMed/NCBI

24 

Luykx LM, Berger HM, Geerdink J, Kanhai HHH and Egberts J: Non-protein-bound iron and free radical damage in fetuses with rhesus haemolytic disease: Influence of intrauterine transfusions. BJOG. 111:303–310. 2004. View Article : Google Scholar : PubMed/NCBI

25 

Mejia GB, Sanz CR, Avila MM, Peraza AV, Guzmán DC, Olguín HJ, Ramírez AM and Cruz EG: Experimental hemolysis model to study bilirubin encephalopathy in rat brain. J Neurosci Methods. 168:35–41. 2008. View Article : Google Scholar : PubMed/NCBI

26 

Pazar A, Kolgazi M, Memisoglu A, Bahadir E, Sirvanci S, Yaman A, Yeğen BÇ and Ozek E: The neuroprotective and anti-apoptotic effects of melatonin on hemolytic hyperbilirubinemia-induced oxidative brain damage. J Pineal Res. 60:74–83. 2016. View Article : Google Scholar : PubMed/NCBI

27 

Luo Y, Peng M and Wei H: Melatonin promotes brain-derived neurotrophic factor (BDNF) expression and anti-apoptotic effects in neonatal hemolytic hyperbilirubinemia via a phospholipase (PLC)-mediated mechanism. Med Sci Monit. 23:5951–5959. 2017. View Article : Google Scholar : PubMed/NCBI

28 

Yao X, Zhang Y, Hao J, Duan HQ, Zhao CX, Sun C, Li B, Fan BY, Wang X, Li WX, et al: Deferoxamine promotes recovery of traumatic spinal cord injury by inhibiting ferroptosis. Neural Regen Res. 14:532–541. 2019. View Article : Google Scholar : PubMed/NCBI

29 

Jin T, He Q, Cheng C, Li H, Liang L, Zhang G, Su C, Xiao Y, Bradley J, Peberdy MA, et al: UAMC-3203 or/and Deferoxamine improve Post-Resuscitation myocardial dysfunction through suppressing ferroptosis in a rat model of cardiac arrest. Shock. 57:344–350. 2022. View Article : Google Scholar : PubMed/NCBI

30 

Chian S, Jiang ZC, Jiang LX, Wang KT, Fan YX, Liao T, Chen WS and Yao WX: Caffeine-induced neurotoxicity mediated by Nrf2 pathway in PC12 cells and zebrafish larvae. J Appl Toxicol. 42:629–637. 2022. View Article : Google Scholar : PubMed/NCBI

31 

Wiatrak B, Kubis-Kubiak A, Piwowar A and Barg E: PC12 cell line: Cell types, coating of culture vessels, differentiation and other culture conditions. Cells. 9:9582020. View Article : Google Scholar : PubMed/NCBI

32 

Rand RN and Di Pasqua A: A new diazo method for the determination of bilirubin. Clin Chem. 8:570–578. 1962. View Article : Google Scholar : PubMed/NCBI

33 

Zecha J, Satpathy S, Kanashova T, Avanessian SC, Kane MH, Clauser KR, Mertins P, Carr SA and Kuster B: TMT Labeling for the Masses: A Robust and Cost-efficient, In-solution Labeling Approach. Mol Cell Proteomics. 18:1468–1478. 2019. View Article : Google Scholar : PubMed/NCBI

34 

Grebe SK and Singh RJ: LC-MS/MS in the Clinical Laboratory-Where to from here? Clin Biochem Rev. 32:5–31. 2011.PubMed/NCBI

35 

Men L, Li Y, Wang X, Li R, Zhang T, Meng X, Liu S, Gong X and Gou M: Protein biomarkers associated with frozen Japanese puffer fish (Takifugu rubripes) quality traits. Food Chem. 327:1270022020. View Article : Google Scholar : PubMed/NCBI

36 

Jiang Y, Zhao J, Li R, Liu Y, Zhou L, Wang C, Lv C, Gao L and Cui D: CircLRFN5 inhibits the progression of glioblastoma via PRRX2/GCH1 mediated ferroptosis. J Exp Clin Cancer Res. 41:3072022. View Article : Google Scholar : PubMed/NCBI

37 

Zhou Y, Li L, Mao C and Zhou D: Astragaloside IV ameliorates spinal cord injury through controlling ferroptosis in H2O2-damaged PC12 cells in vitro. Ann Transl Med. 10:11762022. View Article : Google Scholar : PubMed/NCBI

38 

Zuo X, Zeng H, Wang B, Yang X, He D, Wang L, Ouyang H and Yuan J: AKR1C1 Protects corneal epithelial cells against oxidative stress-mediated ferroptosis in dry eye. Invest Ophthalmol Vis Sci. 63:32022. View Article : Google Scholar : PubMed/NCBI

39 

Huang S, Cao B, Zhang J, Feng Y, Wang L, Chen X, Su H, Liao S, Liu J, Yan J and Liang B: Induction of ferroptosis in human nasopharyngeal cancer cells by cucurbitacin B: Molecular mechanism and therapeutic potential. Cell Death Dis. 12:2372021. View Article : Google Scholar : PubMed/NCBI

40 

Lorimier P, Lamarcq L, Labat-Moleur F, Guillermet C, Bethier R and Stoebner P: Enhanced chemiluminescence: A high-sensitivity detection system for in situ hybridization and immunohistochemistry. J Histochem Cytochem. 41:1591–1597. 1993. View Article : Google Scholar : PubMed/NCBI

41 

Jia B, Li J, Song Y and Luo C: ACSL4-Mediated ferroptosis and its potential role in central nervous system diseases and injuries. Int J Mol Sci. 24:100212023. View Article : Google Scholar : PubMed/NCBI

42 

Bersuker K, Hendricks JM, Li Z, Magtanong L, Ford B, Tang PH, Roberts MA, Tong B, Maimone TJ, Zoncu R, et al: The CoQ oxidoreductase FSP1 acts parallel to GPX4 to inhibit ferroptosis. Nature. 575:688–692. 2019. View Article : Google Scholar : PubMed/NCBI

43 

Hankø E, Hansen TWR, Almaas R, Lindstad J and Rootwelt T: Bilirubin induces apoptosis and necrosis in human NT2-N Neurons. Pediatr Res. 57:179–184. 2005. View Article : Google Scholar : PubMed/NCBI

44 

Shapiro SM: Somatosensory and brainstem auditory evoked potentials in the gunn rat model of acute bilirubin neurotoxicity. Pediatr Res. 52:844–849. 2002. View Article : Google Scholar : PubMed/NCBI

45 

Roger C, Koziel V, Vert P and Nehlig A: Autoradiographic mapping of local cerebral permeability to bilirubin in immature rats: Effects of hyperbilirubinemia. Pediatr Res. 39:64–71. 1996. View Article : Google Scholar : PubMed/NCBI

46 

Qaisiya M, Coda Zabetta CD, Bellarosa C and Tiribelli C: Bilirubin mediated oxidative stress involves antioxidant response activation via Nrf2 pathway. Cell Signal. 26:512–520. 2014. View Article : Google Scholar : PubMed/NCBI

47 

Qaisiya M, Brischetto C, Jašprová J, Vitek L, Tiribelli C and Bellarosa C: Bilirubin-induced ER stress contributes to the inflammatory response and apoptosis in neuronal cells. Arch Toxicol. 91:1847–1858. 2017. View Article : Google Scholar : PubMed/NCBI

48 

Schiavon E, Smalley JL, Newton S, Greig NH and Forsythe ID: Neuroinflammation and ER-stress are key mechanisms of acute bilirubin toxicity and hearing loss in a mouse model. PLoS One. 13:e02010222018. View Article : Google Scholar : PubMed/NCBI

49 

Vodret S, Bortolussi G, Iaconcig A, Martinelli E, Tiribelli C and Muro AF: Attenuation of neuro-inflammation improves survival and neurodegeneration in a mouse model of severe neonatal hyperbilirubinemia. Brain Behav Immun. 70:166–178. 2018. View Article : Google Scholar : PubMed/NCBI

50 

Qaisiya M, Mardešić P, Pastore B, Tiribelli C and Bellarosa C: The activation of autophagy protects neurons and astrocytes against bilirubin-induced cytotoxicity. Neurosci Lett. 661:96–103. 2017. View Article : Google Scholar : PubMed/NCBI

51 

Shi HS, Lai K, Yin XL, Liang M, Ye HB, Shi HB, Wang LY and Yin SK: Ca2+-dependent recruitment of voltage-gated sodium channels underlies bilirubin-induced overexcitation and neurotoxicity. Cell Death Dis. 10:7742019. View Article : Google Scholar : PubMed/NCBI

52 

Ye H, Xing Y, Zhang L, Zhang J, Jiang H, Ding D, Shi H and Yin S: Bilirubin-induced neurotoxic and ototoxic effects in rat cochlear and vestibular organotypic cultures. Neurotoxicology. 71:75–86. 2019. View Article : Google Scholar : PubMed/NCBI

53 

Rawat V, Bortolussi G, Gazzin S, Tiribelli C and Muro AF: Bilirubin-induced oxidative stress leads to DNA damage in the cerebellum of hyperbilirubinemic neonatal mice and activates DNA Double-Strand break repair pathways in human cells. Oxid Med Cell Longev. 2018:18012432018. View Article : Google Scholar : PubMed/NCBI

54 

Youdim MB, Ben-Shachar D, Yehuda S and Riederer P: The role of iron in the basal ganglion. Adv Neurol. 53:155–162. 1990.PubMed/NCBI

55 

Yang WS and Stockwell BR: Ferroptosis: Death by lipid peroxidation. Trends Cell Biol. 26:165–176. 2016. View Article : Google Scholar : PubMed/NCBI

56 

Al-Abdi S: Decreased glutathione S-transferase level and neonatal hyperbilirubinemia associated with Glucose-6-phosphate dehydrogenase deficiency: A perspective review. Am J Perinatol. 34:305–314. 2016. View Article : Google Scholar : PubMed/NCBI

57 

Chen GH, Song CC, Pantopoulos K, Wei XL, Zheng H and Luo Z: Mitochondrial oxidative stress mediated Fe-induced ferroptosis via the NRF2-ARE pathway. Free Radic Biol Med. 180:95–107. 2022. View Article : Google Scholar : PubMed/NCBI

58 

Cheng J, Fan Y, Liu B, Zhou H, Wang J and Chen Q: ACSL4 suppresses glioma cells proliferation via activating ferroptosis. Oncol Rep. 43:147–158. 2020.PubMed/NCBI

59 

Chen J, Yang L, Geng L, He J, Chen L, Sun Q, Zhao J and Wang X: Inhibition of Acyl-CoA synthetase long-chain family member 4 facilitates neurological recovery after stroke by regulation ferroptosis. Front Cell Neurosci. 15:6323542021. View Article : Google Scholar : PubMed/NCBI

60 

Cui Y, Zhang Y, Zhao X, Shao L, Liu G, Sun C, Xu R and Zhang Z: ACSL4 exacerbates ischemic stroke by promoting ferroptosis-induced brain injury and neuroinflammation. Brain Behav Immun. 93:312–321. 2021. View Article : Google Scholar : PubMed/NCBI

61 

Doll S, Freitas FP, Shah R, Aldrovandi M, da Silva MC, Ingold I, Goya Grocin A, Xavier da Silva TN, Panzilius E, Scheel CH, et al: FSP1 is a glutathione-independent ferroptosis suppressor. Nature. 575:693–698. 2019. View Article : Google Scholar : PubMed/NCBI

62 

Doll S and Conrad M: Iron and ferroptosis: A still ill-defined liaison. IUBMB Life. 69:423–434. 2017. View Article : Google Scholar : PubMed/NCBI

63 

Rath MEA, Smits-Wintjens VEHJ, Oepkes D, Walther FJ and Lopriore E: Iron status in infants with alloimmune haemolytic disease in the first three months of life. Vox Sang. 105:328–333. 2013. View Article : Google Scholar : PubMed/NCBI

64 

Mleczko-Sanecka K and Silvestri L: Cell-type-specific insights into iron regulatory processes. Am J Hematol. 96:110–127. 2021. View Article : Google Scholar : PubMed/NCBI

65 

Ganz T: New regulators of systemic iron homeostasis. Signal Transduct Target Ther. 6:2802021. View Article : Google Scholar : PubMed/NCBI

66 

Gao G, Li J, Zhang Y and Chang YZ: Cellular iron metabolism and regulation. Adv Exp Med Biol. 1173:21–32. 2019. View Article : Google Scholar : PubMed/NCBI

67 

Sfera A, Bullock K, Price A, Inderias L and Osorio C: Ferrosenescence: The iron age of neurodegeneration? Mech Ageing Dev. 174:63–75. 2018. View Article : Google Scholar : PubMed/NCBI

68 

Lu Y, Yang Q, Su Y, Ji Y, Li G, Yang X, Xu L, Lu Z, Dong J, Wu Y, et al: MYCN mediates TFRC-dependent ferroptosis and reveals vulnerabilities in neuroblastoma. Cell Death Dis. 12:5112021. View Article : Google Scholar : PubMed/NCBI

69 

Xiong Q, Li X, Li W, Chen G, Xiao H, Li P and Wu C: WDR45 Mutation impairs the autophagic degradation of transferrin receptor and promotes ferroptosis. Front Mol Biosci. 8:6458312021. View Article : Google Scholar : PubMed/NCBI

70 

Zhang J, Chen X, Hong J, Tang A, Liu Y, Xie N, Nie G, Yan X and Liang M: Biochemistry of mammalian ferritins in the regulation of cellular iron homeostasis and oxidative responses. Sci China Life Sci. 64:352–362. 2021. View Article : Google Scholar : PubMed/NCBI

71 

Wang P, Cui Y, Ren Q, Yan B, Zhao Y, Yu P, Gao G, Shi H, Chang S and Chang YZ: Mitochondrial ferritin attenuates cerebral ischaemia/reperfusion injury by inhibiting ferroptosis. Cell Death Dis. 12:4472021. View Article : Google Scholar : PubMed/NCBI

72 

Liu Y, Bell BA, Song Y, Kim HJ, Sterling JK, Kim BJ, Poli M, Guo M, Zhang K, Rao A, et al: Intraocular iron injection induces oxidative stress followed by elements of geographic atrophy and sympathetic ophthalmia. Aging Cell. 20:e134902021. View Article : Google Scholar : PubMed/NCBI

73 

Yang J, Zhou Y, Xie S, Wang J, Li Z, Chen L, Mao M, Chen C, Huang A, Chen Y, et al: Metformin induces ferroptosis by inhibiting UFMylation of SLC7A11 in breast cancer. J Exp Clin Cancer Res. 40:2062021. View Article : Google Scholar : PubMed/NCBI

74 

Yu H, Yang C, Jian L, Guo S, Chen R, Li K, Qu F, Tao K, Fu Y, Luo F and v Liu S: Sulfasalazine-induced ferroptosis in breast cancer cells is reduced by the inhibitory effect of estrogen receptor on the transferrin receptor. Oncol Rep. 42:826–838. 2019.PubMed/NCBI

75 

Chen Y, Fang Z-M, Yi X, Wei X and Jiang DS: The interaction between ferroptosis and inflammatory signaling pathways. Cell Death Dis. 14:2052023. View Article : Google Scholar : PubMed/NCBI

76 

Dou J, Liu X, Yang L, Huang D and Tan X: Ferroptosis interaction with inflammatory microenvironments: Mechanism, biology, and treatment. Biomed Pharmacother. 155:1137112022. View Article : Google Scholar : PubMed/NCBI

Related Articles

  • Abstract
  • View
  • Download
  • Twitter
Copy and paste a formatted citation
Spandidos Publications style
Zhou J, Lin X, Liao S, Li G, Tang J, Luo J, Zhang C, Wu S, Xu L, Li H, Li H, et al: Ferroptosis contributes to hemolytic hyperbilirubinemia‑induced brain damage in vivo and in vitro. Mol Med Rep 28: 236, 2023.
APA
Zhou, J., Lin, X., Liao, S., Li, G., Tang, J., Luo, J. ... Li, H. (2023). Ferroptosis contributes to hemolytic hyperbilirubinemia‑induced brain damage in vivo and in vitro. Molecular Medicine Reports, 28, 236. https://doi.org/10.3892/mmr.2023.13123
MLA
Zhou, J., Lin, X., Liao, S., Li, G., Tang, J., Luo, J., Zhang, C., Wu, S., Xu, L., Li, H."Ferroptosis contributes to hemolytic hyperbilirubinemia‑induced brain damage in vivo and in vitro". Molecular Medicine Reports 28.6 (2023): 236.
Chicago
Zhou, J., Lin, X., Liao, S., Li, G., Tang, J., Luo, J., Zhang, C., Wu, S., Xu, L., Li, H."Ferroptosis contributes to hemolytic hyperbilirubinemia‑induced brain damage in vivo and in vitro". Molecular Medicine Reports 28, no. 6 (2023): 236. https://doi.org/10.3892/mmr.2023.13123
Copy and paste a formatted citation
x
Spandidos Publications style
Zhou J, Lin X, Liao S, Li G, Tang J, Luo J, Zhang C, Wu S, Xu L, Li H, Li H, et al: Ferroptosis contributes to hemolytic hyperbilirubinemia‑induced brain damage in vivo and in vitro. Mol Med Rep 28: 236, 2023.
APA
Zhou, J., Lin, X., Liao, S., Li, G., Tang, J., Luo, J. ... Li, H. (2023). Ferroptosis contributes to hemolytic hyperbilirubinemia‑induced brain damage in vivo and in vitro. Molecular Medicine Reports, 28, 236. https://doi.org/10.3892/mmr.2023.13123
MLA
Zhou, J., Lin, X., Liao, S., Li, G., Tang, J., Luo, J., Zhang, C., Wu, S., Xu, L., Li, H."Ferroptosis contributes to hemolytic hyperbilirubinemia‑induced brain damage in vivo and in vitro". Molecular Medicine Reports 28.6 (2023): 236.
Chicago
Zhou, J., Lin, X., Liao, S., Li, G., Tang, J., Luo, J., Zhang, C., Wu, S., Xu, L., Li, H."Ferroptosis contributes to hemolytic hyperbilirubinemia‑induced brain damage in vivo and in vitro". Molecular Medicine Reports 28, no. 6 (2023): 236. https://doi.org/10.3892/mmr.2023.13123
Follow us
  • Twitter
  • LinkedIn
  • Facebook
About
  • Spandidos Publications
  • Careers
  • Cookie Policy
  • Privacy Policy
How can we help?
  • Help
  • Live Chat
  • Contact
  • Email to our Support Team