Spandidos Publications Logo
  • About
    • About Spandidos
    • Aims and Scopes
    • Abstracting and Indexing
    • Editorial Policies
    • Reprints and Permissions
    • Job Opportunities
    • Terms and Conditions
    • Contact
  • Journals
    • All Journals
    • Oncology Letters
      • Oncology Letters
      • Information for Authors
      • Editorial Policies
      • Editorial Board
      • Aims and Scope
      • Abstracting and Indexing
      • Bibliographic Information
      • Archive
    • International Journal of Oncology
      • International Journal of Oncology
      • Information for Authors
      • Editorial Policies
      • Editorial Board
      • Aims and Scope
      • Abstracting and Indexing
      • Bibliographic Information
      • Archive
    • Molecular and Clinical Oncology
      • Molecular and Clinical Oncology
      • Information for Authors
      • Editorial Policies
      • Editorial Board
      • Aims and Scope
      • Abstracting and Indexing
      • Bibliographic Information
      • Archive
    • Experimental and Therapeutic Medicine
      • Experimental and Therapeutic Medicine
      • Information for Authors
      • Editorial Policies
      • Editorial Board
      • Aims and Scope
      • Abstracting and Indexing
      • Bibliographic Information
      • Archive
    • International Journal of Molecular Medicine
      • International Journal of Molecular Medicine
      • Information for Authors
      • Editorial Policies
      • Editorial Board
      • Aims and Scope
      • Abstracting and Indexing
      • Bibliographic Information
      • Archive
    • Biomedical Reports
      • Biomedical Reports
      • Information for Authors
      • Editorial Policies
      • Editorial Board
      • Aims and Scope
      • Abstracting and Indexing
      • Bibliographic Information
      • Archive
    • Oncology Reports
      • Oncology Reports
      • Information for Authors
      • Editorial Policies
      • Editorial Board
      • Aims and Scope
      • Abstracting and Indexing
      • Bibliographic Information
      • Archive
    • Molecular Medicine Reports
      • Molecular Medicine Reports
      • Information for Authors
      • Editorial Policies
      • Editorial Board
      • Aims and Scope
      • Abstracting and Indexing
      • Bibliographic Information
      • Archive
    • World Academy of Sciences Journal
      • World Academy of Sciences Journal
      • Information for Authors
      • Editorial Policies
      • Editorial Board
      • Aims and Scope
      • Abstracting and Indexing
      • Bibliographic Information
      • Archive
    • International Journal of Functional Nutrition
      • International Journal of Functional Nutrition
      • Information for Authors
      • Editorial Policies
      • Editorial Board
      • Aims and Scope
      • Abstracting and Indexing
      • Bibliographic Information
      • Archive
    • International Journal of Epigenetics
      • International Journal of Epigenetics
      • Information for Authors
      • Editorial Policies
      • Editorial Board
      • Aims and Scope
      • Abstracting and Indexing
      • Bibliographic Information
      • Archive
    • Medicine International
      • Medicine International
      • Information for Authors
      • Editorial Policies
      • Editorial Board
      • Aims and Scope
      • Abstracting and Indexing
      • Bibliographic Information
      • Archive
  • Articles
  • Information
    • Information for Authors
    • Information for Reviewers
    • Information for Librarians
    • Information for Advertisers
    • Conferences
  • Language Editing
Spandidos Publications Logo
  • About
    • About Spandidos
    • Aims and Scopes
    • Abstracting and Indexing
    • Editorial Policies
    • Reprints and Permissions
    • Job Opportunities
    • Terms and Conditions
    • Contact
  • Journals
    • All Journals
    • Biomedical Reports
      • Information for Authors
      • Editorial Policies
      • Editorial Board
      • Aims and Scope
      • Abstracting and Indexing
      • Bibliographic Information
      • Archive
    • Experimental and Therapeutic Medicine
      • Information for Authors
      • Editorial Policies
      • Editorial Board
      • Aims and Scope
      • Abstracting and Indexing
      • Bibliographic Information
      • Archive
    • International Journal of Epigenetics
      • Information for Authors
      • Editorial Policies
      • Editorial Board
      • Aims and Scope
      • Abstracting and Indexing
      • Bibliographic Information
      • Archive
    • International Journal of Functional Nutrition
      • Information for Authors
      • Editorial Policies
      • Editorial Board
      • Aims and Scope
      • Abstracting and Indexing
      • Bibliographic Information
      • Archive
    • International Journal of Molecular Medicine
      • Information for Authors
      • Editorial Policies
      • Editorial Board
      • Aims and Scope
      • Abstracting and Indexing
      • Bibliographic Information
      • Archive
    • International Journal of Oncology
      • Information for Authors
      • Editorial Policies
      • Editorial Board
      • Aims and Scope
      • Abstracting and Indexing
      • Bibliographic Information
      • Archive
    • Medicine International
      • Information for Authors
      • Editorial Policies
      • Editorial Board
      • Aims and Scope
      • Abstracting and Indexing
      • Bibliographic Information
      • Archive
    • Molecular and Clinical Oncology
      • Information for Authors
      • Editorial Policies
      • Editorial Board
      • Aims and Scope
      • Abstracting and Indexing
      • Bibliographic Information
      • Archive
    • Molecular Medicine Reports
      • Information for Authors
      • Editorial Policies
      • Editorial Board
      • Aims and Scope
      • Abstracting and Indexing
      • Bibliographic Information
      • Archive
    • Oncology Letters
      • Information for Authors
      • Editorial Policies
      • Editorial Board
      • Aims and Scope
      • Abstracting and Indexing
      • Bibliographic Information
      • Archive
    • Oncology Reports
      • Information for Authors
      • Editorial Policies
      • Editorial Board
      • Aims and Scope
      • Abstracting and Indexing
      • Bibliographic Information
      • Archive
    • World Academy of Sciences Journal
      • Information for Authors
      • Editorial Policies
      • Editorial Board
      • Aims and Scope
      • Abstracting and Indexing
      • Bibliographic Information
      • Archive
  • Articles
  • Information
    • For Authors
    • For Reviewers
    • For Librarians
    • For Advertisers
    • Conferences
  • Language Editing
Login Register Submit
  • This site uses cookies
  • You can change your cookie settings at any time by following the instructions in our Cookie Policy. To find out more, you may read our Privacy Policy.

    I agree
Search articles by DOI, keyword, author or affiliation
Search
Advanced Search
presentation
Molecular Medicine Reports
Join Editorial Board Propose a Special Issue
Print ISSN: 1791-2997 Online ISSN: 1791-3004
Journal Cover
December-2024 Volume 30 Issue 6

Full Size Image

Sign up for eToc alerts
Recommend to Library

Journals

International Journal of Molecular Medicine

International Journal of Molecular Medicine

International Journal of Molecular Medicine is an international journal devoted to molecular mechanisms of human disease.

International Journal of Oncology

International Journal of Oncology

International Journal of Oncology is an international journal devoted to oncology research and cancer treatment.

Molecular Medicine Reports

Molecular Medicine Reports

Covers molecular medicine topics such as pharmacology, pathology, genetics, neuroscience, infectious diseases, molecular cardiology, and molecular surgery.

Oncology Reports

Oncology Reports

Oncology Reports is an international journal devoted to fundamental and applied research in Oncology.

Experimental and Therapeutic Medicine

Experimental and Therapeutic Medicine

Experimental and Therapeutic Medicine is an international journal devoted to laboratory and clinical medicine.

Oncology Letters

Oncology Letters

Oncology Letters is an international journal devoted to Experimental and Clinical Oncology.

Biomedical Reports

Biomedical Reports

Explores a wide range of biological and medical fields, including pharmacology, genetics, microbiology, neuroscience, and molecular cardiology.

Molecular and Clinical Oncology

Molecular and Clinical Oncology

International journal addressing all aspects of oncology research, from tumorigenesis and oncogenes to chemotherapy and metastasis.

World Academy of Sciences Journal

World Academy of Sciences Journal

Multidisciplinary open-access journal spanning biochemistry, genetics, neuroscience, environmental health, and synthetic biology.

International Journal of Functional Nutrition

International Journal of Functional Nutrition

Open-access journal combining biochemistry, pharmacology, immunology, and genetics to advance health through functional nutrition.

International Journal of Epigenetics

International Journal of Epigenetics

Publishes open-access research on using epigenetics to advance understanding and treatment of human disease.

Medicine International

Medicine International

An International Open Access Journal Devoted to General Medicine.

Journal Cover
December-2024 Volume 30 Issue 6

Full Size Image

Sign up for eToc alerts
Recommend to Library

  • Article
  • Citations
    • Cite This Article
    • Download Citation
    • Create Citation Alert
    • Remove Citation Alert
    • Cited By
  • Similar Articles
    • Related Articles (in Spandidos Publications)
    • Similar Articles (Google Scholar)
    • Similar Articles (PubMed)
  • Download PDF
  • Download XML
  • View XML
Article Open Access

Mild therapeutic hypothermic protection activates the PI3K/AKT signaling pathway to inhibit TRPM7 and suppress ferroptosis induced by myocardial ischemia‑reperfusion injury

  • Authors:
    • Yaqi Li
    • Yixuan Chen
    • Peng Yu
    • Deju Zhang
    • Xiaoyi Tang
    • Zicheng Zhu
    • Fan Xiao
    • Wei Deng
    • Yang Liu
    • Zhaoying Tan
    • Jing Zhang
    • Shuchun Yu
  • View Affiliations / Copyright

    Affiliations: Jiangxi Medical College, Nanchang University, Nanchang, Jiangxi 330006, P.R. China, Department of Anesthesiology, The Second Affiliated Hospital of Nanchang University, Nanchang, Jiangxi 330006, P.R. China, Department of Metabolism and Endocrinology, The Second Affiliated Hospital of Nanchang University, Jiangxi, Nanchang 330006, P.R. China, Food and Nutritional Sciences, School of Biological Sciences, The University of Hong Kong, Hong Kong, SAR, P.R. China
    Copyright: © Li et al. This is an open access article distributed under the terms of Creative Commons Attribution License.
  • Article Number: 220
    |
    Published online on: September 30, 2024
       https://doi.org/10.3892/mmr.2024.13345
  • Expand metrics +
Metrics: Total Views: 0 (Spandidos Publications: | PMC Statistics: )
Metrics: Total PDF Downloads: 0 (Spandidos Publications: | PMC Statistics: )
Cited By (CrossRef): 0 citations Loading Articles...

This article is mentioned in:



Abstract

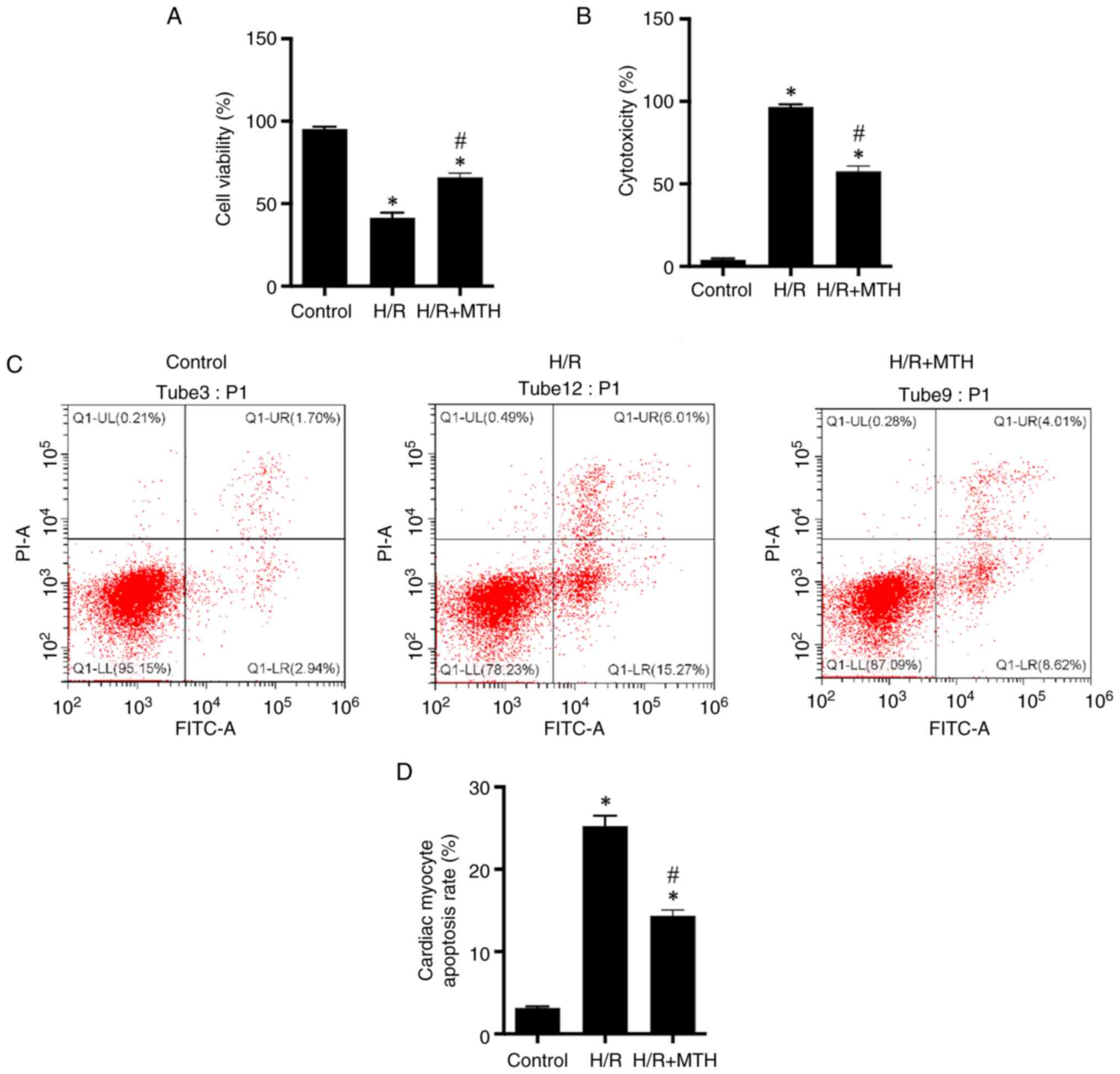
The present study aimed to investigate the role of PI3K‑mediated ferroptosis signaling induced by mild therapeutic hypothermia (MTH), which was defined as a temperature of 34˚C, in protecting against myocardial ischemia-reperfusion (I/R) injury (MIRI). To meet this aim, H9C2 cells underwent hypoxia‑reperfusion (H/R) and/or MTH. The MTT assay was used to assess cell viability, cytotoxicity was measured using a lactate dehydrogenase cytotoxicity assay, and Annexin V‑FITC/PI flow cytometric analysis was used to analyze early and late cell apoptosis. In addition, 84 healthy adult male Sprague‑Dawley rats were randomly divided into seven groups (n=12), and underwent I/R and various treatments. Hemodynamics were monitored, and the levels of myocardial injury marker enzymes and oxidative stress markers in myocardial tissue were measured using ELISA. The expression levels of PI3K, AKT, transient receptor potential cation channel subfamily M member 7 (TRPM7), glutathione peroxidase 4 (GPX4) and acyl‑CoA synthetase long chain family member 4 (ACSL4) in animals and cells were measured using western blot analysis. These experiments revealed that MTH could effectively reduce myocardial infarct size, improve hemodynamic performance following MIRI and suppress myocardial apoptosis, thereby contributing to the recovery from H/R injury. Mechanistically, MTH was revealed to be able to activate the PI3K/AKT signaling pathway in cells, upregulating GPX4, and downregulating the expression levels of TRPM7 and ACSL4. Treatment with 2‑aminoethoxydiphenyl borate (an inhibitor of TRPM7) could further strengthen the myocardial protective effects of MTH, whereas treatment with erastin (promoter of ferroptosis) and wortmannin (inhibitor of PI3K) led to the effective elimination of the myocardial protective effects of MTH. Compared with in the I/R group, the PI3K/AKT activation level and the expression levels of GPX4 were both significantly increased, whereas the expression levels of TRPM7 and ACSL4 were significantly decreased in the I/R + MTH group. Taken together, the results of the present study indicated that MTH may activate the PI3K/AKT signaling pathway to inhibit TRPM7 and suppress ferroptosis induced by MIRI.
View Figures

Figure 1

Figure 2

Figure 3

Figure 4

Figure 5

Figure 6

Figure 7

View References

1 

Petrie MC, Verma S, Docherty KF, Inzucchi SE, Anand I, Belohlávek J, Böhm M, Chiang CE, Chopra VK, de Boer RA, et al: Effect of dapagliflozin on worsening heart failure and cardiovascular death in patients with heart failure with and without diabetes. JAMA. 323:1353–1368. 2020. View Article : Google Scholar : PubMed/NCBI

2 

Raphael CE, Roger VL, Sandoval Y, Singh M, Bell M, Lerman A, Rihal CS, Gersh BJ, Lewis B, Lennon RJ, et al: Incidence, trends, and outcomes of type 2 myocardial infarction in a community cohort. Circulation. 141:454–463. 2020. View Article : Google Scholar : PubMed/NCBI

3 

Chang X, Toan S, Li R and Zhou H: Therapeutic strategies in ischemic cardiomyopathy: Focus on mitochondrial quality surveillance. EBioMedicine. 84:1042602022. View Article : Google Scholar : PubMed/NCBI

4 

Wang K, Li Y, Qiang T, Chen J and Wang X: Role of epigenetic regulation in myocardial ischemia/reperfusion injury. Pharmacol Res. 170:1057432021. View Article : Google Scholar : PubMed/NCBI

5 

Algoet M, Janssens S, Himmelreich U, Gsell W, Pusovnik M, Van den Eynde J and Oosterlinck W: Myocardial ischemia-reperfusion injury and the influence of inflammation. Trends Cardiovasc Med. 33:357–366. 2023. View Article : Google Scholar : PubMed/NCBI

6 

Zhao WK, Zhou Y, Xu TT and Wu Q: Ferroptosis: Opportunities and challenges in myocardial ischemia-reperfusion injury. Oxid Med Cell Longev. 2021:99296872021. View Article : Google Scholar : PubMed/NCBI

7 

Chen CL, Zhang L, Jin Z, Kasumov T and Chen YR: Mitochondrial redox regulation and myocardial ischemia-reperfusion injury. Am J Physiol Cell Physiol. 322:C12–C23. 2022. View Article : Google Scholar : PubMed/NCBI

8 

Mokhtari-Zaer A, Marefati N, Atkin SL, Butler AE and Sahebkar A: The protective role of curcumin in myocardial ischemia-reperfusion injury. J Cell Physiol. 234:214–222. 2018. View Article : Google Scholar : PubMed/NCBI

9 

Ibáñez B, Heusch G, Ovize M and Van de Werf F: Evolving therapies for myocardial ischemia/reperfusion injury. J Am Coll Cardiol. 65:1454–1471. 2015. View Article : Google Scholar : PubMed/NCBI

10 

Sessler DI: Mild perioperative hypothermia. N Engl J Med. 336:1730–1737. 1997. View Article : Google Scholar : PubMed/NCBI

11 

Shi H, Su Z, Su H, Chen H, Zhang Y and Cheng Y: Mild hypothermia improves brain injury in rats with intracerebral hemorrhage by inhibiting IRAK2/NF-κB signaling pathway. Brain Behav. 11:e019472021. View Article : Google Scholar : PubMed/NCBI

12 

Iaizzo PA, Kehler CH, Carr RJ, Sessler DI and Belani KG: Prior hypothermia attenuates malignant hyperthermia in susceptible swine. Anesth Analg. 82:803–809. 1996. View Article : Google Scholar : PubMed/NCBI

13 

Wass CT, Lanier WL, Hofer RE, Scheithauer BW and Andrews AG: Temperature changes of > or=1 degree C alter functional neurologic outcome and histopathology in a canine model of complete cerebral ischemia. Anesthesiology. 83:325–335. 1995. View Article : Google Scholar : PubMed/NCBI

14 

Schleef M, Gonnot F, Pillot B, Leon C, Chanon S, Vieille-Marchiset A, Rabeyrin M, Bidaux G, Guebre-Egziabher F, Juillard L, et al: Mild Therapeutic hypothermia protects from acute and chronic renal ischemia-reperfusion injury in mice by mitigated mitochondrial dysfunction and modulation of local and systemic inflammation. Int J Mol Sci. 23:92292022. View Article : Google Scholar : PubMed/NCBI

15 

Liu X, Wen S, Zhao S, Yan F, Zhao S, Wu D and Ji X: Mild therapeutic hypothermia protects the brain from ischemia/reperfusion injury through upregulation of iASPP. Aging Dis. 9:401–411. 2018. View Article : Google Scholar : PubMed/NCBI

16 

Xiao Q, Ye Q, Wang W, Xiao J, Fu B, Xia Z, Zhang X, Liu Z and Zeng X: Mild hypothermia pretreatment protects against liver ischemia reperfusion injury via the PI3K/AKT/FOXO3a pathway. Mol Med Rep. 16:7520–7526. 2017. View Article : Google Scholar : PubMed/NCBI

17 

Tissier R, Chenoune M, Ghaleh B, Cohen MV, Downey JM and Berdeaux A: The small chill: Mild hypothermia for cardioprotection? Cardiovasc Res. 88:406–414. 2010. View Article : Google Scholar : PubMed/NCBI

18 

Kanemoto S, Matsubara M, Noma M, Leshnower BG, Parish LM, Jackson BM, Hinmon R, Hamamoto H, Gorman JH III and Gorman RC: Mild hypothermia to limit myocardial ischemia-reperfusion injury: Importance of timing. Ann Thorac Surg. 87:157–163. 2009. View Article : Google Scholar : PubMed/NCBI

19 

Mochizuki T, Yu S, Katoh T, Aoki K and Sato S: Cardioprotective effect of therapeutic hypothermia at 34°C against ischaemia/reperfusion injury mediated by PI3K and nitric oxide in a rat isolated heart model. Resuscitation. 83:238–242. 2012. View Article : Google Scholar : PubMed/NCBI

20 

Gao R, Zhao H, Wang X, Tang B, Cai Y, Zhang X, Zong H, Li Y and Wang Y: Mild hypothermia therapy lowers the inflammatory level and apoptosis rate of myocardial cells of rats with myocardial ischemia-reperfusion injury via the NLRP3 inflammasome pathway. Comput Math Methods Med. 2021:64152752021. View Article : Google Scholar : PubMed/NCBI

21 

Harteneck C, Plant TD and Schultz G: From worm to man: Three subfamilies of TRP channels. Trends Neurosci. 23:159–166. 2000. View Article : Google Scholar : PubMed/NCBI

22 

Sah R, Mesirca P, Mason X, Gibson W, Bates-Withers C, Van den Boogert M, Chaudhuri D, Pu WT, Mangoni ME and Clapham DE: Timing of myocardial trpm7 deletion during cardiogenesis variably disrupts adult ventricular function, conduction, and repolarization. Circulation. 128:101–114. 2013. View Article : Google Scholar : PubMed/NCBI

23 

Zhao L, Wang Y, Sun N, Liu X, Li L and Shi J: Electroacupuncture regulates TRPM7 expression through the trkA/PI3K pathway after cerebral ischemia-reperfusion in rats. Life Sci. 81:1211–1222. 2007. View Article : Google Scholar : PubMed/NCBI

24 

Aarts M, Iihara K, Wei WL, Xiong ZG, Arundine M, Cerwinski W, MacDonald JF and Tymianski M: A key role for TRPM7 channels in anoxic neuronal death. Cell. 115:863–877. 2003. View Article : Google Scholar : PubMed/NCBI

25 

Fatima G, Sharma VP, Das SK and Mahdi AA: Oxidative stress and antioxidative parameters in patients with spinal cord injury: Implications in the pathogenesis of disease. Spinal Cord. 53:3–6. 2015. View Article : Google Scholar : PubMed/NCBI

26 

Meng Z, Wang X, Yang Z and Xiang F: Expression of transient receptor potential melastatin 7 up-regulated in the early stage of renal ischemia-reperfusion. Transplant Proc. 44:1206–1210. 2012. View Article : Google Scholar : PubMed/NCBI

27 

Zhou DM, Sun LL, Zhu J, Chen B, Li XQ and Li WD: MiR-9 promotes angiogenesis of endothelial progenitor cell to facilitate thrombi recanalization via targeting TRPM7 through PI3K/Akt/autophagy pathway. J Cell Mol Med. 24:4624–4632. 2020. View Article : Google Scholar : PubMed/NCBI

28 

Yang J, Hu S, Huang L, Zhou J, Xiang H, Yang H, Cheng H and Tang Y: Protective effect of inhibiting TRPM7 expression on hypoxia post-treatment H9C2 cardiomyocytes. Clin Hemorheol Microcirc. 77:91–105. 2021. View Article : Google Scholar : PubMed/NCBI

29 

Dixon SJ, Lemberg KM, Lamprecht MR, Skouta R, Zaitsev EM, Gleason CE, Patel DN, Bauer AJ, Cantley AM, Yang WS, et al: Ferroptosis: An iron-dependent form of nonapoptotic cell death. Cell. 149:1060–1072. 2012. View Article : Google Scholar : PubMed/NCBI

30 

Mou Y, Wang J, Wu J, He D, Zhang C, Duan C and Li B: Ferroptosis, a new form of cell death: Opportunities and challenges in cancer. J Hematol Oncol. 12:342019. View Article : Google Scholar : PubMed/NCBI

31 

Su LJ, Zhang JH, Gomez H, Murugan R, Hong X, Xu D, Jiang F and Peng ZY: Reactive oxygen species-induced lipid peroxidation in apoptosis, autophagy, and ferroptosis. Oxid Med Cell Longev. 2019:50808432019. View Article : Google Scholar : PubMed/NCBI

32 

Wu X, Li Y, Zhang S and Zhou X: Ferroptosis as a novel therapeutic target for cardiovascular disease. Theranostics. 11:3052–3059. 2021. View Article : Google Scholar : PubMed/NCBI

33 

Zhang Z, Tang J, Song J, Xie M, Liu Y, Dong Z, Liu X, Li X, Zhang M, Chen Y, et al: Elabela alleviates ferroptosis, myocardial remodeling, fibrosis and heart dysfunction in hypertensive mice by modulating the IL-6/STAT3/GPX4 signaling. Free Radic Biol Med. 181:130–142. 2022. View Article : Google Scholar : PubMed/NCBI

34 

Wang X, Chen X, Zhou W, Men H, Bao T, Sun Y, Wang Q, Tan Y, Keller BB, Tong Q, et al: Ferroptosis is essential for diabetic cardiomyopathy and is prevented by sulforaphane via AMPK/NRF2 pathways. Acta Pharm Sin B. 12:708–722. 2022. View Article : Google Scholar : PubMed/NCBI

35 

Sun L, Wang H, Xu D, Yu S, Zhang L and Li X: Lapatinib induces mitochondrial dysfunction to enhance oxidative stress and ferroptosis in doxorubicin-induced cardiomyocytes via inhibition of PI3K/AKT signaling pathway. Bioengineered. 13:48–60. 2022. View Article : Google Scholar : PubMed/NCBI

36 

Shi R, Fu Y, Zhao D, Boczek T, Wang W and Guo F: Cell death modulation by transient receptor potential melastatin channels TRPM2 and TRPM7 and their underlying molecular mechanisms. Biochem Pharmacol. 190:1146642021. View Article : Google Scholar : PubMed/NCBI

37 

Hickman DL: Euthanasia of neonatal rats and mice using carbon monoxide. J Am Assoc Lab Anim Sci. 62:274–278. 2023. View Article : Google Scholar : PubMed/NCBI

38 

Montaigne D, Marechal X, Modine T, Coisne A, Mouton S, Fayad G, Ninni S, Klein C, Ortmans S, Seunes C, et al: Daytime variation of perioperative myocardial injury in cardiac surgery and its prevention by Rev-Erbα antagonism: a single-centre propensity-matched cohort study and a randomised study. Lancet. 391:59–69. 2018. View Article : Google Scholar : PubMed/NCBI

39 

Lian ZX, Wang F, Fu JH, Chen ZY, Xin H and Yao RY: ATP-induced cardioprotection against myocardial ischemia/reperfusion injury is mediated through the RISK pathway. Exp Ther Med. 12:2063–2068. 2016. View Article : Google Scholar : PubMed/NCBI

40 

Ma X, Godar RJ, Liu H and Diwan A: Enhancing lysosome biogenesis attenuates BNIP3-induced cardiomyocyte death. Autophagy. 8:297–309. 2012. View Article : Google Scholar : PubMed/NCBI

41 

Moon BF, Iyer SK, Hwuang E, Solomon MP, Hall AT, Kumar R, Josselyn NJ, Higbee-Dempsey EM, Tsourkas A, Imai A, et al: Iron imaging in myocardial infarction reperfusion injury. Nat Commun. 11:32732020. View Article : Google Scholar : PubMed/NCBI

42 

Götberg M, Olivecrona GK, Koul S, Carlsson M, Engblom H, Ugander M, van der Pals J, Algotsson L, Arheden H and Erlinge D: A pilot study of rapid cooling by cold saline and endovascular cooling before reperfusion in patients with ST-elevation myocardial infarction. Circ Cardiovasc Interv. 3:400–407. 2010. View Article : Google Scholar : PubMed/NCBI

43 

Hamamoto H, Leshnower BG, Parish LM, Sakamoto H, Kanemoto S, Hinmon R, Miyamoto S, Gorman JH III and Gorman RC: Regional heterogeneity of myocardial reperfusion injury: Effect of mild hypothermia. Ann Thorac Surg. 87:164–171. 2009. View Article : Google Scholar : PubMed/NCBI

44 

Jung KT, Bapat A, Kim YK, Hucker WJ and Lee K: Therapeutic hypothermia for acute myocardial infarction: A narrative review of evidence from animal and clinical studies. Korean J Anesthesiol. 75:216–230. 2022. View Article : Google Scholar : PubMed/NCBI

45 

Qin Z, Shen S, Qu K, Nie Y and Zhang H: Mild hypothermia in rat with acute myocardial ischaemia-reperfusion injury complicating severe sepsis. J Cell Mol Med. 25:6448–6454. 2021. View Article : Google Scholar : PubMed/NCBI

46 

Maynard C, Longstreth WT Jr, Nichol G, Hallstrom A, Kudenchuk PJ, Rea T, Copass MK, Carlbom D, Deem S, Olsufka M, et al: Effect of prehospital induction of mild hypothermia on 3-month neurological status and 1-year survival among adults with cardiac arrest: Long-term follow-up of a randomized, clinical trial. J Am Heart Assoc. 4:e0016932015. View Article : Google Scholar : PubMed/NCBI

47 

Fuernau G, Beck J, Desch S, Eitel I, Jung C, Erbs S, Mangner N, Lurz P, Fengler K, Jobs A, et al: Mild Hypothermia in Cardiogenic Shock Complicating Myocardial Infarction. Circulation. 139:448–457. 2019. View Article : Google Scholar : PubMed/NCBI

48 

Karar J and Maity A: PI3K/AKT/mTOR pathway in angiogenesis. Front Mol Neurosci. 4:512011. View Article : Google Scholar : PubMed/NCBI

49 

Sánchez-Alegría K, Flores-León M, Avila-Muñoz E, Rodríguez-Corona N and Arias C: PI3K signaling in neurons: A central node for the control of multiple functions. Int J Mol Sci. 19:37252018. View Article : Google Scholar : PubMed/NCBI

50 

Di-Luoffo M, Ben-Meriem Z, Lefebvre P, Delarue M and Guillermet-Guibert J: PI3K functions as a hub in mechanotransduction. Trends Biochem Sci. 46:878–888. 2021. View Article : Google Scholar : PubMed/NCBI

51 

Ghigo A and Li M: Phosphoinositide 3-kinase: Friend and foe in cardiovascular disease. Front Pharmacol. 6:1692015. View Article : Google Scholar : PubMed/NCBI

52 

Yu D, Xiong J, Gao Y, Li J, Zhu D, Shen X, Sun L and Wang X: Resveratrol activates PI3K/AKT to reduce myocardial cell apoptosis and mitochondrial oxidative damage caused by myocardial ischemia/reperfusion injury. Acta Histochemica. 123:1517392021. View Article : Google Scholar : PubMed/NCBI

53 

Shen YC, Shen YJ, Lee WS, Chen MYC, Tu WC and Yang KT: Two benzene rings with a boron atom comprise the core structure of 2-APB responsible for the anti-oxidative and protective effect on the ischemia/reperfusion-induced rat heart injury. Antioxidants (Basel). 10:16672021. View Article : Google Scholar : PubMed/NCBI

54 

Deng W, Ren G, Luo J, Gao S, Huang W, Liu W and Ye S: TRPM7 mediates endoplasmic reticulum stress and ferroptosis in sepsis-induced myocardial injury. J Bioenerg Biomembr. 55:207–217. 2023. View Article : Google Scholar : PubMed/NCBI

55 

Ursini F and Maiorino M: Lipid peroxidation and ferroptosis: The role of GSH and GPx4. Free Radic Biol Med. 152:175–185. 2020. View Article : Google Scholar : PubMed/NCBI

56 

Doll S, Proneth B, Tyurina YY, Panzilius E, Kobayashi S, Ingold I, Irmler M, Beckers J, Aichler M, Walch A, et al: ACSL4 dictates ferroptosis sensitivity by shaping cellular lipid composition. Nat Chem Biol. 13:91–98. 2017. View Article : Google Scholar : PubMed/NCBI

57 

Bersuker K, Hendricks JM, Li Z, Magtanong L, Ford B, Tang PH, Roberts MA, Tong B, Maimone TJ, Zoncu R, et al: The CoQ oxidoreductase FSP1 acts parallel to GPX4 to inhibit ferroptosis. Nature. 575:688–692. 2019. View Article : Google Scholar : PubMed/NCBI

58 

Yu P, Zhang J, Ding Y, Chen D, Sun H, Yuan F, Li S, Li X, Yang P, Fu L, et al: Dexmedetomidine post-conditioning alleviates myocardial ischemia-reperfusion injury in rats by ferroptosis inhibition via SLC7A11/GPX4 axis activation. Hum Cell. 35:836–848. 2022. View Article : Google Scholar : PubMed/NCBI

Related Articles

  • Abstract
  • View
  • Download
  • Twitter
Copy and paste a formatted citation
Spandidos Publications style
Li Y, Chen Y, Yu P, Zhang D, Tang X, Zhu Z, Xiao F, Deng W, Liu Y, Tan Z, Tan Z, et al: Mild therapeutic hypothermic protection activates the PI3K/AKT signaling pathway to inhibit TRPM7 and suppress ferroptosis induced by myocardial ischemia‑reperfusion injury. Mol Med Rep 30: 220, 2024.
APA
Li, Y., Chen, Y., Yu, P., Zhang, D., Tang, X., Zhu, Z. ... Yu, S. (2024). Mild therapeutic hypothermic protection activates the PI3K/AKT signaling pathway to inhibit TRPM7 and suppress ferroptosis induced by myocardial ischemia‑reperfusion injury. Molecular Medicine Reports, 30, 220. https://doi.org/10.3892/mmr.2024.13345
MLA
Li, Y., Chen, Y., Yu, P., Zhang, D., Tang, X., Zhu, Z., Xiao, F., Deng, W., Liu, Y., Tan, Z., Zhang, J., Yu, S."Mild therapeutic hypothermic protection activates the PI3K/AKT signaling pathway to inhibit TRPM7 and suppress ferroptosis induced by myocardial ischemia‑reperfusion injury". Molecular Medicine Reports 30.6 (2024): 220.
Chicago
Li, Y., Chen, Y., Yu, P., Zhang, D., Tang, X., Zhu, Z., Xiao, F., Deng, W., Liu, Y., Tan, Z., Zhang, J., Yu, S."Mild therapeutic hypothermic protection activates the PI3K/AKT signaling pathway to inhibit TRPM7 and suppress ferroptosis induced by myocardial ischemia‑reperfusion injury". Molecular Medicine Reports 30, no. 6 (2024): 220. https://doi.org/10.3892/mmr.2024.13345
Copy and paste a formatted citation
x
Spandidos Publications style
Li Y, Chen Y, Yu P, Zhang D, Tang X, Zhu Z, Xiao F, Deng W, Liu Y, Tan Z, Tan Z, et al: Mild therapeutic hypothermic protection activates the PI3K/AKT signaling pathway to inhibit TRPM7 and suppress ferroptosis induced by myocardial ischemia‑reperfusion injury. Mol Med Rep 30: 220, 2024.
APA
Li, Y., Chen, Y., Yu, P., Zhang, D., Tang, X., Zhu, Z. ... Yu, S. (2024). Mild therapeutic hypothermic protection activates the PI3K/AKT signaling pathway to inhibit TRPM7 and suppress ferroptosis induced by myocardial ischemia‑reperfusion injury. Molecular Medicine Reports, 30, 220. https://doi.org/10.3892/mmr.2024.13345
MLA
Li, Y., Chen, Y., Yu, P., Zhang, D., Tang, X., Zhu, Z., Xiao, F., Deng, W., Liu, Y., Tan, Z., Zhang, J., Yu, S."Mild therapeutic hypothermic protection activates the PI3K/AKT signaling pathway to inhibit TRPM7 and suppress ferroptosis induced by myocardial ischemia‑reperfusion injury". Molecular Medicine Reports 30.6 (2024): 220.
Chicago
Li, Y., Chen, Y., Yu, P., Zhang, D., Tang, X., Zhu, Z., Xiao, F., Deng, W., Liu, Y., Tan, Z., Zhang, J., Yu, S."Mild therapeutic hypothermic protection activates the PI3K/AKT signaling pathway to inhibit TRPM7 and suppress ferroptosis induced by myocardial ischemia‑reperfusion injury". Molecular Medicine Reports 30, no. 6 (2024): 220. https://doi.org/10.3892/mmr.2024.13345
Follow us
  • Twitter
  • LinkedIn
  • Facebook
About
  • Spandidos Publications
  • Careers
  • Cookie Policy
  • Privacy Policy
How can we help?
  • Help
  • Live Chat
  • Contact
  • Email to our Support Team