Spandidos Publications Logo
  • About
    • About Spandidos
    • Aims and Scopes
    • Abstracting and Indexing
    • Editorial Policies
    • Reprints and Permissions
    • Job Opportunities
    • Terms and Conditions
    • Contact
  • Journals
    • All Journals
    • Oncology Letters
      • Oncology Letters
      • Information for Authors
      • Editorial Policies
      • Editorial Board
      • Aims and Scope
      • Abstracting and Indexing
      • Bibliographic Information
      • Archive
    • International Journal of Oncology
      • International Journal of Oncology
      • Information for Authors
      • Editorial Policies
      • Editorial Board
      • Aims and Scope
      • Abstracting and Indexing
      • Bibliographic Information
      • Archive
    • Molecular and Clinical Oncology
      • Molecular and Clinical Oncology
      • Information for Authors
      • Editorial Policies
      • Editorial Board
      • Aims and Scope
      • Abstracting and Indexing
      • Bibliographic Information
      • Archive
    • Experimental and Therapeutic Medicine
      • Experimental and Therapeutic Medicine
      • Information for Authors
      • Editorial Policies
      • Editorial Board
      • Aims and Scope
      • Abstracting and Indexing
      • Bibliographic Information
      • Archive
    • International Journal of Molecular Medicine
      • International Journal of Molecular Medicine
      • Information for Authors
      • Editorial Policies
      • Editorial Board
      • Aims and Scope
      • Abstracting and Indexing
      • Bibliographic Information
      • Archive
    • Biomedical Reports
      • Biomedical Reports
      • Information for Authors
      • Editorial Policies
      • Editorial Board
      • Aims and Scope
      • Abstracting and Indexing
      • Bibliographic Information
      • Archive
    • Oncology Reports
      • Oncology Reports
      • Information for Authors
      • Editorial Policies
      • Editorial Board
      • Aims and Scope
      • Abstracting and Indexing
      • Bibliographic Information
      • Archive
    • Molecular Medicine Reports
      • Molecular Medicine Reports
      • Information for Authors
      • Editorial Policies
      • Editorial Board
      • Aims and Scope
      • Abstracting and Indexing
      • Bibliographic Information
      • Archive
    • World Academy of Sciences Journal
      • World Academy of Sciences Journal
      • Information for Authors
      • Editorial Policies
      • Editorial Board
      • Aims and Scope
      • Abstracting and Indexing
      • Bibliographic Information
      • Archive
    • International Journal of Functional Nutrition
      • International Journal of Functional Nutrition
      • Information for Authors
      • Editorial Policies
      • Editorial Board
      • Aims and Scope
      • Abstracting and Indexing
      • Bibliographic Information
      • Archive
    • International Journal of Epigenetics
      • International Journal of Epigenetics
      • Information for Authors
      • Editorial Policies
      • Editorial Board
      • Aims and Scope
      • Abstracting and Indexing
      • Bibliographic Information
      • Archive
    • Medicine International
      • Medicine International
      • Information for Authors
      • Editorial Policies
      • Editorial Board
      • Aims and Scope
      • Abstracting and Indexing
      • Bibliographic Information
      • Archive
  • Articles
  • Information
    • Information for Authors
    • Information for Reviewers
    • Information for Librarians
    • Information for Advertisers
    • Conferences
  • Language Editing
Spandidos Publications Logo
  • About
    • About Spandidos
    • Aims and Scopes
    • Abstracting and Indexing
    • Editorial Policies
    • Reprints and Permissions
    • Job Opportunities
    • Terms and Conditions
    • Contact
  • Journals
    • All Journals
    • Biomedical Reports
      • Information for Authors
      • Editorial Policies
      • Editorial Board
      • Aims and Scope
      • Abstracting and Indexing
      • Bibliographic Information
      • Archive
    • Experimental and Therapeutic Medicine
      • Information for Authors
      • Editorial Policies
      • Editorial Board
      • Aims and Scope
      • Abstracting and Indexing
      • Bibliographic Information
      • Archive
    • International Journal of Epigenetics
      • Information for Authors
      • Editorial Policies
      • Editorial Board
      • Aims and Scope
      • Abstracting and Indexing
      • Bibliographic Information
      • Archive
    • International Journal of Functional Nutrition
      • Information for Authors
      • Editorial Policies
      • Editorial Board
      • Aims and Scope
      • Abstracting and Indexing
      • Bibliographic Information
      • Archive
    • International Journal of Molecular Medicine
      • Information for Authors
      • Editorial Policies
      • Editorial Board
      • Aims and Scope
      • Abstracting and Indexing
      • Bibliographic Information
      • Archive
    • International Journal of Oncology
      • Information for Authors
      • Editorial Policies
      • Editorial Board
      • Aims and Scope
      • Abstracting and Indexing
      • Bibliographic Information
      • Archive
    • Medicine International
      • Information for Authors
      • Editorial Policies
      • Editorial Board
      • Aims and Scope
      • Abstracting and Indexing
      • Bibliographic Information
      • Archive
    • Molecular and Clinical Oncology
      • Information for Authors
      • Editorial Policies
      • Editorial Board
      • Aims and Scope
      • Abstracting and Indexing
      • Bibliographic Information
      • Archive
    • Molecular Medicine Reports
      • Information for Authors
      • Editorial Policies
      • Editorial Board
      • Aims and Scope
      • Abstracting and Indexing
      • Bibliographic Information
      • Archive
    • Oncology Letters
      • Information for Authors
      • Editorial Policies
      • Editorial Board
      • Aims and Scope
      • Abstracting and Indexing
      • Bibliographic Information
      • Archive
    • Oncology Reports
      • Information for Authors
      • Editorial Policies
      • Editorial Board
      • Aims and Scope
      • Abstracting and Indexing
      • Bibliographic Information
      • Archive
    • World Academy of Sciences Journal
      • Information for Authors
      • Editorial Policies
      • Editorial Board
      • Aims and Scope
      • Abstracting and Indexing
      • Bibliographic Information
      • Archive
  • Articles
  • Information
    • For Authors
    • For Reviewers
    • For Librarians
    • For Advertisers
    • Conferences
  • Language Editing
Login Register Submit
  • This site uses cookies
  • You can change your cookie settings at any time by following the instructions in our Cookie Policy. To find out more, you may read our Privacy Policy.

    I agree
Search articles by DOI, keyword, author or affiliation
Search
Advanced Search
presentation
Molecular Medicine Reports
Join Editorial Board Propose a Special Issue
Print ISSN: 1791-2997 Online ISSN: 1791-3004
Journal Cover
March-2025 Volume 31 Issue 3

Full Size Image

Sign up for eToc alerts
Recommend to Library

Journals

International Journal of Molecular Medicine

International Journal of Molecular Medicine

International Journal of Molecular Medicine is an international journal devoted to molecular mechanisms of human disease.

International Journal of Oncology

International Journal of Oncology

International Journal of Oncology is an international journal devoted to oncology research and cancer treatment.

Molecular Medicine Reports

Molecular Medicine Reports

Covers molecular medicine topics such as pharmacology, pathology, genetics, neuroscience, infectious diseases, molecular cardiology, and molecular surgery.

Oncology Reports

Oncology Reports

Oncology Reports is an international journal devoted to fundamental and applied research in Oncology.

Experimental and Therapeutic Medicine

Experimental and Therapeutic Medicine

Experimental and Therapeutic Medicine is an international journal devoted to laboratory and clinical medicine.

Oncology Letters

Oncology Letters

Oncology Letters is an international journal devoted to Experimental and Clinical Oncology.

Biomedical Reports

Biomedical Reports

Explores a wide range of biological and medical fields, including pharmacology, genetics, microbiology, neuroscience, and molecular cardiology.

Molecular and Clinical Oncology

Molecular and Clinical Oncology

International journal addressing all aspects of oncology research, from tumorigenesis and oncogenes to chemotherapy and metastasis.

World Academy of Sciences Journal

World Academy of Sciences Journal

Multidisciplinary open-access journal spanning biochemistry, genetics, neuroscience, environmental health, and synthetic biology.

International Journal of Functional Nutrition

International Journal of Functional Nutrition

Open-access journal combining biochemistry, pharmacology, immunology, and genetics to advance health through functional nutrition.

International Journal of Epigenetics

International Journal of Epigenetics

Publishes open-access research on using epigenetics to advance understanding and treatment of human disease.

Medicine International

Medicine International

An International Open Access Journal Devoted to General Medicine.

Journal Cover
March-2025 Volume 31 Issue 3

Full Size Image

Sign up for eToc alerts
Recommend to Library

  • Article
  • Citations
    • Cite This Article
    • Download Citation
    • Create Citation Alert
    • Remove Citation Alert
    • Cited By
  • Similar Articles
    • Related Articles (in Spandidos Publications)
    • Similar Articles (Google Scholar)
    • Similar Articles (PubMed)
  • Download PDF
  • Download XML
  • View XML

  • Supplementary Files
    • Supplementary_Data.xlsx
Article Open Access

Application of integrated omics in aseptic loosening of prostheses after hip replacement

  • Authors:
    • Yun-Ke Liu
    • Yong-Hui Dong
    • Xia-Ming Liang
    • Shuo Qiang
    • Meng-En Li
    • Zhuang Sun
    • Xin Zhao
    • Zhi-Hua Yan
    • Jia Zheng
  • View Affiliations / Copyright

    Affiliations: Department of Orthopedics, People's Hospital of Zhengzhou University, Zhengzhou, Henan 450003, P.R. China
    Copyright: © Liu et al. This is an open access article distributed under the terms of Creative Commons Attribution License.
  • Article Number: 65
    |
    Published online on: January 3, 2025
       https://doi.org/10.3892/mmr.2025.13430
  • Expand metrics +
Metrics: Total Views: 0 (Spandidos Publications: | PMC Statistics: )
Metrics: Total PDF Downloads: 0 (Spandidos Publications: | PMC Statistics: )
Cited By (CrossRef): 0 citations Loading Articles...

This article is mentioned in:



Abstract

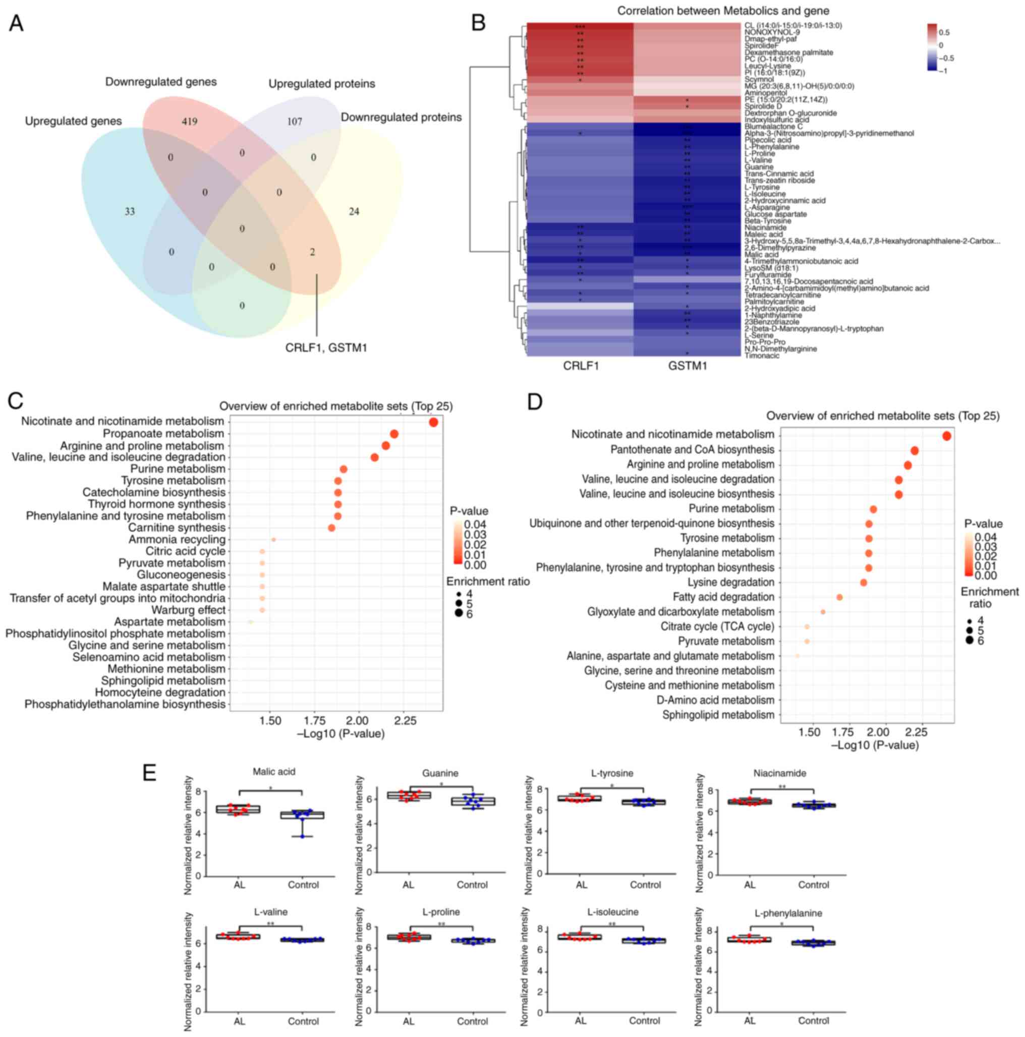
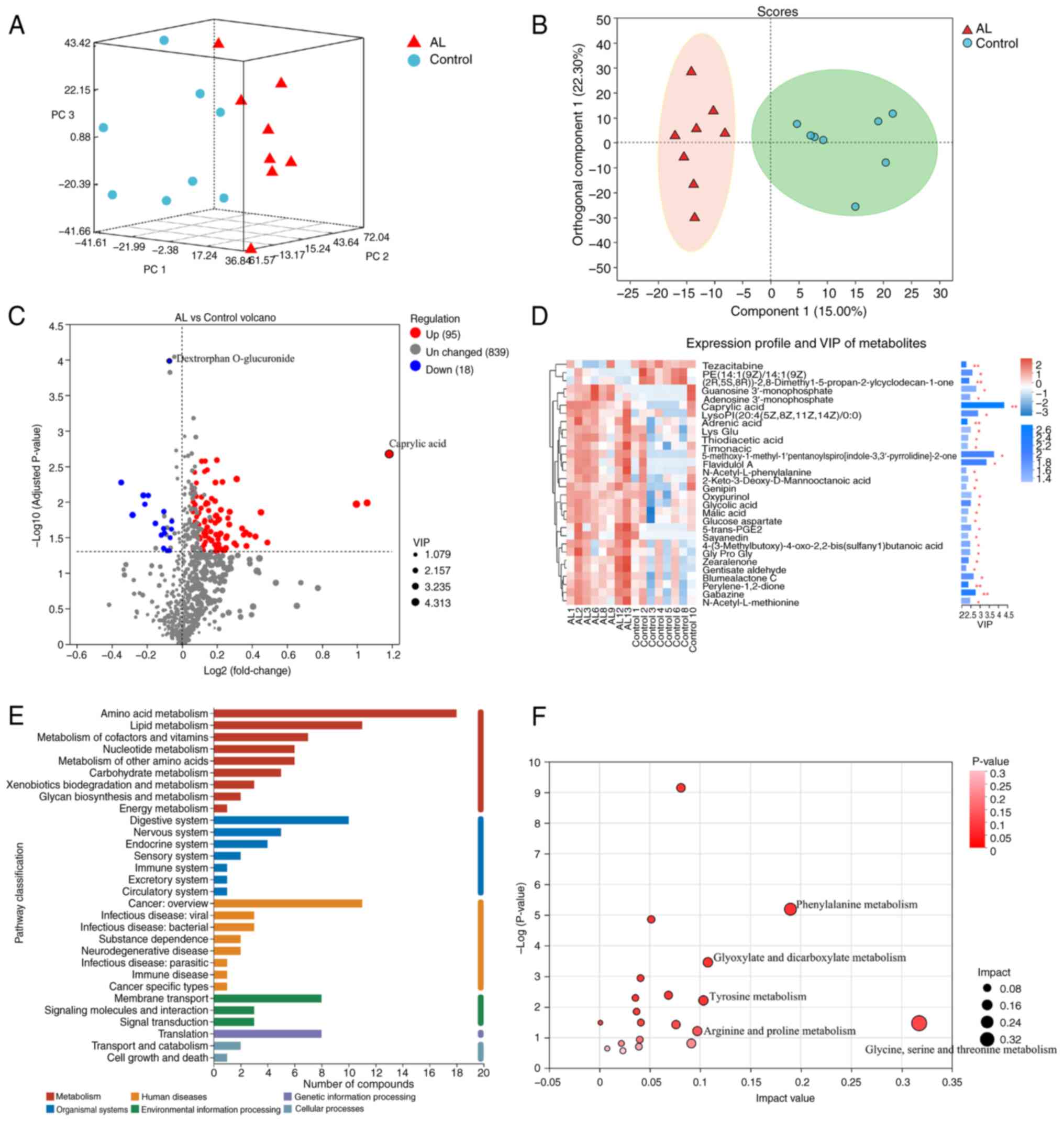
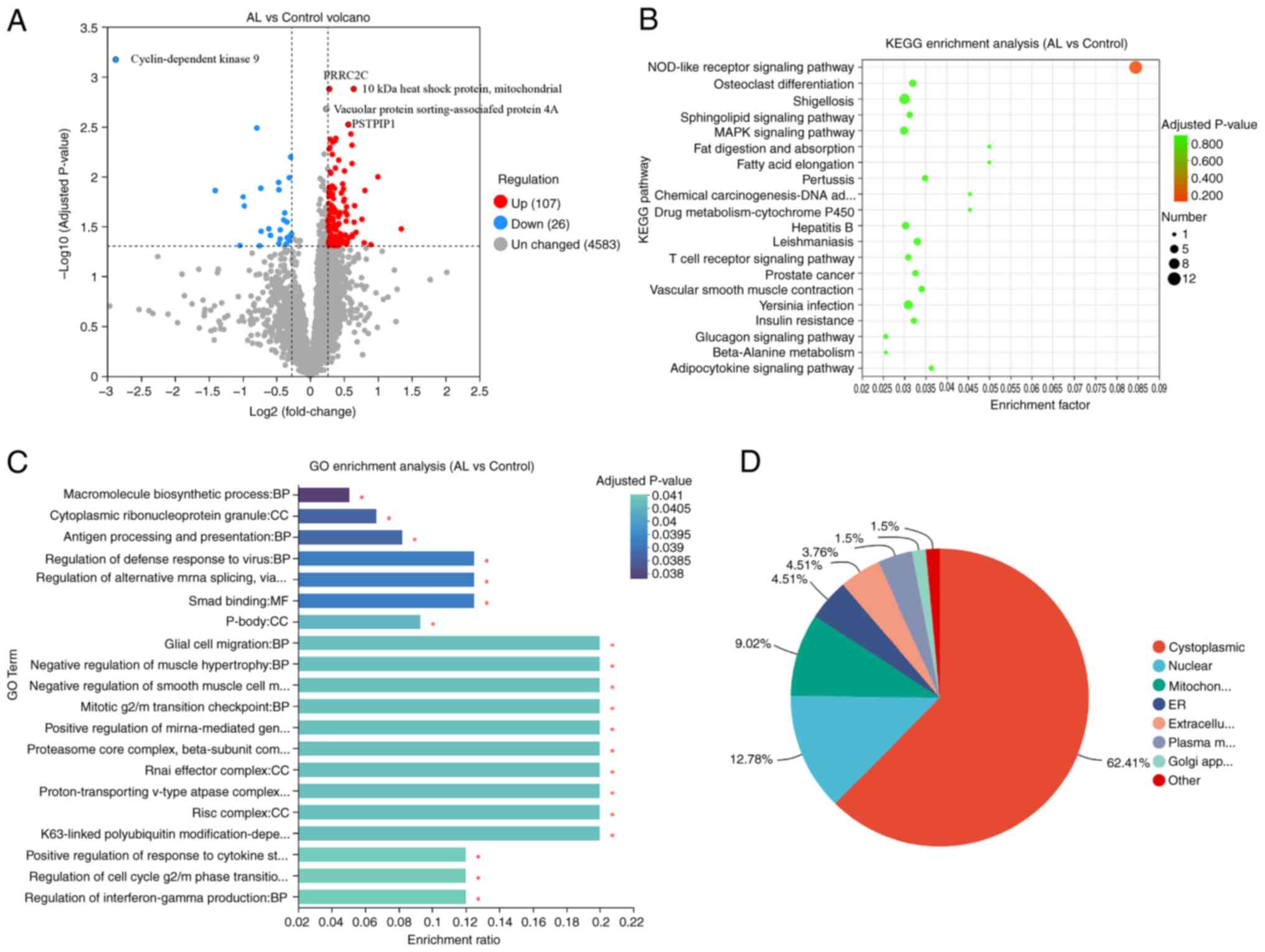
Aseptic loosening (AL) of artificial hip joints is the most common complication following hip replacement surgery. A total of eight patients diagnosed with AL following total hip arthroplasty (THA) undergoing total hip replacement and eight control patients diagnosed with avascular necrosis of femoral head (ANFH) or femoral neck fracture undergoing THA were enrolled. The samples of the AL group were from synovial tissue surrounding the lining/head/neck of the prosthesis, and the samples of the control group were from the synovium in the joint cavity. The present study utilized second‑generation high‑throughput sequencing and mass spectrometry to detect differentially expressed genes, proteins and metabolites in the samples, as well as Gene Ontology and Kyoto Encyclopedia of Genes and Genomes analysis. Key genes cytokine receptor‑like factor‑1 (CRLF1) and glutathione‑S transferase µ1 (GSTM1) expression levels were verified by reverse transcription‑quantitative PCR and western blotting. The integrated transcriptomics, proteomics and untargeted metabolomics analyses revealed characteristic metabolite changes (biosynthesis of guanine, L‑glycine and adenosine) and decreased CRLF1 and GSTM1 in AL, which were primarily associated with amino acid metabolism and lipid metabolism. In summary, the present study may uncover the underlying mechanisms of AL pathology and provide stable and accurate biomarkers for early warning and diagnosis.
View Figures

Figure 1

Figure 2

Figure 3

Figure 4

Figure 5

Figure 6

View References

1 

Singh JA, Yu S, Chen L and Cleveland JD: Rates of total joint replacement in the United States: Future projections to 2020–2040 using the national inpatient sample. J Rheumatol. 46:1134–1140. 2019. View Article : Google Scholar : PubMed/NCBI

2 

Apostu D, Lucaciu O, Berce C, Lucaciu D and Cosma D: Current methods of preventing aseptic loosening and improving osseointegration of titanium implants in cementless total hip arthroplasty: A review. J Int Med Res. 46:2104–2119. 2018. View Article : Google Scholar : PubMed/NCBI

3 

Bozic KJ, Kamath AF, Ong K, Lau E, Kurtz S, Chan V, Vail TP, Rubash H and Berry DJ: Comparative epidemiology of revision arthroplasty: Failed THA poses greater clinical and economic burdens than failed TKA. Clin Orthop Relat Res. 473:2131–2138. 2015. View Article : Google Scholar : PubMed/NCBI

4 

Kurtz SM, Lau EC, Ong KL, Adler EM, Kolisek FR and Manley MT: Which clinical and patient factors influence the national economic burden of hospital readmissions after total joint arthroplasty? Clin Orthop Relat Res. 475:2926–2937. 2017. View Article : Google Scholar : PubMed/NCBI

5 

Di Minno A, Gelzo M, Stornaiuolo M, Ruoppolo M and Castaldo G: The evolving landscape of untargeted metabolomics. Nutr Metab Cardiovasc Dis. 31:1645–1652. 2021. View Article : Google Scholar : PubMed/NCBI

6 

Schrimpe-Rutledge AC, Codreanu SG, Sherrod SD and McLean JA: Untargeted metabolomics strategies-challenges and emerging directions. J Am Soc Mass Spectrom. 27:1897–1905. 2016. View Article : Google Scholar : PubMed/NCBI

7 

Cui L, Lu H and Lee YH: Challenges and emergent solutions for LC-MS/MS based untargeted metabolomics in diseases. Mass Spectrom Rev. 37:772–792. 2018. View Article : Google Scholar : PubMed/NCBI

8 

Muthubharathi BC, Gowripriya T and Balamurugan K: Metabolomics: Small molecules that matter more. Mol Omics. 17:210–229. 2021. View Article : Google Scholar : PubMed/NCBI

9 

Liu D, Ma L, Zheng J, Zhang Z, Zhang N, Han Z, Wang X, Zhao J, Lv S and Cui H: Isopsoralen improves glucocorticoid-induced osteoporosis by regulating purine metabolism and promoting cGMP/PKG pathway-mediated osteoblast differentiation. Curr Drug Metab. 25:288–297. 2024. View Article : Google Scholar : PubMed/NCBI

10 

Misra BB, Jayapalan S, Richards AK, Helderman RCM and Rendina-Ruedy E: Untargeted metabolomics in primary murine bone marrow stromal cells reveals distinct profile throughout osteoblast differentiation. Metabolomics. 17:862021. View Article : Google Scholar : PubMed/NCBI

11 

Amirhosseini M, Andersson G, Aspenberg P and Fahlgren A: Mechanical instability and titanium particles induce similar transcriptomic changes in a rat model for periprosthetic osteolysis and aseptic loosening. Bone Rep. 7:17–25. 2017. View Article : Google Scholar : PubMed/NCBI

12 

Pioletti DP, Leoni L, Genini D, Takei H, Du P and Corbeil J: Gene expression analysis of osteoblastic cells contacted by orthopedic implant particles. J Biomed Mater Res. 61:408–420. 2002. View Article : Google Scholar : PubMed/NCBI

13 

Abele JT, Swami VG, Russell G, Masson EC and Flemming JP: The accuracy of single photon emission computed tomography/computed tomography arthrography in evaluating aseptic loosening of hip and knee prostheses. J Arthroplasty. 30:1647–1651. 2015. View Article : Google Scholar : PubMed/NCBI

14 

Hou Y, He D, Ye L, Wang G, Zheng Q and Hao H: An improved detection and identification strategy for untargeted metabolomics based on UPLC-MS. J Pharm Biomed Anal. 191:1135312020. View Article : Google Scholar : PubMed/NCBI

15 

Wang Y and Huang J: Untargeted metabolomic analysis of metabolites related to body dysmorphic disorder (BDD). Funct Integr Genomics. 23:702023. View Article : Google Scholar : PubMed/NCBI

16 

Zhang Z, Yin Y, Chen T, You J, Zhang W, Zhao Y, Ren Y, Wang H, Chen X and Zuo X: Investigating the impact of human blood metabolites on the Sepsis development and progression: A study utilizing two-sample Mendelian randomization. Front Med (Lausanne). 10:13103912023. View Article : Google Scholar : PubMed/NCBI

17 

Yamamoto N, Suzuki T, Kobayashi M, Dohra H, Sasaki Y, Hirai H, Yokoyama K, Kawagishi H and Yano K: A-WINGS: An integrated genome database for Pleurocybella porrigens (Angel's wing oyster mushroom, Sugihiratake). BMC Res Notes. 7:8662014. View Article : Google Scholar : PubMed/NCBI

18 

Blum T, Briesemeister S and Kohlbacher O: MultiLoc2: Integrating phylogeny and gene ontology terms improves subcellular protein localization prediction. BMC Bioinformatics. 10:2742009. View Article : Google Scholar : PubMed/NCBI

19 

Schmittgen TD and Livak KJ: Analyzing real-time PCR data by the comparative C(T) method. Nat Protoc. 3:1101–1108. 2008. View Article : Google Scholar : PubMed/NCBI

20 

Chopra N and Knollmann BC: Triadin regulates cardiac muscle couplon structure and microdomain Ca(2+) signalling: A path towards ventricular arrhythmias. Cardiovasc Res. 98:187–191. 2013. View Article : Google Scholar : PubMed/NCBI

21 

Xue S, Shao Q, Zhu LB, Jiang YF, Wang C, Xue B, Lu HM, Sang WL and Ma JZ: LDC000067 suppresses RANKL-induced osteoclastogenesis in vitro and prevents LPS-induced osteolysis in vivo. Int Immunopharmacol. 75:1058262019. View Article : Google Scholar : PubMed/NCBI

22 

Gillani M and Pollastri G: Protein subcellular localization prediction tools. Comput Struct Biotechnol J. 23:1796–1807. 2024. View Article : Google Scholar : PubMed/NCBI

23 

Abu-Amer Y, Darwech I and Clohisy JC: Aseptic loosening of total joint replacements: Mechanisms underlying osteolysis and potential therapies. Arthritis Res Ther. 9 (Suppl 1):S62007. View Article : Google Scholar : PubMed/NCBI

24 

Lee JD, Kim HY, Kang K, Jeong HG, Song MK, Tae IH, Lee SH, Kim HR, Lee K, Chae S, et al: Integration of transcriptomics, proteomics and metabolomics identifies biomarkers for pulmonary injury by polyhexamethylene guanidine phosphate (PHMG-p), a humidifier disinfectant, in rats. Arch Toxicol. 94:887–909. 2020. View Article : Google Scholar : PubMed/NCBI

25 

Koks G, Pfaff AL, Bubb VJ, Quinn JP and Koks S: At the dawn of the transcriptomic medicine. Exp Biol Med (Maywood). 246:286–292. 2021. View Article : Google Scholar : PubMed/NCBI

26 

Aslam B, Basit M, Nisar MA, Khurshid M and Rasool MH: Proteomics: Technologies and their applications. J Chromatogr Sci. 55:182–196. 2017. View Article : Google Scholar : PubMed/NCBI

27 

Newgard CB: Metabolomics and metabolic diseases: Where do we stand? Cell Metab. 25:43–56. 2017. View Article : Google Scholar : PubMed/NCBI

28 

Qiu S, Cai Y, Yao H, Lin C, Xie Y, Tang S and Zhang A: Small molecule metabolites: Discovery of biomarkers and therapeutic targets. Signal Transduct Target Ther. 8:1322023. View Article : Google Scholar : PubMed/NCBI

29 

Wishart DS: Metabolomics for investigating physiological and pathophysiological processes. Physiol Rev. 99:1819–1875. 2019. View Article : Google Scholar : PubMed/NCBI

30 

Paquette AG, MacDonald J, Bammler T, Day DB, Loftus CT, Buth E, Mason WA, Bush NR, Lewinn KZ, Marsit C, et al: Placental transcriptomic signatures of spontaneous preterm birth. Am J Obstet Gynecol. 228:73.e1–73.e18. 2023. View Article : Google Scholar : PubMed/NCBI

31 

Elson GC, Graber P, Losberger C, Herren S, Gretener D, Menoud LN, Wells TN, Kosco-Vilbois MH and Gauchat JF: Cytokine-like factor-1, a novel soluble protein, shares homology with members of the cytokine type I receptor family. J Immunol. 161:1371–1379. 1998. View Article : Google Scholar : PubMed/NCBI

32 

Tsuritani K, Takeda J, Sakagami J, Ishii A, Eriksson T, Hara T, Ishibashi H, Koshihara Y, Yamada K and Yoneda Y: Cytokine receptor-like factor 1 is highly expressed in damaged human knee osteoarthritic cartilage and involved in osteoarthritis downstream of TGF-beta. Calcif Tissue Int. 86:47–57. 2010. View Article : Google Scholar : PubMed/NCBI

33 

Xu H, Ding C, Guo C, Xiang S, Wang Y, Luo B and Xiang H: Suppression of CRLF1 promotes the chondrogenic differentiation of bone marrow-derived mesenchymal stem and protects cartilage tissue from damage in osteoarthritis via activation of miR-320. Mol Med. 27:1162021. View Article : Google Scholar : PubMed/NCBI

34 

Li P, Li D, Lu Y, Pan S, Cheng F, Li S, Zhang X, Huo J, Liu D and Liu Z: GSTT1/GSTM1 deficiency aggravated cisplatin-induced acute kidney injury via ROS-triggered ferroptosis. Front Immunol. 15:14572302024. View Article : Google Scholar : PubMed/NCBI

35 

Ye J, Mu YY, Wang J and He XF: Individual effects of GSTM1 and GSTT1 polymorphisms on cervical or ovarian cancer risk: An updated meta-analysis. Front Genet. 13:10745702023. View Article : Google Scholar : PubMed/NCBI

36 

Li L, Li JG, Liu CY and Ding YJ: Effect of CYP1A1 and GSTM1 genetic polymorphisms on bone tumor susceptibility. Genet Mol Res. 14:16600–16607. 2015. View Article : Google Scholar : PubMed/NCBI

37 

Mlakar SJ, Osredkar J, Prezelj J and Marc J: Opposite effects of GSTM1-and GSTT1: Gene deletion variants on bone mineral density. Dis Markers. 31:279–287. 2011. View Article : Google Scholar : PubMed/NCBI

38 

Wang Y, Jia Y, Xu Y, Liu X, Wang Z, Liu Y, Li B and Liu J: Exploring the association between glutathione metabolism and ferroptosis in osteoblasts with disuse osteoporosis and the key genes connecting them. Comput Math Methods Med. 12:49147272022.PubMed/NCBI

39 

Li P, Liu Z, Wang J, Bi X, Xiao Y, Qiao R, Zhou X, Guo S, Wan P, Chang M, et al: Gstm1/Gstt1 is essential for reducing cisplatin ototoxicity in CBA/CaJ mice. FASEB J. 36:e223732022. View Article : Google Scholar : PubMed/NCBI

40 

Feng H, Schorpp K, Jin J, Yozwiak CE, Hoffstrom BG, Decker AM, Rajbhandari P, Stokes ME, Bender HG, Csuka JM, et al: Transferrin receptor is a specific ferroptosis marker. Cell Rep. 30:3411–3423. 2020. View Article : Google Scholar : PubMed/NCBI

41 

Kinov P, Leithner A, Radl R, Bodo K, Khoschsorur GA, Schauenstein K and Windhager R: Role of free radicals in aseptic loosening of hip arthroplasty. J Orthop Res. 24:55–62. 2006. View Article : Google Scholar : PubMed/NCBI

42 

Dong J, Ruan B, Zhang L, Wei A, Li C, Tang N, Zhu L, Jiang Q and Cao W: DNA methylation-mediated GPX4 transcriptional repression and osteoblast ferroptosis promote titanium particle-induced osteolysis. Research (Wash D C). 7:04572024.PubMed/NCBI

43 

Xu Y, Sang W, Zhong Y, Xue S, Yang M, Wang C, Lu H, Huan R, Mao X, Zhu L, et al: CoCrMo-Nanoparticles induced peri-implant osteolysis by promoting osteoblast ferroptosis via regulating Nrf2-ARE signalling pathway. Cell Prolif. 54:e131422021. View Article : Google Scholar : PubMed/NCBI

44 

Fujita H, Ochi M, Ono M, Aoyama E, Ogino T, Kondo Y and Ohuchi H: Glutathione accelerates osteoclast differentiation and inflammatory bone destruction. Free Radic Res. 53:226–236. 2019. View Article : Google Scholar : PubMed/NCBI

45 

Hyeon S, Lee H, Yang Y and Jeong W: Nrf2 deficiency induces oxidative stress and promotes RANKL-induced osteoclast differentiation. Free Radic Biol Med. 65:789–799. 2013. View Article : Google Scholar : PubMed/NCBI

46 

Mediero A and Cronstein BN: Adenosine and bone metabolism. Trends Endocrinol Metab. 24:290–300. 2013. View Article : Google Scholar : PubMed/NCBI

47 

Agrawal A and Jørgensen NR: Extracellular purines and bone homeostasis. Biochem Pharmacol. 187:1144252021. View Article : Google Scholar : PubMed/NCBI

48 

Kara FM, Chitu V, Sloane J, Axelrod M, Fredholm BB, Stanley ER and Cronstein BN: Adenosine A1 receptors (A1Rs) play a critical role in osteoclast formation and function. FASEB J. 24:2325–2333. 2010. View Article : Google Scholar : PubMed/NCBI

49 

Huang M, Xu S, Liu L, Zhang M, Guo J, Yuan Y, Xu J, Chen X and Zou J: m6A methylation regulates osteoblastic differentiation and bone remodeling. Front Cell Dev Biol. 9:7833222021. View Article : Google Scholar : PubMed/NCBI

50 

Potter LR: Guanylyl cyclase structure, function and regulation. Cell Signal. 23:1921–1926. 2011. View Article : Google Scholar : PubMed/NCBI

51 

Kaneko K, Miyamoto Y, Tsukuura R, Sasa K, Akaike T, Fujii S, Yoshimura K, Nagayama K, Hoshino M, Inoue S, et al: 8-Nitro-cGMP is a promoter of osteoclast differentiation induced by RANKL. Nitric Oxide. 72:46–51. 2018. View Article : Google Scholar : PubMed/NCBI

52 

Wagner BM, Robinson JW, Prickett TCR, Espiner EA, Khosla S, Gaddy D, Suva LJ and Potter LR: Guanylyl Cyclase-B dependent bone formation in mice is associated with youth, increased osteoblasts, and decreased osteoclasts. Calcif Tissue Int. 111:506–518. 2022. View Article : Google Scholar : PubMed/NCBI

53 

Li Y, Xiao W, Luo W, Zeng C, Deng Z, Ren W, Wu G and Lei G: Alterations of amino acid metabolism in osteoarthritis: Its implications for nutrition and health. Amino Acids. 48:907–914. 2016. View Article : Google Scholar : PubMed/NCBI

54 

Rucci N, Capulli M, Ventura L, Angelucci A, Peruzzi B, Tillgren V, Muraca M, Heinegård D and Teti A: Proline/arginine-rich end leucine-rich repeat protein N-terminus is a novel osteoclast antagonist that counteracts bone loss. J Bone Miner Res. 28:1912–1924. 2013. View Article : Google Scholar : PubMed/NCBI

55 

Li Z, Yang X, Fu R, Wu Z, Xu S, Jiao J, Qian M, Zhang L, Wu C, Xie T, et al: Kisspeptin-10 binding to Gpr54 in osteoclasts prevents bone loss by activating Dusp18-mediated dephosphorylation of Src. Nat Commun. 15:13002024. View Article : Google Scholar : PubMed/NCBI

56 

Shao H, Shen J, Wang M, Cui J, Wang Y, Zhu S, Zhang W, Yang H, Xu Y and Geng D: Icariin protects against titanium particle-induced osteolysis and inflammatory response in a mouse calvarial model. Biomaterials. 60:92–99. 2015. View Article : Google Scholar : PubMed/NCBI

57 

Deng Z, Wang S, Li M, Fu G, Liu C, Li S, Jin J, Lyu FJ, Ma Y and Zheng Q: A modified murine calvarial osteolysis model exposed to ti particles in aseptic loosening. Biomed Res Int. 25:34034892020. View Article : Google Scholar : PubMed/NCBI

58 

Jiang H, Wang Y, Deng Z, Jin J, Meng J, Chen S, Wang J, Qiu Y, Guo T and Zhao J: Construction and evaluation of a murine calvarial osteolysis model by exposure to CoCrMo particles in aseptic loosening. J Vis Exp. 17:562762018.

Related Articles

  • Abstract
  • View
  • Download
  • Twitter
Copy and paste a formatted citation
Spandidos Publications style
Liu Y, Dong Y, Liang X, Qiang S, Li M, Sun Z, Zhao X, Yan Z and Zheng J: Application of integrated omics in aseptic loosening of prostheses after hip replacement. Mol Med Rep 31: 65, 2025.
APA
Liu, Y., Dong, Y., Liang, X., Qiang, S., Li, M., Sun, Z. ... Zheng, J. (2025). Application of integrated omics in aseptic loosening of prostheses after hip replacement. Molecular Medicine Reports, 31, 65. https://doi.org/10.3892/mmr.2025.13430
MLA
Liu, Y., Dong, Y., Liang, X., Qiang, S., Li, M., Sun, Z., Zhao, X., Yan, Z., Zheng, J."Application of integrated omics in aseptic loosening of prostheses after hip replacement". Molecular Medicine Reports 31.3 (2025): 65.
Chicago
Liu, Y., Dong, Y., Liang, X., Qiang, S., Li, M., Sun, Z., Zhao, X., Yan, Z., Zheng, J."Application of integrated omics in aseptic loosening of prostheses after hip replacement". Molecular Medicine Reports 31, no. 3 (2025): 65. https://doi.org/10.3892/mmr.2025.13430
Copy and paste a formatted citation
x
Spandidos Publications style
Liu Y, Dong Y, Liang X, Qiang S, Li M, Sun Z, Zhao X, Yan Z and Zheng J: Application of integrated omics in aseptic loosening of prostheses after hip replacement. Mol Med Rep 31: 65, 2025.
APA
Liu, Y., Dong, Y., Liang, X., Qiang, S., Li, M., Sun, Z. ... Zheng, J. (2025). Application of integrated omics in aseptic loosening of prostheses after hip replacement. Molecular Medicine Reports, 31, 65. https://doi.org/10.3892/mmr.2025.13430
MLA
Liu, Y., Dong, Y., Liang, X., Qiang, S., Li, M., Sun, Z., Zhao, X., Yan, Z., Zheng, J."Application of integrated omics in aseptic loosening of prostheses after hip replacement". Molecular Medicine Reports 31.3 (2025): 65.
Chicago
Liu, Y., Dong, Y., Liang, X., Qiang, S., Li, M., Sun, Z., Zhao, X., Yan, Z., Zheng, J."Application of integrated omics in aseptic loosening of prostheses after hip replacement". Molecular Medicine Reports 31, no. 3 (2025): 65. https://doi.org/10.3892/mmr.2025.13430
Follow us
  • Twitter
  • LinkedIn
  • Facebook
About
  • Spandidos Publications
  • Careers
  • Cookie Policy
  • Privacy Policy
How can we help?
  • Help
  • Live Chat
  • Contact
  • Email to our Support Team