International Journal of Molecular Medicine is an international journal devoted to molecular mechanisms of human disease.
International Journal of Oncology is an international journal devoted to oncology research and cancer treatment.
Covers molecular medicine topics such as pharmacology, pathology, genetics, neuroscience, infectious diseases, molecular cardiology, and molecular surgery.
Oncology Reports is an international journal devoted to fundamental and applied research in Oncology.
Experimental and Therapeutic Medicine is an international journal devoted to laboratory and clinical medicine.
Oncology Letters is an international journal devoted to Experimental and Clinical Oncology.
Explores a wide range of biological and medical fields, including pharmacology, genetics, microbiology, neuroscience, and molecular cardiology.
International journal addressing all aspects of oncology research, from tumorigenesis and oncogenes to chemotherapy and metastasis.
Multidisciplinary open-access journal spanning biochemistry, genetics, neuroscience, environmental health, and synthetic biology.
Open-access journal combining biochemistry, pharmacology, immunology, and genetics to advance health through functional nutrition.
Publishes open-access research on using epigenetics to advance understanding and treatment of human disease.
An International Open Access Journal Devoted to General Medicine.
Subarachnoid hemorrhage (SAH) is a disease associated with high rates of mortality and morbidity (1); thus, there is a need to identify effective treatments to prevent detrimental outcomes. Current therapeutic approaches are predominantly surgical, including aneurysm clipping and endovascular coiling (2). However, these surgical methods can lead to complications, such as delayed cerebral ischemia and cerebral infarction (3), alongside various other complications. Additionally, current therapeutic approaches can result in substantial postoperative cognitive impairments in patients, underscoring a gap in research (4).
Previous studies have indicated that the global incidence of SAH is ~9 per 100,000 individuals per year (5–8), with variations across regions due to economic differences. The permanent disability and mortality rates associated with SAH remain high, with a cerebral infarction rate of 54% and a mortality rate of 13.6% in the United States of America (9), necessitating the need for surgical interventions (10). Meta-analyses and clinical trials have suggested that endovascular coiling is a superior treatment to aneurysm clipping (11); however, neither method effectively reduces complication rates. For example, the International Subarachnoid Aneurysm Trial reported that relative to aneurysm clipping, endovascular coiling resulted in improved neurological outcomes 1 year after an operation and there was a milder decline in cognitive function (12). Despite this, both surgical techniques can result in psychological complications and adverse outcomes (13–15). The limited ability of both surgical methods in alleviating complications has been attributed to variations in clinical and demographic presentation upon patient admission, such as age, aneurysm location and treatment method (16,17).
Although aneurysm clipping appears to have an advantage in managing vasospasms, research supports the use of endovascular coiling for improved post-surgery cognitive recovery and independence (10,18). These complications and the advantages/disadvantages of each approach reflect a need for more effective treatment modalities since neither surgical method can fully mitigate the associated complications.
The subsequent complications of SAH, including vasospasm, neuropsychological sequelae and mortality, are primarily caused by bleeding and associated secondary brain injuries, rather than the aneurysm location or surgical method (19,20). Considering this finding, treatment strategies should target damage to the brain parenchyma. Specifically, addressing neuronal apoptosis may potentially relieve the various complications. Apoptosis, a principal form of cell death, involves key proteins such as caspase 3, BCL2 and BAX (21,22). Caspase 3 executes the majority of the apoptotic effects through intrinsic and extrinsic pathways (23). The intrinsic pathway initiates mitochondrial cytochrome c release and caspase 9 activation via apoptotic protease activating pathway-1, while the extrinsic pathway involves the TNF family of death receptors and caspase 8 activation. Both pathways culminate in the activation of caspase 3 activity, which acts as an apoptosis endpoint (24).
BCL2, located in mitochondrial, nuclear and endoplasmic reticulum membranes, is an anti-apoptotic protein that regulates mitochondrial membrane permeability and cytochrome c release (25). Conversely, BAX, a pro-apoptotic Bcl-2 family member, promotes apoptosis (26,27). Research on BAX-knockout mice has shown resistance to neuronal injury and mortality (28).
Notoginsenoside R1 (NGR1), derived from the traditional Chinese medicine (TCM) Panax notoginseng, has numerous clinical benefits, including anti-apoptotic, anti-inflammatory, anti-osteoporotic, antioxidative, pro-angiogenic and endothelial protective effects (29,30). Previous studies have demonstrated the ability of NGR1 to promote the proliferation of PC12 cells via Akt/cAMP response element-binding protein and to reduce pathological cardiac hypertrophy through the PI3K-Akt pathway (31,32).
The present study further investigated the anti-apoptotic mechanisms of NGR1 in a post-SAH neural model. Through experiments, the target genes and pathways of NGR1 were assessed. The PI3K-Akt pathway is known to play a role in some types of cancer (33,34). PI3K, part of a lipid kinase family, phosphorylates the inositol ring of phosphoinositide, producing phosphatidylinositol-3,4,5-triphosphate (35). Activated Akt modulates various substrates that regulate cell survival, cell cycle progression and growth. PI3Ks can phosphorylate the 3′-OH group of plasma membrane phosphatidylinositol, carrying out key roles in inflammation, metabolism and cell survival (36,37). Akt, a 57 kDa serine/threonine kinase and cellular homolog of the viral oncogene v-Akt, is implicated in multiple types of cancer due to its amplification (38). It has been indicated that the PI3K-Akt pathway is commonly suppressed in several cancerous processes, promoting oncogenesis (39).
Based on the analysis of prior studies and their limitations, the present study was designed to examine potentially novel and effective SAH treatment strategies. The present study integrated the understanding of SAH treatment, apoptotic mechanisms, the anti-apoptotic role of NGR1 and the involvement of the PI3K-Akt pathway, thereby establishing a comprehensive foundational body of knowledge for further research.
Male C57BL/6J mice, aged 6–8 weeks, weighing 22–25 g, were obtained from Chengdu Dashuo Laboratory Animal Co., Ltd. Mice were housed in an incubator with adjustable temperature (22±3°C) and humidity (35±5%), under a 12-h light/dark cycle (lights on at 8:00 AM and off at 8:00 PM). They had free access to food and water, and the breeding environment was closely monitored and controlled. Body weight and body temperature were measured daily to serve as sensitive indicators of their health condition. Neurological deficits were assessed daily using the previously reported modified Garcia scale (40). All research protocols involving surgical procedures and animal use were approved by the Southwest Medical University Experimental Animal Ethics Committee (approval no. 20211126-005; Luzhou, China) and complied with the American Veterinary Medical Association Guidelines for the Euthanasia of Animals: 2020 Edition (41).
A total of 18 mice were divided into the following six groups for preliminary experiments to optimize drug concentration: Sham group (n=3), SAH group (n=3), SAH + vehicle group (n=3), SAH + NGR1 20 mg/kg group (n=3), SAH + NGR1 60 mg/kg group (n=3) and SAH + NGR1 100 mg/kg group (n=3). A total of 90 mice were divided into the following four groups: Sham (n=24), SAH (n=24), SAH + vehicle (n=18) and SAH + NGR1 (n=24), with different numbers of mice undergoing each subsequent experiment, as indicated in the figure legends. Following model establishment and pharmacological intervention, short-term neurological assessments were conducted 24 h post-modeling. Additional analyses included western blotting, immunofluorescence and measurement of brain water content. Mice were housed for 1 week before the experiment to allow for acclimation, and samples were obtained 24 h post-SAH induction. Mice that displayed clear signs of pain, severe and persistent distress, or those in a terminal state were humanely euthanized rather than waiting until the experimental endpoint of 24 h post-SAH. Mice were excluded if they died from intracranial herniation or massive bleeding, as confirmed by biopsy. Prior to planned euthanasia, 14 mice [33.3% in the SAH group (n=8) and 25% in the SAH + vehicle group (n=6)] died due to complications of intracranial herniation during the model generation, while they were still under anesthesia, and 7 mice [12.5% in the SAH group (n=3) and 16.6% in the SAH + vehicle group (n=4)] exhibited symptoms requiring humane sacrifice and were subsequently euthanized.
Male C57BL/6J mice were fed a standard diet (CRF-1; Chengdu Dashuo Laboratory Animal Co., Ltd.) and underwent a 1-week acclimation period prior to the establishment of the SAH model. The SAH model was established using a modified single-clamp puncture method (40). Mice were initially anesthetized with 5% isoflurane and then maintained under anesthesia with 2% isoflurane (42). Mice were positioned supine on the operating table, and the depth of anesthesia was confirmed, ensuring no signs of discomfort at the incision site. Following skin preparation and disinfection, a 1.5-cm incision was made along the anterior midline of the neck using a scalpel.
The subcutaneous fat, deep fascia and muscle tissue were sequentially separated with micro tweezers, preserving the hyoid bone, until the carotid artery was exposed. The blood vessels and peripheral nerves were then carefully dissected. The right internal carotid artery was carefully separated and a puncture line was inserted into the external carotid artery to a depth of ~6 mm then immediately retracted. The mice were observed for characteristic changes in respiratory rhythm, indicating successful indirect induction of SAH. Once there was no active bleeding, the incision was closed layer by layer, disinfected and the mouse was placed on a warming pad set at 36.0±0.5°C for recovery. After the mice regained consciousness, they had free access to water and food. Subsequently, the mice were individually housed in separate cages. Mice in the sham operation group underwent a similar surgical procedure; however, upon encountering resistance at the bifurcation of the anterior communicating artery and middle cerebral artery, the puncture needle was promptly withdrawn without penetrating the blood vessels.
The optimal concentration of NGR1 (cat. no. TTL135; CAS no. 80418-24-2; Shanghai Ronghe Pharmaceutical Technology Development Co., Ltd.) was established by injecting mice with 20, 60 and 100 mg/kg of the drug, ultimately determining 100 mg/kg as the optimum. Mice were subjected to either an intraperitoneal injection of 100 mg/kg NGR1 (treatment group) or an intraperitoneal injection of sterile 0.9% sodium chloride (vehicle group) immediately after SAH induction and again 12 h later.
To euthanize the mice, an intraperitoneal injection of 100 mg/kg sodium pentobarbital (43) was administered. Mortality was confirmed by observing cessation of respiration and assessing the corneal reflex. Brain tissue samples were collected 24 h post-experimental manipulation and promptly stored in liquid nitrogen for subsequent analysis.
A blinded SAH scoring assessment was conducted within 24 h post-SAH occurrence. Briefly, the basal cistern was partitioned into six segments, each assigned a grade ranging from 0–3. Grades 0, 1, 2 and 3 denoted the absence of significant SAH, or the presence of mild, moderate and substantial SAH with obscured circle of Willis respectively. The sum of the score was calculated from each of the six partitions and mice with a 24-h SAH score of <8 were excluded from the present study (44), this occurred in five mice. Notably, control mice were not removed due to having a score of <8.
Blinded neurobehavioral function assessments were conducted using the modified Garcia and beam balance tests 24 h post-SAH, as previously described (44). The modified Garcia test, with a maximum score of 18, included evaluations of whisker response, trunk touch, spontaneous activity, limb spontaneous movement, forelimb extension and climbing ability. During the balance beam test, the observer placed each mouse on a narrow 60-cm square wooden beam, which was 1 cm wide and elevated 50 cm above the ground. The time the mouse remained at the center of the beam was recorded, up to a maximum of 60 sec, and the observer documented the average latency to fall for each mouse.
HT22 cells (cat. no. CL-0697; Procell Life Science & Technology Co., Ltd.) were maintained according to the supplier's guidelines in DMEM (cat. no. C11995500BT; Gibco; Thermo Fisher Scientific, Inc.) supplemented with 10% fetal bovine serum (cat. no. C04001-500; VivaCell Biosciences), 1% streptomycin (100 µg/ml) and 1% penicillin (100 U/ml) (cat. no. P1400; Beijing Solarbio Science & Technology Co., Ltd.). Cells were incubated at 37°C in an incubator (Thermo Fisher Scientific, Inc.) containing 5% CO2 in a humidified atmosphere. To establish the SAH cell model, cells were exposed to 10 mM oxyhemoglobin (OxyHb) [cat. no. JP0200; Jinpin Chemical Technology (Shanghai) Co., Ltd. for 24 h at 37°C. The control group was untreated. For the treatment group, NGR1 was dissolved in DMSO (cat. no. MB5505-L; Dalian Meilun Biology Technology Co., Ltd.) and added to the culture medium. The concentrations of NGR1 used were 20, 60 and 100 mM. These concentrations were used to determine the optimal drug intervention concentration, which was found to be 100 mM. The cells were then incubated at 37°C for 24 h. In the OxyHb + vehicle group, cells were treated with DMSO (10 mM) as the vehicle.
For cell surface marker staining and flow cytometric analysis, adherent HT22 cells were detached using EDTA-free trypsin, followed by centrifugation at 300 × g and 4°C for 5 min. The supernatant was removed, and the cells were washed twice with pre-chilled PBS by centrifugation as previously described. Subsequently, 100 µl 1X Binding Buffer (Annexin V-FITC/PI Apoptosis Detection Kit; cat. no. A211-02; Vazyme Biotech Co., Ltd.) was added and gently mixed to achieve a single-cell suspension. For cell staining, 5 µl Annexin V-FITC and 5 µl PI Staining Solution (Annexin V-FITC/PI Apoptosis Detection Kit; cat. no. A211-02; Vazyme Biotech Co., Ltd.) were added, evenly mixed, and then incubated in the dark at room temperature (20–25°C) for 10 min. After staining, the samples were analyzed by flow cytometry within 1 h using a CytoFLEX flow cytometer (CytoFLEX V2-B2-R2; Beckman Coulter, Inc.). The acquired data were further analyzed using CytExpert software (Version 2.3; Beckman Coulter, Inc.).
Following collection, the culture medium was centrifuged at 4°C and 380 × g for 5 min, and the supernatant was collected. LDH activity was quantified via ELISA, adhering to the KeyGEN LDH kit protocol (cat. no. KGA7403-24 Nanjing KeyGen Biotech Co., Ltd.). The optical density (OD) value of LDH protein was measured at 450 nm using a microplate reader. A standard curve showing the association between concentration and OD value was established. The experiment was conducted in triplicate.
Cell viability was assessed using a CCK-8 assay. Cells were plated at a density of 5×103 cells/well in a 96-well plate and incubated overnight at 37°C. Subsequently, the cells were exposed to 10 µM OxyHb [cat. no. JP0200; Jinpin Chemical Technology (Shanghai) Co., Ltd.] for 24 h at room temperature. After treatment, CCK-8 solution (1:100 dilution; cat. no. HB-CCK-8-10; Hanbio Biotechnology Co., Ltd.) was added to the cells and incubated at 37°C for 2 h. The absorbance at 450 nm was then measured using a microplate reader (cat. no. A51119700DPC; Thermo Fisher Scientific, Inc.). Each experimental condition had eight replicate wells. To calculate the rate of cell proliferation inhibition, the following formula was used: Cell proliferation inhibition rate (%)=(1-OD value of cells in the experimental group-blank/OD value of cells in the control group-blank) ×100.
Mouse brain tissues or HT22 cells were homogenized in RIPA lysis buffer (cat. no. P0013B; Beyotime Institute of Biotechnology) in an appropriate ratio and then centrifuged (14,000 × g, 15 min, 4°C) to collect the supernatant. The protein concentration of each sample was determined using the BCA Protein Quantitative Kit, followed by mixing with loading buffer (100 µl sample + 400 µl 5X loading buffer). The protein samples were then boiled at 100°C for 10 min to denature the proteins and stored at −80°C. Samples (60 µg/lane) were loaded and proteins were separated by SDS-PAGE on 10% gels, with the parameters set at 80 V for 30 min for initial resolving and 110 V for 40 min. Following electrophoresis, the proteins were transferred to PVDF membranes. Subsequently, the membranes were blocked in 5% skim milk powder (cat. no. SL1330; Beijing Coolaibo Technology Co., Ltd.) at room temperature for 2 h. The membranes were then incubated overnight at 4°C with the following primary antibodies: Cleaved-caspase 3 (1:2,000; cat. no. 9664S; Cell Signaling Technology, Inc.), caspase 3 (1:1,000; cat. no. 9662S; Cell Signaling Technology, Inc.), BAX (1:3,000; cat. no. 50599-2-Ig; ProteinTech Group, Inc.), BCL2 (1:3,000; cat. no. 68103-1-Ig; ProteinTech Group, Inc.), ITGA11 (1:1,000; cat. no. ab198826; Abcam), PI3K (1:1,000; cat. no. 4255S; Cell Signaling Technology, Inc.), Akt (1:1,000; cat. no. 9272S; Cell Signaling Technology, Inc.), phosphorylated (p)-Akt (1:1,000; cat. no. 4051S; Cell Signaling Technology, Inc.) and β-actin (1:20,000; cat. no. 20536-1-AP; ProteinTech Group, Inc.). The membrane was then washed three times with PBS-1% Tween-20. Subsequently, the PVDF membrane was incubated with the horseradish peroxidase-labeled secondary antibody (1:3,000; cat. nos. SA00001-1 or SA00001-2; ProteinTech Group, Inc.) at room temperature for 2 h. The bands were visualized using ECL developer (TOUCH IMAGER; Shanghai Jerome Biotechnology Co., Ltd.) and images were captured for analysis. The relative expression levels of the proteins were calculated using ImageJ (version 1.52; National Institutes of Health), with β-actin serving as the loading control.
Immunofluorescence analysis was conducted to assess the expression levels of cleaved-caspase 3 in the C57BL6J mice. Brain Tissue sections (5-µm) were fixed in 10% neutral buffered formalin at 30°C for 24 h and embedded in paraffin following established procedures (45). These sections were mounted on glass slides, dewaxed with xylene, rehydrated in descending alcohol series and antigen retrieval was conducted using citric acid (10 mM) and heating in a microwave. Subsequently, the slides were incubated with 5% goat serum (cat. no. SL038; Beijing Solarbio Science & Technology Co., Ltd.) and 5% BSA (cat. no. A8010-25g; Beijing Solarbio Science & Technology Co., Ltd.) in a humidified chamber at 26°C in PBS for 1 h to block non-specific binding. Subsequently, the slides were blocked with 5% BSA at 4°C for 2 h and then incubated overnight at 4°C with an anti-cleaved caspase 3 antibody (1:1,000; cat. no. 9664S; Cell Signaling Technology, Inc.). The following day, the slides were rinsed with PBS three times for 5 min each and a secondary antibody conjugated to Alexa Fluor® 488 (1:200; cat. no. ab150077; Abcam.) was applied in the dark at 25°C for 1 h. Slides were then washed five times with PBS for 5 min each, and counterstained with DAPI in the dark at room temperature for 10 min. All images were examined and expression levels were semi-quantified using NIE confocal microscopy and NIS-Elements Viewer 4.20 (Nikon Corporation) (16).
Cells were initially seeded in a 24-well plate at a density of 1×103−2×103 cells/well. After 18 h, a modeling intervention was conducted. Subsequently, 500 µl 4% paraformaldehyde (PFA) was added to each well and incubated at 4°C for 25 min to fix the cells. The excess liquid surrounding the wells was removed using filter paper. Subsequently, the cells were permeabilized with 0.2% Triton X-100 in PBS at room temperature for 5 min and were blocked in 10% goat serum (cat. no. SL038; Beijing Solarbio Science & Technology Co., Ltd.) in PBS at room temperature for 1 h. The cells were then incubated in a humidified chamber at 37°C for 60 min and subsequently washed with 2 ml PBS three times for 5 min each, followed by removal of the PBS. The cells were then were incubated overnight with the anti-cleaved caspase 3 antibody (1:200 in 10% goat serum; cat. no. 9664S; Cell Signaling Technology, Inc.) in a humidified chamber at 4°C. The following day, the wells were washed three times with PBS for 5 min each, then subjected to incubation with the fluorescent secondary antibody (1:200; cat. no. ab150077 Abcam.) at room temperature for 1 h. After incubation, the wells were rinsed three times with PBS for 5 min each. Finally, 5 µl DAPI (cat. no. ab104139; Abcam) was added to stain the cell nuclei at room temperature for 10 min and a fluorescence microscope (magnification, ×200; Olympus Corporation) was used to capture images.
Mouse brain tissue sections were fixed in 4% PFA solution at 4°C for 24 h. TUNEL staining was conducted using TUNEL BrightRed Apoptosis Detection Kit (cat. no. A113-01; Vazyme Biotech Co., Ltd.), which was performed according to the manufacturer's protocol. The mean count of TUNEL-positive cells in specific three fields of view was determined at a magnification of ×20, three randomly chosen high-power fields were utilized to verify the cell count. Cell boundaries were defined by adjusting the brightness of DAPI staining (2 µg/ml, for 5 min at room temperature in the dark) to optimize visualization on a slide. Samples were then placed on slides and images were captured using a fluorescence microscope.
Neuronal staining experiments were performed on mouse brain tissue sections and HT22 cell samples. TUNEL-positive cells were evaluated 24 h post-OxyHb treatment. HT22 neurons were labeled with the neuronal marker NeuN (1:100; cat. no. ab104224; Abcam) overnight at 4°C, followed by incubation with an Alexa Fluor 488-conjugated secondary antibody (1:200; cat. no. ab150113; Abcam) at room temperature for 1 h. Cleaved-caspase 3 and NeuN staining experiments were performed simultaneously, and the TUNEL assay was conducted using a TUNEL detection kit according to the manufacturer's protocol (cat. no. C1089; Beyotime Institute of Biotechnology). For each section, three fields of view were assessed and the TUNEL-positive neurons near the site of injury were visualized and counted using a fluorescence microscope (magnification, ×200; Olympus Corporation). Results are presented as the apoptotic index and the percentage of TUNEL-positive neurons relative to the total number of neurons.
Brain water content was determined using the wet/dry method. The entire brain was harvested 24 h after SAH induction, and was divided into the left and right hemispheres, and the cerebellum. The brain specimen was then promptly weighed to obtain the wet weight, followed by desiccation at 100°C for 72 h, after which the dry weight was measured. The percentage of brain water content was calculated as: Water content (%)=[(wet weight-dry weight)/wet weight] ×100.
Mitochondrial structure in individual cells was examined using confocal and electron microscopy/tomography. After confocal imaging (magnification, ×25,000; HITACHI HT-7700; Hitachi, Ltd.), cells were rapidly fixed by cold incubation (4°C) in a solution containing 2.5% PFA, 2.5% glutaraldehyde and 0.1 M sodium calcium carbonate buffer (pH 7.4) for 1 h. Following fixation, the cells were treated with 1% osmium tetroxide and then incubated in a mixture of 0.8% potassium ferrocyanide and calcium carbonate in 0.1 M sodium carbonate on ice for 60 min. After washing three times with distilled water (3 min per wash), the fixed cells were stained and preserved with 2% uranyl acetate for 30 min on ice, followed by gradual dehydration in a series of cold ethanol solutions (20, 50, 70 and 90%).
Subsequently, the cells underwent three cycles of dehydration in 100% ethanol at room temperature, each lasting 3 min and were then permeabilized with a thoroughly mixed 50% ethanol/50% Durcuban ACM resin (Fluka) solution for 60 min with agitation at room temperature. This was followed by two agitation cycles in 100% Durcuban ACM for 1 h each, after which the samples were polymerized in an oven at 60–80°C for a minimum of 48 h. The glass coverslip was removed from the bottom surface using a razor blade and specific regions were sectioned and affixed to the block (Durcuban ACM resin) for subsequent slicing. Thin sections of ~80 nm were prepared, stained with 2% uranyl acetate and Sato lead at 4°C for 2 h, and analyzed using FEI Tecnai 12 transmission electron microscopy (Thermo Fisher Scientific, Inc.). ImageJ software (ImageJ 2021 Version 1.53m; National Institutes of Health) was used to identify and mark normal and damaged mitochondria. The damage ratio was calculated as follows: Damage ratio (%)=(number of damaged mitochondria/total number of mitochondria) ×100.
RNA-seq was conducted by Shenzhen Hypros Biotechnology Co., Ltd. Briefly, total RNA was extracted from HT22 cells in the NGR1 + OxyHb and OxyHb groups using TRIzol® (Invitrogen; Thermo Fisher Scientific, Inc.), according to the manufacturer's protocol. The quality and purity of RNA were examined using a NanoDrop™ One/OneC spectrophotometer (Thermo Fisher Scientific, Inc.) and Qubit RNA Broad-Range Assay Kit (Invitrogen; Themo Fisher Scientific, Inc.). RNA integrity was analyzed using the Agilent 4200 TapeStation system (Agilent Technologies, Inc.). The NEBNext® Poly(A) mRNA Magnetic Isolation Module (New England Biolabs, Inc.) was used to isolate mRNA, followed by library construction using the NEBNext Ultra™ II mRNA Library Prep Kit for Illumina® (New England Biolabs, Inc.). Purified cDNA libraries were prepared for cluster generation and paired-end sequencing (150 bp on each end) on an Illumina NovaSeq 6000 platform using the NovaSeq 6000 Reagent Kit (cat. no. 20028312) (both from Illumina, Inc.) according to the manufacturer's protocol.
Subsequently, a comprehensive bioinformatics data analysis was conducted. The process began with quality inspection using Fastp version 0.20.0 (46). Next, sequence alignment was performed using HISAT2 version 2.1.0 (47). Gene quantification followed, employing HTSeq version 0.10.0 (48), as documented in their online installation guide. Differential expression analysis was then carried out using DESeq2 version 1.18.1 (49) and edgeR version 3.20.9 (50), both available through Bioconductor. For functional enrichment annotation, the clusterProfiler (51) tool version 3.6.0 was utilized, which was also accessed via Bioconductor.
Differential expression analysis to detect differentially expressed genes (DEGs) between the NGR1 + OxyHb and OxyHb groups was conducted using the DESeq2 package in R (52,53) (version 2022.07.2), with the criteria set at an adjusted P<0.01 and absolute log2 fold change >2. Subsequently, the clusterProfiler (51) (version 4.0.5) package was used for KEGG pathway analysis, with a false discovery rate of <0.05 considered to indicate significantly enriched functional pathways.
Statistical analysis was conducted using GraphPad Prism (version 10.0; GraphPad Software, Inc.). Categorical data are presented as the median (interquartile range) and were analyzed using the Kruskal-Wallis test and Dunn's post hoc test. Continuous data are presented as the mean ± standard error of the mean derived from at least three independent experiments. For comparisons involving three or more independent groups, one-way analysis of variance was used, followed by Tukey's Honestly Significant Difference post hoc test. P<0.05 was considered to indicate a statistically significant difference.
The results of the present study indicated that NGR1 (Fig. S1A) mitigated short-term brain functional impairment following SAH. SAH was induced in mice via vascular puncture, with the sham-operated group serving as a control (Fig. 1A). SAH grading assessment confirmed that most experimental mice met the criteria of the present study, with five mice excluded based on a SAH grade of <8 (Fig. 1B). The outcomes of the balance beam experiment indicated that the administration of NGR1 significantly reduced acute neurological impairments in mice compared with those in the SAH group (Fig. 1C), and improved the modified Garcia score compared with those in the SAH group (Fig. 1D). The drug concentrations used in the experiment are shown in Fig. S2A and C. As shown in Fig. S2A and C, various concentrations of NGR1 were used, and the appropriate drug concentration (100 mg/kg NGR1) for in vivo experiments was selected, where the expression levels of apoptosis-related proteins (cleaved-caspase 3, BAX, BCL2 and caspase 3) showed no significant difference compared with the Sham group. These findings indicated the potential beneficial effects of NGR1 on short-term neurological function in mice. To further investigate the mechanism by which NGR1 exerts its effects, subsequent experiments were conducted to investigate its anti-apoptotic effects.
Analysis of the in vitro SAH model results indicated that NGR1 may possess potential anti-apoptotic effects. Protein expression levels in cells treated with NGR1 in the various experimental groups were analyzed by western blotting to determine the optimal dosage of NGR1 in vitro (100 mM), as aforementioned (Fig. S2A and C). As shown in Fig. S1B, a substantial number of dead cells was observed in the OxyHb group and the OxyHb + Vehicle group, with a notably reduced number of surviving cells; this was attributed to the stimulation by OxyHb. Conversely, the opposite was observed in the Control group and the OxyHb + NGR1 group, where a higher number of surviving cells was detected. The optimal anti-apoptotic concentration of NGR1 for subsequent experiments was based on the expression levels of apoptosis-related proteins (cleaved-caspase3, BAX, BCL2 and caspase 3) after drug intervention. A dosage of 100 mg/kg NGR1 was selected for the in vivo experiments (Fig. S2A and C) and 100 mM for the in vitro experiments (Fig. S2B and D). Subsequent in vitro experiments demonstrated that NGR1 significantly reduced LDH release (Fig. S1C) and increased cell viability (Fig. S1D). In addition, flow cytometric analysis indicated a reduction in apoptosis following NGR1 treatment (Fig. S3A and B).
These findings suggested that NGR1 may alleviate cytotoxicity and improve cell viability in an in vitro SAH model. To further confirm these results, in subsequent experiments, the expression levels of apoptosis-associated proteins were assessed to directly validate the anti-apoptotic effects of NGR1.
Western blotting demonstrated that NGR1 exhibited significant anti-apoptotic effects in vivo and in vitro. In the in vivo model, the expression of cleaved-caspase 3 in the SAH + NGR1 group was downregulated compared with that in the SAH group, with no significant difference observed compared with the control group; notably, there were significant differences when both the SAH group and the SAH + vehicle group were compared to the Sham group (Fig. 2A and C). The expression pattern of Bax exhibited a similar trend. By contrast, the expression trends of caspase 3 and BCL2 were the opposite. Furthermore, the ratio of cleaved-caspase 3 to caspase 3 was significantly reduced in the SAH + NGR1 group compared with that in the SAH group. A similar trend was observed in the in vitro model when comparing the OxyHb group to the OxyHb + NGR1 group (Fig. 2B and D). These findings suggested that NGR1 exerted anti-apoptotic effects in the brain tissue of mice with SAH, with similar trends observed in HT22 cells. At the critical 24-h time point, NGR1 conferred notable anti-apoptotic effects at the protein level in vivo and in vitro. To further confirm these findings and to provide insights into the specific anti-apoptotic mechanism by which NGR1 exerted its effects, caspase 3 activity assays were conducted. Caspase 3 activity serves as an indirect indicator of apoptotic pathway activation, aiding in understanding the initiation of apoptosis within cells. Additionally, TUNEL staining was carried out, which is a direct method for detecting DNA fragmentation, which is indicative of apoptosis. Considering these distinctive characteristics, both methods were performed.
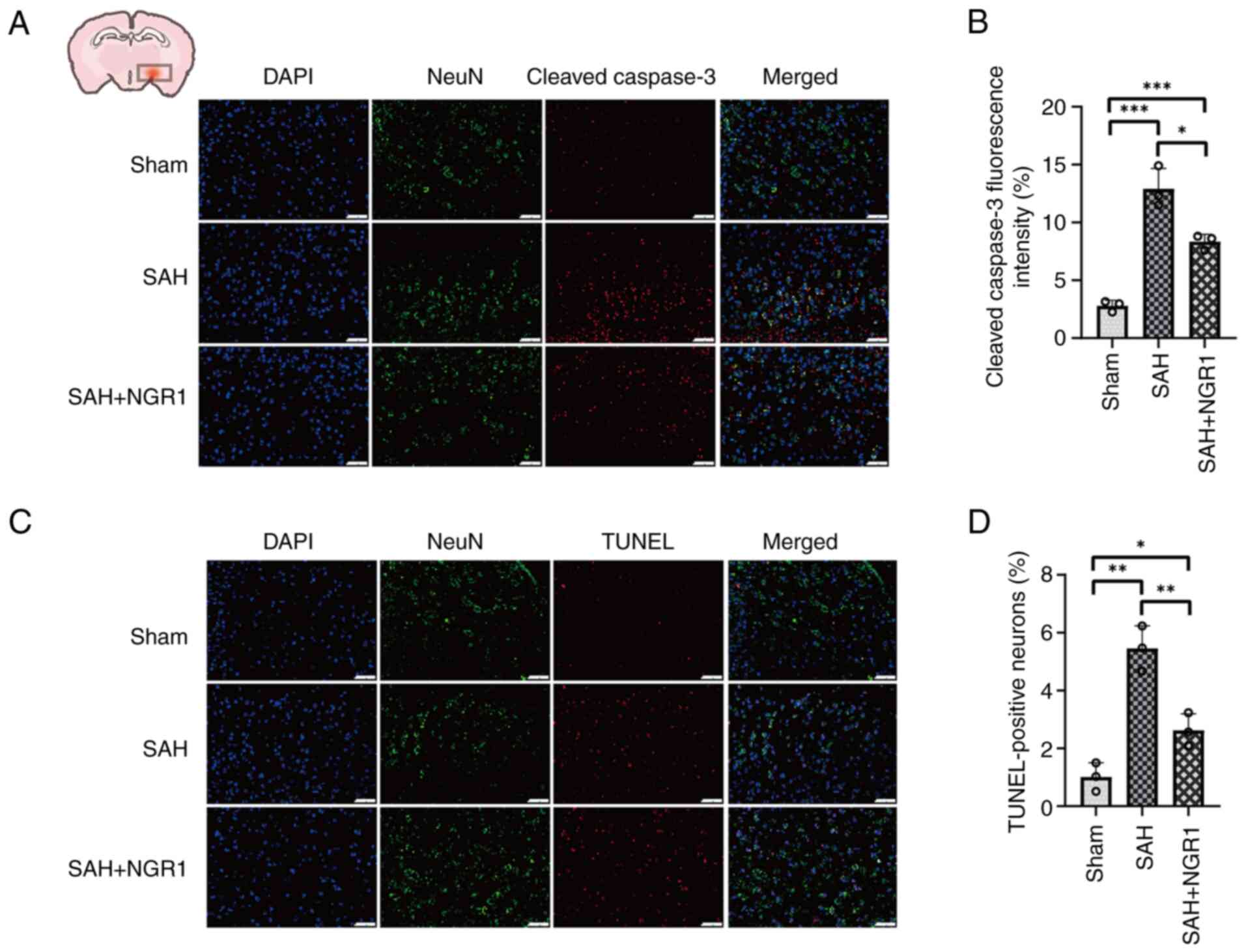
TUNEL and cleaved-caspase 3 immunofluorescence staining were conducted on mouse brain tissues and HT22 neuronal cells. Co-staining for neurons and cleaved-caspase 3-positive cells was conducted to evaluate the impact of NGR1. Notably, the OxyHb group exhibited significant neuronal apoptosis, which was reduced in the NGR1 group, as indicated by the decreased number of cleaved-caspase 3-positive neurons in the OxyHb + NGR1 group compared with that in the OxyHb group (Fig. S4A and B). The TUNEL assay further corroborated these observations (Fig. S4C and D). Additionally, In the SAH group, the significant increase in cleaved-caspase 3 protein levels and the presence of TUNEL-positive neurons confirmed the occurrence of neuronal apoptosis in brain tissues. The results also indicated that NGR1 intervention significantly attenuated apoptosis in the in vivo model compared with that in the SAH group (Fig. 3A-D). By cross-validating caspase 3 activity assessment and TUNEL staining results, it was confirmed that NGR1 exhibited anti-neuronal apoptotic effects in both mouse brain tissues and in vitro neuronal cultures. Given that the endogenous apoptotic pathway involves the release of cytochrome c from mitochondria, which activates pro-caspase into active caspase 3, thereby initiating apoptosis, mitochondrial structural changes before and after NGR1 treatment were examined using electron microscopy.
Electron microscopy of HT22 cells revealed that the control group maintained a largely intact neuronal and mitochondrial morphology. By contrast, the OxyHb group exhibited signs of organelle swelling and dissolution, karyolysis and compromised membrane integrity. In mice administered NGR1, these phenotypic structural damages were markedly reduced compared with those in the OxyHb group (Fig. 4A and B).
These experimental results indicated that NGR1 mitigated mitochondrial structural damage following SAH. To further investigate the target genes associated with the anti-apoptotic effects of NGR1, sequencing experiments were conducted. Moreover, NGR1 alleviated brain edema post-SAH compared with in the SAH group (Fig. S5).
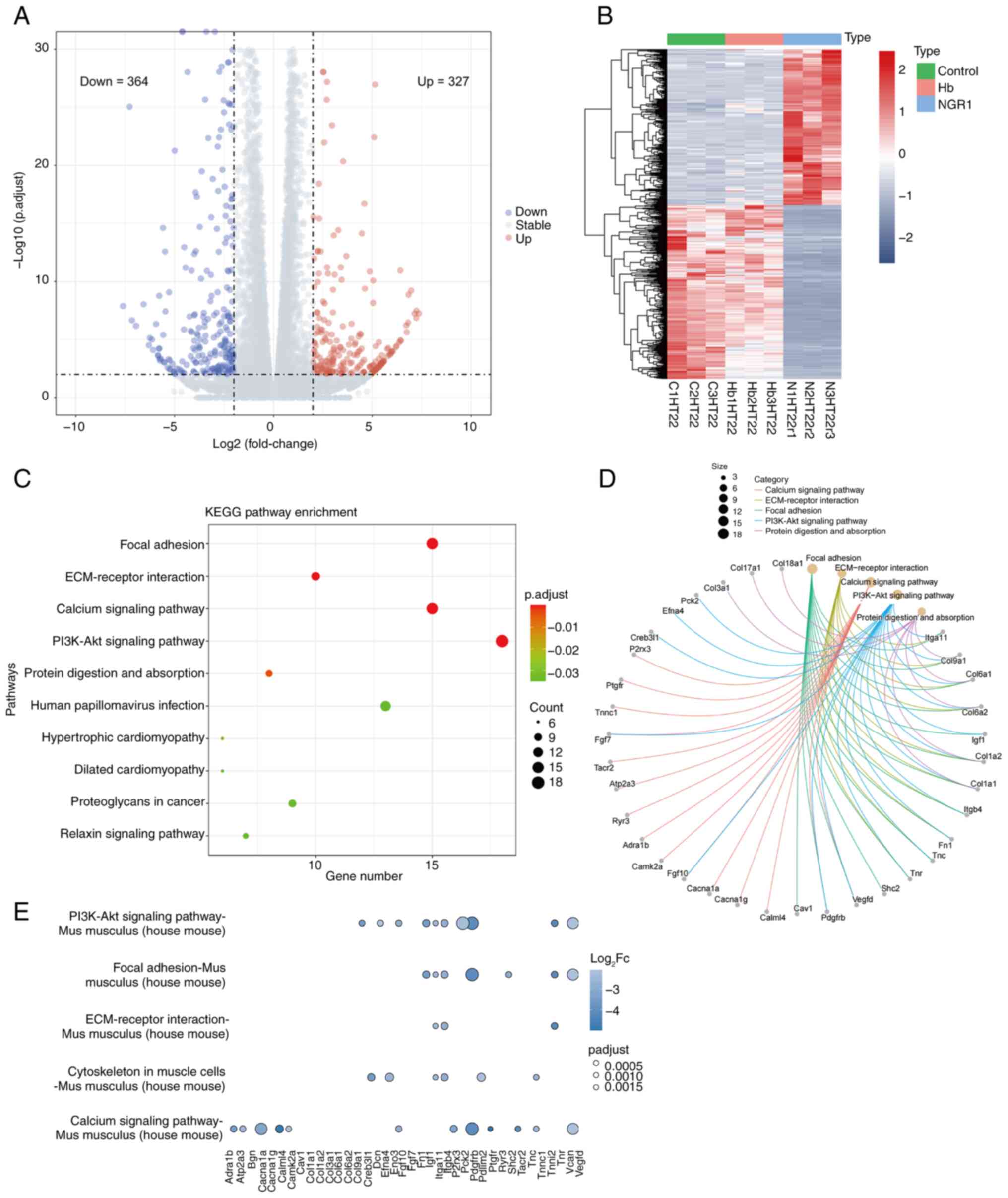
To delve deeper into the specific mechanisms of the anti-apoptotic effects of NGR1 following SAH, drug intervention in HT22 cells was modeled and conducted, followed by RNA-seq analysis. ITGA11 was identified as the target gene for subsequent protein expression level validation using transcriptome analysis. The analysis revealed 691 DEGs in the NGR1 + OxyHb group vs. the OxyHb group, including 327 upregulated and 364 downregulated genes (Fig. 5A; Table SI). A heatmap depicting these genes highlighted differences in gene expression levels (Fig. 5B). Subsequent KEGG pathway enrichment analysis (Fig. 5C) identified the top five affected pathways, which were ‘focal adhesion’, ‘ECM-receptor interaction’, ‘calcium signaling pathway’, ‘PI3K-Akt signaling pathway’, and ‘protein digestion and absorption’. The downregulation of these pathways may be associated with the anti-apoptotic efficacy of NGR1. To precisely locate potentially relevant genes, a chord diagram (Fig. 5D) was used to visualize all genes involved in the aforementioned pathways. Based on the degree of enrichment, the top five enriched genes were selected: ITGA11, COL9a1, COL6a1, COL6a2 and IGF1 (Fig. 5D). Comparative analysis showed that although ITGA11 gene expression levels did not significantly change post-OxyHb stimulation alone, its expression level decreased four-fold with the addition of NGR1 compared with in the OxyHb stimulation group (Table SI). Finally, enrichment of ITGA11 was seen in the ‘PI3K-Akt pathway’ in the KEGG scatter plot (Fig. 5E), thus, the PI3K-Akt pathway was chosen for subsequent analysis.
Based on the aforementioned experimental results, ITGA11 was selected as the target gene; therefore, it was used for subsequent protein expression level validation. To validate the function of this gene, in vivo experiments and western blotting on mouse brain tissues were conducted.
The expression levels of ITGA11 were downregulated in the SAH + NGR1 group compared with those in the SAH group (Fig. 6A and B). Notably, no statistically significant differences were observed in the expression levels of PI3K and p-Akt when comparing the SAH + NGR1 group with the Sham group; however, when comparing the SAH group and the SAH + vehicle group with the Sham group, the expression levels of both PI3K and p-Akt were reduced. Additionally, following NGR1 intervention, the expression levels of BCL2 and BAX aligned with the anti-apoptotic effects of NGR1, whereas there was no significant change in Akt protein expression among all of the groups.
The aforementioned experimental results suggested that NGR1 may regulate neuronal apoptosis by inhibiting the expression levels of ITGA11. These results highlight a novel pathway, PI3K-Akt-ITGA11, which may be targeted for the treatment of SAH.
The findings of the present study indicated that NGR1 administration significantly reduced neurological deficits in experimental SAH models. NGR1 demonstrated neuroprotective effects by reducing neuronal apoptosis and cerebral edema, potentially due to its ability to preserve mitochondrial structural integrity. The findings of the present study also suggested that the regulatory effects of NGR1 on neuronal apoptosis were mediated, at least partially, through the ITGA11 pathway, providing novel insights into its mechanisms of action.
Limitations of the present study were identified. First, the use of only male mice excluded potential influences from female physiology, such as hormonal fluctuations, pregnancy and menstrual cycles (54). Future studies should incorporate female mice to enhance the generalizability of the findings.
Another limitation involved discrepancies between the in vivo and in vitro models. The present study observed variations in the effects of NGR1 between mouse brain tissues and HT22 cells, In the in vivo results, there was no significant difference in the expression levels of BCL2 and cleaved-caspase 3 after treatment with NGR1 compared with those in the control group. Furthermore, the downregulatory effect of NGR1 on cleaved-caspase 3 expression was more pronounced in cells than in brain tissues when compared with the respective control groups, which may be due to differences in drug solubility, absorption and permeability, as well as other physiological factors such as feeding states and drug interactions (55,56). Additionally, environmental differences between in vivo and in vitro conditions, such as pH and solubility, may have influenced the efficacy of the drug, highlighting the need for further refinement of these models to enhance the reliability of the experimental results.
The HT22 cell line is commonly used as a model in SAH research, with numerous studies using this cell line due to its advantageous characteristics (57–59). HT22 cells are derived from primary neuronal cells, they can proliferate indefinitely and are commercially available, which makes them highly accessible. This cell line is particularly suited for drug screening as it provides a large, homogeneous population of cells, ensuring experimental reproducibility. However, the use of HT22 cells also presents certain limitations (60). Over prolonged culture periods, cell lines can accumulate genetic mutations and lose important biological characteristics, leading to deviations from the properties of primary cells or neurons found in the mouse brain. To minimize these effects, cells from the 4 to 5th passage were used in the present study.
Additionally, analysis of the literature revealed that several studies preferentially use primary cells as in vitro models (61–63). Primary cells, isolated from mouse brain tissues offer greater biological specificity and authenticity. They retain key morphological, functional and metabolic characteristics of brain tissues, providing a more accurate representation of in vivo conditions. However, the isolation and maintenance of primary cells is labor-intensive and their limited lifespan poses challenges for long-term experiments. The choice of cell types for in vitro models should be determined by the specific needs of each experiment. Given the lower biological variability and reduced risk of genetic mutations, the use of primary cells will be considered in future experiments to enhance the reliability and biological relevance of the findings.
A further limitation of the present study is the focus on short-term outcomes, without assessing the long-term effects of NGR1 on neurological recovery and overall survival (64). While the present study demonstrated the short-term efficacy of NGR1, long-term studies are essential to fully understand its therapeutic potential in SAH treatment and to determine the longevity of its neuroprotective effects.
Secondly, the behavioral experiments used to evaluate the efficacy of the drug in mice in the present study included only the balance beam test and the Garcia score. These were limited behavioral assessments used to evaluate the efficacy of NGR1, which primarily demonstrated the anti-apoptotic effects of NGR1. In future experiments, to improve understanding of the neurological recovery of the mice, the Bederson score to assess neurological deficits, the Novel Object Recognition Test to evaluate long-term memory and recognition abilities, and the Morris water maze test to measure spatial learning and memory capabilities will be implemented.
The absence of clinical data represents another limitation (65). The experiments were confined to mouse models and cell lines, without validation in human patients. Although animal models provide valuable preliminary insights, clinical trials are necessary to confirm the safety and efficacy of NGR1 in patients with SAH. These trials will be key in translating the current preclinical findings into potential therapeutic applications.
While the present study demonstrated the regulatory role of NGR1 on ITGA11 and the PI3K-Akt signaling pathway, the precise molecular mechanisms remain unresolved. Further research should incorporate various molecular biology techniques, such as protein-protein interaction experiments, gene knockout studies and pathway inhibition experiments to further investigate the mechanism of NGR1 action. Notably, it is likely that NGR1 primarily functions through the ITGA11 and PI3K-Akt pathways, which provides key insights into its anti-apoptotic effects, and the incomplete elucidation of its mechanism does not undermine the observed efficacy of NGR1.
The present study did not comprehensively investigate the pharmacokinetics of NGR1 or the metabolic pathways, which can influence optimal administration and therapeutic efficacy. Further pharmacokinetic and pharmacodynamic studies are required to ensure that NGR1 reaches effective concentrations in the brain and remains active for sufficient durations to exert its neuroprotective effects (66).
Despite these limitations, the multi-methodological approach used in the present study provides a demonstration of the efficacy of NGR1 in reducing neuronal apoptosis and cerebral edema in SAH models in vivo and in vitro. By addressing the limitations and proposing areas for future research, the present study lays the groundwork for the further exploration of NGR1 as a potential therapeutic agent in SAH and provides valuable insights into the underlying mechanisms involved in its neuroprotective effects.
Strengths of the present study include a comprehensive, multi-layered design, using both C57BL/6J mice to model SAH and HT22 mouse hippocampal neuron cells for in vitro experiments (67). This combination of animal and cell models facilitated a thorough understanding of the mechanism of NGR1. The experimental procedures were well-controlled, with strict oversight of conditions such as mouse housing, anesthesia and SAH induction, ensuring the reliability of the results. Various detection methods were used, including behavioral tests, biochemical analyses, flow cytometry, immunofluorescence staining, western blotting and electron microscopy, contributing to a detailed examination of the effects of NGR1 (68).
The present study also investigated the molecular mechanisms of NGR1, as RNA-seq transcriptomic analysis identified significant changes in apoptosis-associated genes and pathways, particularly the downregulation of ITGA11 and PI3K-Akt signaling under NGR1 treatment. These findings were validated at the protein level through western blotting, reinforcing the credibility of the molecular analyses. Furthermore, the potential for clinical translation was emphasized, as the anti-apoptotic effects of NGR1, derived from Panax notoginseng, suggest its potential application in SAH treatment. The experimental design, including control and drug intervention groups, further clarified the specific effects of NGR1 and established a dose gradient for optimal concentration in in vitro tests.
In summary, the experimental design of the present study, varied detection methods and comprehensive molecular analyses demonstrated the role of NGR1 in reducing neuronal apoptosis and cerebral edema in SAH. These findings offer a novel perspective on integrating TCM in modern medical research.
In relation to existing research, the findings of the present study are in agreement with similar studies, which showed that NGR1 exerts a neuroprotective effect (69–72). The choice of NGR1 as the therapeutic agent is consistent with existing studies that have demonstrated its neuroprotective properties (70,73,74), such as its role in inhibiting neuroinflammation and promoting neuronal survival (75). The present study extends on previous research by applying NGR1 specifically in a model of SAH. Furthermore, it corroborates the established role of the PI3K-Akt signaling pathway in neuroprotection (72), reinforcing the relevance of the effects of NGR1 through this pathway. It also deepens the understanding of the mechanisms of NGR1 by investigating the ITGA11 and PI3K-Akt pathways in detail. The use of multiple evaluation indicators, such as assessment of neuronal apoptosis and cerebral edema, adds further depth to the results.
The opportunities for future research are extensive. The present study highlights novel research directions for developing SAH-specific therapeutic strategies, with a particular focus on drug development exploiting the neuroprotective effect of NGR1. The identification of key molecular pathways, such as ITGA11 and PI3K-Akt, provides a foundation for future drug development targeting these pathways. The potential for combined treatments with other pathway regulators is another promising avenue for exploration. Moreover, the present study lays the foundation for the translation of these preclinical findings into clinical research, providing valuable insights into the dose, safety and efficacy of NGR1.
The experimental design and methods used in the present study offer guidance for future research, to validate the reliability and reproducibility of the results. Additionally, the interdisciplinary nature of the present study, combining neuroscience and pharmacology, fosters innovation in both basic and clinical applications. The identification of novel mechanisms for NGR1 in SAH treatment may promote further basic research into the broader biological effects of this compound. Importantly, the findings of the present study suggest the potential for clinical trials to evaluate the therapeutic potential and safety of NGR1 in humans.
In conclusion, the present study provides important insights into the mechanisms and therapeutic potential of NGR1 in treating SAH. The identification of key pathways, such as ITGA11 and PI3K-Akt, not only advances the understanding of the effects of NGR1, but also lays the groundwork for future drug development and combinatorial therapeutic strategies. The methodology and comprehensive evaluation of the present study offer valuable guidance for future experimental designs, with the aim of identifying the value of NGR1 for the treatment of SAH. It is anticipated that this work will lead to promoting further advancements in SAH treatment.
Not applicable.
The present study was funded by the Sichuan Science and Technology Program (grant nos. 2023YFH0069, 2023NSFSC0028 and 2022YFS0615) and the Luzhou Government-Southwest Medical University Strategic Cooperation Project of Southwest Medical University Project (grant nos. 2021LZXNYD-P01 and 2021ZKZD013).
The RNA-seq data generated in the present study may be found in the Gene Expression Omnibus database under accession number GSE240154 or at the following URL: https://www.ncbi.nlm.nih.gov/geo/query/acc.cgi?acc=GSE240154. The other data generated in the present study may be requested from the corresponding author.
YH designed the present study, prepared the manuscript and conducted experiments. LZ conducted the bioinformatics analyses. WM and YJ made substantial contributions to the analysis and interpretation of the data for the present study. WM and YJ confirm the authenticity of all the raw data. All authors have read and approved the final version of the manuscript.
All experimental animal procedures conducted in the present study were approved by the China Committee for the Protection and Use of Experimental Animals and complied with the regulatory requirements of the AVMA Guidelines for the Euthanasia of Animals: 2020 Edition (32). All research protocols involving surgical procedures and animal use were approved by the Laboratory Animal Welfare Ethics Committee (approval no. 20211126-005).
Not applicable.
The authors declare that they have no competing interests.
|
Thilak S, Brown P, Whitehouse T, Gautam N, Lawrence E, Ahmed Z and Veenith T: Diagnosis and management of subarachnoid haemorrhage. Nat Commun. 15:18502024. View Article : Google Scholar : PubMed/NCBI | |
|
Peng L, Qin H, Liu J, Wu N, Wang X, Han L and Ding X: Neurosurgical clipping versus endovascular coiling for patients with ruptured anterior circulation aneurysms: A systematic review and meta-analysis. Neurosurg Rev. 47:682024. View Article : Google Scholar : PubMed/NCBI | |
|
Chalet FX, Briasoulis O, Manalastas EJ, Talbot DA, Thompson JC and Macdonald RL: Clinical burden of angiographic vasospasm and its complications after aneurysmal subarachnoid hemorrhage: A systematic review. Neurol Ther. 12:371–390. 2023. View Article : Google Scholar : PubMed/NCBI | |
|
Cahill J and Zhang JH: Subarachnoid hemorrhage: Is it time for a new direction? Stroke. 40 (3 Suppl):S86–S87. 2009. View Article : Google Scholar : PubMed/NCBI | |
|
Schupper AJ, Hardigan TA, Mehta A, Yim B, Yaeger KA, De Leacy R, Fifi JT, Mocco J and Majidi S: Sex and racial disparity in outcome of aneurysmal subarachnoid hemorrhage in the United States: A 20-year analysis. Stroke. 54:1347–1356. 2023. View Article : Google Scholar : PubMed/NCBI | |
|
Lauzier DC, Jayaraman K, Yuan JY, Diwan D, Vellimana AK, Osbun JW, Chatterjee AR, Athiraman U, Dhar R and Zipfel GJ: Early brain injury after subarachnoid hemorrhage: Incidence and mechanisms. Stroke. 54:1426–1440. 2023. View Article : Google Scholar : PubMed/NCBI | |
|
Huang H and Lai LT: Incidence and case-fatality of aneurysmal subarachnoid hemorrhage in Australia, 2008–2018. World Neurosurg. 144:e438–e446. 2020. View Article : Google Scholar : PubMed/NCBI | |
|
Xia C, Hoffman H, Anikpezie N, Philip K, Wee C, Choudhry R, Albright KC, Masoud H, Beutler T, Schmidt E, et al: Trends in the incidence of spontaneous subarachnoid hemorrhages in the United States, 2007–2017. Neurology. 100:e123–e132. 2023. View Article : Google Scholar : PubMed/NCBI | |
|
Qureshi AI, Bhatti IA, Gillani SA, Beall J, Cassarly CN, Gajewski B, Martin RH, Suarez JI and Kwok CS: Prevalence, trends, and outcomes of cerebral infarction in patients with aneurysmal subarachnoid hemorrhage in the USA. J Neuroimaging. 34:790–798. 2024. View Article : Google Scholar : PubMed/NCBI | |
|
Vasconcellos de Oliveira Souza N, Rouanet C, Fontoura Solla DJ, Barroso de Lima CV, Trevizo J, Rezende F, Alves MM, de Oliveira Manuel AL, Righy C, Chaddad Neto F, et al: Impact of medical and neurologic complications on the outcome of patients with aneurysmal subarachnoid hemorrhage in a middle-income country. World Neurosurg. 183:e250–e260. 2024. View Article : Google Scholar : PubMed/NCBI | |
|
Zhu W, Ling X, Petersen JD, Liu J, Xiao A and Huang J: Clipping versus coiling for aneurysmal subarachnoid hemorrhage: A systematic review and meta-analysis of prospective studies. Neurosurg Rev. 45:1291–1302. 2022. View Article : Google Scholar : PubMed/NCBI | |
|
de Liyis BG, Surya SC and Tini K: Effectivity and safety of endovascular coiling versus microsurgical clipping for aneurysmal subarachnoid hemorrhage: A systematic review and meta-analysis. Clin Neurol Neurosurg. 236:1080582024. View Article : Google Scholar : PubMed/NCBI | |
|
Le VT, Nguyen AM and Nguyen PL: Risk factors for in-hospital seizure and new-onset epilepsy in coiling and clipping treatment of aneurysmal subarachnoid hemorrhage. World Neurosurg. 184:e460–e467. 2024. View Article : Google Scholar : PubMed/NCBI | |
|
Früh A, Wolf S, Wasilewski D, Vajkoczy P and Truckenmueller P; EARLYDRAIN study group, : Early complications and outcome after treatment of ruptured aneurysms in patients with subarachnoid hemorrhage-A post hoc analysis of the EARLYDRAIN trial. World Neurosurg. 184:e720–e730. 2024. View Article : Google Scholar : PubMed/NCBI | |
|
Li M, Tian Z, Ru X, Shen J, Chen G, Duan Z and Cui J: Comparison of endovascular interventional embolization and microsurgical clipping for ruptured cerebral aneurysms: Impact on patient outcomes. Int J Neurosci. 1–8. 2024. View Article : Google Scholar | |
|
Hoh BL, Topcuoglu MA, Singhal AB, Pryor JC, Rabinov JD, Rordorf GA, Carter BS and Ogilvy CS: Effect of clipping, craniotomy, or intravascular coiling on cerebral vasospasm and patient outcome after aneurysmal subarachnoid hemorrhage. Neurosurgery. 55:779–789. 2004. View Article : Google Scholar : PubMed/NCBI | |
|
Tawakul A, Alluqmani MM, Badawi AS, Alawfi AK, Alharbi EK, Aljohani SA, Mogharbel GH, Alahmadi HA and Khawaji ZY: Risk factors for cerebral vasospasm after subarachnoid hemorrhage: A systematic review of observational studies. Neurocrit Care. 41:1081–1099. 2024. View Article : Google Scholar : PubMed/NCBI | |
|
Lele AV, Fong CT, Walters AM and Souter MJ: External ventricular drain placement, critical care utilization, complications, and clinical outcomes after spontaneous subarachnoid hemorrhage: A single-center retrospective cohort study. J Clin Med. 13:10322024. View Article : Google Scholar : PubMed/NCBI | |
|
Kamp MA, Lieshout JHV, Dibué-Adjei M, Weber JK, Schneider T, Restin T, Fischer I and Steiger HJ: A systematic and meta-analysis of mortality in experimental mouse models analyzing delayed cerebral ischemia after subarachnoid hemorrhage. Transl Stroke Res. 8:206–219. 2017. View Article : Google Scholar : PubMed/NCBI | |
|
Dayyani M, Sadeghirad B, Grotta JC, Zabihyan S, Ahmadvand S, Wang Y, Guyatt GH and Amin-Hanjani S: Prophylactic therapies for morbidity and mortality after aneurysmal subarachnoid hemorrhage: A systematic review and network meta-analysis of randomized trials. Stroke. 53:1993–2005. 2022. View Article : Google Scholar : PubMed/NCBI | |
|
Sun G: Death and survival from executioner caspase activation. Semin Cell Dev Biol. 156:66–73. 2024. View Article : Google Scholar : PubMed/NCBI | |
|
Tan W, Li Y, Ma L, Fu X, Long Q, Yan F, Li W, Liu X, Ding H, Wang Y and Zhang W: Exosomes of endothelial progenitor cells repair injured vascular endothelial cells through the Bcl2/Bax/caspase-3 pathway. Sci Rep. 14:44652024. View Article : Google Scholar : PubMed/NCBI | |
|
Zhu C, Fan F, Li CY, Xiong Y and Liu X: Caspase-3 promotes oncogene-induced malignant transformation via EndoG-dependent Src-STAT3 phosphorylation. Cell Death Dis. 15:4862024. View Article : Google Scholar : PubMed/NCBI | |
|
Hongmei Z: Extrinsic and intrinsic apoptosis signal pathway review. Ntuli T: Apoptosis and Medicine. IntechOpen; London, UK: 2012, View Article : Google Scholar | |
|
Siddiqui WA, Ahad A and Ahsan H: The mystery of BCL2 family: Bcl-2 proteins and apoptosis: An update. Arch Toxicol. 89:289–317. 2015. View Article : Google Scholar : PubMed/NCBI | |
|
Pisani C, Ramella M, Boldorini R, Loi G, Billia M, Boccafoschi F, Volpe A and Krengli M: Apoptotic and predictive factors by bax, caspases 3/9, Bcl-2, p53 and Ki-67 in prostate cancer after 12 Gy single-dose. Sci Rep. 10:70502020. View Article : Google Scholar : PubMed/NCBI | |
|
Qian S, Wei Z, Yang W, Huang J, Yang Y and Wang J: The role of BCL-2 family proteins in regulating apoptosis and cancer therapy. Front Oncol. 12:9853632022. View Article : Google Scholar : PubMed/NCBI | |
|
Miller TM, Moulder KL, Knudson CM, Creedon DJ, Deshmukh M, Korsmeyer SJ and Johnson EM Jr: Bax deletion further orders the cell death pathway in cerebellar granule cells and suggests a caspase-independent pathway to cell death. J Cell Biol. 139:205–217. 1997. View Article : Google Scholar : PubMed/NCBI | |
|
Chen Q, Huang Z, Chen J, Tian X, Zhang R, Liang Q, Liu Z and Cheng Y: Notoginsenoside R1 attenuates ischemic heart failure by modulating MDM2/β arrestin2-mediated β2-adrenergic receptor ubiquitination. Biomed Pharmacother. 177:1170042024. View Article : Google Scholar : PubMed/NCBI | |
|
Zhang S, Chen Q, Jin M, Ren J and Sun X, Zhang Z, Luo Y and Sun X: Notoginsenoside R1 alleviates cerebral ischemia/reperfusion injury by inhibiting the TLR4/MyD88/NF-κB signaling pathway through microbiota-gut-brain axis. Phytomedicine. 128:1555302024. View Article : Google Scholar : PubMed/NCBI | |
|
Zeng M, Zhang R, Yang Q, Guo L, Zhang X, Yu B, Gan J, Yang Z, Li H, Wang Y, et al: Pharmacological therapy to cerebral ischemia-reperfusion injury: Focus on saponins. Biomed Pharmacother. 155:1136962022. View Article : Google Scholar : PubMed/NCBI | |
|
Meng X, Sun G, Ye J, Xu H, Wang H and Sun X: Notoginsenoside R1-mediated neuroprotection involves estrogen receptor-dependent crosstalk between Akt and ERK1/2 pathways: A novel mechanism of Nrf2/ARE signaling activation. Free Radic Res. 48:445–460. 2014. View Article : Google Scholar : PubMed/NCBI | |
|
Jiang N, Dai Q, Su X, Fu J, Feng X and Peng J: Role of PI3K/AKT pathway in cancer: The framework of malignant behavior. Mol Biol Rep. 47:4587–4629. 2020. View Article : Google Scholar : PubMed/NCBI | |
|
Liu R, Chen Y, Liu G, Li C, Song Y, Cao Z, Li W, Hu J, Lu C and Liu Y: PI3K/AKT pathway as a key link modulates the multidrug resistance of cancers. Cell Death Dis. 11:7972020. View Article : Google Scholar : PubMed/NCBI | |
|
Fresno Vara JA, Casado E, de Castro J, Cejas P, Belda-Iniesta C and González-Barón M: PI3K/Akt signalling pathway and cancer. Cancer Treat Rev. 30:193–204. 2004. View Article : Google Scholar : PubMed/NCBI | |
|
Vasan N and Cantley LC: At a crossroads: How to translate the roles of PI3K in oncogenic and metabolic signalling into improvements in cancer therapy. Nat Rev Clin Oncol. 19:471–485. 2022. View Article : Google Scholar : PubMed/NCBI | |
|
Barzegar Behrooz A, Talaie Z, Jusheghani F, Łos MJ, Klonisch T and Ghavami S: Wnt and PI3K/Akt/mTOR survival pathways as therapeutic targets in glioblastoma. Int J Mol Sci. 23:13532022. View Article : Google Scholar : PubMed/NCBI | |
|
He Y, Sun MM, Zhang GG, Yang J, Chen KS, Xu WW and Li B: Targeting PI3K/Akt signal transduction for cancer therapy. Signal Transduct Target Ther. 6:4252021. View Article : Google Scholar : PubMed/NCBI | |
|
Manning BD and Cantley LC: AKT/PKB signaling: Navigating downstream. Cell. 129:1261–1274. 2007. View Article : Google Scholar : PubMed/NCBI | |
|
Peng J, Wu Y, Pang J, Sun X, Chen L, Chen Y, Tang J, Zhang JH and Yong J: Single clip: An improvement of the filament-perforation mouse subarachnoid haemorrhage model. Brain Inj. 33:701–711. 2019. View Article : Google Scholar : PubMed/NCBI | |
|
Leary S, Underwood W, Anthony R, Cartner S, Grandin T, Greenacre C, Gwaltney-Brant S, McCrackin MA, Meyer R, Miller D, et al: AVMA guidelines for the euthanasia of animals: 2020 Edition*. American Veterinary Medical Association 1931; N. Meacham Road Schaumburg IL 60173: 2020 | |
|
Huang T, Xiao Y, Zhang Y, Wang C, Chen X, Li Y, Ge Y and Gao J: miR-223 ameliorates thalamus hemorrhage-induced central poststroke pain via targeting NLRP3 in a mouse model. Exp Ther Med. 23:3532022. View Article : Google Scholar : PubMed/NCBI | |
|
Feng X, Ma W, Zhu J, Jiao W and Wang Y: Dexmedetomidine alleviates early brain injury following traumatic brain injury by inhibiting autophagy and neuroinflammation through the ROS/Nrf2 signaling pathway. Mol Med Rep. 24:6612021. View Article : Google Scholar : PubMed/NCBI | |
|
Peng J, Pang J, Huang L, Enkhjargal B, Zhang T, Mo J, Wu P, Xu W, Zuo Y, Peng J, et al: LRP1 activation attenuates white matter injury by modulating microglial polarization through Shc1/PI3K/Akt pathway after subarachnoid hemorrhage in rats. Redox Biol. 21:1011212019. View Article : Google Scholar : PubMed/NCBI | |
|
Zhang CS, Han Q, Song ZW, Jia HY, Shao TP and Chen YP: Hydrogen gas post-conditioning attenuates early neuronal pyroptosis in a rat model of subarachnoid hemorrhage through the mitoKATP signaling pathway. Exp Ther Med. 22:8362021. View Article : Google Scholar : PubMed/NCBI | |
|
Chen S, Zhou Y, Chen Y and Gu J: fastp: An ultra-fast all-in-one FASTQ preprocessor. Bioinformatics. 34:i884–i890. 2018. View Article : Google Scholar : PubMed/NCBI | |
|
Kim D, Langmead B and Salzberg SL: HISAT: A fast spliced aligner with low memory requirements. Nat Methods. 12:357–360. 2015. View Article : Google Scholar : PubMed/NCBI | |
|
Anders S, Pyl PT and Huber W: HTSeq-a python framework to work with high-throughput sequencing data. Bioinformatics. 31:166–169. 2015. View Article : Google Scholar : PubMed/NCBI | |
|
Love MI, Huber W and Anders S: Moderated estimation of fold change and dispersion for RNA-seq data with DESeq2. Genome Biol. 15:5502014. View Article : Google Scholar : PubMed/NCBI | |
|
Robinson MD, McCarthy DJ and Smyth GK: edgeR: A bioconductor package for differential expression analysis of digital gene expression data. Bioinformatics. 26:139–140. 2010. View Article : Google Scholar : PubMed/NCBI | |
|
Yu G, Wang LG, Han Y and He QY: clusterProfiler: An R package for comparing biological themes among gene clusters. OMICS. 16:284–287. 2012. View Article : Google Scholar : PubMed/NCBI | |
|
Team R, . RStudio: Integrated development for R. Boston, MA: RStudio. Inc.; pp. 700pp. pp8792015 | |
|
Null RCTR, Team R, Null RCT, Core Writing T, Null R, Team R, Null RDCT, Core R, Team R and Team RDC: R: A language and environment for statistical computing. Computing. 1:12–21. 2011. | |
|
Dinh DD, Wan H, Lidington D and Bolz SS: Female mice display sex-specific differences in cerebrovascular function and subarachnoid haemorrhage-induced injury. EBioMedicine. 102:1050582024. View Article : Google Scholar : PubMed/NCBI | |
|
Kitaeva KV, Rutland CS, Rizvanov AA and Solovyeva VV: Cell culture based in vitro test systems for anticancer drug screening. Front Bioeng Biotechnol. 8:3222020. View Article : Google Scholar : PubMed/NCBI | |
|
Pinto B, Henriques AC, Silva PMA and Bousbaa H: Three-dimensional spheroids as in vitro preclinical models for cancer research. Pharmaceutics. 12:11862020. View Article : Google Scholar : PubMed/NCBI | |
|
Wu Y, Xu Y, Sun JS, Dai K, Wang Z and Zhang J: Inhibiting RIPK1-driven neuroinflammation and neuronal apoptosis mitigates brain injury following experimental subarachnoid hemorrhage. Exp Neurol. 374:1147052024. View Article : Google Scholar : PubMed/NCBI | |
|
Yuan B, Zhao XD, Shen JD, Chen SJ, Huang HY, Zhou XM, Han YL, Zhou LJ, Lu XJ and Wu Q: Activation of SIRT1 alleviates ferroptosis in the early brain injury after subarachnoid hemorrhage. Oxid Med Cell Longev. 2022:90698252022. View Article : Google Scholar : PubMed/NCBI | |
|
Tang J, Chen R, Wang L, Yu L, Zuo D, Cui G and Gong X: Melatonin attenuates thrombin-induced inflammation in BV2 cells and then protects HT22 cells from apoptosis. Inflammation. 43:1959–1970. 2020. View Article : Google Scholar : PubMed/NCBI | |
|
Richter M, Piwocka O, Musielak M, Piotrowski I, Suchorska WM and Trzeciak T: From donor to the lab: A fascinating journey of primary cell lines. Front Cell Dev Biol. 9:7113812021. View Article : Google Scholar : PubMed/NCBI | |
|
Helms HC, Abbott NJ, Burek M, Cecchelli R, Couraud PO, Deli MA, Förster C, Galla HJ, Romero IA, Shusta EV, et al: In vitro models of the blood-brain barrier: An overview of commonly used brain endothelial cell culture models and guidelines for their use. J Cereb Blood Flow Metab. 36:862–890. 2016. View Article : Google Scholar : PubMed/NCBI | |
|
Zhang J, Yang H, Wu J, Zhang D, Wang Y and Zhai J: Recent progresses in novel in vitro models of primary neurons: A biomaterial perspective. Front Bioeng Biotechnol. 10:9530312022. View Article : Google Scholar : PubMed/NCBI | |
|
Swartzlander DB, Propson NE, Roy ER, Saito T, Saido T, Wang B and Zheng H: Concurrent cell type-specific isolation and profiling of mouse brains in inflammation and Alzheimer's disease. JCI Insight. 3:e1211092018. View Article : Google Scholar : PubMed/NCBI | |
|
El Amki M, Dubois M, Lefevre-Scelles A, Magne N, Roussel M, Clavier T, Guichet PO, Gérardin E, Compère V and Castel H: Long-lasting cerebral vasospasm, microthrombosis, apoptosis and paravascular alterations associated with neurological deficits in a mouse model of subarachnoid hemorrhage. Mol Neurobiol. 55:2763–2779. 2018. View Article : Google Scholar : PubMed/NCBI | |
|
Fluri F, Schuhmann MK and Kleinschnitz C: Animal models of ischemic stroke and their application in clinical research. Drug Des Devel Ther. 9:3445–3454. 2015.PubMed/NCBI | |
|
Su C, Liu Y, Li R, Wu W, Fawcett JP and Gu J: Absorption, distribution, metabolism and excretion of the biomaterials used in Nanocarrier drug delivery systems. Adv Drug Deliv Rev. 143:97–114. 2019. View Article : Google Scholar : PubMed/NCBI | |
|
Zhang R, Khan D and Muhammad S: Establishment of a novel protocol for assessing the severity of subarachnoid hemorrhage in circle Willis perforation mouse model. Sci Rep. 14:101472024. View Article : Google Scholar : PubMed/NCBI | |
|
Marbacher S, Grüter B, Schöpf S, Croci D, Nevzati E, D'Alonzo D, Lattmann J, Roth T, Bircher B, Wolfert C, et al: Systematic review of in vivo animal models of subarachnoid hemorrhage: Species, standard parameters, and outcomes. Transl Stroke Res. September 12–2018.(Epub ahead of print). PubMed/NCBI | |
|
Shi X, Yu W, Yang T, Liu W, Zhao Y, Sun Y, Chai L, Gao Y, Dong B and Zhu L: Panax notoginseng saponins provide neuroprotection by regulating NgR1/RhoA/ROCK2 pathway expression, in vitro and in vivo. J Ethnopharmacol. 190:301–312. 2016. View Article : Google Scholar : PubMed/NCBI | |
|
Pei X, Zhang L, Liu D, Wu Y, Li X, Cao Y and Du X: Notoginsenoside R1 attenuates brain injury in rats with traumatic brain injury: Possible mediation of apoptosis via ERK1/2 signaling pathway. PLoS One. 18:e02959032023. View Article : Google Scholar : PubMed/NCBI | |
|
Wang D, Gao B, Yang T, Sun H, Ran X and Lin W: Protective effect of NGR1 against glutamate-induced cytotoxicity in HT22 hippocampal neuronal cells by upregulating the SIRT1/Wnt/β-catenin pathway. Evid Based Complement Alternat Med. 2021:43581632021. View Article : Google Scholar : PubMed/NCBI | |
|
Tu L, Wang Y, Chen D, Xiang P, Shen J, Li Y and Wang S: Protective effects of notoginsenoside r1 via regulation of the PI3K-Akt-mTOR/JNK pathway in neonatal cerebral hypoxic-ischemic brain injury. Neurochem Res. 43:1210–1226. 2018. View Article : Google Scholar : PubMed/NCBI | |
|
Zhai Y, Meng X, Luo Y, Wu Y, Ye T, Zhou P, Ding S, Wang M, Lu SB, Zhu L, et al: Notoginsenoside R1 ameliorates diabetic encephalopathy by activating the Nrf2 pathway and inhibiting NLRP3 inflammasome activation. Oncotarget. 9:9344–9363. 2018. View Article : Google Scholar : PubMed/NCBI | |
|
Zhu T and Wan Q: Pharmacological properties and mechanisms of Notoginsenoside R1 in ischemia-reperfusion injury. Chin J Traumatol. 26:20–26. 2023. View Article : Google Scholar : PubMed/NCBI | |
|
Zhang HB, Tu XK, Chen Q and Shi SS: Propofol reduces inflammatory brain injury after subarachnoid hemorrhage: Involvement of PI3K/Akt pathway. J Stroke Cerebrovasc Dis. 28:1043752019. View Article : Google Scholar : PubMed/NCBI |