Spandidos Publications Logo
  • About
    • About Spandidos
    • Aims and Scopes
    • Abstracting and Indexing
    • Editorial Policies
    • Reprints and Permissions
    • Job Opportunities
    • Terms and Conditions
    • Contact
  • Journals
    • All Journals
    • Oncology Letters
      • Oncology Letters
      • Information for Authors
      • Editorial Policies
      • Editorial Board
      • Aims and Scope
      • Abstracting and Indexing
      • Bibliographic Information
      • Archive
    • International Journal of Oncology
      • International Journal of Oncology
      • Information for Authors
      • Editorial Policies
      • Editorial Board
      • Aims and Scope
      • Abstracting and Indexing
      • Bibliographic Information
      • Archive
    • Molecular and Clinical Oncology
      • Molecular and Clinical Oncology
      • Information for Authors
      • Editorial Policies
      • Editorial Board
      • Aims and Scope
      • Abstracting and Indexing
      • Bibliographic Information
      • Archive
    • Experimental and Therapeutic Medicine
      • Experimental and Therapeutic Medicine
      • Information for Authors
      • Editorial Policies
      • Editorial Board
      • Aims and Scope
      • Abstracting and Indexing
      • Bibliographic Information
      • Archive
    • International Journal of Molecular Medicine
      • International Journal of Molecular Medicine
      • Information for Authors
      • Editorial Policies
      • Editorial Board
      • Aims and Scope
      • Abstracting and Indexing
      • Bibliographic Information
      • Archive
    • Biomedical Reports
      • Biomedical Reports
      • Information for Authors
      • Editorial Policies
      • Editorial Board
      • Aims and Scope
      • Abstracting and Indexing
      • Bibliographic Information
      • Archive
    • Oncology Reports
      • Oncology Reports
      • Information for Authors
      • Editorial Policies
      • Editorial Board
      • Aims and Scope
      • Abstracting and Indexing
      • Bibliographic Information
      • Archive
    • Molecular Medicine Reports
      • Molecular Medicine Reports
      • Information for Authors
      • Editorial Policies
      • Editorial Board
      • Aims and Scope
      • Abstracting and Indexing
      • Bibliographic Information
      • Archive
    • World Academy of Sciences Journal
      • World Academy of Sciences Journal
      • Information for Authors
      • Editorial Policies
      • Editorial Board
      • Aims and Scope
      • Abstracting and Indexing
      • Bibliographic Information
      • Archive
    • International Journal of Functional Nutrition
      • International Journal of Functional Nutrition
      • Information for Authors
      • Editorial Policies
      • Editorial Board
      • Aims and Scope
      • Abstracting and Indexing
      • Bibliographic Information
      • Archive
    • International Journal of Epigenetics
      • International Journal of Epigenetics
      • Information for Authors
      • Editorial Policies
      • Editorial Board
      • Aims and Scope
      • Abstracting and Indexing
      • Bibliographic Information
      • Archive
    • Medicine International
      • Medicine International
      • Information for Authors
      • Editorial Policies
      • Editorial Board
      • Aims and Scope
      • Abstracting and Indexing
      • Bibliographic Information
      • Archive
  • Articles
  • Information
    • Information for Authors
    • Information for Reviewers
    • Information for Librarians
    • Information for Advertisers
    • Conferences
  • Language Editing
Spandidos Publications Logo
  • About
    • About Spandidos
    • Aims and Scopes
    • Abstracting and Indexing
    • Editorial Policies
    • Reprints and Permissions
    • Job Opportunities
    • Terms and Conditions
    • Contact
  • Journals
    • All Journals
    • Biomedical Reports
      • Information for Authors
      • Editorial Policies
      • Editorial Board
      • Aims and Scope
      • Abstracting and Indexing
      • Bibliographic Information
      • Archive
    • Experimental and Therapeutic Medicine
      • Information for Authors
      • Editorial Policies
      • Editorial Board
      • Aims and Scope
      • Abstracting and Indexing
      • Bibliographic Information
      • Archive
    • International Journal of Epigenetics
      • Information for Authors
      • Editorial Policies
      • Editorial Board
      • Aims and Scope
      • Abstracting and Indexing
      • Bibliographic Information
      • Archive
    • International Journal of Functional Nutrition
      • Information for Authors
      • Editorial Policies
      • Editorial Board
      • Aims and Scope
      • Abstracting and Indexing
      • Bibliographic Information
      • Archive
    • International Journal of Molecular Medicine
      • Information for Authors
      • Editorial Policies
      • Editorial Board
      • Aims and Scope
      • Abstracting and Indexing
      • Bibliographic Information
      • Archive
    • International Journal of Oncology
      • Information for Authors
      • Editorial Policies
      • Editorial Board
      • Aims and Scope
      • Abstracting and Indexing
      • Bibliographic Information
      • Archive
    • Medicine International
      • Information for Authors
      • Editorial Policies
      • Editorial Board
      • Aims and Scope
      • Abstracting and Indexing
      • Bibliographic Information
      • Archive
    • Molecular and Clinical Oncology
      • Information for Authors
      • Editorial Policies
      • Editorial Board
      • Aims and Scope
      • Abstracting and Indexing
      • Bibliographic Information
      • Archive
    • Molecular Medicine Reports
      • Information for Authors
      • Editorial Policies
      • Editorial Board
      • Aims and Scope
      • Abstracting and Indexing
      • Bibliographic Information
      • Archive
    • Oncology Letters
      • Information for Authors
      • Editorial Policies
      • Editorial Board
      • Aims and Scope
      • Abstracting and Indexing
      • Bibliographic Information
      • Archive
    • Oncology Reports
      • Information for Authors
      • Editorial Policies
      • Editorial Board
      • Aims and Scope
      • Abstracting and Indexing
      • Bibliographic Information
      • Archive
    • World Academy of Sciences Journal
      • Information for Authors
      • Editorial Policies
      • Editorial Board
      • Aims and Scope
      • Abstracting and Indexing
      • Bibliographic Information
      • Archive
  • Articles
  • Information
    • For Authors
    • For Reviewers
    • For Librarians
    • For Advertisers
    • Conferences
  • Language Editing
Login Register Submit
  • This site uses cookies
  • You can change your cookie settings at any time by following the instructions in our Cookie Policy. To find out more, you may read our Privacy Policy.

    I agree
Search articles by DOI, keyword, author or affiliation
Search
Advanced Search
presentation
Molecular Medicine Reports
Join Editorial Board Propose a Special Issue
Print ISSN: 1791-2997 Online ISSN: 1791-3004
Journal Cover
March-2025 Volume 31 Issue 3

Full Size Image

Sign up for eToc alerts
Recommend to Library

Journals

International Journal of Molecular Medicine

International Journal of Molecular Medicine

International Journal of Molecular Medicine is an international journal devoted to molecular mechanisms of human disease.

International Journal of Oncology

International Journal of Oncology

International Journal of Oncology is an international journal devoted to oncology research and cancer treatment.

Molecular Medicine Reports

Molecular Medicine Reports

Covers molecular medicine topics such as pharmacology, pathology, genetics, neuroscience, infectious diseases, molecular cardiology, and molecular surgery.

Oncology Reports

Oncology Reports

Oncology Reports is an international journal devoted to fundamental and applied research in Oncology.

Experimental and Therapeutic Medicine

Experimental and Therapeutic Medicine

Experimental and Therapeutic Medicine is an international journal devoted to laboratory and clinical medicine.

Oncology Letters

Oncology Letters

Oncology Letters is an international journal devoted to Experimental and Clinical Oncology.

Biomedical Reports

Biomedical Reports

Explores a wide range of biological and medical fields, including pharmacology, genetics, microbiology, neuroscience, and molecular cardiology.

Molecular and Clinical Oncology

Molecular and Clinical Oncology

International journal addressing all aspects of oncology research, from tumorigenesis and oncogenes to chemotherapy and metastasis.

World Academy of Sciences Journal

World Academy of Sciences Journal

Multidisciplinary open-access journal spanning biochemistry, genetics, neuroscience, environmental health, and synthetic biology.

International Journal of Functional Nutrition

International Journal of Functional Nutrition

Open-access journal combining biochemistry, pharmacology, immunology, and genetics to advance health through functional nutrition.

International Journal of Epigenetics

International Journal of Epigenetics

Publishes open-access research on using epigenetics to advance understanding and treatment of human disease.

Medicine International

Medicine International

An International Open Access Journal Devoted to General Medicine.

Journal Cover
March-2025 Volume 31 Issue 3

Full Size Image

Sign up for eToc alerts
Recommend to Library

  • Article
  • Citations
    • Cite This Article
    • Download Citation
    • Create Citation Alert
    • Remove Citation Alert
    • Cited By
  • Similar Articles
    • Related Articles (in Spandidos Publications)
    • Similar Articles (Google Scholar)
    • Similar Articles (PubMed)
  • Download PDF
  • Download XML
  • View XML
Article Open Access

Preconditioning with acteoside ameliorates myocardial ischemia‑reperfusion injury by targeting HSP90AA1 and the PI3K/Akt signaling pathway

  • Authors:
    • Jing Li
    • Yuxin Guo
    • Yang Yang
    • Qing Xue
    • Hong Cao
    • Guangyuan Yang
    • Linlin Jia
    • Haibo Yu
  • View Affiliations / Copyright

    Affiliations: Department of Physiology, Basic Medical College, Jiamusi University, Jiamusi, Heilongjiang 154000, P.R. China, Department of Cardiology, The First Affiliated Hospital to Jiamusi University, Jiamusi, Heilongjiang 154000, P.R. China
    Copyright: © Li et al. This is an open access article distributed under the terms of Creative Commons Attribution License.
  • Article Number: 77
    |
    Published online on: January 24, 2025
       https://doi.org/10.3892/mmr.2025.13442
  • Expand metrics +
Metrics: Total Views: 0 (Spandidos Publications: | PMC Statistics: )
Metrics: Total PDF Downloads: 0 (Spandidos Publications: | PMC Statistics: )
Cited By (CrossRef): 0 citations Loading Articles...

This article is mentioned in:



Abstract

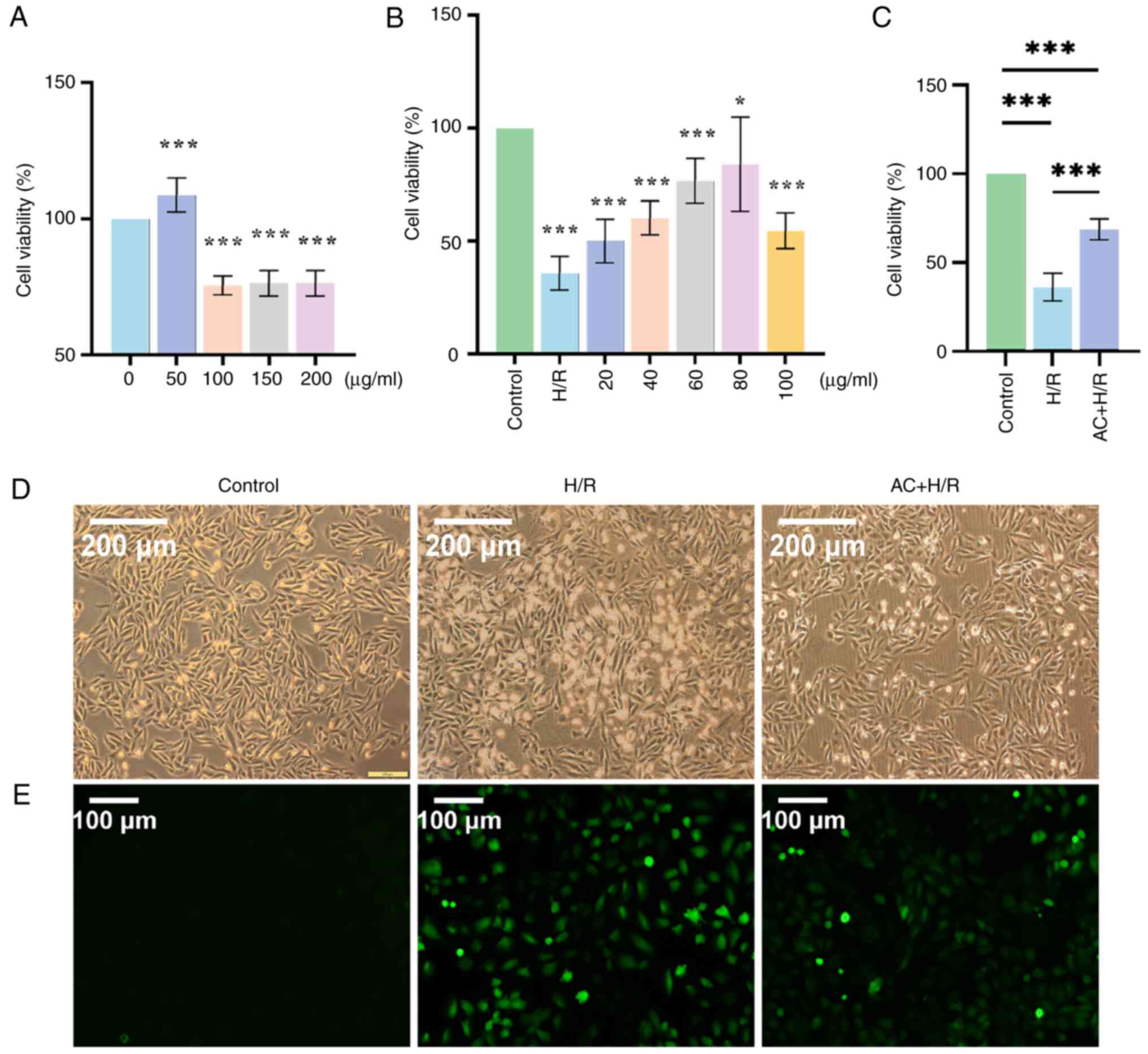
The present study aimed to investigate the cardioprotective effects of acteoside (AC) on myocardial ischemia‑reperfusion injury (MIRI). To meet this aim, a network pharmacological analysis was conducted to search for key genes and signaling pathways associated with AC and MIRI. The infarct size of the rat heart was evaluated using 2,3,5‑triphenyltetrazolium chloride staining, and the serum levels of creatine kinase MB isoenzyme, cardiac troponin I, malondialdehyde and superoxide dismutase were subsequently detected in an in vivo experiment. The inhibitory effect of AC on oxidative stress was further confirmed by assessing the intracellular accumulation of reactive oxygen species (ROS). Hematoxylin and eosin staining was subsequently carried out to observe cardiac histopathological damage. The anti‑apoptotic effects of AC were determined using terminal deoxynucleotidyl‑transferase‑mediated dUTP nick end labeling assay and Hoechst 33342 staining, and the expression levels of apoptosis‑associated proteins in the myocardial tissue were assessed using immunohistochemical analysis. In addition, cell viability was determined using a Cell Counting Kit‑8 assay, and the expression levels of key target proteins associated with AC and MIRI were detected by western blot analysis. The results suggested that pretreatment with AC could mitigate MIRI‑induced myocardial damage, oxidative stress and apoptosis. The anti‑apoptotic effects of AC were associated with elevated Bcl‑2 levels, and reduced caspase‑3 and Bax expression levels in myocardial tissue. In vitro, AC pretreatment both led to an increased rate of cell survival and alleviated oxidative stress, as demonstrated by a decreased level of intracellular ROS accumulation. Moreover, guided by the network pharmacological analysis, heat‑shock protein 90AA1 (HSP90AA1) and the phosphoinositide 3‑kinase (PI3K)/serine‑threonine protein kinase (Akt) signaling pathway emerged as key targets for the action of AC against MIRI. Furthermore, the western blot analysis results showed that pretreatment with AC led to a significant increase in the activity of the PI3K/Akt signaling pathway, in addition to increased expression levels of glycogen synthase kinase‑3β and HSP90AA1. Taken together, the findings of the present study revealed that AC may exert cardioprotective effects on MIRI through suppressing apoptosis and oxidative stress by regulating the expression and activity of key proteins.
View Figures

Figure 1

Figure 2

Figure 3

Figure 4

Figure 5

Figure 6

Figure 7

View References

1 

Su Y, Zhu C, Wang B, Zheng H, McAlister V, Lacefield JC, Quan D, Mele T, Greasley A, Liu K and Zheng X: Circular RNA Foxo3 in cardiac ischemia-reperfusion injury in heart transplantation: A new regulator and target. Am J Transplant. 21:2992–3004. 2021. View Article : Google Scholar : PubMed/NCBI

2 

Xiang Q, Yi X, Zhu XH, Wei X and Jiang DS: Regulated cell death in myocardial ischemia-reperfusion injury. Trends Endocrinol Metab. 35:219–234. 2024. View Article : Google Scholar : PubMed/NCBI

3 

Jo W, Kang KK, Chae S and Son WC: Metformin Alleviates left ventricular diastolic dysfunction in a rat myocardial ischemia reperfusion injury model. Int J Mol Sci. 21:14892020. View Article : Google Scholar : PubMed/NCBI

4 

Doulamis IP and McCully JD: Mitochondrial Transplantation for Ischemia Reperfusion Injury. Mitochondrial Medicine: Volume 3: Manipulating Mitochondria and Disease-Specific Approaches. Springer; Heidelberg: pp. 15–37. 2021, View Article : Google Scholar

5 

Méndez-Valdés G, Pérez-Carreño V, Bragato MC, Hundahl M, Chichiarelli S, Saso L and Rodrigo R: Cardioprotective mechanisms against reperfusion injury in acute myocardial infarction: Targeting angiotensin II receptors. Biomedicines. 11:172022. View Article : Google Scholar : PubMed/NCBI

6 

Fuji Y, Uchida K, Akashi T, Ohtsuki T, Matsufuji H and Hirai MY: Molecular identification of UDP-sugar-dependent glycosyltransferase and acyltransferase involved in the phenylethanoid glycoside biosynthesis induced by methyl jasmonate in sesamum indicum L. Plant Cell Physiol. 64:716–728. 2023. View Article : Google Scholar : PubMed/NCBI

7 

Cardinali A, Pati S, Minervini F, D'Antuono I, Linsalata V and Lattanzio V: Verbascoside, isoverbascoside, and their derivatives recovered from olive mill wastewater as possible food antioxidants. J Agric Food Chem. 60:1822–1829. 2012. View Article : Google Scholar : PubMed/NCBI

8 

Khan RA, Hossain R, Roy P, Jain D, Saikat ASM, Shuvo APR, Akram M, Elbossaty WF, Khan IN, Painuli S, et al: Anticancer effects of acteoside: Mechanistic insights and therapeutic status. Eur J Pharmacol. 916:1746992022. View Article : Google Scholar : PubMed/NCBI

9 

Xiao Y, Ren Q and Wu L: The pharmacokinetic property and pharmacological activity of acteoside: A review. Biomed Pharmacother. 153:1132962022. View Article : Google Scholar : PubMed/NCBI

10 

Cheng XF, He ST, Zhong GQ, Meng JJ, Wang M, Bi Q and Tu RH: Exosomal HSP90 induced by remote ischemic preconditioning alleviates myocardial ischemia/reperfusion injury by inhibiting complement activation and inflammation. BMC Cardiovasc Disord. 23:582023. View Article : Google Scholar : PubMed/NCBI

11 

Byun JK, Lee SH, Moon EJ, Park MH, Jang H, Weitzel DH, Kim HH, Basnet N, Kwon DY, Lee CT, et al: Manassantin A inhibits tumour growth under hypoxia through the activation of chaperone-mediated autophagy by modulating Hsp90 activity. Br J Cancer. 128:1491–1502. 2023.PubMed/NCBI

12 

Zuehlke AD, Beebe K, Neckers L and Prince T: Regulation and function of the human HSP90AA1 gene. Gene. 570:8–16. 2015. View Article : Google Scholar : PubMed/NCBI

13 

Sain A, Khamrai D, Kandasamy T and Naskar D: Apigenin exerts anti-cancer effects in colon cancer by targeting HSP90AA1. J Biomol Struct Dyn. 1–13. 2023.(Epub ahead of print). View Article : Google Scholar : PubMed/NCBI

14 

Syed Abd Halim SA, Abd Rashid N, Woon CK and Abdul Jalil NA: Natural products targeting PI3K/AKT in myocardial ischemic reperfusion injury: A scoping review. Pharmaceuticals (Basel). 16:7392023. View Article : Google Scholar : PubMed/NCBI

15 

Korshunova AY, Blagonravov ML, Neborak EV, Syatkin SP, Sklifasovskaya AP, Semyatov SM and Agostinelli E: BCL2-regulated apoptotic process in myocardial ischemia-reperfusion injury (Review). Int J Mol Med. 47:23–36. 2021. View Article : Google Scholar : PubMed/NCBI

16 

Wang D, Zhang X, Li D, Hao W, Meng F, Wang B, Han J and Zheng Q: Kaempferide protects against myocardial ischemia/reperfusion injury through activation of the PI3K/Akt/GSK-3β pathway. Mediators Inflamm. 2017:52782182017. View Article : Google Scholar : PubMed/NCBI

17 

Wu B, Cao Y, Meng M, Jiang Y, Tao H, Zhang Y, Huang C and Li R: Gabapentin alleviates myocardial ischemia-reperfusion injury by increasing the protein expression of GABAARδ. Eur J Pharmacol. 944:1755852023. View Article : Google Scholar : PubMed/NCBI

18 

Boovarahan SR and Kurian GA: Preconditioning the rat heart with 5-azacytidine attenuates myocardial ischemia/reperfusion injury via PI3K/GSK3β and mitochondrial KATP signaling axis. J Biochem Mol Toxicol. 35:e229112021. View Article : Google Scholar : PubMed/NCBI

19 

National Research Council, . Committee for the Update of the Guide for the Care and Use of Laboratory Animals = Guide for the care and use of laboratory animals. The National Academies Collection: Reports funded by National Institutes of Health. 8th edition. National Academies Press; Washington, DC: 2011

20 

Xu M, Li X and Song L: Baicalin regulates macrophages polarization and alleviates myocardial ischaemia/reperfusion injury via inhibiting JAK/STAT pathway. Pharm Biol. 58:655–663. 2020. View Article : Google Scholar : PubMed/NCBI

21 

Pang D and Laferriere C: Review of intraperitoneal injection of sodium pentobartital as a method of euthanasia in laboratory rodents. J Am Assoc Lab Anim Sci. 59:3462020.PubMed/NCBI

22 

Han RH, Huang HM, Han H, Chen H, Zeng F, Xie X, Liu DY, Cai Y, Zhang LQ, Liu X, et al: Propofol postconditioning ameliorates hypoxia/reoxygenation induced H9c2 cell apoptosis and autophagy via upregulating forkhead transcription factors under hyperglycemia. Mil Med Res. 8:582021.PubMed/NCBI

23 

Ding S, Duanmu X, Xu L, Zhu L and Wu Z: Ozone pretreatment alleviates ischemiareperfusion injury-induced myocardial ferroptosis by activating the Nrf2/Slc7a11/Gpx4 axis. Biomed Pharmacother. 165:1151852023. View Article : Google Scholar : PubMed/NCBI

24 

Meng XM, Yuan JH, Zhou ZF, Feng QP and Zhu BM: Evaluation of time-dependent phenotypes of myocardial ischemia-reperfusion in mice. Aging (Albany NY). 15:10627–10639. 2023. View Article : Google Scholar : PubMed/NCBI

25 

Sánchez-Hernández CD, Torres-Alarcón LA, González-Cortés A and Peón AN: Ischemia/reperfusion injury: Pathophysiology, current clinical management, and potential preventive approaches. Mediators Inflamm. 2020:84053702020. View Article : Google Scholar : PubMed/NCBI

26 

Ferdinandy P, Andreadou I, Baxter GF, Bøtker HE, Davidson SM, Dobrev D, Gersh BJ, Heusch G, Lecour S, Ruiz-Meana M, et al: Interaction of cardiovascular nonmodifiable risk factors, comorbidities and comedications with ischemia/reperfusion injury and cardioprotection by pharmacological treatments and ischemic conditioning. Pharmacol Rev. 75:159–216. 2023. View Article : Google Scholar : PubMed/NCBI

27 

Bugger H and Pfeil K: Mitochondrial ROS in myocardial ischemia reperfusion and remodeling. Biochim Biophys Acta Mol Basis Dis. 1866:1657682020. View Article : Google Scholar : PubMed/NCBI

28 

Orellana-Urzúa S, Rojas I, Líbano L and Rodrigo R: Pathophysiology of ischemic stroke: Role of oxidative stress. Curr Pharm Des. 26:4246–4260. 2020. View Article : Google Scholar : PubMed/NCBI

29 

Dambrova M, Zuurbier CJ, Borutaite V, Liepinsh E and Makrecka-Kuka M: Energy substrate metabolism and mitochondrial oxidative stress in cardiac ischemia/reperfusion injury. Free Radic Biol Med. 165:24–37. 2021. View Article : Google Scholar : PubMed/NCBI

30 

Xia D, Zhang Z and Zhao Y: Acteoside attenuates oxidative stress and neuronal apoptosis in rats with focal cerebral ischemia-reperfusion injury. Biol Pharm Bull. 41:1645–1651. 2018. View Article : Google Scholar : PubMed/NCBI

31 

Değer AN, Özyiğit F, Koçak FE, Bayhan Z, Zeren S, Arık Ö and Değer H: Corrective effect of verbascoside on histomorphological differences and oxidative stress in colon mucosa of rats in which colon ischemia-reperfusion injury was induced. urk J Gastroenterol. 32:548–549. 2021.PubMed/NCBI

32 

Ye HK, Zhang HH and Tan ZM: MiR-328 inhibits cell apoptosis and improves cardiac function in rats with myocardial ischemia-reperfusion injury through MEK-ERK signaling pathway. Eur Rev Med Pharmacol Sci. 24:3315–3321. 2020.PubMed/NCBI

33 

Toldo S, Mauro AG, Cutter Z and Abbate A: Inflammasome, pyroptosis, and cytokines in myocardial ischemia-reperfusion injury. Am J Physiol Heart Circ Physiol. 315:H1553–H1568. 2018. View Article : Google Scholar : PubMed/NCBI

34 

Zhu X, Sun M, Guo H, Lu G, Gu J, Zhang L, Shi L, Gao J, Zhang D, Wang W, et al: Verbascoside protects from LPS-induced septic cardiomyopathy via alleviating cardiac inflammation, oxidative stress and regulating mitochondrial dynamics. Ecotoxicol Environ Saf. 233:1133272022. View Article : Google Scholar : PubMed/NCBI

35 

Li X, Liu Z, He Z, Wang X, Li R, Wang J, Ma G, Zhang P and Ma C: Acteoside protects podocyte against apoptosis through regulating AKT/GSK-3β signaling pathway in db/db mice. BMC Endocr Disord. 23:2302023. View Article : Google Scholar : PubMed/NCBI

36 

Li M, Xu T, Zhou F, Wang M, Song H, Xiao X and Lu B: Neuroprotective effects of four phenylethanoid glycosides on H2O2-induced apoptosis on PC12 cells via the Nrf2/ARE Pathway. Int J Mol Sci. 19:11352018. View Article : Google Scholar : PubMed/NCBI

37 

Noor F, Asif M, Ashfaq UA, Qasim M and Tahir Ul Qamar M: Machine learning for synergistic network pharmacology: A comprehensive overview. Brief Bioinform. 24:bbad1202023. View Article : Google Scholar : PubMed/NCBI

38 

Zheng Y, Chen S, Yang Y, Li X, Wu J, Liu J, Wang Y, Qi X, Wang Y, Liu Z, et al: Uncovering the molecular mechanisms of Ilex pubescens against myocardial ischemia-reperfusion injury using network pharmacology analysis and experimental pharmacology. J Ethnopharmacol. 282:1146112022. View Article : Google Scholar : PubMed/NCBI

39 

Singh KK, Yanagawa B, Quan A, Wang R, Garg A, Khan R, Pan Y, Wheatcroft MD, Lovren F, Teoh H and Verma S: Autophagy gene fingerprint in human ischemia and reperfusion. J Thorac Cardiovasc Surg. 147:1065–1072.e1. 2014. View Article : Google Scholar : PubMed/NCBI

40 

Chen Z, Liu T, Yuan H, Sun H, Liu S, Zhang S, Liu L, Jiang S, Tang Y and Liu Z: Bioinformatics integration reveals key genes associated with mitophagy in myocardial ischemia-reperfusion injury. BMC Cardiovasc Disord. 24:1832024. View Article : Google Scholar : PubMed/NCBI

41 

Zhu WS, Guo W, Zhu JN, Tang CM, Fu YH, Lin QX, Tan N and Shan ZX: Hsp90aa1: A novel target gene of miR-1 in cardiac ischemia/reperfusion injury. Sci Rep. 6:244982016. View Article : Google Scholar : PubMed/NCBI

42 

Shi X, Wang J, Lei Y, Cong C, Tan D and Zhou X: Research progress on the PI3K/AKT signaling pathway in gynecological cancer (Review). Mol Med Rep. 19:4529–4535. 2019.PubMed/NCBI

43 

Ajzashokouhi AH, Rezaee R, Omidkhoda N and Karimi G: Natural compounds regulate the PI3K/Akt/GSK3β pathway in myocardial ischemia-reperfusion injury. Cell Cycle. 22:741–757. 2023. View Article : Google Scholar : PubMed/NCBI

44 

Maciel L, de Oliveira D, Mesquita F, Souza HADS, Oliveira L, Christie MLA, Palhano FL, Campos de Carvalho AC, Nascimento JHM and Foguel D: New cardiomyokine reduces myocardial ischemia/reperfusion injury by PI3K-AKT pathway via a putative KDEL-receptor binding. J Am Heart Assoc. 10:e0196852021. View Article : Google Scholar : PubMed/NCBI

45 

Ghanaatfar F, Ghanaatfar A, Isapour P, Farokhi N, Bozorgniahosseini S, Javadi M, Gholami M, Ulloa L, Coleman-Fuller N and Motaghinejad M: Is lithium neuroprotective? An updated mechanistic illustrated review. Fundam Clin Pharmacol. 37:4–30. 2023. View Article : Google Scholar : PubMed/NCBI

46 

Reis CR, Chen PH, Srinivasan S, Aguet F, Mettlen M and Schmid SL: Crosstalk between Akt/GSK3β signaling and dynamin-1 regulates clathrin-mediated endocytosis. EMBO J. 34:2132–2146. 2015. View Article : Google Scholar : PubMed/NCBI

47 

Du H, Jin X, Jin S, Zhang D, Chen Q, Jin X, Wang C, Qian G and Ding H: Anti-leukemia activity of polysaccharide from Sargassum fusiforme via the PI3K/AKT/BAD pathway in vivo and in vitro. Mar Drugs. 21:2892023. View Article : Google Scholar : PubMed/NCBI

48 

Akbari G: Role of zinc supplementation on ischemia/reperfusion injury in various organs. Biol Trace Elem Res. 196:1–9. 2020. View Article : Google Scholar : PubMed/NCBI

49 

Ye Y, Xiaoyang C, Junkai Y, Yueyao HU and Wei W: Efficacy of Danlou tablet on myocardial ischemia/reperfusion injury assessed by network pharmacology and experimental verification. J Tradit Chin Med. 44:131–144. 2024.PubMed/NCBI

50 

Liu L, Zhang Y, Du Y, Li H, Wang M and Lv J: The therapeutic effect and targets of cellulose polysaccharide on coronary heart disease (CHD) and the construction of a prognostic signature based on network pharmacology. Front Nutr. 9:9866392022. View Article : Google Scholar : PubMed/NCBI

51 

Liu C, Zhao W, Su J, Chen X, Zhao F, Fan J, Li X, Liu X, Zou L, Zhang M, et al: HSP90AA1 interacts with CSFV NS5A protein and regulates CSFV replication via the JAK/STAT and NF-κB signaling pathway. Front Immunol. 13:10318682022. View Article : Google Scholar : PubMed/NCBI

Related Articles

  • Abstract
  • View
  • Download
  • Twitter
Copy and paste a formatted citation
Spandidos Publications style
Li J, Guo Y, Yang Y, Xue Q, Cao H, Yang G, Jia L and Yu H: Preconditioning with acteoside ameliorates myocardial ischemia‑reperfusion injury by targeting HSP90AA1 and the PI3K/Akt signaling pathway. Mol Med Rep 31: 77, 2025.
APA
Li, J., Guo, Y., Yang, Y., Xue, Q., Cao, H., Yang, G. ... Yu, H. (2025). Preconditioning with acteoside ameliorates myocardial ischemia‑reperfusion injury by targeting HSP90AA1 and the PI3K/Akt signaling pathway. Molecular Medicine Reports, 31, 77. https://doi.org/10.3892/mmr.2025.13442
MLA
Li, J., Guo, Y., Yang, Y., Xue, Q., Cao, H., Yang, G., Jia, L., Yu, H."Preconditioning with acteoside ameliorates myocardial ischemia‑reperfusion injury by targeting HSP90AA1 and the PI3K/Akt signaling pathway". Molecular Medicine Reports 31.3 (2025): 77.
Chicago
Li, J., Guo, Y., Yang, Y., Xue, Q., Cao, H., Yang, G., Jia, L., Yu, H."Preconditioning with acteoside ameliorates myocardial ischemia‑reperfusion injury by targeting HSP90AA1 and the PI3K/Akt signaling pathway". Molecular Medicine Reports 31, no. 3 (2025): 77. https://doi.org/10.3892/mmr.2025.13442
Copy and paste a formatted citation
x
Spandidos Publications style
Li J, Guo Y, Yang Y, Xue Q, Cao H, Yang G, Jia L and Yu H: Preconditioning with acteoside ameliorates myocardial ischemia‑reperfusion injury by targeting HSP90AA1 and the PI3K/Akt signaling pathway. Mol Med Rep 31: 77, 2025.
APA
Li, J., Guo, Y., Yang, Y., Xue, Q., Cao, H., Yang, G. ... Yu, H. (2025). Preconditioning with acteoside ameliorates myocardial ischemia‑reperfusion injury by targeting HSP90AA1 and the PI3K/Akt signaling pathway. Molecular Medicine Reports, 31, 77. https://doi.org/10.3892/mmr.2025.13442
MLA
Li, J., Guo, Y., Yang, Y., Xue, Q., Cao, H., Yang, G., Jia, L., Yu, H."Preconditioning with acteoside ameliorates myocardial ischemia‑reperfusion injury by targeting HSP90AA1 and the PI3K/Akt signaling pathway". Molecular Medicine Reports 31.3 (2025): 77.
Chicago
Li, J., Guo, Y., Yang, Y., Xue, Q., Cao, H., Yang, G., Jia, L., Yu, H."Preconditioning with acteoside ameliorates myocardial ischemia‑reperfusion injury by targeting HSP90AA1 and the PI3K/Akt signaling pathway". Molecular Medicine Reports 31, no. 3 (2025): 77. https://doi.org/10.3892/mmr.2025.13442
Follow us
  • Twitter
  • LinkedIn
  • Facebook
About
  • Spandidos Publications
  • Careers
  • Cookie Policy
  • Privacy Policy
How can we help?
  • Help
  • Live Chat
  • Contact
  • Email to our Support Team