Spandidos Publications Logo
  • About
    • About Spandidos
    • Aims and Scopes
    • Abstracting and Indexing
    • Editorial Policies
    • Reprints and Permissions
    • Job Opportunities
    • Terms and Conditions
    • Contact
  • Journals
    • All Journals
    • Oncology Letters
      • Oncology Letters
      • Information for Authors
      • Editorial Policies
      • Editorial Board
      • Aims and Scope
      • Abstracting and Indexing
      • Bibliographic Information
      • Archive
    • International Journal of Oncology
      • International Journal of Oncology
      • Information for Authors
      • Editorial Policies
      • Editorial Board
      • Aims and Scope
      • Abstracting and Indexing
      • Bibliographic Information
      • Archive
    • Molecular and Clinical Oncology
      • Molecular and Clinical Oncology
      • Information for Authors
      • Editorial Policies
      • Editorial Board
      • Aims and Scope
      • Abstracting and Indexing
      • Bibliographic Information
      • Archive
    • Experimental and Therapeutic Medicine
      • Experimental and Therapeutic Medicine
      • Information for Authors
      • Editorial Policies
      • Editorial Board
      • Aims and Scope
      • Abstracting and Indexing
      • Bibliographic Information
      • Archive
    • International Journal of Molecular Medicine
      • International Journal of Molecular Medicine
      • Information for Authors
      • Editorial Policies
      • Editorial Board
      • Aims and Scope
      • Abstracting and Indexing
      • Bibliographic Information
      • Archive
    • Biomedical Reports
      • Biomedical Reports
      • Information for Authors
      • Editorial Policies
      • Editorial Board
      • Aims and Scope
      • Abstracting and Indexing
      • Bibliographic Information
      • Archive
    • Oncology Reports
      • Oncology Reports
      • Information for Authors
      • Editorial Policies
      • Editorial Board
      • Aims and Scope
      • Abstracting and Indexing
      • Bibliographic Information
      • Archive
    • Molecular Medicine Reports
      • Molecular Medicine Reports
      • Information for Authors
      • Editorial Policies
      • Editorial Board
      • Aims and Scope
      • Abstracting and Indexing
      • Bibliographic Information
      • Archive
    • World Academy of Sciences Journal
      • World Academy of Sciences Journal
      • Information for Authors
      • Editorial Policies
      • Editorial Board
      • Aims and Scope
      • Abstracting and Indexing
      • Bibliographic Information
      • Archive
    • International Journal of Functional Nutrition
      • International Journal of Functional Nutrition
      • Information for Authors
      • Editorial Policies
      • Editorial Board
      • Aims and Scope
      • Abstracting and Indexing
      • Bibliographic Information
      • Archive
    • International Journal of Epigenetics
      • International Journal of Epigenetics
      • Information for Authors
      • Editorial Policies
      • Editorial Board
      • Aims and Scope
      • Abstracting and Indexing
      • Bibliographic Information
      • Archive
    • Medicine International
      • Medicine International
      • Information for Authors
      • Editorial Policies
      • Editorial Board
      • Aims and Scope
      • Abstracting and Indexing
      • Bibliographic Information
      • Archive
  • Articles
  • Information
    • Information for Authors
    • Information for Reviewers
    • Information for Librarians
    • Information for Advertisers
    • Conferences
  • Language Editing
Spandidos Publications Logo
  • About
    • About Spandidos
    • Aims and Scopes
    • Abstracting and Indexing
    • Editorial Policies
    • Reprints and Permissions
    • Job Opportunities
    • Terms and Conditions
    • Contact
  • Journals
    • All Journals
    • Biomedical Reports
      • Information for Authors
      • Editorial Policies
      • Editorial Board
      • Aims and Scope
      • Abstracting and Indexing
      • Bibliographic Information
      • Archive
    • Experimental and Therapeutic Medicine
      • Information for Authors
      • Editorial Policies
      • Editorial Board
      • Aims and Scope
      • Abstracting and Indexing
      • Bibliographic Information
      • Archive
    • International Journal of Epigenetics
      • Information for Authors
      • Editorial Policies
      • Editorial Board
      • Aims and Scope
      • Abstracting and Indexing
      • Bibliographic Information
      • Archive
    • International Journal of Functional Nutrition
      • Information for Authors
      • Editorial Policies
      • Editorial Board
      • Aims and Scope
      • Abstracting and Indexing
      • Bibliographic Information
      • Archive
    • International Journal of Molecular Medicine
      • Information for Authors
      • Editorial Policies
      • Editorial Board
      • Aims and Scope
      • Abstracting and Indexing
      • Bibliographic Information
      • Archive
    • International Journal of Oncology
      • Information for Authors
      • Editorial Policies
      • Editorial Board
      • Aims and Scope
      • Abstracting and Indexing
      • Bibliographic Information
      • Archive
    • Medicine International
      • Information for Authors
      • Editorial Policies
      • Editorial Board
      • Aims and Scope
      • Abstracting and Indexing
      • Bibliographic Information
      • Archive
    • Molecular and Clinical Oncology
      • Information for Authors
      • Editorial Policies
      • Editorial Board
      • Aims and Scope
      • Abstracting and Indexing
      • Bibliographic Information
      • Archive
    • Molecular Medicine Reports
      • Information for Authors
      • Editorial Policies
      • Editorial Board
      • Aims and Scope
      • Abstracting and Indexing
      • Bibliographic Information
      • Archive
    • Oncology Letters
      • Information for Authors
      • Editorial Policies
      • Editorial Board
      • Aims and Scope
      • Abstracting and Indexing
      • Bibliographic Information
      • Archive
    • Oncology Reports
      • Information for Authors
      • Editorial Policies
      • Editorial Board
      • Aims and Scope
      • Abstracting and Indexing
      • Bibliographic Information
      • Archive
    • World Academy of Sciences Journal
      • Information for Authors
      • Editorial Policies
      • Editorial Board
      • Aims and Scope
      • Abstracting and Indexing
      • Bibliographic Information
      • Archive
  • Articles
  • Information
    • For Authors
    • For Reviewers
    • For Librarians
    • For Advertisers
    • Conferences
  • Language Editing
Login Register Submit
  • This site uses cookies
  • You can change your cookie settings at any time by following the instructions in our Cookie Policy. To find out more, you may read our Privacy Policy.

    I agree
Search articles by DOI, keyword, author or affiliation
Search
Advanced Search
presentation
Molecular Medicine Reports
Join Editorial Board Propose a Special Issue
Print ISSN: 1791-2997 Online ISSN: 1791-3004
Journal Cover
April-2025 Volume 31 Issue 4

Full Size Image

Sign up for eToc alerts
Recommend to Library

Journals

International Journal of Molecular Medicine

International Journal of Molecular Medicine

International Journal of Molecular Medicine is an international journal devoted to molecular mechanisms of human disease.

International Journal of Oncology

International Journal of Oncology

International Journal of Oncology is an international journal devoted to oncology research and cancer treatment.

Molecular Medicine Reports

Molecular Medicine Reports

Covers molecular medicine topics such as pharmacology, pathology, genetics, neuroscience, infectious diseases, molecular cardiology, and molecular surgery.

Oncology Reports

Oncology Reports

Oncology Reports is an international journal devoted to fundamental and applied research in Oncology.

Experimental and Therapeutic Medicine

Experimental and Therapeutic Medicine

Experimental and Therapeutic Medicine is an international journal devoted to laboratory and clinical medicine.

Oncology Letters

Oncology Letters

Oncology Letters is an international journal devoted to Experimental and Clinical Oncology.

Biomedical Reports

Biomedical Reports

Explores a wide range of biological and medical fields, including pharmacology, genetics, microbiology, neuroscience, and molecular cardiology.

Molecular and Clinical Oncology

Molecular and Clinical Oncology

International journal addressing all aspects of oncology research, from tumorigenesis and oncogenes to chemotherapy and metastasis.

World Academy of Sciences Journal

World Academy of Sciences Journal

Multidisciplinary open-access journal spanning biochemistry, genetics, neuroscience, environmental health, and synthetic biology.

International Journal of Functional Nutrition

International Journal of Functional Nutrition

Open-access journal combining biochemistry, pharmacology, immunology, and genetics to advance health through functional nutrition.

International Journal of Epigenetics

International Journal of Epigenetics

Publishes open-access research on using epigenetics to advance understanding and treatment of human disease.

Medicine International

Medicine International

An International Open Access Journal Devoted to General Medicine.

Journal Cover
April-2025 Volume 31 Issue 4

Full Size Image

Sign up for eToc alerts
Recommend to Library

  • Article
  • Citations
    • Cite This Article
    • Download Citation
    • Create Citation Alert
    • Remove Citation Alert
    • Cited By
  • Similar Articles
    • Related Articles (in Spandidos Publications)
    • Similar Articles (Google Scholar)
    • Similar Articles (PubMed)
  • Download PDF
  • Download XML
  • View XML

  • Supplementary Files
    • Supplementary_Data1.pdf
    • Supplementary_Data2.pdf
Article Open Access

Mechanism of β‑sitosterol in treating keloids: Network pharmacology, molecular docking and experimental verification

  • Authors:
    • Pingping Huo
    • Zhouna Li
    • Shan Jin
    • Sujie Wang
    • Yinli Luo
    • Lianhua Zhu
    • Zhehu Jin
  • View Affiliations / Copyright

    Affiliations: Keloid Research Center, Department of Dermatology, Yanbian University Hospital, Yanji, Jilin 133000, P.R. China, Department of Medical Cosmetology, Yanbian University Hospital, Yanji, Jilin 133000, P.R. China, Department of Medicine, Yanbian University Medical College, Yanji, Jilin 133000, P.R. China
    Copyright: © Huo et al. This is an open access article distributed under the terms of Creative Commons Attribution License.
  • Article Number: 95
    |
    Published online on: February 14, 2025
       https://doi.org/10.3892/mmr.2025.13460
  • Expand metrics +
Metrics: Total Views: 0 (Spandidos Publications: | PMC Statistics: )
Metrics: Total PDF Downloads: 0 (Spandidos Publications: | PMC Statistics: )
Cited By (CrossRef): 0 citations Loading Articles...

This article is mentioned in:



Abstract

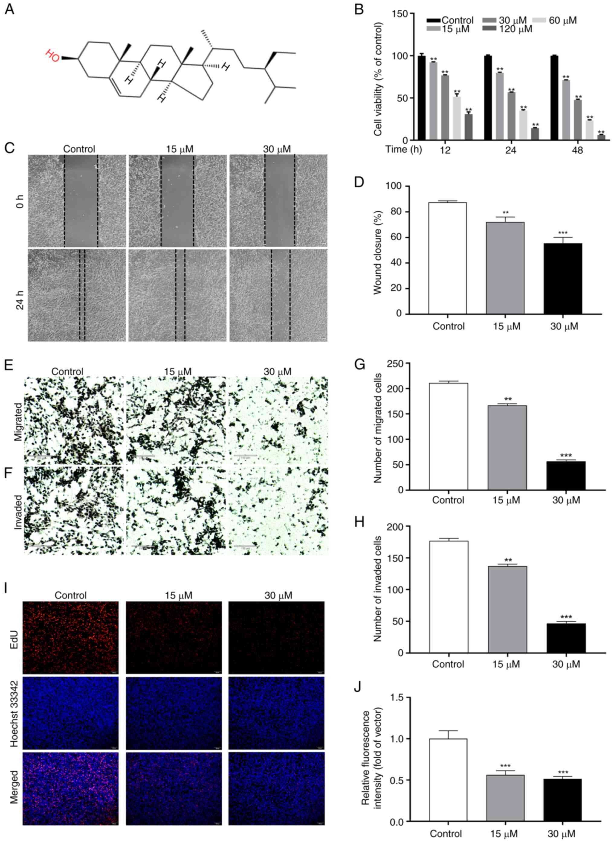
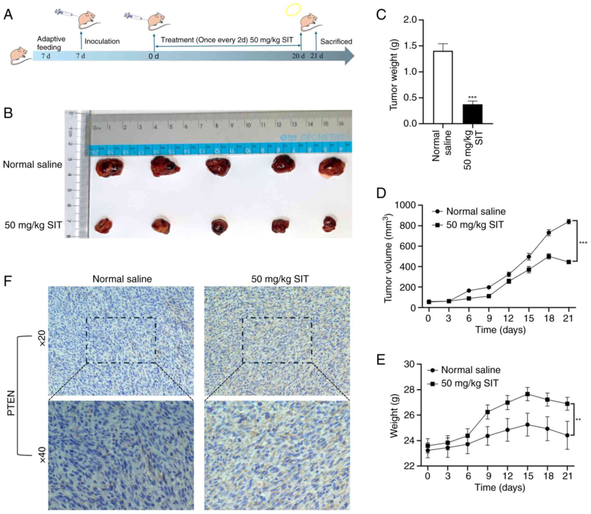
β‑sitosterol (SIT) has anti‑inflammatory, anti‑tumor and anti‑fibrotic effects. However, the precise mechanisms underlying its efficacy in keloid treatment remain elusive. The present study aimed to elucidate the therapeutic effect of SIT on keloids. The active components of Fructus arctii, target molecules of these components and disease‑associated target molecules were identified and retrieved from various databases. Molecular docking was employed to evaluate the binding affinity of the active compounds for key targets. Cell viability and proliferation were evaluated via CCK‑8 and EdU assays, while cell migration capacity was assessed via wound healing assays and cell migration and invasion abilities were determined via Transwell assays. A rescue study involving YS‑49 was conducted. Western blot analysis was performed to assess the expression levels of proteins associated with EMT and proteins involved in the PI3K/AKT signaling pathway. A subcutaneous keloid fibroproliferative model was established in nude mice and immunohistochemical staining was performed on tissue sections. By intersecting the keloid targets, 29 targets were identified, with 10 core targets revealed by protein-protein interaction analysis. Molecular docking revealed a robust binding affinity between SIT and PTEN. In addition to inhibiting cell viability, invasion and migration, SIT significantly decreased the levels of phosphorylated (p‑)PI3K and p‑AKT, downregulated the protein expression of Vimentin and Snail proteins and increased the protein expression of Zonula Occludens‑1 and E‑cadherin. YS‑49 reversed the inhibitory effect of SIT on keloid in SIT‑treated cells. In vivo experiments demonstrated that SIT suppressed the growth of a keloid model in nude mice and increased PTEN expression. The present study provided the first evidence that SIT inhibits keloid proliferation, migration and invasion by modulating the PTEN/PI3K/AKT signaling pathway, suggesting its potential as a novel therapeutic approach for keloid treatment.
View Figures

Figure 1

Figure 2

Figure 3

Figure 4

Figure 5

Figure 6

Figure 7

Figure 8

Figure 9

Figure 10

Figure 11

Figure 12

View References

1 

Limandjaja GC, Niessen FB, Scheper RJ and Gibbs S: The keloid disorder: Heterogeneity, histopathology, mechanisms and models. Front Cell Dev Biol. 8:3602020. View Article : Google Scholar : PubMed/NCBI

2 

Tan S, Khumalo N and Bayat A: Understanding keloid pathobiology from a quasi-neoplastic perspective: Less of a scar and more of a chronic inflammatory disease with cancer-like tendencies. Front Immunol. 10:18102019. View Article : Google Scholar : PubMed/NCBI

3 

Hsu CK, Lin HH, Harn HI, Ogawa R, Wang YK, Ho YT, Chen WR, Lee YC, Lee JY, Shieh SJ, et al: Caveolin-1 controls hyperresponsiveness to mechanical stimuli and fibrogenesis-associated RUNX2 activation in keloid fibroblasts. J Invest Dermatol. 138:208–218. 2018. View Article : Google Scholar : PubMed/NCBI

4 

Jin X, Liu S, Chen S, Wang L, Cui Y, He J, Fang S, Li J and Chang Y: A systematic review on botany, ethnopharmacology, quality control, phytochemistry, pharmacology and toxicity of Arctium lappa L. fruit. J Ethnopharmacol. 308:1162232023. View Article : Google Scholar : PubMed/NCBI

5 

Vo TK, Ta QTH, Chu QT, Nguyen TT and Vo VG: Anti-hepatocellular-cancer activity exerted by β-sitosterol and β-sitosterol-glucoside from Indigofera zollingeriana Miq. Molecules. 25:30212020. View Article : Google Scholar : PubMed/NCBI

6 

Nandi S, Nag A, Khatua S, Sen S, Chakraborty N, Naskar A, Acharya K, Calina D and Sharifi-Rad J: Anticancer activity and other biomedical properties of β-sitosterol: Bridging phytochemistry and current pharmacological evidence for future translational approaches. Phytother Res. 38:592–619. 2024. View Article : Google Scholar : PubMed/NCBI

7 

Liao PC, Lai MH, Hsu KP, Kuo YH, Chen J, Tsai MC, Li CX, Yin XJ, Jeyashoke N and Chao LK: Identification of β-sitosterol as in vitro anti-inflammatory constituent in moringa oleifera. J Agric Food Chem. 66:10748–10759. 2018. View Article : Google Scholar : PubMed/NCBI

8 

Nunnery SE and Mayer IA: Targeting the PI3K/AKT/mTOR pathway in hormone-positive breast cancer. Drugs. 80:1685–1697. 2020. View Article : Google Scholar : PubMed/NCBI

9 

Bathina S, Gundala NKV, Rhenghachar P, Polavarapu S, Hari AD, Sadananda M and Das UN: Resolvin D1 ameliorates nicotinamide-streptozotocin-induced type 2 diabetes mellitus by its anti-inflammatory action and modulating PI3K/Akt/mTOR pathway in the brain. Arch Med Res. 51:492–503. 2020. View Article : Google Scholar : PubMed/NCBI

10 

Xin Y, Min P, Xu H, Zhang Z and Zhang Y and Zhang Y: CD26 upregulates proliferation and invasion in keloid fibroblasts through an IGF-1-induced PI3K/AKT/mTOR pathway. Burns Trauma. 8:tkaa0252020. View Article : Google Scholar : PubMed/NCBI

11 

Lee YR, Chen M and Pandolfi PP: The functions and regulation of the PTEN tumour suppressor: New modes and prospects. Nat Rev Mol Cell Biol. 19:547–562. 2018. View Article : Google Scholar : PubMed/NCBI

12 

Mukherjee R, Vanaja KG, Boyer JA, Gadal S, Solomon H, Chandarlapaty S, Levchenko A and Rosen N: Regulation of PTEN translation by PI3K signaling maintains pathway homeostasis. Mol Cell. 81:708–723.e5. 2021. View Article : Google Scholar : PubMed/NCBI

13 

Yan L, Wang LZ, Xiao R, Cao R, Pan B, Lv XY, Jiao H, Zhuang Q, Sun XJ and Liu YB: Inhibition of microRNA-21-5p reduces keloid fibroblast autophagy and migration by targeting PTEN after electron beam irradiation. Lab Invest. 100:387–399. 2020. View Article : Google Scholar : PubMed/NCBI

14 

Ru J, Li P, Wang J, Zhou W, Li B, Huang C, Li P, Guo Z, Tao W, Yang Y, et al: TCMSP: A database of systems pharmacology for drug discovery from herbal medicines. J Cheminform. 6:132014. View Article : Google Scholar : PubMed/NCBI

15 

UniProt Consortium: UniProt: The universal protein knowledgebase in 2023. Nucleic Acids Res. 51(D1): D523–D531. 2023. View Article : Google Scholar : PubMed/NCBI

16 

Zhu F, Shi Z, Qin C, Tao L, Liu X, Xu F, Zhang L, Song Y, Liu X, Zhang J, et al: Therapeutic target database update 2012: A resource for facilitating target-oriented drug discovery. Nucleic Acids Res. 40((Database Issue)): D1128–D1136. 2012. View Article : Google Scholar : PubMed/NCBI

17 

Wishart DS, Knox C, Guo AC, Cheng D, Shrivastava S, Tzur D, Gautam B and Hassanali M: DrugBank: A knowledgebase for drugs, drug actions and drug targets. Nucleic Acids Res. 36((Database Issue)): D901–D906. 2008. View Article : Google Scholar : PubMed/NCBI

18 

Fishilevich S, Zimmerman S, Kohn A, Iny Stein T, Olender T, Kolker E, Safran M and Lancet D: Genic insights from integrated human proteomics in GeneCards. Database (Oxford). 2016:baw0302016. View Article : Google Scholar : PubMed/NCBI

19 

Shao C, Wang H, Sang F and Xu L: Study on the mechanism of improving HIV/AIDS immune function with jian aikang concentrated pill based on network pharmacology combined with experimental validation. Drug Des Devel Ther. 16:2731–2753. 2022. View Article : Google Scholar : PubMed/NCBI

20 

Szklarczyk D, Gable AL, Lyon D, Junge A, Wyder S, Huerta-Cepas J, Simonovic M, Doncheva NT, Morris JH, Bork P, et al: STRING v11: protein-protein association networks with increased coverage, supporting functional discovery in genome-wide experimental datasets. Nucleic Acids Res. 47(D1): D607–D613. 2019. View Article : Google Scholar : PubMed/NCBI

21 

Franceschini A, Szklarczyk D, Frankild S, Kuhn M, Simonovic M, Roth A, Lin J, Minguez P, Bork P, von Mering C and Jensen LJ: STRING v9.1: Protein-protein interaction networks, with increased coverage and integration. Nucleic Acids Res. 41((Database Issue)): D808–D815. 2013.PubMed/NCBI

22 

Scott DE, Bayly AR, Abell C and Skidmore J: Small molecules, big targets: Drug discovery faces the protein-protein interaction challenge. Nat Rev Drug Discov. 15:533–550. 2016. View Article : Google Scholar : PubMed/NCBI

23 

Kim S, Thiessen PA, Bolton EE, Chen J, Fu G, Gindulyte A, Han L, He J, He S, Shoemaker BA, et al: PubChem substance and compound databases. Nucleic Acids Res. 44(D1): D1202–D1213. 2016. View Article : Google Scholar : PubMed/NCBI

24 

Rose PW, Prlić A, Altunkaya A, Bi C, Bradley AR, Christie CH, Costanzo LD, Duarte JM, Dutta S, Feng Z, et al: The RCSB protein data bank: Integrative view of protein, gene and 3D structural information. Nucleic Acids Res. 45(D1): D271–D281. 2017.PubMed/NCBI

25 

Ji L, Song T, Ge C, Wu Q, Ma L, Chen X, Chen T, Chen Q, Chen Z and Chen W: Identification of bioactive compounds and potential mechanisms of scutellariae radix-coptidis rhizoma in the treatment of atherosclerosis by integrating network pharmacology and experimental validation. Biomed Pharmacother. 165:1152102023. View Article : Google Scholar : PubMed/NCBI

26 

Khanh Nguyen NP, Kwon JH, Kim MK, Tran KN, Huong Nguyen LT and Yang IJ: Antidepressant and anxiolytic potential of Citrus reticulata Blanco essential oil: A network pharmacology and animal model study. Front Pharmacol. 15:13594272024. View Article : Google Scholar : PubMed/NCBI

27 

Zhang X, Liu J, Sun Y, Zhou Q, Ding X and Chen X: Chinese herbal compound Huangqin Qingrechubi capsule reduces lipid metabolism disorder and inflammatory response in gouty arthritis via the LncRNA H19/APN/PI3K/AKT cascade. Pharm Biol. 61:541–555. 2023. View Article : Google Scholar : PubMed/NCBI

28 

Cui J, Jin S, Jin C and Jin Z: Syndecan-1 regulates extracellular matrix expression in keloid fibroblasts via TGF-β1/Smad and MAPK signaling pathways. Life Sci. 254:1173262020. View Article : Google Scholar : PubMed/NCBI

29 

Chen Y, Yang Y, Wang N, Liu R, Wu Q, Pei H and Li W: β-Sitosterol suppresses hepatocellular carcinoma growth and metastasis via FOXM1-regulated Wnt/β-catenin pathway. J Cell Mol Med. 28:e180722024. View Article : Google Scholar : PubMed/NCBI

30 

Wang S, Meng S, Zhou X, Gao Z and Piao MG: pH-Responsive and mucoadhesive nanoparticles for enhanced oral insulin delivery: The effect of hyaluronic acid with different molecular weights. Pharmaceutics. 15:8202023. View Article : Google Scholar : PubMed/NCBI

31 

Wang H, Liu J, Zhang Z, Peng J, Wang Z, Yang L, Wang X, Hu S and Hong L: β-Sitosterol targets ASS1 for Nrf2 ubiquitin-dependent degradation, inducing ROS-mediated apoptosis via the PTEN/PI3K/AKT signaling pathway in ovarian cancer. Free Radic Biol Med. 214:137–157. 2024. View Article : Google Scholar : PubMed/NCBI

32 

Zhang F, Zhou K, Yuan W and Sun K: Radix bupleuri-radix paeoniae alba inhibits the development of hepatocellular carcinoma through activation of the PTEN/PD-L1 axis within the immune microenvironment. Nutr Cancer. 76:63–79. 2024. View Article : Google Scholar : PubMed/NCBI

33 

Chaw SY, Abdul Majeed A, Dalley AJ, Chan A, Stein S and Farah CS: Epithelial to mesenchymal transition (EMT) biomarkers-E-cadherin, beta-catenin, APC and Vimentin-in oral squamous cell carcinogenesis and transformation. Oral Oncol. 48:997–1006. 2012. View Article : Google Scholar : PubMed/NCBI

34 

Lee YI, Shim JE, Kim J, Lee WJ, Kim JW, Nam KH and Lee JH: WNT5A drives interleukin-6-dependent epithelial-mesenchymal transition via the JAK/STAT pathway in keloid pathogenesis. Burns Trauma. 10:tkac0232022. View Article : Google Scholar : PubMed/NCBI

35 

Lv D, Xu Z, Cheng P, Hu Z, Dong Y, Rong Y, Xu H, Wang Z, Cao X, Deng W and Tang B: S-Nitrosylation-mediated coupling of DJ-1 with PTEN induces PI3K/AKT/mTOR pathway-dependent keloid formation. Burns Trauma. 11:tkad0242023. View Article : Google Scholar : PubMed/NCBI

36 

Vincent AS, Phan TT, Mukhopadhyay A, Lim HY, Halliwell B and Wong KP: Human skin keloid fibroblasts display bioenergetics of cancer cells. J Invest Dermatol. 128:702–709. 2008. View Article : Google Scholar : PubMed/NCBI

37 

Huang Y, Hong W and Wei X: The molecular mechanisms and therapeutic strategies of EMT in tumor progression and metastasis. J Hematol Oncol. 15:1292022. View Article : Google Scholar : PubMed/NCBI

38 

Mingyuan X, Qianqian P, Shengquan X, Chenyi Y, Rui L, Yichen S and Jinghong X: Hypoxia-inducible factor-1α activates transforming growth factor-β1/Smad signaling and increases collagen deposition in dermal fibroblasts. Oncotarget. 9:3188–3197. 2017. View Article : Google Scholar : PubMed/NCBI

39 

Zhang T, Wang XF, Wang ZC, Lou D, Fang QQ, Hu YY, Zhao WY, Zhang LY, Wu LH and Tan WQ: Current potential therapeutic strategies targeting the TGF-β/Smad signaling pathway to attenuate keloid and hypertrophic scar formation. Biomed Pharmacother. 129:1102872020. View Article : Google Scholar : PubMed/NCBI

40 

Wang XM, Liu XM, Wang Y and Chen ZY: Activating transcription factor 3 (ATF3) regulates cell growth, apoptosis, invasion and collagen synthesis in keloid fibroblast through transforming growth factor beta (TGF-beta)/SMAD signaling pathway. Bioengineered. 12:117–126. 2021. View Article : Google Scholar : PubMed/NCBI

41 

Qin W, Gao J, Yan J, Han X, Lu W, Ma Z, Niu L and Jiao K: Microarray analysis of signalling interactions between inflammation and angiogenesis in subchondral bone in temporomandibular joint osteoarthritis. Biomater Transl. 5:175–184. 2024.PubMed/NCBI

42 

Chang Y, Wang X, Yang J, Tien JC, Mannan R, Cruz G, Zhang Y, Vo JN, Magnuson B, Mahapatra S, et al: Development of an orally bioavailable CDK12/13 degrader and induction of synthetic lethality with AKT pathway inhibition. Cell Rep Med. 5:1017522024. View Article : Google Scholar : PubMed/NCBI

43 

Chaudet KM, Goyal A, Veprauskas KR and Nazarian RM: Wnt signaling pathway proteins in scar, hypertrophic scar, and keloid: Evidence for a continuum? Am J Dermatopathol. 42:842–847. 2020. View Article : Google Scholar : PubMed/NCBI

44 

Juckett G and Hartman-Adams H: Management of keloids and hypertrophic scars. Am Fam Physician. 80:253–260. 2009.PubMed/NCBI

45 

Bao X, Zhang Y, Zhang H and Xia L: Molecular mechanism of β-sitosterol and its derivatives in tumor progression. Front Oncol. 12:9269752022. View Article : Google Scholar : PubMed/NCBI

46 

Park YJ, Bang IJ, Jeong MH, Kim HR, Lee DE, Kwak JH and Chung KH: Effects of β-sitosterol from corn silk on TGF-β1-induced epithelial-mesenchymal transition in lung alveolar epithelial cells. J Agric Food Chem. 67:9789–9795. 2019. View Article : Google Scholar : PubMed/NCBI

47 

Xie Y, Chen Z, Li S, Yan M, He W, Li L, Si J, Wang Y, Li X and Ma K: A network pharmacology- and transcriptomics-based investigation reveals an inhibitory role of β-sitosterol in glioma via the EGFR/MAPK signaling pathway. Acta Biochim Biophys Sin (Shanghai). 56:223–238. 2024. View Article : Google Scholar : PubMed/NCBI

48 

Feng G, Sun H and Piao M: FBXL6 is dysregulated in keloids and promotes keloid fibroblast growth by inducing c-Myc expression. Int Wound J. 20:131–139. 2023. View Article : Google Scholar : PubMed/NCBI

49 

Wang KN, Hu Y, Han LL, Zhao SS, Song C, Sun SW, Lv HY, Jiang NN, Xv LZ, Zhao ZW and Li M: Salvia chinensis benth inhibits triple-negative breast cancer progression by inducing the DNA damage pathway. Front Oncol. 12:8827842022. View Article : Google Scholar : PubMed/NCBI

50 

Li J, Meng ZY, Wen H, Lu CH, Qin Y, Xie YM, Chen Q, Lv JH, Huang F and Zeng ZY: β-sitosterol alleviates pulmonary arterial hypertension by altering smooth muscle cell phenotype and DNA damage/cGAS/STING signaling. Phytomedicine. 135:1560302024. View Article : Google Scholar : PubMed/NCBI

51 

Olorundare O, Adeneye A, Akinsola A, Kolo P, Agede O, Soyemi S, Mgbehoma A, Okoye I, Albrecht R and Mukhtar H: Irvingia gabonensis seed extract: An effective attenuator of doxorubicin-mediated cardiotoxicity in wistar rats. Oxid Med Cell Longev. 2020:16028162020. View Article : Google Scholar : PubMed/NCBI

Related Articles

  • Abstract
  • View
  • Download
  • Twitter
Copy and paste a formatted citation
Spandidos Publications style
Huo P, Li Z, Jin S, Wang S, Luo Y, Zhu L and Jin Z: Mechanism of β‑sitosterol in treating keloids: Network pharmacology, molecular docking and experimental verification. Mol Med Rep 31: 95, 2025.
APA
Huo, P., Li, Z., Jin, S., Wang, S., Luo, Y., Zhu, L., & Jin, Z. (2025). Mechanism of β‑sitosterol in treating keloids: Network pharmacology, molecular docking and experimental verification. Molecular Medicine Reports, 31, 95. https://doi.org/10.3892/mmr.2025.13460
MLA
Huo, P., Li, Z., Jin, S., Wang, S., Luo, Y., Zhu, L., Jin, Z."Mechanism of β‑sitosterol in treating keloids: Network pharmacology, molecular docking and experimental verification". Molecular Medicine Reports 31.4 (2025): 95.
Chicago
Huo, P., Li, Z., Jin, S., Wang, S., Luo, Y., Zhu, L., Jin, Z."Mechanism of β‑sitosterol in treating keloids: Network pharmacology, molecular docking and experimental verification". Molecular Medicine Reports 31, no. 4 (2025): 95. https://doi.org/10.3892/mmr.2025.13460
Copy and paste a formatted citation
x
Spandidos Publications style
Huo P, Li Z, Jin S, Wang S, Luo Y, Zhu L and Jin Z: Mechanism of β‑sitosterol in treating keloids: Network pharmacology, molecular docking and experimental verification. Mol Med Rep 31: 95, 2025.
APA
Huo, P., Li, Z., Jin, S., Wang, S., Luo, Y., Zhu, L., & Jin, Z. (2025). Mechanism of β‑sitosterol in treating keloids: Network pharmacology, molecular docking and experimental verification. Molecular Medicine Reports, 31, 95. https://doi.org/10.3892/mmr.2025.13460
MLA
Huo, P., Li, Z., Jin, S., Wang, S., Luo, Y., Zhu, L., Jin, Z."Mechanism of β‑sitosterol in treating keloids: Network pharmacology, molecular docking and experimental verification". Molecular Medicine Reports 31.4 (2025): 95.
Chicago
Huo, P., Li, Z., Jin, S., Wang, S., Luo, Y., Zhu, L., Jin, Z."Mechanism of β‑sitosterol in treating keloids: Network pharmacology, molecular docking and experimental verification". Molecular Medicine Reports 31, no. 4 (2025): 95. https://doi.org/10.3892/mmr.2025.13460
Follow us
  • Twitter
  • LinkedIn
  • Facebook
About
  • Spandidos Publications
  • Careers
  • Cookie Policy
  • Privacy Policy
How can we help?
  • Help
  • Live Chat
  • Contact
  • Email to our Support Team