Spandidos Publications Logo
  • About
    • About Spandidos
    • Aims and Scopes
    • Abstracting and Indexing
    • Editorial Policies
    • Reprints and Permissions
    • Job Opportunities
    • Terms and Conditions
    • Contact
  • Journals
    • All Journals
    • Oncology Letters
      • Oncology Letters
      • Information for Authors
      • Editorial Policies
      • Editorial Board
      • Aims and Scope
      • Abstracting and Indexing
      • Bibliographic Information
      • Archive
    • International Journal of Oncology
      • International Journal of Oncology
      • Information for Authors
      • Editorial Policies
      • Editorial Board
      • Aims and Scope
      • Abstracting and Indexing
      • Bibliographic Information
      • Archive
    • Molecular and Clinical Oncology
      • Molecular and Clinical Oncology
      • Information for Authors
      • Editorial Policies
      • Editorial Board
      • Aims and Scope
      • Abstracting and Indexing
      • Bibliographic Information
      • Archive
    • Experimental and Therapeutic Medicine
      • Experimental and Therapeutic Medicine
      • Information for Authors
      • Editorial Policies
      • Editorial Board
      • Aims and Scope
      • Abstracting and Indexing
      • Bibliographic Information
      • Archive
    • International Journal of Molecular Medicine
      • International Journal of Molecular Medicine
      • Information for Authors
      • Editorial Policies
      • Editorial Board
      • Aims and Scope
      • Abstracting and Indexing
      • Bibliographic Information
      • Archive
    • Biomedical Reports
      • Biomedical Reports
      • Information for Authors
      • Editorial Policies
      • Editorial Board
      • Aims and Scope
      • Abstracting and Indexing
      • Bibliographic Information
      • Archive
    • Oncology Reports
      • Oncology Reports
      • Information for Authors
      • Editorial Policies
      • Editorial Board
      • Aims and Scope
      • Abstracting and Indexing
      • Bibliographic Information
      • Archive
    • Molecular Medicine Reports
      • Molecular Medicine Reports
      • Information for Authors
      • Editorial Policies
      • Editorial Board
      • Aims and Scope
      • Abstracting and Indexing
      • Bibliographic Information
      • Archive
    • World Academy of Sciences Journal
      • World Academy of Sciences Journal
      • Information for Authors
      • Editorial Policies
      • Editorial Board
      • Aims and Scope
      • Abstracting and Indexing
      • Bibliographic Information
      • Archive
    • International Journal of Functional Nutrition
      • International Journal of Functional Nutrition
      • Information for Authors
      • Editorial Policies
      • Editorial Board
      • Aims and Scope
      • Abstracting and Indexing
      • Bibliographic Information
      • Archive
    • International Journal of Epigenetics
      • International Journal of Epigenetics
      • Information for Authors
      • Editorial Policies
      • Editorial Board
      • Aims and Scope
      • Abstracting and Indexing
      • Bibliographic Information
      • Archive
    • Medicine International
      • Medicine International
      • Information for Authors
      • Editorial Policies
      • Editorial Board
      • Aims and Scope
      • Abstracting and Indexing
      • Bibliographic Information
      • Archive
  • Articles
  • Information
    • Information for Authors
    • Information for Reviewers
    • Information for Librarians
    • Information for Advertisers
    • Conferences
  • Language Editing
Spandidos Publications Logo
  • About
    • About Spandidos
    • Aims and Scopes
    • Abstracting and Indexing
    • Editorial Policies
    • Reprints and Permissions
    • Job Opportunities
    • Terms and Conditions
    • Contact
  • Journals
    • All Journals
    • Biomedical Reports
      • Information for Authors
      • Editorial Policies
      • Editorial Board
      • Aims and Scope
      • Abstracting and Indexing
      • Bibliographic Information
      • Archive
    • Experimental and Therapeutic Medicine
      • Information for Authors
      • Editorial Policies
      • Editorial Board
      • Aims and Scope
      • Abstracting and Indexing
      • Bibliographic Information
      • Archive
    • International Journal of Epigenetics
      • Information for Authors
      • Editorial Policies
      • Editorial Board
      • Aims and Scope
      • Abstracting and Indexing
      • Bibliographic Information
      • Archive
    • International Journal of Functional Nutrition
      • Information for Authors
      • Editorial Policies
      • Editorial Board
      • Aims and Scope
      • Abstracting and Indexing
      • Bibliographic Information
      • Archive
    • International Journal of Molecular Medicine
      • Information for Authors
      • Editorial Policies
      • Editorial Board
      • Aims and Scope
      • Abstracting and Indexing
      • Bibliographic Information
      • Archive
    • International Journal of Oncology
      • Information for Authors
      • Editorial Policies
      • Editorial Board
      • Aims and Scope
      • Abstracting and Indexing
      • Bibliographic Information
      • Archive
    • Medicine International
      • Information for Authors
      • Editorial Policies
      • Editorial Board
      • Aims and Scope
      • Abstracting and Indexing
      • Bibliographic Information
      • Archive
    • Molecular and Clinical Oncology
      • Information for Authors
      • Editorial Policies
      • Editorial Board
      • Aims and Scope
      • Abstracting and Indexing
      • Bibliographic Information
      • Archive
    • Molecular Medicine Reports
      • Information for Authors
      • Editorial Policies
      • Editorial Board
      • Aims and Scope
      • Abstracting and Indexing
      • Bibliographic Information
      • Archive
    • Oncology Letters
      • Information for Authors
      • Editorial Policies
      • Editorial Board
      • Aims and Scope
      • Abstracting and Indexing
      • Bibliographic Information
      • Archive
    • Oncology Reports
      • Information for Authors
      • Editorial Policies
      • Editorial Board
      • Aims and Scope
      • Abstracting and Indexing
      • Bibliographic Information
      • Archive
    • World Academy of Sciences Journal
      • Information for Authors
      • Editorial Policies
      • Editorial Board
      • Aims and Scope
      • Abstracting and Indexing
      • Bibliographic Information
      • Archive
  • Articles
  • Information
    • For Authors
    • For Reviewers
    • For Librarians
    • For Advertisers
    • Conferences
  • Language Editing
Login Register Submit
  • This site uses cookies
  • You can change your cookie settings at any time by following the instructions in our Cookie Policy. To find out more, you may read our Privacy Policy.

    I agree
Search articles by DOI, keyword, author or affiliation
Search
Advanced Search
presentation
Molecular Medicine Reports
Join Editorial Board Propose a Special Issue
Print ISSN: 1791-2997 Online ISSN: 1791-3004
Journal Cover
April-2025 Volume 31 Issue 4

Full Size Image

Sign up for eToc alerts
Recommend to Library

Journals

International Journal of Molecular Medicine

International Journal of Molecular Medicine

International Journal of Molecular Medicine is an international journal devoted to molecular mechanisms of human disease.

International Journal of Oncology

International Journal of Oncology

International Journal of Oncology is an international journal devoted to oncology research and cancer treatment.

Molecular Medicine Reports

Molecular Medicine Reports

Covers molecular medicine topics such as pharmacology, pathology, genetics, neuroscience, infectious diseases, molecular cardiology, and molecular surgery.

Oncology Reports

Oncology Reports

Oncology Reports is an international journal devoted to fundamental and applied research in Oncology.

Experimental and Therapeutic Medicine

Experimental and Therapeutic Medicine

Experimental and Therapeutic Medicine is an international journal devoted to laboratory and clinical medicine.

Oncology Letters

Oncology Letters

Oncology Letters is an international journal devoted to Experimental and Clinical Oncology.

Biomedical Reports

Biomedical Reports

Explores a wide range of biological and medical fields, including pharmacology, genetics, microbiology, neuroscience, and molecular cardiology.

Molecular and Clinical Oncology

Molecular and Clinical Oncology

International journal addressing all aspects of oncology research, from tumorigenesis and oncogenes to chemotherapy and metastasis.

World Academy of Sciences Journal

World Academy of Sciences Journal

Multidisciplinary open-access journal spanning biochemistry, genetics, neuroscience, environmental health, and synthetic biology.

International Journal of Functional Nutrition

International Journal of Functional Nutrition

Open-access journal combining biochemistry, pharmacology, immunology, and genetics to advance health through functional nutrition.

International Journal of Epigenetics

International Journal of Epigenetics

Publishes open-access research on using epigenetics to advance understanding and treatment of human disease.

Medicine International

Medicine International

An International Open Access Journal Devoted to General Medicine.

Journal Cover
April-2025 Volume 31 Issue 4

Full Size Image

Sign up for eToc alerts
Recommend to Library

  • Article
  • Citations
    • Cite This Article
    • Download Citation
    • Create Citation Alert
    • Remove Citation Alert
    • Cited By
  • Similar Articles
    • Related Articles (in Spandidos Publications)
    • Similar Articles (Google Scholar)
    • Similar Articles (PubMed)
  • Download PDF
  • Download XML
  • View XML

  • Supplementary Files
    • Supplementary_Data.pdf
Article Open Access

PLEKHA4 knockdown induces apoptosis in melanoma cells through the MAPK and β‑catenin signaling pathways

  • Authors:
    • Yuyang Yue
    • Guangqi An
    • Shuxia Cao
    • Xiangdan Li
    • Liping Du
    • Dongyuan Xu
    • Lan Liu
  • View Affiliations / Copyright

    Affiliations: Department of Pathology, Yanbian University Hospital, Yanji, Jilin 133000, P.R. China, Department of Ophthalmology, The First Affiliated Hospital of Zhengzhou University, Zhengzhou, Henan 450052, P.R. China, Key Laboratory of Cellular Function and Pharmacology of Jilin Province, Medical College of Yanbian University, Yanji, Jilin 133002, P.R. China, Center of Morphological Experiment, Medical College of Yanbian University, Yanji, Jilin 133002, P.R. China
    Copyright: © Yue et al. This is an open access article distributed under the terms of Creative Commons Attribution License.
  • Article Number: 99
    |
    Published online on: February 18, 2025
       https://doi.org/10.3892/mmr.2025.13464
  • Expand metrics +
Metrics: Total Views: 0 (Spandidos Publications: | PMC Statistics: )
Metrics: Total PDF Downloads: 0 (Spandidos Publications: | PMC Statistics: )
Cited By (CrossRef): 0 citations Loading Articles...

This article is mentioned in:



Abstract

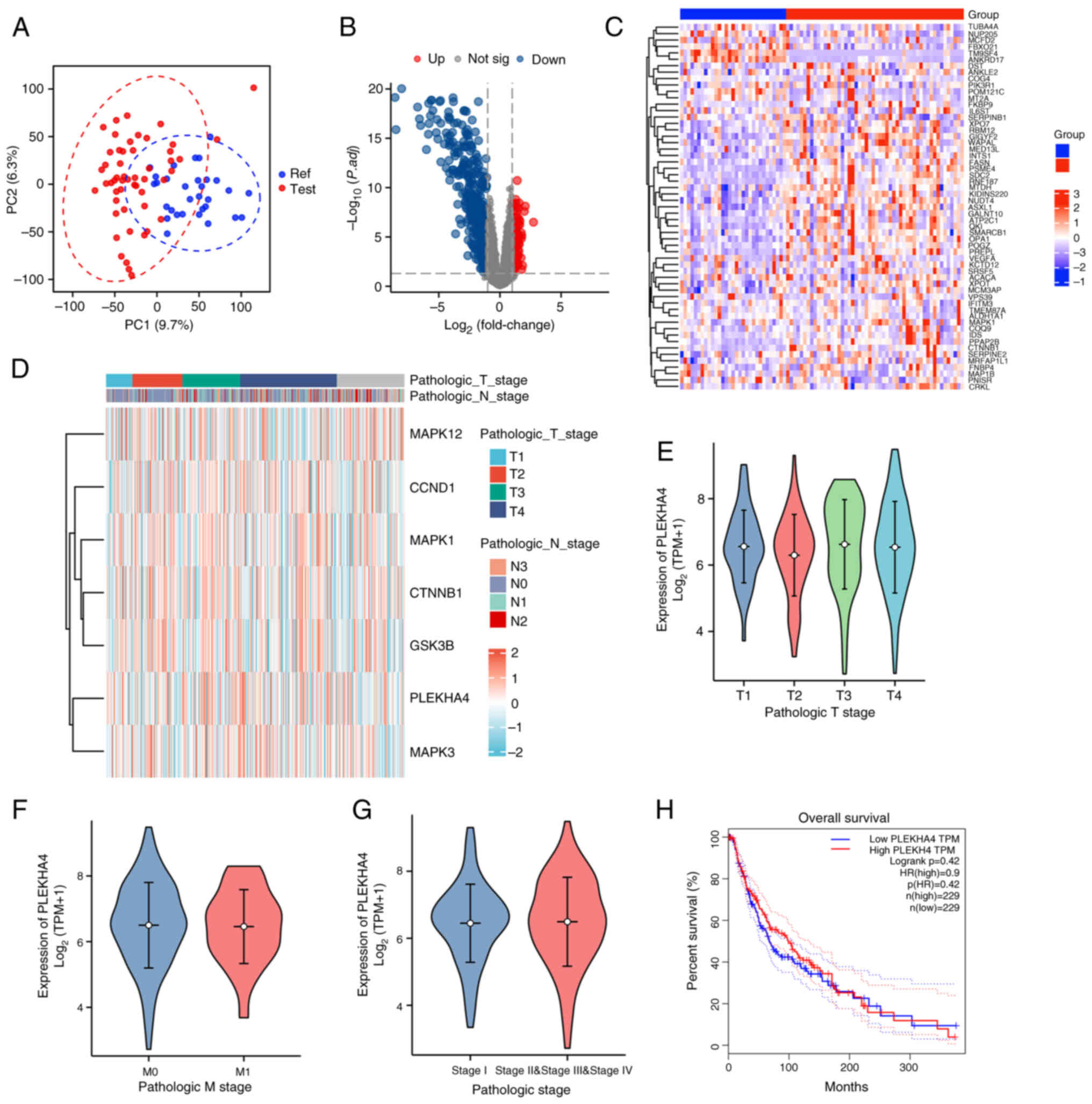
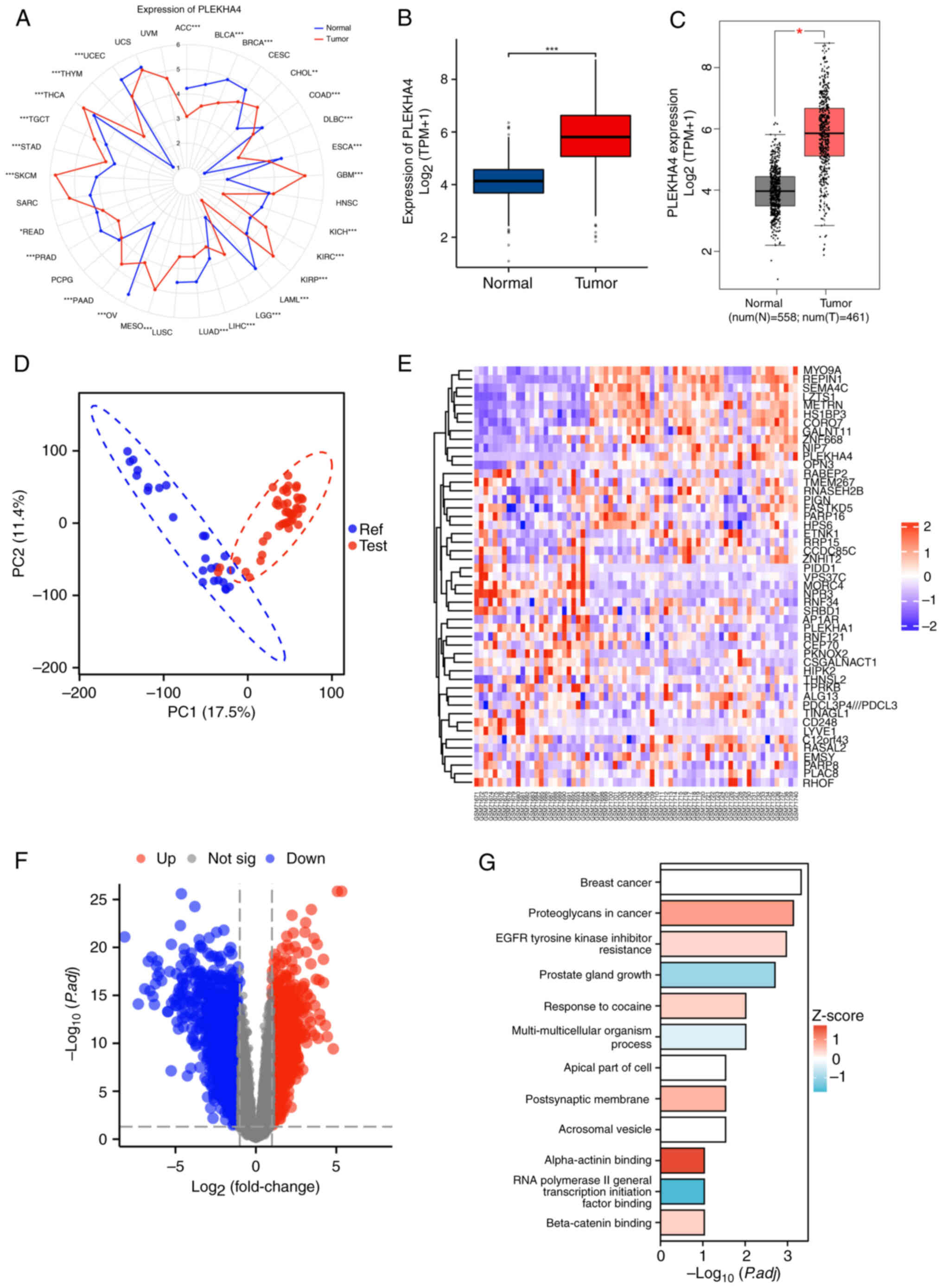
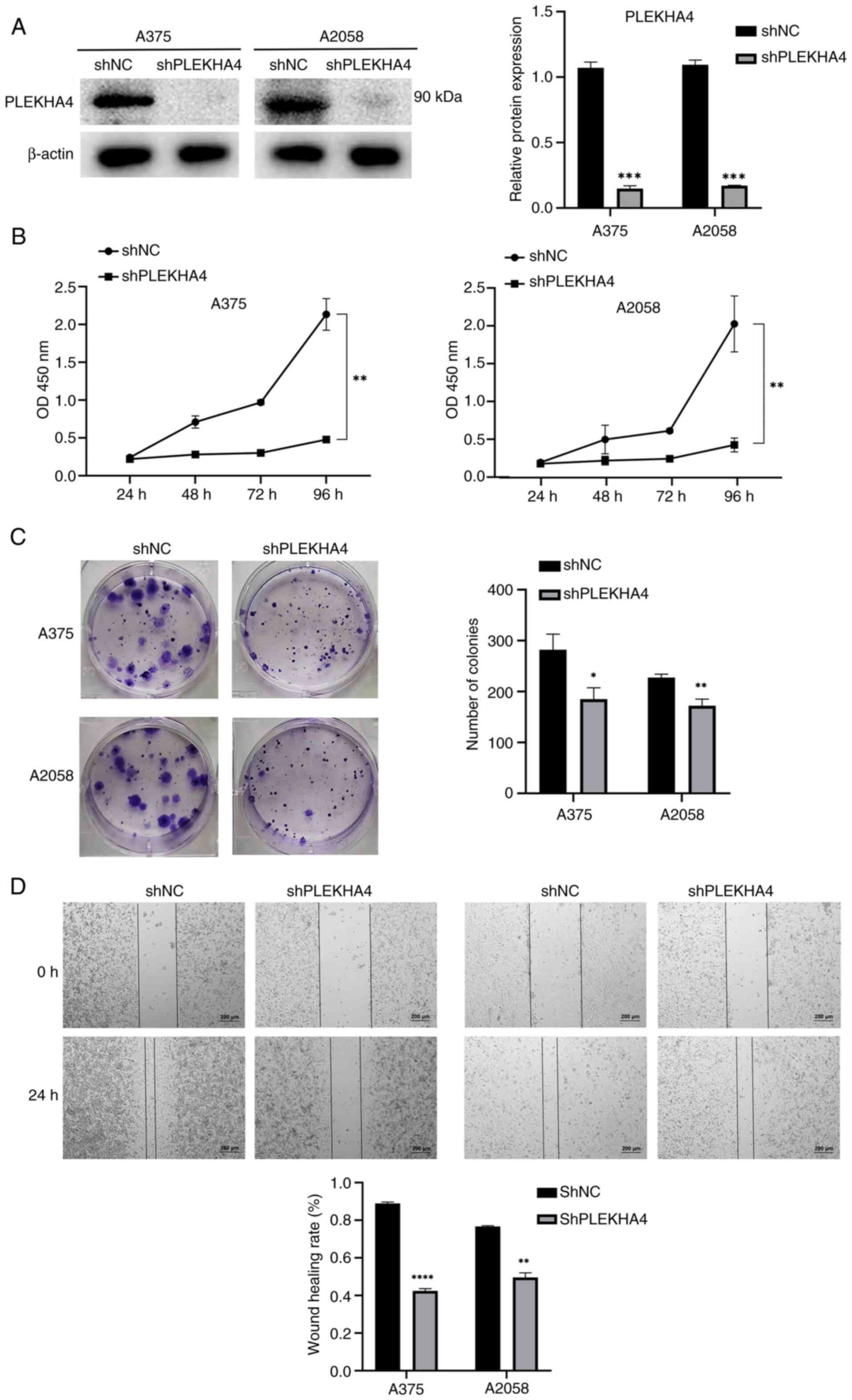
Malignant melanoma (MM) is a highly aggressive subtype of skin cancer characterized by a poor prognosis, particularly in the advanced stages. Despite advancements in targeted therapy and immunotherapy, the survival rates for MM remain low, underscoring the need for new therapeutic targets. Pleckstrin homology domain‑containing family A member 4 (PLEKHA4), which has regulatory functions in pivotal cellular processes, has emerged as a potential target in melanoma. The present study aimed to investigate the role of PLEKHA4 in melanoma progression, focusing on its influence on the MAPK and Wnt/β‑catenin signaling pathways. Bioinformatics analysis revealed that PLEKHA4 was upregulated in melanoma tissues, whereas PLEKHA4 knockdown in melanoma cell lines (A375 and A2058) significantly inhibited cell proliferation and migration, enhanced apoptosis and inhibited tumor growth in vivo. Mechanistic studies demonstrated that PLEKHA4 may exert its effects by modulating the MAPK signaling pathway through interactions with key proteins, including ERK, JNK and MEK. Additionally, PLEKHA4 was shown to impact apoptosis by regulating caspase‑3, COX2 and p65. Additionally, β‑catenin nuclear translocation was affected via the Wnt pathway. Moreover, PLEKHA4 knockdown reduced cMyc ubiquitination, consequently promoting its degradation. The present findings suggested that PLEKHA4 could promote melanoma cell proliferation by regulating both the MAPK and Wnt/β‑catenin pathways, thereby proposing PLEKHA4 as a promising therapeutic target for MM. Further studies are warranted to elucidate the mechanisms underlying PLEKHA4‑mediated modulation of cMyc ubiquitination.
View Figures

Figure 1

Figure 2

Figure 3

Figure 4

Figure 5

Figure 6

Figure 7

Figure 8

Figure 9

View References

1 

Sood S, Jayachandiran R and Pandey S: Current advancements and novel strategies in the treatment of metastatic melanoma. Integr Cancer Ther. 20:15347354219900782021. View Article : Google Scholar : PubMed/NCBI

2 

Lee CS, Thomas CM and Ng KE: An overview of the changing landscape of treatment for advanced melanoma. Pharmacotherapy. 37:319–333. 2017. View Article : Google Scholar : PubMed/NCBI

3 

Cancer Genome Atlas Network, . Genomic classification of cutaneous melanoma. Cell. 161:1681–1696. 2015. View Article : Google Scholar : PubMed/NCBI

4 

Inamdar GS, Madhunapantula SV and Robertson GP: Targeting the MAPK pathway in melanoma: Why some approaches succeed and other fail. Biochem Pharmacol. 80:624–637. 2010. View Article : Google Scholar : PubMed/NCBI

5 

Samatar AA and Poulikakos PI: Targeting RAS-ERK signalling in cancer: Promises and challenges. Nat Rev Drug Discov. 13:928–942. 2014. View Article : Google Scholar : PubMed/NCBI

6 

Braicu C, Buse M, Busuioc C, Drula R, Gulei D, Raduly L, Rusu A, Irimie A, Atanasov AG, Slaby O, et al: A comprehensive review on MAPK: A promising therapeutic target in cancer. Cancers (Basel). 11:16182019. View Article : Google Scholar : PubMed/NCBI

7 

Zhan T, Rindtorff N and Boutros M: Wnt signaling in cancer. Oncogene. 36:1461–1473. 2017. View Article : Google Scholar : PubMed/NCBI

8 

Zhang Y and Wang X: Targeting the Wnt/β-catenin signaling pathway in cancer. J Hematol Oncol. 13:1652020. View Article : Google Scholar : PubMed/NCBI

9 

Gajos-Michniewicz A and Czyz M: WNT signaling in melanoma. Int J Mol Sci. 21:48522020. View Article : Google Scholar : PubMed/NCBI

10 

Pawlikowski JS, McBryan T, van Tuyn J, Drotar ME, Hewitt RN, Maier AB, King A, Blyth K, Wu H and Adams PD: Wnt signaling potentiates nevogenesis. Proc Natl Acad Sci USA. 110:16009–16014. 2013. View Article : Google Scholar : PubMed/NCBI

11 

Juan J, Muraguchi T, Iezza G, Sears RC and McMahon M: Diminished WNT -> β-catenin -> c-MYC signaling is a barrier for malignant progression of BRAFV600E-induced lung tumors. Genes Dev. 28:561–575. 2014. View Article : Google Scholar : PubMed/NCBI

12 

Damsky WE, Curley DP, Santhanakrishnan M, Rosenbaum LE, Platt JT, Gould Rothberg BE, Taketo MM, Dankort D, Rimm DL, McMahon M and Bosenberg M: β-catenin signaling controls metastasis in Braf-activated Pten-deficient melanomas. Cancer Cell. 20:741–754. 2011. View Article : Google Scholar : PubMed/NCBI

13 

Sun Q, Lee W, Mohri Y, Takeo M, Lim CH, Xu X, Myung P, Atit RP, Taketo MM, Moubarak RS, et al: A novel mouse model demonstrates that oncogenic melanocyte stem cells engender melanoma resembling human disease. Nat Commun. 10:50232019. View Article : Google Scholar : PubMed/NCBI

14 

Chien AJ, Haydu LE, Biechele TL, Kulikauskas RM, Rizos H, Kefford RF, Scolyer RA, Moon RT and Long GV: Targeted BRAF inhibition impacts survival in melanoma patients with high levels of Wnt/β-catenin signaling. PLoS One. 9:e947482014. View Article : Google Scholar : PubMed/NCBI

15 

Zhi W, Wang Y, Jiang C, Gong Y, Chen Q, Mao X, Deng W and Zhao S: PLEKHA4 is a novel prognostic biomarker that reshapes the tumor microenvironment in lower-grade glioma. Front Immunol. 14:11282442023. View Article : Google Scholar : PubMed/NCBI

16 

Gao X, Liu Y, Hong S, Yang H, Guan B and Ma X: PLEKHA4 is associated with tumour microenvironment, stemness, proliferation and poor prognosis of gliomas. J Integr Neurosci. 22:1352023. View Article : Google Scholar : PubMed/NCBI

17 

He Y, Zheng W, Huo Y, Sa L, Zhang H, He G and Shang P: PLEKHA4 promotes glioblastoma progression through apoptosis inhibition, tumor cell migration, and macrophage infiltration. Immunobiology. 228:1527462023. View Article : Google Scholar : PubMed/NCBI

18 

Shami Shah A, Batrouni AG, Kim D, Punyala A, Cao W, Han C, Goldberg ML, Smolka MB and Baskin JM: PLEKHA4/kramer attenuates dishevelled ubiquitination to modulate Wnt and planar cell polarity signaling. Cell Rep. 27:2157–2170.e8. 2019. View Article : Google Scholar : PubMed/NCBI

19 

Koelblinger P, Thuerigen O and Dummer R: Development of encorafenib for BRAF-mutated advanced melanoma. Curr Opin Oncol. 30:125–133. 2018. View Article : Google Scholar : PubMed/NCBI

20 

Talantov D, Mazumder A, Yu JX, Briggs T, Jiang Y, Backus J, Atkins D and Wang Y: Novel genes associated with malignant melanoma but not benign melanocytic lesions. Clin Cancer Res. 11:7234–7242. 2005. View Article : Google Scholar : PubMed/NCBI

21 

Jalili A, Mertz KD, Romanov J, Wagner C, Kalthoff F, Stuetz A, Pathria G, Gschaider M, Stingl G and Wagner SN: NVP-LDE225, a potent and selective SMOOTHENED antagonist reduces melanoma growth in vitro and in vivo. PLoS One. 8:e690642013. View Article : Google Scholar : PubMed/NCBI

22 

Llombart V and Mansour MR: Therapeutic targeting of ‘undruggable’ MYC. EBioMedicine. 75:1037562022. View Article : Google Scholar : PubMed/NCBI

23 

Sun XX, Sears RC and Dai MS: Deubiquitinating c-Myc: USP36 steps up in the nucleolus. Cell Cycle. 14:3786–3793. 2015. View Article : Google Scholar : PubMed/NCBI

24 

Wang YF, Jiang CC, Kiejda KA, Gillespie S, Zhang XD and Hersey P: Apoptosis induction in human melanoma cells by inhibition of MEK is caspase-independent and mediated by the Bcl-2 family members PUMA, Bim, and Mcl-1. Clin Cancer Res. 13:4934–4942. 2007. View Article : Google Scholar : PubMed/NCBI

25 

Wang J and Tai G: Role of C-Jun N-terminal kinase in hepatocellular carcinoma development. Target Oncol. 11:723–738. 2016. View Article : Google Scholar : PubMed/NCBI

26 

Feng C, He K, Zhang C, Su S, Li B, Li Y, Duan CY, Chen S, Chen R, Liu Y, et al: JNK contributes to the tumorigenic potential of human cholangiocarcinoma cells through the mTOR pathway regulated GRP78 induction. PLoS One. 9:e903882014. View Article : Google Scholar : PubMed/NCBI

27 

Lu Z and Xu S: ERK1/2 MAP kinases in cell survival and apoptosis. IUBMB Life. 58:621–631. 2006. View Article : Google Scholar : PubMed/NCBI

28 

Sugiura R, Satoh R and Takasaki T: ERK: A double-edged sword in cancer. ERK-dependent apoptosis as a potential therapeutic strategy for cancer. Cells. 10:25092021. View Article : Google Scholar : PubMed/NCBI

29 

Thamkachy R, Kumar R, Rajasekharan KN and Sengupta S: ERK mediated upregulation of death receptor 5 overcomes the lack of p53 functionality in the diaminothiazole DAT1 induced apoptosis in colon cancer models: Efficiency of DAT1 in Ras-Raf mutated cells. Mol Cancer. 15:222016. View Article : Google Scholar : PubMed/NCBI

30 

Pan R, Ruvolo V, Mu H, Leverson JD, Nichols G, Reed JC, Konopleva M and Andreeff M: Synthetic lethality of combined Bcl-2 inhibition and p53 activation in AML: Mechanisms and superior antileukemic efficacy. Cancer Cell. 32:748–760.e6. 2017. View Article : Google Scholar : PubMed/NCBI

31 

Park BG, Yoo CI, Kim HT, Kwon CH and Kim YK: Role of mitogen-activated protein kinases in hydrogen peroxide-induced cell death in osteoblastic cells. Toxicology. 215:115–125. 2005. View Article : Google Scholar : PubMed/NCBI

32 

Boutahar N, Reynaud E, Lassabliere F and Borg J: Timing differences of signaling response in neuron cultures activated by glutamate analogue or free radicals. Brain Res. 1191:20–29. 2008. View Article : Google Scholar : PubMed/NCBI

33 

Gungor H, Ilhan N and Eroksuz H: The effectiveness of cyclooxygenase-2 inhibitors and evaluation of angiogenesis in the model of experimental colorectal cancer. Biomed Pharmacother. 102:221–229. 2018. View Article : Google Scholar : PubMed/NCBI

34 

Spano D and Catara G: Targeting the ubiquitin-proteasome system and recent advances in cancer therapy. Cells. 13:292023. View Article : Google Scholar : PubMed/NCBI

35 

Jiang M, Qi L, Li L and Li Y: The caspase-3/GSDME signal pathway as a switch between apoptosis and pyroptosis in cancer. Cell Death Discov. 6:1122020. View Article : Google Scholar : PubMed/NCBI

36 

Sun SC: The non-canonical NF-κB pathway in immunity and inflammation. Nat Rev Immunol. 17:545–558. 2017. View Article : Google Scholar : PubMed/NCBI

37 

Hanahan D and Weinberg RA: Hallmarks of cancer: The next generation. Cell. 144:646–674. 2011. View Article : Google Scholar : PubMed/NCBI

38 

Nagendraprabhu P and Sudhandiran G: Astaxanthin inhibits tumor invasion by decreasing extracellular matrix production and induces apoptosis in experimental rat colon carcinogenesis by modulating the expressions of ERK-2, NFkB and COX-2. Invest New Drugs. 29:207–224. 2011. View Article : Google Scholar : PubMed/NCBI

39 

Wang Q, Zhou Y, Rychahou P, Harris JW, Zaytseva YY, Liu J, Wang C, Weiss HL, Liu C, Lee EY and Evers BM: Deptor is a novel target of Wnt/β-Catenin/c-Myc and contributes to colorectal cancer cell growth. Cancer Res. 78:3163–3175. 2018. View Article : Google Scholar : PubMed/NCBI

40 

Dang CV: MYC on the path to cancer. Cell. 149:22–35. 2012. View Article : Google Scholar : PubMed/NCBI

41 

Tsai WB, Aiba I, Long Y, Lin HK, Feun L, Savaraj N and Kuo MT: Activation of Ras/PI3K/ERK pathway induces c-Myc stabilization to upregulate argininosuccinate synthetase, leading to arginine deiminase resistance in melanoma cells. Cancer Res. 72:2622–2633. 2012. View Article : Google Scholar : PubMed/NCBI

42 

Chen H, Liu H and Qing G: Targeting oncogenic Myc as a strategy for cancer treatment. Signal Transduct Target Ther. 3:52018. View Article : Google Scholar : PubMed/NCBI

43 

Hann SR: Role of post-translational modifications in regulating c-Myc proteolysis, transcriptional activity and biological function. Semin Cancer Biol. 16:288–302. 2006. View Article : Google Scholar : PubMed/NCBI

44 

Akutsu M, Dikic I and Bremm A: Ubiquitin chain diversity at a glance. J Cell Sci. 129:875–880. 2016. View Article : Google Scholar : PubMed/NCBI

45 

Swatek KN and Komander D: Ubiquitin modifications. Cell Res. 26:399–422. 2016. View Article : Google Scholar : PubMed/NCBI

46 

Haglund K and Dikic I: Ubiquitylation and cell signaling. EMBO J. 24:3353–3359. 2005. View Article : Google Scholar : PubMed/NCBI

47 

Trulsson F, Akimov V, Robu M, van Overbeek N, Berrocal DAP, Shah RG, Cox J, Shah GM, Blagoev B and Vertegaal ACO: Deubiquitinating enzymes and the proteasome regulate preferential sets of ubiquitin substrates. Nat Commun. 13:27362022. View Article : Google Scholar : PubMed/NCBI

48 

Wang J, Zhou Q, Ding J, Yin T, Ye P and Zhang Y: The conceivable functions of protein ubiquitination and deubiquitination in reproduction. Front Physiol. 13:8862612022. View Article : Google Scholar : PubMed/NCBI

49 

Mevissen TET and Komander D: Mechanisms of deubiquitinase specificity and regulation. Annu Rev Biochem. 86:159–192. 2017. View Article : Google Scholar : PubMed/NCBI

50 

Sun T, Liu Z and Yang Q: The role of ubiquitination and deubiquitination in cancer metabolism. Mol Cancer. 19:1462020. View Article : Google Scholar : PubMed/NCBI

51 

Komander D and Rape M: The ubiquitin code. Annu Rev Biochem. 81:203–229. 2012. View Article : Google Scholar : PubMed/NCBI

Related Articles

  • Abstract
  • View
  • Download
  • Twitter
Copy and paste a formatted citation
Spandidos Publications style
Yue Y, An G, Cao S, Li X, Du L, Xu D and Liu L: PLEKHA4 knockdown induces apoptosis in melanoma cells through the MAPK and β‑catenin signaling pathways. Mol Med Rep 31: 99, 2025.
APA
Yue, Y., An, G., Cao, S., Li, X., Du, L., Xu, D., & Liu, L. (2025). PLEKHA4 knockdown induces apoptosis in melanoma cells through the MAPK and β‑catenin signaling pathways. Molecular Medicine Reports, 31, 99. https://doi.org/10.3892/mmr.2025.13464
MLA
Yue, Y., An, G., Cao, S., Li, X., Du, L., Xu, D., Liu, L."PLEKHA4 knockdown induces apoptosis in melanoma cells through the MAPK and β‑catenin signaling pathways". Molecular Medicine Reports 31.4 (2025): 99.
Chicago
Yue, Y., An, G., Cao, S., Li, X., Du, L., Xu, D., Liu, L."PLEKHA4 knockdown induces apoptosis in melanoma cells through the MAPK and β‑catenin signaling pathways". Molecular Medicine Reports 31, no. 4 (2025): 99. https://doi.org/10.3892/mmr.2025.13464
Copy and paste a formatted citation
x
Spandidos Publications style
Yue Y, An G, Cao S, Li X, Du L, Xu D and Liu L: PLEKHA4 knockdown induces apoptosis in melanoma cells through the MAPK and β‑catenin signaling pathways. Mol Med Rep 31: 99, 2025.
APA
Yue, Y., An, G., Cao, S., Li, X., Du, L., Xu, D., & Liu, L. (2025). PLEKHA4 knockdown induces apoptosis in melanoma cells through the MAPK and β‑catenin signaling pathways. Molecular Medicine Reports, 31, 99. https://doi.org/10.3892/mmr.2025.13464
MLA
Yue, Y., An, G., Cao, S., Li, X., Du, L., Xu, D., Liu, L."PLEKHA4 knockdown induces apoptosis in melanoma cells through the MAPK and β‑catenin signaling pathways". Molecular Medicine Reports 31.4 (2025): 99.
Chicago
Yue, Y., An, G., Cao, S., Li, X., Du, L., Xu, D., Liu, L."PLEKHA4 knockdown induces apoptosis in melanoma cells through the MAPK and β‑catenin signaling pathways". Molecular Medicine Reports 31, no. 4 (2025): 99. https://doi.org/10.3892/mmr.2025.13464
Follow us
  • Twitter
  • LinkedIn
  • Facebook
About
  • Spandidos Publications
  • Careers
  • Cookie Policy
  • Privacy Policy
How can we help?
  • Help
  • Live Chat
  • Contact
  • Email to our Support Team