Spandidos Publications Logo
  • About
    • About Spandidos
    • Aims and Scopes
    • Abstracting and Indexing
    • Editorial Policies
    • Reprints and Permissions
    • Job Opportunities
    • Terms and Conditions
    • Contact
  • Journals
    • All Journals
    • Oncology Letters
      • Oncology Letters
      • Information for Authors
      • Editorial Policies
      • Editorial Board
      • Aims and Scope
      • Abstracting and Indexing
      • Bibliographic Information
      • Archive
    • International Journal of Oncology
      • International Journal of Oncology
      • Information for Authors
      • Editorial Policies
      • Editorial Board
      • Aims and Scope
      • Abstracting and Indexing
      • Bibliographic Information
      • Archive
    • Molecular and Clinical Oncology
      • Molecular and Clinical Oncology
      • Information for Authors
      • Editorial Policies
      • Editorial Board
      • Aims and Scope
      • Abstracting and Indexing
      • Bibliographic Information
      • Archive
    • Experimental and Therapeutic Medicine
      • Experimental and Therapeutic Medicine
      • Information for Authors
      • Editorial Policies
      • Editorial Board
      • Aims and Scope
      • Abstracting and Indexing
      • Bibliographic Information
      • Archive
    • International Journal of Molecular Medicine
      • International Journal of Molecular Medicine
      • Information for Authors
      • Editorial Policies
      • Editorial Board
      • Aims and Scope
      • Abstracting and Indexing
      • Bibliographic Information
      • Archive
    • Biomedical Reports
      • Biomedical Reports
      • Information for Authors
      • Editorial Policies
      • Editorial Board
      • Aims and Scope
      • Abstracting and Indexing
      • Bibliographic Information
      • Archive
    • Oncology Reports
      • Oncology Reports
      • Information for Authors
      • Editorial Policies
      • Editorial Board
      • Aims and Scope
      • Abstracting and Indexing
      • Bibliographic Information
      • Archive
    • Molecular Medicine Reports
      • Molecular Medicine Reports
      • Information for Authors
      • Editorial Policies
      • Editorial Board
      • Aims and Scope
      • Abstracting and Indexing
      • Bibliographic Information
      • Archive
    • World Academy of Sciences Journal
      • World Academy of Sciences Journal
      • Information for Authors
      • Editorial Policies
      • Editorial Board
      • Aims and Scope
      • Abstracting and Indexing
      • Bibliographic Information
      • Archive
    • International Journal of Functional Nutrition
      • International Journal of Functional Nutrition
      • Information for Authors
      • Editorial Policies
      • Editorial Board
      • Aims and Scope
      • Abstracting and Indexing
      • Bibliographic Information
      • Archive
    • International Journal of Epigenetics
      • International Journal of Epigenetics
      • Information for Authors
      • Editorial Policies
      • Editorial Board
      • Aims and Scope
      • Abstracting and Indexing
      • Bibliographic Information
      • Archive
    • Medicine International
      • Medicine International
      • Information for Authors
      • Editorial Policies
      • Editorial Board
      • Aims and Scope
      • Abstracting and Indexing
      • Bibliographic Information
      • Archive
  • Articles
  • Information
    • Information for Authors
    • Information for Reviewers
    • Information for Librarians
    • Information for Advertisers
    • Conferences
  • Language Editing
Spandidos Publications Logo
  • About
    • About Spandidos
    • Aims and Scopes
    • Abstracting and Indexing
    • Editorial Policies
    • Reprints and Permissions
    • Job Opportunities
    • Terms and Conditions
    • Contact
  • Journals
    • All Journals
    • Biomedical Reports
      • Information for Authors
      • Editorial Policies
      • Editorial Board
      • Aims and Scope
      • Abstracting and Indexing
      • Bibliographic Information
      • Archive
    • Experimental and Therapeutic Medicine
      • Information for Authors
      • Editorial Policies
      • Editorial Board
      • Aims and Scope
      • Abstracting and Indexing
      • Bibliographic Information
      • Archive
    • International Journal of Epigenetics
      • Information for Authors
      • Editorial Policies
      • Editorial Board
      • Aims and Scope
      • Abstracting and Indexing
      • Bibliographic Information
      • Archive
    • International Journal of Functional Nutrition
      • Information for Authors
      • Editorial Policies
      • Editorial Board
      • Aims and Scope
      • Abstracting and Indexing
      • Bibliographic Information
      • Archive
    • International Journal of Molecular Medicine
      • Information for Authors
      • Editorial Policies
      • Editorial Board
      • Aims and Scope
      • Abstracting and Indexing
      • Bibliographic Information
      • Archive
    • International Journal of Oncology
      • Information for Authors
      • Editorial Policies
      • Editorial Board
      • Aims and Scope
      • Abstracting and Indexing
      • Bibliographic Information
      • Archive
    • Medicine International
      • Information for Authors
      • Editorial Policies
      • Editorial Board
      • Aims and Scope
      • Abstracting and Indexing
      • Bibliographic Information
      • Archive
    • Molecular and Clinical Oncology
      • Information for Authors
      • Editorial Policies
      • Editorial Board
      • Aims and Scope
      • Abstracting and Indexing
      • Bibliographic Information
      • Archive
    • Molecular Medicine Reports
      • Information for Authors
      • Editorial Policies
      • Editorial Board
      • Aims and Scope
      • Abstracting and Indexing
      • Bibliographic Information
      • Archive
    • Oncology Letters
      • Information for Authors
      • Editorial Policies
      • Editorial Board
      • Aims and Scope
      • Abstracting and Indexing
      • Bibliographic Information
      • Archive
    • Oncology Reports
      • Information for Authors
      • Editorial Policies
      • Editorial Board
      • Aims and Scope
      • Abstracting and Indexing
      • Bibliographic Information
      • Archive
    • World Academy of Sciences Journal
      • Information for Authors
      • Editorial Policies
      • Editorial Board
      • Aims and Scope
      • Abstracting and Indexing
      • Bibliographic Information
      • Archive
  • Articles
  • Information
    • For Authors
    • For Reviewers
    • For Librarians
    • For Advertisers
    • Conferences
  • Language Editing
Login Register Submit
  • This site uses cookies
  • You can change your cookie settings at any time by following the instructions in our Cookie Policy. To find out more, you may read our Privacy Policy.

    I agree
Search articles by DOI, keyword, author or affiliation
Search
Advanced Search
presentation
Molecular Medicine Reports
Join Editorial Board Propose a Special Issue
Print ISSN: 1791-2997 Online ISSN: 1791-3004
Journal Cover
June-2025 Volume 31 Issue 6

Full Size Image

Sign up for eToc alerts
Recommend to Library

Journals

International Journal of Molecular Medicine

International Journal of Molecular Medicine

International Journal of Molecular Medicine is an international journal devoted to molecular mechanisms of human disease.

International Journal of Oncology

International Journal of Oncology

International Journal of Oncology is an international journal devoted to oncology research and cancer treatment.

Molecular Medicine Reports

Molecular Medicine Reports

Covers molecular medicine topics such as pharmacology, pathology, genetics, neuroscience, infectious diseases, molecular cardiology, and molecular surgery.

Oncology Reports

Oncology Reports

Oncology Reports is an international journal devoted to fundamental and applied research in Oncology.

Experimental and Therapeutic Medicine

Experimental and Therapeutic Medicine

Experimental and Therapeutic Medicine is an international journal devoted to laboratory and clinical medicine.

Oncology Letters

Oncology Letters

Oncology Letters is an international journal devoted to Experimental and Clinical Oncology.

Biomedical Reports

Biomedical Reports

Explores a wide range of biological and medical fields, including pharmacology, genetics, microbiology, neuroscience, and molecular cardiology.

Molecular and Clinical Oncology

Molecular and Clinical Oncology

International journal addressing all aspects of oncology research, from tumorigenesis and oncogenes to chemotherapy and metastasis.

World Academy of Sciences Journal

World Academy of Sciences Journal

Multidisciplinary open-access journal spanning biochemistry, genetics, neuroscience, environmental health, and synthetic biology.

International Journal of Functional Nutrition

International Journal of Functional Nutrition

Open-access journal combining biochemistry, pharmacology, immunology, and genetics to advance health through functional nutrition.

International Journal of Epigenetics

International Journal of Epigenetics

Publishes open-access research on using epigenetics to advance understanding and treatment of human disease.

Medicine International

Medicine International

An International Open Access Journal Devoted to General Medicine.

Journal Cover
June-2025 Volume 31 Issue 6

Full Size Image

Sign up for eToc alerts
Recommend to Library

  • Article
  • Citations
    • Cite This Article
    • Download Citation
    • Create Citation Alert
    • Remove Citation Alert
    • Cited By
  • Similar Articles
    • Related Articles (in Spandidos Publications)
    • Similar Articles (Google Scholar)
    • Similar Articles (PubMed)
  • Download PDF
  • Download XML
  • View XML

  • Supplementary Files
    • Supplementary_Data.pdf
Article Open Access

α‑ketoglutarate protects against septic cardiomyopathy by improving mitochondrial mitophagy and fission

  • Authors:
    • Wei Wu
    • Qiong Ma
    • Bo-Tao Li
    • Shuang Shi
    • Gong-Chang Guan
    • Jun-Kui Wang
    • Bao-Yao Xue
    • Zhong-Wei Liu
  • View Affiliations / Copyright

    Affiliations: Department of Cardiovascular Medicine, Shaanxi Provincial People's Hospital, Xi'an, Shaanxi 710068, P.R. China, Department of Maternity, Shaanxi Provincial People's Hospital, Xi'an, Shaanxi 710068, P.R. China
    Copyright: © Wu et al. This is an open access article distributed under the terms of Creative Commons Attribution License.
  • Article Number: 146
    |
    Published online on: April 1, 2025
       https://doi.org/10.3892/mmr.2025.13511
  • Expand metrics +
Metrics: Total Views: 0 (Spandidos Publications: | PMC Statistics: )
Metrics: Total PDF Downloads: 0 (Spandidos Publications: | PMC Statistics: )
Cited By (CrossRef): 0 citations Loading Articles...

This article is mentioned in:



Abstract

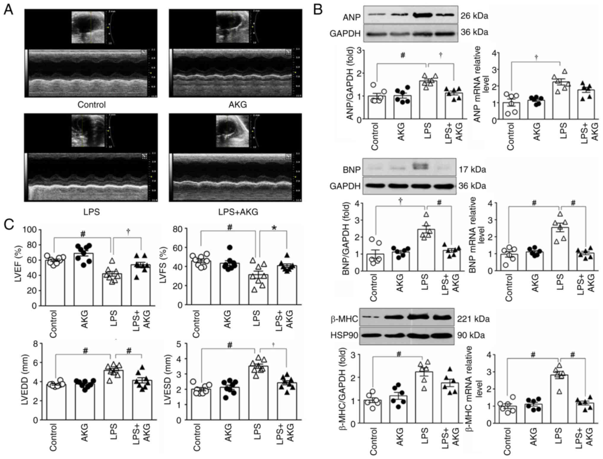
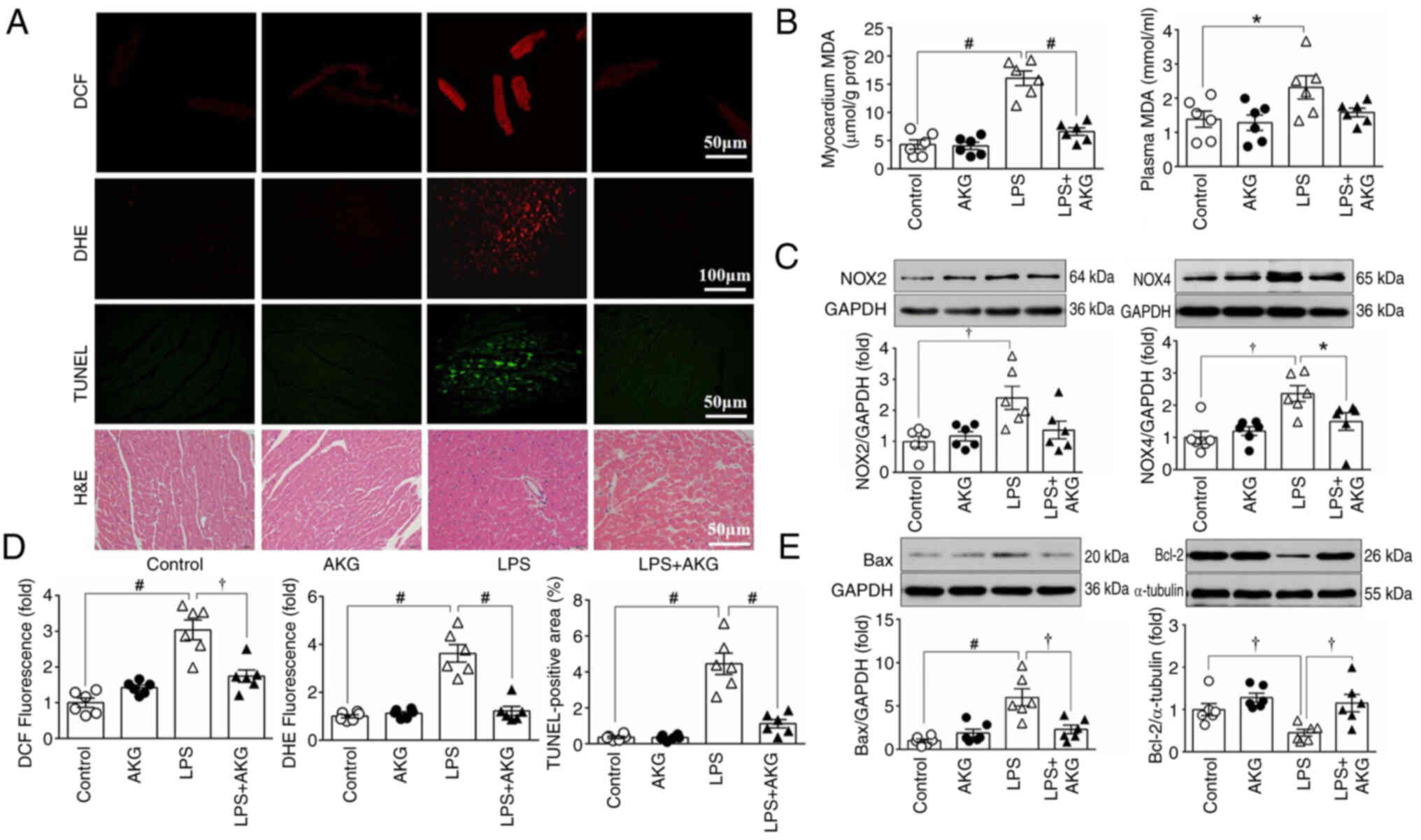
Septic cardiomyopathy is a considerable complication in sepsis, which has high mortality rates and an incompletely understood pathophysiology, which hinders the development of effective treatments. α‑ketoglutarate (AKG), a component of the tricarboxylic acid cycle, serves a role in cellular metabolic regulation. The present study delved into the therapeutic potential and underlying mechanisms of AKG in ameliorating septic cardiomyopathy. A mouse model of sepsis was generated and treated with AKG via the drinking water. Cardiac function was assessed using echocardiography, while the mitochondrial ultrastructure was examined using transmission electron microscopy. Additionally, in vitro, rat neonatal ventricular myocytes were treated with lipopolysaccharide (LPS) as a model of sepsis and then treated with AKG. Mitochondrial function was evaluated via ATP production and Seahorse assays. Additionally, the levels of reactive oxygen species were determined using dihydroethidium and chloromethyl derivative CM‑H2DCFDA staining, apoptosis was assessed using a TUNEL assay, and the expression levels of mitochondria‑associated proteins were analyzed by western blotting. Mice subjected to LPS treatment exhibited compromised cardiac function, reflected by elevated levels of atrial natriuretic peptide, B‑type natriuretic peptide and β‑myosin heavy chain. These mice also exhibited pronounced mitochondrial morphological disruptions and dysfunction in myocardial tissues; treatment with AKG ameliorated these changes. AKG restored cardiac function, reduced mitochondrial damage and corrected mitochondrial dysfunction. This was achieved primarily through increasing mitophagy and mitochondrial fission. In vitro, AKG reversed LPS‑induced cardiomyocyte apoptosis and dysregulation of mitochondrial energy metabolism by increasing mitophagy and fission. These results revealed that AKG administration mitigated cardiac dysfunction in septic cardiomyopathy by promoting the clearance of damaged mitochondria by increasing mitophagy and fission, underscoring its therapeutic potential in this context.
View Figures

Figure 1

Figure 2

Figure 3

Figure 4

Figure 5

Figure 6

View References

1 

Singer M, Deutschman CS, Seymour CW, Shankar-Hari M, Annane D, Bauer M, Bellomo R, Bernard GR, Chiche JD, Coopersmith CM, et al: The third international consensus definitions for sepsis and septic shock (sepsis-3). JAMA. 315:801–810. 2016. View Article : Google Scholar : PubMed/NCBI

2 

Fleischmann C, Scherag A, Adhikari NK, Hartog CS, Tsaganos T, Schlattmann P, Angus DC and Reinhart K; International Forum of Acute Care Trialists, : Assessment of global incidence and mortality of hospital-treated sepsis. Current estimates and limitations. Am J Respir Crit Care Med. 193:259–272. 2016. View Article : Google Scholar : PubMed/NCBI

3 

Prescott HC and Angus DC: Enhancing recovery from sepsis: A review. JAMA. 319:62–75. 2018. View Article : Google Scholar : PubMed/NCBI

4 

Sato R and Nasu M: A review of sepsis-induced cardiomyopathy. J Intensive Care. 3:482015. View Article : Google Scholar : PubMed/NCBI

5 

Hollenberg SM and Singer M: Pathophysiology of sepsis-induced cardiomyopathy. Nat Rev Cardiol. 18:424–434. 2021. View Article : Google Scholar : PubMed/NCBI

6 

van der Poll T, van de Veerdonk FL, Scicluna BP and Netea MG: The immunopathology of sepsis and potential therapeutic targets. Nat Rev Immunol. 17:407–420. 2017. View Article : Google Scholar : PubMed/NCBI

7 

Haileselassie B, Mukherjee R, Joshi AU, Napier BA, Massis LM, Ostberg NP, Queliconi BB, Monack D, Bernstein D and Mochly-Rosen D: Drp1/Fis1 interaction mediates mitochondrial dysfunction in septic cardiomyopathy. J Mol Cell Cardiol. 130:160–169. 2019. View Article : Google Scholar : PubMed/NCBI

8 

Zhu XX, Wang X, Jiao SY, Liu Y, Shi L, Xu Q, Wang JJ, Chen YE, Zhang Q, Song YT, et al: Cardiomyocyte peroxisome proliferator-activated receptor α prevents septic cardiomyopathy via improving mitochondrial function. Acta Pharmacol Sin. 44:2184–2200. 2023. View Article : Google Scholar : PubMed/NCBI

9 

Kong W, Kang K, Gao Y, Liu H, Meng X, Yang S, Yu K and Zhao M: Dexmedetomidine alleviates LPS-induced septic cardiomyopathy via the cholinergic anti-inflammatory pathway in mice. Am J Transl Res. 9:5040–5047. 2017.PubMed/NCBI

10 

Brealey D, Brand M, Hargreaves I, Heales S, Land J, Smolenski R, Davies NA, Cooper CE and Singer M: Association between mitochondrial dysfunction and severity and outcome of septic shock. Lancet. 360:219–223. 2002. View Article : Google Scholar : PubMed/NCBI

11 

Dorn GW II: Mitochondrial dynamics in heart disease. Biochim Biophys Acta. 1833:233–241. 2013. View Article : Google Scholar : PubMed/NCBI

12 

Lelubre C and Vincent JL: Mechanisms and treatment of organ failure in sepsis. Nat Rev Nephrol. 14:417–427. 2018. View Article : Google Scholar : PubMed/NCBI

13 

Dorn GW II, Vega RB and Kelly DP: Mitochondrial biogenesis and dynamics in the developing and diseased heart. Genes Dev. 29:1981–1991. 2015. View Article : Google Scholar : PubMed/NCBI

14 

Martínez-Reyes I and Chandel NS: Mitochondrial TCA cycle metabolites control physiology and disease. Nat Commun. 11:1022020. View Article : Google Scholar : PubMed/NCBI

15 

Sies H and Jones DP: Reactive oxygen species (ROS) as pleiotropic physiological signalling agents. Nat Rev Mol Cell Biol. 21:363–383. 2020. View Article : Google Scholar : PubMed/NCBI

16 

Mantzarlis K, Tsolaki V and Zakynthinos E: Role of oxidative stress and mitochondrial dysfunction in sepsis and potential therapies. Oxid Med Cell Longev. 2017:59852092017. View Article : Google Scholar : PubMed/NCBI

17 

Carey BW, Finley LW, Cross JR, Allis CD and Thompson CB: Intracellular α-ketoglutarate maintains the pluripotency of embryonic stem cells. Nature. 518:413–416. 2015. View Article : Google Scholar : PubMed/NCBI

18 

Chang LC, Chiang SK, Chen SE and Hung MC: Targeting 2-oxoglutarate dehydrogenase for cancer treatment. Am J Cancer Res. 12:1436–1455. 2022.PubMed/NCBI

19 

Asadi Shahmirzadi A, Edgar D, Liao CY, Hsu YM, Lucanic M, Asadi Shahmirzadi A, Wiley CD, Gan G, Kim DE, Kasler HG, et al: Alpha-ketoglutarate, an endogenous metabolite, extends lifespan and compresses morbidity in aging mice. Cell Metab. 32:447–456.e6. 2020. View Article : Google Scholar : PubMed/NCBI

20 

TeSlaa T, Chaikovsky AC, Lipchina I, Escobar SL, Hochedlinger K, Huang J, Graeber TG, Braas D and Teitell MA: α-Ketoglutarate accelerates the initial differentiation of primed human pluripotent stem cells. Cell Metab. 24:485–493. 2016. View Article : Google Scholar : PubMed/NCBI

21 

Matzi V, Lindenmann J, Muench A, Greilberger J, Juan H, Wintersteiger R, Maier A and Smolle-Juettner FM: The impact of preoperative micronutrient supplementation in lung surgery. A prospective randomized trial of oral supplementation of combined alpha-ketoglutaric acid and 5-hydroxymethylfurfural. Eur J Cardiothorac Surg. 32:776–782. 2007. View Article : Google Scholar : PubMed/NCBI

22 

Dhat R, Mongad D, Raji S, Arkat S, Mahapatra NR, Singhal N and Sitasawad SL: Epigenetic modifier alpha-ketoglutarate modulates aberrant gene body methylation and hydroxymethylation marks in diabetic heart. Epigenetics Chromatin. 16:122023. View Article : Google Scholar : PubMed/NCBI

23 

An D, Zeng Q, Zhang P, Ma Z, Zhang H, Liu Z, Li J, Ren H and Xu D: Alpha-ketoglutarate ameliorates pressure overload-induced chronic cardiac dysfunction in mice. Redox Biol. 46:1020882021. View Article : Google Scholar : PubMed/NCBI

24 

Wu W, Ziemann M, Huynh K, She G, Pang ZD, Zhang Y, Duong T, Kiriazis H, Pu TT, Bai RY, et al: Activation of Hippo signaling pathway mediates mitochondria dysfunction and dilated cardiomyopathy in mice. Theranostics. 11:8993–9008. 2021. View Article : Google Scholar : PubMed/NCBI

25 

Wu W, Lu Q, Ma S, Du JC, Huynh K, Duong T, Pang ZD, Donner D, Meikle PJ, Deng XL and Du XJ: Mitochondrial damage in a takotsubo syndrome-like mouse model mediated by activation of β-adrenoceptor-Hippo signaling pathway. Am J Physiol Heart Circ Physiol. 324:H528–H541. 2023. View Article : Google Scholar : PubMed/NCBI

26 

She G, Du JC, Wu W, Pu TT, Zhang Y, Bai RY, Zhang Y, Pang ZD, Wang HF, Ren YJ, et al: Hippo pathway activation mediates chemotherapy-induced anti-cancer effect and cardiomyopathy through causing mitochondrial damage and dysfunction. Theranostics. 13:560–577. 2023. View Article : Google Scholar : PubMed/NCBI

27 

Abdulmahdi W, Patel D, Rabadi MM, Azar T, Jules E, Lipphardt M, Hashemiyoon R and Ratliff BB: HMGB1 redox during sepsis. Redox Biol. 13:600–607. 2017. View Article : Google Scholar : PubMed/NCBI

28 

McGrath JC and Lilley E: Implementing guidelines on reporting research using animals (ARRIVE etc.): New requirements for publication in BJP. Br J Pharmacol. 172:3189–3193. 2015. View Article : Google Scholar : PubMed/NCBI

29 

Zhao H, Zhang M, Zhou F, Cao W, Bi L, Xie Y, Yang Q and Wang S: Cinnamaldehyde ameliorates LPS-induced cardiac dysfunction via TLR4-NOX4 pathway: The regulation of autophagy and ROS production. J Mol Cell Cardiol. 101:11–24. 2016. View Article : Google Scholar : PubMed/NCBI

30 

Livak KJ and Schmittgen TD: Analysis of relative gene expression data using real-time quantitative PCR and the 2(−Delta Delta C(T)) method. Methods. 25:402–408. 2001. View Article : Google Scholar : PubMed/NCBI

31 

Han Y, Tian H and Gao X: NORAD regulates proliferation and apoptosis in cardiomyocytes under high-glucose treatment through miRNA-150-5p/ZEB1 axis. Eur Rev Med Pharmacol Sci. 24:11259–11265. 2020.PubMed/NCBI

32 

Chen PA, Xu ZH, Huang YL, Luo Y, Zhu DJ, Wang P, Du ZY, Yang Y, Wu DH, Lai WY, et al: Increased serum 2-oxoglutarate associated with high myocardial energy expenditure and poor prognosis in chronic heart failure patients. Biochim Biophys Acta. 1842:2120–2125. 2014. View Article : Google Scholar : PubMed/NCBI

33 

Spallotta F, Cencioni C, Atlante S, Garella D, Cocco M, Mori M, Mastrocola R, Kuenne C, Guenther S, Nanni S, et al: Stable oxidative cytosine modifications accumulate in cardiac mesenchymal cells from type2 diabetes patients: Rescue by α-ketoglutarate and TET-TDG functional reactivation. Circ Res. 122:31–46. 2018. View Article : Google Scholar : PubMed/NCBI

34 

Lai L, Leone TC, Keller MP, Martin OJ, Broman AT, Nigro J, Kapoor K, Koves TR, Stevens R, Ilkayeva OR, et al: Energy metabolic reprogramming in the hypertrophied and early stage failing heart: a multisystems approach. Circ Heart Fail. 7:1022–1031. 2014. View Article : Google Scholar : PubMed/NCBI

35 

Yan C, Duanmu X, Zeng L, Liu B and Song Z: Mitochondrial DNA: Distribution, mutations, and elimination. Cells. 8:3792019. View Article : Google Scholar : PubMed/NCBI

36 

Galluzzi L, Vitale I, Aaronson SA, Abrams JM, Adam D, Agostinis P, Alnemri ES, Altucci L, Amelio I, Andrews DW, et al: Molecular mechanisms of cell death: Recommendations of the nomenclature committee on cell death 2018. Cell Death Differ. 25:486–541. 2018. View Article : Google Scholar : PubMed/NCBI

37 

Ghezzi D, Sevrioukova I, Invernizzi F, Lamperti C, Mora M, D'Adamo P, Novara F, Zuffardi O, Uziel G and Zeviani M: Severe X-linked mitochondrial encephalomyopathy associated with a mutation in apoptosis-inducing factor. Am J Hum Genet. 86:639–649. 2010. View Article : Google Scholar : PubMed/NCBI

38 

Tilokani L, Nagashima S, Paupe V and Prudent J: Mitochondrial dynamics: Overview of molecular mechanisms. Essays Biochem. 62:341–360. 2018. View Article : Google Scholar : PubMed/NCBI

39 

Chaanine AH, Joyce LD, Stulak JM, Maltais S, Joyce DL, Dearani JA, Klaus K, Nair KS, Hajjar RJ and Redfield MM: Mitochondrial morphology, dynamics, and function in human pressure overload or ischemic heart disease with preserved or reduced ejection fraction. Circ Heart Fail. 12:e0051312019. View Article : Google Scholar : PubMed/NCBI

40 

Shirihai OS, Song M and Dorn GW II: How mitochondrial dynamism orchestrates mitophagy. Circ Res. 116:1835–1849. 2015. View Article : Google Scholar : PubMed/NCBI

41 

Brand MD: Mitochondrial generation of superoxide and hydrogen peroxide as the source of mitochondrial redox signaling. Free Radic Biol Med. 100:14–31. 2016. View Article : Google Scholar : PubMed/NCBI

Related Articles

  • Abstract
  • View
  • Download
  • Twitter
Copy and paste a formatted citation
Spandidos Publications style
Wu W, Ma Q, Li B, Shi S, Guan G, Wang J, Xue B and Liu Z: α‑ketoglutarate protects against septic cardiomyopathy by improving mitochondrial mitophagy and fission. Mol Med Rep 31: 146, 2025.
APA
Wu, W., Ma, Q., Li, B., Shi, S., Guan, G., Wang, J. ... Liu, Z. (2025). α‑ketoglutarate protects against septic cardiomyopathy by improving mitochondrial mitophagy and fission. Molecular Medicine Reports, 31, 146. https://doi.org/10.3892/mmr.2025.13511
MLA
Wu, W., Ma, Q., Li, B., Shi, S., Guan, G., Wang, J., Xue, B., Liu, Z."α‑ketoglutarate protects against septic cardiomyopathy by improving mitochondrial mitophagy and fission". Molecular Medicine Reports 31.6 (2025): 146.
Chicago
Wu, W., Ma, Q., Li, B., Shi, S., Guan, G., Wang, J., Xue, B., Liu, Z."α‑ketoglutarate protects against septic cardiomyopathy by improving mitochondrial mitophagy and fission". Molecular Medicine Reports 31, no. 6 (2025): 146. https://doi.org/10.3892/mmr.2025.13511
Copy and paste a formatted citation
x
Spandidos Publications style
Wu W, Ma Q, Li B, Shi S, Guan G, Wang J, Xue B and Liu Z: α‑ketoglutarate protects against septic cardiomyopathy by improving mitochondrial mitophagy and fission. Mol Med Rep 31: 146, 2025.
APA
Wu, W., Ma, Q., Li, B., Shi, S., Guan, G., Wang, J. ... Liu, Z. (2025). α‑ketoglutarate protects against septic cardiomyopathy by improving mitochondrial mitophagy and fission. Molecular Medicine Reports, 31, 146. https://doi.org/10.3892/mmr.2025.13511
MLA
Wu, W., Ma, Q., Li, B., Shi, S., Guan, G., Wang, J., Xue, B., Liu, Z."α‑ketoglutarate protects against septic cardiomyopathy by improving mitochondrial mitophagy and fission". Molecular Medicine Reports 31.6 (2025): 146.
Chicago
Wu, W., Ma, Q., Li, B., Shi, S., Guan, G., Wang, J., Xue, B., Liu, Z."α‑ketoglutarate protects against septic cardiomyopathy by improving mitochondrial mitophagy and fission". Molecular Medicine Reports 31, no. 6 (2025): 146. https://doi.org/10.3892/mmr.2025.13511
Follow us
  • Twitter
  • LinkedIn
  • Facebook
About
  • Spandidos Publications
  • Careers
  • Cookie Policy
  • Privacy Policy
How can we help?
  • Help
  • Live Chat
  • Contact
  • Email to our Support Team