Spandidos Publications Logo
  • About
    • About Spandidos
    • Aims and Scopes
    • Abstracting and Indexing
    • Editorial Policies
    • Reprints and Permissions
    • Job Opportunities
    • Terms and Conditions
    • Contact
  • Journals
    • All Journals
    • Oncology Letters
      • Oncology Letters
      • Information for Authors
      • Editorial Policies
      • Editorial Board
      • Aims and Scope
      • Abstracting and Indexing
      • Bibliographic Information
      • Archive
    • International Journal of Oncology
      • International Journal of Oncology
      • Information for Authors
      • Editorial Policies
      • Editorial Board
      • Aims and Scope
      • Abstracting and Indexing
      • Bibliographic Information
      • Archive
    • Molecular and Clinical Oncology
      • Molecular and Clinical Oncology
      • Information for Authors
      • Editorial Policies
      • Editorial Board
      • Aims and Scope
      • Abstracting and Indexing
      • Bibliographic Information
      • Archive
    • Experimental and Therapeutic Medicine
      • Experimental and Therapeutic Medicine
      • Information for Authors
      • Editorial Policies
      • Editorial Board
      • Aims and Scope
      • Abstracting and Indexing
      • Bibliographic Information
      • Archive
    • International Journal of Molecular Medicine
      • International Journal of Molecular Medicine
      • Information for Authors
      • Editorial Policies
      • Editorial Board
      • Aims and Scope
      • Abstracting and Indexing
      • Bibliographic Information
      • Archive
    • Biomedical Reports
      • Biomedical Reports
      • Information for Authors
      • Editorial Policies
      • Editorial Board
      • Aims and Scope
      • Abstracting and Indexing
      • Bibliographic Information
      • Archive
    • Oncology Reports
      • Oncology Reports
      • Information for Authors
      • Editorial Policies
      • Editorial Board
      • Aims and Scope
      • Abstracting and Indexing
      • Bibliographic Information
      • Archive
    • Molecular Medicine Reports
      • Molecular Medicine Reports
      • Information for Authors
      • Editorial Policies
      • Editorial Board
      • Aims and Scope
      • Abstracting and Indexing
      • Bibliographic Information
      • Archive
    • World Academy of Sciences Journal
      • World Academy of Sciences Journal
      • Information for Authors
      • Editorial Policies
      • Editorial Board
      • Aims and Scope
      • Abstracting and Indexing
      • Bibliographic Information
      • Archive
    • International Journal of Functional Nutrition
      • International Journal of Functional Nutrition
      • Information for Authors
      • Editorial Policies
      • Editorial Board
      • Aims and Scope
      • Abstracting and Indexing
      • Bibliographic Information
      • Archive
    • International Journal of Epigenetics
      • International Journal of Epigenetics
      • Information for Authors
      • Editorial Policies
      • Editorial Board
      • Aims and Scope
      • Abstracting and Indexing
      • Bibliographic Information
      • Archive
    • Medicine International
      • Medicine International
      • Information for Authors
      • Editorial Policies
      • Editorial Board
      • Aims and Scope
      • Abstracting and Indexing
      • Bibliographic Information
      • Archive
  • Articles
  • Information
    • Information for Authors
    • Information for Reviewers
    • Information for Librarians
    • Information for Advertisers
    • Conferences
  • Language Editing
Spandidos Publications Logo
  • About
    • About Spandidos
    • Aims and Scopes
    • Abstracting and Indexing
    • Editorial Policies
    • Reprints and Permissions
    • Job Opportunities
    • Terms and Conditions
    • Contact
  • Journals
    • All Journals
    • Biomedical Reports
      • Information for Authors
      • Editorial Policies
      • Editorial Board
      • Aims and Scope
      • Abstracting and Indexing
      • Bibliographic Information
      • Archive
    • Experimental and Therapeutic Medicine
      • Information for Authors
      • Editorial Policies
      • Editorial Board
      • Aims and Scope
      • Abstracting and Indexing
      • Bibliographic Information
      • Archive
    • International Journal of Epigenetics
      • Information for Authors
      • Editorial Policies
      • Editorial Board
      • Aims and Scope
      • Abstracting and Indexing
      • Bibliographic Information
      • Archive
    • International Journal of Functional Nutrition
      • Information for Authors
      • Editorial Policies
      • Editorial Board
      • Aims and Scope
      • Abstracting and Indexing
      • Bibliographic Information
      • Archive
    • International Journal of Molecular Medicine
      • Information for Authors
      • Editorial Policies
      • Editorial Board
      • Aims and Scope
      • Abstracting and Indexing
      • Bibliographic Information
      • Archive
    • International Journal of Oncology
      • Information for Authors
      • Editorial Policies
      • Editorial Board
      • Aims and Scope
      • Abstracting and Indexing
      • Bibliographic Information
      • Archive
    • Medicine International
      • Information for Authors
      • Editorial Policies
      • Editorial Board
      • Aims and Scope
      • Abstracting and Indexing
      • Bibliographic Information
      • Archive
    • Molecular and Clinical Oncology
      • Information for Authors
      • Editorial Policies
      • Editorial Board
      • Aims and Scope
      • Abstracting and Indexing
      • Bibliographic Information
      • Archive
    • Molecular Medicine Reports
      • Information for Authors
      • Editorial Policies
      • Editorial Board
      • Aims and Scope
      • Abstracting and Indexing
      • Bibliographic Information
      • Archive
    • Oncology Letters
      • Information for Authors
      • Editorial Policies
      • Editorial Board
      • Aims and Scope
      • Abstracting and Indexing
      • Bibliographic Information
      • Archive
    • Oncology Reports
      • Information for Authors
      • Editorial Policies
      • Editorial Board
      • Aims and Scope
      • Abstracting and Indexing
      • Bibliographic Information
      • Archive
    • World Academy of Sciences Journal
      • Information for Authors
      • Editorial Policies
      • Editorial Board
      • Aims and Scope
      • Abstracting and Indexing
      • Bibliographic Information
      • Archive
  • Articles
  • Information
    • For Authors
    • For Reviewers
    • For Librarians
    • For Advertisers
    • Conferences
  • Language Editing
Login Register Submit
  • This site uses cookies
  • You can change your cookie settings at any time by following the instructions in our Cookie Policy. To find out more, you may read our Privacy Policy.

    I agree
Search articles by DOI, keyword, author or affiliation
Search
Advanced Search
presentation
Molecular Medicine Reports
Join Editorial Board Propose a Special Issue
Print ISSN: 1791-2997 Online ISSN: 1791-3004
Journal Cover
June-2025 Volume 31 Issue 6

Full Size Image

Sign up for eToc alerts
Recommend to Library

Journals

International Journal of Molecular Medicine

International Journal of Molecular Medicine

International Journal of Molecular Medicine is an international journal devoted to molecular mechanisms of human disease.

International Journal of Oncology

International Journal of Oncology

International Journal of Oncology is an international journal devoted to oncology research and cancer treatment.

Molecular Medicine Reports

Molecular Medicine Reports

Covers molecular medicine topics such as pharmacology, pathology, genetics, neuroscience, infectious diseases, molecular cardiology, and molecular surgery.

Oncology Reports

Oncology Reports

Oncology Reports is an international journal devoted to fundamental and applied research in Oncology.

Experimental and Therapeutic Medicine

Experimental and Therapeutic Medicine

Experimental and Therapeutic Medicine is an international journal devoted to laboratory and clinical medicine.

Oncology Letters

Oncology Letters

Oncology Letters is an international journal devoted to Experimental and Clinical Oncology.

Biomedical Reports

Biomedical Reports

Explores a wide range of biological and medical fields, including pharmacology, genetics, microbiology, neuroscience, and molecular cardiology.

Molecular and Clinical Oncology

Molecular and Clinical Oncology

International journal addressing all aspects of oncology research, from tumorigenesis and oncogenes to chemotherapy and metastasis.

World Academy of Sciences Journal

World Academy of Sciences Journal

Multidisciplinary open-access journal spanning biochemistry, genetics, neuroscience, environmental health, and synthetic biology.

International Journal of Functional Nutrition

International Journal of Functional Nutrition

Open-access journal combining biochemistry, pharmacology, immunology, and genetics to advance health through functional nutrition.

International Journal of Epigenetics

International Journal of Epigenetics

Publishes open-access research on using epigenetics to advance understanding and treatment of human disease.

Medicine International

Medicine International

An International Open Access Journal Devoted to General Medicine.

Journal Cover
June-2025 Volume 31 Issue 6

Full Size Image

Sign up for eToc alerts
Recommend to Library

  • Article
  • Citations
    • Cite This Article
    • Download Citation
    • Create Citation Alert
    • Remove Citation Alert
    • Cited By
  • Similar Articles
    • Related Articles (in Spandidos Publications)
    • Similar Articles (Google Scholar)
    • Similar Articles (PubMed)
  • Download PDF
  • Download XML
  • View XML
Article Open Access

Preliminary exploration of endoplasmic reticulum stress transmission in astrocytes and neurons, and its mediators

  • Authors:
    • Yating Ling
    • Muhammad Abid Hayat
    • Xiaorui Lv
    • Dongdong Niu
    • Yu Zeng
    • Yun Qiu
    • Bo Chen
    • Jiabo Hu
  • View Affiliations / Copyright

    Affiliations: Institute of Cerebrovascular Disease, The Affiliated People's Hospital, Jiangsu University, Zhenjiang, Jiangsu 212002, P.R. China, Department of Laboratory Medicine, School of Medicine, Jiangsu University, Zhenjiang, Jiangsu 212013, P.R. China, Department of Laboratory Medicine, School of Medicine, Jiangsu University, Zhenjiang, Jiangsu 212013, P.R. China, Institute of Cerebrovascular Disease, The Affiliated People's Hospital, Jiangsu University, Zhenjiang, Jiangsu 212002, P.R. China
    Copyright: © Ling et al. This is an open access article distributed under the terms of Creative Commons Attribution License.
  • Article Number: 167
    |
    Published online on: April 11, 2025
       https://doi.org/10.3892/mmr.2025.13532
  • Expand metrics +
Metrics: Total Views: 0 (Spandidos Publications: | PMC Statistics: )
Metrics: Total PDF Downloads: 0 (Spandidos Publications: | PMC Statistics: )
Cited By (CrossRef): 0 citations Loading Articles...

This article is mentioned in:



Abstract

Unfolded protein response (UPR) signaling in cells stimulates UPR signaling in adjacent cells, facilitating the progression of disease (such as diabetes)by upregulating UPR target genes; however, whether this dissemination occurs between nerve cells, and its molecular basis, is currently unclear. In the present study, the supernatant of endoplasmic reticulum (ER) stress‑induced rat astrocytes was prepared and used to treat rat adrenal pheochromocytoma cell to simulate the propagation of ER stress between nerve cells. Reverse transcription‑quantitative PCR and western blotting were performed to detect the expression levels of mRNAs and protein levels associated with ER stress in cells. The results revealed that ER stress may propagate between rat nerve cells, ultimately leading to apoptosis. Analysis also revealed that the mediators of ER stress transmission were non‑vesicular, oxidative molecules with molecular weights >100 kDa. In conclusion, ER stress propagation may have a role in neuronal death following ER stress in central nervous system diseases, presenting potential novel therapeutic targets for these conditions.

Introduction

The endoplasmic reticulum (ER) is one of the organelles of eukaryotic cells, which is named after its lumen-like structure (1). The ER is mainly responsible for protein synthesis, lipid synthesis, Ca2+ storage and signal transduction (2,3). Intracellular and extracellular factors that interfere with any of the homeostatic functions of the ER can induce ER stress (4,5). The unfolded protein response (UPR) is induced to overcome ER stress, and to reduce protein synthesis through transcription and translation. In addition, the UPR increases ER protein assembly ability, and reduces the aggregation of misfolded or unfolded proteins, thus resulting in mitigation of stress, and recovery of protein balance and ER homeostasis (6,7). Long-term ER stress induces chronic UPR activation, which alters homeostasis of the body, even though low-level UPR stimulation protects cells (8–10). Notably, ER stress may propagate between different cells (11,12). Conditioned culture medium from ER-stressed tumor cells can cause ER stress in bone marrow cells, which may then release unknown molecules that promote tumor cell growth (13). Furthermore, in obesity, ER stress propagates between liver cells and disrupts systemic metabolism (14).

ER stress is directly related to the pathogenesis of diseases of the central nervous system (CNS) (15). A previous study discovered that ER stress markers, such as phosphorylated (p)-eIF-2α, activating transcription factor (ATF4) and CHOP, are still present in the cerebral cortex days after traumatic brain injury (16). Another study using a rat model of neuropathic pain suggested that the spinal dorsal horn has increased levels of ER stress markers, including glucose regulated protein 78 (GRP78), p-PERK, p-eukaryotic translation initiation factor 2α and ATF6, accompanied by NF-κB phosphorylation (17). In addition, in CNS diseases, whether ER stress signaling transmission is the basic root cause of neuronal death is not yet known.

Vitamin C (Vc) is a water-soluble antioxidant. It neutralizes free radicals such as reactive oxygen species to protect cells from oxidative damage and assists in collagen synthesis, enhancing immunity. It can also be used as a standard substance to help quantify the total antioxidant capacity of samples. Its reducibility (providing electrons) makes it a key tool for studying antioxidant mechanisms.

It has previously been confirmed that thapsigargin (TG) can successfully induce ER stress in vitro (18). The present study aimed to investigate whether ER stress signals can propagate between different nerve cell types.

Materials and methods

Cell culture

Rat adrenal pheochromocytoma cell line 12 (PC12; The Cell Bank of Type Culture Collection of The Chinese Academy of Sciences) and CTX TNA2 (ASCs; iCell Bioscience Inc.) were grown in complete DMEM containing 10% fetal bovine serum (Gibco; Thermo Fisher Scientific, Inc.), 100 U/ml penicillin and 100 U/ml streptomycin at 37°C with 5% CO2 in a cell culture incubator. The cells were passaged at 90% confluence. The medium was discarded to initiate cell passage, and 0.25% trypsin was introduced for cell detachment. The cells were then collected by pipetting and subjected to centrifugation at 800 × g at room temperature for 5 min. After removing the supernatant, the cells were resuspended in fresh culture medium. The cells were evenly distributed into T25 cell culture flask and passaged every 3 days (19).

Observation of cell morphological changes

Cells were seeded at a density of 5×104/ml in 6-well plates. After treatment, five fields of view were selected for observation and photography under high-power magnification of an optical microscope.

ASC ER stress supernatant preparation

ASCs were treated with 0.5 µmol/l TG (MilliporeSigma) at 37°C for 12 h, and the medium was removed. The cells were washed three times with serum-free Dulbecco's modified Eagle's medium (DMEM; Gibco; Thermo Fisher Scientific, Inc.) and then complete medium was added to continue culturing for 12 h. After 12 h of culture, the cells were collected. The culture medium was centrifuged at 2,000 × g at 4°C for 20 min to discard cell debris. The supernatant was collected as ASC conditioned medium (ACM) and used for subsequent experiments.

ACM filtrate (ACM-F) and ACM residue (ACM-R) preparation

After collecting the ACM, it was added to an ultrafiltration centrifuge tube containing a 100 K polyethersulfone membrane. The mixture was then centrifuged at 5,000 × g for 40 min at 4°C. The ACM was divided into two parts: The lower layer was considered the ACM-F and an equal quantity of culture medium was added into the upper layer, labelled the ACM-R.

Vesicle collection and preparation

ACM was isolated and centrifuged at 2,000 × g for 5 min at 4°C to acquire the supernatant, which was centrifuged at 12,000 × g and 4°C for 15 min to discard cell debris and impurities prior to discarding the pellet. The supernatant was then ultracentrifuged at 100,000 × g, 4°C for 2 h. After rinsing with PBS, a second ultracentrifugation step was performed under the same conditions. The obtained precipitate is the vesicles. Resuspend in 200 µl of PBS buffer and store at −80°C for future use.

Experimental grouping
ASC ER stress validation experiment

ASCs were divided into four groups: i) Untreated (UT): ASCs were incubated in complete medium at 37°C for 24 h; ii) DMEM + complete medium group: ASCs were incubated in DMEM at 37°C for 12 h, followed by incubation in complete medium for at 37°C 12 h; iii) TG + complete medium group: ASCs were incubated in 0.5 µmol/l TG at 37°C for 12 h, followed by incubation in complete medium at 37°C for 12 h; and iv) TG group: ASCs were incubated in 0.5 µmol/l TG at 37°C for 24 h.

ER stress propagation experiment

PC12 cells were divided into four groups: i) UT group: PC12 cells were incubated in complete medium at 37°C for 24 h; ii) UT-ACM group: PC12 cells were incubated in UT-ACM at 37°C for 24 h; iii) TG-ACM group: PC12 cells were incubated in ACM treated with 0.5 µmol/l TG at 37°C for 24 h; and iv) TG group: PC12 cells were incubated in 0.5 µmol/l TG at 37°C for 24 h.

Molecular weight assessment of ER stress propagation mediator experiment

PC12 cells were divided into the following eight groups: i) UT group: PC12 cells were incubated in complete medium at 37°C for 24 h; ii) UT-ACM group: PC12 cells were incubated in UT-ACM at 37°C for 24 h; iii) UT-ACM-F group: PC12 cells were incubated in UT ACM-F at 37°C for 24 h; iv) UT-ACM-R group: PC12 cells were incubated in UT-ACM-R at 37°C for 24 h; v) TG-ACM group: PC12 cells were incubated in ACM treated with 0.5 µmol/l TG at 37°C for 24 h; vi) TG-ACM-F group: PC12 cells were incubated in ACM-F treated with 0.5 µmol/l TG at 37°C for 24 h; vii) TG-ACM-R group: PC12 cells were incubated with ACM-R treated with 0.5 µmol/l TG at 37°C for 24 h; viii) TG group: PC12 cells were incubated with 0.5 µmol/l TG at 37°C for 24 h.

Assessment of the vesicular nature of the ER stress propagation mediator experiment

PC12 cells were divided into the following groups: i) UT group: PC12 cells were incubated with complete medium at 37°C for 24 h; ii) UT-ACM group: PC12 cells were incubated with UT-ACM at 37°C for 24 h; iii) UT-ACM-(no) Vesicles group: PC12 cells were incubated with UT de-vesicularized ACM at 37°C for 24 h; iv) UT-ACM-Vesicles group: PC12 cells were incubated with UT vesicularized ACM at 37°C for 24 h; v) TG-ACM group: PC12 cells were incubated with 0.5 µmol/l TG-treated ACM at 37°C for 24 h; vi) TG-ACM-(no) Vesicles group: PC12 cells were incubated with 0.5 µmol/l TG-treated de-vesicularized ACM at 37°C for 24 h; vii) TG-ACM-Vesicles group: PC12 cells were incubated with 0.5 µmol/l TG-treated vesicularized ACM at 37°C for 24 h; viii) TG group: PC12 cells were incubated with 0.5 µmol/l TG at 37°C for 24 h.

Assessment of the oxidative activity of the ER stress propagation mediator experiment

PC12 cells were divided into the following five groups: i) UT group: PC12 cells were incubated with complete medium at 37°C for 24 h; ii) UT-ACM group: PC12 cells were incubated with UT-ACM at 37°C for 24 h; iii) TG-ACM group: PC12 cells were incubated with 0.5 µmol/l TG-treated ACM at 37°C for 24 h; iv) TG-ACM + Vitamin C (Vc) group: PC12 cells were incubated with 0.5 µmol/l TG-treated ACM and supplemented with 100 µmol/l Vc (MilliporeSigma) at 37°C for 24 h; v) TG group: PC12 cells were incubated with 0.5 µmol/l TG at 37°C for 24 h.

Reverse transcription-quantitative PCR (RT-qPCR)

Total RNA was extracted from PC12 cells and ASCs using the RNA-easy extraction kit (Vazyme Biotech Co., Ltd.) following the manufacturer's instructions. Nucleic acid protein detector (Eppendorf SE) was used to determine the quantity and integrity of total RNA. The A260/A280 ratio obtained for RNA was 1.8–2.0, with a concentration of ~300 mg/ml. cDNA was generated using the Quantscript RT Kit (Vazyme Biotech Co., Ltd.) according to the manufacturer's instructions. The cDNA then underwent qPCR using the SuperReal PreMix Plus SYBR Green kit (Vazyme Biotech Co., Ltd.). The gene amplification primer sequences are indicated in Table I. Thermocycling conditions were as follows: Initial denaturation at 95°C for 10 mins; 95°C for denaturation for 15 s, 60°C for annealing for 15 s, and 72°C for extension for 30 s. This process is repeated for a total of 40 cycles. Relative expression level of the target gene by using the 2−ΔΔCq method (20).

Table I.

Primer sequences.

Table I.

Primer sequences.

GeneSequence, 5′-3′Size, bp
β-actin F-GCTGTGCTATGTTGCCCTAGACTTC122
R-GGAACCGCTCATTGCCGATAGTG
GRP78 F-CGGAGGAGGAGGACAAGAAGGAG104
R-ATACGACGGTGTGATGCGGTTG
CHOP F-TGGCATCACCTCCTGTCTGTCTC95
R-CCCTCTCCTTTGGTCTACCCTCAG
ATF4 F-CTGCTTGCTCTGTGGTAGATGTCTC107
R-CTCTGCTGCCTCTAATACGCCATG

[i] ATF4, activating transcription factor 4; F, forward; GRP78, glucose-regulated protein 78; R, reverse.

Western blot analysis

PC12 cells and ASCs were rinsed twice with PBS. The cells were lysed with ice-cold lysis buffer (100 µl RIPA + 1 µl protease inhibitor; Beyotime Institute of Biotechnology). Total protein concentration was calculated using the Nucleic acid protein detector (Eppendorf SE). The protein samples (100 µg total protein/lane) were separated by sodium dodecyl sulfate-polyacrylamide gel electrophoresis (SDS-PAGE) on 12% gels for 2 h before transferring them to a PVDF membrane (MilliporeSigma). After blocking the membrane with 5% skimmed milk for 2 h at room temperature, it was incubated with primary antibodies at 4°C overnight (Table II). The membrane was then rinsed three times with 0.1% Tris-buffered saline-Tween 20 (Biosharp Life Sciences) and was incubated with a HRP-labeled secondary antibody (Suzhou Ruiying Biotechnology Co., Ltd.; cat, RS0002, 1:5,000 dilution) at room temperature for 1 h. The protein bands were identified using an ECL substrate (Vazyme Biotech Co., Ltd.) and the optical intensity of protein bands was determined by Lane1D Ver4.22 (19,20).

Table II.

Antibodies used for immunofluorescence and WB analyses.

Table II.

Antibodies used for immunofluorescence and WB analyses.

AntibodyCatalog number and research resource identifier (manufacturer)Dilution
β-actinCat. no. 4970, rabbit mAb, AB_2223172 (Cell Signaling Technology, Inc.)WB 1:1,000
GRP78Cat. no. ab108615, rabbit pAb, AB_10890641 (Abcam)WB 1:1,000
ATF4Cat. no. BM5179, rabbit mAb (Wuhan Boster Biological Technology, Ltd.)WB 1:1,000
CHOPCat. no. 2895, mouse mAb, AB_2089254 (Cell Signaling Technology, Inc.)WB 1:1,000
PDICat. no. ab154820, rabbit pAb (Abcam)Immunofluorescence 1:200

[i] mAb, monoclonal antibody; pAb, polyclonal antibody; WB, western blotting; ATF4, activating transcription factor 4; GRP78, glucose-regulated protein 78.

Protein disulfide isomerase (PDI) immunofluorescence

PC12 cells were seeded in a 6-well plate at a density of 5×104 cells/ml. Following treatment, the culture medium was removed and cells were washed twice with PBS. The cells were fixed with 4% paraformaldehyde solution at room temperature for 30 min. Subsequently, the cells were rinsed three times in PBS (5 min each) and permeabilized with 0.1% Triton X-100 at room temperature for 30 min. The cells were washed a further three times with PBS (5 min each) and incubated with PDI primary antibody (Abcam; cat. no. ab154820, 1:200) at 4°C overnight. Wash the cells with PBS 3 times, each time for 5 min. A Cy™3-labeled secondary antibody (The Jackson Laboratory; cat. no. 111-165-003, 1:200)) was introduced and incubated at room temperature for 1 h. DAPI counterstaining was then carried out, followed by rinsing three times with PBS (20 min each). Finally, the cells were viewed under a fluorescence microscope (Olympus Corporation), images were captured and observations were made.

Apoptosis probe staining

PC12 cells were seeded in a 6-well plate at a density of 5×104 cells/ml. After intervention, the culture medium was removed and cells were washed three times with PBS. Subsequently, 1 ml of a solution comprising Annexin V-FITC (5 µl) and propidium iodide (PI; 5 µl) was added to each well (Vazyme Biotech Co., Ltd.), and the cells were incubated in the dark at 37°C for 15 min. The cells were then examined under a fluorescence microscope.

Determination of TG in the supernatant using a full-wavelength spectrophotometer

TG has a distinctive absorption peak at 230 nm (13). ACM samples were added to a cuvette to be tested sequentially. Using a full-wavelength spectrophotometer, the absorbance was measured at 230 nm. As a positive control, TG added to DMEM was measured.

Measurement of the molecular weight of ACM-F and ACM-R by Coomassie brilliant blue staining

After separating ACM-F and ACM-R, concentrations were determined by nucleic acid-protein detector with 10 µl for each lane, and analyzed by 8% SDS-PAGE. Electrophoresis was conducted first at 70 V for 30 min and then increased to 110 V for 1 h until the electrophoresis process was completed. Subsequently, the gel was stained with 2.5% Coomassie Brilliant Blue dye at room temperature for 2 h on a shaker. The gel was incubated overnight at room temperature in a decolorizing solution (50 ethanol, 100 acetic acid and 850 ml distilled water) (21,22).

ACM-vesicle nanoparticle size analysis

First, the ACM was isolated and centrifuged at 2,000 × g for 5 min at 4°C to acquire the supernatant, which was centrifuged at 12,000 × g and 4°C for 15 min to discard cell debris and impurities prior to discarding the pellet. The supernatant was then ultracentrifuged at 100,000 × g, 4°C for 2 h. After rinsing with PBS, a second ultracentrifugation step was carried out under the same conditions. The supernatant was removed and 200 µl PBS was introduced to resuspend the pellet. A total of 20 µl of the sample was added to an equal volume of RIPA lysis buffer and lysed on ice for 1 h. Concentration was determined using a nucleic acid protein analyzer. The ACM-vesicles were appropriately diluted and injected into the NTA nanoparticle size analyzer sample chamber, analyzed and their particle size was determined through ZetaView PMX 110 (Particle Metrix Merge).

MTT assay to detect changes in cell viability

Cell viability was assessed using the MTT assay (Shanghai Macklin Biochemical Co., Ltd.). PC12 cells were seeded in a 96-well plate at a density of 5×104 cells/ml. After treatment, the medium was replaced with MTT (MTT:DMEM=1:9), and the cells were incubated at 37°C for 4 h. The MTT mix was then discarded, and 150 µl DMSO solution was added to each well. The 96-well plate was wrapped in tin foil and agitated at room temperature for 10 min. Cell viability was assessed by measuring the optical density (D) value of each well at 490 nm with a microplate reader. Cell survival rate (%) was calculated as: (D value of the experimental group-D value of the blank group)/(D value of the control group-D value of the blank group) ×100.

Determination of Vc content in the supernatant using a full-wavelength spectrophotometer

Vc was weighed out to 0.01 g, diluted in distilled water and transferred to a 100-ml volumetric flask. The volume was then adjusted to the 100 ml mark, stirred thoroughly and set aside. A pipette was used to transfer 50, 40, 30, 20, 10 ml of the Vc dilution to separate 100-ml volumetric flasks. To adjust the pH to 6, 1% hydrochloric acid and 0.1 mol/l NaOH were used. The solutions were then diluted to the 100 ml mark using distilled water, shaken well. Using a full-wavelength spectrophotometer, the absorbance was measured at 243 nm to draw a standard curve. Finally, the pH of the sample was adjusted, and absorbance was measured.

Statistical analysis

Data analysis was performed using GraphPad Prism software (Version 8; Dotmatics). One-way analysis of variance was applied to compare differences between three or more groups, followed by a Tukey's post hoc test. If the assumption of variance uniformity was not met, the Brown-Forsythe test was applied to compare differences between >2 groups, followed by the Games-Howell test for post hoc testing. P<0.05 was considered to indicate a statistically significant difference. All quantitative data are presented as the mean ± standard deviation. All experiments were independently repeated three times.

Results

TG induces ER stress in ASCs

As shown in Fig. 1A, the RT-qPCR findings indicated that the mRNA expression levels of GRP78, ATF4 and CHOP were significantly increased in the TG + complete medium group (all P<0.05) when compared with those in the UT group and DMEM + complete medium group. Western blot analysis indicated that the protein levels of GRP78, ATF4 and CHOP in the TG + complete medium group were also significantly increased (all P<0.01) when compared with the UT group and DMEM + complete medium group (Fig. 1B and C), which indicated ER stress in ASCs.

Figure 1.

Detection of mRNA and protein expression levels of ER stress-related genes and proteins in ASCs induced by TG. (A) Reverse transcription-quantitative PCR analysis of the expression of ER-stress-related genes in ASCs in each group (one-way ANOVA followed by Tukey's multiple comparison post hoc analysis; *P<0.05; **P<0.01; ***P<0.001; n=3). (B) Representative western blots. (C) Western blot analysis of ER stress-related proteins in each group (one-way ANOVA followed by Tukey's post hoc analysis; **P<0.01; ***P<0.001; n=3-5). 1: Untreated group; 2: DMEM + complete medium group; 3: TG + complete medium group; 4: TG group. ER, endoplasmic reticulum; ASCs, astrocytes; TG, thapsigargin; GRP78, glucose regulated protein 78; ATF4, activating transcription factor 4; DMEM, Dulbecco's modified Eagle's medium.

To sum up, TG can induce ER stress in ASCs.

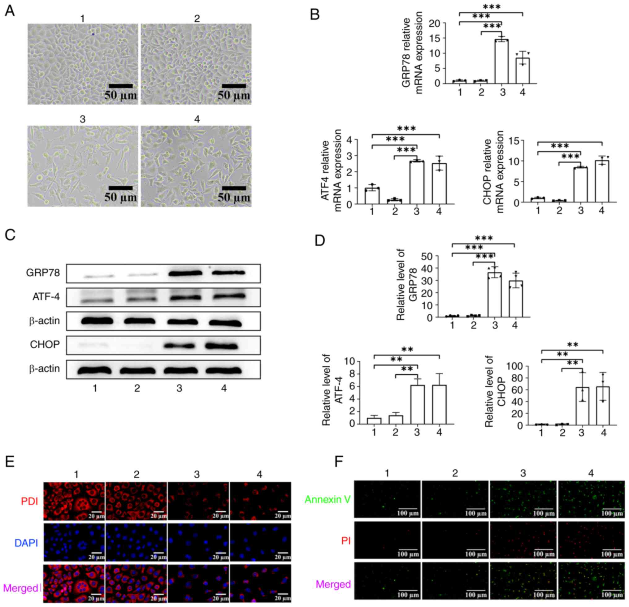
ER stress propagates between ASCs and PC12 cells

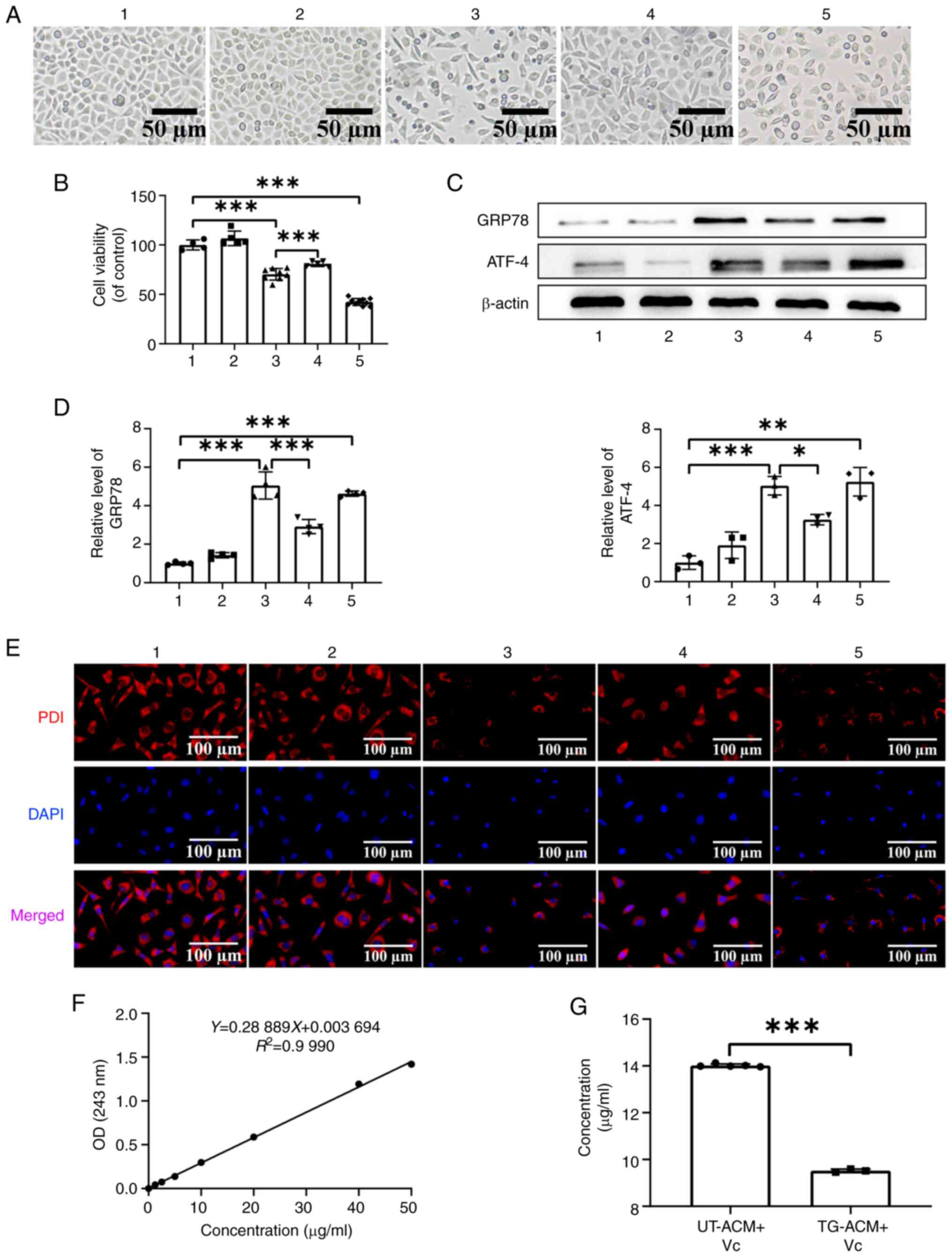
Observation under a light microscope revealed that, when compared with the UT group and UT-ACM group, the number of cells in the TG-ACM group and TG group was markedly decreased, the morphology was abnormal and the cells were damaged (Fig. 2A). In addition, the RT-qPCR findings indicated that the mRNA expression levels of GRP78, ATF4 and CHOP in the TG-ACM group were significantly upregulated (all P<0.001) when compared with those in the UT group and UT-ACM group (Fig. 2B). Western blot analysis revealed that the protein expression levels of GRP78, ATF4 and CHOP were also significantly upregulated in the TG-ACM group (all P<0.01) compared with those in the UT group and UT-ACM group (Fig. 2C and D). The findings of PDI immunofluorescence staining confirmed that the PDI fluorescence intensity of cells in the TG-ACM and TG groups was markedly decreased, and appeared as granular spots, when compared with the UT group and UT-ACM group (Fig. 2E), indicating that the ER was severely damaged. Finally, PC12 cells were stained with apoptosis probes. Analysis revealed that the TG-ACM and TG groups exhibited more Annexin V and PI co-stained cells when compared with the UT and UT-ACM groups (Fig. 2F). In conclusion, ER stress propagates between ASCs and PC12 cells.

Figure 2.

Verification of propagation of ER stress from ASCs to neurons. (A) Optical microscopy was performed to observe the morphological changes of PC12 cells in each group, scale bar, 50 µm. (B) Reverse transcription-quantitative PCR analysis of ER stress-related mRNA expression in PC12 cells. (C) Representative western blots of the ER stress-associated proteins in PC12 cells in each group. (D) Semi-quantitative analysis of ER stress-related proteins levels in PC12 cells in each group (one-way ANOVA followed by Tukey's post hoc analysis; **P<0.01; ***P<0.001; n=3). (E) Immunofluorescence experiment of PDI fluorescence intensity in PC12 cells. (F) Apoptosis probe analysis of PC12 cell in each group, scale bar, 100 µm. 1: UT group; 2: UT-ACM group; 3: TG-ACM group; 4: TG group. ER, endoplasmic reticulum; ASCs, astrocytes; UT, untreated; ACM, astrocyte conditioned medium; PDI, protein disulfide isomerase; TG, thapsigargin; GRP78, glucose regulated protein 78; ATF4, activating transcription factor 4.

Molecular weight analysis of mediators of ER stress propagation

As indicated in Fig. 3A, the results from the full-wavelength spectrophotometer revealed that, when compared with the TG + DMEM group, the absorption peaks in the supernatant of the UT-ACM group and TG-ACM group almost completely disappeared, indicating that there was almost no TG in the TG-ACM residue. Furthermore, ultrafiltration was used to separate the components of the ACM-R and ACM-F (Fig. 3B). Coomassie brilliant blue staining experiments indicated that the molecular weight of the filtrate was <100 kDa and the molecular weight of the filter residue was >100 kDa (Fig. 3C). The RT-qPCR results indicated that the mRNA expression levels of GRP78, ATF4 and CHOP were significantly increased in the TG-ACM group and TG-ACM-R group (all P<0.001) when compared with the UT group (Fig. 3D).

Figure 3.

Isolation and preparation of ACM-F and ACM-R components, and detection of mRNA expression levels of ER stress-related genes in PC12 cells. (A) Full-wavelength spectrophotometry was performed to measure the residual amount of TG in the supernatant. (B) Ultracentrifugation to separate the components of the ACM-R and ACM-F. (C) Coomassie brilliant blue staining to detect the molecular weight of the ACM-R and ACM-F. (D) Reverse transcription-quantitative PCR analysis was performed to detect ER stress-related mRNA expression in PC12 cells in each group (one-way ANOVA followed by Tukey's post hoc analysis; ***P<0.001; n=3). 1: UT group; 2: UT-ACM group; 3: UT-ACM-F group; 4: UT-ACM-R group; 5: TG-ACM group; 6: TG-ACM-F group; 7: TG-ACM-R group; 8: TG group. ACM, astrocyte conditioned medium; UT, untreated; ACM-F, ACM filtrate; ER, endoplasmic reticulum; TG, thapsigargin; ACM-R, ACM-F residue; GRP78, glucose regulated protein 78; ATF4, activating transcription factor 4.

In conclusion, the factors mediating the propagation of endoplasmic reticulum stress are those with molecular weights greater than 100 kDa.

Study of the vesicular/non-vesicular properties of mediators of ER stress propagation

As shown in Fig 4A, the nanoparticle size analyzer detected the particle size of the supernatant vesicles, and the results revealed that the particle sizes were all ~180 nm. The effects of supernatant vesicle/non-vesicle components on ER stress in PC12 cells were further examined. The RT-qPCR results indicated that the mRNA expression levels of GRP78 ATF4 and CHOP were significantly upregulated in the TG-ACM group and TG-ACM-(no) vesicles group, (all P<0.01) when compared with the UT group (Fig. 4B). In conclusion, the factors mediating the propagation of endoplasmic reticulum stress are non-vesicular components.

Figure 4.

Determination of ACM vesicle size and detection of mRNA expression levels of ER stress-related genes in PC12 cells induced by ACM. (A) Nanoparticle size analysis of ACM-vesicles. (B) Reverse transcription-quantitative PCR analysis of the mRNA expression levels of ER stress-related genes in PC12 cells in each group (one-way ANOVA followed by Tukey's post hoc analysis; **P<0.01; ***P<0.001; n=3). 1: UT group; 2: UT-ACM group; 3: UT-ACM-(no) vesicles group; 4: UT-ACM-vesicles group; 5: TG-ACM group; 6: TG-ACM-(no) vesicles group; 7: TG-ACM-vesicles group; 8: TG group. ACM, astrocyte conditioned medium; ER, endoplasmic reticulum, ER; UT, untreated; TG, thapsigargin; GRP78, glucose regulated protein 78; ATF4, activating transcription factor 4.

Study of oxidative activity as a mediator of ER stress propagation

As shown in Fig 5A, observation with a light microscope revealed that compared with in the TG-ACM group and TG group, the number of cells in the TG-ACM + Vc group was increased and the morphology was restored. The findings of the MTT experiment revealed that the cell viability of the TG-ACM group was significantly decreased (P<0.001) when compared with the UT group, whereas the cell viability of the TG-ACM + Vc group was increased by ~10% compared with the TG-ACM group (P<0.001) (Fig. 5B). In addition, western blot analysis indicated that the protein expression levels of GRP78 and ATF4 were significantly increased in the TG-ACM group (all P<0.001) when compared with the UT group. By contrast, the protein expression levels of GRP78 and ATF4 were significantly decreased in the TG-ACM +Vc group (P<0.01 or P<0.05) when compared with the TG-ACM group (Fig. 5C and D). Furthermore, the results of PDI immunofluorescence staining indicated that the PDI fluorescence intensity of cells in the TG-ACM + Vc group was increased, and the punctate and granular staining areas were reduced when compared with the TG-ACM group and TG group (Fig. 5E). Spectrophotometer results indicated that the Vc concentration in the TG-ACM + Vc group significantly decreased (P<0.001) when compared with the UT-ACM + Vc group (Fig. 5F and G). In conclusion, the factor mediating the propagation of endoplasmic reticulum stress is oxidative substances.

Figure 5.

Effect of supplementing Vc in the ACM on ER stress propagation. (A) Morphological changes of PC12 cells in each group observed under a light microscope; scale bar, 50 µm. (B) MTT assay was performed to detect changes in PC12 cell viability in each group (one-way ANOVA followed by Tukey's post hoc analysis; n=5). (C) Representative western blots of ER stress-related proteins in PC12 cells in each group. (D) Semi-quantitative analysis of ER stress-related protein levels in PC12 cells in each group (one-way ANOVA followed by Tukey's multiple comparison; n=3). (E) Immunofluorescence experiment to detect PDI fluorescence intensity of PC12 cells; scale bar, 100 µm. (F) Full-wavelength spectrophotometry was performed to draw the Vc standard curve. (G) Vc residue in the supernatant of each group was measured using a spectrophotometer. *P<0.05, **P<0.01 and ***P<0.001. 1: UT group; 2: UT-ACM group; 3: TG-ACM group; 4: TG-ACM + Vc group; 5: TG group. ER, endoplasmic reticulum; PDI, protein disulfide isomerase; OD, optical density; UT, untreated; ACM, astrocyte conditioned medium; TG, thapsigargin; GRP78, glucose regulated protein 78; ATF4, activating transcription factor 4.

Discussion

Cellular damage secondary to ER stress has been identified as a central factor in the pathophysiology of various diseases (23,24). Research has revealed that ER stress may propagate between different cells and aggravate disease progression. For example, ER stress can be propagated from cancer cells to myeloid cells to promote tumor progression, or from cardiomyocytes to macrophages to promote inflammatory infiltration (11,13,25). However, the cause and mechanism of ER stress propagation between CNS cells remains unclear. Therefore, ER stress propagation between CNS cells was the focus of the present study.

ASCs, which are glial cells found in the CNS, have the largest volume and quantity among all regulating glial cells. ASCs are one of the first cells to detect stress and transmit this information to other cells (26,27). Under normal and pathological conditions, ASCs, the resident cells of the CNS, secrete membrane-bound nanoparticles known as vesicles (28). A study evaluating prion diseases revealed that abnormally folded prion aggregates could bind to neuronal exocysts, and infect both neuronal and non-neuronal cells without direct cell-to-cell contact (29). It may therefore be hypothesized that the factors secreted from ER-stressed cells are extracellular vesicles containing heterogeneous substances, such as RNA, proteins or lipids, that induce ER stress in normal cells. However, the findings of the present study demonstrated that vesicles secreted by ER-stressed ASCs did not upregulate UPR markers in recipient ASCs. Furthermore a previous study reported that components with molecular weight >100 kDa mediate the development of ER stress (27). In the present study, the supernatant was separated to obtain ACM-F and ACM-R to treat PC12 cells. It was found that ACM-R with a molecular weight greater than 100 kDa could induce ER stress in the cells, which was consistent with the results reported in previous studies (25,30). Studies have shown that cells under sustained stress release oxidative components into the supernatant, which further inhibits their own growth (31,32). The present study revealed that adding Vc to the supernatant partially blocked the role of the supernatant in propagating ER stress. The spectrophotometry results demonstrated that Vc was consumed in the supernatant of the TG-ACM + Vc group. Therefore, it may be hypothesized that Vc interacts with oxidative substances in the supernatant to block the propagation of ER stress.

ER stress has been demonstrated to carry out a key role in maintaining important biological processes within the brain. Mild stress activates the UPR to exert protective effects on the organism. In the case of sustained stress, continuous activation of UPR occurs, promoting neurotoxicity and accelerating progression of the disease (33,34).

The findings of the present study indicated that ER stress can cause damage to neurons through certain factors and be transmitted between cell models. To determine whether this ultimately exacerbates the progression of neurological diseases requires further validation is required in animal models in subsequent studies. Additionally, studies have tested the transmissibility of ER stress in vivo. They demonstrated that injecting transmissible ER stress factors intraperitoneally into normal mice can cause widespread ER stress in the liver (13,35,36).

Therefore, identifying the factors mediating ER stress transmission are key for the treatment of diseases. The present study demonstrated that ER stress can propagate from ASCs to PC12 cells. The mediators that facilitate the propagation of ER stress may be non-vesicular, oxidative-linked molecules with molecular weight >100 kDa. However, whether this phenomenon exists in animals is unknown. At present, we have successfully produced an ER stress model in rats. Future studies will observe the interaction between ASCs and neurons in brain tissue for further verification in in vivo experiments. As for the factors mediating ER stress, mass spectrometry will be used for further analysis and corresponding inhibitors will be used for verification.

The findings of the present study revealed the influence of extracellular signaling pathways on cells of the CNS. Given that persistent ER stress may contribute to the pathological processes of diseases, understanding the molecular mechanisms underlying the extracellular functions of UPR could provide new therapeutic opportunities for treating neurodegenerative diseases.

Acknowledgements

Not applicable.

Funding

The present study was supported by the National Natural Science Foundation of China (grant no. 81571221), the Science and Technology Cooperation Foundation of Health Biomed (grant no. 20200605).

Availability of data and materials

The data generated in the present study may be requested from the corresponding author.

Authors' contributions

YTL conceived and designed the study, conducted the experiments, collected and analyzed the data, produced the figures and wrote the manuscript. MAH, XRL, DDN, YZ, YQ and BC analyzed the data and revised the manuscript. JBH conceived and designed the present study. All authors read and approved the final version of the manuscript. YTL and MAH confirm the authenticity of all the raw data.

Ethics approval and consent to participate

Not applicable.

Patient consent for publication

Not applicable.

Competing interests

The authors declare that they have no competing interests.

References

1 

Sun S, Zhao G, Jia M, Jiang Q, Li S, Wang H, Jiang Q, Li S, Wang H, Li W, et al: Stay in touch with the endoplasmic reticulum. Sci China Life Sci. 67:230–257. 2024. View Article : Google Scholar : PubMed/NCBI

2 

Celik C, Lee SYT, Yap WS and Thibault G: Endoplasmic reticulum stress and lipids in health and diseases. Prog Lipid Res. 89:1011982023. View Article : Google Scholar : PubMed/NCBI

3 

Zhang SX, Wang JJ, Starr CR, Lee EJ, Park KS, Zhylkibayev A, Medina A, Lin JH and Gorbatyuk M: The endoplasmic reticulum: Homeostasis and crosstalk in retinal health and disease. Prog Retin Eye Res. 98:1012312024. View Article : Google Scholar : PubMed/NCBI

4 

Ghemrawi R and Khair M: Endoplasmic reticulum stress and unfolded protein pesponse in neurodegenerative diseases. Int J Mol Sci. 21:61272020. View Article : Google Scholar : PubMed/NCBI

5 

Hetz C, Zhang K and Kaufman RJ: Mechanisms, regulation and functions of the unfolded protein response. Nat Rev Mol Cell Biol. 21:421–438. 2020. View Article : Google Scholar : PubMed/NCBI

6 

Ajoolabady A, Kaplowitz N, Lebeaupin C, Kroemer G, Kaufman RJ, Malhi H and Ren J: Endoplasmic reticulum stress in liver diseases. Hepatology. 77:619–639. 2023. View Article : Google Scholar : PubMed/NCBI

7 

Li T, Zhao H, Guo G, Xia S and Wang L: VMP1 affects endoplasmic reticulum stress sensitivity via differential modulation of the three unfolded protein response arms. Cell Rep. 42:1122092023. View Article : Google Scholar : PubMed/NCBI

8 

Han Y, Yuan M, Guo YS, Shen XY, Gao ZK and Bi X: Mechanism of endoplasmic reticulum stress in cerebral ischemia. Front Cell Neurosci. 15:7043342021. View Article : Google Scholar : PubMed/NCBI

9 

Marciniak SJ, Chambers JE and Ron D: Pharmacological targeting of endoplasmic reticulum stress in disease. Nat Rev Drug Discov. 21:115–140. 2022. View Article : Google Scholar : PubMed/NCBI

10 

Oakes SA and Papa FR: The role of endoplasmic reticulum stress in human pathology. Annu Rev Pathol. 10:173–194. 2015. View Article : Google Scholar : PubMed/NCBI

11 

Hu X, Duan T, Xiong Y, He Z, Wei W and Cao Z: Intercellular transmission of chronic ER stress: A new mechanism of metabolic diseases. Acta Biochim Biophys Sin (Shanghai). 53:1109–1111. 2021. View Article : Google Scholar : PubMed/NCBI

12 

Li Y, Li M, Feng S, Xu Q, Zhang X, Xiong X and Gu L: Ferroptosis and endoplasmic reticulum stress in ischemic stroke. Neural Regen Res. 19:611–618. 2024. View Article : Google Scholar : PubMed/NCBI

13 

Mahadevan NR, Rodvold J, Sepulveda H, Rossi S, Drew AF and Zanetti M: Transmission of endoplasmic reticulum stress and pro-inflammation from tumor cells to myeloid cells. Proc Natl Acad Sci USA. 108:6561–6566. 2011. View Article : Google Scholar : PubMed/NCBI

14 

Tirosh A, Tuncman G, Calay ES, Rathaus M, Ron I, Tirosh A, Yalcin A, Lee YG, Livne R, Ron S, et al: Intercellular transmission of hepatic ER stress in obesity disrupts systemic metabolism. Cell Metab. 33:17162021. View Article : Google Scholar : PubMed/NCBI

15 

Sims SG, Cisney RN, Lipscomb MM and Meares GP: The role of endoplasmic reticulum stress in astrocytes. Glia. 70:5–19. 2022. View Article : Google Scholar : PubMed/NCBI

16 

Sun G, Zhao Z, Lang J, Sun B and Zhao Q: Nrf2 loss of function exacerbates endoplasmic reticulum stress-induced apoptosis in TBI mice. Neurosci Lett. 770:1364002022. View Article : Google Scholar : PubMed/NCBI

17 

Jiao B, Zhang W, Zhang C, Zhang K, Cao X, Yu S and Zhang X: Protein tyrosine phosphatase 1B contributes to neuropathic pain by aggravating NF-ĸB and glial cells activation-mediated neuroinflammation via promoting endoplasmic reticulum stress. CNS Neurosci Ther. 30:e146092024. View Article : Google Scholar : PubMed/NCBI

18 

Je S, Lee Y and Yamaoka Y: Effect of Common ER stress-inducing drugs on the growth and lipid phenotypes of chlamydomonas and arabidopsis. Plant Cell Physiol. 64:392–404. 2023. View Article : Google Scholar : PubMed/NCBI

19 

Ni W, Zhou J, Ling Y, Lu X, Niu D, Zeng Y, Qiu Y, Si Y, Wang J, Zhang W, et al: Neural stem cell secretome exerts a protective effect on damaged neuron mitochondria in Parkinson's disease model. Brain Res. 1790:1479782022. View Article : Google Scholar : PubMed/NCBI

20 

Zhou J, Ni W, Ling Y, Lv X, Niu D, Zeng Y, Qiu Y, Si Y, Wang Z and Hu J: Human neural stem cell secretome inhibits lipopolysaccharide-induced neuroinflammation through modulating microglia polarization by activating peroxisome proliferator-activated receptor gamma. Stem Cells Dev. 31:369–382. 2022. View Article : Google Scholar : PubMed/NCBI

21 

Gao J, Zhang L, Wei Y, Chen T, Ji X, Ye K, Yu J, Tang B, Sun X and Hu J: Human hair keratins promote the regeneration of peripheral nerves in a rat sciatic nerve crush model. J Mater Sci Mater Med. 30:822019. View Article : Google Scholar : PubMed/NCBI

22 

Zhang L, Gao J, Chen T, Chen X, Ji X, Ye K, Yu J, Tang B, Wei Y, Xu H and Hu J: Microvesicles derived from human embryonic neural stem cells inhibit the apoptosis of HL-1 cardiomyocytes by promoting autophagy and regulating AKT and mTOR via transporting HSP-70. Stem Cells Int. 2019:64526842019. View Article : Google Scholar : PubMed/NCBI

23 

Guillen-Samander A and De Camilli P: Endoplasmic reticulum membrane contact sites, lipid transport, and neurodegeneration. Cold Spring Harb Perspect Biol. 15:a0412572023. View Article : Google Scholar : PubMed/NCBI

24 

Wang L, Liu Y, Zhang X, Ye Y, Xiong X, Zhang S, Gu L, Jian Z and Wang H: Endoplasmic reticulum stress and the unfolded protein response in cerebral ischemia/reperfusion injury. Front Cell Neurosci. 16:8644262022. View Article : Google Scholar : PubMed/NCBI

25 

Wei C, Yang X, Liu N, Geng J, Tai Y, Sun Z, Mei G, Zhou P, Peng Y, Wang C, et al: Tumor microenvironment regulation by the endoplasmic reticulum stress transmission mediator golgi protein 73 in mice. Hepatology. 70:851–870. 2019. View Article : Google Scholar : PubMed/NCBI

26 

Frakes AE, Metcalf MG, Tronnes SU, Bar-Ziv R, Durieux J, Gildea HK, Kandahari N, Monshietehadi S and Dillin A: Four glial cells regulate ER stress resistance and longevity via neuropeptide signaling in C. elegans. Science. 367:436–440. 2020. View Article : Google Scholar : PubMed/NCBI

27 

Smith HL, Freeman OJ, Butcher AJ, Holmqvist S, Humoud I, Schatzl T, Hughes DT, Verity NC, Swinden DP, Hayes J, et al: Astrocyte unfolded protein response induces a specific reactivity state that causes non-cell-autonomous neuronal degeneration. Neuron. 105:855–866. e52020. View Article : Google Scholar : PubMed/NCBI

28 

Gupta A and Pulliam L: Exosomes as mediators of neuroinflammation. J Neuroinflammation. 11:682014. View Article : Google Scholar : PubMed/NCBI

29 

Nunziante M, Ackermann K, Dietrich K, Wolf H, Gadtke L, Gilch S, Vorberg I, Groschup M and Schätzl HM: Proteasomal dysfunction and endoplasmic reticulum stress enhance trafficking of prion protein aggregates through the secretory pathway and increase accumulation of pathologic prion protein. J Biol Chem. 286:33942–33953. 2011. View Article : Google Scholar : PubMed/NCBI

30 

Sprenkle NT, Lahiri A, Simpkins JW and Meares GP: Endoplasmic reticulum stress is transmissible in vitro between cells of the central nervous system. J Neurochem. 148:516–530. 2019. View Article : Google Scholar : PubMed/NCBI

31 

Jiang Z, Zhang G, Huang L, Yuan Y, Wu C and Li Y: Transmissible endoplasmic reticulum stress: A novel perspective on tumor immunity. Front Cell Dev Biol. 8:8462020. View Article : Google Scholar : PubMed/NCBI

32 

Rodvold JJ, Chiu KT, Hiramatsu N, Nussbacher JK, Galimberti V, Mahadevan NR, Willert K, Lin JH and Zanetti M: Intercellular transmission of the unfolded protein response promotes survival and drug resistance in cancer cells. Sci Signal. 10:eaah71772017. View Article : Google Scholar : PubMed/NCBI

33 

Yang Y, Lu D, Wang M, Liu G, Feng Y, Ren Y, Sun X, Chen Z and Wang Z: Endoplasmic reticulum stress and the unfolded protein response: Emerging regulators in progression of traumatic brain injury. Cell Death Dis. 15:1562024. View Article : Google Scholar : PubMed/NCBI

34 

Nakka VP, Prakash-Babu P and Vemuganti R: Crosstalk between endoplasmic reticulum stress, oxidative stress, and autophagy: Potential therapeutic targets for acute CNS injuries. Mol Neurobiol. 53:532–544. 2016. View Article : Google Scholar : PubMed/NCBI

35 

Yang YM and Seki E: Global spread of a local fire: Transmission of endoplasmic reticulum stress via connexin 43. Cell Metab. 33:229–230. 2021. View Article : Google Scholar : PubMed/NCBI

36 

Tirosh A, Tuncman G, Calay ES, Rathaus M, Ron I, Tirosh A, Yalcin A, Lee YG, Livne R, Ron S, et al: Intercellular transmission of hepatic ER stress in obesity disrupts systemic metabolism. Cell Metab. 33:319–333. e62021. View Article : Google Scholar : PubMed/NCBI

Related Articles

  • Abstract
  • View
  • Download
  • Twitter
Copy and paste a formatted citation
Spandidos Publications style
Ling Y, Hayat MA, Lv X, Niu D, Zeng Y, Qiu Y, Chen B and Hu J: Preliminary exploration of endoplasmic reticulum stress transmission in astrocytes and neurons, and its mediators. Mol Med Rep 31: 167, 2025.
APA
Ling, Y., Hayat, M.A., Lv, X., Niu, D., Zeng, Y., Qiu, Y. ... Hu, J. (2025). Preliminary exploration of endoplasmic reticulum stress transmission in astrocytes and neurons, and its mediators. Molecular Medicine Reports, 31, 167. https://doi.org/10.3892/mmr.2025.13532
MLA
Ling, Y., Hayat, M. A., Lv, X., Niu, D., Zeng, Y., Qiu, Y., Chen, B., Hu, J."Preliminary exploration of endoplasmic reticulum stress transmission in astrocytes and neurons, and its mediators". Molecular Medicine Reports 31.6 (2025): 167.
Chicago
Ling, Y., Hayat, M. A., Lv, X., Niu, D., Zeng, Y., Qiu, Y., Chen, B., Hu, J."Preliminary exploration of endoplasmic reticulum stress transmission in astrocytes and neurons, and its mediators". Molecular Medicine Reports 31, no. 6 (2025): 167. https://doi.org/10.3892/mmr.2025.13532
Copy and paste a formatted citation
x
Spandidos Publications style
Ling Y, Hayat MA, Lv X, Niu D, Zeng Y, Qiu Y, Chen B and Hu J: Preliminary exploration of endoplasmic reticulum stress transmission in astrocytes and neurons, and its mediators. Mol Med Rep 31: 167, 2025.
APA
Ling, Y., Hayat, M.A., Lv, X., Niu, D., Zeng, Y., Qiu, Y. ... Hu, J. (2025). Preliminary exploration of endoplasmic reticulum stress transmission in astrocytes and neurons, and its mediators. Molecular Medicine Reports, 31, 167. https://doi.org/10.3892/mmr.2025.13532
MLA
Ling, Y., Hayat, M. A., Lv, X., Niu, D., Zeng, Y., Qiu, Y., Chen, B., Hu, J."Preliminary exploration of endoplasmic reticulum stress transmission in astrocytes and neurons, and its mediators". Molecular Medicine Reports 31.6 (2025): 167.
Chicago
Ling, Y., Hayat, M. A., Lv, X., Niu, D., Zeng, Y., Qiu, Y., Chen, B., Hu, J."Preliminary exploration of endoplasmic reticulum stress transmission in astrocytes and neurons, and its mediators". Molecular Medicine Reports 31, no. 6 (2025): 167. https://doi.org/10.3892/mmr.2025.13532
Follow us
  • Twitter
  • LinkedIn
  • Facebook
About
  • Spandidos Publications
  • Careers
  • Cookie Policy
  • Privacy Policy
How can we help?
  • Help
  • Live Chat
  • Contact
  • Email to our Support Team