Spandidos Publications Logo
  • About
    • About Spandidos
    • Aims and Scopes
    • Abstracting and Indexing
    • Editorial Policies
    • Reprints and Permissions
    • Job Opportunities
    • Terms and Conditions
    • Contact
  • Journals
    • All Journals
    • Oncology Letters
      • Oncology Letters
      • Information for Authors
      • Editorial Policies
      • Editorial Board
      • Aims and Scope
      • Abstracting and Indexing
      • Bibliographic Information
      • Archive
    • International Journal of Oncology
      • International Journal of Oncology
      • Information for Authors
      • Editorial Policies
      • Editorial Board
      • Aims and Scope
      • Abstracting and Indexing
      • Bibliographic Information
      • Archive
    • Molecular and Clinical Oncology
      • Molecular and Clinical Oncology
      • Information for Authors
      • Editorial Policies
      • Editorial Board
      • Aims and Scope
      • Abstracting and Indexing
      • Bibliographic Information
      • Archive
    • Experimental and Therapeutic Medicine
      • Experimental and Therapeutic Medicine
      • Information for Authors
      • Editorial Policies
      • Editorial Board
      • Aims and Scope
      • Abstracting and Indexing
      • Bibliographic Information
      • Archive
    • International Journal of Molecular Medicine
      • International Journal of Molecular Medicine
      • Information for Authors
      • Editorial Policies
      • Editorial Board
      • Aims and Scope
      • Abstracting and Indexing
      • Bibliographic Information
      • Archive
    • Biomedical Reports
      • Biomedical Reports
      • Information for Authors
      • Editorial Policies
      • Editorial Board
      • Aims and Scope
      • Abstracting and Indexing
      • Bibliographic Information
      • Archive
    • Oncology Reports
      • Oncology Reports
      • Information for Authors
      • Editorial Policies
      • Editorial Board
      • Aims and Scope
      • Abstracting and Indexing
      • Bibliographic Information
      • Archive
    • Molecular Medicine Reports
      • Molecular Medicine Reports
      • Information for Authors
      • Editorial Policies
      • Editorial Board
      • Aims and Scope
      • Abstracting and Indexing
      • Bibliographic Information
      • Archive
    • World Academy of Sciences Journal
      • World Academy of Sciences Journal
      • Information for Authors
      • Editorial Policies
      • Editorial Board
      • Aims and Scope
      • Abstracting and Indexing
      • Bibliographic Information
      • Archive
    • International Journal of Functional Nutrition
      • International Journal of Functional Nutrition
      • Information for Authors
      • Editorial Policies
      • Editorial Board
      • Aims and Scope
      • Abstracting and Indexing
      • Bibliographic Information
      • Archive
    • International Journal of Epigenetics
      • International Journal of Epigenetics
      • Information for Authors
      • Editorial Policies
      • Editorial Board
      • Aims and Scope
      • Abstracting and Indexing
      • Bibliographic Information
      • Archive
    • Medicine International
      • Medicine International
      • Information for Authors
      • Editorial Policies
      • Editorial Board
      • Aims and Scope
      • Abstracting and Indexing
      • Bibliographic Information
      • Archive
  • Articles
  • Information
    • Information for Authors
    • Information for Reviewers
    • Information for Librarians
    • Information for Advertisers
    • Conferences
  • Language Editing
Spandidos Publications Logo
  • About
    • About Spandidos
    • Aims and Scopes
    • Abstracting and Indexing
    • Editorial Policies
    • Reprints and Permissions
    • Job Opportunities
    • Terms and Conditions
    • Contact
  • Journals
    • All Journals
    • Biomedical Reports
      • Information for Authors
      • Editorial Policies
      • Editorial Board
      • Aims and Scope
      • Abstracting and Indexing
      • Bibliographic Information
      • Archive
    • Experimental and Therapeutic Medicine
      • Information for Authors
      • Editorial Policies
      • Editorial Board
      • Aims and Scope
      • Abstracting and Indexing
      • Bibliographic Information
      • Archive
    • International Journal of Epigenetics
      • Information for Authors
      • Editorial Policies
      • Editorial Board
      • Aims and Scope
      • Abstracting and Indexing
      • Bibliographic Information
      • Archive
    • International Journal of Functional Nutrition
      • Information for Authors
      • Editorial Policies
      • Editorial Board
      • Aims and Scope
      • Abstracting and Indexing
      • Bibliographic Information
      • Archive
    • International Journal of Molecular Medicine
      • Information for Authors
      • Editorial Policies
      • Editorial Board
      • Aims and Scope
      • Abstracting and Indexing
      • Bibliographic Information
      • Archive
    • International Journal of Oncology
      • Information for Authors
      • Editorial Policies
      • Editorial Board
      • Aims and Scope
      • Abstracting and Indexing
      • Bibliographic Information
      • Archive
    • Medicine International
      • Information for Authors
      • Editorial Policies
      • Editorial Board
      • Aims and Scope
      • Abstracting and Indexing
      • Bibliographic Information
      • Archive
    • Molecular and Clinical Oncology
      • Information for Authors
      • Editorial Policies
      • Editorial Board
      • Aims and Scope
      • Abstracting and Indexing
      • Bibliographic Information
      • Archive
    • Molecular Medicine Reports
      • Information for Authors
      • Editorial Policies
      • Editorial Board
      • Aims and Scope
      • Abstracting and Indexing
      • Bibliographic Information
      • Archive
    • Oncology Letters
      • Information for Authors
      • Editorial Policies
      • Editorial Board
      • Aims and Scope
      • Abstracting and Indexing
      • Bibliographic Information
      • Archive
    • Oncology Reports
      • Information for Authors
      • Editorial Policies
      • Editorial Board
      • Aims and Scope
      • Abstracting and Indexing
      • Bibliographic Information
      • Archive
    • World Academy of Sciences Journal
      • Information for Authors
      • Editorial Policies
      • Editorial Board
      • Aims and Scope
      • Abstracting and Indexing
      • Bibliographic Information
      • Archive
  • Articles
  • Information
    • For Authors
    • For Reviewers
    • For Librarians
    • For Advertisers
    • Conferences
  • Language Editing
Login Register Submit
  • This site uses cookies
  • You can change your cookie settings at any time by following the instructions in our Cookie Policy. To find out more, you may read our Privacy Policy.

    I agree
Search articles by DOI, keyword, author or affiliation
Search
Advanced Search
presentation
Molecular Medicine Reports
Join Editorial Board Propose a Special Issue
Print ISSN: 1791-2997 Online ISSN: 1791-3004
Journal Cover
September-2025 Volume 32 Issue 3

Full Size Image

Sign up for eToc alerts
Recommend to Library

Journals

International Journal of Molecular Medicine

International Journal of Molecular Medicine

International Journal of Molecular Medicine is an international journal devoted to molecular mechanisms of human disease.

International Journal of Oncology

International Journal of Oncology

International Journal of Oncology is an international journal devoted to oncology research and cancer treatment.

Molecular Medicine Reports

Molecular Medicine Reports

Covers molecular medicine topics such as pharmacology, pathology, genetics, neuroscience, infectious diseases, molecular cardiology, and molecular surgery.

Oncology Reports

Oncology Reports

Oncology Reports is an international journal devoted to fundamental and applied research in Oncology.

Experimental and Therapeutic Medicine

Experimental and Therapeutic Medicine

Experimental and Therapeutic Medicine is an international journal devoted to laboratory and clinical medicine.

Oncology Letters

Oncology Letters

Oncology Letters is an international journal devoted to Experimental and Clinical Oncology.

Biomedical Reports

Biomedical Reports

Explores a wide range of biological and medical fields, including pharmacology, genetics, microbiology, neuroscience, and molecular cardiology.

Molecular and Clinical Oncology

Molecular and Clinical Oncology

International journal addressing all aspects of oncology research, from tumorigenesis and oncogenes to chemotherapy and metastasis.

World Academy of Sciences Journal

World Academy of Sciences Journal

Multidisciplinary open-access journal spanning biochemistry, genetics, neuroscience, environmental health, and synthetic biology.

International Journal of Functional Nutrition

International Journal of Functional Nutrition

Open-access journal combining biochemistry, pharmacology, immunology, and genetics to advance health through functional nutrition.

International Journal of Epigenetics

International Journal of Epigenetics

Publishes open-access research on using epigenetics to advance understanding and treatment of human disease.

Medicine International

Medicine International

An International Open Access Journal Devoted to General Medicine.

Journal Cover
September-2025 Volume 32 Issue 3

Full Size Image

Sign up for eToc alerts
Recommend to Library

  • Article
  • Citations
    • Cite This Article
    • Download Citation
    • Create Citation Alert
    • Remove Citation Alert
    • Cited By
  • Similar Articles
    • Related Articles (in Spandidos Publications)
    • Similar Articles (Google Scholar)
    • Similar Articles (PubMed)
  • Download PDF
  • Download XML
  • View XML
Article Open Access

Polygonatum sibiricum polysaccharide alleviates liver fibrosis through the TGF‑β/Smad signaling pathway and reduces collagen

  • Authors:
    • Yin Yuan
    • Xiaojing Liu
    • Tian Zhou
    • Zhongguang Zhou
    • Minghai Gong
    • Yihang Li
  • View Affiliations / Copyright

    Affiliations: Testing Center, Yunnan Branch, Institute of Medicinal Plant Development, Chinese Academy of Medical Sciences and Peking Union Medical College, Xishuangbanna Dai Autonomous Prefecture, Yunnan 666100, P.R. China, Department of Rehabilitation and Tuina, Liu Xin Sinew and Bone Health Center, Aksu, Xinjiang Uygur Autonomous Region 843003, P.R. China, College of Basic Medical Sciences, Heilongjiang University of Chinese Medicine, Harbin, Heilongjiang 150040, P.R. China, College of Medicine, Tarim University, Alar, Xinjiang Uygur Autonomous Region 843300, P.R. China
    Copyright: © Yuan et al. This is an open access article distributed under the terms of Creative Commons Attribution License.
  • Article Number: 234
    |
    Published online on: June 17, 2025
       https://doi.org/10.3892/mmr.2025.13599
  • Expand metrics +
Metrics: Total Views: 0 (Spandidos Publications: | PMC Statistics: )
Metrics: Total PDF Downloads: 0 (Spandidos Publications: | PMC Statistics: )
Cited By (CrossRef): 0 citations Loading Articles...

This article is mentioned in:



Abstract

Liver fibrosis (LF) is a liver condition that represents a serious health risk to humans, and effective therapeutic options are limited. Polygonatum sibiricum polysaccharide (PSP), derived from the roots of P. sibiricum Red, has been demonstrated to exert anti‑inflammatory, antioxidant and antibacterial effects. However, its potential therapeutic impact on LF remains unexplored. In the present study, LF model rats were established through subcutaneous injection of carbon tetrachloride combined with a high‑fat diet and alcohol administration. Following the induction of fibrosis, rats in the PSP and Biejia ruangan (BJRG) treatment groups received daily intragastric doses of PSP and BJRG, respectively, for a duration of 4 weeks. The control and model groups were administered an equivalent volume of water. Liver function was evaluated through biochemical analyses, whereas hepatopathological alterations were assessed using hematoxylin and eosin and Masson's trichrome staining. Levels of inflammatory and oxidative stress markers were quantified using ELISA. Hepatic collagen synthesis and degradation were examined using ELISA and immunohistochemistry. Furthermore, the expression of genes and proteins associated with the TGF‑β/Smad signaling pathway were analyzed by reverse transcription‑quantitative PCR and western blotting. The results indicated that PSP exerts anti‑fibrotic effects, primarily through anti‑inflammatory and antioxidant mechanisms. Moreover, PSP appeared to promote the degradation and inhibit the synthesis of hepatic collagen fibers, potentially through modulation of the TGF‑β/Smad signaling pathway.
View Figures

Figure 1

PSP has an anti-LF effect. (A)
Workflow chart of the experiment used to assess the anti-LF effects
of PSP. (B) Images of the liver. (C) Body weight of rats at end of
the experiment. (D) Liver weight. (E) Liver index. Serum
biochemical analyses of (F) ALT, (G) AST, (H) ALP and (I) TBIL,
assessing liver function. Serum biochemical analyses of (J) TC and
(K) TG, assessing blood lipid. Data are presented as the mean ±
standard deviation, n=6. ###P<0.001 vs. the control
group; **P<0.01, ***P<0.001 vs. the model group. ALP,
alkaline phosphatase; ALT, alanine aminotransferase; AST, aspartate
transaminase; CCl4, carbon tetrachloride; H, high; L,
low; LF, liver fibrosis; PSP, Polygonatum sibiricum
polysaccharide; TBIL, total bilirubin; TC, total cholesterol; TG,
triglyceride.

Figure 2

PSP attenuates hepatic pathological
structural changes presented by rats with liver fibrosis. (A)
H&E staining and (B) Masson's trichrome staining were performed
to observe the liver tissue structure; scale bar, 20 µm. (C) Liver
collagen fiber deposition ratio. (D) Hepatic METAVIR scores. Data
are presented as the mean ± standard deviation, n=6.
###P<0.001 vs. the control group; *P<0.05,
**P<0.01 and ***P<0.001 vs. the model group. BJRG, Biejia
ruangan; H, high; H&E, hematoxylin and eosin; METAVIR,
Histological Data in Viral Hepatitis; L, low; PSP, Polygonatum
sibiricum polysaccharide.

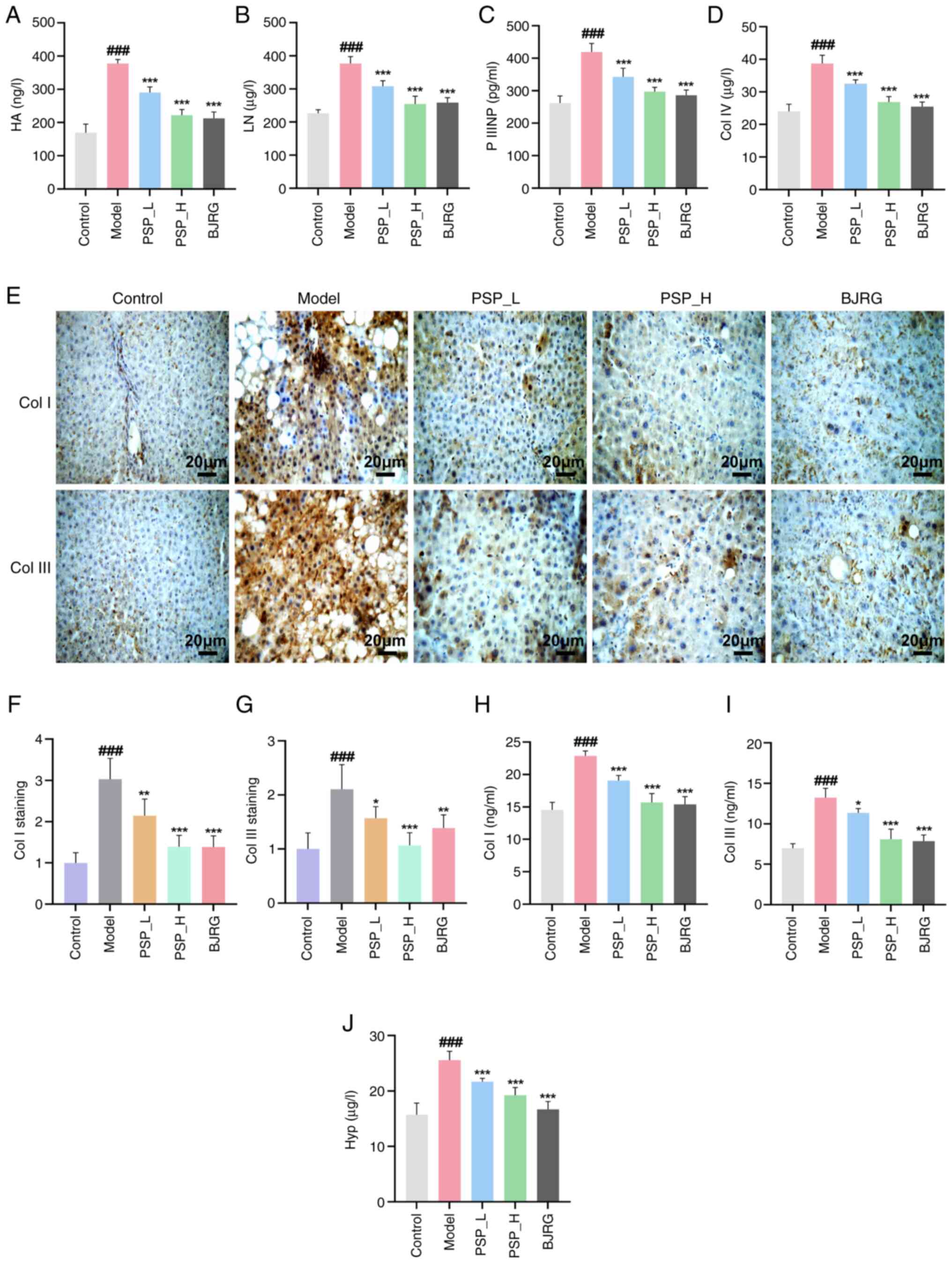
Figure 3

PSP inhibits hepatic collagen
production in liver fibrosis-induced rats. Detection of the liver
fibrosis markers (A) HA, (B) LN, (C) PIIINP and (D) Col IV in serum
samples was performed by ELISA. (E) Expression levels of Col I and
Col III in the liver were detected by immunohistochemistry; scale
bar, 20 µm. Semi-quantification of (F) Col I and (G) Col III. ELISA
was used to detect the levels of (H) Col I and (I) Col III in liver
tissue. (J) Levels of Hyp in the liver tissues were detected by
ELISA. Data are presented as the mean ± standard deviation, n=6.
###P<0.001 vs. the control group; *P<0.05,
**P<0.01 and ***P<0.001 vs. the model group. BJRG, Biejia
ruangan; Col, collagen; H, high; HA, hyaluronic acid; Hyp,
hydroxyproline; L, low; LN, laminin; PIIINP, procollagen III
N-terminal peptide; PSP, Polygonatum sibiricum
polysaccharide.

Figure 4

PSP promotes hepatic collagen fiber
breakdown in liver fibrosis model rats. (A) Expression levels of
MMP2 and MMP9 in the liver were assessed using
immunohistochemistry; scale bar, 20 µm. Relative expression levels
of (B) MMP2 and (C) MMP9. Data are presented as the mean ± standard
deviation, n=6. ###P<0.001 vs. the control group;
***P<0.001 vs. the model group. BJRG, Biejia ruangan; H, high;
L, low; PSP, Polygonatum sibiricum polysaccharide.

Figure 5

PSP attenuates inflammatory response
and oxidative stress in liver fibrosis model rats. Levels of (A)
IL-1β, (B) TNF-α (C) and IL-10 in the serum were analyzed by ELISA.
Detection of serum levels of (D) SOD, (E) MDA (F) and GSH-PX was
performed using ELISA. Data are presented as the mean ± standard
deviation, n=6. ###P<0.001 vs. the control group;
*P<0.05, **P<0.01 and ***P<0.001 vs. the model group.
BJRG, Biejia ruangan; GSH-PX, glutathione peroxidase; H, high; L,
low; MDA, malondialdehyde; PSP, Polygonatum sibiricum
polysaccharide; SOD, superoxide dismutase.

Figure 6

PSP-induced modulation of the
TGF-β/Smad signaling pathway exerts anti-liver fibrosis effects.
(A) The level of α-SMA in liver tissue by ELISA assay. mRNA
expression of (B) TGF-β1, (C) Smad3 and (D) Smad7 by reverse
transcription-quantitative PCR. (E) Representative western blotting
images, and protein expression levels of (F) TGF-β1, (G) Smad3 and
(H) Smad7. Data are presented as the mean ± standard deviation,
n=3. ###P<0.001 vs. the control group; *P<0.05,
**P<0.01 and ***P<0.001 vs. the model group. α-SMA, α-smooth
muscle actin; BJRG, Biejia ruangan; H, high; L, low; PSP,
Polygonatum sibiricum polysaccharide.
View References

1 

Pei Q, Yi Q and Tang L: liver fibrosis resolution: From molecular mechanisms to therapeutic opportunities. Int J Mol Sci. 24:96712023. View Article : Google Scholar : PubMed/NCBI

2 

Kaps L and Schuppan D: Targeting cancer associated fibroblasts in liver fibrosis and liver cancer using nanocarriers. Cells. 9:20272020. View Article : Google Scholar : PubMed/NCBI

3 

Yuan S, Wei C, Liu G, Zhang L, Li J, Li L, Cai S and Fang L: Sorafenib attenuates liver fibrosis by triggering hepatic stellate cell ferroptosis via HIF-1α/SLC7A11 pathway. Cell Prolif. 55:e131582022. View Article : Google Scholar : PubMed/NCBI

4 

Hammerich L and Tacke F: Hepatic inflammatory responses in liver fibrosis. Nat Rev Gastroenterol Hepatol. 20:633–646. 2023. View Article : Google Scholar : PubMed/NCBI

5 

Fu Y, Zhou X, Wang L, Fan W, Gao S, Zhang D, Ling Z, Zhang Y, Ma L, Bai F, et al: Salvianolic acid B attenuates liver fibrosis by targeting Ecm1 and inhibiting hepatocyte ferroptosis. Redox Biol. 69:1030292024. View Article : Google Scholar : PubMed/NCBI

6 

Crouchet E, Dachraoui M, Juhling F, Roehlen N, Oudot MA, Durand SC, Ponsolles C, Gadenne C, Meiss-Heydmann L, Moehlin J, et al: Targeting the liver clock improves fibrosis by restoring TGF-β signaling. J Hepatol. 82:120–133. 2025. View Article : Google Scholar : PubMed/NCBI

7 

Song Y, Wei J, Li R, Fu R, Han P, Wang H, Zhang G, Li S, Chen S, Liu Z, et al: Tyrosine kinase receptor B attenuates liver fibrosis by inhibiting TGF-β/SMAD signaling. Hepatology. 78:1433–1447. 2023. View Article : Google Scholar : PubMed/NCBI

8 

Yang Y, Sun M, Li W, Liu C, Jiang Z, Gu P, Li J, Wang W, You R, Ba Q, et al: Rebalancing TGF-β/Smad7 signaling via Compound kushen injection in hepatic stellate cells protects against liver fibrosis and hepatocarcinogenesis. Clin Transl Med. 11:e4102021. View Article : Google Scholar : PubMed/NCBI

9 

Zhang L, Liu C, Yin L, Huang C and Fan S: Mangiferin relieves CCl4-induced liver fibrosis in mice. Sci Rep. 13:41722023. View Article : Google Scholar : PubMed/NCBI

10 

Cheng Q, Li C, Yang CF, Zhong YJ, Wu D, Shi L, Chen L, Li YW and Li L: Methyl ferulic acid attenuates liver fibrosis and hepatic stellate cell activation through the TGF-β1/Smad and NOX4/ROS pathways. Chem Biol Interact. 299:131–139. 2019. View Article : Google Scholar : PubMed/NCBI

11 

Liao YJ, Lee CY, Twu YC, Suk FM, Lai TC, Chang YC, Lai YC, Yuan JW, Jhuang HM, Jian HR, et al: Isolation and biological evaluation of Alfa-mangostin as potential therapeutic agents against liver fibrosis. Bioengineering (Basel). 10:10752023. View Article : Google Scholar : PubMed/NCBI

12 

Hernandez-Aquino E, Zarco N, Casas-Grajales S, Ramos-Tovar E, Flores-Beltran RE, Arauz J, Shibayama M, Favari L, Tsutsumi V, Segovia J and Muriel P: Naringenin prevents experimental liver fibrosis by blocking TGFβ-Smad3 and JNK-Smad3 pathways. World J Gastroenterol. 23:4354–4368. 2017. View Article : Google Scholar : PubMed/NCBI

13 

Liu H, Yue L, Li Y, Zheng T, Zhang W, Li C, Zhuang W and Fan L: Combination of Polygonatum Rhizoma and Scutellaria baicalensis triggers apoptosis through downregulation of PON(3)-induced mitochondrial damage and endoplasmic reticulum stress in A549 cells. Environ Toxicol. 39:3172–3187. 2024. View Article : Google Scholar : PubMed/NCBI

14 

Chen X, Tong YL, Ren ZM, Chen SS, Mei XY, Zhou QY and Dai GH: Hypoglycemic mechanisms of Polygonatum sibiricum polysaccharide in db/db mice via regulation of glycolysis/gluconeogenesis pathway and alteration of gut microbiota. Heliyon. 9:e154842023. View Article : Google Scholar : PubMed/NCBI

15 

Chen W, Shen Z, Dong W, Huang G, Yu D, Chen W, Yan X and Yu Z: Polygonatum sibiricum polysaccharide ameliorates skeletal muscle aging via mitochondria-associated membrane-mediated calcium homeostasis regulation. Phytomedicine. 129:1555672024. View Article : Google Scholar : PubMed/NCBI

16 

Wang T, Li YQ, Yu LP, Zi L, Yang YQ, Zhang M, Hao JJ, Gu W, Zhang F, Yu J and Yang XX: Compatibility of Polygonati Rhizoma and Angelicae Sinensis Radix enhance the alleviation of metabolic dysfunction-associated fatty liver disease by promoting fatty acid beta-oxidation. Biomed Pharmacother. 162:1145842023. View Article : Google Scholar : PubMed/NCBI

17 

Mu JK, Zi L, Li YQ, Yu LP, Cui ZG, Shi TT, Zhang F, Gu W, Hao JJ, Yu J and Yang XX: Jiuzhuan Huangjing Pills relieve mitochondrial dysfunction and attenuate high-fat diet-induced metabolic dysfunction-associated fatty liver disease. Biomed Pharmacother. 142:1120922021. View Article : Google Scholar : PubMed/NCBI

18 

Liu J, Zhang H, Ji B, Cai S, Wang R, Zhou F, Yang J and Liu H: A diet formula of Puerariae radix, Lycium barbarum, Crataegus pinnatifida, and Polygonati rhizoma alleviates insulin resistance and hepatic steatosis in CD-1 mice and HepG2 cells. Food Funct. 5:1038–1049. 2014. View Article : Google Scholar : PubMed/NCBI

19 

Gong H, Gan X, Qin B, Chen J, Zhao Y, Qiu B, Chen W, Yu Y, Shi S, Li T, et al: Structural characteristics of steamed Polygonatum cyrtonema polysaccharide and its bioactivity on colitis via improving the intestinal barrier and modifying the gut microbiota. Carbohydr Polym. 327:1216692024. View Article : Google Scholar : PubMed/NCBI

20 

Zhong R, Shen L, Fan Y, Luo Q, Hong R, Sun X, Zhou X and Wan J: Anti-aging mechanism and effect of treatment with raw and wine-steamed Polygonatum sibiricum on D-galactose-induced aging in mice by inhibiting oxidative stress and modulating gut microbiota. Front Pharmacol. 15:13357862024. View Article : Google Scholar : PubMed/NCBI

21 

Li H: Advances in anti hepatic fibrotic therapy with Traditional Chinese Medicine herbal formula. J Ethnopharmacol. 251:1124422020. View Article : Google Scholar : PubMed/NCBI

22 

Ji D, Chen Y, Bi J, Shang Q, Liu H, Wang JB, Tan L, Wang J, Chen Y, Li Q, et al: Entecavir plus Biejia-Ruangan compound reduces the risk of hepatocellular carcinoma in Chinese patients with chronic hepatitis B. J Hepatol. 77:1515–1524. 2022. View Article : Google Scholar : PubMed/NCBI

23 

Shen B, Deng L, Liu Y, Li R, Shen C, Liu X, Li Y and Yuan H: Effects of novel Fufang Biejia Ruangan Tablets with sheep placenta as substitute for Hominis Placenta on CCl4-induced liver fibrosis. Chin Herb Med. 14:104–110. 2022.PubMed/NCBI

24 

Chinese Pharmacopoeia Commission, . Pharmacopoeia of the People's Republic of China (2015 Edition). Beijing China Medical Science Press. 1:306–307. 2015.

25 

Staub F, Tournoux-Facon C, Roumy J, Chaigneau C, Morichaut-Beauchant M, Levillain P, Prevost C, Aube C, Lebigot J, Oberti F, et al: Liver fibrosis staging with contrast-enhanced ultrasonography: Prospective multicenter study compared with METAVIR scoring. Eur Radiol. 19:1991–1997. 2009. View Article : Google Scholar : PubMed/NCBI

26 

Livak KJ and Schmittgen TD: Analysis of relative gene expression data using real-time quantitative PCR and the 2(−Delta Delta C(T)) method. Methods. 25:402–408. 2001. View Article : Google Scholar : PubMed/NCBI

27 

Guan Y, Enejder A, Wang M, Fang Z, Cui L, Chen SY, Wang J, Tan Y, Wu M, Chen X, et al: A human multi-lineage hepatic organoid model for liver fibrosis. Nat Commun. 12:61382021. View Article : Google Scholar : PubMed/NCBI

28 

Xia Y, Yu B, Ma C, Tu Y, Zhai L, Yang Y, Liu D, Liu Y, Wu H, Dan H and You P: Yu Gan Long reduces rat liver fibrosis by blocking TGF-β1/Smad pathway and modulating the immunity. Biomed Pharmacother. 106:1332–1338. 2018. View Article : Google Scholar : PubMed/NCBI

29 

Mak KM and Mei R: Basement membrane type IV collagen and laminin: An overview of their biology and value as fibrosis biomarkers of liver disease. Anat Rec (Hoboken). 300:1371–1390. 2017. View Article : Google Scholar : PubMed/NCBI

30 

Meng X, Kuang H, Wang Q, Zhang H, Wang D and Kang T: A polysaccharide from Codonopsis pilosula roots attenuates carbon tetrachloride-induced liver fibrosis via modulation of TLR4/NF-κB and TGF-β1/Smad3 signaling pathway. Int Immunopharmacol. 119:1101802023. View Article : Google Scholar : PubMed/NCBI

31 

Tong G, Chen X, Lee J, Fan J, Li S, Zhu K, Hu Z, Mei L, Sui Y, Dong Y, et al: Fibroblast growth factor 18 attenuates liver fibrosis and HSCs activation via the SMO-LATS1-YAP pathway. Pharmacol Res. 178:1061392022. View Article : Google Scholar : PubMed/NCBI

32 

Chen C, Chen J, Wang Y, Fang L, Guo C, Sang T, Peng H, Zhao Q, Chen S, Lin X and Wang X: Ganoderma lucidum polysaccharide inhibits HSC activation and liver fibrosis via targeting inflammation, apoptosis, cell cycle, and ECM-receptor interaction mediated by TGF-β/Smad signaling. Phytomedicine. 110:1546262023. View Article : Google Scholar : PubMed/NCBI

33 

Bai J, Qian B, Cai T, Chen Y, Li T, Cheng Y, Wu Z, Liu C, Ye M, Du Y and Fu W: Aloin attenuates oxidative stress, inflammation, and CCl4-induced liver fibrosis in mice: Possible role of TGF-β/Smad signaling. J Agric Food Chem. 71:19475–19487. 2023. View Article : Google Scholar : PubMed/NCBI

34 

Jiang Y, Zeng X, Dai H, Luo S and Zhang X: Polygonatum sibiricum polysaccharide regulation of gut microbiota: A viable approach to alleviate cognitive impairment. Int J Biol Macromol. 277:1344942024. View Article : Google Scholar : PubMed/NCBI

35 

Jiang Q, Lv Y, Dai W, Miao X and Zhong D: Extraction and bioactivity of polygonatum polysaccharides. Int J Biol Macromol. 54:131–135. 2013. View Article : Google Scholar : PubMed/NCBI

36 

Bi J, Zhao C, Jin W, Chen Q, Fan B and Qian C: Study on pharmacokinetics and tissue distribution of Polygonatum sibiricum polysaccharide in rats by fluorescence labeling. Int J Biol Macromol. 215:541–549. 2022. View Article : Google Scholar : PubMed/NCBI

37 

Liu R, Zhang X, Cai Y, Xu S, Xu Q, Ling C, Li X, Li W, Liu P and Liu W: Research progress on medicinal components and pharmacological activities of Polygonatum sibiricum. J Ethnopharmacol. 328:1180242024. View Article : Google Scholar : PubMed/NCBI

38 

Xue X and Li Y, Zhang S, Yao Y, Peng C and Li Y: Hydroxysafflor yellow A exerts anti-fibrotic and anti-angiogenic effects through miR-29a-3p/PDGFRB axis in liver fibrosis. Phytomedicine. 132:1558302024. View Article : Google Scholar : PubMed/NCBI

39 

Zhang Q, Shang MM, Ling QF, Wu XP and Liu CY: Hepatoprotective effects of loach (Misgurnus anguillicaudatus) lyophilized powder on dimethylnitrosamine-induced liver fibrosis in rats. Arch Pharm Res. 44:1–12. 2021. View Article : Google Scholar : PubMed/NCBI

40 

Leroy V, Monier F, Bottari S, Trocme C, Sturm N, Hilleret MN, Morel F and Zarski JP: Circulating matrix metalloproteinases 1, 2, 9 and their inhibitors TIMP-1 and TIMP-2 as serum markers of liver fibrosis in patients with chronic hepatitis C: Comparison with PIIINP and hyaluronic acid. Am J Gastroenterol. 99:271–279. 2004. View Article : Google Scholar : PubMed/NCBI

41 

Li G, Lin J, Peng Y, Qin K, Wen L, Zhao T and Feng Q: Curcumol may reverse early and advanced liver fibrogenesis through downregulating the uPA/uPAR pathway. Phytother Res. 34:1421–1435. 2020. View Article : Google Scholar : PubMed/NCBI

42 

Wang Y, Liu Y, Liu Y, Zhong J, Wang J, Sun L, Yu L, Wang Y, Li Q, Jin W and Yan Z: Remodeling liver microenvironment by L-arginine loaded hollow polydopamine nanoparticles for liver cirrhosis treatment. Biomaterials. 295:1220282023. View Article : Google Scholar : PubMed/NCBI

43 

Li H: Intercellular crosstalk of liver sinusoidal endothelial cells in liver fibrosis, cirrhosis and hepatocellular carcinoma. Dig Liver Dis. 54:598–613. 2022. View Article : Google Scholar : PubMed/NCBI

44 

Parola M and Pinzani M: Liver fibrosis: Pathophysiology, pathogenetic targets and clinical issues. Mol Aspects Med. 65:37–55. 2019. View Article : Google Scholar : PubMed/NCBI

45 

Parola M and Pinzani M: Liver fibrosis in NAFLD/NASH: From pathophysiology towards diagnostic and therapeutic strategies. Mol Aspects Med. 95:1012312024. View Article : Google Scholar : PubMed/NCBI

46 

Bataller R and Brenner DA: Liver fibrosis. J Clin Invest. 115:209–218. 2005. View Article : Google Scholar : PubMed/NCBI

47 

Kamm DR and McCommis KS: Hepatic stellate cells in physiology and pathology. J Physiol. 600:1825–1837. 2022. View Article : Google Scholar : PubMed/NCBI

48 

Zhang L, Shi J, Shen Q, Fu Y, Qi S, Wu J, Chen J, Zhang H, Mu Y, Chen G, et al: Astragalus saponins protect against extrahepatic and intrahepatic cholestatic liver fibrosis models by activation of farnesoid X receptor. J Ethnopharmacol. 318:1168332024. View Article : Google Scholar : PubMed/NCBI

49 

Naim A, Pan Q and Baig MS: Matrix Metalloproteinases (MMPs) in liver diseases. J Clin Exp Hepatol. 7:367–372. 2017. View Article : Google Scholar : PubMed/NCBI

50 

Pastore M, Caligiuri A, Raggi C, Navari N, Piombanti B, Di Maira G, Rovida E, Piccinni MP, Lombardelli L, Logiodice F, et al: Macrophage MerTK promotes profibrogenic cross-talk with hepatic stellate cells via soluble mediators. JHEP Rep. 4:1004442022. View Article : Google Scholar : PubMed/NCBI

51 

Wu P, Luo X and Sun M, Sun B and Sun M: Synergetic regulation of kupffer cells, extracellular matrix and hepatic stellate cells with versatile CXCR4-inhibiting nanocomplex for magnified therapy in liver fibrosis. Biomaterials. 284:1214922022. View Article : Google Scholar : PubMed/NCBI

52 

Takemura S, Azuma H, Osada-Oka M, Kubo S, Shibata T and Minamiyama Y: S-allyl-glutathione improves experimental liver fibrosis by regulating Kupffer cell activation in rats. Am J Physiol Gastrointest Liver Physiol. 314:G150–G163. 2018. View Article : Google Scholar : PubMed/NCBI

53 

Zhang Z, Yuan Y, Hu L, Tang J, Meng Z, Dai L, Gao Y, Ma S, Wang X, Yuan Y, et al: ANGPTL8 accelerates liver fibrosis mediated by HFD-induced inflammatory activity via LILRB2/ERK signaling pathways. J Adv Res. 47:41–56. 2023. View Article : Google Scholar : PubMed/NCBI

54 

Cogliati B, Yashaswini CN, Wang S, Sia D and Friedman SL: Friend or foe? The elusive role of hepatic stellate cells in liver cancer. Nat Rev Gastroenterol Hepatol. 20:647–661. 2023. View Article : Google Scholar : PubMed/NCBI

55 

Zhu Y, Kang A, Kuai Y, Guo Y, Miao X, Zhu L, Kong M and Li N: The chromatin remodeling protein BRG1 regulates HSC-myofibroblast differentiation and liver fibrosis. Cell Death Dis. 14:8262023. View Article : Google Scholar : PubMed/NCBI

56 

Pydyn N, Ferenc A, Trzos K, Pospiech E, Wilamowski M, Mucha O, Major P, Kadluczka J, Rodrigues PM, Banales JM, et al: MCPIP1 inhibits hepatic stellate cell activation in autocrine and paracrine manners, preventing liver fibrosis. Cell Mol Gastroenterol Hepatol. 17:887–906. 2024. View Article : Google Scholar : PubMed/NCBI

57 

Dewidar B, Meyer C, Dooley S and Meindl-Beinker AN: TGF-β in hepatic stellate cell activation and liver fibrogenesis-updated 2019. Cells. 8:14192019. View Article : Google Scholar : PubMed/NCBI

58 

Sun L, Wang Y, Wang X, Navarro-Corcuera A, Ilyas S, Jalan-Sakrikar N, Gan C, Tu X, Shi Y, Tu K, et al: PD-L1 promotes myofibroblastic activation of hepatic stellate cells by distinct mechanisms selective for TGF-β receptor I versus II. Cell Rep. 38:1103492022. View Article : Google Scholar : PubMed/NCBI

59 

Pan Q, Gao M, Kim D, Ai W, Yang W, Jiang W, Brashear W, Dai Y, Li S, Sun Y, et al: Hepatocyte FoxO1 deficiency protects from liver fibrosis via reducing inflammation and TGF-β1-mediated HSC activation. Cell Mol Gastroenterol Hepatol. 17:41–58. 2024. View Article : Google Scholar : PubMed/NCBI

60 

Shu G, Yusuf A, Dai C, Sun H and Deng X: Piperine inhibits AML-12 hepatocyte EMT and LX-2 HSC activation and alleviates mouse liver fibrosis provoked by CCl4: Roles in the activation of the Nrf2 cascade and subsequent suppression of the TGF-β1/Smad axis. Food Funct. 12:11686–11703. 2021. View Article : Google Scholar : PubMed/NCBI

61 

Song K, Kong X, Xian Y, Yu Z, He M, Xiao D, Liang D, Zhang Z, Liu T, Huang Z, et al: Roux-en-Y gastric bypass improves liver and glucose homeostasis in Zucker diabetic fatty rats by upregulating hepatic trefoil factor family 3 and activating the phosphatidylinositol 3-kinase/protein kinase B pathway. Surg Obes Relat Dis. Jan 10–2025.doi: 10.1016/j.soard.2024.12.024 (Epub ahead of print). View Article : Google Scholar : PubMed/NCBI

Related Articles

  • Abstract
  • View
  • Download
  • Twitter
Copy and paste a formatted citation
Spandidos Publications style
Yuan Y, Liu X, Zhou T, Zhou Z, Gong M and Li Y: <em>Polygonatum sibiricum</em> polysaccharide alleviates liver fibrosis through the TGF‑&beta;/Smad signaling pathway and reduces collagen. Mol Med Rep 32: 234, 2025.
APA
Yuan, Y., Liu, X., Zhou, T., Zhou, Z., Gong, M., & Li, Y. (2025). <em>Polygonatum sibiricum</em> polysaccharide alleviates liver fibrosis through the TGF‑&beta;/Smad signaling pathway and reduces collagen. Molecular Medicine Reports, 32, 234. https://doi.org/10.3892/mmr.2025.13599
MLA
Yuan, Y., Liu, X., Zhou, T., Zhou, Z., Gong, M., Li, Y."<em>Polygonatum sibiricum</em> polysaccharide alleviates liver fibrosis through the TGF‑&beta;/Smad signaling pathway and reduces collagen". Molecular Medicine Reports 32.3 (2025): 234.
Chicago
Yuan, Y., Liu, X., Zhou, T., Zhou, Z., Gong, M., Li, Y."<em>Polygonatum sibiricum</em> polysaccharide alleviates liver fibrosis through the TGF‑&beta;/Smad signaling pathway and reduces collagen". Molecular Medicine Reports 32, no. 3 (2025): 234. https://doi.org/10.3892/mmr.2025.13599
Copy and paste a formatted citation
x
Spandidos Publications style
Yuan Y, Liu X, Zhou T, Zhou Z, Gong M and Li Y: <em>Polygonatum sibiricum</em> polysaccharide alleviates liver fibrosis through the TGF‑&beta;/Smad signaling pathway and reduces collagen. Mol Med Rep 32: 234, 2025.
APA
Yuan, Y., Liu, X., Zhou, T., Zhou, Z., Gong, M., & Li, Y. (2025). <em>Polygonatum sibiricum</em> polysaccharide alleviates liver fibrosis through the TGF‑&beta;/Smad signaling pathway and reduces collagen. Molecular Medicine Reports, 32, 234. https://doi.org/10.3892/mmr.2025.13599
MLA
Yuan, Y., Liu, X., Zhou, T., Zhou, Z., Gong, M., Li, Y."<em>Polygonatum sibiricum</em> polysaccharide alleviates liver fibrosis through the TGF‑&beta;/Smad signaling pathway and reduces collagen". Molecular Medicine Reports 32.3 (2025): 234.
Chicago
Yuan, Y., Liu, X., Zhou, T., Zhou, Z., Gong, M., Li, Y."<em>Polygonatum sibiricum</em> polysaccharide alleviates liver fibrosis through the TGF‑&beta;/Smad signaling pathway and reduces collagen". Molecular Medicine Reports 32, no. 3 (2025): 234. https://doi.org/10.3892/mmr.2025.13599
Follow us
  • Twitter
  • LinkedIn
  • Facebook
About
  • Spandidos Publications
  • Careers
  • Cookie Policy
  • Privacy Policy
How can we help?
  • Help
  • Live Chat
  • Contact
  • Email to our Support Team