Spandidos Publications Logo
  • About
    • About Spandidos
    • Aims and Scopes
    • Abstracting and Indexing
    • Editorial Policies
    • Reprints and Permissions
    • Job Opportunities
    • Terms and Conditions
    • Contact
  • Journals
    • All Journals
    • Oncology Letters
      • Oncology Letters
      • Information for Authors
      • Editorial Policies
      • Editorial Board
      • Aims and Scope
      • Abstracting and Indexing
      • Bibliographic Information
      • Archive
    • International Journal of Oncology
      • International Journal of Oncology
      • Information for Authors
      • Editorial Policies
      • Editorial Board
      • Aims and Scope
      • Abstracting and Indexing
      • Bibliographic Information
      • Archive
    • Molecular and Clinical Oncology
      • Molecular and Clinical Oncology
      • Information for Authors
      • Editorial Policies
      • Editorial Board
      • Aims and Scope
      • Abstracting and Indexing
      • Bibliographic Information
      • Archive
    • Experimental and Therapeutic Medicine
      • Experimental and Therapeutic Medicine
      • Information for Authors
      • Editorial Policies
      • Editorial Board
      • Aims and Scope
      • Abstracting and Indexing
      • Bibliographic Information
      • Archive
    • International Journal of Molecular Medicine
      • International Journal of Molecular Medicine
      • Information for Authors
      • Editorial Policies
      • Editorial Board
      • Aims and Scope
      • Abstracting and Indexing
      • Bibliographic Information
      • Archive
    • Biomedical Reports
      • Biomedical Reports
      • Information for Authors
      • Editorial Policies
      • Editorial Board
      • Aims and Scope
      • Abstracting and Indexing
      • Bibliographic Information
      • Archive
    • Oncology Reports
      • Oncology Reports
      • Information for Authors
      • Editorial Policies
      • Editorial Board
      • Aims and Scope
      • Abstracting and Indexing
      • Bibliographic Information
      • Archive
    • Molecular Medicine Reports
      • Molecular Medicine Reports
      • Information for Authors
      • Editorial Policies
      • Editorial Board
      • Aims and Scope
      • Abstracting and Indexing
      • Bibliographic Information
      • Archive
    • World Academy of Sciences Journal
      • World Academy of Sciences Journal
      • Information for Authors
      • Editorial Policies
      • Editorial Board
      • Aims and Scope
      • Abstracting and Indexing
      • Bibliographic Information
      • Archive
    • International Journal of Functional Nutrition
      • International Journal of Functional Nutrition
      • Information for Authors
      • Editorial Policies
      • Editorial Board
      • Aims and Scope
      • Abstracting and Indexing
      • Bibliographic Information
      • Archive
    • International Journal of Epigenetics
      • International Journal of Epigenetics
      • Information for Authors
      • Editorial Policies
      • Editorial Board
      • Aims and Scope
      • Abstracting and Indexing
      • Bibliographic Information
      • Archive
    • Medicine International
      • Medicine International
      • Information for Authors
      • Editorial Policies
      • Editorial Board
      • Aims and Scope
      • Abstracting and Indexing
      • Bibliographic Information
      • Archive
  • Articles
  • Information
    • Information for Authors
    • Information for Reviewers
    • Information for Librarians
    • Information for Advertisers
    • Conferences
  • Language Editing
Spandidos Publications Logo
  • About
    • About Spandidos
    • Aims and Scopes
    • Abstracting and Indexing
    • Editorial Policies
    • Reprints and Permissions
    • Job Opportunities
    • Terms and Conditions
    • Contact
  • Journals
    • All Journals
    • Biomedical Reports
      • Information for Authors
      • Editorial Policies
      • Editorial Board
      • Aims and Scope
      • Abstracting and Indexing
      • Bibliographic Information
      • Archive
    • Experimental and Therapeutic Medicine
      • Information for Authors
      • Editorial Policies
      • Editorial Board
      • Aims and Scope
      • Abstracting and Indexing
      • Bibliographic Information
      • Archive
    • International Journal of Epigenetics
      • Information for Authors
      • Editorial Policies
      • Editorial Board
      • Aims and Scope
      • Abstracting and Indexing
      • Bibliographic Information
      • Archive
    • International Journal of Functional Nutrition
      • Information for Authors
      • Editorial Policies
      • Editorial Board
      • Aims and Scope
      • Abstracting and Indexing
      • Bibliographic Information
      • Archive
    • International Journal of Molecular Medicine
      • Information for Authors
      • Editorial Policies
      • Editorial Board
      • Aims and Scope
      • Abstracting and Indexing
      • Bibliographic Information
      • Archive
    • International Journal of Oncology
      • Information for Authors
      • Editorial Policies
      • Editorial Board
      • Aims and Scope
      • Abstracting and Indexing
      • Bibliographic Information
      • Archive
    • Medicine International
      • Information for Authors
      • Editorial Policies
      • Editorial Board
      • Aims and Scope
      • Abstracting and Indexing
      • Bibliographic Information
      • Archive
    • Molecular and Clinical Oncology
      • Information for Authors
      • Editorial Policies
      • Editorial Board
      • Aims and Scope
      • Abstracting and Indexing
      • Bibliographic Information
      • Archive
    • Molecular Medicine Reports
      • Information for Authors
      • Editorial Policies
      • Editorial Board
      • Aims and Scope
      • Abstracting and Indexing
      • Bibliographic Information
      • Archive
    • Oncology Letters
      • Information for Authors
      • Editorial Policies
      • Editorial Board
      • Aims and Scope
      • Abstracting and Indexing
      • Bibliographic Information
      • Archive
    • Oncology Reports
      • Information for Authors
      • Editorial Policies
      • Editorial Board
      • Aims and Scope
      • Abstracting and Indexing
      • Bibliographic Information
      • Archive
    • World Academy of Sciences Journal
      • Information for Authors
      • Editorial Policies
      • Editorial Board
      • Aims and Scope
      • Abstracting and Indexing
      • Bibliographic Information
      • Archive
  • Articles
  • Information
    • For Authors
    • For Reviewers
    • For Librarians
    • For Advertisers
    • Conferences
  • Language Editing
Login Register Submit
  • This site uses cookies
  • You can change your cookie settings at any time by following the instructions in our Cookie Policy. To find out more, you may read our Privacy Policy.

    I agree
Search articles by DOI, keyword, author or affiliation
Search
Advanced Search
presentation
Molecular Medicine Reports
Join Editorial Board Propose a Special Issue
Print ISSN: 1791-2997 Online ISSN: 1791-3004
Journal Cover
September-2025 Volume 32 Issue 3

Full Size Image

Sign up for eToc alerts
Recommend to Library

Journals

International Journal of Molecular Medicine

International Journal of Molecular Medicine

International Journal of Molecular Medicine is an international journal devoted to molecular mechanisms of human disease.

International Journal of Oncology

International Journal of Oncology

International Journal of Oncology is an international journal devoted to oncology research and cancer treatment.

Molecular Medicine Reports

Molecular Medicine Reports

Covers molecular medicine topics such as pharmacology, pathology, genetics, neuroscience, infectious diseases, molecular cardiology, and molecular surgery.

Oncology Reports

Oncology Reports

Oncology Reports is an international journal devoted to fundamental and applied research in Oncology.

Experimental and Therapeutic Medicine

Experimental and Therapeutic Medicine

Experimental and Therapeutic Medicine is an international journal devoted to laboratory and clinical medicine.

Oncology Letters

Oncology Letters

Oncology Letters is an international journal devoted to Experimental and Clinical Oncology.

Biomedical Reports

Biomedical Reports

Explores a wide range of biological and medical fields, including pharmacology, genetics, microbiology, neuroscience, and molecular cardiology.

Molecular and Clinical Oncology

Molecular and Clinical Oncology

International journal addressing all aspects of oncology research, from tumorigenesis and oncogenes to chemotherapy and metastasis.

World Academy of Sciences Journal

World Academy of Sciences Journal

Multidisciplinary open-access journal spanning biochemistry, genetics, neuroscience, environmental health, and synthetic biology.

International Journal of Functional Nutrition

International Journal of Functional Nutrition

Open-access journal combining biochemistry, pharmacology, immunology, and genetics to advance health through functional nutrition.

International Journal of Epigenetics

International Journal of Epigenetics

Publishes open-access research on using epigenetics to advance understanding and treatment of human disease.

Medicine International

Medicine International

An International Open Access Journal Devoted to General Medicine.

Journal Cover
September-2025 Volume 32 Issue 3

Full Size Image

Sign up for eToc alerts
Recommend to Library

  • Article
  • Citations
    • Cite This Article
    • Download Citation
    • Create Citation Alert
    • Remove Citation Alert
    • Cited By
  • Similar Articles
    • Related Articles (in Spandidos Publications)
    • Similar Articles (Google Scholar)
    • Similar Articles (PubMed)
  • Download PDF
  • Download XML
  • View XML

  • Supplementary Files
    • Supplementary_Data1.xlsx
    • Supplementary_Data2.xlsx
    • Supplementary_Data3.xlsx
    • Supplementary_Data4.xlsx
    • Supplementary_Data5.xlsx
    • Supplementary_Data6.xlsx
    • Supplementary_Data7.xlsx
    • Supplementary_Data8.xlsx
    • Supplementary_Data9.xlsx
    • Supplementary_Data10.xlsx
    • Supplementary_Data11.xlsx
    • Supplementary_Data12.xlsx
    • Supplementary_Data13.xlsx
    • Supplementary_Data14.xlsx
    • Supplementary_Data15.xlsx
Article Open Access

Combination of machine learning and protein‑protein interaction network established one ATM‑DPP4‑TXN ferroptotic diagnostic model with experimental validation

  • Authors:
    • Mengze Wu
    • Zhao Zou
    • Yuce Peng
    • Suxin Luo
  • View Affiliations / Copyright

    Affiliations: Division of Cardiology, The First Affiliated Hospital of Chongqing Medical University, Yuzhong, Chongqing 400016, P.R. China
    Copyright: © Wu et al. This is an open access article distributed under the terms of Creative Commons Attribution License.
  • Article Number: 239
    |
    Published online on: July 2, 2025
       https://doi.org/10.3892/mmr.2025.13604
  • Expand metrics +
Metrics: Total Views: 0 (Spandidos Publications: | PMC Statistics: )
Metrics: Total PDF Downloads: 0 (Spandidos Publications: | PMC Statistics: )
Cited By (CrossRef): 0 citations Loading Articles...

This article is mentioned in:



Abstract

Ferroptosis and lethal sepsis are interlinked, although this association remains largely unknown to clinical panels. Sepsis is characterized by dysfunction of the inflammatory microenvironment. Most septic biomarkers lack independent validation, and a comprehensive diagnosis comprising biomarker assessment combined with clinical evaluation may improve sepsis management. Targeting ferroptosis regulators may offer new hope for uncovering the inflammatory machinery and for developing novel diagnostic methods for sepsis, and bioinformatics analyses are a valuable tool to investigate this further. In the present study, septic datasets were obtained from the Gene Expression Omnibus database. Differentially expressed genes (DEGs) were subsequently introduced in enrichment analyses and intersected with ferroptotic genes for acquiring ferroptosis‑related DEGs (FRDEGs). A protein‑protein interaction network (PPIN) was then constructed to retain hub‑FRDEGs, and this was imported into three machine learning algorithms. A nomogram based on the logistic regression model was subsequently built and validated in silico. CIBERSORT and single‑sample gene set enrichment analysis were used to carry out an analysis of the immune microenvironment, and inflammatory associations with the hub‑FRDEGs were examined. A cellular model was subsequently applied to substantiate the results of the bioinformatic analyses. A total of 94 FRDEGs were obtained from the overlap of 4,410 DEGs and 506 ferroptotic genes. One PPIN of FRDEGs was constructed to identify 38 hub‑FRDEGs, and the three machine learning algorithms were subsequently analyzed, which resulted in the identification of three hub‑FRDEGs, namely ataxia telangiectasia mutated, dipeptidyl peptidase 4 and thioredoxin. One diagnostic nomogram was advanced and scrutinized for its diagnostic accuracy. The functions and pathways of the DEGs were revealed to be mainly concentrated on the immune response and cellular transportation. A notably wide discrepancy was demonstrated to exist between the hub‑FRDEGs and the immunocytes. In conclusion, three potential hub‑FRDEGs connected with sepsis were identified in the present study. Their diagnostic accuracy and immune association demonstrated that ferroptosis is implicated in the inflammatory dysfunction of sepsis, and based on these findings, novel strategies for pharmacological interference and improving diagnostic utility may be developed to facilitate improved management of sepsis.
View Figures

Figure 1

Flow chart of the study. FRDEG,
ferroptosis-related differentially expression genes; PPI,
protein-protein interaction; LASSO, least absolute shrinkage and
selection operator; SVM-FRE, support vector machine recursive
feature elimination; ROC, receiver operating characteristic.

Figure 2

Screening of hub ferroptosis-related
DEGs. (A) Volcano plot of DEGs. (B) Heatmap of top 15 upregulated
and downregulated DEGs. (C) FRGs collected from FerrDb and
GeneCards. (D) Venn diagram of DEGs and FRGs for attaining FRDEGs.
(E) Protein-protein interaction network by the Search Tool for the
Retrieval of Interacting Genes/Proteins database. (F) Venn diagram
of multiple ranking algorithms for hub-FRDEGs. (G) Chromosomal
locations of hub-FRDEGs. DEG, differentially expressed genes; MNC,
maximum neighborhood component; DMNC, density of maximum
neighborhood component; MCC, maximal clique centrality; EPC, edge
percolated component; FRGs, ferroptosis-related genes; FRDEGs,
ferroptosis-related differential expression genes.

Figure 3

Selection of candidate hub-FRDEGs by
machine learning. (A) LASSO selection operator model. (B)
Cross-validation for tuning the parameter selection in the LASSO
regression. (C) Correlation between the number of trees and model
error in the random forest algorithm. (D) Results obtained by Gini
coefficient method in the random forest algorithm. (E) SVM-RFE
algorithms. (F) Venn diagram of multiple machine learning
algorithms. (G) Interaction network of three hub-FRDEGs (ATM, DPP4
and TXN) and their predicted genes with predicted weight
percentages using GeneMANIA. FRDEGs, ferroptosis-related
differential expression genes; CV, cross validation; LASSO, least
absolute shrinkage and selection operator algorithms; SVM-RFE,
support vector machine recursive feature elimination algorithms;
ATM, ataxia telangiectasia mutated; DDP4, dipeptidyl peptidase 4;
TXN, thioredoxin.

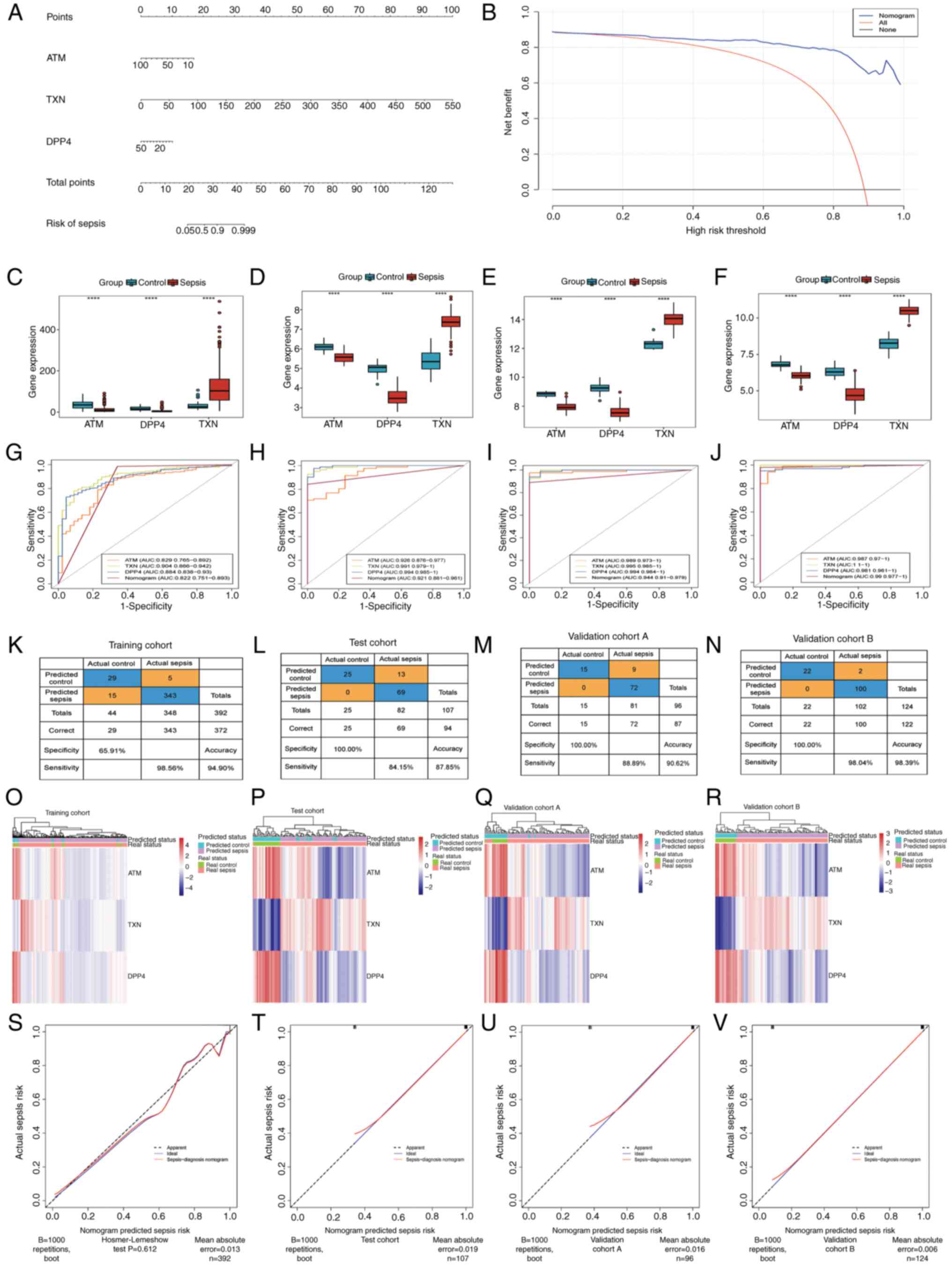
Figure 4

Ferroptotic septic prediction model.
(A) Nomogram for predicting the risk of sepsis by the ferroptotic
panel. (B) Decision curve of the nomogram on the training cohort.
Boxplot of ATM, DPP4 and TXN on the (C) training cohort, (D) test
cohort, (E) validation cohort A and (F) validation cohort B. ROC
curves of ATM, TXN, DPP4, and the nomogram on the (G) training
cohort, (H) test cohort, (I) validation cohort A and (J) validation
cohort B. Confusion matrix of model on the (K) training cohort, (L)
test cohort, (M) validation cohort A (N) and validation cohort B.
Unsupervised clustering heatmap of ATM, TXN, and DPP4 on the (O)
training cohort, (P) test cohort, (Q) validation cohort A and (R)
validation cohort B. Calibration curve of nomogram on (S) training
cohort, (T) test cohort, (U) validation cohort A and (V) validation
cohort B. ****P<0.0001, respectively. ATM, ataxia telangiectasia
mutated; DDP4, dipeptidyl peptidase 4; TXN, thioredoxin.

Figure 5

Functional enrichment analysis. (A)
GO enrichment analysis. (B) GO enrichment analysis chord diagram.
(C) KEGG enrichment analysis. (D) KEGG enrichment analysis chord
diagram. (E) GSVA Enrichment Analysis. GO, gene ontology; KEGG,
Kyoto Encyclopedia of Genes and Genomes; GSVA, gene set variation
analysis.

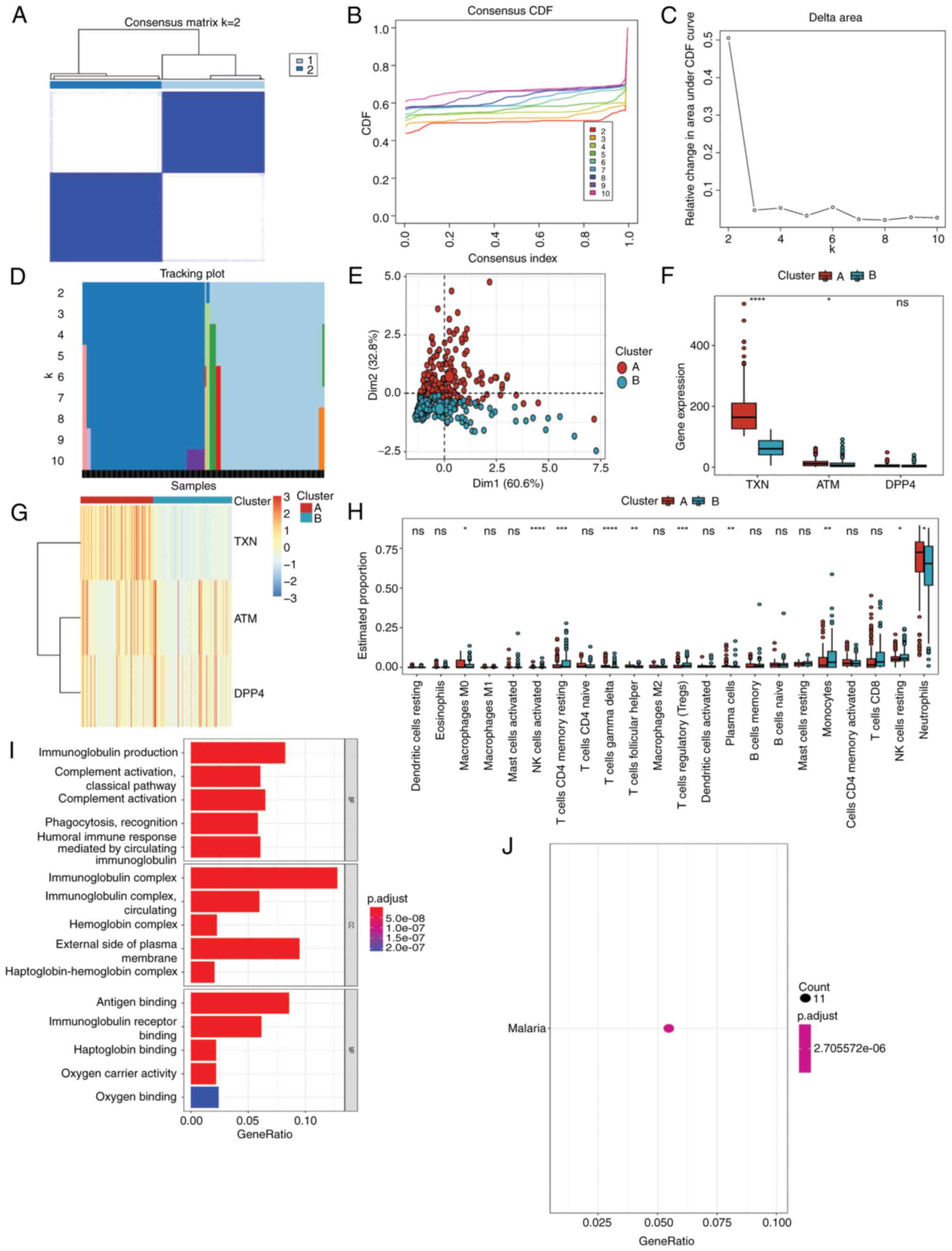
Figure 6

Distinct ferroptotic patterns of
sepsis. (A) Consensus matrix (k=2). (B) Consensus CDF curve. (C) δ
area curve. (D) Tracking plot. (E) Principal component analysis
plot of two clusters. (F) Boxplot of TXN, ATM and DPP4 between
clusters. (G) Heatmap of TXN, ATM and DPP4 between clusters. (H)
Comparison of the abundance of 22 immunocytes between two clusters.
(I) Gene Ontology enrichment analysis of clusters. (J) Kyoto
Encyclopedia of Genes and Genomes enrichment analysis of clusters.
*P<0.05, **P<0.01, ***P<0.001 and ****P<0.0001,
respectively. CDF, cumulative distribution function; ATM, ataxia
telangiectasia mutated; DDP4, dipeptidyl peptidase 4; TXN,
thioredoxin. Dim, dimension; ns, not significant.

Figure 7

Immune microenvironment analysis. (A)
Stack plot of 22 immunocytes distribution in the training cohort.
(B) Comparison of the abundance of 22 immunocytes between control
group and sepsis group. (C) Correlation between TXN, ATM and DPP4
and 22 immunocytes. (D) Correlation between 22 immunocytes. Immune
microenvironment in groups with differential expression of (E) ATM,
(F) DPP4 and (G) TXN using single sample gene set enrichment
analysis. *P<0.05, **P<0.01, ***P<0.001 and
****P<0.0001, respectively. ATM, ataxia telangiectasia mutated;
DDP4, dipeptidyl peptidase 4; TXN, thioredoxin.

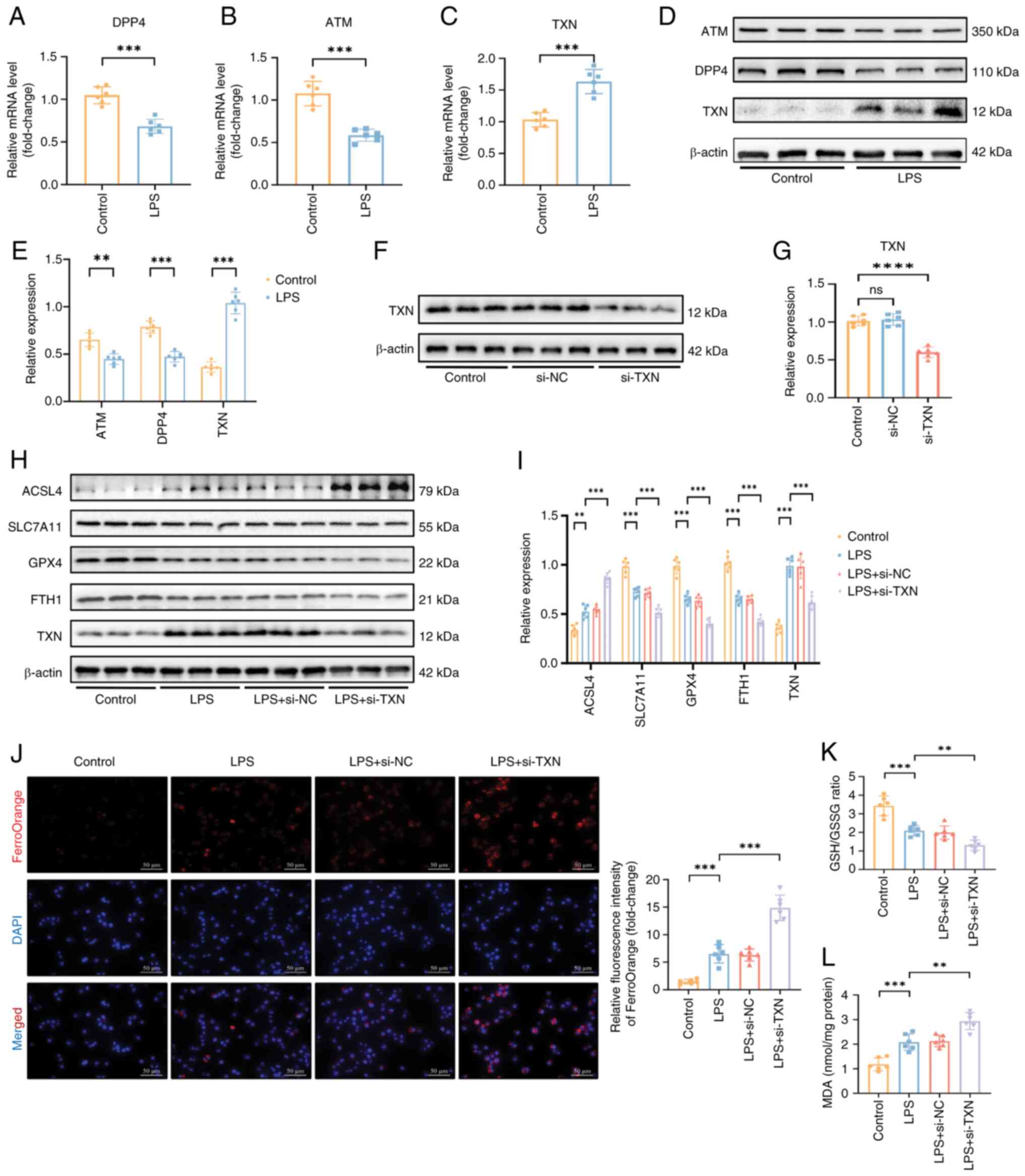
Figure 8

Validation of hub genes in the in
vitro model. Quantification of mRNA expression levels of
hub-FRDEGs (A) DPP4, (B) ATM and (C) TXN in THP-1-derived
macrophages in control and LPS-treated model group, ACTB was used
as an internal reference gene. (D) Representative western blotting
images of hub-FRDEGs and β-actin in control and model group. (E)
Semi-quantitative analysis of hub-FRDEGs was performed. (F)
Representative western blotting images of TXN and β-actin in
control group, si-NC group, and si-TXN group. (G) Semi-quantitative
analysis of TXN was performed. (H) Representative western blotting
images of ferroptosis-related biomarkers (ACSL4, SLC7A11, GPX4,
FTH1), TXN and β-actin in control group, LPS group, LPS+si-NC group
and LPS+si-TXN group. (I) Semi-quantitative analysis of ACSL4,
SLC7A11, GPX4, FTH1 and TXN was performed. (J) Representative
images of FerroOrange staining (red, FerroOrange-positive staining;
blue, Hoechst 33342) in each group. Characteristic biological
changes of ferroptosis in TXN inhibited and non-inhibited
macrophages after LPS exposure are (K) GSH/GSSG (L) MDA. Scale bar,
50 µm. Relative fluorescence intensity was quantified using ImageJ.
n=6 per group. Data are shown as the mean ± SD. **P<0.01,
***P<0.001, and ****P<0.0001 respectively. ATM, ataxia
telangiectasia mutated; DDP4, dipeptidyl peptidase 4; TXN,
thioredoxin; LPS; si, small interfering; NC, negative control;
ACSL4, acyl-CoA synthetase long-chain family member 4; SLC7A11,
solute carrier family 7 member 11; GPX4, glutathione peroxidase 4;
FTH1, ferritin heavy chain 1; GSH, glutathione; GSSG, oxidized
glutathione; MDA; malondialdehyde; FRDEGs, ferroptosis-related
differential expression genes.
View References

1 

Rudd KE, Johnson SC, Agesa KM, Shackelford KA, Tsoi D, Kievlan DR, Colombara DV, Ikuta KS, Kissoon N, Finfer S, et al: Global, regional, and national sepsis incidence and mortality, 1990–2017: Analysis for the global burden of disease study. Lancet. 395:200–211. 2020. View Article : Google Scholar : PubMed/NCBI

2 

Kamath S, Hammad Altaq H and Abdo T: Management of sepsis and septic shock: What have we learned in the last two decades? Microorganisms. 11:22312023. View Article : Google Scholar : PubMed/NCBI

3 

Póvoa P, Coelho L, Dal-Pizzol F, Ferrer R, Huttner A, Conway Morris A, Nobre V, Ramirez P, Rouze A, Salluh J, et al: How to use biomarkers of infection or sepsis at the bedside: Guide to clinicians. Intensive Care Med. 49:142–153. 2023. View Article : Google Scholar : PubMed/NCBI

4 

Pierrakos C, Velissaris D, Bisdorff M, Marshall JC and Vincent JL: Biomarkers of sepsis: Time for a reappraisal. Crit Care. 24:2872020. View Article : Google Scholar : PubMed/NCBI

5 

Liang D, Minikes AM and Jiang X: Ferroptosis at the intersection of lipid metabolism and cellular signaling. Mol Cell. 82:2215–2227. 2022. View Article : Google Scholar : PubMed/NCBI

6 

Chen Y, Fang ZM, Yi X, Wei X and Jiang DS: The interaction between ferroptosis and inflammatory signaling pathways. Cell Death Dis. 14:2052023. View Article : Google Scholar : PubMed/NCBI

7 

Sun Y, Chen P, Zhai B, Zhang M, Xiang Y, Fang J, Xu S, Gao Y, Chen X, Sui X and Li G: The emerging role of ferroptosis in inflammation. Biomed Pharmacother. 127:1101082020. View Article : Google Scholar : PubMed/NCBI

8 

Huo L, Liu C, Yuan Y, Liu X and Cao Q: Pharmacological inhibition of ferroptosis as a therapeutic target for sepsis-associated organ damage. Eur J Med Chem. 257:1154382023. View Article : Google Scholar : PubMed/NCBI

9 

Zhang H, Liu J, Zhou Y, Qu M, Wang Y, Guo K, Shen R, Sun Z, Cata JP, Yang S, et al: Neutrophil extracellular traps mediate m6A modification and regulates sepsis-associated acute lung injury by activating ferroptosis in alveolar epithelial cells. Int J Biol Sci. 18:3337–3357. 2022. View Article : Google Scholar : PubMed/NCBI

10 

Xiao Z, Zhang J, Qiu Z, Liu H, Ding H, Li H, Liu Y, Zou X and Long J: Ferroptosis and inflammation are modulated by the NFIL3-ACSL4 axis in sepsis associated-acute kidney injury. Cell Death Discov. 10:3492024. View Article : Google Scholar : PubMed/NCBI

11 

Chen J, Feng M, Zhang T, Zhong M, Wang Y, Zhang Q and Sun Y: Integrative bioinformatics analysis reveals CGAS as a ferroptosis-related signature gene in sepsis and screens the potential natural inhibitors of CGAS. Int J Biol Macromol. 297:1397782025. View Article : Google Scholar : PubMed/NCBI

12 

Leek JT, Scharpf RB, Bravo HC, Simcha D, Langmead B, Johnson WE, Geman D, Baggerly K and Irizarry RA: Tackling the widespread and critical impact of batch effects in high-throughput data. Nat Rev Genet. 11:733–739. 2010. View Article : Google Scholar : PubMed/NCBI

13 

Hoyle DC, Rattray M, Jupp R and Brass A: Making sense of microarray data distributions. Bioinformatics. 18:576–584. 2002. View Article : Google Scholar : PubMed/NCBI

14 

Newman AM, Liu CL, Green MR, Gentles AJ, Feng W, Xu Y, Hoang CD, Diehn M and Alizadeh AA: Robust enumeration of cell subsets from tissue expression profiles. Nat Methods. 12:453–457. 2015. View Article : Google Scholar : PubMed/NCBI

15 

Bradford JR, Hey Y, Yates T, Li Y, Pepper SD and Miller CJ: A comparison of massively parallel nucleotide sequencing with oligonucleotide microarrays for global transcription profiling. BMC Genomics. 11:2822010. View Article : Google Scholar : PubMed/NCBI

16 

Chen Z, Wei S, Yuan Z, Chang R, Chen X, Fu Y and Wu W: Machine learning reveals ferroptosis features and a novel ferroptosis classifier in patients with sepsis. Immun Inflamm Dis. 12:e12792024. View Article : Google Scholar : PubMed/NCBI

17 

Baghela A, Pena OM, Lee AH, Baquir B, Falsafi R, An A, Farmer SW, Hurlburt A, Mondragon-Cardona A, Rivera JD, et al: Predicting sepsis severity at first clinical presentation: The role of endotypes and mechanistic signatures. EBioMedicine. 75:1037762022. View Article : Google Scholar : PubMed/NCBI

18 

Zhao S, Ye Z and Stanton R: Misuse of RPKM or TPM normalization when comparing across samples and sequencing protocols. RNA. 26:903–909. 2020. View Article : Google Scholar : PubMed/NCBI

19 

Tabone O, Mommert M, Jourdan C, Cerrato E, Legrand M, Lepape A, Allaouchiche B, Rimmelé T, Pachot A, Monneret G, et al: Endogenous retroviruses transcriptional modulation after severe infection, trauma and burn. Front Immunol. 9:30912019. View Article : Google Scholar : PubMed/NCBI

20 

Martínez-Paz P, Aragón-Camino M, Gómez-Sánchez E, Lorenzo-López M, Gómez-Pesquera E, Fadrique-Fuentes A, Liu P, Tamayo-Velasco Á, Ortega-Loubon C, Martín-Fernández M, et al: Distinguishing septic shock from non-septic shock in postsurgical patients using gene expression. J Infect. 83:147–155. 2021. View Article : Google Scholar : PubMed/NCBI

21 

Venet F, Schilling J, Cazalis MA, Demaret J, Poujol F, Girardot T, Rouget C, Pachot A, Lepape A, Friggeri A, et al: Modulation of LILRB2 protein and mRNA expressions in septic shock patients and after ex vivo lipopolysaccharide stimulation. Hum Immunol. 78:441–450. 2017. View Article : Google Scholar : PubMed/NCBI

22 

Robinson MD, McCarthy DJ and Smyth GK: edgeR: A Bioconductor package for differential expression analysis of digital gene expression data. Bioinformatics. 26:139–140. 2010. View Article : Google Scholar : PubMed/NCBI

23 

Wu T, Hu E, Xu S, Chen M, Guo P, Dai Z, Feng T, Zhou L, Tang W, Zhan L, et al: clusterProfiler 4.0: A universal enrichment tool for interpreting omics data. Innovation (Camb). 2:1001412021.PubMed/NCBI

24 

Hänzelmann S, Castelo R and Guinney J: GSVA: Gene set variation analysis for microarray and RNA-seq data. BMC Bioinformatics. 14:72013. View Article : Google Scholar : PubMed/NCBI

25 

Yu G, Wang LG, Yan GR and He QY: DOSE: An R/Bioconductor package for disease ontology semantic and enrichment analysis. Bioinformatics. 31:608–609. 2015. View Article : Google Scholar : PubMed/NCBI

26 

Zhou N, Yuan X, Du Q, Zhang Z, Shi X, Bao J, Ning Y and Peng L: FerrDb V2: Update of the manually curated database of ferroptosis regulators and ferroptosis-disease associations. Nucleic Acids Res. 51:D571–D582. 2023. View Article : Google Scholar : PubMed/NCBI

27 

Stelzer G, Rosen N, Plaschkes I, Zimmerman S, Twik M, Fishilevich S, Stein TI, Nudel R, Lieder I, Mazor Y, et al: The genecards suite: From gene data mining to disease genome sequence analyses. Curr Protoc Bioinformatics. 54:1.30.31–31.30.33. 2016. View Article : Google Scholar : PubMed/NCBI

28 

Farooq QUA, Shaukat Z, Aiman S and Li CH: Protein-protein interactions: Methods, databases, and applications in virus-host study. World J Virol. 10:288–300. 2021. View Article : Google Scholar : PubMed/NCBI

29 

Szklarczyk D, Kirsch R, Koutrouli M, Nastou K, Mehryary F, Hachilif R, Gable AL, Fang T, Doncheva NT, Pyysalo S, et al: The STRING database in 2023: Protein-protein association networks and functional enrichment analyses for any sequenced genome of interest. Nucleic Acids Res. 51:D638–D646. 2023. View Article : Google Scholar : PubMed/NCBI

30 

Doncheva NT, Morris JH, Gorodkin J and Jensen LJ: Cytoscape stringApp: Network analysis and visualization of proteomics data. J Proteome Res. 18:623–632. 2019. View Article : Google Scholar : PubMed/NCBI

31 

Chin CH, Chen SH, Wu HH, Ho CW, Ko MT and Lin CY: cytoHubba: Identifying hub objects and sub-networks from complex interactome. BMC Syst Biol 8 Suppl. 4 (Suppl 4):S112014. View Article : Google Scholar : PubMed/NCBI

32 

Bühlmann P and Geer S: Statistics for high-dimensional data: Method Theory and Applications. Springer; Berlin, Heidelberg: 2011, View Article : Google Scholar

33 

Friedman J, Hastie T and Tibshirani R: Regularization paths for generalized linear models via coordinate descent. J Stat Softw. 33:1–22. 2010. View Article : Google Scholar : PubMed/NCBI

34 

Breiman L: Random forests. Machine Learning. 45:5–32. 2001. View Article : Google Scholar

35 

Sanz H, Valim C, Vegas E, Oller JM and Reverter F: SVM-RFE: Selection and visualization of the most relevant features through non-linear kernels. BMC Bioinformatics. 19:4322018. View Article : Google Scholar : PubMed/NCBI

36 

Warde-Farley D, Donaldson SL, Comes O, Zuberi K, Badrawi R, Chao P, Franz M, Grouios C, Kazi F, Lopes CT, et al: The GeneMANIA prediction server: Biological network integration for gene prioritization and predicting gene function. Nucleic Acids Res. 38:W214–220. 2010. View Article : Google Scholar : PubMed/NCBI

37 

Chen B, Khodadoust MS, Liu CL, Newman AM and Alizadeh AA: Profiling tumor infiltrating immune cells with CIBERSORT. Methods Mol Biol. 1711:243–259. 2018. View Article : Google Scholar : PubMed/NCBI

38 

Charoentong P, Finotello F, Angelova M, Mayer C, Efremova M, Rieder D, Hackl H and Trajanoski Z: Pan-cancer immunogenomic analyses reveal genotype-immunophenotype relationships and predictors of response to checkpoint blockade. Cell Rep. 18:248–262. 2017. View Article : Google Scholar : PubMed/NCBI

39 

Liu G, Wang M, Lv X, Guan Y, Li J and Xie J: Identification of mitochondria-related gene biomarkers associated with immune infiltration in acute myocardial infarction. iScience. 27:1102752024. View Article : Google Scholar : PubMed/NCBI

40 

Xue H, Xiao Z, Zhao X, Li S, Wang Z, Zhao J and Zhu F: A comprehensive analysis of immune features and construction of an immune gene diagnostic model for sepsis. BMC Genomics. 24:7942023. View Article : Google Scholar : PubMed/NCBI

41 

Zhang Y, Ma X, Liu C, Bie Z, Liu G, Liu P and Yang Z: Identification of HSPD1 as a novel invasive biomarker associated with mitophagy in pituitary adenomas. Transl Oncol. 41:1018862024. View Article : Google Scholar : PubMed/NCBI

42 

Baxter EW, Graham AE, Re NA, Carr IM, Robinson JI, Mackie SL and Morgan AW: Standardized protocols for differentiation of THP-1 cells to macrophages with distinct M(IFNγ+LPS), M(IL-4) and M(IL-10) phenotypes. J Immunol Methods. 478:1127212020. View Article : Google Scholar : PubMed/NCBI

43 

Xu W, Wu Y, Wang S, Hu S, Wang Y, Zhou W, Chen Y, Li Q, Zhu L, Yang H and Lv X: Melatonin alleviates septic ARDS by inhibiting NCOA4-mediated ferritinophagy in alveolar macrophages. Cell Death Discov. 10:2532024. View Article : Google Scholar : PubMed/NCBI

44 

Livak KJ and Schmittgen TD: Analysis of relative gene expression data using real-time quantitative PCR and the 2(−Delta Delta C(T)) method. Methods. 25:402–408. 2001. View Article : Google Scholar : PubMed/NCBI

45 

Llabani E, Hicklin RW, Lee HY, Motika SE, Crawford LA, Weerapana E and Hergenrother PJ: Diverse compounds from pleuromutilin lead to a thioredoxin inhibitor and inducer of ferroptosis. Nat Chem. 11:521–532. 2019. View Article : Google Scholar : PubMed/NCBI

46 

Bai L, Yan F, Deng R, Gu R, Zhang X and Bai J: Thioredoxin-1 rescues MPP(+)/MPTP-induced ferroptosis by increasing glutathione peroxidase 4. Mol Neurobiol. 58:3187–3197. 2021. View Article : Google Scholar : PubMed/NCBI

47 

Cao D, Wang C and Zhou L: Identification and comprehensive analysis of ferroptosis-related genes as potential biomarkers for the diagnosis and treatment of proliferative diabetic retinopathy by bioinformatics methods. Exp Eye Res. 232:1095132023. View Article : Google Scholar : PubMed/NCBI

48 

Bian Y, Shan G, Liang J, Hu Z, Sui Q, Shi H, Wang Q, Bi G and Zhan C: Retinoic acid receptor alpha inhibits ferroptosis by promoting thioredoxin and protein phosphatase 1F in lung adenocarcinoma. Commun Biol. 7:7512024. View Article : Google Scholar : PubMed/NCBI

49 

Singer M, Deutschman CS, Seymour CW, Shankar-Hari M, Annane D, Bauer M, Bellomo R, Bernard GR, Chiche JD, Coopersmith CM, et al: The third international consensus definitions for sepsis and septic shock (sepsis-3). JAMA. 315:801–810. 2016. View Article : Google Scholar : PubMed/NCBI

50 

Giamarellos-Bourboulis EJ, Aschenbrenner AC, Bauer M, Bock C, Calandra T, Gat-Viks I, Kyriazopoulou E, Lupse M, Monneret G, Pickkers P, et al: The pathophysiology of sepsis and precision-medicine-based immunotherapy. Nat Immunol. 25:19–28. 2024. View Article : Google Scholar : PubMed/NCBI

51 

Saxena J, Das S, Kumar A, Sharma A, Sharma L, Kaushik S, Kumar Srivastava V, Jamal Siddiqui A and Jyoti A: Biomarkers in sepsis. Clin Chim Acta. 562:1198912024. View Article : Google Scholar : PubMed/NCBI

52 

Li Y, Liu C, Fang B, Chen X, Wang K, Xin H, Wang K and Yang SM: Ferroptosis, a therapeutic target for cardiovascular diseases, neurodegenerative diseases and cancer. J Transl Med. 22:11372024. View Article : Google Scholar : PubMed/NCBI

53 

Xl L, Gy Z, R G and N C: Ferroptosis in sepsis: The mechanism, the role and the therapeutic potential. Front Immunol. 13:9563612022. View Article : Google Scholar : PubMed/NCBI

54 

Li N, Wang W, Zhou H, Wu Q, Duan M, Liu C, Wu H, Deng W, Shen D and Tang Q: Ferritinophagy-mediated ferroptosis is involved in sepsis-induced cardiac injury. Free Radic Biol Med. 160:303–318. 2020. View Article : Google Scholar : PubMed/NCBI

55 

Liu P, Feng Y, Li H, Chen X, Wang G, Xu S, Li Y and Zhao L: Ferrostatin-1 alleviates lipopolysaccharide-induced acute lung injury via inhibiting ferroptosis. Cell Mol Biol Lett. 25:102020. View Article : Google Scholar : PubMed/NCBI

56 

Zheng Q, Xing J, Li X, Tang X and Zhang D: PRDM16 suppresses ferroptosis to protect against sepsis-associated acute kidney injury by targeting the NRF2/GPX4 axis. Redox Biol. 78:1034172024. View Article : Google Scholar : PubMed/NCBI

57 

Wei XB, Jiang WQ, Zeng JH, Huang LQ, Ding HG, Jing YW, Han YL, Li YC and Chen SL: Exosome-Derived lncRNA NEAT1 exacerbates sepsis-associated encephalopathy by promoting ferroptosis through regulating miR-9-5p/TFRC and GOT1 axis. Mol Neurobiol. 59:1954–1969. 2022. View Article : Google Scholar : PubMed/NCBI

58 

Huff LA, Yan S and Clemens MG: Mechanisms of Ataxia Telangiectasia Mutated (ATM) control in the DNA damage response to oxidative stress, epigenetic regulation, and persistent innate immune suppression following sepsis. Antioxidants (Basel). 10:11462021. View Article : Google Scholar : PubMed/NCBI

59 

Chen PH, Tseng WH and Chi JT: The intersection of DNA damage response and ferroptosis-a rationale for combination therapeutics. Biology (Basel). 9:1872020.PubMed/NCBI

60 

Chen PH, Wu J, Ding CC, Lin CC, Pan S, Bossa N, Xu Y, Yang WH, Mathey-Prevot B and Chi JT: Kinome screen of ferroptosis reveals a novel role of ATM in regulating iron metabolism. Cell Death Differ. 27:1008–1022. 2020. View Article : Google Scholar : PubMed/NCBI

61 

Wu H, Liu Q, Shan X, Gao W and Chen Q: ATM orchestrates ferritinophagy and ferroptosis by phosphorylating NCOA4. Autophagy. 19:2062–2077. 2023. View Article : Google Scholar : PubMed/NCBI

62 

Jiang J, Ruan Y, Liu X, Ma J and Chen H: Ferritinophagy is critical for deoxynivalenol-induced liver injury in mice. J Agric Food Chem. 72:6660–6671. 2024. View Article : Google Scholar : PubMed/NCBI

63 

Shackelford RE, Fu Y, Manuszak RP, Brooks TC, Sequeira AP, Wang S, Lowery-Nordberg M and Chen A: Iron chelators reduce chromosomal breaks in ataxia-telangiectasia cells. DNA Repair (Amst). 5:1327–1336. 2006. View Article : Google Scholar : PubMed/NCBI

64 

Shackelford RE, Manuszak RP, Johnson CD, Hellrung DJ, Link CJ and Wang S: Iron chelators increase the resistance of Ataxia telangeictasia cells to oxidative stress. DNA Repair (Amst). 3:1263–1272. 2004. View Article : Google Scholar : PubMed/NCBI

65 

McDonald CJ, Ostini L, Wallace DF, John AN, Watters DJ and Subramaniam VN: Iron loading and oxidative stress in the Atm-/- mouse liver. Am J Physiol Gastrointest Liver Physiol. 300:G554–560. 2011. View Article : Google Scholar : PubMed/NCBI

66 

Wang H, Huang J, Yi W, Li J, He N, Kang L, He Z and Chen C: Identification of immune-related key genes as potential diagnostic biomarkers of sepsis in children. J Inflamm Res. 15:2441–2459. 2022. View Article : Google Scholar : PubMed/NCBI

67 

da Silva Neto Trajano LA, da Silva Sergio LP, de Oliveira DSL, Trajano ETL, Dos Santos Silva MA, de Paoli F, Mencalha AL and da Fonseca AS: Low-power infrared laser modulates mRNA levels from genes of base excision repair and genomic stabilization in heart tissue from an experimental model of acute lung injury. Photochem Photobiol Sci. 21:1299–1308. 2022. View Article : Google Scholar : PubMed/NCBI

68 

Gao T, Gao S, Wang H, Wang S, Li L, Hu J, Yan S, Zhang R, Zhou Y and Dong H: Garlic ameliorates atherosclerosis by regulating ferroptosis pathway: An integrated strategy of network pharmacology, bioinformatic and experimental verification. Front Pharmacol. 15:13885402024. View Article : Google Scholar : PubMed/NCBI

69 

Zhu F, Zou D, Shi P, Tang L, Wu D, Hu X, Yin F and Liu J: Dipeptidyl peptidase 4: A predictor of ferroptosis in ulcerative colitis. J Gene Med. 26:e37422024. View Article : Google Scholar : PubMed/NCBI

70 

Liu R, Li F, Hao S, Hou D, Zeng X, Huang H, Sethi G, Guo J and Duan C: Low-dose olaparib improves septic cardiac function by reducing ferroptosis via accelerated mitophagy flux. Pharmacol Res. 200:1070562024. View Article : Google Scholar : PubMed/NCBI

71 

Ng PY, Ng AK, Ip A, Wu MZ, Guo R and Yiu KH: Risk of ICU admission and related mortality in patients with sodium-glucose cotransporter 2 inhibitors and dipeptidyl peptidase-4 inhibitors: A territory-wide retrospective cohort study. Crit Care Med. 51:1074–1085. 2023. View Article : Google Scholar : PubMed/NCBI

72 

Wu MZ, Chandramouli C, Wong PF, Chan YH, Li HL, Yu SY, Tse YK, Ren QW, Yu SY, Tse HF, et al: Risk of sepsis and pneumonia in patients initiated on SGLT2 inhibitors and DPP-4 inhibitors. Diabetes Metab. 48:1013672022. View Article : Google Scholar : PubMed/NCBI

73 

Zhou Y, Chen Y, Li J, Fu Z, Chen Q, Zhang W, Luo H and Xie M: The development of endoplasmic reticulum-related gene signatures and the immune infiltration analysis of sepsis. Front Immunol. 14:11837692023. View Article : Google Scholar : PubMed/NCBI

74 

Xu J, Zhu M, Luo P and Gong Y: Machine learning screening and validation of panoptosis-related gene signatures in sepsis. J Inflamm Res. 17:4765–4780. 2024. View Article : Google Scholar : PubMed/NCBI

75 

Wu XL and Guo YN: Role of cellular senescence genes and immune infiltration in sepsis and sepsis-induced ARDS based on bioinformatics analysis. J Inflamm Res. 17:9119–9133. 2024. View Article : Google Scholar : PubMed/NCBI

76 

Luo S, Lyu Z, Ge L, Li Y, Liu Y, Yuan Y, Zhao R, Huang L, Zhao J, Huang H and Luo Y: Ataxia telangiectasia mutated protects against lipopolysaccaride-induced blood-brain barrier disruption by regulating ATK/DRP1-mediated mitochondrial homeostasis. Shock. 60:100–109. 2023. View Article : Google Scholar : PubMed/NCBI

77 

Figueiredo N, Chora A, Raquel H, Pejanovic N, Pereira P, Hartleben B, Neves-Costa A, Moita C, Pedroso D, Pinto A, et al: Anthracyclines induce DNA damage response-mediated protection against severe sepsis. Immunity. 39:874–884. 2013. View Article : Google Scholar : PubMed/NCBI

78 

Vliegen G, Kehoe K, Bracke A, De Hert E, Verkerk R, Fransen E, Jongers B'Peters E, Lambeir AM, Kumar-Singh S, et al: Dysregulated activities of proline-specific enzymes in septic shock patients (sepsis-2). PLoS One. 15:e02315552020. View Article : Google Scholar : PubMed/NCBI

79 

Chen G, Zhang W, Wang C, Hu Y and Li S: Screening therapeutic core genes in sepsis using network pharmacology and single-cell RNA sequencing. Biochem Genet. March 20–2025.(Epub ahead of print). View Article : Google Scholar

80 

Rim J, Gallini J, Jasien C, Cui X, Phillips L, Trammell A and Sadikot RT: Use of oral anti-diabetic drugs and risk of hospital and intensive care unit admissions for infections. Am J Med Sci. 364:53–58. 2022. View Article : Google Scholar : PubMed/NCBI

81 

Brabenec L, Müller M, Hellenthal KEM, Karsten OS, Pryvalov H, Otto M, Holthenrich A, Matos ALL, Weiss R, Kintrup S, et al: Targeting procalcitonin protects vascular barrier integrity. Am J Respir Crit Care Med. 206:488–500. 2022. View Article : Google Scholar : PubMed/NCBI

82 

Wang SC, Wang XY, Liu CT, Chou RH, Chen ZB, Huang PH and Lin SJ: The dipeptidyl peptidase-4 inhibitor linagliptin ameliorates endothelial inflammation and microvascular thrombosis in a sepsis mouse model. Int J Mol Sci. 23:30652022. View Article : Google Scholar : PubMed/NCBI

83 

Kröller-Schön S, Knorr M, Hausding M, Oelze M, Schuff A, Schell R, Sudowe S, Scholz A, Daub S, Karbach S, et al: Glucose-independent improvement of vascular dysfunction in experimental sepsis by dipeptidyl-peptidase 4 inhibition. Cardiovasc Res. 96:140–149. 2012. View Article : Google Scholar : PubMed/NCBI

84 

Steven S, Hausding M, Kröller-Schön S, Mader M, Mikhed Y, Stamm P, Zinßius E, Pfeffer A, Welschof P, Agdauletova S, et al: Gliptin and GLP-1 analog treatment improves survival and vascular inflammation/dysfunction in animals with lipopolysaccharide-induced endotoxemia. Basic Res Cardiol. 110:62015. View Article : Google Scholar : PubMed/NCBI

85 

Zhang N, Tang S, Zhang J, Pei B, Pang T and Sun G: The dipeptidyl peptidase-4 inhibitor linagliptin ameliorates LPS-induced acute lung injury by maintenance of pulmonary microvascular barrier via activating the Epac1/AKT pathway. Biomed Pharmacother. 155:1137042022. View Article : Google Scholar : PubMed/NCBI

86 

Delic D, Klein T, Wohnhaas CT, Feng H, Lin X, Zhang JR and Wu D: Dipeptidyl peptidase-4 inhibitor linagliptin reduces inflammatory response, ameliorates tissue edema formation, and improves survival in severe sepsis. Biomed Pharmacother. 182:1177782025. View Article : Google Scholar : PubMed/NCBI

87 

Steven S, Jurk K, Kopp M, Kröller-Schön S, Mikhed Y, Schwierczek K, Roohani S, Kashani F, Oelze M, Klein T, et al: Glucagon-like peptide-1 receptor signalling reduces microvascular thrombosis, nitro-oxidative stress and platelet activation in endotoxaemic mice. Br J Pharmacol. 174:1620–1632. 2017. View Article : Google Scholar : PubMed/NCBI

88 

Dai W, Zheng P, Luo D, Xie Q, Liu F, Shao Q, Zhao N and Qian K: LPIN1 is a regulatory factor associated with immune response and inflammation in sepsis. Front Immunol. 13:8201642022. View Article : Google Scholar : PubMed/NCBI

89 

He S, He Y, Deng L, Guo Y, Wang X, Wang Q, Luo L and Liu Q: Identification of RRM2 as a key ferroptosis-related gene in sepsis. Inflamm Res. 73:459–473. 2024. View Article : Google Scholar : PubMed/NCBI

90 

Liu CY, Yang YS, Pei MQ, Zhang Y, Chen WC, Liang JW and He HF: Systematic analysis based on bioinformatics and experimental validation identifies Alox5 as a novel therapeutic target of quercetin for sepsis. Ann Med. 56:24110152024. View Article : Google Scholar : PubMed/NCBI

91 

Pei S, Liu J, Wang Z, Fan Y, Meng S, Huang X, Cui Y and Xie K: Genetic analysis of diagnostic and therapeutic potential for ferroptosis in postoperative sepsis. Int Immunopharmacol. 147:1140422025. View Article : Google Scholar : PubMed/NCBI

92 

Martin MD, Badovinac VP and Griffith TS: CD4 T Cell Responses and the Sepsis-Induced Immunoparalysis State. Front Immunol. 11:13642020. View Article : Google Scholar : PubMed/NCBI

93 

Heidarian M, Griffith TS and Badovinac VP: Sepsis-induced changes in differentiation, maintenance, and function of memory CD8 T Cell subsets. Front Immunol. 14:11300092023. View Article : Google Scholar : PubMed/NCBI

94 

Kong Z, Cai S, Xie W, Chen J, Xie J, Yang F, Li Z, Bai X and Liu T: CD4 + T Cells ferroptosis is associated with the development of sepsis in severe polytrauma patients. Int Immunopharmacol. 127:1113772024. View Article : Google Scholar : PubMed/NCBI

95 

Qu G, Liu H, Li J, Huang S, Zhao N, Zeng L and Deng J: GPX4 is a key ferroptosis biomarker and correlated with immune cell populations and immune checkpoints in childhood sepsis. Sci Rep. 13:113582023. View Article : Google Scholar : PubMed/NCBI

96 

Wu J, Liu Q, Zhang X, Tan M, Li X, Liu P, Wu L, Jiao F, Lin Z and Wu X: The interaction between STING and NCOA4 exacerbates lethal sepsis by orchestrating ferroptosis and inflammatory responses in macrophages. Cell Death Dis. 13:6532022. View Article : Google Scholar : PubMed/NCBI

Related Articles

  • Abstract
  • View
  • Download
  • Twitter
Copy and paste a formatted citation
Spandidos Publications style
Wu M, Zou Z, Peng Y and Luo S: Combination of machine learning and protein‑protein interaction network established one ATM‑DPP4‑TXN ferroptotic diagnostic model with experimental validation. Mol Med Rep 32: 239, 2025.
APA
Wu, M., Zou, Z., Peng, Y., & Luo, S. (2025). Combination of machine learning and protein‑protein interaction network established one ATM‑DPP4‑TXN ferroptotic diagnostic model with experimental validation. Molecular Medicine Reports, 32, 239. https://doi.org/10.3892/mmr.2025.13604
MLA
Wu, M., Zou, Z., Peng, Y., Luo, S."Combination of machine learning and protein‑protein interaction network established one ATM‑DPP4‑TXN ferroptotic diagnostic model with experimental validation". Molecular Medicine Reports 32.3 (2025): 239.
Chicago
Wu, M., Zou, Z., Peng, Y., Luo, S."Combination of machine learning and protein‑protein interaction network established one ATM‑DPP4‑TXN ferroptotic diagnostic model with experimental validation". Molecular Medicine Reports 32, no. 3 (2025): 239. https://doi.org/10.3892/mmr.2025.13604
Copy and paste a formatted citation
x
Spandidos Publications style
Wu M, Zou Z, Peng Y and Luo S: Combination of machine learning and protein‑protein interaction network established one ATM‑DPP4‑TXN ferroptotic diagnostic model with experimental validation. Mol Med Rep 32: 239, 2025.
APA
Wu, M., Zou, Z., Peng, Y., & Luo, S. (2025). Combination of machine learning and protein‑protein interaction network established one ATM‑DPP4‑TXN ferroptotic diagnostic model with experimental validation. Molecular Medicine Reports, 32, 239. https://doi.org/10.3892/mmr.2025.13604
MLA
Wu, M., Zou, Z., Peng, Y., Luo, S."Combination of machine learning and protein‑protein interaction network established one ATM‑DPP4‑TXN ferroptotic diagnostic model with experimental validation". Molecular Medicine Reports 32.3 (2025): 239.
Chicago
Wu, M., Zou, Z., Peng, Y., Luo, S."Combination of machine learning and protein‑protein interaction network established one ATM‑DPP4‑TXN ferroptotic diagnostic model with experimental validation". Molecular Medicine Reports 32, no. 3 (2025): 239. https://doi.org/10.3892/mmr.2025.13604
Follow us
  • Twitter
  • LinkedIn
  • Facebook
About
  • Spandidos Publications
  • Careers
  • Cookie Policy
  • Privacy Policy
How can we help?
  • Help
  • Live Chat
  • Contact
  • Email to our Support Team