Spandidos Publications Logo
  • About
    • About Spandidos
    • Aims and Scopes
    • Abstracting and Indexing
    • Editorial Policies
    • Reprints and Permissions
    • Job Opportunities
    • Terms and Conditions
    • Contact
  • Journals
    • All Journals
    • Oncology Letters
      • Oncology Letters
      • Information for Authors
      • Editorial Policies
      • Editorial Board
      • Aims and Scope
      • Abstracting and Indexing
      • Bibliographic Information
      • Archive
    • International Journal of Oncology
      • International Journal of Oncology
      • Information for Authors
      • Editorial Policies
      • Editorial Board
      • Aims and Scope
      • Abstracting and Indexing
      • Bibliographic Information
      • Archive
    • Molecular and Clinical Oncology
      • Molecular and Clinical Oncology
      • Information for Authors
      • Editorial Policies
      • Editorial Board
      • Aims and Scope
      • Abstracting and Indexing
      • Bibliographic Information
      • Archive
    • Experimental and Therapeutic Medicine
      • Experimental and Therapeutic Medicine
      • Information for Authors
      • Editorial Policies
      • Editorial Board
      • Aims and Scope
      • Abstracting and Indexing
      • Bibliographic Information
      • Archive
    • International Journal of Molecular Medicine
      • International Journal of Molecular Medicine
      • Information for Authors
      • Editorial Policies
      • Editorial Board
      • Aims and Scope
      • Abstracting and Indexing
      • Bibliographic Information
      • Archive
    • Biomedical Reports
      • Biomedical Reports
      • Information for Authors
      • Editorial Policies
      • Editorial Board
      • Aims and Scope
      • Abstracting and Indexing
      • Bibliographic Information
      • Archive
    • Oncology Reports
      • Oncology Reports
      • Information for Authors
      • Editorial Policies
      • Editorial Board
      • Aims and Scope
      • Abstracting and Indexing
      • Bibliographic Information
      • Archive
    • Molecular Medicine Reports
      • Molecular Medicine Reports
      • Information for Authors
      • Editorial Policies
      • Editorial Board
      • Aims and Scope
      • Abstracting and Indexing
      • Bibliographic Information
      • Archive
    • World Academy of Sciences Journal
      • World Academy of Sciences Journal
      • Information for Authors
      • Editorial Policies
      • Editorial Board
      • Aims and Scope
      • Abstracting and Indexing
      • Bibliographic Information
      • Archive
    • International Journal of Functional Nutrition
      • International Journal of Functional Nutrition
      • Information for Authors
      • Editorial Policies
      • Editorial Board
      • Aims and Scope
      • Abstracting and Indexing
      • Bibliographic Information
      • Archive
    • International Journal of Epigenetics
      • International Journal of Epigenetics
      • Information for Authors
      • Editorial Policies
      • Editorial Board
      • Aims and Scope
      • Abstracting and Indexing
      • Bibliographic Information
      • Archive
    • Medicine International
      • Medicine International
      • Information for Authors
      • Editorial Policies
      • Editorial Board
      • Aims and Scope
      • Abstracting and Indexing
      • Bibliographic Information
      • Archive
  • Articles
  • Information
    • Information for Authors
    • Information for Reviewers
    • Information for Librarians
    • Information for Advertisers
    • Conferences
  • Language Editing
Spandidos Publications Logo
  • About
    • About Spandidos
    • Aims and Scopes
    • Abstracting and Indexing
    • Editorial Policies
    • Reprints and Permissions
    • Job Opportunities
    • Terms and Conditions
    • Contact
  • Journals
    • All Journals
    • Biomedical Reports
      • Information for Authors
      • Editorial Policies
      • Editorial Board
      • Aims and Scope
      • Abstracting and Indexing
      • Bibliographic Information
      • Archive
    • Experimental and Therapeutic Medicine
      • Information for Authors
      • Editorial Policies
      • Editorial Board
      • Aims and Scope
      • Abstracting and Indexing
      • Bibliographic Information
      • Archive
    • International Journal of Epigenetics
      • Information for Authors
      • Editorial Policies
      • Editorial Board
      • Aims and Scope
      • Abstracting and Indexing
      • Bibliographic Information
      • Archive
    • International Journal of Functional Nutrition
      • Information for Authors
      • Editorial Policies
      • Editorial Board
      • Aims and Scope
      • Abstracting and Indexing
      • Bibliographic Information
      • Archive
    • International Journal of Molecular Medicine
      • Information for Authors
      • Editorial Policies
      • Editorial Board
      • Aims and Scope
      • Abstracting and Indexing
      • Bibliographic Information
      • Archive
    • International Journal of Oncology
      • Information for Authors
      • Editorial Policies
      • Editorial Board
      • Aims and Scope
      • Abstracting and Indexing
      • Bibliographic Information
      • Archive
    • Medicine International
      • Information for Authors
      • Editorial Policies
      • Editorial Board
      • Aims and Scope
      • Abstracting and Indexing
      • Bibliographic Information
      • Archive
    • Molecular and Clinical Oncology
      • Information for Authors
      • Editorial Policies
      • Editorial Board
      • Aims and Scope
      • Abstracting and Indexing
      • Bibliographic Information
      • Archive
    • Molecular Medicine Reports
      • Information for Authors
      • Editorial Policies
      • Editorial Board
      • Aims and Scope
      • Abstracting and Indexing
      • Bibliographic Information
      • Archive
    • Oncology Letters
      • Information for Authors
      • Editorial Policies
      • Editorial Board
      • Aims and Scope
      • Abstracting and Indexing
      • Bibliographic Information
      • Archive
    • Oncology Reports
      • Information for Authors
      • Editorial Policies
      • Editorial Board
      • Aims and Scope
      • Abstracting and Indexing
      • Bibliographic Information
      • Archive
    • World Academy of Sciences Journal
      • Information for Authors
      • Editorial Policies
      • Editorial Board
      • Aims and Scope
      • Abstracting and Indexing
      • Bibliographic Information
      • Archive
  • Articles
  • Information
    • For Authors
    • For Reviewers
    • For Librarians
    • For Advertisers
    • Conferences
  • Language Editing
Login Register Submit
  • This site uses cookies
  • You can change your cookie settings at any time by following the instructions in our Cookie Policy. To find out more, you may read our Privacy Policy.

    I agree
Search articles by DOI, keyword, author or affiliation
Search
Advanced Search
presentation
Molecular Medicine Reports
Join Editorial Board Propose a Special Issue
Print ISSN: 1791-2997 Online ISSN: 1791-3004
Journal Cover
September-2025 Volume 32 Issue 3

Full Size Image

Sign up for eToc alerts
Recommend to Library

Journals

International Journal of Molecular Medicine

International Journal of Molecular Medicine

International Journal of Molecular Medicine is an international journal devoted to molecular mechanisms of human disease.

International Journal of Oncology

International Journal of Oncology

International Journal of Oncology is an international journal devoted to oncology research and cancer treatment.

Molecular Medicine Reports

Molecular Medicine Reports

Covers molecular medicine topics such as pharmacology, pathology, genetics, neuroscience, infectious diseases, molecular cardiology, and molecular surgery.

Oncology Reports

Oncology Reports

Oncology Reports is an international journal devoted to fundamental and applied research in Oncology.

Experimental and Therapeutic Medicine

Experimental and Therapeutic Medicine

Experimental and Therapeutic Medicine is an international journal devoted to laboratory and clinical medicine.

Oncology Letters

Oncology Letters

Oncology Letters is an international journal devoted to Experimental and Clinical Oncology.

Biomedical Reports

Biomedical Reports

Explores a wide range of biological and medical fields, including pharmacology, genetics, microbiology, neuroscience, and molecular cardiology.

Molecular and Clinical Oncology

Molecular and Clinical Oncology

International journal addressing all aspects of oncology research, from tumorigenesis and oncogenes to chemotherapy and metastasis.

World Academy of Sciences Journal

World Academy of Sciences Journal

Multidisciplinary open-access journal spanning biochemistry, genetics, neuroscience, environmental health, and synthetic biology.

International Journal of Functional Nutrition

International Journal of Functional Nutrition

Open-access journal combining biochemistry, pharmacology, immunology, and genetics to advance health through functional nutrition.

International Journal of Epigenetics

International Journal of Epigenetics

Publishes open-access research on using epigenetics to advance understanding and treatment of human disease.

Medicine International

Medicine International

An International Open Access Journal Devoted to General Medicine.

Journal Cover
September-2025 Volume 32 Issue 3

Full Size Image

Sign up for eToc alerts
Recommend to Library

  • Article
  • Citations
    • Cite This Article
    • Download Citation
    • Create Citation Alert
    • Remove Citation Alert
    • Cited By
  • Similar Articles
    • Related Articles (in Spandidos Publications)
    • Similar Articles (Google Scholar)
    • Similar Articles (PubMed)
  • Download PDF
  • Download XML
  • View XML
Article Open Access

miR‑145 and miR‑23b co‑transfection decreases proliferation, migration, invasion and protein levels of c‑MYC, ZEB1 and ABCB1 in epithelial ovarian cancer cell lines

  • Authors:
    • Allison Fredes‑Garrido
    • Álvaro Armijo Cruz
    • Gloria M. Calaf
    • Maritza P. Garrido
    • Carmen Romero
  • View Affiliations / Copyright

    Affiliations: Laboratory of Endocrinology and Reproductive Biology, Clinical Hospital University of Chile, Santiago 8380456, Chile, Institute of Advanced Research, University of Tarapacá, Arica 1000000, Chile
    Copyright: © Fredes‑Garrido et al. This is an open access article distributed under the terms of Creative Commons Attribution License.
  • Article Number: 246
    |
    Published online on: July 8, 2025
       https://doi.org/10.3892/mmr.2025.13611
  • Expand metrics +
Metrics: Total Views: 0 (Spandidos Publications: | PMC Statistics: )
Metrics: Total PDF Downloads: 0 (Spandidos Publications: | PMC Statistics: )
Cited By (CrossRef): 0 citations Loading Articles...

This article is mentioned in:



Abstract

MicroRNAs (miRs) are non‑coding RNAs that prevent the translation of mRNAs. miRs participate in cellular processes such as cell proliferation, migration and invasion, acting as oncogenes or tumor suppressors. In epithelial ovarian cancer (EOC), a decrease in tumor suppressor miRs, such as miR‑145 and miR‑23b, regulates the mRNAs of oncogenic proteins. The present study aimed to determine whether the co‑transfection of two oncosuppressor miRs (miR‑145‑5p and miR‑23b‑3p) decreased the proliferation, migration, invasion, and protein levels of c‑MYC, zinc finger E‑box binding homeobox 1 (ZEB1) and ATP binding cassette subfamily B1 (ABCB1) in EOC cell lines (A2780, SKOV‑3 and OV‑90). Reverse transcription‑quantitative PCR was employed to determine miR expression after co‑transfection. Cell proliferation was evaluated by Ki‑67 immunofluorescence staining and Ki‑67 positive cell counting. Transwell inserts, both with and without Matrigel, were used to assess invasion and migration, respectively. c‑MYC, ZEB1 and ABCB1 protein expression was determined by western blot analysis. The co‑transfection of miR‑145 and miR‑23b resulted in decreased proliferation, migration and invasion, along with reduced protein expression levels of c‑MYC, ZEB1 and ABCB1 in EOC cells. The combination of miR‑23b and miR‑145 transfection in EOC cells exhibited good antitumor effects, thus supporting the design of future complementary therapies for EOC.

Introduction

Ovarian cancer (OC) is a heterogeneous malignancy arising from different cell types present in the ovary; however, epithelial OC (EOC), which originates from epithelial cells, constitutes the most common form in women of all ethnicities, accounting for ~90% of all OC cases (1). In epidemiological terms, OC does not have the highest incidence; rather, it possesses the lowest survival rate among gynecological types of cancer, exceeding the mortality rates of endometrial and cervical cancer (2). This neoplasm presents non-specific symptoms, complicating early detection and diagnosis. Consequently, OC is diagnosed at advanced stages when metastasis has occurred, resulting in a low survival rate of ~29% (3–5). A considerable issue affecting the prognosis of patients with EOC is the development of chemoresistance to existing drugs and the EOC chemotherapy regimen has remained largely unchanged for decades (6,7). Therefore, novel therapies have been proposed to complement existing drugs, including endogenous components with antitumor effects, such as microRNAs (miRs) (8).

miRs are non-coding RNAs (ncRNAs) comprising 18–25 nucleotides that regulate mRNAs by driving gene silencing through binding to the 3′untranslated regions (UTRs) of target mRNAs. The regulation depends on the entire or partial complementary binding of miR-mRNAs, and this can modulate the expression of proteins involved in cell proliferation, migration and invasion (9–11). Therefore, deregulation of miR levels can lead to the development of different pathologies such as cancer (12,13). EOC is characterized by rapid growth and high angiogenic potential, which are promoted by growth factors such as nerve growth factor (NGF) (14,15). NGF interacts with the tropomyosin receptor kinase A (TRKA) to act on tumor cells, promoting proliferation, migration and angiogenesis through the expression of oncogenic proteins such as c-MYC (10,16–18). Computational and functional analyses have revealed that oncogenic proteins increased by NGF may be regulated by miRs (10). Cancer is characterized by a decrease in tumor suppressor miRs, which regulate mRNAs originating from oncogenes. A reduction in tumor suppressor miRs will increase the translation of oncogenic proteins such as c-MYC, zinc finger E-box binding homeobox 1 (ZEB1) and ATP binding cassette subfamily B1 (ABCB1), which are involved in proliferation, metastasis and chemoresistance in various types of cancer, including endometrial and ovarian cancer (19–25). miR-145 and miR-23b are tumor suppressor miRs that are downregulated during the progression of EOC due to the influence of NGF (10,26).

Studies have indicated that two or more miRs hybridize simultaneously with the same transcript, which can enhance their effect (27–29). The individual incorporation of miR-145 or miR-23b decreases protein levels, such as that of the transcription factor Sp1, which is involved in carcinogenesis, suggesting that these miRs can regulate similar mRNAs (30,31). However, miR-145 and miR-23b possess different target mRNAs, and thus, may complement each other to regulate proliferation, migration, invasion and chemoresistance (10).

One of the targets of miR-145 is the ABCB1 transporter, which is related to chemoresistance in different types of cancer, including OC, by increasing the efflux of chemotherapeutic agents such as paclitaxel (32–34). In addition, studies have revealed that decreased miR-145 expression may contribute to cisplatin resistance in OC (35,36). Furthermore, overexpression of miR-145 decreases c-MYC levels in EOC cells (10). Computational analysis has revealed that miR-23b targets the transcriptional factor ZEB1, which has been implicated in the epithelial-mesenchymal transition (EMT) (37–39). Furthermore, ZEB1 can promote cisplatin chemoresistance in OC cells (40).

Our previous studies revealed that NGF/TRKA can regulate miR-145 and miR-23, which are both downregulated in OC (10,26). Considering that miR-145 and miR-23b have distinct mRNA targets, each regulating the expression of different oncogenic proteins, and considering the evidence of shared mRNA targets (10,12,26,41), we hypothesized that the overexpression of miR-145 and miR-23b could markedly decrease cell proliferation, migration and invasion, as well as the protein levels of c-MYC, ZEB1 and ABCB1.

Materials and methods

EOC cell lines

A2780, SKOV-3 and OV-90 EOC cell lines were used. The A2780 cells originate from a human patient with primary EOC without chemotherapy treatment, and were obtained from the European Collection of Authenticated Cell Cultures. The SKOV-3 cells are derived from the ascites of a patient with EOC, whereas the OV-90 cells correspond to high-grade human EOC cell lines originating from metastases; these two cell lines were acquired from the American Type Culture Collection.

Cell culture

A2780, SKOV-3 and OV-90 cells were cultured in RPMI 1640 medium (Gibco; Thermo Fischer Scientific, Inc.) supplemented with 10% charcoal/dextran treated fetal bovine serum (FBS; HyClone; Cytiva) at 37°C with 5% CO2. Once the cells reached 80% confluence, they were plated for transfection.

Transient transfection

Cell lines were transfected with miR-145-5p mimics (30 nM; sense, 5′-GUCCAGUUUUCCCAGGAAUCCCU-3′ and antisense, 5′-AGGGAUUCCUGGGAAAACUGGAC-3′), miR-23b-3p mimics (30 nM; sense, 5′-AUCACAUUGCCAGGGAUUACC-3′ and antisense, 5′-GGUAAUCCCUGGCAAUGUGAU-3′) and a mixture of both miRs at 30 nM concentrations (Integrated DNA Technologies, Inc.) using Viafect transfection reagent (cat. no. E498A; Promega Corporation) at a concentration of 2 µl/ml according to the manufacturer's protocol. Transfection was conducted at 37°C for 48 h (or the time indicated for each experiment) in RPMI 1640 medium supplemented with 2% FBS. As a negative control, cells were transfected with a scrambled sequence (Sc; cat. no. SC-37007; Santa Cruz Biotechnology, Inc.) at a final concentration of 10 nM under the aforementioned conditions. For the control condition, cells were maintained at 37°C for 48 h (or the time indicated for each experiment) in RPMI with 2% FBS and Viafect transfection reagent at a concentration of 2 µl/ml. The transfection efficiency was assessed by measuring the expression levels of each miR using reverse transcription-quantitative PCR (RT-qPCR).

Extraction of miRs and RT-qPCR of EOC cell lines

A total of 500,000 cells were seeded in 6-well plates and transfected as aforementioned. Extraction of miRs was carried out using chemical and mechanical lysis using QIAzol lysis reagent (Qiagen, Inc.), followed by the miRNeasy kit (Qiagen, Inc.), according to the manufacturer's instructions. The miScript II RT kit (cat. no. 218161; Qiagen, Inc.) was used for the reverse transcription of RNA into cDNA, adhering to the manufacturer's protocol for miRs.

To detect miR-145 and miR-23b levels, the miScript SYBR Green qPCR Kit (cat. no. 218076; Qiagen, Inc.) was used in a StepOne Real-Time PCR thermal cycler (Applied Biosystems; Thermo Fisher Scientific, Inc.). Ready-to-use miR-145 (5′-GUCCAGUUUUCCCAGGAAUCCCU-3′) and miR-23b (5′-AUCACAUUGCCAGGGAUUACC-3′) forward primers were selected for qPCR (cat. nos. MS00003528 and MS00031647; Qiagen, Inc.). Small nuclear RNA U6 (forward primer, 5′-CGCTTCGGCAGCACATATACTA-3′; cat. no. MS00033740; Qiagen, Inc.) was used as a miR housekeeping control. The reverse primer is included in the miScript SYBR Green qPCR kit (cat. no. 218076; Qiagen, Inc.) and is designed specifically for this purpose. Nuclease-free water was used as a negative control. The thermocycling conditions were as follows: Initial denaturation at 95°C for 15 min, followed by 40 cycles of denaturation at 94°C for 15 sec, annealing at 55°C for 30 sec and extension at 70°C for 30 sec. mRNA levels were quantified using the 2−∆∆Cq method (42).

Immunofluorescence staining of Ki-67 to evaluate proliferation in EOC cell lines

EOC cells were seeded in 24-well plates (50,000 cells/well) containing round coverslips. Cells were transfected with miR-145, miR-23b or the combination as aforementioned. After 48 h, cells were washed with 1X PBS and subsequently fixed with 4% paraformaldehyde in 1X PBS for 15 min at room temperature. Cells were then permeabilized with 0.3% Triton X-100 for 10 min and blocked with PBS containing 2% BSA (MilliporeSigma) for 5 min at room temperature, to prevent non-specific binding of the primary antibody. Samples were incubated overnight at 4°C with anti-Ki-67 mouse monoclonal primary antibody (cat. no. SC-23900; Santa Cruz Biotechnology, Inc.) at a 1:300 dilution in PBS containing 2% BSA. The secondary antibody used was Goat anti-Mouse IgG Alexa Fluor 594 (cat. no. A11005; Molecular Probes; Thermo Fisher Scientific, Inc.), diluted to 1:200 in PBS containing 2% BSA and incubated for 1 h at 37°C. ProLong Gold Antifade with DAPI (cat. no. 8961S; Cell Signaling Technology, Inc.) was used at room temperature for 24 h to mount the coverslips, allowing visualization of cell nuclei. Immunofluorescence staining was detected using a fluorescence microscope (Olympus BX51TF; Olympus Corporation). The stained area from 4–6 fields of view was evaluated per condition using Image Pro-Plus 6.2 software (Media Cybernetics, Inc.).

Ki-67-positive cell counting

Cell counting was carried out using the images obtained from the Ki-67 immunofluorescence assays, conducted as aforementioned, using Fiji ImageJ software (version 1,53e; National Institutes of Health). For each condition, 4–6 fields of view were analyzed using fluorescence microscopy.

Evaluation of cell migration

A total of 800,000 cells were seeded in 6-well plates to evaluate the effect of miR-145 and miR-23b co-transfection on the migration of EOC cells. Cells were transfected as aforementioned for 48 h (A2780 cells) or 4 h (SKOV-3 and OV-90 cells). After the transfection period, migration was evaluated using the BioCoat kit (Corning, Inc.). A total of ~100,000 EOC cells transfected with miRs and previously resuspended in RPMI without FBS, were introduced into the upper chamber of the inserts, which were coated on the bottom with 0.003 mg/ml fibronectin (for A2780 and SKOV-3 cells) or 0.01 mg/ml fibronectin (for OV-90 cells). The inserts were placed in RPMI medium with 10% FBS, serving as a cell attractant. EOC cells were allowed to migrate for a duration that was shorter than their respective cell doubling period to evaluate their migratory potential (43–45). A2780 cells were allowed to migrate at 37°C for 8 h, whereas SKOV-3 and OV-90 cells were allowed to migrate at 37°C for 4 and 24 h, respectively. Cells that migrated were fixed and stained with 0.1% crystal violet in 99.8% methanol for 1 h at room temperature. Cells that crossed the insert and remained attached to the lower membrane surface were observed under a light microscope (Olympus BX51TF; Olympus Corporation) and 6–8 images for each experimental condition were obtained. The cells in each image were counted using the Fiji ImageJ program. The effect of the transfection reagent only (Control) and Sc on the migration of EOC cells was determined to corroborate that no significant differences existed between these conditions. The Control condition was chosen as the control for all of the results.

Evaluation of cellular invasion

A total of 800,000 EOC cells were seeded in 6-well plates and transfected as described in the transient transfection and evaluation of cell migration sections. To assess cell invasion, the commercial BioCoat kit (Corning, Inc.) was used, comprising Matrigel-coated Transwell inserts. The Matrigel inserts were hydrated for 2 h at 37°C with RPMI medium without FBS prior to use. Subsequently, the inserts were positioned in a 24-well plate containing RPMI medium with 10% FBS as an attractant. A total of 100,000 previously transfected cells in RPMI medium without FBS were added to the upper chamber of the insert. EOC cells were allowed to invade for a shorter time period than their respective cell doubling time to evaluate invasion (41–43). The invasion assay was carried out for 16 h (SKOV-3 cells) or 24 h (A2780 and OV-90 cells) at 37°C. Invading cells were fixed in methanol at −20°C for 2 min and then stained with 1% toluidine blue overnight at room temperature. The inserts were observed under a light microscope (Olympus BX51TF; Olympus Corporation) to obtain images (6–8 images for each experimental condition) of cells attached to the lower surface of the membrane (cells that crossed the insert). Images were analyzed using the Fiji ImageJ program. The effect of the Control and Sc on the invasion of EOC cells was determined to corroborate that there were no significant differences between these conditions.

Protein determination by western blotting

To obtain proteins, 500,000 EOC cells were seeded and transfected for 48 h with miR-145 and miR23-b, as described in the transfection section. Protein extraction was conducted using RIPA lysis buffer (50 mM Tris-HCl, 150 mM NaCl, 0.1% SDS, 0.5% sodium deoxycholate and 1% Triton X-100; pH 8.0) and a 1X protease and phosphatase inhibitor cocktail (cat. no. 1861284; Thermo Fisher Scientific, Inc.). The cells were scraped on ice for 5 min and the lysate was sonicated (2 times for 5 sec each) on ice to complete lysis. The BCA Protein Assay kit (cat. no. 23227; Thermo Fisher Scientific, Inc.) was used for protein quantification.

Western blotting was performed as previously described (14). The protocol involved electrophoresis of proteins (c-MYC, 50 µg of protein for OV-90 and A2780 cells, and 80 µg of protein for SKOV-3 cells was loaded; ZEB1, 50 µg of protein for SKOV-3 and A2780 cells, and 80 µg of protein was loaded for OV-90 cells; and ABCB1, a total of 80 µg of protein was loaded), followed by wet transfer to a 0.45-µm nitrocellulose membrane (cat. no. NBA0858001EA; PerkinElmer, Inc.,). The membranes were blocked with 5% non-fat dry milk in Tris-Buffered Saline containing 0.1% Tween 20 at room temperature for 1 h, and then incubated with c-MYC (1:350; cat. no. D84C12; Cell Signaling Technology, Inc.), ZEB1 (1:350; cat. no. E2G6Y; Cell Signaling Technology, Inc.), ABCB1 (1:250; cat. no. D3H1Q; Cell Signaling Technology, Inc.) and β-actin (1:10,000; Merck KGaA; cat. no. A5441) primary antibodies at 4°C overnight with constant shaking. The membranes were then incubated with secondary antibodies coupled to HRP while shaking at room temperature for 1 h. Anti-rabbit (1:5,000; cat. no. 111-035-003; Jackson ImmunoResearch Laboratories, Inc.) or anti-mouse (1:500; cat. no. 115-035-003; Jackson ImmunoResearch Laboratories, Inc.) antibodies were used. Protein bands were developed using Westar Sun ECL detection reagent (cat. no. XLS063.02500; Cyanagen Srl). Chemiluminescent signals on the membrane were detected with the Image Quant LAS 500 equipment (GE Healthcare Life Sciences). The Fiji ImageJ program (National Institutes of Health) was used to semi-quantify the bands and conduct a densitometric analysis of band intensity. The results were expressed in arbitrary units. The results from each sample were normalized to the intensity of the corresponding β-actin housekeeping protein band. A molecular weight marker (cat. no. 02102-250; MaestroGen, Inc.) was used as a reference. No significant differences in protein levels were detected between the Control and Sc conditions. Therefore, the semi-quantification results of western blotting were analyzed in relation to the Control.

Statistical analysis

GraphPad Prism 8.0.2 for Windows (Dotmatics) was used for the statistical analysis. The Kruskal-Wallis test and Dunn's post hoc test were used to analyze the differences among groups. Data are presented as the mean ± SEM. P<0.05 was considered to indicate a statistically significant difference. For all the experiments, n=3 was the minimum number of repeats for statistical analysis, and n=4 was performed where specified in figures.

Results

Co-transfection of miR-145 and miR-23b decreases the proliferation of EOC cells

Transient transfection was used to assess the incorporation of the miRs into EOC cells. The transfection efficiency was evaluated using RT-qPCR. As no significant differences were observed between the Sc and Control groups, all results were compared with the Control group.

A significant increase in miR-145 and miR-23b expression was observed in all ovarian cell lines after transfection with the miR itself or the combination of miRs (Mix) (Fig. 1). The transfection of A2780 cells with miR-145 or miR-23b alone, as well as the co-transfection of both miRs, significantly decreased the levels of Ki-67 (Fig. 2A and B). Conversely, Ki-67 levels were significantly decreased only when overexpressing miR-23b and the miR mix in SKOV-3 (Fig. 2C and D) and OV-90 (Fig. 2E and F) cells; thus, the combination of both miRs decreased Ki-67 marker levels across all three cell lines, resulting in reductions of 49, 37 and 33% in A2780, SKOV-3 and OV-90 cells, respectively (Fig. 2).

Expression levels of miR-145 and
miR-23b after transfection of ovarian cancer cells. A2780, SKOV-3
and OV-90 cells were transfected with miR-145, miR-23b, Mix, Sc or
Control using Viafect reagent for 48 h at 37°C. RNU6 was used as
the control to quantify mRNA levels. n=3 for A2780, SKOV and OV-90
cells. *P<0.05 and **P<0.01 vs. Control (Kruskal-Wallis test
with Dunn's post hoc test). Data are presented as the mean ± SEM.
miR, microRNA; Mix, combination of miR-145 and miR-23b; Sc,
scrambled sequence; RNU6, small nuclear RNA U6.

Figure 1.

Expression levels of miR-145 and miR-23b after transfection of ovarian cancer cells. A2780, SKOV-3 and OV-90 cells were transfected with miR-145, miR-23b, Mix, Sc or Control using Viafect reagent for 48 h at 37°C. RNU6 was used as the control to quantify mRNA levels. n=3 for A2780, SKOV and OV-90 cells. *P<0.05 and **P<0.01 vs. Control (Kruskal-Wallis test with Dunn's post hoc test). Data are presented as the mean ± SEM. miR, microRNA; Mix, combination of miR-145 and miR-23b; Sc, scrambled sequence; RNU6, small nuclear RNA U6.

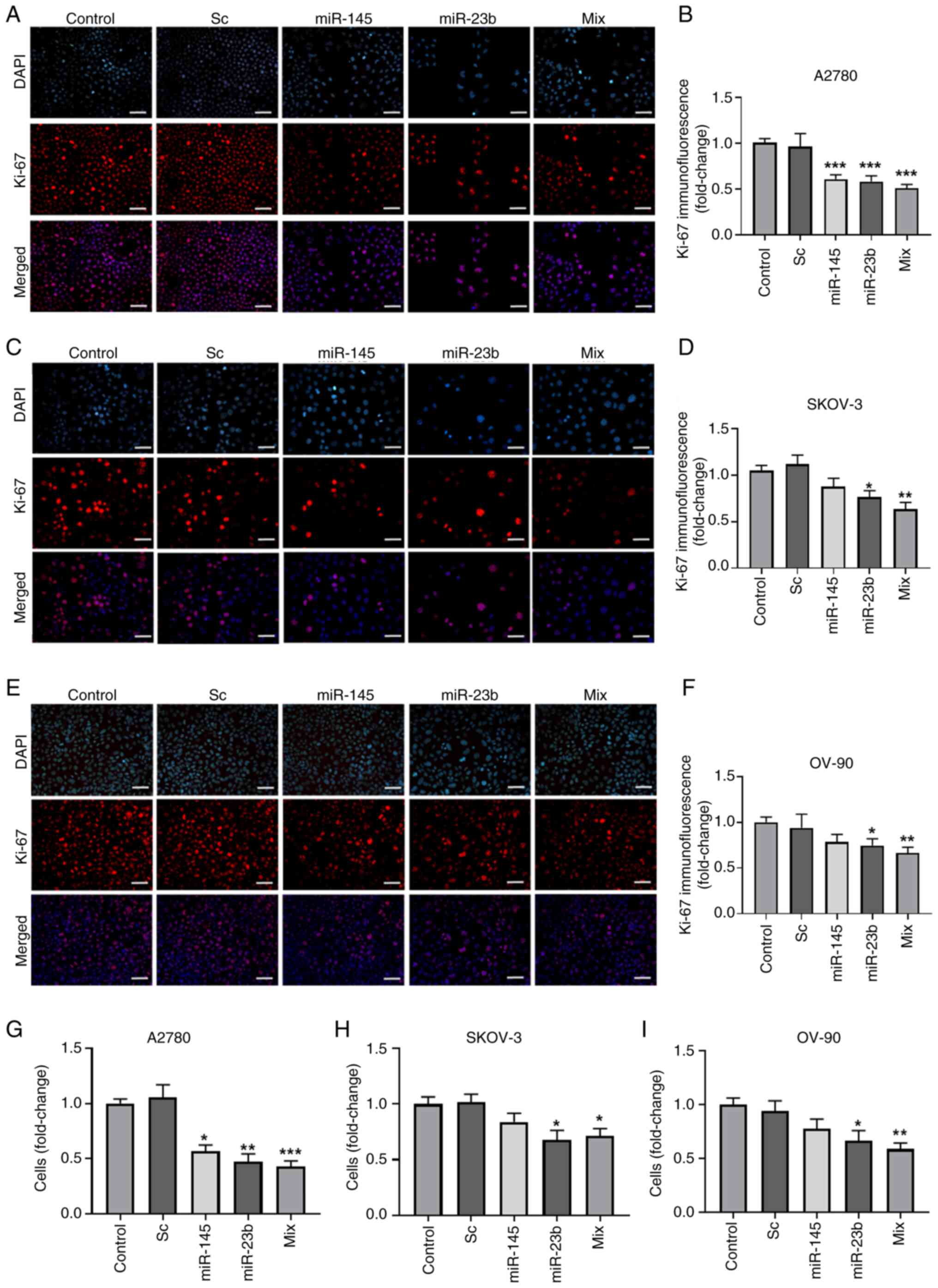
Effect of miR-145 and miR-23b
co-transfection on the proliferation of EOC cells. Cell
proliferation was assessed using Ki-67 immunofluorescence staining
and EOC cell quantification was conducted using Ki-67
immunofluorescence images (red cells). Representative
immunofluorescence images of Ki-67 (red) in (A) A2780, (C) SKOV-3
and (E) OV-90 cells. Magnification, ×400; scale bar, 50 µm.
Semi-quantitative analysis of Ki-67 immunofluorescence in (B)
A2780, (D) SKOV-3 and (F) OV-90 cells was conducted using Image
Pro-Plus 6.2 computer software. Data for semi-quantification of
fluorescence were normalized to the Control condition. n=4 (4–6
images per condition). Semi-quantitative analysis of Ki-67-positive
EOC cells (red) in (G) A2780, (H) SKOV-3 and (I) OV-90 cells was
carried out using the Fiji ImageJ program. n=4 (3–4 images per
condition were analyzed; magnification, ×400). Conditions were
normalized to the Control. *P<0.05, **P<0.01 and
***P<0.001 compared vs. Control (Kruskal-Wallis test with Dunn's
post hoc test). Data are presented as the mean ± SEM. miR,
microRNA; EOC, epithelial ovarian cancer; Mix, combination of
miR-145 and miR-23b; Sc, scrambled sequence.

Figure 2.

Effect of miR-145 and miR-23b co-transfection on the proliferation of EOC cells. Cell proliferation was assessed using Ki-67 immunofluorescence staining and EOC cell quantification was conducted using Ki-67 immunofluorescence images (red cells). Representative immunofluorescence images of Ki-67 (red) in (A) A2780, (C) SKOV-3 and (E) OV-90 cells. Magnification, ×400; scale bar, 50 µm. Semi-quantitative analysis of Ki-67 immunofluorescence in (B) A2780, (D) SKOV-3 and (F) OV-90 cells was conducted using Image Pro-Plus 6.2 computer software. Data for semi-quantification of fluorescence were normalized to the Control condition. n=4 (4–6 images per condition). Semi-quantitative analysis of Ki-67-positive EOC cells (red) in (G) A2780, (H) SKOV-3 and (I) OV-90 cells was carried out using the Fiji ImageJ program. n=4 (3–4 images per condition were analyzed; magnification, ×400). Conditions were normalized to the Control. *P<0.05, **P<0.01 and ***P<0.001 compared vs. Control (Kruskal-Wallis test with Dunn's post hoc test). Data are presented as the mean ± SEM. miR, microRNA; EOC, epithelial ovarian cancer; Mix, combination of miR-145 and miR-23b; Sc, scrambled sequence.

Consistent with aforementioned results, Ki-67-positive A2780 cells (marked in red in Fig. 2A) were reduced by 43, 53 and 57% after the transfection of miR-145, miR-23b and the miR mix, respectively (Fig. 2G). In SKOV-3 cells, Ki-67-positive cells were decreased only following miR-23b (32%) and miR Mix (29%) transfection compared with the control group, while Ki-67-positive OV-90 cells were decreased by 34 and 42% following transfection with miR-23b and Mix (Fig. 2H and I). The findings from Ki-67 immunofluorescence staining and Ki-67-positive cell counting indicated that co-transfection of miR-145 and miR-23b decreased the proliferation of EOC cells.

Co-transfection of miR-145 and miR-23b decreases the migration of EOC cell lines

Cell migration was reduced by 29, 23 and 44% in A2780 cells after the transient overexpression of miR-145, miR-23b and the miR Mix, respectively, compared with the Control condition. In addition, the miR Mix significantly decreased cell migration compared with the overexpression of miR-23b only (Fig. 3A and D). Similarly, the overexpression of miR-145, miR-23b and miR Mix reduced the migration of SKOV-3 cells. Furthermore, the miR Mix significantly decreased cell migration compared with that of cells transfected with miR-145 alone (Fig. 3B and E). OV-90 cells exhibited a significant decrease in cell migration after transfection with miR-145, miR-23b and the miR Mix. Notably, OV-90 cells transfected with the miR Mix also exhibited a significant decrease in cell migration compared with those that were transfected with miR-145 or miR-23b alone (Fig. 3C and F).

Effect of miR-145 and miR-23b
co-transfection on epithelial ovarian cancer cell migration.
Migration was evaluated using Transwell inserts. Representative
images of post-treatment migration assays in (A) A2780, (B) SKOV-3
and (C) OV-90 cells. Scale bar, 50 µm. Semi-quantitative analysis
of migration data in (D) A2780, (E) SKOV-3 and (F) OV-90 cells.
Changes are presented relative to the Control. n=3 (6–8 images per
condition). *P<0.05, **P<0.01 and ***P<0.001 vs. Control
(Kruskal-Wallis test followed by Dunn's post hoc test).
aP<0.05 and aaP<0.01 vs. Mix
(Kruskal-Wallis test followed by Dunn's post hoc test). Data are
presented as the mean ± SEM. miR, microRNA; Mix, combination of
miR-145 and miR-23b; Sc, scrambled sequence.

Figure 3.

Effect of miR-145 and miR-23b co-transfection on epithelial ovarian cancer cell migration. Migration was evaluated using Transwell inserts. Representative images of post-treatment migration assays in (A) A2780, (B) SKOV-3 and (C) OV-90 cells. Scale bar, 50 µm. Semi-quantitative analysis of migration data in (D) A2780, (E) SKOV-3 and (F) OV-90 cells. Changes are presented relative to the Control. n=3 (6–8 images per condition). *P<0.05, **P<0.01 and ***P<0.001 vs. Control (Kruskal-Wallis test followed by Dunn's post hoc test). aP<0.05 and aaP<0.01 vs. Mix (Kruskal-Wallis test followed by Dunn's post hoc test). Data are presented as the mean ± SEM. miR, microRNA; Mix, combination of miR-145 and miR-23b; Sc, scrambled sequence.

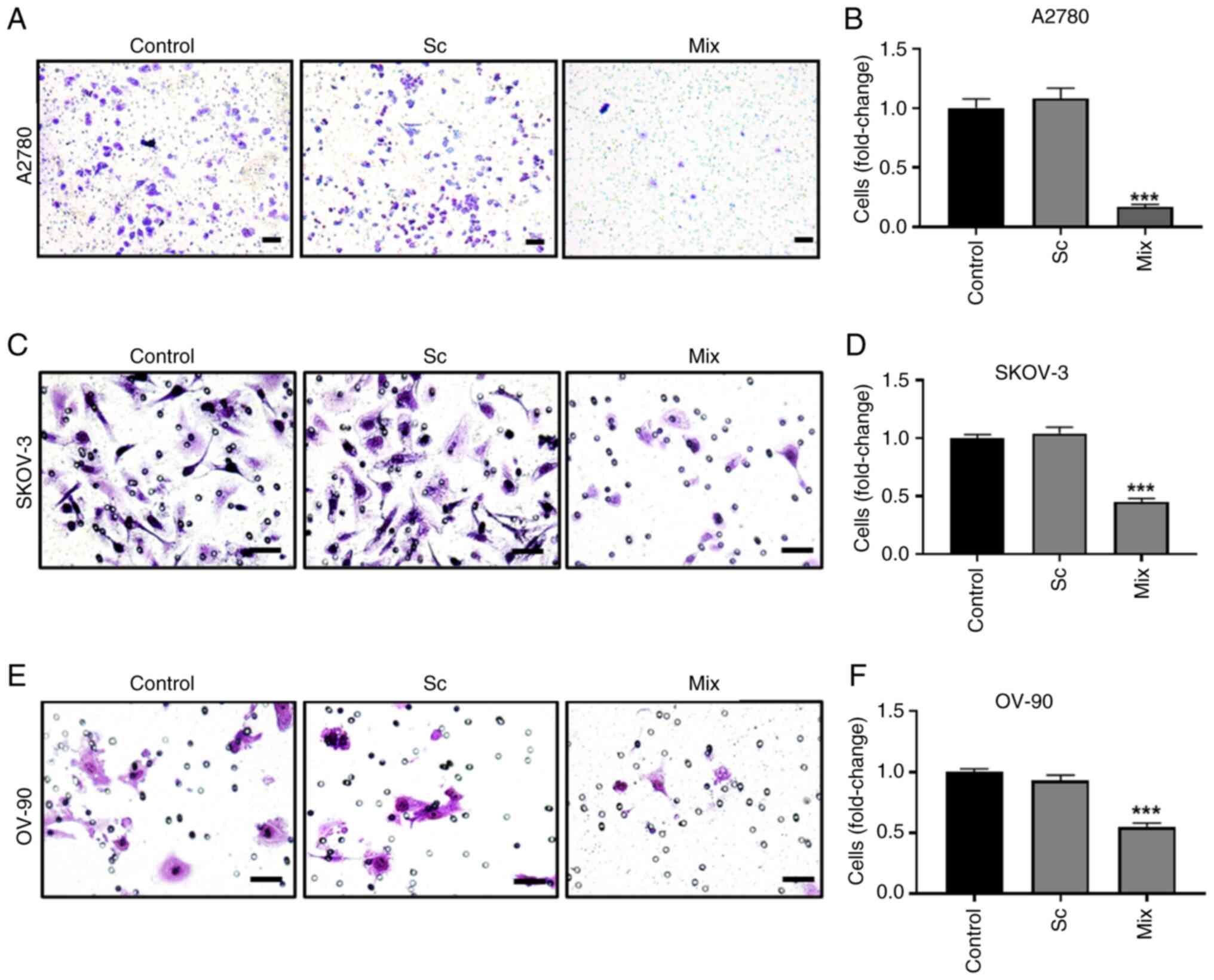
Co-transfection of miR-145 and miR-23b decreases invasion in EOC cell lines

Transfection of cells with the miR Mix decreased the invasion of A2780 cells by >80% (Fig. 4A and B). Furthermore, invasion decreased by ~55 and 44% in SKOV-3 and OV-90 cells, respectively, relative to the control (Fig. 4C-F). Thus, these results indicated that the combination of miR-145 and miR-23b decreased the migration and invasion of EOC cells.

Effect of miR-145 and miR-23b
co-transfection on epithelial ovarian cancer cell invasion. The
invasion assay was carried out using Matrigel-coated Transwell
inserts. Representative images of invasion assays following
treatment with miRs at 37°C for 24 h in (A) A2780 and (E) OV-90
cells, and (C) 16 h in SKOV-3 cells. Scale bar, 50 µm.
Semi-quantitative analysis of images of invasion data in (B) A2780,
(D) SKOV-3 and (F) OV-90 cells. Data are presented as multiples of
change relative to the Control. n=3 (10 images per condition).
***P<0.001 vs. Control condition (Kruskal-Wallis test followed
by Dunn's post hoc test). Data are presented as the mean ± SEM.
miR, microRNA; Mix, combination of miR-145 and miR-23b; Sc,
scrambled sequence.

Figure 4.

Effect of miR-145 and miR-23b co-transfection on epithelial ovarian cancer cell invasion. The invasion assay was carried out using Matrigel-coated Transwell inserts. Representative images of invasion assays following treatment with miRs at 37°C for 24 h in (A) A2780 and (E) OV-90 cells, and (C) 16 h in SKOV-3 cells. Scale bar, 50 µm. Semi-quantitative analysis of images of invasion data in (B) A2780, (D) SKOV-3 and (F) OV-90 cells. Data are presented as multiples of change relative to the Control. n=3 (10 images per condition). ***P<0.001 vs. Control condition (Kruskal-Wallis test followed by Dunn's post hoc test). Data are presented as the mean ± SEM. miR, microRNA; Mix, combination of miR-145 and miR-23b; Sc, scrambled sequence.

Co-transfection of miR-145 and miR-23b decreases c-MYC expression in A2780, SKOV-3 and OV-90 cell lines

A2780 cells exhibited decreased c-MYC levels after transfection with miR-145, miR-23b or the miR Mix (Fig. 5A and B). In particular, Mix reduced c-MYC levels by 42% compared with the control. c-MYC levels were significantly decreased in SKOV-3 cells (Fig. 5C and D) and OV-90 cells (Fig. 5E and F) after transfection with miR-23b or the miR Mix. These results indicated that miR-145 and miR-23b co-transfection decreased c-MYC levels in all three EOC cell lines.

Western blot analysis of c-MYC in EOC
cells. Representative images c-MYC protein expression (57–65 kDa)
in (A) A2780, (C) SKOV-3 and (E) OV-90 cells. A total of 50 µg of
protein (A2780 and OV-90 cells) and 80 µg protein (SKOV-3 cells)
were loaded, and β-actin (42 kDa) was used as a loading control.
Semi-quantitative analysis of the western blotting bands in EOC
cells after transfection under different conditions in (B) A2780,
(D) SKOV-3 and (F) OV-90 cells. Data were normalized to β-actin and
are presented as the fold change compared with the Control. n=4.
*P<0.05, **P<0.01 and ***P<0.001 vs. Control
(Kruskal-Wallis test followed by Dunn's post hoc test). Data are
presented as the mean ± SEM. miR, microRNA; EOC, epithelial ovarian
cancer; Mix, combination of miR-145 and miR-23b; Sc, scrambled
sequence; AU, arbitrary units.

Figure 5.

Western blot analysis of c-MYC in EOC cells. Representative images c-MYC protein expression (57–65 kDa) in (A) A2780, (C) SKOV-3 and (E) OV-90 cells. A total of 50 µg of protein (A2780 and OV-90 cells) and 80 µg protein (SKOV-3 cells) were loaded, and β-actin (42 kDa) was used as a loading control. Semi-quantitative analysis of the western blotting bands in EOC cells after transfection under different conditions in (B) A2780, (D) SKOV-3 and (F) OV-90 cells. Data were normalized to β-actin and are presented as the fold change compared with the Control. n=4. *P<0.05, **P<0.01 and ***P<0.001 vs. Control (Kruskal-Wallis test followed by Dunn's post hoc test). Data are presented as the mean ± SEM. miR, microRNA; EOC, epithelial ovarian cancer; Mix, combination of miR-145 and miR-23b; Sc, scrambled sequence; AU, arbitrary units.

Co-transfection of miR-145 and miR-23b decreases ZEB1 expression in A2780, SKOV-3 and OV-90 cell lines

ZEB1 is a transcription factor with a predicted molecular weight of 125 kDa; however, several studies have reported that the actual molecular weight of this protein ranges between 125 and 200 kDa (46–48). Similarly, in the present study, bands between 125 and 200 kDa were observed in EOC cells (Fig. 6). The results in A2780 cells revealed that ZEB1 expression was decreased by 29% when overexpressing miR-145, by 39% when overexpressing miR-23b and by 41% when overexpressing both miRs (Fig. 6A and B). In SKOV-3 cells, ZEB1 expression decreased by 35 and 41% following transfection with miR-23b and the Mix, respectively (Fig. 6C and D). In OV-90 cells, ZEB1 expression decreased by 46, 29 and 60% following transfection with miR-145, miR-23b and the Mix, respectively (Fig. 6E and F).

Western blot analysis of ZEB1
expression in EOC cells. Representative images of ZEB1 protein
expression (125–200 kDa) in (A) A2780, (C) SKOV-3 and (E) OV-90 EOC
cells. A total of 50 µg (A2780 and SKOV-3 cells) or 80 µg (OV-90
cells) of protein were loaded. β-actin (42 kDa) was used as a
loading control. Semi-quantitative analysis of the western blotting
bands in (B) A2780, (D) SKOV-3 and (F) OV-90 cells after
transfection under different conditions. Values were normalized to
β-actin and expressed as the fold change compared with the Control.
n=4. *P<0.05, **P<0.01 and ***P<0.001 vs. Control
(Kruskal-Wallis test followed by Dunn's post hoc test). Data are
presented as the mean ± SEM. miR, microRNA; EOC, epithelial ovarian
cancer; Mix, combination of miR-145 and miR-23b; Sc, scrambled
sequence; AU, arbitrary units; ZEB1, zinc finger E-box binding
homeobox 1.

Figure 6.

Western blot analysis of ZEB1 expression in EOC cells. Representative images of ZEB1 protein expression (125–200 kDa) in (A) A2780, (C) SKOV-3 and (E) OV-90 EOC cells. A total of 50 µg (A2780 and SKOV-3 cells) or 80 µg (OV-90 cells) of protein were loaded. β-actin (42 kDa) was used as a loading control. Semi-quantitative analysis of the western blotting bands in (B) A2780, (D) SKOV-3 and (F) OV-90 cells after transfection under different conditions. Values were normalized to β-actin and expressed as the fold change compared with the Control. n=4. *P<0.05, **P<0.01 and ***P<0.001 vs. Control (Kruskal-Wallis test followed by Dunn's post hoc test). Data are presented as the mean ± SEM. miR, microRNA; EOC, epithelial ovarian cancer; Mix, combination of miR-145 and miR-23b; Sc, scrambled sequence; AU, arbitrary units; ZEB1, zinc finger E-box binding homeobox 1.

Co-transfection of miR-145 and miR-23b decreases ABCB1 expression in A2780 and SKOV-3 cells

ABCB1 expression was reduced by 34% in A2780 cells when overexpressing miR-145 and miR-23b separately; however, co-transfection with both miRs resulted in a 56% reduction in ABCB1 expression (Fig. 7A and B). In SKOV-3 cells, ABCB1 expression was decreased by 40, 63 and 78% following transfection with miR-145, miR-23b and the Mix, respectively (Fig. 7C and D). These results indicated that the co-transfection of miR-23b and miR-145 decreased the levels of the drug efflux transporter ABCB1 in A2780 and SKOV-3 cell lines. Since OV-90 cells have low levels of ABCB1 at baseline, ABCB1 levels were assessed only in A2780 and SKOV-3 cells.

Western blot analysis of ABCB1 in
A2780 and SKOV-3 cells. Representative images of ABCB1 (130–180
kDa) protein expression in (A) A2780 and (C) SKOV-3 cells. A total
of 80 µg protein was loaded. β-actin (42 kDa) was used as the
loading control. Semi-quantitative analysis of western blot bands
in (B) A2780 and (D) SKOV-3 cells post-transfection under the
different conditions. Values were normalized to β-actin and the
Control. n=4. *P<0.05, **P<0.01 and ***P<0.001 vs. Control
(Kruskal-Wallis test followed by Dunn's post hoc test). Data are
presented as the mean ± SEM. miR, microRNA; Mix, combination of
miR-145 and miR-23b; Sc, scrambled sequence; AU, arbitrary units;
ABCB1, ATP binding cassette subfamily B1.

Figure 7.

Western blot analysis of ABCB1 in A2780 and SKOV-3 cells. Representative images of ABCB1 (130–180 kDa) protein expression in (A) A2780 and (C) SKOV-3 cells. A total of 80 µg protein was loaded. β-actin (42 kDa) was used as the loading control. Semi-quantitative analysis of western blot bands in (B) A2780 and (D) SKOV-3 cells post-transfection under the different conditions. Values were normalized to β-actin and the Control. n=4. *P<0.05, **P<0.01 and ***P<0.001 vs. Control (Kruskal-Wallis test followed by Dunn's post hoc test). Data are presented as the mean ± SEM. miR, microRNA; Mix, combination of miR-145 and miR-23b; Sc, scrambled sequence; AU, arbitrary units; ABCB1, ATP binding cassette subfamily B1.

Discussion

Through the TRKA receptor, NGF promotes the progression of OC by decreasing the transcription of tumor suppressor miRs such as miR-145 and miR-23b, which regulate the expression of oncogenic proteins involved in the proliferation, migration and invasion of tumor cells (10,19,26). Just as there are oncogene-regulating miRs, there are also miR regulators known as ncRNAs, which can modulate miR levels and, therefore, their effects, allowing cancer to progress. This regulation has been evidenced in different types of cancer, including gastrointestinal cancer, hepatocellular carcinoma and breast cancer (49–51). There is evidence of ncRNAs that regulate miR-145 in a non-small cell lung cancer model via circularRNAs through a sponging mechanism (52,53), which is important to note considering the possible role of different miRs as a therapy for this condition (54). To the best of our knowledge, the potential ncRNA regulating miR-145 and miR-23b in EOC remains unidentified and requires investigation, as the levels of both miR-145 and miR-23b decrease with the progression of OC, suggesting an increase in oncogenic proteins (10,26,55,56). The present study revealed that the restoration of miR-145 and miR-23b levels decreased the proliferation, migration and invasion of EOC cell lines, while also reducing oncogenic proteins such as c-MYC, ZEB1 and ABCB1, which were selected as primary targets due to their key role in proliferation, metastasis and chemoresistance in EOC. c-MYC is a well-established regulator of cell proliferation, ZEB1 facilitates EMT and ABCB1 is a key efflux transporter associated with drug resistance (34,57,58).

Several studies have reported the antitumor effect of both miR-145 and miR-23b. Zhang et al (24) demonstrated that miR-145 inhibited cell proliferation and promoted apoptosis by targeting the 3′UTR of c-MYC in EOC cells. Shao et al (59) demonstrated decreased expression of c-MYC and cell proliferation after restoring miR-145 levels in oral squamous cell carcinoma. Conversely, Fulciniti et al (31) reported that miR-23b decreased the proliferation and survival of multiple myeloma cells through a c-MYC/miR-23b/Sp1 feedback loop. Additionally, c-MYC has been reported to repress miR-23b transcription. The present study revealed that transient overexpression of miR-145 significantly decreased the proliferation and c-MYC levels in EOC cells. Specifically, this effect was observed in A2780 cells (derived from a primary tumor), in which miR-145 expression is increased compared with metastatic cells (10). In addition, the present study demonstrated that miR-23b alone decreased c-MYC levels and proliferation across the three examined cell lines, which was also observed when co-transfecting miR-145 and miR-23b. However, when evaluating the reduction in EOC cell migration, simultaneous restoration of miR-145 and miR-23b levels was more effective than the individual transfection of miR-145 or miR-23b. The combined treatment consistently resulted in a significant reduction in cell migration, unlike the effects seen with each miR alone. In fact, in OV-90 cells, the combination even produced a significant decrease compared to the effects of each miR individually. Migration and invasion are two processes that promote the spreading of tumor cells from a primary tumor to a distant organ, referred to as metastasis (60,61).

Metastasis is a complex process involving different proteins, notably the ZEB1 transcription factor, which is highly expressed in various cancer types, including OC (58,62,63). In cancer, ZEB1 promotes EMT by targeting epithelial gene promoters, thereby inhibiting E-cadherin expression, which is key for cell-cell adherent junctions, facilitating cell escape from the primary tumor to other tissues (64,65). Cai and Zhang (63) demonstrated that inhibition of ZEB1 promoted E-cadherin expression, and decreased migration and invasion of EOC cells, thereby identifying ZEB1 as a therapeutic target. The present study demonstrated that the co-transfection of both miR-145 and miR-23b significantly decreased ZEB1 levels, migration and invasion of EOC cells. We hypothesized that the substantial decrease in EOC cell migration and invasion following co-transfecting of both miRs may result from the targeting of ZEB1 mRNA by both miR-145 and miR-23b (26,37,66–68). However, it is important to note that both miR-145 and miR-23b regulate other target mRNAs involved in the regulation of metastasis, indicating that their combined effect may surpass that of the individual miRs (69–72).

Finally, the co-transfection of miR-145 and miR-23b decreased the levels of the drug efflux transporter ABCB1 in EOC cells. This is consistent with studies on breast and colorectal cancer (73,74) and is corroborated by the study by Zhu et al (32) in OC, which indicated that overexpression of miR-145 decreased ABCB1 levels. Although it has previously been suggested that several miRs regulate ABCB1 expression (75), to the best of our knowledge, the control of this drug efflux transporter by miR-23b has not been documented in OC; however, there is evidence that miR-23b regulates chemoresistance in gastric cancer (76,77). Further research is required to verify whether miR-145 and miR-23b can sensitize EOC to chemotherapy. Considering that ABCB1 is associated with multidrug resistance and that its downregulation can restore sensitivity to therapy (34,78,79), and considering that miR-145 and miR-23b collectively decrease proliferation, migration, invasion and associated proteins in EOC cell lines (Fig. 8), the present study revealed novel effects of miR-23b and miR-145 co-transfection in EOC, providing a potential foundation for miR-based therapies. Additionally, the present study identified c-MYC, ZEB1 and ABCB1 as key targets of miR-23b and miR-145 in vitro; however, further research is necessary to elucidate the full spectrum of these miR regulatory networks in EOC, and to verify findings in in vivo models. Future work will include spheroids as a preclinical model and the development of organoids from patient-derived samples. These findings suggest that miR-145 and miR-23b co-transfection warrants exploration for future translational research, particularly to develop therapies aimed at halting the progression of EOC, thereby complementing existing treatments.

Effect of miR-145 and miR-23b
co-transfection in ovarian cancer cells. NGF binds to its
high-affinity receptor TRKA, thereby activating MAPK and PI3K/AKT
signaling pathways, which decreases the transcription of miR-145
and miR-23b, and increases oncogenic proteins involved in the
progression of ovarian cancer. Restoring miR-145 and miR-23b levels
in epithelial ovarian cancer cells decreases the levels of the
oncogenic proteins c-MYC, ZEB1 and ABCB1, which are involved in
proliferation, invasion, migration and chemoresistance. miR,
microRNA; NGF, nerve growth factor; TRKA, tropomyosin kinase A
receptor; ZEB1, zinc finger E-box binding homeobox 1; ABCB1, ATP
binding cassette subfamily B1.

Figure 8.

Effect of miR-145 and miR-23b co-transfection in ovarian cancer cells. NGF binds to its high-affinity receptor TRKA, thereby activating MAPK and PI3K/AKT signaling pathways, which decreases the transcription of miR-145 and miR-23b, and increases oncogenic proteins involved in the progression of ovarian cancer. Restoring miR-145 and miR-23b levels in epithelial ovarian cancer cells decreases the levels of the oncogenic proteins c-MYC, ZEB1 and ABCB1, which are involved in proliferation, invasion, migration and chemoresistance. miR, microRNA; NGF, nerve growth factor; TRKA, tropomyosin kinase A receptor; ZEB1, zinc finger E-box binding homeobox 1; ABCB1, ATP binding cassette subfamily B1.

Acknowledgements

The authors would like to thank Mr. Matías Rubio (research assistant, Laboratory of Endocrinology and Reproductive Biology. Clinical Hospital University of Chile, Santiago, Chile), for their contribution to the revision of the manuscript.

Funding

The present study was supported by the Fondo Nacional de Desarrollo Científico y Tecnológico (grant no. 1220479).

Availability of data and materials

The data generated in the present study may be requested from the corresponding author.

Authors' contributions

AFG, MPG and CR conceived and designed the study and methodology. AFG, AAC and MPG executed the methodology. AFG and AAC performed the statistical analysis. Interpretation of data was carried out by AFG, MPG, GMC and CR. Project administration was carried out by CR. Resources were provided by CR. MPG and CR supervised the study. AFG wrote the original draft. AFG, MPG, GMC and CR reviewed and edited the manuscript. AFG and MPG confirm the authenticity of all the raw data. All authors have read and approved the final version of the manuscript.

Ethics approval and consent to participate

Not applicable.

Patient consent for publication

Not applicable.

Competing interests

The authors declare that they have no competing interests.

Glossary

Abbreviations

Abbreviations:

miR

microRNA

OC

ovarian cancer

EOC

epithelial ovarian cancer

Mix

miR-145 and miR-23b co-transfection

UTR

untranslated region

ZEB1

zinc finger E-box binding homeobox 1

EMT

epithelial-mesenchymal transition

NGF

nerve growth factor

TRKA

tropomyosin receptor kinase A

ABCB1

ATP binding cassette subfamily B1

Sc

scrambled sequence

ncRNA

non-coding RNA

RT-qPCR

reverse transcription-quantitative PCR

References

1 

Torre LA, Trabert B, DeSantis CE, Miller KD, Samimi G, Runowicz CD, Gaudet MM, Jemal A and Siegel RL: Ovarian cancer statistics, 2018. CA Cancer J Clin. 68:284–296. 2018. View Article : Google Scholar : PubMed/NCBI

2 

World Ovarian Cancer Coalition, . The World Ovarian Cancer Coalition Atlas, Global Trends in Incidence, Mortality and Survival. 2023.

3 

World Ovarian Cancer Coalition, . The World Ovarian Cancer Coalition Atlas, Global Trends in Incidence, Mortality and Survival. 2020.

4 

Jessmon P, Boulanger T, Zhou W and Patwardhan P: Epidemiology and treatment patterns of epithelial ovarian cancer. Expert Rev Anticancer Ther. 17:427–437. 2017. View Article : Google Scholar : PubMed/NCBI

5 

Rojas V, Hirshfield KM, Ganesan S and Rodriguez-Rodriguez L: Molecular characterization of epithelial ovarian cancer: Implications for diagnosis and treatment. Int J Mol Sci. 17:21132016. View Article : Google Scholar

6 

Ledermann JA: First-line treatment of ovarian cancer: Questions and controversies to address. Ther Adv Med Oncol. 10:17588359187682322018. View Article : Google Scholar

7 

Beesley VL, Ross TL, King MT, Campbell R, Nagle CM, Obermair A, Grant P, DeFazio A, Webb PM and Friedlander ML; OPAL Study Group, : Evaluating patient-reported symptoms and late adverse effects following completion of first-line chemotherapy for ovarian cancer using the MOST (Measure of Ovarian Symptoms and Treatment concerns). Gynecol Oncol. 164:437–445. 2022. View Article : Google Scholar

8 

Garrido MP, Fredes AN, Lobos-González L, Valenzuela-Valderrama M, Vera DB and Romero C: Current treatments and new possible complementary therapies for epithelial ovarian cancer. Biomedicines. 10:772022. View Article : Google Scholar

9 

Ha M and Kim VN: Regulation of microRNA biogenesis. Nat Rev Mol Cell Biol. 15:509–524. 2014. View Article : Google Scholar

10 

Garrido MP, Torres I, Avila A, Chnaiderman J, Valenzuela-Valderrama M, Aramburo J, Oróstica L, Durán-Jara E, Lobos-Gonzalez L and Romero C: NGF/TRKA Decrease miR-145-5p levels in epithelial ovarian cancer cells. Int J Mol Sci. 21:76572020. View Article : Google Scholar

11 

Bartel DP: MicroRNAs: Genomics, biogenesis, mechanism, and function. Cell. 116:281–297. 2004. View Article : Google Scholar

12 

Vera C, Retamales-Ortega R, Garrido M, Vega M and Romero C: Signaling pathways related to nerve growth factor and miRNAs in epithelial ovarian cancer. Ovarian Cancer: From Pathogenesis to Treatment. pp392018. View Article : Google Scholar

13 

Croce CM: Causes and consequences of microRNA dysregulation in cancer. Nat Rev Genet. 10:704–714. 2009. View Article : Google Scholar

14 

Julio-Pieper M, Lozada P, Tapia V, Vega M, Miranda C, Vantman D, Ojeda SR and Romero C: Nerve growth factor induces vascular endothelial growth factor expression in granulosa cells via a trkA Receptor/Mitogen-Activated protein Kinase-extracellularly regulated kinase 2-Dependent pathway. J Clin Endocrinol Metab. 94:3065–3071. 2009. View Article : Google Scholar : PubMed/NCBI

15 

Garrido MP, Hurtado I, Valenzuela-Valderrama M, Salvatierra R, Hernández A, Vega M, Selman A, Quest AFG and Romero C: NGF-Enhanced vasculogenic properties of epithelial ovarian cancer cells is reduced by inhibition of the COX-2/PGE2 signaling axis. Cancers. 11:19702019. View Article : Google Scholar : PubMed/NCBI

16 

Tapia V, Gabler F, Muñoz M, Yazigi R, Paredes A, Selman A, Vega M and Romero C: Tyrosine kinase A receptor (trkA): A potential marker in epithelial ovarian cancer. Gynecol Oncol. 121:13–23. 2011. View Article : Google Scholar

17 

Urzua U, Tapia V, Geraldo MP, Selman A, Vega M and Romero C: Nerve growth factor stimulates cellular proliferation of human epithelial ovarian cancer. Horm Metab Res. 44:656–661. 2012. View Article : Google Scholar : PubMed/NCBI

18 

Campos X, Muñoz Y, Selman A, Yazigi R, Moyano L, Weinstein-Oppenheimer C, Lara HE and Romero C: Nerve growth factor and its high-affinity receptor trkA participate in the control of vascular endothelial growth factor expression in epithelial ovarian cancer. Gynecol Oncol. 104:168–175. 2007. View Article : Google Scholar

19 

Smolarz B, Durczyński A, Romanowicz H, Szyłło K and Hogendorf P: miRNAs in Cancer (Review of Literature). Int J Mol Sci. 23:28052022. View Article : Google Scholar

20 

Adams BD, Kasinski AL and Slack FJ: Aberrant regulation and function of microRNAs in cancer. Current Biology. 24:R762–R776. 2014. View Article : Google Scholar : PubMed/NCBI

21 

Svoronos AA, Engelman DM and Slack FJ: OncomiR or tumor suppressor? The duplicity of MicroRNAs in cancer. Cancer Res. 76:3666–3670. 2016. View Article : Google Scholar : PubMed/NCBI

22 

Tian S, Zhang M, Chen X, Liu Y and Lou G: MicroRNA-595 sensitizes ovarian cancer cells to cisplatin by targeting ABCB1. Oncotarget. 7:87091–87099. 2016. View Article : Google Scholar

23 

An X, Sarmiento C, Tan T and Zhu H: Regulation of multidrug resistance by microRNAs in anti-cancer therapy. Acta Pharm Sin B. 7:38–51. 2017. View Article : Google Scholar : PubMed/NCBI

24 

Zhang W, Wang Q, Yu M, Wu N and Wang H: MicroRNA-145 function as a cell growth repressor by directly targeting c-Myc in human ovarian cancer. Technol Cancer Res Treat. 13:161–168. 2014. View Article : Google Scholar

25 

Romero-Pérez L, López-García MÁ, Díaz-Martín J, Biscuola M, Castilla MÁ, Tafe LJ, Garg K, Oliva E, Matias-Guiu X, Soslow RA and Palacios J: ZEB1 overexpression associated with E-cadherin and microRNA-200 downregulation is characteristic of undifferentiated endometrial carcinoma. Mod Pathol. 26:1514–1524. 2013. View Article : Google Scholar

26 

Retamales-Ortega R, Oróstica L, Vera C, Cuevas P, Hernández A, Hurtado I, Vega M and Romero C: Role of nerve growth factor (NGF) and miRNAs in epithelial ovarian cancer. Int J Mol Sci. 18:5072017. View Article : Google Scholar

27 

Romero-López MJ, Jiménez-Wences H, Cruz-De la Rosa MI, Román-Fernández IV and Fernández-Tilapa G: miR-23b-3p, miR-124-3p and miR-218-5p synergistic or additive effects on cellular processes that modulate cervical cancer progression? A molecular balance that needs attention. Int J Mol Sci. 23:135512022. View Article : Google Scholar

28 

Grossi I, Arici B, Portolani N, Petro GD and Salvi A: Clinical and biological significance of miR-23b and miR-193a in human hepatocellular carcinoma. Oncotarget. 8:6955–6969. 2016. View Article : Google Scholar

29 

Pimenta RC, Viana NI, Amaral GQ, Park R, Morais DR, Pontes J Jr, Guimaraes VR, Camargo JA, Leite KR, Nahas WC, et al: MicroRNA-23b and microRNA-27b plus flutamide treatment enhances apoptosis rate and decreases CCNG1 expression in a castration-resistant prostate cancer cell line. Tumour Biol. 40:10104283188030112018. View Article : Google Scholar

30 

Qiu T, Zhou X, Wang J, Du Y, Xu J, Huang Z, Zhu W, Shu Y and Liu P: MiR-145, miR-133a and miR-133b inhibit proliferation, migration, invasion and cell cycle progression via targeting transcription factor Sp1 in gastric cancer. FEBS Lett. 588:1168–1177. 2014. View Article : Google Scholar

31 

Fulciniti M, Amodio N, Bandi RL, Cagnetta A, Samur MK, Acharya C, Prabhala R, D'Aquila P, Bellizzi D, Passarino G, et al: miR-23b/SP1/c-myc forms a feed-forward loop supporting multiple myeloma cell growth. Blood Cancer J. 6:e3802016. View Article : Google Scholar : PubMed/NCBI

32 

Zhu X, Li Y, Xie C, Yin X, Liu Y, Cao Y, Fang Y, Lin X, Xu Y, Xu W, et al: miR-145 sensitizes ovarian cancer cells to paclitaxel by targeting Sp1 and Cdk6. Int J Cancer. 135:1286–1296. 2014. View Article : Google Scholar : PubMed/NCBI

33 

Vaidyanathan A, Sawers L, Gannon AL, Chakravarty P, Scott AL, Bray SE, Ferguson MJ and Smith G: ABCB1 (MDR1) induction defines a common resistance mechanism in paclitaxel- and olaparib-resistant ovarian cancer cells. Br J Cancer. 115:431–441. 2016. View Article : Google Scholar : PubMed/NCBI

34 

Engle K and Kumar G: Cancer multidrug-resistance reversal by ABCB1 inhibition: A recent update. Eur J Med Chem. 239:1145422022. View Article : Google Scholar : PubMed/NCBI

35 

Xu W, Hua Y, Deng F, Wang D, Wu Y, Zhang W and Tang J: MiR-145 in cancer therapy resistance and sensitivity: A comprehensive review. Cancer Sci. 111:3122–3131. 2020. View Article : Google Scholar

36 

Sheng Q, Zhang Y, Wang Z, Ding J, Song Y and Zhao W: Cisplatin-mediated down-regulation of miR-145 contributes to up-regulation of PD-L1 via the c-Myc transcription factor in cisplatin-resistant ovarian carcinoma cells. Clin Exp Immunol. 200:45–52. 2020. View Article : Google Scholar

37 

Majid S, Dar AA, Saini S, Deng G, Chang I, Greene K, Tanaka Y, Dahiya R and Yamamura S: MicroRNA-23b functions as a tumor suppressor by regulating Zeb1 in bladder cancer. PLoS One. 8:e676862013. View Article : Google Scholar : PubMed/NCBI

38 

Yao D, Dai C and Peng S: Mechanism of the Mesenchymal-epithelial transition and its relationship with metastatic tumor formation. Mol Cancer Res. 9:1608–1620. 2011. View Article : Google Scholar : PubMed/NCBI

39 

Fan H, Atiya HI, Wang Y, Pisanic TR, Wang TH, Shih IM, Foy KK, Frisbie L, Buckanovich RJ, Chomiak AA, et al: Epigenomic reprogramming toward Mesenchymal-epithelial transition in ovarian-Cancer-associated mesenchymal stem cells drives metastasis. Cell Rep. 33:1084732020. View Article : Google Scholar : PubMed/NCBI

40 

Cui Y, Qin L, Tian D, Wang T, Fan L, Zhang P and Wang Z: ZEB1 promotes chemoresistance to cisplatin in ovarian cancer cells by suppressing SLC3A2. Chemotherapy. 63:262–271. 2018. View Article : Google Scholar : PubMed/NCBI

41 

Garrido MP, Salvatierra R, Valenzuela-Valderrama M, Vallejos C, Bruneau N, Hernández A, Vega M, Selman A, Quest AFG and Romero C: Metformin reduces NGF-induced tumour promoter effects in epithelial ovarian cancer cells. Pharmaceuticals (Basel). 13:3152020. View Article : Google Scholar : PubMed/NCBI

42 

Livak KJ and Schmittgen TD: Analysis of relative gene expression data using real-time quantitative PCR and the 2(−Delta Delta C(T)) method. Methods. 25:402–408. 2001. View Article : Google Scholar : PubMed/NCBI

43 

Behrens BC, Hamilton TC, Masuda H, Grotzinger KR, Whang-Peng J, Louie KG, Knutsen T, McKoy WM, Young RC and Ozols RF: Characterization of a cis-diamminedichloroplatinum(II)-resistant human ovarian cancer cell line and its use in evaluation of platinum analogues. Cancer Res. 47:414–418. 1987.PubMed/NCBI

44 

Tudrej P, Olbryt M, Zembala-Nożyńska E, Kujawa KA, Cortez AJ, Fiszer-Kierzkowska A, Pigłowski W, Nikiel B, Głowala-Kosińska M, Bartkowska-Chrobok A, et al: Establishment and characterization of the novel High-grade serous ovarian cancer cell line OVPA8. Int J Mol Sci. 19:20802018. View Article : Google Scholar

45 

Cowley GS, Weir BA, Vazquez F, Tamayo P, Scott JA, Rusin S, East-Seletsky A, Ali LD, Gerath WF, Pantel SE, et al: Parallel genome-scale loss of function screens in 216 cancer cell lines for the identification of context-specific genetic dependencies. Sci Data. 1:1400352014. View Article : Google Scholar

46 

Llorens MC, Lorenzatti G, Cavallo NL, Vaglienti MV, Perrone AP, Carenbauer AL, Darling DS and Cabanillas AM: Phosphorylation regulates functions of ZEB1 transcription factor. J Cell Physiol. 231:2205–2217. 2016. View Article : Google Scholar

47 

Perez-Oquendo M, Manshouri R, Tian Y, Fradette JJ, Rodriguez BL, Kundu ST and Gibbons DL: ZEB1 is regulated by K811 acetylation to promote stability, NuRD complex interactions, EMT, and NSCLC metastasis. Mol Cancer Res. 21:779–794. 2023. View Article : Google Scholar : PubMed/NCBI

48 

Zhou F, Du C, Xu D, Lu J, Zhou L, Wu C, Wu B and Huang J: Knockdown of ubiquitin-specific protease 51 attenuates cisplatin resistance in lung cancer through ubiquitination of zinc-finger E-box binding homeobox 1. Mol Med Rep. 22:1382–1390. 2020. View Article : Google Scholar : PubMed/NCBI

49 

Zhang H, Tang H, Tu W and Peng F: Regulatory role of non-coding RNAs in 5-Fluorouracil resistance in gastrointestinal cancers. Cancer Drug Resist. 8:42025. View Article : Google Scholar

50 

Yi J, Li B, Yin X, Liu L, Song C, Zhao Y, Cai M, Tang H, Chen D and Lyu N: CircMYBL2 facilitates hepatocellular carcinoma progression by regulating E2F1 expression. Oncol Res. 32:1129–1139. 2024. View Article : Google Scholar : PubMed/NCBI

51 

Wu S, Lu J, Zhu H, Wu F, Mo Y, Xie L, Song C, Liu L, Xie X, Li Y, et al: A novel axis of circKIF4A-miR-637-STAT3 promotes brain metastasis in triple-negative breast cancer. Cancer Lett. 581:2165082024. View Article : Google Scholar

52 

Pei X, Chen SW, Long X, Zhu SQ, Qiu BQ, Lin K, Lu F, Xu JJ, Zhang PF and Wu YB: circMET promotes NSCLC cell proliferation, metastasis, and immune evasion by regulating the miR-145-5p/CXCL3 axis. Aging (Albany NY). 12:13038–13058. 2020. View Article : Google Scholar : PubMed/NCBI

53 

Zhu Z, Wu Q, Zhang M, Tong J, Zhong B and Yuan K: Hsa_circ_0016760 exacerbates the malignant development of Non-small cell lung cancer by sponging miR-145-5p/FGF5. Oncol Rep. 45:501–512. 2021. View Article : Google Scholar : PubMed/NCBI

54 

Singh S, Saxena S, Sharma H, Paudel KR, Chakraborty A, MacLoughlin R, Oliver BG, Gupta G, Negi P, Singh SK and Dua K: Emerging role of tumor suppressing microRNAs as therapeutics in managing non-small cell lung cancer. Pathol Res Pract. 256:1552222024. View Article : Google Scholar

55 

Yan J, Jiang J, Meng XN, Xiu YL and Zong ZH: MiR-23b targets cyclin G1 and suppresses ovarian cancer tumorigenesis and progression. J Exp Clin Cancer Res. 35:312016. View Article : Google Scholar : PubMed/NCBI

56 

Zhou J, Zhang X, Li W and Chen Y: MicroRNA-145-5p regulates the proliferation of epithelial ovarian cancer cells via targeting SMAD4. J Ovarian Res. 13:542020. View Article : Google Scholar : PubMed/NCBI

57 

Kubickova A, De Sanctis JB and Hajduch M: Isoform-directed control of c-Myc Functions: Understanding the balance from proliferation to growth arrest. Int J Mol Sci. 24:175242023. View Article : Google Scholar

58 

Perez-Oquendo M and Gibbons DL: Regulation of ZEB1 function and molecular associations in tumor progression and metastasis. Cancers (Basel). 14:18642022. View Article : Google Scholar : PubMed/NCBI

59 

Shao Y, Qu Y, Dang S, Yao B and Ji M: MiR-145 inhibits oral squamous cell carcinoma (OSCC) cell growth by targeting c-Myc and Cdk6. Cancer Cell Int. 13:512013. View Article : Google Scholar

60 

Xu WX, Liu Z, Deng F, Wang DD, Li XW, Tian T, Zhang J and Tang JH: MiR-145: A potential biomarker of cancer migration and invasion. Am J Transl Res. 11:6739–6753. 2019.PubMed/NCBI

61 

Seyfried TN and Huysentruyt LC: On the origin of cancer metastasis. Crit Rev Oncog. 18:43–73. 2013. View Article : Google Scholar : PubMed/NCBI

62 

Bravo-Cordero JJ, Hodgson L and Condeelis J: Directed cell invasion and migration during metastasis. Curr Opin Cell Biol. 24:277–283. 2012. View Article : Google Scholar

63 

Cai W and Zhang Q: The transcription factor ZEB1 mediates the progression of epithelial ovarian cancer by promoting the transcription of CircANKRD17. J Biochem Mol Toxicol. 36:e230862022. View Article : Google Scholar

64 

Hashiguchi M, Ueno S, Sakoda M, Iino S, Hiwatashi K, Minami K, Ando K, Mataki Y, Maemura K, Shinchi H, et al: Clinical implication of ZEB-1 and E-cadherin expression in hepatocellular carcinoma (HCC). BMC Cancer. 13:5722013. View Article : Google Scholar : PubMed/NCBI

65 

Zhang J, Lu C, Zhang J, Kang J, Cao C and Li M: Involvement of ZEB1 and E-cadherin in the invasion of lung squamous cell carcinoma. Mol Biol Rep. 40:949–956. 2013. View Article : Google Scholar : PubMed/NCBI

66 

Campos-Viguri GE, Jiménez-Wences H, Peralta-Zaragoza O, Torres-Altamirano G, Soto-Flores DG, Hernández-Sotelo D, Alarcón-Romero Ldel C, Jiménez-López MA, Illades-Aguiar B and Fernández-Tilapa G: miR-23b as a potential tumor suppressor and its regulation by DNA methylation in cervical cancer. Infect Agents Cancer. 10:422015. View Article : Google Scholar

67 

Xue M, Pang H, Li X, Li H, Pan J and Chen W: Long non-coding RNA urothelial cancer-associated 1 promotes bladder cancer cell migration and invasion by way of the hsa-miR-145-ZEB1/2-FSCN1 pathway. Cancer Sci. 107:18–27. 2016. View Article : Google Scholar

68 

Lei H, Gao Y and Xu X: LncRNA TUG1 influences papillary thyroid cancer cell proliferation, migration and EMT formation through targeting miR-145. Acta Biochim Biophys Sin (Shanghai). 49:588–597. 2017. View Article : Google Scholar : PubMed/NCBI

69 

Rice MA, Ishteiwy RA, Magani F, Udayakumar T, Reiner T, Yates TJ, Miller P, Perez-Stable C, Rai P, Verdun R, et al: The microRNA-23b/-27b cluster suppresses prostate cancer metastasis via Huntingtin-interacting protein 1-related. Oncogene. 35:4752–4761. 2016. View Article : Google Scholar : PubMed/NCBI

70 

Zeinali T, Mansoori B, Mohammadi A and Baradaran B: Regulatory mechanisms of miR-145 expression and the importance of its function in cancer metastasis. Biomed Pharmacother. 109:195–207. 2019. View Article : Google Scholar : PubMed/NCBI

71 

Chen Q, Zhou L, Ye X, Tao M and Wu J: miR-145-5p suppresses proliferation, metastasis and EMT of colorectal cancer by targeting CDCA3. Pathol Res Pract. 216:1528722020. View Article : Google Scholar

72 

Lin H, Xu X, Chen K, Fu Z, Wang S, Chen Y, Zhang H, Niu Y, Chen H, Yu H, et al: LncRNA CASC15, MiR-23b cluster and SMAD3 form a novel positive feedback loop to promote Epithelial-Mesenchymal transition and metastasis in ovarian cancer. Int J Biol Sci. 18:1989–2002. 2022. View Article : Google Scholar

73 

Gao M, Miao L, Liu M, Li C, Yu C, Yan H, Yin Y, Wang Y, Qi X and Ren J: miR-145 sensitizes breast cancer to doxorubicin by targeting multidrug resistance-associated protein-1. Oncotarget. 7:59714–59726. 2016. View Article : Google Scholar

74 

Gao R, Fang C, Xu J, Tan H, Li P and Ma L: LncRNA CACS15 contributes to oxaliplatin resistance in colorectal cancer by positively regulating ABCC1 through sponging miR-145. Arch Biochem Biophys. 663:183–191. 2019. View Article : Google Scholar : PubMed/NCBI

75 

Wang Y, Tu MJ and Yu AM: Efflux ABC transporters in drug disposition and their posttranscriptional gene regulation by microRNAs. Front Pharmacol. 15:14234162024. View Article : Google Scholar

76 

Wang Y, Wang Y, Qin Z, Cai S, Yu L, Hu H and Zeng S: The role of non-coding RNAs in ABC transporters regulation and their clinical implications of multidrug resistance in cancer. Expert Opin Drug Metab Toxicol. 17:291–306. 2021. View Article : Google Scholar

77 

An Y, Zhang Z, Shang Y, Jiang X, Dong J, Yu P, Nie Y and Zhao Q: miR-23b-3p regulates the chemoresistance of gastric cancer cells by targeting ATG12 and HMGB2. Cell Death Dis. 6:e17662015. View Article : Google Scholar : PubMed/NCBI

78 

Norouzi-Barough L, Sarookhani M, Salehi R, Sharifi M and Moghbelinejad S: CRISPR/Cas9, a new approach to successful knockdown of ABCB1/P-glycoprotein and reversal of chemosensitivity in human epithelial ovarian cancer cell line. Iran J Basic Med Sci. 21:181–187. 2018.

79 

Lei ZN, Teng QX, Wu ZX, Ping FF, Song P, Wurpel JND and Chen ZS: Overcoming multidrug resistance by knockout of ABCB1 gene using CRISPR/Cas9 system in SW620/Ad300 colorectal cancer cells. MedComm (2020). 2:765–777. 2021. View Article : Google Scholar : PubMed/NCBI

Related Articles

  • Abstract
  • View
  • Download
  • Twitter
Copy and paste a formatted citation
Spandidos Publications style
Fredes‑Garrido A, Cruz Á, Calaf GM, Garrido MP and Romero C: miR‑145 and miR‑23b co‑transfection decreases proliferation, migration, invasion and protein levels of c‑MYC, ZEB1 and ABCB1 in epithelial ovarian cancer cell lines. Mol Med Rep 32: 246, 2025.
APA
Fredes‑Garrido, A., Cruz, Á., Calaf, G.M., Garrido, M.P., & Romero, C. (2025). miR‑145 and miR‑23b co‑transfection decreases proliferation, migration, invasion and protein levels of c‑MYC, ZEB1 and ABCB1 in epithelial ovarian cancer cell lines. Molecular Medicine Reports, 32, 246. https://doi.org/10.3892/mmr.2025.13611
MLA
Fredes‑Garrido, A., Cruz, Á., Calaf, G. M., Garrido, M. P., Romero, C."miR‑145 and miR‑23b co‑transfection decreases proliferation, migration, invasion and protein levels of c‑MYC, ZEB1 and ABCB1 in epithelial ovarian cancer cell lines". Molecular Medicine Reports 32.3 (2025): 246.
Chicago
Fredes‑Garrido, A., Cruz, Á., Calaf, G. M., Garrido, M. P., Romero, C."miR‑145 and miR‑23b co‑transfection decreases proliferation, migration, invasion and protein levels of c‑MYC, ZEB1 and ABCB1 in epithelial ovarian cancer cell lines". Molecular Medicine Reports 32, no. 3 (2025): 246. https://doi.org/10.3892/mmr.2025.13611
Copy and paste a formatted citation
x
Spandidos Publications style
Fredes‑Garrido A, Cruz Á, Calaf GM, Garrido MP and Romero C: miR‑145 and miR‑23b co‑transfection decreases proliferation, migration, invasion and protein levels of c‑MYC, ZEB1 and ABCB1 in epithelial ovarian cancer cell lines. Mol Med Rep 32: 246, 2025.
APA
Fredes‑Garrido, A., Cruz, Á., Calaf, G.M., Garrido, M.P., & Romero, C. (2025). miR‑145 and miR‑23b co‑transfection decreases proliferation, migration, invasion and protein levels of c‑MYC, ZEB1 and ABCB1 in epithelial ovarian cancer cell lines. Molecular Medicine Reports, 32, 246. https://doi.org/10.3892/mmr.2025.13611
MLA
Fredes‑Garrido, A., Cruz, Á., Calaf, G. M., Garrido, M. P., Romero, C."miR‑145 and miR‑23b co‑transfection decreases proliferation, migration, invasion and protein levels of c‑MYC, ZEB1 and ABCB1 in epithelial ovarian cancer cell lines". Molecular Medicine Reports 32.3 (2025): 246.
Chicago
Fredes‑Garrido, A., Cruz, Á., Calaf, G. M., Garrido, M. P., Romero, C."miR‑145 and miR‑23b co‑transfection decreases proliferation, migration, invasion and protein levels of c‑MYC, ZEB1 and ABCB1 in epithelial ovarian cancer cell lines". Molecular Medicine Reports 32, no. 3 (2025): 246. https://doi.org/10.3892/mmr.2025.13611
Follow us
  • Twitter
  • LinkedIn
  • Facebook
About
  • Spandidos Publications
  • Careers
  • Cookie Policy
  • Privacy Policy
How can we help?
  • Help
  • Live Chat
  • Contact
  • Email to our Support Team