Spandidos Publications Logo
  • About
    • About Spandidos
    • Aims and Scopes
    • Abstracting and Indexing
    • Editorial Policies
    • Reprints and Permissions
    • Job Opportunities
    • Terms and Conditions
    • Contact
  • Journals
    • All Journals
    • Oncology Letters
      • Oncology Letters
      • Information for Authors
      • Editorial Policies
      • Editorial Board
      • Aims and Scope
      • Abstracting and Indexing
      • Bibliographic Information
      • Archive
    • International Journal of Oncology
      • International Journal of Oncology
      • Information for Authors
      • Editorial Policies
      • Editorial Board
      • Aims and Scope
      • Abstracting and Indexing
      • Bibliographic Information
      • Archive
    • Molecular and Clinical Oncology
      • Molecular and Clinical Oncology
      • Information for Authors
      • Editorial Policies
      • Editorial Board
      • Aims and Scope
      • Abstracting and Indexing
      • Bibliographic Information
      • Archive
    • Experimental and Therapeutic Medicine
      • Experimental and Therapeutic Medicine
      • Information for Authors
      • Editorial Policies
      • Editorial Board
      • Aims and Scope
      • Abstracting and Indexing
      • Bibliographic Information
      • Archive
    • International Journal of Molecular Medicine
      • International Journal of Molecular Medicine
      • Information for Authors
      • Editorial Policies
      • Editorial Board
      • Aims and Scope
      • Abstracting and Indexing
      • Bibliographic Information
      • Archive
    • Biomedical Reports
      • Biomedical Reports
      • Information for Authors
      • Editorial Policies
      • Editorial Board
      • Aims and Scope
      • Abstracting and Indexing
      • Bibliographic Information
      • Archive
    • Oncology Reports
      • Oncology Reports
      • Information for Authors
      • Editorial Policies
      • Editorial Board
      • Aims and Scope
      • Abstracting and Indexing
      • Bibliographic Information
      • Archive
    • Molecular Medicine Reports
      • Molecular Medicine Reports
      • Information for Authors
      • Editorial Policies
      • Editorial Board
      • Aims and Scope
      • Abstracting and Indexing
      • Bibliographic Information
      • Archive
    • World Academy of Sciences Journal
      • World Academy of Sciences Journal
      • Information for Authors
      • Editorial Policies
      • Editorial Board
      • Aims and Scope
      • Abstracting and Indexing
      • Bibliographic Information
      • Archive
    • International Journal of Functional Nutrition
      • International Journal of Functional Nutrition
      • Information for Authors
      • Editorial Policies
      • Editorial Board
      • Aims and Scope
      • Abstracting and Indexing
      • Bibliographic Information
      • Archive
    • International Journal of Epigenetics
      • International Journal of Epigenetics
      • Information for Authors
      • Editorial Policies
      • Editorial Board
      • Aims and Scope
      • Abstracting and Indexing
      • Bibliographic Information
      • Archive
    • Medicine International
      • Medicine International
      • Information for Authors
      • Editorial Policies
      • Editorial Board
      • Aims and Scope
      • Abstracting and Indexing
      • Bibliographic Information
      • Archive
  • Articles
  • Information
    • Information for Authors
    • Information for Reviewers
    • Information for Librarians
    • Information for Advertisers
    • Conferences
  • Language Editing
Spandidos Publications Logo
  • About
    • About Spandidos
    • Aims and Scopes
    • Abstracting and Indexing
    • Editorial Policies
    • Reprints and Permissions
    • Job Opportunities
    • Terms and Conditions
    • Contact
  • Journals
    • All Journals
    • Biomedical Reports
      • Information for Authors
      • Editorial Policies
      • Editorial Board
      • Aims and Scope
      • Abstracting and Indexing
      • Bibliographic Information
      • Archive
    • Experimental and Therapeutic Medicine
      • Information for Authors
      • Editorial Policies
      • Editorial Board
      • Aims and Scope
      • Abstracting and Indexing
      • Bibliographic Information
      • Archive
    • International Journal of Epigenetics
      • Information for Authors
      • Editorial Policies
      • Editorial Board
      • Aims and Scope
      • Abstracting and Indexing
      • Bibliographic Information
      • Archive
    • International Journal of Functional Nutrition
      • Information for Authors
      • Editorial Policies
      • Editorial Board
      • Aims and Scope
      • Abstracting and Indexing
      • Bibliographic Information
      • Archive
    • International Journal of Molecular Medicine
      • Information for Authors
      • Editorial Policies
      • Editorial Board
      • Aims and Scope
      • Abstracting and Indexing
      • Bibliographic Information
      • Archive
    • International Journal of Oncology
      • Information for Authors
      • Editorial Policies
      • Editorial Board
      • Aims and Scope
      • Abstracting and Indexing
      • Bibliographic Information
      • Archive
    • Medicine International
      • Information for Authors
      • Editorial Policies
      • Editorial Board
      • Aims and Scope
      • Abstracting and Indexing
      • Bibliographic Information
      • Archive
    • Molecular and Clinical Oncology
      • Information for Authors
      • Editorial Policies
      • Editorial Board
      • Aims and Scope
      • Abstracting and Indexing
      • Bibliographic Information
      • Archive
    • Molecular Medicine Reports
      • Information for Authors
      • Editorial Policies
      • Editorial Board
      • Aims and Scope
      • Abstracting and Indexing
      • Bibliographic Information
      • Archive
    • Oncology Letters
      • Information for Authors
      • Editorial Policies
      • Editorial Board
      • Aims and Scope
      • Abstracting and Indexing
      • Bibliographic Information
      • Archive
    • Oncology Reports
      • Information for Authors
      • Editorial Policies
      • Editorial Board
      • Aims and Scope
      • Abstracting and Indexing
      • Bibliographic Information
      • Archive
    • World Academy of Sciences Journal
      • Information for Authors
      • Editorial Policies
      • Editorial Board
      • Aims and Scope
      • Abstracting and Indexing
      • Bibliographic Information
      • Archive
  • Articles
  • Information
    • For Authors
    • For Reviewers
    • For Librarians
    • For Advertisers
    • Conferences
  • Language Editing
Login Register Submit
  • This site uses cookies
  • You can change your cookie settings at any time by following the instructions in our Cookie Policy. To find out more, you may read our Privacy Policy.

    I agree
Search articles by DOI, keyword, author or affiliation
Search
Advanced Search
presentation
Molecular Medicine Reports
Join Editorial Board Propose a Special Issue
Print ISSN: 1791-2997 Online ISSN: 1791-3004
Journal Cover
September-2025 Volume 32 Issue 3

Full Size Image

Sign up for eToc alerts
Recommend to Library

Journals

International Journal of Molecular Medicine

International Journal of Molecular Medicine

International Journal of Molecular Medicine is an international journal devoted to molecular mechanisms of human disease.

International Journal of Oncology

International Journal of Oncology

International Journal of Oncology is an international journal devoted to oncology research and cancer treatment.

Molecular Medicine Reports

Molecular Medicine Reports

Covers molecular medicine topics such as pharmacology, pathology, genetics, neuroscience, infectious diseases, molecular cardiology, and molecular surgery.

Oncology Reports

Oncology Reports

Oncology Reports is an international journal devoted to fundamental and applied research in Oncology.

Experimental and Therapeutic Medicine

Experimental and Therapeutic Medicine

Experimental and Therapeutic Medicine is an international journal devoted to laboratory and clinical medicine.

Oncology Letters

Oncology Letters

Oncology Letters is an international journal devoted to Experimental and Clinical Oncology.

Biomedical Reports

Biomedical Reports

Explores a wide range of biological and medical fields, including pharmacology, genetics, microbiology, neuroscience, and molecular cardiology.

Molecular and Clinical Oncology

Molecular and Clinical Oncology

International journal addressing all aspects of oncology research, from tumorigenesis and oncogenes to chemotherapy and metastasis.

World Academy of Sciences Journal

World Academy of Sciences Journal

Multidisciplinary open-access journal spanning biochemistry, genetics, neuroscience, environmental health, and synthetic biology.

International Journal of Functional Nutrition

International Journal of Functional Nutrition

Open-access journal combining biochemistry, pharmacology, immunology, and genetics to advance health through functional nutrition.

International Journal of Epigenetics

International Journal of Epigenetics

Publishes open-access research on using epigenetics to advance understanding and treatment of human disease.

Medicine International

Medicine International

An International Open Access Journal Devoted to General Medicine.

Journal Cover
September-2025 Volume 32 Issue 3

Full Size Image

Sign up for eToc alerts
Recommend to Library

  • Article
  • Citations
    • Cite This Article
    • Download Citation
    • Create Citation Alert
    • Remove Citation Alert
    • Cited By
  • Similar Articles
    • Related Articles (in Spandidos Publications)
    • Similar Articles (Google Scholar)
    • Similar Articles (PubMed)
  • Download PDF
  • Download XML
  • View XML

  • Supplementary Files
    • Supplementary_Data1.xlsx
    • Supplementary_Data2.xlsx
    • Supplementary_Data3.xlsx
Article Open Access

Identification and validation of epithelial‑mesenchymal transition‑related genes for diabetic nephropathy by WGCNA and machine learning

  • Authors:
    • Huidi Tang
    • Kang Li
    • Xiaojie Wang
  • View Affiliations / Copyright

    Affiliations: Department of Pharmacology, School of Basic Medical Sciences, Shandong University, Jinan, Shandong 250012, P.R. China
    Copyright: © Tang et al. This is an open access article distributed under the terms of Creative Commons Attribution License.
  • Article Number: 249
    |
    Published online on: July 8, 2025
       https://doi.org/10.3892/mmr.2025.13614
  • Expand metrics +
Metrics: Total Views: 0 (Spandidos Publications: | PMC Statistics: )
Metrics: Total PDF Downloads: 0 (Spandidos Publications: | PMC Statistics: )
Cited By (CrossRef): 0 citations Loading Articles...

This article is mentioned in:



Abstract

Diabetic nephropathy (DN) is the main cause of end‑stage renal disease, with epithelial‑mesenchymal transition (EMT) serving a key role in its initiation and progression. Nevertheless, the precise mechanisms involved remain unidentified. The present study aimed to identify the involvement of EMT‑related genes in the advancement of DN. Using the Gene Expression Omnibus database and the dbEMT 2.0 database, EMT‑related differentially expressed genes (DEGs) associated with DN were identified. Key EMT‑related genes were subjected to weighted gene co‑expression network analysis, machine learning and protein‑protein interaction network analyses and validated against validation datasets from GEO database. Receiver operating characteristic analysis was used to assess the diagnostic performance of these hub genes. To delve into their cellular clustering in DN, single‑nucleus RNA sequencing was conducted using the Kidney Integrative Transcriptomics database. Additionally, the CIBERSORT algorithm was used to determine the proportion of immune cell infiltration in DN samples. Reverse transcription‑quantitative PCR (RT‑qPCR) was used to assess the mRNA expression of fibronectin 1 (FN1) in the kidney of mice and patients with DN. After silencing FN1, the expression changes of EMT markers (E‑cadherin and vimentin) were detected by RT‑qPCR. FN1 was upregulated in DN, demonstrating good diagnostic performance according to ROC analysis. FN1 was associated with infiltration of immune cells. RT‑qPCR confirmed the increased expression of FN1 in the kidney of mice with DN and in the renal biopsy samples of patients with DN. After silencing FN1, the expression of E‑cadherin was upregulated, while the expression of vimentin was downregulated, indicating that EMT was inhibited. The present study identified FN1 as a diagnostic marker for DN. FN1 may serve key roles in the initiation and progression of DN by participating in EMT and upregulating various types of immune cells.

Introduction

Diabetic nephropathy (DN) represents 30–50% of chronic kidney disease cases, affecting 285 million individuals globally (1). DN is one of the most severe microvascular complications of diabetes (2) and a leading cause of end-stage renal disease in both developing and developed countries, creating social and economic burdens (3,4). The key pathological characteristics of DN include tubulointerstitial fibrosis, the thickening of the glomerular basement membrane, accumulation of the mesangial matrix and nodular glomerulosclerosis (5), accompanied by proteinuria, hypertension and a progressive decline in renal function. Microalbuminuria is a key indicator for the evaluation of the progression of DN in clinical practice (6); however, not all patients with DN exhibit notable proteinuria; thus, it may be unreliable to assess prognosis or disease severity based solely on proteinuria levels (7). Treatment strategies aim to attenuate renal damage progression by controlling blood glucose levels or intraglomerular pressure (8,9). Hyperglycemia is a key hallmark of DN progression, and intensive glycemic control can delay its progression (10). Glucagon-like peptide-1 receptor agonists, sodium-glucose co-transporter-2 inhibitors, dipeptidyl peptidase-4 inhibitors and thiazolidinediones decrease hemoglobin A1c levels and the risk of developing microvascular complications (11,12). Hypertension is a key risk factor for the onset and development of DN. Angiotensin-converting enzyme inhibitors and angiotensin II receptor blockers are the preferred first-line anti-hypertensive treatments for patients with both diabetes and hypertension (13,14). Due to the heterogeneity among patients with DN, not all individuals benefit from these treatment approaches (15). Consequently, it is important to identify novel diagnostic and therapeutic targets to control the onset and progression of DN.

Epithelial-mesenchymal transition (EMT) is the process by which epithelial cells transform into mesenchymal cells, and is key in development and wound healing, while pathologically contributing to fibrosis and cancer progression (16). EMT is classified into three types: Type I is associated with embryonic and organ development, type II is associated with inflammation and fibrosis and type III is involved in cancer progression (17). The assessment of EMT includes EMT-associated transcription factors, such as Snail, Twist and zinc-finger E-box binding homeobox 1, as well as biomarkers, including α-smooth muscle actin (α-SMA), vimentin, epithelial cadherin (E-cadherin) and tight junction protein-1. Previous studies have demonstrated that in a high-glucose environment, human renal proximal tubular epithelial cells (HK-2) and renal tissue of patients with DN exhibit decreased E-cadherin mRNA and protein expression, along with increased expression of Snail, vimentin and α-SMA at both the mRNA and protein level, confirming the occurrence of the EMT process in the kidneys of patients with DN (18,19). In addition, studies have revealed fibrotic changes in the tubulointerstitium and glomeruli of patients with DN (20,21). Fibrosis is characterized by the accumulation of myofibroblasts (22), where tubular epithelial cells and podocytes undergo EMT to become myofibroblasts, leading to glomerulosclerosis and interstitial fibrosis (23). The inhibition of EMT in epithelial cells prevents chronic kidney injury and fibrosis (20), therefore, understanding the role of EMT-associated genes in the progression of DN to renal fibrosis is key.

The aim of the present study were to identify key EMT-related genes involved in the pathogenesis of DN to provide new insights for the diagnosis and treatment of DN. In the present study, based on the GSE96804 training set, key EMT-related genes were identified by determining differentially expressed genes (DEGs) and performing weighted gene co-expression network analysis (WGCNA). A protein-protein interaction (PPI) network of key genes was constructed and hub genes were identified using the Degree, Maximum Neighborhood Component (MNC) and Maximal Clique Centrality (MCC) algorithms in Cytoscape, then identifying optimal diagnostic genes through machine learning [least absolute shrinkage and selection operator (LASSO) regression analysis and support vector machine recursive feature elimination (SVM-RFE)]. The expression levels of diagnostic genes were validated in the validation sets GSE47183 and GSE104948, and receiver operating characteristic (ROC) curves were then generated to examine the diagnostic efficacy. To investigate the distribution of diagnostic genes in cell subpopulations, the Kidney Integrative Transcriptomics (K.I.T.) database was used for the single-cell analysis. Using the CIBERSORT algorithm, immune cell infiltrates in DN samples were calculated and the association between diagnosis genes and immune cells was assessed. Finally, reverse transcription-quantitative PCR (RT-qPCR) was used to confirm the expression of diagnosis genes.

Materials and methods

Human renal biopsy samples

The present study was conducted in accordance with the principles of the Declaration of Helsinki and approved by the Research Ethics Committee of Shandong University (approval no. ECSBMSSDU2023-1-157). Written informed consent was obtained from all patients prior to tissue collection. Renal biopsy samples (four male and two female patients) were collected from May 2023 to January 2024 as part of routine clinical diagnostics at the Department of Pathology, Qilu Hospital, Shandong University, Jinan, China. Inclusion criteria were as follows: i) Patients who underwent renal biopsy as part of routine clinical diagnostics and were diagnosed as DN by renal biopsy analysis; (2) availability of sufficient renal tissue for histological and molecular analysis; and (3) informed consent for use of biopsy tissue in research. Exclusion criteria included: (1) patients with known systemic infections or malignancies at the time of biopsy; (2) inadequate biopsy material and iii) absence of consent for research use. Control samples were obtained from the healthy kidney poles of individuals without kidney disease (three each male and female) who underwent tumor nephrectomy. The age range was 45–68 years.

Animal experiments

For the present study, db/db (n=6) and db/m (n=6) mice were obtained from Beijing Vital River Laboratory Animal Technology Co., Ltd. All mice (3–5 mice/cage; 6–8 weeks old; weight 20–35 grams) were housed under standard specific-pathogen-free laboratory conditions, including a controlled temperature of 22±2°C, relative humidity of 50–60%, and a 12-h light/dark cycle. Mice had free access to water and a standard chow diet (Beijing Keao Xieli Feedstuff Co., Ltd.). The water and cages were autoclaved and cages with corncob bedding were changed three times/week. As female mice are resistant to obesity and type 2 diabetes (24), only male mice were selected. Mice were randomly assigned to groups, and the investigators were blinded to group allocation during surgery and outcome evaluations. A volume of 30% vol/min CO2 vol/min was used for euthanasia. Mice were monitored for signs of respiration and pupillary reflex for 5 min following CO2 administration to confirm death. Death was also confirmed by observing the absence of heartbeat. The protocol complies with AVMA guidelines and institutional ethical standards (25).

Cell culture

Human tubule epithelial cells (HK-2 cells) were obtained from American Type Culture Collection and cultured in a 50:50 mixture of DMEM/F12 supplemented with 10% fetal bovine serum (both Gibco, Thermo Fisher Scientific, Inc.) under 37°C, 5% CO2. For FN1 gene silencing, cells were seeded at 0.9×105/well in 6-well plates and cultured in the DMEM/F12 without antibiotics. Upon reaching 30% confluency, cells were transfected with short interfering RNA (siRNA; cat. no. AM16708; Thermo Fisher Scientific, Inc.; assay ID, 10826) for FN1 or scramble control siRNA (cat. no. AM4611; Thermo Fisher Scientific, Inc). A total of 10 nmol/l siRNA was used in this experiment. siRNA was delivered using Lipofectamine 3000® reagent (Thermo Fisher Scientific, Inc.) following the manufacturer's protocol. Cells were transfected at 37°C for 6 h, after which the medium was replaced with fresh culture medium. Twenty-four hours after transfection, cells were treated with recombinant human TGF-β1 (10 ng/ml; Sigma-Aldrich; Merck KGaA) for an additional 24 h at 37°C.

Data sources

Gene Expression Omnibus (GEO) database (ncbi.nlm.nih.gov/geo) esd searched using the formula ‘[‘diabetic nephropathies’(MeSH Terms) OR diabetic kidney disease(All Fields)] AND ‘Homo sapiens’(porgn) AND [‘Expression profiling by array’(Filter) AND (‘2013/01/01’(PDAT): ‘2023/01/01’(PDAT)]’. Datasets GSE96804 (26), GSE47183 (27) and GSE104948 (28) were included in the present study. GSE96804 was the training set with GSE47183 and GSE104948 serving as the validation sets. GSE96804 was downloaded from the GPL17586 platform [HTA-2_0 Affymetrix Human Transcriptome Array 2.0 (transcript (gene) version)], comprising 20 normal and 41 glomerular samples from patients with DN. GSE47183 was downloaded from the GPL14663 platform [Affymetrix GeneChip Human Genome HG-U133A Custom CDF (Affy_HGU133A_CDF_ENTREZG_10)], including 14 glomerular samples from patients undergoing nephrectomy for tumors and seven from patients with DN. GSE104948 was downloaded from the GPL22945 platform (HG-U133_Plus_2 Affymetrix Human Genome U133 Plus 2.0 Array [CDF: Brainarray HGU133Plus2_Hs_ENTREZG_v19)], consisting of three glomerular samples from patients undergoing tumor nephrectomy and seven glomerular samples from patients with DN. EMT-associated genes were obtained from the dbEMT 2.0 database (dbemt.bioinfo-minzhao.org/download.cgi).

Identification of DEGs

Uniform manifold approximation and projection (UMAP) analysis of GSE96804 was conducted using umap (version 0.2.10.0) and ggplot2 packages (version 3.5.1) in R software (version 4.3.2) to visualize sample grouping. The limma package (version 3.58.1) was used to analyze GSE96804, identifying DEGs with P<0.05 and |log fold-change|≥1. Volcano plots and heatmap of DEGs were generated using the ggplot2 and pheatmap packages (version 1.0.12), respectively.

WGCNA and selection of module genes

Using the WGCNA package (version 1.73) in R, a gene co-expression network was constructed to investigate the association between genes and phenotypes. The top 25% of genes with the highest variance were selected for analysis. The soft threshold was set to a power of 11, and a scale-free R2 of 0.9 was applied to the weighted adjacency matrix, which was then transformed into a topological overlap matrix (TOM). ‘TOMType’ was set to ‘unsigned’. Modules were identified using the TOM-based dissimilarity metric (1-TOM) with a minimum module size of 30, based on hierarchical clustering. Each module was assigned a color. Among the 15 gene modules, the blue, pink and yellow modules, whose correlation with DN was ≥0.4, were selected for further analysis.

Connectivity map (CMap) analysis

CMap (clue.io) is a gene expression profile database that captures gene expression changes induced by various perturbations, enabling the exploration of associations between diseases, genes and small molecule compounds. Upregulated EMT-related genes were analyzed using the CMap database to identify potential small molecule drugs for the treatment of DN. Small molecules with negative connectivity scores suggest potential to reverse EMT gene expression in DN, highlighting their therapeutic value. The top 10 compounds with the most significant negative connectivity scores were identified as potential candidates.

PPI network construction

To explore protein interactions, pathways and co-expression, the STRING database (cn.string-db.org/) and Cytoscape software (version 3.10.0) (cytoscape.org/) were used to construct a PPI network of key EMT-related genes. The cytoHubba plugin was applied to identify significantly interacting genes. Hub genes were determined as the intersection of the top 10 genes identified by the Degree, MCC and MNC algorithms.

Clustering analysis to identify the potential subtypes of DN

Based on the expression profiles of the nine hub genes most strongly associated with DN, the ConsensusClusterPlus package (version 1.66.0) was used for consensus clustering to unveil distinct subtypes of DN. The clusterAlg was ‘hc’ and distance was ‘pearson’. Scatterplot3d (version 0.3.44) and factoextra packages (version 1.0.7) were employed for principal component analysis (PCA).

Machine learning

To filter the optimal diagnostic genes for DN, LASSO and SVM-RFE were used. LASSO logistic regression analysis is a regression methodology proficient at selecting variables to enhance predictive accuracy (29). It serves as both a technique for regression and variable selection, employing regularization to improve predictive accuracy and enhance the comprehensibility of statistical models (30). SVM-RFE analysis is a supervised machine learning technique that identifies optimum diagnostic genes by progressively discarding feature vectors produced by SVM (31). The glmnet (version 4.1.8) and e1071 packages (version 1.7.16) were used to conduct LASSO and SVM-RFE analyses, respectively. The intersection genes of LASSO and SVM-RFE were considered optimal genes in the diagnosis of DN.

Hub gene validation and ROC curve analysis of GEO datasets

GSE47183 and GSE104948 were used as validation datasets. Box plots were constructed using the ggplot2 package to assess the expression of core genes. The area under the ROC curve was employed to evaluate the diagnostic efficacy of core genes for DN, with the ROC curve generated using the pROC package (version 1.18.5).

Single-gene Gene Set Enrichment Analysis (GSEA)

GO analysis enables a more comprehensive understanding of gene product functional annotation, whereas KEGG pathway analysis not only facilitates annotation of gene functions but also elucidates the roles of genes within diverse signaling pathways (32). To investigate the potential functions of core genes, GSEA-GO and GSEA-KEGG were performed using the org.Hs.eg.db (version 3.18.0) and clusterProfiler packages (version 4.10.1). Genes in the GSE96804 dataset were ranked based on Spearman's correlation coefficients with the core gene. P<0.05 was applied to identify enriched pathways.

Single nucleus RNA sequencing

The K.I.T. database (Ben Humphreys' Laboratory at the University of Washington; humphreyslab.com/SingleCell/) (33) was used to analyze single nucleus RNA data of core genes within DN samples and visualize the outcomes. The dataset included a total of 12 types of cell: Proximal convoluted tubule; collecting duct; type A intercalated cell; parietal epithelial cell; principal cell; distal convoluted tubule; connecting tubule; loop of Henle; podocyte; endothelium; mesangial cell and leukocyte.

Immune infiltration analysis

CIBERSORT is a deconvolution algorithm designed to measure immune cell infiltration (ICI). Infiltration of 22 cell types was measured within the gene expression profile of GSE96804 (34). ICI outcomes in the samples were visualized utilizing the ggplot2 package. Spearman's correlation analysis was performed to ascertain the correlation between the core gene and the infiltrating immune cells, utilizing the ggcorrplot and ggplot2 packages.

RT-qPCR

Total RNA was isolated from kidney tissue of mice or renal biopsy samples using TRIpure (BioTeke Corporation) according to the manufacturer's instructions. Using a PrimeScript™ RT reagent kit (Takara Bio, Inc.), cDNA was synthesized with 1 µg RNA as a template. The following temperature protocol was used for RT: 85°C for 5 sec for RT; 37°C for 15 min to inactivate the reverse transcriptase. RT-qPCR was performed using a SYBR-Green qPCR kit (Takara Bio, Inc.) according to the manufacturer's instructions. The thermocycling conditions were as follows: Initial denaturation at 95°C for 10 min, followed by 40 cycles of 95°C for 30 sec, 58°C for 30 sec and 72°C for 20 sec. The housekeeping gene β-actin served as an internal control to normalize RNA quantity and quality across samples. Gene expression fold changes, normalized to β-actin, were calculated using the 2−ΔΔcq method (35). The following primers were used: Mouse FN1 forward, 5′-CCCTATCTCTGATACCGTTGTCC-3′ and reverse, 5′-TGCCGCAACTACTGTGATTCGG-3′; β-actin forward, 5′-GGCTGTATTCCCCTCCATCG-3′ and reverse, 5′-CCAGTTGGTAACAATGCCATGT-3′ and human FN1 forward, 5′-ACAACACCGAGGTGACTGAGAC-3′ and reverse, 5′-GGACACAACGATGCTTCCTGAG-3′; E-cadherin forward, 5′-GCCTCCTGAAAAGAGAGTGGAAG-3′ and reverse, 5′-TGGCAGTGTCTCTCCAAATCCG-3′; vimentin forward, 5′-AGGCAAAGCAGGAGTCCACTGA-3′ and reverse, 5′-ATCTGGCGTTCCAGGGACTCAT-3′ and β-actin forward, 5′-CTCACCATGGATGATGATATCGC-3′ and reverse, AGGAATCCTTCTGACCCATGC-3′.

Statistical analysis

All experiments were independently repeated ≥3 times. Data are expressed as the mean ± SEM or SD. Statistical analyses were performed using R software (version 3.6.1) and GraphPad Prism software (version 8.0; Dotmatics). Normality assumption of the data distribution was assessed using Kolmogorov-Smirnov test. Comparisons between two groups were conducted using unpaired two-tailed Student's t-test for normally distributed data and the Mann-Whitney rank sum test for non-normally distributed data. Differences between >2 groups with a single variable were analyzed using one-way ANOVA, followed by Tukey's post hoc test. No power analysis was performed to determine the sample size. The sample size was based on our previous studies (36,37).

Results

Identification of DEGs

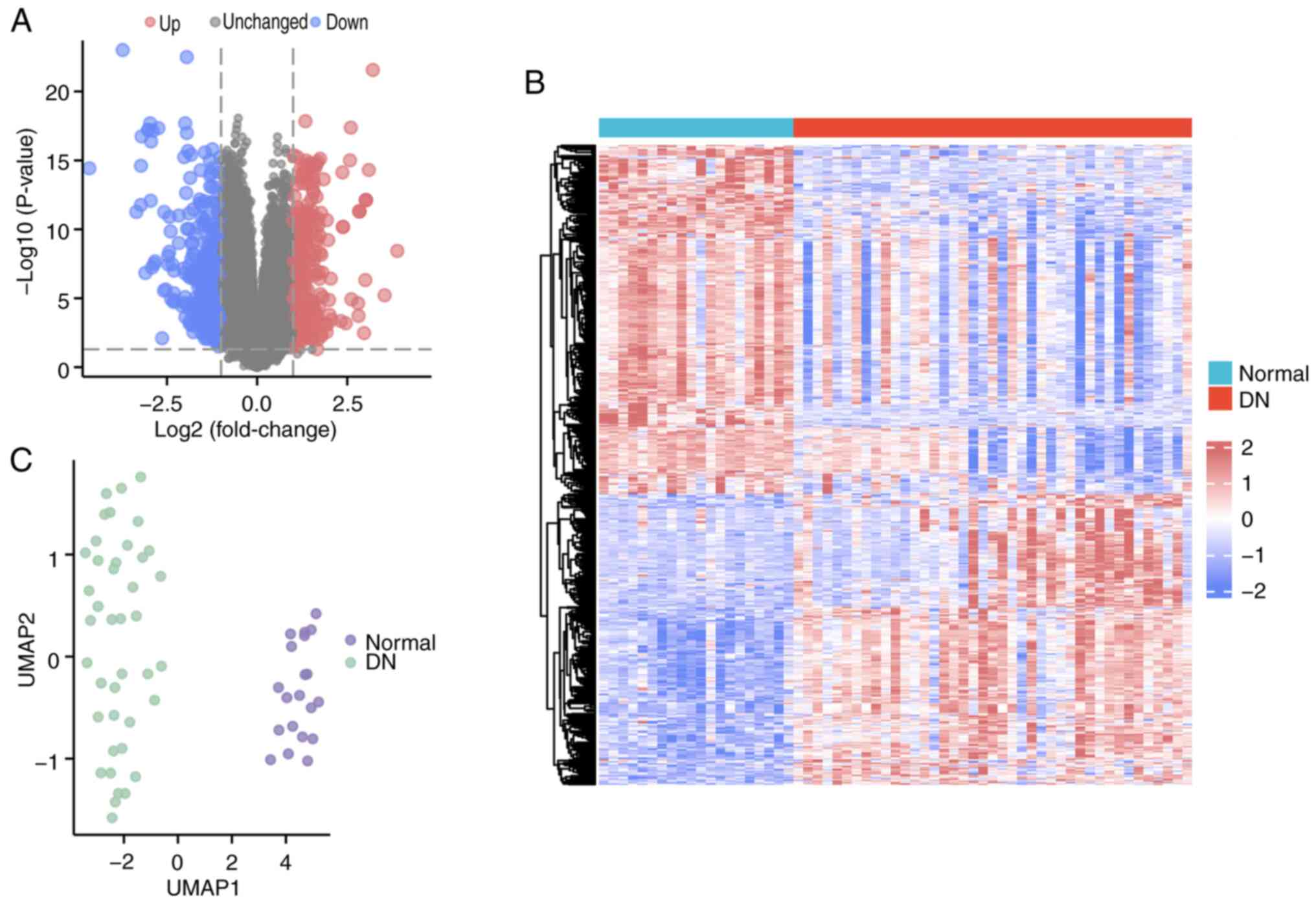
After analyzing the GSE96804 dataset, 624 DEGs were identified, comprising 284 up- and 340 downregulated genes (Table SI; Fig. 1A and B). The UMAP plot revealed a distinct separation between the DN and normal samples (Fig. 1C).

Identification of DEGs in dataset no.
GSE96804 from the Gene Expression Omnibus database. (A) Volcano
plot of DEGs in dataset GSE96804. (B) Heatmap of DEGs. (C) UMAP
illustrating the different groups. DEG, differentially expressed
gene; DN, diabetic nephropathy; UMAP, uniform manifold
approximation and projection.

Figure 1.

Identification of DEGs in dataset no. GSE96804 from the Gene Expression Omnibus database. (A) Volcano plot of DEGs in dataset GSE96804. (B) Heatmap of DEGs. (C) UMAP illustrating the different groups. DEG, differentially expressed gene; DN, diabetic nephropathy; UMAP, uniform manifold approximation and projection.

WGCNA

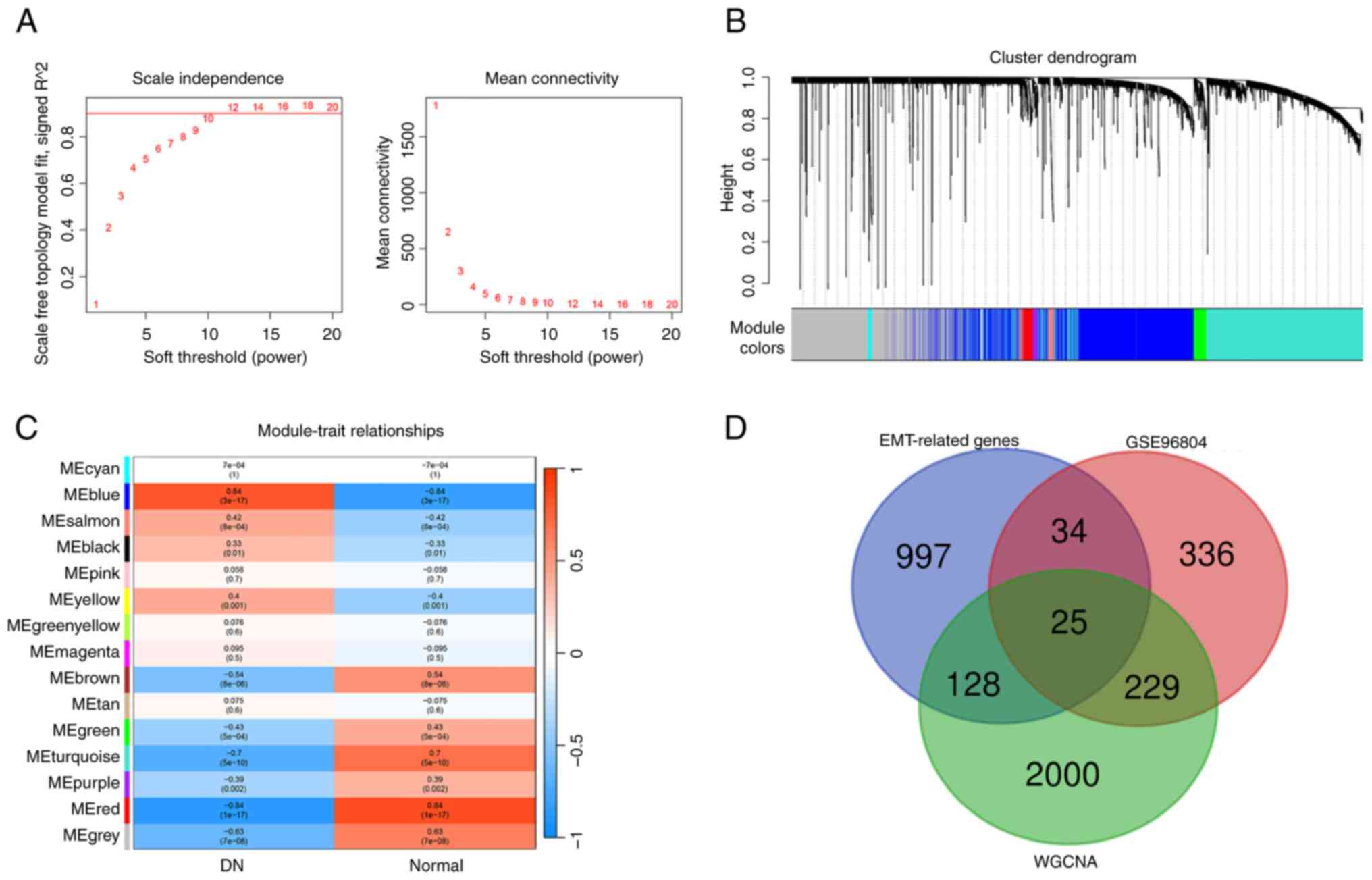
WGCNA was performed to identify modules most strongly associated with DN. β=11 (scale-free R2=0.9) was selected based on scale independence and mean connectivity (Fig. 2A). A total of 15 co-expression gene modules (CGMs) were generated (Fig. 2B). The correlation between DN and GCMs was calculated (Fig. 2C), with the blue, pink and yellow modules selected for subsequent analyses. The intersection (25 genes) of module genes, DEGs and EMT-related genes were obtained (Fig. 2D).

Construction of the co-expression
network. (A) β=11 was selected as the soft threshold with the
combined analysis of scale independence and mean connectivity based
on top 25% of genes with the highest variance. (B) Gene hierarchy
tree-clustering diagram. Colors represent different module genes.
(C) Heatmap of the correlation between module genes and phenotypes.
(D) Venn diagram of the module genes from WGCNA, differentially
expressed in GSE96804 and EMT-related genes. EMT,
epithelial-mesenchymal transition; WGCNA, weighted gene
co-expression network analysis.

Figure 2.

Construction of the co-expression network. (A) β=11 was selected as the soft threshold with the combined analysis of scale independence and mean connectivity based on top 25% of genes with the highest variance. (B) Gene hierarchy tree-clustering diagram. Colors represent different module genes. (C) Heatmap of the correlation between module genes and phenotypes. (D) Venn diagram of the module genes from WGCNA, differentially expressed in GSE96804 and EMT-related genes. EMT, epithelial-mesenchymal transition; WGCNA, weighted gene co-expression network analysis.

Identification of candidate small molecular compounds for the treatment of DN

To explore potential small molecule drugs with therapeutic effects for patients with DN, the CMAP database was used to predict compounds capable of reversing EMT-related gene expression changes in DN. The top 10 compounds with the lowest connectivity scores were VU-0415374-1, marbofloxacin, propantheline, guanfacine, evoxine, PCO-400, β-CCP, SB-431542, CP-724714 and OM-137. These compounds were considered potential therapeutic agents for DN (Fig. 3A and B).

Screening of potential small molecule
compounds for the treatment of diabetic nephropathy via CMap
database. (A) Top 10 compounds with the most significantly negative
connectivity scores across 9 different cell lines. (B) Chemical
structures of compounds. CMap, connectivity map; pc, principal
component.

Figure 3.

Screening of potential small molecule compounds for the treatment of diabetic nephropathy via CMap database. (A) Top 10 compounds with the most significantly negative connectivity scores across 9 different cell lines. (B) Chemical structures of compounds. CMap, connectivity map; pc, principal component.

PPI network construction and important module analysis

A PPI network (Fig. 4A) was constructed for core gene selection, employing MCC, MNC and Degree algorithms to identify the hub genes (Fig. 4B-D). In total, nine overlapping genes (FN1, MMP2, CCL2, TGFB2, MMP7, KDR, LTBP1, VCAN and TNC) were designated as hub genes (Fig. 4E).

Screening hub genes using the STRING
database by intersecting the top genes obtained from degree, MCC
and MNC algorithms. (A) Protein-protein interaction network. Top 10
genes based on (B) degree, (C) MCC and (D) MNC. (E) Venn diagram of
the genes screened from degree, MCC and MNC. MNC, maximum
neighborhood component; MCC, maximal clique centrality.

Figure 4.

Screening hub genes using the STRING database by intersecting the top genes obtained from degree, MCC and MNC algorithms. (A) Protein-protein interaction network. Top 10 genes based on (B) degree, (C) MCC and (D) MNC. (E) Venn diagram of the genes screened from degree, MCC and MNC. MNC, maximum neighborhood component; MCC, maximal clique centrality.

Identification of potential subtypes of DN

To identify potential subtypes of DN, the present study performed consensus clustering on the 41 DN samples; k=2 provided the most stable clustering result. This was determined by evaluating the cumulative distribution function (CDF) curve, where k=2 showed the smallest increase in the area under the CDF curve, indicating higher stability (Fig. 5A and B). Furthermore, when k=2, the consistency score of each subtype is >0.9 (Fig. 5C). Therefore, the 41 DN samples were divided into Cluster 1 (n=21) and 2 (n=20; Table SII). The assignment of each sample to a cluster was determined by the consensus clustering algorithm, which calculates the frequency with which each sample pairs with others across multiple resampling iterations. Finally, PCA analysis revealed distinct clustering of these groups (Fig. 5D).

Potential molecular subtypes of
diabetic nephropathy based on hub genes from dataset no. GSE96804
of the Gene Expression Omnibus. (A) Consensus matrix heatmap when
k=2. (B) Representative CDF curves. (C) Score of consensus
clustering. (D) Principal component analysis plot of the
distribution of two clusters. CDF, cumulative distribution
function; Dim, dimension

Figure 5.

Potential molecular subtypes of diabetic nephropathy based on hub genes from dataset no. GSE96804 of the Gene Expression Omnibus. (A) Consensus matrix heatmap when k=2. (B) Representative CDF curves. (C) Score of consensus clustering. (D) Principal component analysis plot of the distribution of two clusters. CDF, cumulative distribution function; Dim, dimension

Identification of core genes through machine learning and validation

To determine the optimal diagnostic marker for DN, machine learning approaches were applied. Using LASSO, two genes were identified from the set of nine hub genes (Fig. 6A) and three genes were identified by employing SVM-RFE (Fig. 6B). The intersection gene (FN1) identified by both machine learning approaches was deemed the optimal diagnostic marker for DN. The expression levels of FN1 were validated, revealing elevated FN1 expression in DN samples from the GSE47183 and GSE104948 datasets (Fig. 6C). To evaluate the diagnostic efficacy of FN1, ROC curves were generated using the GSE47183 and GSE104948 datasets. The AUC value for the ROC curve in dataset GSE47183 was 0.898 and 1.000 in dataset GSE104948, indicating that FN1 may have significant diagnostic value (Fig. 6D).

Identification of diagnostic markers
using machine learning to conduct validation. (A) Least absolute
shrinkage and selection operator regression algorithm. (B) Support
vector machine recursive feature elimination algorithm. (C)
Expression of diagnostic markers in the GSE47183 and GSE104948
datasets from Gene Expression Omnibus. *P<0.05, **P<0.01. (D)
ROC curve analysis of diagnostic markers in the GSE47183 and
GSE104948 datasets. DN, diabetic neuropathy; AUC, area under the
curve; CI, confidence interval; CV, cross validation; TPR, true
positive rate; FPR, false positive rate.

Figure 6.

Identification of diagnostic markers using machine learning to conduct validation. (A) Least absolute shrinkage and selection operator regression algorithm. (B) Support vector machine recursive feature elimination algorithm. (C) Expression of diagnostic markers in the GSE47183 and GSE104948 datasets from Gene Expression Omnibus. *P<0.05, **P<0.01. (D) ROC curve analysis of diagnostic markers in the GSE47183 and GSE104948 datasets. DN, diabetic neuropathy; AUC, area under the curve; CI, confidence interval; CV, cross validation; TPR, true positive rate; FPR, false positive rate.

GSEA

As per Gene Ontology (GO) analysis, FN1 was primarily involved in ‘epithelial to mesenchymal transition’, ‘positive regulation of epithelial to mesenchymal transition’ and ‘regulation of epithelial to mesenchymal transition’ (Fig. 7A). As per Kyoto Encyclopedia of Genes and Genomes (KEGG) pathway analysis, FN1 was primarily involved in ‘TGF-beta signaling pathway’ (Fig. 7B).

Gene set enrichment analysis of FN1.
Co-enriched (A) Gene Ontology terms and (B) Kyoto Encyclopedia of
Genes and Genomes pathways.

Figure 7.

Gene set enrichment analysis of FN1. Co-enriched (A) Gene Ontology terms and (B) Kyoto Encyclopedia of Genes and Genomes pathways.

Single nucleus RNA sequencing

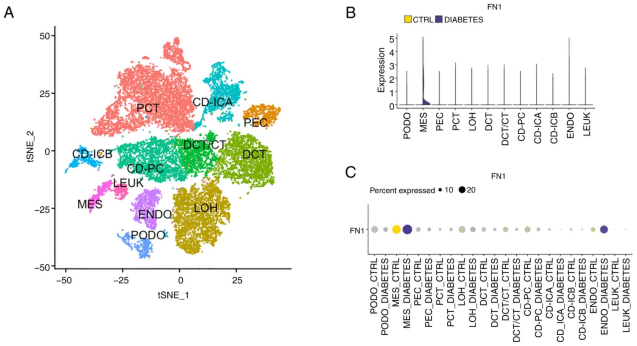
By performing single nucleus RNA sequencing, the distribution of FN1 was determined in 12 cell groups (Fig. 8A); FN1 was primarily distributed in mesangial cells and the endothelium (Fig. 8B and C).

Single nucleus RNA sequencing from
the Kidney Integrative Transcriptomics database. (A) Annotation of
cluster subtypes. (B) Expression distribution of FN1. (C) Percent
expression of FN1 in cell clusters. PCT, proximal convoluted
tubule; CD, collecting duct; ICA, Type A intercalated cell; PEC,
parietal epithelial cell; PC, principal cell; DCT, distal
convoluted tubule; CT, connecting tubule; LOH, loop of Henle; PODO,
podocyte; ENDO, endothelium; MES, mesangial cell; LEUK, leukocyte;
tSNE, t-distributed stochastic neighbor embedding; FN1, fibronectin
1; CTRL, control.

Figure 8.

Single nucleus RNA sequencing from the Kidney Integrative Transcriptomics database. (A) Annotation of cluster subtypes. (B) Expression distribution of FN1. (C) Percent expression of FN1 in cell clusters. PCT, proximal convoluted tubule; CD, collecting duct; ICA, Type A intercalated cell; PEC, parietal epithelial cell; PC, principal cell; DCT, distal convoluted tubule; CT, connecting tubule; LOH, loop of Henle; PODO, podocyte; ENDO, endothelium; MES, mesangial cell; LEUK, leukocyte; tSNE, t-distributed stochastic neighbor embedding; FN1, fibronectin 1; CTRL, control.

Immune infiltration analysis

Using the CIBERSORT algorithm, the proportions of ICI in DN and normal tissue were calculated (Table SIII). There was a significant increase in the infiltration of M1 macrophages, M2 macrophages and resting dendritic cells and decrease in the infiltration of memory B, resting mast cells and eosinophils in the DN samples compared with normal tissue (Fig. 9A). To determine whether FN1 serves a key role in the pathogenesis of DN by regulating immune cells, the correlation between FN1 and immune cells was analyzed (Fig. 9B). FN1 was positively correlated with plasma cells (r=0.64), CD4 naive (r=0.55) and memory resting T cells (r=0.30), M1 (r=0.61) and M2 macrophages (r=0.42) and resting dendritic cells (r=0.77); however, it was inversely correlated with memory B (r=−0.60), resting (r=−0.27) and activated NK (r=−0.38) and resting mast cells (r=−0.57; Table I).

Immune cell infiltration analysis
based on dataset GSE96804 from the Gene Expression Omnibus
database. (A) Infiltrating immune cells in DN and normal samples.
(B) Spearman's correlation analysis of FN1 and immune cells.
*P<0.05, **P<0.01 and ***P<0.001. DN, diabetic neuropathy;
NK, natural killer; FN1, fibronectin 1; Cor, correlation.

Figure 9.

Immune cell infiltration analysis based on dataset GSE96804 from the Gene Expression Omnibus database. (A) Infiltrating immune cells in DN and normal samples. (B) Spearman's correlation analysis of FN1 and immune cells. *P<0.05, **P<0.01 and ***P<0.001. DN, diabetic neuropathy; NK, natural killer; FN1, fibronectin 1; Cor, correlation.

Table I.

Correlation analysis of fibronectin 1 and immune cells.

Table I.

Correlation analysis of fibronectin 1 and immune cells.

Immune cellsCorrelationP-value
B cells naive−0.152730779 2.41×10−01
B cells memory−0.599558608 3.29×10−07
Plasma cells0.643217266 2.27×10−08
T cells CD80.065211452 6.18×10−01
T cells CD4 naive0.553938893 3.64×10−06
T cells CD4 memory resting0.298162117 1.96×10−02
T cells CD4 memory activated−0.15596555 2.30×10−01
T cells follicular helper−0.005988965 9.64×10−01
T cells regulatory−0.048345671 7.11×10−01
T cells γ Δ−0.077522704 5.53×10−01
NK cells resting−0.271832858 3.41×10−02
NK cells activated−0.377754714 2.69×10−03
Monocytes−0.200384935 1.22×10−01
Macrophages M0−0.12041248 3.54×10−01
Macrophages M10.608780767 1.94×10−07
Macrophages M20.415557753 8.67×10−04
Dendritic cells resting0.766225281 6.21×10−13
Mast cells resting−0.566155473 3.06×10−06
Mast cells activated0.153979471 2.36×10−01
Eosinophils−0.236738132 6.62×10−02
Neutrophils−0.205340588 1.12×10−01

[i] NK, natural killer.

Validation of the expression of FN1 by RT-qPCR

Relative mRNA expression of FN1 was elevated in mice with DN and in renal biopsy tissue samples from patients with DN (Fig. 10A and B). FN1 siRNA transfection was successful (Fig. 10C). Silencing of FN1 partially recovered E-cadherin expression in TGF-β treated HK-2 cells compared to cells treated with TGF-β alone (Fig. 10D). Notably, within the FN1 siRNA group, E-cadherin expression in TGF-β treated cells was significantly lower than in untreated controls, indicating a partial recovery rather than full normalization. FN1 silencing significantly ameliorated vimentin upregulation (Fig. 10E). Similarly, within the FN1 siRNA group, vimentin expression in TGF-β treated cells remained higher than in untreated controls, indicating a partial recovery rather than full normalization.

Validation of the expression of FN1
in the kidney of mice with DN and in patients with DN. Relative
expression of FN1 mRNA in (A) kidney of mice (n=6) and (B) human
kidney renal biopsy samples. Relative expression levels of (C) FN1,
(D) E-cadherin and (E) vimentin in HK-2 cells (n=3). Data are
expressed as the mean ± SD. *P<0.05. FN1, fibronectin 1; siRNA,
small interfering RNA; DN, diabetic neuropathy.

Figure 10.

Validation of the expression of FN1 in the kidney of mice with DN and in patients with DN. Relative expression of FN1 mRNA in (A) kidney of mice (n=6) and (B) human kidney renal biopsy samples. Relative expression levels of (C) FN1, (D) E-cadherin and (E) vimentin in HK-2 cells (n=3). Data are expressed as the mean ± SD. *P<0.05. FN1, fibronectin 1; siRNA, small interfering RNA; DN, diabetic neuropathy.

Discussion

DN is a severe chronic complication of diabetes and exhibits morphological changes, including mesangial cell hypertrophy and proliferation, renal epithelial cell EMT and podocyte apoptosis (23,38). EMT is a process by which epithelial cells acquire mesenchymal features. Under physiological conditions, epithelial cells are connected by tight and adherens junctions and desmosomes, thereby maintaining the stability of cell polarity (39). Under pathological conditions, the induction of EMT transcription factors disrupts intercellular junctions, leading to transformation of epithelial into motile mesenchymal cells, which contribute to fibrosis (40). During the progression of DN, tubular epithelial cells and podocytes undergo EMT transformation into myofibroblasts, expressing fibroblast markers. Myofibroblast proliferation leads to glomerulosclerosis and interstitial fibrosis, exacerbating DN (41,42). The common final pathway of chronic kidney diseases, including DN, is renal fibrosis, with EMT being an initiating factor (43).

Studies have demonstrated that the activation of EMT-associated signaling pathways leads to development of renal fibrosis (44,45), while the inhibition of EMT attenuates renal fibrosis (46,47). EMT carries out a key role in the onset and progression of DN. Identifying key EMT-related genes may enhance the current understanding of the pathogenesis of DN and provide novel insight for its treatment. The present study retrieved transcriptomic datasets from the GEO database and identified nine key EMT-related genes using WGCNA and PPI networks. Based on the expression of these nine hub genes, consensus clustering analysis was performed on DN samples to explore potential molecular subtypes and reveal the heterogeneity of DN. Machine learning identified FN1 as the optimal diagnostic gene for DN. FN1 was validated using additional datasets and ROC curves were plotted to assess the diagnostic value of FN1. FN1 exhibited elevated expression in DN and demonstrated proficient diagnostic performance, a finding corroborated by previous studies (48,49).

FN1 encodes fibronectin (48) which is present in the extracellular matrix and participates in normal cell adhesion, proliferation, tissue development and wound healing (50,51). The overexpression of FN1 activates the TGF-β/PI3K/Akt signaling pathway, promoting bone fracture healing (52). FN1 is associated with the progression of various types of cancer, including squamous cell (53) and nasopharyngeal carcinoma (54) and ovarian (55) and renal cancer (56). Elevated expression of FN1 in tumor cells is negatively associated with the prognosis of patients with colorectal cancer (57). In addition, studies have indicated the key role of FN1, leading to glomerulosclerosis and fibrosis in chronic kidney disease (58,59). Fibronectin is a marker of mesenchymal cells (60). In the present study, single-gene GSEA was performed for FN1. As demonstrated by GO, FN1 is implicated in EMT, positioning it as a biomarker for this process (61). Knockdown of FN1 in tumor cells leads to increased expression of E-cadherin, while the expression of N-cadherin and vimentin decreases, indicating that FN1 knockdown inhibits the EMT process (62). As shown by KEGG pathway analysis, FN1 was predominantly enriched in the TGF-β signaling pathway. TGF-β1 is situated within FN fibrils and triggers EMT, while promoting fibrosis in DN (63–67). In the present study, compared with untreated HK-2 cells, the expression of E-cadherin in TGF-β-treated HK-2 cells decreased, while the expression of vimentin increased. These results indicated that TGF-β can initiate EMT. Additionally, FN1 is involved in modulating TGF-β-induced EMT, serving a key role in progression of DN (48,68). This conclusion was also verified in the present study. Silencing of FN1 led to upregulation of E-cadherin and downregulation of vimentin in HK-2 cells treated with TGF-β, indicating that FN1 was involved in the regulation of TGF-β-induced EMT.

The progression of DN is influenced by immune infiltration (69,70). CIBERSORT, a deconvolution method, was previously used to analyze immune cell gene expression patterns and determine the cellular composition within the tissue (34). The proportions of 22 immune cell types in DN samples were previously estimated, revealing a significant increase in M1 macrophages and resting dendritic cells (71–73). Activated macrophages serve a key role in the development of DN, leading to renal tissue matrix proliferation, glomerulosclerosis and irreversible pathological changes (74,75). Macrophages are classified into M1 and M2 types (76), with M1 macrophages serving a key role in antigen presentation and immune-inflammatory actions, while M2 macrophages release anti-inflammatory cytokines (77). A previous study confirmed the upregulation of the M1 macrophage marker CD86 in DN samples (73). Dendritic cells are antigen-presenting cells that activate and regulate T cell immune responses, serving a key role in the inflammation process in DN (78). Correlation analysis revealed that FN1 expression was positively correlated with plasma and CD4 naive and memory resting T cells, M1 and M2 macrophages and resting dendritic cells, while it was negatively correlated with memory B, resting and activated NK and resting mast cells. Specific T cell subsets have been found to conduct a key role in the development of DN (79). CD4+ T cells have been implicated in fibrogenesis, promoting renal fibrosis through mechanisms that involve myofibroblast aggregation and matrix deposition (80). A previous study using a mouse model of renal fibrosis demonstrated the upregulation of major histocompatibility complex class II (MHC II) expression in kidney tissue (81). MHC II molecules are essential for immune regulation, serving a key role in antigen presentation and T cell development. They facilitate the presentation of antigens to CD4+ T cells, thereby initiating adaptive immune responses (80). Therefore, FN1 may contribute to the development of DN by upregulating multiple types of immune cells.

The present study had limitations. First, the present study primarily relied on bioinformatics analysis, and although FN1 was associated with immune infiltration, experimental validation of this association was not conducted. Future studies incorporating in vitro and in vivo experiments are warranted to confirm the functional role of FN1 in immune regulation and its potential mechanistic involvement in disease progression. Second, the effect of FN1 on EMT was investigated only at the cellular level. Future studies should focus on generating FN1 knockout mouse models to explore the impact of FN1 silencing on EMT markers at both the mRNA and protein levels. Third, immunohistochemical or immunofluorescence analyses were not performed to assess the localization and expression of FN1 or EMT markers in renal tissue from diabetic mice or human patients. Moreover, the expression of EMT markers was not validated at the protein level by western blotting. Fourth, although the present results suggested that FN1 may regulate EMT through the TGF-β signaling pathway, the precise molecular mechanisms remain unclear. Further studies are required to elucidate how FN1 regulates the TGF-β pathway and contributes to EMT in DN. Finally, due to the limited number of available clinical samples, a reliable correlation analysis between FN1 expression and estimated glomerular filtration rate could not be performed. This limitation should be addressed in future studies with larger sample sizes to assess the clinical relevance of FN1 in kidney function decline.

In conclusion, FN1 was identified as the optimal diagnostic marker for DN. FN1 may serve key roles in the initiation and progression of DN by participating in EMT and upregulating various types of immune cell.

Supplementary Material

Supporting Data
Supporting Data
Supporting Data

Acknowledgements

Not applicable.

Funding

The present study was supported by The National Nature Science Foundation of China (grant. no. 82170734) and Shandong Provincial Natural Science Foundation, China (grant. no. ZR202102240178).

Availability of data and materials

The data generated in the present study may be requested from the corresponding author.

Authors' contributions

XW designed and supervised the study. KL analyzed data. KL and HT wrote the manuscript and performed bioinformatics analysis. HT revised the manuscript. HT and XW confirm the authenticity of all the raw data. All authors have read and approved the final manuscript.

Ethics approval and consent to participate

All experimental protocols for animal studies were approved by the Institutional Animal Care and Use Committee of School of Basic Medical Sciences, Shandong University (Jinan, China), and conducted in accordance with the National Institutes of Health Guide for the Care and Use of Laboratory Animals (approval no. ECSBMSSDU2023-2-157). The investigations of clinical specimens were conducted in accordance with the principles of the Declaration of Helsinki and were approved by the Research Ethics Committee of Shandong University (approval no. ECSBMSSDU2023-1-157). Written informed consent was obtained from all patients prior to tissue collection.

Patient consent for publication

Not applicable.

Competing interests

The authors declare that they have no competing interests.

References

1 

Webster AC, Nagler EV, Morton RL and Masson P: Chronic kidney disease. Lancet. 389:1238–1252. 2017. View Article : Google Scholar

2 

Pozo Garcia L, Thomas SS, Rajesh H and Navaneethan SD: Progress in the management of patients with diabetes and chronic kidney disease. Curr Opin Nephrol Hypertens. 31:456–463. 2022. View Article : Google Scholar : PubMed/NCBI

3 

Umanath K and Lewis JB: Update on diabetic nephropathy: Core curriculum 2018. Am J Kidney Dis. 71:884–895. 2018. View Article : Google Scholar : PubMed/NCBI

4 

Flyvbjerg A: The role of the complement system in diabetic nephropathy. Nat Rev Nephrol. 13:311–318. 2017. View Article : Google Scholar

5 

Tung CW, Hsu YC, Shih YH, Chang PJ and Lin CL: Glomerular mesangial cell and podocyte injuries in diabetic nephropathy. Nephrology (Carlton). 23 (Suppl 4):S32–S37. 2018. View Article : Google Scholar

6 

Mandelbrot DA, Reese PP, Garg N, Thomas CP, Rodrigue JR, Schinstock C, Doshi M, Cooper M, Friedewald J, Naik AS, et al: KDOQI US Commentary on the 2017 KDIGO clinical practice guideline on the evaluation and care of living kidney donors. Am J Kidney Dis. 75:299–316. 2020. View Article : Google Scholar : PubMed/NCBI

7 

Radcliffe NJ, Seah JM, Clarke M, MacIsaac RJ, Jerums G and Ekinci EI: Clinical predictive factors in diabetic kidney disease progression. J Diabetes Investig. 8:6–18. 2017. View Article : Google Scholar : PubMed/NCBI

8 

Wang K, Hu J, Luo T, Wang Y, Yang S, Qing H, Cheng Q and Li Q: Effects of Angiotensin-converting enzyme inhibitors and Angiotensin II receptor blockers on All-Cause mortality and renal outcomes in patients with diabetes and albuminuria: A systematic review and Meta-analysis. Kidney Blood Press Res. 43:768–779. 2018. View Article : Google Scholar : PubMed/NCBI

9 

Palmer SC, Tendal B, Mustafa RA, Vandvik PO, Li S, Hao Q, Tunnicliffe D, Ruospo M, Natale P, Saglimbene V, et al: Sodium-glucose cotransporter protein-2 (SGLT-2) inhibitors and glucagon-like peptide-1 (GLP-1) receptor agonists for type 2 diabetes: Systematic review and network meta-analysis of randomised controlled trials. BMJ. 372:m45732021. View Article : Google Scholar : PubMed/NCBI

10 

American Diabetes Association. 6. Glycemic Targets, . Standards of medical care in diabetes-2020. Diabetes Care. 43 (Suppl 1):S66–S76. 2020. View Article : Google Scholar : PubMed/NCBI

11 

Taylor SI: GLP-1 receptor agonists: Differentiation within the class. Lancet Diabetes Endocrinol. 6:83–85. 2018. View Article : Google Scholar

12 

Ayodele OE, Alebiosu CO and Salako BL: Diabetic nephropathy-a review of the natural history, burden, risk factors and treatment. J Natl Med Assoc. 96:1445–1454. 2004.

13 

Saito N, Toyoda M, Kondo M, Abe M, Sanechika N, Kimura M, Sawada K and Fukagawa M: Regulation of renin expression by Β1-Integrin in As4.1 juxtaglomerular line cells. Biomedicines. 11:5012023. View Article : Google Scholar : PubMed/NCBI

14 

Writing Group of 2018 Chinese Guidelines for the Management of Hypertension, Chinese Hypertension League, Chinese Society of Cardiology, Chinese Medical Doctor Association Hypertension Committee, Hypertension Branch of China International Exchange, Promotive Association for Medical, Health Care and the Hypertension Branch of Chinese Geriatric Medical Association, . 2018 Chinese guidelines for the management of hypertension. Chin J Cardiovasc Med. 24:24–56. 2019.(In Chinese).

15 

Han H, Chen Y, Yang H, Cheng W, Zhang S, Liu Y, Liu Q, Liu D, Yang G and Li K: Identification and verification of diagnostic biomarkers for glomerular injury in diabetic nephropathy based on machine learning algorithms. Front Endocrinol (Lausanne). 13:8769602022. View Article : Google Scholar : PubMed/NCBI

16 

Lamouille S, Xu J and Derynck R: Molecular mechanisms of epithelial-mesenchymal transition. Nat Rev Mol Cell Biol. 15:178–1796. 2014. View Article : Google Scholar

17 

Cruz-Solbes AS and Youker K: Epithelial to mesenchymal transition (EMT) and endothelial to mesenchymal transition (EndMT): Role and implications in kidney fibrosis. Results Probl Cell Differ. 60:345–372. 2017. View Article : Google Scholar : PubMed/NCBI

18 

Liu R, Mu J, Chen X, Zhang Y, Gao X, Li L, Luo Q, Feng Q, He S and Pu D: miR-126-5p influences epithelial-mesenchymal transition in renal tubular epithelial cells of diabetic nephropathy by targeting Peli2. Anhui Med Pharmaceutical J. 25:1428–1432

19 

Guo HB, Liu YX, Jia JY and Yan TK: miR-451 negatively regulates EMT of the diabetic nephropathy by Akt. Basic Clin Med. 40:469–472. 2020.

20 

Li Y, Zhang Y, Shi H, Liu X, Li Z, Zhang J, Wang X, Wang W and Tong X: CRTC2 activates the epithelial-mesenchymal transition of diabetic kidney disease through the CREB-Smad2/3 pathway. Mol Med. 29:1462023. View Article : Google Scholar : PubMed/NCBI

21 

Jia J, Tan R, Xu L, Wang H, Li J, Su H, Zhong X, Liu P and Wang L: Hederagenin improves renal fibrosis in diabetic nephropathy by regulating Smad3/NOX4/SLC7A11 signaling-mediated tubular cell ferroptosis. Int Immunopharmacol. 135:1123032024. View Article : Google Scholar

22 

Li Y, Hu Q, Li C, Liang K, Xiang Y, Hsiao H, Nguyen TK, Park PK, Egranov SD, Ambati CR, et al: PTEN-induced partial epithelial-mesenchymal transition drives diabetic kidney disease. J Clin Invest. 129:1129–1151. 2019. View Article : Google Scholar

23 

Li X, Miao Y, Li T, Liu X, Xu L, Guo J, Yu X, Sun B, Zhu Y, Ai D and Chen L: Integrin β6 mediates epithelial-mesenchymal transition in diabetic kidney disease. Mol Cell Endocrinol. 572:1119552023. View Article : Google Scholar

24 

Daniels Gatward LF, Kennard MR, Smith LIF and King AJF: The use of mice in diabetes research: The impact of physiological characteristics, choice of model and husbandry practices. Diabet Med. 38:e147112021. View Article : Google Scholar : PubMed/NCBI

25 

Leary S, Underwood W, Anthony R, Cartner S, Grandin T, Greenacre C, Gwaltney-Brant S, McCrackin MA, Meyer R, Miller D, et al: AVMA Guidelines for the Euthanasia of Animals: 2020 edition. Available from:. https://www.avma.org/sites/default/files/2020-02/Guidelines-on-Euthanasia-2020.pdf

26 

Pan Y, Jiang S, Hou Q, Qiu D, Shi J, Wang L, Chen Z, Zhang M, Duan A, Qin W, et al: Dissection of glomerular transcriptional profile in patients with diabetic nephropathy: SRGAP2a protects podocyte structure and function. Diabetes. 67:717–730. 2018. View Article : Google Scholar : PubMed/NCBI

27 

Ju W, Greene CS, Eichinger F, Nair V, Hodgin JB, Bitzer M, Lee YS, Zhu Q, Kehata M, Li M, et al: Defining cell-type specificity at the transcriptional level in human disease. Genome Res. 23:1862–1873. 2013. View Article : Google Scholar : PubMed/NCBI

28 

Grayson PC, Eddy S, Taroni JN, Lightfoot YL, Mariani L, Parikh H, Lindenmeyer MT, Ju W, Greene CS, Godfrey B, et al: Metabolic pathways and immunometabolism in rare kidney diseases. Ann Rheum Dis. 77:1226–1233. 2018. View Article : Google Scholar : PubMed/NCBI

29 

Yang C, Delcher C, Shenkman E and Ranka S: Machine learning approaches for predicting high cost high need patient expenditures in health care. Biomed Eng Online. 17 (Suppl 1):S1312018. View Article : Google Scholar

30 

Zhang J, Yu R, Guo X, Zou Y, Chen S, Zhou K, Chen Y, Li Y, Gao S and Wu Y: Identification of TYR, TYRP1, DCT and LARP7 as related biomarkers and immune infiltration characteristics of vitiligo via comprehensive strategies. Bioengineered. 12:2214–2227. 2021. View Article : Google Scholar : PubMed/NCBI

31 

Lin X, Li C, Zhang Y, Su B, Fan M and Wei H: Selecting feature subsets based on SVM-RFE and the overlapping ratio with applications in bioinformatics. Molecules. 23:522017. View Article : Google Scholar : PubMed/NCBI

32 

Li K, Tang H, Cao X, Zhang X and Wang X: PTEN: A novel diabetes nephropathy protective gene related to cellular senescence. Int J Mol Sci. 26:30882025. View Article : Google Scholar

33 

Wilson PC, Wu H, Kirita Y, Uchimura K, Ledru N, Rennke HG, Welling PA, Waikar SS and Humphreys BD: The single-cell transcriptomic landscape of early human diabetic nephropathy. Proc Natl Acad Sci USA. 116:19619–19625. 2019. View Article : Google Scholar : PubMed/NCBI

34 

Newman AM, Liu CL, Green MR, Gentles AJ, Feng W, Xu Y, Hoang CD, Diehn M and Alizadeh AA: Robust enumeration of cell subsets from tissue expression profiles. Nat Methods. 12:453–457. 2015. View Article : Google Scholar : PubMed/NCBI

35 

Livak KJ and Schmittgen TD: Analysis of relative gene expression data using real-time quantitative PCR and the 2(−Delta C(T)) method. Methods. 25:402–408. 2001. View Article : Google Scholar : PubMed/NCBI

36 

Fu Y, Sun Y, Wang M, Hou Y, Huang W, Zhou D, Wang Z, Yang S, Tang W, Zhen J, et al: Elevation of JAML promotes diabetic kidney disease by modulating podocyte lipid metabolism. Cell Metab. 32:1052–1062.e8. 2020. View Article : Google Scholar : PubMed/NCBI

37 

Li Y, Duan Y, Chu Q, Lv H, Li J, Guo X, Gao Y, Liu M, Tang W, Hu H, et al: G-protein coupled receptor GPR124 protects against podocyte senescence and injury in diabetic kidney disease. Kidney Int. 107:652–665. 2025. View Article : Google Scholar

38 

Xu Z, Jia K, Wang H, Gao F, Zhao S, Li F and Hao J: METTL14-regulated PI3K/Akt signaling pathway via PTEN affects HDAC5-mediated epithelial-mesenchymal transition of renal tubular cells in diabetic kidney disease. Cell Death Dis. 12:322021. View Article : Google Scholar : PubMed/NCBI

39 

Singh M, Yelle N, Venugopal C and Singh SK: EMT: Mechanisms and therapeutic implications. Pharmacol Ther. 182:80–94. 2018. View Article : Google Scholar : PubMed/NCBI

40 

Aiello NM and Kang Y: Context-dependent EMT programs in cancer metastasis. J Exp Med. 216:1016–1026. 2019. View Article : Google Scholar : PubMed/NCBI

41 

Alicic RZ, Rooney MT and Tuttle KR: Diabetic kidney disease: Challenges, progress, and possibilities. Clin J Am Soc Nephrol. 12:2032–2045. 2017. View Article : Google Scholar

42 

Li A, Peng R, Sun Y, Liu H, Peng H and Zhang Z: LincRNA 1700020I14Rik alleviates cell proliferation and fibrosis in diabetic nephropathy via miR-34a-5p/Sirt1/HIF-1α signaling. Cell Death Dis. 9:4612018. View Article : Google Scholar : PubMed/NCBI

43 

Zhang LH, Liu JY and Wang RX: Research progress on the regulatory mechanism of epithelial mesenchymal transformation and its role in renal fibrosis. J Gannan Med Univ. 44:634–640. 2024.

44 

Zhang L, Shen ZY, Wang K, Li W, Shi JM, Osoro EK, Ullah N, Zhou Y and Ji SR: C-reactive protein exacerbates epithelial-mesenchymal transition through Wnt/β-catenin and ERK signaling in streptozocin-induced diabetic nephropathy. FASEB J. 33:6551–6563. 2019. View Article : Google Scholar : PubMed/NCBI

45 

Teng S, Liu G, Li L, Ou J and Yu Y: CUX1 promotes epithelial-mesenchymal transition (EMT) in renal fibrosis of UUO model by targeting MMP7. Biochem Biophys Res Commun. 608:128–134. 2022. View Article : Google Scholar : PubMed/NCBI

46 

Juin SK, Pushpakumar S, Tyagi SC and Sen U: Glucosidase inhibitor, Nimbidiol ameliorates renal fibrosis and dysfunction in type-1 diabetes. Sci Rep. 12:217072022. View Article : Google Scholar : PubMed/NCBI

47 

Yang G, Zhao Z, Zhang X, Wu A, Huang Y, Miao Y and Yang M: Effect of berberine on the renal tubular epithelial-to-mesenchymal transition by inhibition of the Notch/snail pathway in diabetic nephropathy model KKAy mice. Drug Des Devel Ther. 11:1065–1079. 2017. View Article : Google Scholar : PubMed/NCBI

48 

Li Z, Feng J, Zhong J, Lu M, Gao X and Zhang Y: Screening of the key genes and signalling pathways for diabetic nephropathy using bioinformatics analysis. Front Endocrinol (Lausanne). 13:8644072022. View Article : Google Scholar : PubMed/NCBI

49 

Gui H, Chen X, Ye L and Ma H: Seven basement membrane-specific expressed genes are considered potential biomarkers for the diagnosis and treatment of diabetic nephropathy. Acta Diabetol. 60:493–505. 2023. View Article : Google Scholar

50 

Speziale P, Arciola CR and Pietrocola G: Fibronectin and its role in human infective diseases. Cells. 8:15162019. View Article : Google Scholar : PubMed/NCBI

51 

Patten J and Wang K: Fibronectin in development and wound healing. Adv Drug Deliv Rev. 170:353–368. 2021. View Article : Google Scholar : PubMed/NCBI

52 

Zhang H, Chen X, Xue P, Ma X, Li J and Zhang J: FN1 promotes chondrocyte differentiation and collagen production via TGF-β/PI3K/Akt pathway in mice with femoral fracture. Gene. 769:1452532021. View Article : Google Scholar : PubMed/NCBI

53 

Yen CY, Huang CY, Hou MF, Yang YH, Chang CH, Huang HW, Chen CH and Chang HW: Evaluating the performance of fibronectin 1 (FN1), integrin α4β1 (ITGA4), syndecan-2 (SDC2), and glycoprotein CD44 as the potential biomarkers of oral squamous cell carcinoma (OSCC). Biomarkers. 18:63–72. 2013. View Article : Google Scholar : PubMed/NCBI

54 

Ma LJ, Lee SW, Lin LC, Chen TJ, Chang IW, Hsu HP, Chang KY, Huang HY and Li CF: Fibronectin overexpression is associated with latent membrane protein 1 expression and has independent prognostic value for nasopharyngeal carcinoma. Tumour Biol. 35:1703–1712. 2013. View Article : Google Scholar

55 

Lou X, Han X, Jin C, Tian W, Yu W, Ding D, Cheng L, Huang B, Jiang H and Lin B: SOX2 targets fibronectin 1 to promote cell migration and invasion in ovarian cancer: New molecular leads for therapeutic intervention. OMICS. 17:510–518. 2013. View Article : Google Scholar : PubMed/NCBI

56 

Waalkes S, Atschekzei F, Kramer MW, Hennenlotter J, Vetter G, Becker JU, Stenzl A, Merseburger AS, Schrader AJ, Kuczyk MA and Serth J: Fibronectin 1 mRNA expression correlates with advanced disease in renal cancer. BMC Cancer. 10:5032010. View Article : Google Scholar : PubMed/NCBI

57 

Cai X, Liu C, Zhang TN, Zhu YW, Dong X and Xue P: Down-regulation of FN1 inhibits colorectal carcinogenesis by suppressing proliferation, migration and invasion. J Cell Biochem. 119:4717–4728. 2017. View Article : Google Scholar

58 

Zhou LT, Qiu S, Lv LL, Li ZL, Liu H, Tang RN, Ma KL and Liu BC: Integrative bioinformatics analysis provides insight into the molecular mechanisms of chronic kidney disease. Kidney Blood Press Res. 43:568–581. 2018. View Article : Google Scholar : PubMed/NCBI

59 

Chowdhury B, Zhang Z and Mukherjee AB: Uteroglobin interacts with the heparin-binding site of fibronectin and prevents fibronectin-IgA complex formation found in IgA-nephropathy. FEBS Lett. 582:611–615. 2008. View Article : Google Scholar

60 

Stehr AM, Wang G, Demmler R, Stemmler MP, Krug J, Tripal P, Schmid B, Geppert CI, Hartmann A, Muñoz LE, et al: Neutrophil extracellular traps drive epithelial-mesenchymal transition of human colon cancer. J Pathol. 256:455–467. 2022. View Article : Google Scholar

61 

Brabletz T, Kalluri R, Nieto MA and Weinberg RA: EMT in cancer. Nat Rev Cancer. 18:128–134. 2018. View Article : Google Scholar : PubMed/NCBI

62 

Li B, Shen W, Peng H, Li Y, Chen F, Zheng L, Xu J and Jia L: Fibronectin 1 promotes melanoma proliferation and metastasis by inhibiting apoptosis and regulating EMT. Onco Targets Ther. 12:3207–3221. 2019. View Article : Google Scholar : PubMed/NCBI

63 

Dallas SL, Keene DR, Bruder SP, Saharinen J, Sakai LY, Mundy GR and Bonewald LF: Role of the latent transforming growth factor beta binding protein 1 in fibrillin-containing microfibrils in bone cells in vitro and in vivo. J Bone Miner Res. 15:68–81. 2000. View Article : Google Scholar : PubMed/NCBI

64 

Dallas SL, Sivakumar P, Jones CJ, Chen Q, Peters DM, Mosher DF, Humphries MJ and Kielty CM: Fibronectin regulates latent transforming growth factor-beta (TGF beta) by controlling matrix assembly of latent TGF beta-binding protein-1. J Biol Chem. 280:18871–18880. 2005. View Article : Google Scholar : PubMed/NCBI

65 

Massagué J: Epithelial-mesenchymal transitions in development and pathologies. Curr Opin Cell Biol. 15:740–746. 2003. View Article : Google Scholar

66 

Derynck R and Akhurst RJ: Differentiation plasticity regulated by TGF-beta family proteins in development and disease. Nat Cell Biol. 9:1000–1004. 2007. View Article : Google Scholar

67 

Hills CE and Squires PE: The role of TGF-β and epithelial-to mesenchymal transition in diabetic nephropathy. Cytokine Growth Factor Rev. 22:131–139. 2011. View Article : Google Scholar : PubMed/NCBI

68 

Griggs LA, Hassan NT, Malik RS, Griffin BP, Martinez BA, Elmore LW and Lemmon CA: Fibronectin fibrils regulate TGF-β1-induced Epithelial-Mesenchymal transition. Matrix Biol. 60-61:157–175. 2017. View Article : Google Scholar

69 

Yu SM and Bonventre JV: Acute kidney injury and progression of diabetic kidney disease. Adv Chronic Kidney Dis. 25:166–180. 2018. View Article : Google Scholar : PubMed/NCBI

70 

Wada J and Makino H: Innate immunity in diabetes and diabetic nephropathy. Nat Rev Nephrol. 12:13–26. 2016. View Article : Google Scholar

71 

Zhu HM, Liu N, Sun DX and Luo L: Machine-learning algorithm-based prediction of a diagnostic model based on oxidative stress-related genes involved in immune infiltration in diabetic nephropathy patients. Front Immunol. 14:12022982023. View Article : Google Scholar

72 

Xu M, Zhou H, Hu P, Pan Y, Wang S, Liu L and Liu X: Identification and validation of immune and oxidative stress-related diagnostic markers for diabetic nephropathy by WGCNA and machine learning. Front Immunol. 14:10845312023. View Article : Google Scholar

73 

Ji L, Chen Y, Wang H, Zhang W, He L, Wu J and Liu Y: Overexpression of Sirt6 promotes M2 macrophage transformation, alleviating renal injury in diabetic nephropathy. Int J Oncol. 55:103–115. 2019. View Article : Google Scholar

74 

Chow F, Ozols E, Nikolic-Paterson DJ, Atkins RC and Tesch GH: Macrophages in mouse type 2 diabetic nephropathy: Correlation with diabetic state and progressive renal injury. Kidney Int. 65:116–128. 2004. View Article : Google Scholar

75 

Tesch GH: Macrophages and diabetic nephropathy. Semin Nephrol. 30:290–301. 2010. View Article : Google Scholar

76 

Hofkens W, Storm G, Berg WVD and Lent PV: Inhibition of M1 macrophage activation in favour of M2 differentiation by liposomal targeting of glucocorticoids to the synovial lining during experimental arthritis. Ann Rheum Dis. 70 (Suppl 2):S702011. View Article : Google Scholar

77 

Gordon S: Alternative activation of macrophages. Nat Rev Immunol. 3:23–35. 2003. View Article : Google Scholar

78 

Kim H, Kim1 M, Lee HY, Park HY, Jhun H and Kim S: Role of dendritic cell in diabetic nephropathy. Int J Mol Sci. 22:75542021. View Article : Google Scholar

79 

Li HD, You YK, Shao BY, Wu WF, Wang YF, Guo JB, Meng XM and Chen H: Roles and crosstalks of macrophages in diabetic nephropathy. Front Immunol. 13:10151422022. View Article : Google Scholar

80 

Liang D, Liu L, Qi Y, Nan F, Huang J, Tang S, Tang J and Chen N: Jin-Gui-Shen-Qi Wan alleviates fibrosis in mouse diabetic nephropathy via MHC class II. J Ethnopharmacol. 324:1177452024. View Article : Google Scholar

81 

Zhou Y, Luo Z, Liao C, Cao R, Hussain Z, Wang J, Zhou Y, Chen T, Sun J, Huang Z, et al: MHC class II in renal tubules plays an essential role in renal fibrosis. Cell Mol Immunol. 18:2530–2540. 2021. View Article : Google Scholar

Related Articles

  • Abstract
  • View
  • Download
  • Twitter
Copy and paste a formatted citation
Spandidos Publications style
Tang H, Li K and Wang X: Identification and validation of epithelial‑mesenchymal transition‑related genes for diabetic nephropathy by WGCNA and machine learning. Mol Med Rep 32: 249, 2025.
APA
Tang, H., Li, K., & Wang, X. (2025). Identification and validation of epithelial‑mesenchymal transition‑related genes for diabetic nephropathy by WGCNA and machine learning. Molecular Medicine Reports, 32, 249. https://doi.org/10.3892/mmr.2025.13614
MLA
Tang, H., Li, K., Wang, X."Identification and validation of epithelial‑mesenchymal transition‑related genes for diabetic nephropathy by WGCNA and machine learning". Molecular Medicine Reports 32.3 (2025): 249.
Chicago
Tang, H., Li, K., Wang, X."Identification and validation of epithelial‑mesenchymal transition‑related genes for diabetic nephropathy by WGCNA and machine learning". Molecular Medicine Reports 32, no. 3 (2025): 249. https://doi.org/10.3892/mmr.2025.13614
Copy and paste a formatted citation
x
Spandidos Publications style
Tang H, Li K and Wang X: Identification and validation of epithelial‑mesenchymal transition‑related genes for diabetic nephropathy by WGCNA and machine learning. Mol Med Rep 32: 249, 2025.
APA
Tang, H., Li, K., & Wang, X. (2025). Identification and validation of epithelial‑mesenchymal transition‑related genes for diabetic nephropathy by WGCNA and machine learning. Molecular Medicine Reports, 32, 249. https://doi.org/10.3892/mmr.2025.13614
MLA
Tang, H., Li, K., Wang, X."Identification and validation of epithelial‑mesenchymal transition‑related genes for diabetic nephropathy by WGCNA and machine learning". Molecular Medicine Reports 32.3 (2025): 249.
Chicago
Tang, H., Li, K., Wang, X."Identification and validation of epithelial‑mesenchymal transition‑related genes for diabetic nephropathy by WGCNA and machine learning". Molecular Medicine Reports 32, no. 3 (2025): 249. https://doi.org/10.3892/mmr.2025.13614
Follow us
  • Twitter
  • LinkedIn
  • Facebook
About
  • Spandidos Publications
  • Careers
  • Cookie Policy
  • Privacy Policy
How can we help?
  • Help
  • Live Chat
  • Contact
  • Email to our Support Team