Spandidos Publications Logo
  • About
    • About Spandidos
    • Aims and Scopes
    • Abstracting and Indexing
    • Editorial Policies
    • Reprints and Permissions
    • Job Opportunities
    • Terms and Conditions
    • Contact
  • Journals
    • All Journals
    • Oncology Letters
      • Oncology Letters
      • Information for Authors
      • Editorial Policies
      • Editorial Board
      • Aims and Scope
      • Abstracting and Indexing
      • Bibliographic Information
      • Archive
    • International Journal of Oncology
      • International Journal of Oncology
      • Information for Authors
      • Editorial Policies
      • Editorial Board
      • Aims and Scope
      • Abstracting and Indexing
      • Bibliographic Information
      • Archive
    • Molecular and Clinical Oncology
      • Molecular and Clinical Oncology
      • Information for Authors
      • Editorial Policies
      • Editorial Board
      • Aims and Scope
      • Abstracting and Indexing
      • Bibliographic Information
      • Archive
    • Experimental and Therapeutic Medicine
      • Experimental and Therapeutic Medicine
      • Information for Authors
      • Editorial Policies
      • Editorial Board
      • Aims and Scope
      • Abstracting and Indexing
      • Bibliographic Information
      • Archive
    • International Journal of Molecular Medicine
      • International Journal of Molecular Medicine
      • Information for Authors
      • Editorial Policies
      • Editorial Board
      • Aims and Scope
      • Abstracting and Indexing
      • Bibliographic Information
      • Archive
    • Biomedical Reports
      • Biomedical Reports
      • Information for Authors
      • Editorial Policies
      • Editorial Board
      • Aims and Scope
      • Abstracting and Indexing
      • Bibliographic Information
      • Archive
    • Oncology Reports
      • Oncology Reports
      • Information for Authors
      • Editorial Policies
      • Editorial Board
      • Aims and Scope
      • Abstracting and Indexing
      • Bibliographic Information
      • Archive
    • Molecular Medicine Reports
      • Molecular Medicine Reports
      • Information for Authors
      • Editorial Policies
      • Editorial Board
      • Aims and Scope
      • Abstracting and Indexing
      • Bibliographic Information
      • Archive
    • World Academy of Sciences Journal
      • World Academy of Sciences Journal
      • Information for Authors
      • Editorial Policies
      • Editorial Board
      • Aims and Scope
      • Abstracting and Indexing
      • Bibliographic Information
      • Archive
    • International Journal of Functional Nutrition
      • International Journal of Functional Nutrition
      • Information for Authors
      • Editorial Policies
      • Editorial Board
      • Aims and Scope
      • Abstracting and Indexing
      • Bibliographic Information
      • Archive
    • International Journal of Epigenetics
      • International Journal of Epigenetics
      • Information for Authors
      • Editorial Policies
      • Editorial Board
      • Aims and Scope
      • Abstracting and Indexing
      • Bibliographic Information
      • Archive
    • Medicine International
      • Medicine International
      • Information for Authors
      • Editorial Policies
      • Editorial Board
      • Aims and Scope
      • Abstracting and Indexing
      • Bibliographic Information
      • Archive
  • Articles
  • Information
    • Information for Authors
    • Information for Reviewers
    • Information for Librarians
    • Information for Advertisers
    • Conferences
  • Language Editing
Spandidos Publications Logo
  • About
    • About Spandidos
    • Aims and Scopes
    • Abstracting and Indexing
    • Editorial Policies
    • Reprints and Permissions
    • Job Opportunities
    • Terms and Conditions
    • Contact
  • Journals
    • All Journals
    • Biomedical Reports
      • Information for Authors
      • Editorial Policies
      • Editorial Board
      • Aims and Scope
      • Abstracting and Indexing
      • Bibliographic Information
      • Archive
    • Experimental and Therapeutic Medicine
      • Information for Authors
      • Editorial Policies
      • Editorial Board
      • Aims and Scope
      • Abstracting and Indexing
      • Bibliographic Information
      • Archive
    • International Journal of Epigenetics
      • Information for Authors
      • Editorial Policies
      • Editorial Board
      • Aims and Scope
      • Abstracting and Indexing
      • Bibliographic Information
      • Archive
    • International Journal of Functional Nutrition
      • Information for Authors
      • Editorial Policies
      • Editorial Board
      • Aims and Scope
      • Abstracting and Indexing
      • Bibliographic Information
      • Archive
    • International Journal of Molecular Medicine
      • Information for Authors
      • Editorial Policies
      • Editorial Board
      • Aims and Scope
      • Abstracting and Indexing
      • Bibliographic Information
      • Archive
    • International Journal of Oncology
      • Information for Authors
      • Editorial Policies
      • Editorial Board
      • Aims and Scope
      • Abstracting and Indexing
      • Bibliographic Information
      • Archive
    • Medicine International
      • Information for Authors
      • Editorial Policies
      • Editorial Board
      • Aims and Scope
      • Abstracting and Indexing
      • Bibliographic Information
      • Archive
    • Molecular and Clinical Oncology
      • Information for Authors
      • Editorial Policies
      • Editorial Board
      • Aims and Scope
      • Abstracting and Indexing
      • Bibliographic Information
      • Archive
    • Molecular Medicine Reports
      • Information for Authors
      • Editorial Policies
      • Editorial Board
      • Aims and Scope
      • Abstracting and Indexing
      • Bibliographic Information
      • Archive
    • Oncology Letters
      • Information for Authors
      • Editorial Policies
      • Editorial Board
      • Aims and Scope
      • Abstracting and Indexing
      • Bibliographic Information
      • Archive
    • Oncology Reports
      • Information for Authors
      • Editorial Policies
      • Editorial Board
      • Aims and Scope
      • Abstracting and Indexing
      • Bibliographic Information
      • Archive
    • World Academy of Sciences Journal
      • Information for Authors
      • Editorial Policies
      • Editorial Board
      • Aims and Scope
      • Abstracting and Indexing
      • Bibliographic Information
      • Archive
  • Articles
  • Information
    • For Authors
    • For Reviewers
    • For Librarians
    • For Advertisers
    • Conferences
  • Language Editing
Login Register Submit
  • This site uses cookies
  • You can change your cookie settings at any time by following the instructions in our Cookie Policy. To find out more, you may read our Privacy Policy.

    I agree
Search articles by DOI, keyword, author or affiliation
Search
Advanced Search
presentation
Molecular Medicine Reports
Join Editorial Board Propose a Special Issue
Print ISSN: 1791-2997 Online ISSN: 1791-3004
Journal Cover
March-2026 Volume 33 Issue 3

Full Size Image

Sign up for eToc alerts
Recommend to Library

Journals

International Journal of Molecular Medicine

International Journal of Molecular Medicine

International Journal of Molecular Medicine is an international journal devoted to molecular mechanisms of human disease.

International Journal of Oncology

International Journal of Oncology

International Journal of Oncology is an international journal devoted to oncology research and cancer treatment.

Molecular Medicine Reports

Molecular Medicine Reports

Covers molecular medicine topics such as pharmacology, pathology, genetics, neuroscience, infectious diseases, molecular cardiology, and molecular surgery.

Oncology Reports

Oncology Reports

Oncology Reports is an international journal devoted to fundamental and applied research in Oncology.

Experimental and Therapeutic Medicine

Experimental and Therapeutic Medicine

Experimental and Therapeutic Medicine is an international journal devoted to laboratory and clinical medicine.

Oncology Letters

Oncology Letters

Oncology Letters is an international journal devoted to Experimental and Clinical Oncology.

Biomedical Reports

Biomedical Reports

Explores a wide range of biological and medical fields, including pharmacology, genetics, microbiology, neuroscience, and molecular cardiology.

Molecular and Clinical Oncology

Molecular and Clinical Oncology

International journal addressing all aspects of oncology research, from tumorigenesis and oncogenes to chemotherapy and metastasis.

World Academy of Sciences Journal

World Academy of Sciences Journal

Multidisciplinary open-access journal spanning biochemistry, genetics, neuroscience, environmental health, and synthetic biology.

International Journal of Functional Nutrition

International Journal of Functional Nutrition

Open-access journal combining biochemistry, pharmacology, immunology, and genetics to advance health through functional nutrition.

International Journal of Epigenetics

International Journal of Epigenetics

Publishes open-access research on using epigenetics to advance understanding and treatment of human disease.

Medicine International

Medicine International

An International Open Access Journal Devoted to General Medicine.

Journal Cover
March-2026 Volume 33 Issue 3

Full Size Image

Sign up for eToc alerts
Recommend to Library

  • Article
  • Citations
    • Cite This Article
    • Download Citation
    • Create Citation Alert
    • Remove Citation Alert
    • Cited By
  • Similar Articles
    • Related Articles (in Spandidos Publications)
    • Similar Articles (Google Scholar)
    • Similar Articles (PubMed)
  • Download PDF
  • Download XML
  • View XML

  • Supplementary Files
    • Supplementary_Data1.pdf
    • Supplementary_Data2.pdf
Article Open Access

Echinacoside alleviates asthenozoospermia by upregulating Sox5‑mediated transcriptional activation of the CatSper gene

  • Authors:
    • Zi-Run Jin
    • Yong-Wei Huo
    • Bo-Heng Liu
    • Hong Tian
    • Shuo Yuan
    • Yue Tian
    • Ke Xi
    • Jie Cai
    • Hui Jiang
    • Yong Jiang
    • Guo-Gang Xing
  • View Affiliations / Copyright

    Affiliations: Department of Neurobiology, School of Basic Medical Sciences, Peking University Health Science Center and Neuroscience Research Institute, Peking University, Beijing 100191, P.R. China, Department of Human Anatomy, Histology and Embryology, School of Basic Medical Sciences, Xi'an Jiaotong University Health Science Center, Xi'an, Shaanxi 710061, P.R. China, State Key Laboratory of Natural and Biomimetic Drugs, School of Pharmaceutical Sciences, Peking University, Beijing 100191, P.R. China; 6Department of Urology, Peking University Third Hospital, Beijing 100191, P.R. China, Department of Urology, Peking University First Hospital, Beijing 100034, P.R. China, State Key Laboratory of Natural and Biomimetic Drugs, School of Pharmaceutical Sciences, Peking University, Beijing 100191, P.R. China
    Copyright: © Jin et al. This is an open access article distributed under the terms of Creative Commons Attribution License.
  • Article Number: 84
    |
    Published online on: January 12, 2026
       https://doi.org/10.3892/mmr.2026.13794
  • Expand metrics +
Metrics: Total Views: 0 (Spandidos Publications: | PMC Statistics: )
Metrics: Total PDF Downloads: 0 (Spandidos Publications: | PMC Statistics: )
Cited By (CrossRef): 0 citations Loading Articles...

This article is mentioned in:


Abstract

Asthenozoospermia (AZS) is one of the most common causes of male infertility, and the decreased expression and function of cation channel of sperm (CatSper) in the sperm contributes to the pathology of AZS. Phenylethanoid glycosides, such as echinacoside (ECH), a compound derived from Cistanche tubulosa, exhibit therapeutic potential for AZS. However, the underlying mechanisms of ECH treatment on AZS remain to be fully elucidated. The ornidazole‑induced AZS model rats (AZS rats) were treated with ECH in vivo and human sperm were exposed to ECH in vitro. Computer‑assisted semen analysis was used to assess sperm motility. The functional characteristics of epididymal sperm were evaluated by analyzing hyperactivation and acrosome reaction. Reverse transcription‑quantitative polymerase chain reaction (RT‑qPCR), western blotting and calcium imaging analyses were used to analyze the expression and function of CatSper channels. In addition, RT‑qPCR, western blotting and chromatin immunoprecipitation‑qPCR were used to investigate the Sex‑determining region Y‑related high‑mobility‑group box family, member 5 (Sox5)‑mediated transcriptional activation of the CatSper gene. It was found that ECH treatment enhanced sperm motility, hyperactivation and acrosome reaction in AZS rats. In addition, ECH upregulated the expression and function of the four α subunits of CatSper channel, CatSper1 to CatSper4, in model rats. Furthermore, ECH treatment increased the protein expression of Sox5 and its binding to the CatSper1 gene promoter region in the testes of AZS rats. In vitro results further suggested that ECH treatment improved sperm motility and CatSper function in the sperm samples from both healthy subjects and patients with idiopathic AZS (iAZS). The present findings suggest that ECH treatment exerts certain therapeutic effects on iAZS through the functional upregulation of CatSper channels in the sperm. These findings position ECH as a promising complementary and alternative medicine therapeutic for enhancing sperm function and managing iAZS in clinical practice.

Introduction

Infertility is a prevalent global reproductive health problem, affecting ~15% of couples of reproductive ages, with ~50% of these cases attributed to male factors (1). Idiopathic asthenozoospermia (iAZS) represents a primary cause of male infertility, yet no optimal therapeutic strategies for iAZS have been established. Currently, the non-invasive management of male infertility, including iAZS, primarily involves changes in lifestyle, oxidative stress therapy, prebiotic and probiotic supplements, hormone therapy and enhancement of male gonadal function; however, the efficiency of these approaches remains unsatisfactory (2–4). Furthermore, ideal treatment methods (high efficacy with a favorable safety profile) for asthenozoospermia (AZS) have not been established. Thus, investigating novel therapeutic methods for male reproductive disorders is required. The application of traditional Chinese herbal medicine in reproductive health has garnered notable attention (5,6). Echinacoside (ECH), a naturally occurring compound with potentially beneficial biological activity, has been increasingly recognized for its role in improving sperm quality (5).

ECH, the most active component extracted from Cistanche tubulosa (Schrenk) Wight which belongs to the Asteraceae family, has exhibited extensive biological activities, such as anti-inflammatory, antioxidant and antitumor effects (6,7). Notably, ECH positively influences male reproductive health by enhancing glutathione peroxidase (GSH-PX) levels and the antioxidant capacity of testicular tissue, thereby mitigating reproductive toxicity induced by bisphenol A or lead acetate in male rats (5,8,9). However, the molecular mechanisms underlying ECH-induced improvements in sperm quality, particularly sperm motility, remain poorly understood.

The cation channel of sperm (CatSper), which comprises a minimum of 11 subunits, including four α subunits that form the pore region, is specifically expressed in the testis and localized in the principal section of sperm flagellum (10,11). This channel mediates Ca2+ influx into the sperm, thereby promoting capacitation, hyperactivation and participation in sperm chemotaxis, making CatSper important for male fertility and human fertilization (12–14). In human sperm, the expression and function of CatSper channels are closely linked to progressive motility and may contribute to the pathogenesis of AZS (15,16). An association has been observed between single nucleotide polymorphisms in CatSper1 and iAZS, as well as between CatSper1 protein expression and progressive, total and hyperactivated sperm motility (17,18). Similarly, CatSper1 and CatSper3 mRNA expression levels are also reduced in sperm from asthenoteratozoospermic males (19). In a previous study, we demonstrated that decreased expression and function of CatSper resulted in decreased sperm motility, while transcutaneous electrical acupoint stimulation and electroacupuncture (EA) at a frequency of 2 Hz exerted therapeutic effects on iAZS by inducing the functional upregulation of CatSper channels in sperm (16). However, the roles and mechanisms of CatSper channels in the therapeutic effects of ECH on iAZS remain unclear.

The sex-determining region Y (Sry)-related high-mobility-group (HMG)-box (Sox) family comprises a group of transcription factors that are intricately involved in sex determination and embryonic development (20). Specifically, Sox4, 8, 9 and 12 are highly expressed in Sertoli cells, whereas Sox5, 6 and 30 are predominantly expressed in spermatocytes and spermatozoa. These transcription factors serve notable roles at distinct stages of male reproductive development (21). Sox5, 6, 13, 30 and 32 coordinate the regulation of gene expression within the testes, thereby promoting spermatogenesis in adult males (22–25). Sox5 is an important transcription factor implicated in spermatogenesis and maturation (24). The mutation or aberrant expression of Sox5 can result in spermatogenic dysfunction, ultimately contributing to male infertility, and Sox5 has been identified as a susceptibility gene for non-obstructive azoospermia (26–29). In addition, the CatSper1 promoter contains four transcriptional start sites (TSSs) and three functional Sox-binding sites (20). In vivo studies have demonstrated that Sox5 can enhance the transactivation of the CatSper1 promoter, suggesting that CatSper1 may serve as a target gene of Sox5 (30).

The present study aimed to investigate whether ECH treatment exerted its effects on AZS rats and patients with iAZS through CatSper channels, as well as whether ECH treatment upregulated CatSper1 protein expression through the activation of Sox5.

Materials and methods

Chemicals, reagents and antibodies

All chemicals, reagents and antibodies used are listed in Table SI.

High-performance liquid chromatography (HPLC) analysis

The HPLC was performed using an Agilent 1260 Infinity II system (Agilent Technologies). Separation was achieved on a Phenomenex Luna 5 µm C18(A) (250.0×4.6 mm, 5 µm) maintained at 30°C. A sample volume of 10 µl was injected into the system. The mobile phase consisted of two solvents: solvent A (0.1% formic acid in water) and solvent B (acetonitrile). A gradient elution program was applied with a flow rate of 1.0 ml/min: solvent B was increased from 10 to 20% over 14 min.

Nuclear magnetic resonance (NMR) spectroscopic analyses

NMR spectra were measured on a Varian INOVA-500 NMR spectrometer (Varian Medical Systems Inc., USA), using methanol-d4 as solvent, and the chemical shifts were referenced to the solvent residual peak.

Animals

Sexually mature male Sprague-Dawley rats (age, 8 weeks; initial body weight, 200–230 g) were obtained from the Department of Experimental Animal Sciences at Peking University Health Science Center (Beijing, China). The rats were individually kept in a climate-controlled environment at a temperature of 22±2°C and a relative humidity of 50±10%, with a 12-h light/dark cycle and free access to food and water. The health and behavior of rats were monitored every day. A total of 59 rats were used in the present study. The duration of the experiment was 30 days. Humane endpoints were as follows: Complete anorexia or signs of depression accompanied by hypothermia, observable as a body temperature <37°C, without anesthesia or sedation. The rats were euthanized by intraperitoneal injection of an overdose of 1% pentobarbital sodium (300 mg/kg). Animal death was confirmed by respiratory and cardiac arrest and pupil dilation was observed for ≥10 min. There were no rats that reached the humane endpoints of the study. All experimental procedures involving animals were approved by the Animal Care and Use Committee of Peking University (Beijing, China) prior to the initiation of the study (approval no. J2024179).

Animal model of AZS

A rat model of AZS was established through intragastric administration of ornidazole (ORN) to rats, as previously described with specific modifications (16). In brief, ORN was administered intragastrically at a dose of 320 mg/kg body weight once daily for 30 consecutive days. Control rats received an equivalent volume of 0.2% carboxymethylcellulose sodium solution, the vehicle of ORN, throughout the experimental period. On day 32, eight rats were euthanized by intraperitoneal injection of an overdose of 1% pentobarbital sodium (300 mg/kg), before their testes and epididymides were immediately excised for further examination. The development of the AZS rat model was confirmed by evaluating epididymal sperm motility and count (16).

ECH treatment for animals

ECH (provided by Professor Yong Jiang) was stored at room temperature prior to use (6,7). The AZS model rats (n=35) were intragastrically administered low-dose ECH (L-ECH; 6 mg/kg/day, 5 rats), middle-dose ECH (M-ECH; 18 mg/kg/day, 4 rats), high-dose ECH (H-ECH; 54 mg/kg/day, 13 rats) or equal amounts of normal saline (NS; vehicle of ECH, 13 rats) once a day on days 11–31. Meanwhile, both ECH- and NS-treated AZS model rats were intragastrically administered ORN (320 mg/kg/d) once a day to maintain the pathological state of iAZS. On day 32, the rats were euthanized by intraperitoneal injection of an overdose of 1% pentobarbital sodium (300 mg/kg).

Sperm motility and count

Cauda epididymal sperm were collected and processed as previously described (31). In brief, both caudal epididymides were excised and placed in a modified N-2-hydroxyethylpiperazine-N'-2-ethanesulfonic acid (HEPES)-buffered medium with the following composition: 120 mM NaCl, 2 mM KCl, 1.2 mM MgSO4, 0.36 mM NaH2PO4, 25 mM NaHCO3, 10 mM HEPES, 5.6 mM glucose and 1.1 mM sodium pyruvate. The medium was supplemented with 100 IU/ml penicillin and 100 µg/ml streptomycin, and the pH was adjusted to 7.4 using NaOH. Each cauda epididymis was carefully dissected into three segments and incubated at 37°C for 10 min in a humidified atmosphere containing 5% CO2. Following incubation, the sperm suspension was filtered through a nylon mesh to remove tissue debris, centrifuged at 2,000 × g for 5 min at room temperature and resuspended in 1 ml of pre-warmed (37°C) NS. Sperm motility and kinematic parameters were analyzed using a computer-assisted semen analysis (CASA) system with Olympus CX33 light microscope (cat. no. WLJY-9000; Beijing Weili New Century Science and Technology Development Co., Ltd.). Parameters assessed included the percentage of rapid progressive motile sperm (grade A; %), progressive motility (grades A + B; %), straight-line velocity (VSL; µm/s), curve-line velocity (VCL; µm/s), average path velocity (VAP; µm/s), amplitude of lateral head displacement (ALH; µm), linearity (LIN; %), straightness (STR; %) and sperm viability (31). Sperm concentration was determined using the hemocytometer method with Olympus CX33 light microscope and expressed as ×106/ml, based on two independent semen sample preparations (16).

Assessment of sperm hyperactivation and acrosome reaction

Rat sperm were capacitated in a modified HEPES-buffered saline solution (HBSS) containing the following: 135 mM NaCl, 5 mM KCl, 1 mM MgSO4, 2 mM CaCl2, 20 mM HEPES, 5 mM glucose, 10 mM lactic acid, 1 mM Na-pyruvate, 5 mg/ml bovine serum albumin (BSA, Sigma-Aldrich; Merck KGaA), 15 mM NaHCO3 and 30 mM NH4Cl. The solution was adjusted to pH 7.4 with NaOH and sperm were incubated for 90 min at 37°C in a 5% CO2 incubator. Sperm motility was assessed using a CASA system, with each analysis based on a minimum of 200 spermatozoa per sample. Sperm hyperactivation was defined as follows: VCL >100 µm/s, ALH ≥2.0 µm, LIN ≤38.0% and wobble ≥16% (32).

The NH4Cl-induced acrosome reaction in rat sperm was evaluated using a previously described method (33). Briefly, following capacitation, sperm were pelleted using centrifugation at 2,000 × g for 5 min at room temperature, washed twice with HBSS buffer and then spread onto clean glass slides. The samples were air-dried and fixed with 4% formaldehyde at room temperature for 15 min. Acrosomes were labeled with 1 µM fluorescein isothiocyanate-conjugated peanut agglutinin (PNA-FITC; Sigma-Aldrich; Merck KGaA) and nuclei were counterstained with 4′,6-diamidino-2-phenylindole (DAPI; Sigma-Aldrich; Merck KGaA) for 60 min at room temperature. The acrosome reaction was identified by the absence of PNA-FITC fluorescence in the sperm head region. Stained samples were analyzed using a confocal laser scanning microscope (Leica TCS SP8; Leica Microsystems, Inc.) (33). The percentage of sperm undergoing the acrosome reaction was determined by analyzing a minimum of 200 sperm cells per sample.

Oxidative stress assessments

Commercial kits procured from the Nanjing Jiancheng Bioengineering Institute were used to evaluate oxidative stress in rat testicular tissues and assays were performed according to the manufacturer's instructions and as previously described (34). The following assays were conducted: GSH-PX activity was measured using a total GSH-PX assay kit with NADPH (cat. no. A005); superoxide dismutase (SOD) activity was assessed with a total SOD assay kit utilizing the water-soluble tetrazolium salt method (cat. no. A001-3); and malondialdehyde (MDA) levels, an indicator of lipid peroxidation, were determined using a lipid peroxidation MDA assay kit (cat. no. A003-1) (34).

ELISA

ELISA kits were used to determine the concentrations of testosterone (T; cat. no. ml059506, Shanghai Enzyme-linked Biotechnology Co., Ltd.), luteinizing hormone (LH; cat. no. ml064293, Shanghai Enzyme-linked Biotechnology Co., Ltd.), estradiol (E2; cat. no. mlc4525, Shanghai Enzyme-linked Biotechnology Co., Ltd.) and follicle-stimulating hormone (FSH; cat. no. ml059034, Shanghai Enzyme-linked Biotechnology Co., Ltd.) in the plasma of rats according to the instructions of manufacturer. Optical density (OD) values of each well were measured at 450 nm using a Multiskan GO Microplate Spectrophotometer (Thermo Fisher Scientific, Inc.). Subsequently, the concentrations of the analytes in each well were calculated by referencing their respective OD values to a standard curve derived from serially diluted standard samples, fitted to a regression model (35).

RNA extraction and reverse transcription-quantitative polymerase chain reaction (RT-qPCR)

Total RNA was isolated from rat testicular tissues using TRIzol® reagent (Invitrogen; Thermo Fisher Scientific, Inc.). First-strand cDNA was synthesized from total RNA using oligo(dT) primers and PrimeScript™ RT reagent kit (Takara Corporation), according to the instructions of the manufacturers. Each 20 µl reaction contained 1 µl dNTP Mixture, 1 µl Oligo dT Primer, 1 µl Random 6 Primer, 1 µg Total RNA and was brought to final volume using diethylpyrocarbonate-treated water. RT-qPCR was performed using GoTaq qPCR Master Mix (Promega Corporation) on an ABI 7500 Fast Real-Time PCR Detection System (Applied Biosystems; Thermo Fisher Scientific, Inc.). Each 20 µl reaction contained 1 µl cDNA template, 10 µl GoTaq qPCR Master Mix and 0.2 µM of each primer and was brought to final volume using diethylpyrocarbonate-treated water. β-actin was amplified concurrently as an endogenous reference gene for normalization. Primer sequences were described in a previous study (16). Thermal cycling conditions were as follows: Initial denaturation at 95°C for 3 min; followed by 40 cycles of 95°C for 10 sec, 58°C for 20 sec and 72°C for 10 sec. Relative mRNA expression levels were calculated using the 2−ΔΔCq method (16).

Western blotting

Rat sperm suspensions or testicular tissue fragments were immediately homogenized in ice-cold lysis buffer [50 mM Tris (pH 8.0); 150 mM NaCl; 1% NP-40; 0.5% sodium deoxycholate; 0.1% SDS; and 1 mM PMSF]. Protein concentrations were determined using a BCA assay kit (Pierce; Thermo Fisher Scientific, Inc.). Equal protein aliquots (60 µg) were denatured, separated by 10% SDS-PAGE and transferred onto PVDF membranes (Bio-Rad Laboratories, Inc.). Membranes were blocked with 5% non-fat milk in Tris-buffered saline with Tween 20 [20 mM Tris-HCl (pH 7.5); 150 mM NaCl; and 0.05% Tween 20] for 1 h at room temperature, followed by overnight incubation at 4°C with primary antibodies: Rabbit anti-rat phosphotyrosine (1:1,000; cat. no. ab179530; Abcam), rabbit anti-rat CatSper1 (1:100; cat. no. sc-33153; Santa Cruz Biotechnology, Inc.), rabbit anti-rat CatSper2 (1:100; cat. no. sc-98539; Santa Cruz Biotechnology, Inc.), rabbit anti-rat CatSper3 (1:100; cat. no. sc-98818; Santa Cruz Biotechnology, Inc.), goat anti-rat CatSper4 (1:100; cat. no. sc-83126; Santa Cruz Biotechnology, Inc.), mouse anti-rat Sox5 (1:100; cat. no. sc-293215; Santa Cruz Biotechnology, Inc.), mouse anti-β-actin (1:2,000; cat. no. sc-47778; Santa Cruz Biotechnology, Inc.) and mouse anti-α-tubulin (1:2,000; cat. no. sc-32293; Santa Cruz Biotechnology, Inc.). Membranes were then incubated for 1 h at room temperature with HRP-conjugated secondary antibodies: Goat anti-rabbit IgG (1:2,000; cat. no. sc-2004; Santa Cruz Biotechnology, Inc.), goat anti-mouse IgG (1:2,000; cat. no. sc-2005; Santa Cruz Biotechnology, Inc.) and rabbit anti-goat IgG (1:2,000; cat. no. sc-2768; Santa Cruz Biotechnology, Inc.). Protein bands were visualized using ECL Western Blotting Substrate (Thermo Fisher Scientific, Inc.), captured by autoradiography (Hyperfilm MP; GE Healthcare) and quantified with ImageJ software 2.16.0 (National Institutes of Health) (16,36).

Calcium imaging analysis

Sperm calcium imaging was performed as described (16); the protocol was performed at 37°C. Rat sperm were isolated from cauda epididymides by swim-out in HBSS, washed and resuspended in HBSS supplemented with 5 mg/ml BSA (Sigma-Aldrich; Merck KGaA) (HBSS+). Human sperm were purified using discontinuous Percoll® density gradients (40–80% in Earle's balanced salt solution, Thermo Fisher Scientific, Inc.) centrifuged at 600 × g for 20 min (room temperature), then washed and resuspended in human tubal fluid (HTF+) [97.8 mM NaCl, 4.69 mM KCl, 4 mM NaHCO3, 0.37 mM KH2PO4, 2.04 mM CaCl2, 0.2 mM MgCl2, 21.4 mM lactic acid, 21 mM HEPES, 2.78 mM glucose and 0.33 mM Na-pyruvate (pH 7.3)] containing 3 mg/ml human serum albumin (Sigma-Aldrich; Merck KGaA). Sperm were loaded with 5 µM fura-2-acetoxymethyl ester (Fura-2-AM) and 0.05% Pluronic® F-127 for 30 min in 5% CO2 in the dark, washed and resuspended in HBSS (rat) or HTF (human; Sigma-Aldrich; Merck KGaA) and adhered for 20 min to Cell-Tak™ (Corning, Inc.)-coated glass-bottom dishes (Wuxi Nice Life Science & Technology Co., Ltd.). Rat sperm were pre-incubated in HBSS+ with or without 10 µM NNC 55–0396 for 5 min; human sperm were incubated in HTF+ with or without 0.06 mg/ml ECH for 30 min.

Imaging was performed using a Polychrome V monochromator at 340 nm excitation on an Olympus IX-71 inverted microscope with ×40 (rat) or ×100 (human) objectives. Emissions (515–565 nm) were filtered using a HQ540/50 filter and captured every 100 msec at 5-sec intervals using a CoolSNAP HQ CCD camera. F was monitored before and after the application of 30 mM NH4Cl. Fura-2-AM signals were expressed as background-subtracted F340/F380 ratios normalized to the baseline (Fbaseline, mean intensity pre-treatment). Ftreatment and Fbefore represented intensities after and before NH4Cl application. Images were analyzed using MetaFluor v7 software (Molecular Devices, LCC) (16,37,38).

Immunofluorescent staining

To prepare testis tissues for immunofluorescence staining, rats were anesthetized using 1% pentobarbital sodium (50 mg/kg) and underwent intracardiac perfusion with 300 ml of 0.1 M phosphate buffer (PBS) followed by 300 ml 4% paraformaldehyde. Testes were harvested and post-fixed in 4% paraformaldehyde (in 0.1 M PBS; pH 7.4) at 4°C for 18 h (16). Following fixation, tissues were paraffin-embedded and sectioned (5 µm). Paraffin-embedded samples were dewaxed by xylene followed by immersing in 100% ethanol for three times (5 min/time). Later, slides were sequentially immersed in 95, 80, and 70% ethanol and finally washed by double distilled water (36). Sections underwent antigen retrieval by heating at 95°C in EDTA buffer (cat. no. ZLI-9071; Beijing Zhongshan Jinqiao Biotechnology Co., Ltd.) for 30 min, followed by cooling to room temperature. Subsequently, samples were blocked with 10% donkey serum (Sigma-Aldrich; Merck KGaA) containing 0.3% Triton X-100 in 0.1 M PBS for 1 h at room temperature, sections were incubated overnight at 4°C with rabbit anti-rat CatSper1 (1:100) and mouse anti-rat Sox5 (1:100) primary antibodies diluted in 1% donkey serum and PBS. Following three PBS washes, sections were incubated for 1 h at room temperature with secondary antibodies: Cy™3-conjugated donkey anti-mouse IgG (H+L) and Alexa Fluor 488-conjugated donkey anti-rabbit IgG (H+L) (1:500; Jackson ImmunoResearch Laboratories, Inc.) (34). Details of secondary antibodies are listed in Table SI. Nuclei were counterstained with DAPI (100 ng/ml; Sigma-Aldrich) at room temperature for 10 min. After three final PBS washes, slides were mounted in Gel-Mount medium. Imaging was performed using a confocal microscope (Zeiss LSM880; Zeiss AG) with excitation wavelengths of 488 (green), 555 (red) and 405 nm (blue) (34).

Sequence analysis

Briefly, multiple CatSper1 promoter sequences from different species were aligned using T-coffee (tcoffee.crg.eu/apps/tcoffee/do:regular). Sox motifs were then identified using ConSite (http://consite.genereg.net/) under default settings, revealing putative binding sites for transcription factors containing HMG DNA-binding domains. For each promoter, predicted binding sites were filtered using a transcription factor score cutoff of 80% to ensure specificity and reliability.

Chromatin immunoprecipitation (ChIP)

ChIP was performed as previously described (39,40) with minor modifications. Briefly, DNA and associated proteins were cross-linked in homogenized rat testicular tissues by incubation with 1% formaldehyde at room temperature for 30 min. The reaction was quenched by adding glycine to a final concentration of 125 mM. Following washing twice with ice-cold PBS containing protease inhibitors (cOmplete™ ULTRA tablets, Mini, EASYpack, Sigma-Aldrich; Merck KGaA), the samples were pelleted by centrifugation (12,000 × g for 10 min at 4°C) and resuspended in 1X SDS lysis buffer [1% SDS, 10 mM EDTA, 50 mM Tris-HCl (pH 8.1), 10 µl/ml protease inhibitor cocktail and 10 µl/ml phosphatase inhibitor (Thermo Fisher Scientific, Inc.)]. The lysates were incubated for 15 min at 4°C (39,40). Chromatin was sheared by sonication (6×10-sec pulses) to generate 250–1,000 bp DNA fragments, confirmed by agarose gel electrophoresis. Following centrifugation at 3,000 × g for 10 min at 4°C, the chromatin-containing supernatant was collected and diluted 10-fold in ChIP dilution buffer [1% Triton X-100, 2 mM EDTA, 150 mM NaCl, 20 mM Tris-HCl (pH 8.1), 10 µl/ml protease inhibitor cocktail and 10 µl/ml phosphatase inhibitor] and an aliquot was saved as input DNA (39,40).

Samples were pre-cleared with protein G agarose at 4°C overnight and then incubated with the corresponding antibodies (10 µg each; 1:50 or 1:200 mouse anti-Sox5 or IgG, respectively. Mouse anti-Sox5: Cat. no. sc-293215, Santa Cruz Biotechnology, Inc.; IgG: Cat. no. A7028, Beyotime Biotechnology, Shanghai, China) on a rocker at 4°C overnight. The complexes were washed three times with lysis buffer [50 mM Tris (pH 7.4), 1 M NaCl, 1 mM EDTA, 0.1% SDS, 1% NP-40 and 0.5% sodium deoxycholate]. The beads were then resuspended in lysis buffer and digested with proteinase K at 45°C for 45 min. Co-precipitated DNA was purified using the TIANquick Maxi Purification Kit (Tiangen Biotech Co., Ltd.) and eluted in 50 µl nuclease-free water (39,40).

For normalization, 10% of total chromatin was retained as input material prior to immunoprecipitation. Immunoprecipitated DNA was quantified using RT-qPCR as aforementioned following elution and purification, normalizing all values to the input. For ChIP-qPCR, primers targeting the CatSper1 promoter region (Table SII) were used under standard RT-qPCR protocol. PCR product quality was assessed using 1.5% agarose gel electrophoresis and data was analyzed using the percent input method, with normal IgG used as the negative control (41).

Participants

A total of 6 infertile male patients with iAZS (age range, 25–35 years old; median age, 29.5 years old) and 7 healthy control subjects (age range, 25–30 years old; median age, 28 years old) with normal sperm quality and a successful reproductive history within the past 2 years were enrolled from the Reproductive Medicine Center of Peking University Third Hospital (Beijing, China) from January 2023 to January 2024. The diagnosis of iAZS was established according to the following criteria (42): i) A sexually active, non-contracepting couple failing to achieve pregnancy after 12 months due to male factor infertility; ii) two or more semen analyses, with an abstinence period of 3–7 days each time, demonstrating AZS: Progressive motility (grade A + B sperm) <32% or total motility (grade A + B + C sperm) <40%; iii) sperm concentration >15×106 sperm/ml; iv) proportion of morphologically normal sperm ≥4%; v) no identifiable underlying causes of infertility, including congenital testicular or genital dysplasia or deformity, reproductive system infections, positive serum anti-sperm antibodies, drug exposure, abnormal sex hormone levels, abnormal seminal plasma biochemistry or a family history of fertility issues; and vi) a physical examination revealing no abnormalities in height, weight, secondary sexual characteristics, testicular size, external genitalia, spermatic veins or mental status. The present study was approved by the Institutional Review Board of Peking University Third Hospital (approval no. IRB00006761-M2022692). All participants provided written voluntary informed consent prior to enrollment.

Semen analysis for patients

The semen parameters, including semen volume, sperm motility, sperm concentration and sperm morphology, were evaluated in human participants according to pre-established guidelines (42). To evaluate the direct effect of ECH on human sperm motility in vitro, 1 ml human semen was incubated with 0.06 mg/ml ECH at 37°C in a water bath and sperm motility parameters were analyzed using CASA at four time points: Immediately (0 min) and at 10-, 20- and 30-min post-incubation with ECH (42).

Statistical analysis

Statistical analysis was performed using GraphPad Prism 9.0 for Windows (Dotmatics). All quantitative biochemical data were representative of at least three independent experiments. A two-tailed paired or unpaired Student's t-test was used to compare differences between two groups, while one-way ANOVA followed by Sidak's post-hoc test was used for multiple comparisons. Data are presented as the mean ± standard error of the mean and P<0.05 was considered to indicate a statistically significant difference.

Results

Improvement of sperm quality in AZS rats via ECH treatment

The chemical structure of ECH is illustrated in Fig. 1A. Subsequently, high-performance liquid chromatography (Fig. 1B) was used to assess the purity of ECH. 1H and 13C nuclear magnetic resonance spectroscopic analyses (Fig. 1C and D) were performed to identify the structure of ECH. As previously reported (8,9), the effective dosage and treatment protocol of ECH was first determined via sperm quality in AZS rats (Fig. 2A). The results demonstrated that L-ECH treatment had no significant effect on sperm quality in AZS rats (Fig. 2B-J). By contrast, M-ECH treatment significantly increased the motility of grade A + B sperm in AZS rats (Fig. 2C). Notably, H-ECH treatment, hereafter referred to as ECH treatment, significantly improved sperm quality in AZS rats, as evidenced by enhanced sperm motility, evident in both grade A and grade A + B sperm groupings, and significant increases in other parameters of sperm motility such as VSL, VAP and ALH, as well as sperm viability (Fig. 2B-J). Collectively, these results suggest that high-dose ECH treatment in AZS rats improves the motility of epididymal sperm.

Identification of ECH structure. (A)
Chemical structure of ECH. (B) High-performance liquid
chromatography analysis of ECH purity. (C) 1H NMR and
(D) 13C NMR spectra of ECH. ECH, echinacoside; AU,
arbitrary Units; NMR, nuclear magnetic resonance.

Figure 1.

Identification of ECH structure. (A) Chemical structure of ECH. (B) High-performance liquid chromatography analysis of ECH purity. (C) 1H NMR and (D) 13C NMR spectra of ECH. ECH, echinacoside; AU, arbitrary Units; NMR, nuclear magnetic resonance.

ECH treatment improves sperm motility
in AZS rats. (A) Experimental protocol for ECH administration in
AZS rats. Sperm motility parameters, including percentage of (B)
grade A and (C) grade A + B sperm, as well as (D) straight-line
velocity, (E) VCL, (F) average path velocity, (G) amplitude of
lateral head displacement, (H) linearity, (I) straightness and (J)
sperm viability. Vehicle group: 0.2% carboxymethylcellulose sodium;
NS group: Ornidazole + normal saline; L-ECH group: Ornidazole +
low-dose ECH; M-ECH group: Ornidazole + medium-dose ECH; H-ECH
group: Ornidazole + high-dose ECH. Data are presented as mean ±
standard error of the mean. *P<0.05, **P<0.01 and
***P<0.001. One-way ANOVA with Sidak's post hoc test; n=4–5 rats
per group. ECH, echinacoside; AZS, asthenozoospermia; VSL,
straight-line velocity; VCL, curve-line velocity; VAP, average path
velocity; ALH, amplitude of lateral head displacement; LIN,
linearity; STR, straightness; ORN, ornidazole; ig.,
intragastric.

Figure 2.

ECH treatment improves sperm motility in AZS rats. (A) Experimental protocol for ECH administration in AZS rats. Sperm motility parameters, including percentage of (B) grade A and (C) grade A + B sperm, as well as (D) straight-line velocity, (E) VCL, (F) average path velocity, (G) amplitude of lateral head displacement, (H) linearity, (I) straightness and (J) sperm viability. Vehicle group: 0.2% carboxymethylcellulose sodium; NS group: Ornidazole + normal saline; L-ECH group: Ornidazole + low-dose ECH; M-ECH group: Ornidazole + medium-dose ECH; H-ECH group: Ornidazole + high-dose ECH. Data are presented as mean ± standard error of the mean. *P<0.05, **P<0.01 and ***P<0.001. One-way ANOVA with Sidak's post hoc test; n=4–5 rats per group. ECH, echinacoside; AZS, asthenozoospermia; VSL, straight-line velocity; VCL, curve-line velocity; VAP, average path velocity; ALH, amplitude of lateral head displacement; LIN, linearity; STR, straightness; ORN, ornidazole; ig., intragastric.

Improvement of sperm function of AZS rats by ECH treatment

As shown in the aforementioned data (Fig. 2), H-ECH treatment improved sperm motility in AZS rats. In the present study, the effects of H-ECH treatment on sperm quality was first determined in AZS rats. ECH treatment significantly improved sperm quality, as exhibited by significant increases in sperm concentration and motility in both grade A and grade A + B sperm (Fig. 3A-C), as well as other sperm motility parameters such as VSL, VAP, LIN and STR (Figs. S1A-F). Additionally, ECH treatment demonstrated significantly elevated sperm viability (Fig. 3D). Subsequently, the effects of ECH treatment on sperm function were investigated. The results demonstrated that ECH treatment effectively reversed the impaired sperm functionality observed in AZS rats, including a significant increase in protein tyrosine phosphorylation, increased hyperactivation and increased acrosome reaction in epididymal sperm, as assessed by PNA-FITC staining (Fig. 3E-H). In combination, these results suggest that ECH treatment in AZS rats improved the sperm quality and functional characteristics of epididymal sperm.

ECH treatment ameliorates sperm
function in rats with asthenozoospermia. Assessment of sperm
quality: (A) Sperm concentration, (B) grade A and (C) grade A + B
sperm motility and (D) sperm viability; n=8–9 rats per group. (E)
Representative images of pTyr in epididymal sperm. (F)
Hyperactivation analysis of epididymal sperm. (G) Representative
images and (H) quantification of the acrosome reaction in sperm
(n=3–4 rats per group). Asterisks indicate sperm undergoing
acrosome reaction (loss of acrosome staining). Scale bar, 75 µm. NS
group: Ornidazole + normal saline; ECH group: Ornidazole +
high-dose ECH. Data are presented as mean ± standard error of the
mean. *P<0.05, **P<0.01 and ***P<0.001. ECH, echinacoside;
pTyr, phosphorylated protein tyrosine; PNA, peanut agglutinin.

Figure 3.

ECH treatment ameliorates sperm function in rats with asthenozoospermia. Assessment of sperm quality: (A) Sperm concentration, (B) grade A and (C) grade A + B sperm motility and (D) sperm viability; n=8–9 rats per group. (E) Representative images of pTyr in epididymal sperm. (F) Hyperactivation analysis of epididymal sperm. (G) Representative images and (H) quantification of the acrosome reaction in sperm (n=3–4 rats per group). Asterisks indicate sperm undergoing acrosome reaction (loss of acrosome staining). Scale bar, 75 µm. NS group: Ornidazole + normal saline; ECH group: Ornidazole + high-dose ECH. Data are presented as mean ± standard error of the mean. *P<0.05, **P<0.01 and ***P<0.001. ECH, echinacoside; pTyr, phosphorylated protein tyrosine; PNA, peanut agglutinin.

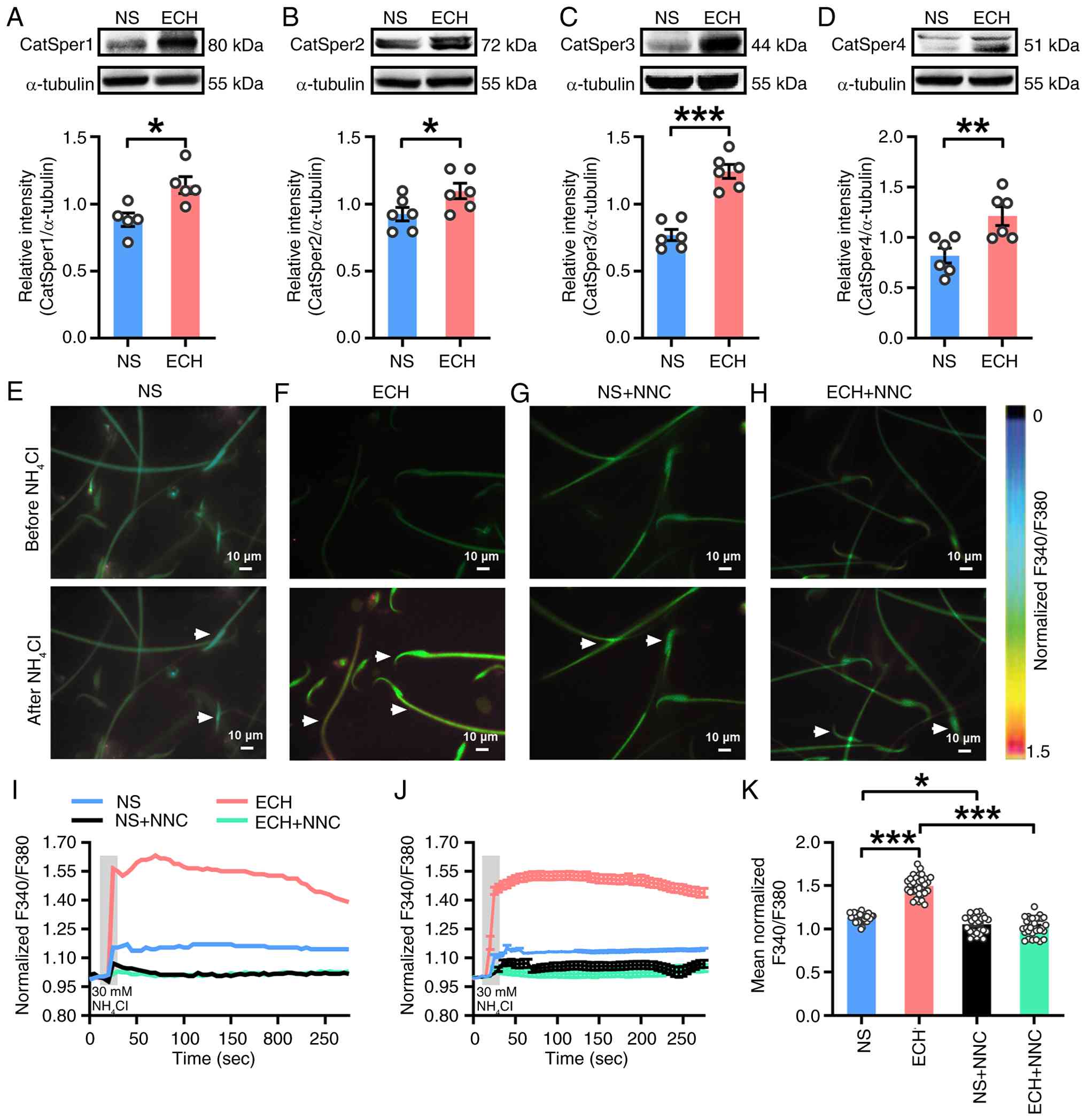
Functional upregulation of CatSper channels in the sperm of AZS rats by ECH treatment

To investigate how ECH improved sperm quality in AZS rats, testicular oxidative stress was first assessed. ECH treatment significantly increased GSH-PX levels compared with vehicle controls (Fig. 4A), while SOD and MDA levels showed no statistically significant differences between experimental groups (Fig. 4B and C). This indicates partial alleviation of testicular oxidative stress by ECH. The analysis of plasma hormones revealed no significant changes in E2, T and FSH levels (Figs. 4D, E and S1G), but significant reduction of LH in ECH-treated rats (Fig. S1H).

ECH treatment enhances CatSper
channel expression in testis tissues of rats with
asthenozoospermia. Levels of oxidative stress markers in testis
tissues: (A) GSH-PX, (B) SOD and (C) MDA; n=7–8 rats per group.
Plasma levels of (D) E2 and (E) testosterone; n=5–7 rats per group.
mRNA expression of (F) CatSper1, (G) CatSper2, (H) CatSper3, (I)
CatSper4. Protein expression levels of (J) CatSper1, (K) CatSper2,
(L) CatSper3, (M) CatSper4 in testis tissues; n=6–8 rats per group.
NS group: Ornidazole + normal saline; ECH group: Ornidazole +
high-dose ECH. Data are presented as mean ± standard error of the
mean. *P<0.05, **P<0.01 and ***P<0.001. NS, normal saline;
ECH, echinacoside; GSH-PX, glutathione peroxidase; SOD, superoxide
dismutase; MDA, malondialdehyde; E2, estradiol; CatSper, cation
channel of sperm.

Figure 4.

ECH treatment enhances CatSper channel expression in testis tissues of rats with asthenozoospermia. Levels of oxidative stress markers in testis tissues: (A) GSH-PX, (B) SOD and (C) MDA; n=7–8 rats per group. Plasma levels of (D) E2 and (E) testosterone; n=5–7 rats per group. mRNA expression of (F) CatSper1, (G) CatSper2, (H) CatSper3, (I) CatSper4. Protein expression levels of (J) CatSper1, (K) CatSper2, (L) CatSper3, (M) CatSper4 in testis tissues; n=6–8 rats per group. NS group: Ornidazole + normal saline; ECH group: Ornidazole + high-dose ECH. Data are presented as mean ± standard error of the mean. *P<0.05, **P<0.01 and ***P<0.001. NS, normal saline; ECH, echinacoside; GSH-PX, glutathione peroxidase; SOD, superoxide dismutase; MDA, malondialdehyde; E2, estradiol; CatSper, cation channel of sperm.

Due to the ECH-mediated enhancement of sperm motility, CatSper channel expression was examined. In testicular tissues, ECH significantly increased mRNA (Fig. 4F-I) and protein (Fig. 4J-M) levels of CatSper1-4, as compared with vehicle controls. Epididymal sperm also showed significantly increased CatSper1-4 protein expression (Fig. 5A-D). CatSper-mediated Ca2+ influx was subsequently evaluated (Figs. 5E-K). ECH treatment significantly enhanced NH4Cl-evoked intracellular calcium levels [Ca2+]i responses in the sperm of AZS rats at the single-cell (Fig. 5I), population (Fig. 5J) and mean intensity levels (Fig. 5K) compared with the NS group. Notably, the CatSper inhibitor NNC 55–0396 blocked NH4Cl-induced Ca2+ signals in both groups (Fig. 5I-K), supporting CatSper mediation. Collectively, these findings demonstrate that the functional upregulation of CatSper channels markedly mediated ECH-induced sperm motility improvement in AZS rats.

ECH treatment upregulates functional
expression of CatSper channels in spermatozoa from rats with
asthenozoospermia. (A) CatSper1, (B) CatSper2, (C) CatSper3 and (D)
CatSper4 protein abundance in sperm; n=5–6 rats per group.
Representative fura-2-acetoxymethyl ester fluorescence images of
sperm before and after 30 mM NH4Cl stimulation in (E)
NS, (F) ECH, (G) NS + NNC and (H) ECH + NNC group. Arrows indicate
[Ca2+]i fluorescent signals in response to
NH4Cl. Scale bar, 10 µm. (I) Representative single-sperm
fluorescence traces. (J) Normalized [Ca2+]i
responses in all tested sperm. (K) Summary plot of normalized
[Ca2+]i signals after NH4Cl
treatment (n=27–33 sperm per group from 5–6 rats). NS group:
Ornidazole + normal saline; ECH group: Ornidazole + ECH. Data are
presented as mean ± standard error of the mean. *P<0.05,
**P<0.01 and ***P<0.001; Unpaired t-test. ECH, echinacoside;
NS, normal saline; NNC, NNC 55-0396; CatSper, cation channel of
sperm; [Ca2+]i, intracellular calcium levels;
F340, fluorescence at 340 nm; F380, fluorescence at 380 nm.

Figure 5.

ECH treatment upregulates functional expression of CatSper channels in spermatozoa from rats with asthenozoospermia. (A) CatSper1, (B) CatSper2, (C) CatSper3 and (D) CatSper4 protein abundance in sperm; n=5–6 rats per group. Representative fura-2-acetoxymethyl ester fluorescence images of sperm before and after 30 mM NH4Cl stimulation in (E) NS, (F) ECH, (G) NS + NNC and (H) ECH + NNC group. Arrows indicate [Ca2+]i fluorescent signals in response to NH4Cl. Scale bar, 10 µm. (I) Representative single-sperm fluorescence traces. (J) Normalized [Ca2+]i responses in all tested sperm. (K) Summary plot of normalized [Ca2+]i signals after NH4Cl treatment (n=27–33 sperm per group from 5–6 rats). NS group: Ornidazole + normal saline; ECH group: Ornidazole + ECH. Data are presented as mean ± standard error of the mean. *P<0.05, **P<0.01 and ***P<0.001; Unpaired t-test. ECH, echinacoside; NS, normal saline; NNC, NNC 55-0396; CatSper, cation channel of sperm; [Ca2+]i, intracellular calcium levels; F340, fluorescence at 340 nm; F380, fluorescence at 380 nm.

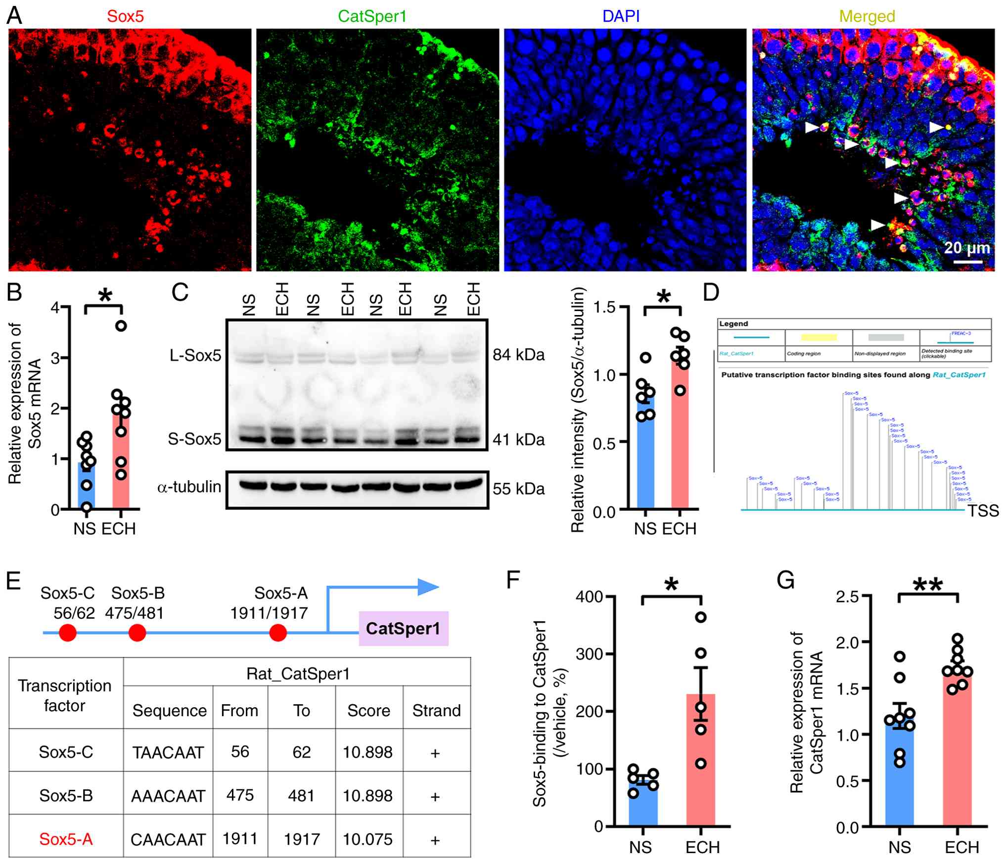
ECH treatment enhances the Sox5-mediated transcriptional activation of CatSper1 channels in the testes of AZS rats

Numerous studies have indicated that the Sox family can coordinate the regulation of gene expression within the testes (22–25). Specifically, Sox5 has been shown to enhance the transactivation of the Catsper1 promoter in vivo (30). To investigate whether Sox5 activated the transcription of CatSper1 in the rat testis, the co-localization of Sox5 and CatSper1 was examined in testicular tissues. As expected, immunofluorescent staining revealed that Sox5 co-localized with CatSper1 in testicular tissues (Fig. 6A). In the testis, Sox5 was predominantly located in cell nuclei, whereas CatSper1 exhibited a broader distribution, being present in both cytoplasm and nuclei (Fig. 6A). Subsequently, RT-qPCR and western blotting were performed on testicular tissues from vehicle- and ECH-treated rats. Consistently, a significant increase in the mRNA levels of Sox5 was observed in the ECH-treated group compared with the control group (Fig. 6B). Notably, the short isoform of Sox5 (S-Sox5), rather than the long isoform, was identified as the predominant form of Sox5 expressed in the testis. ECH treatment selectively enhanced the protein expression of S-Sox5 in the testes of AZS rats (Fig. 6C). These findings provide notable evidence supporting the involvement of Sox5-mediated transcriptional activation of CatSper1 within the testis.

ECH treatment enhances Sox5-mediated
transcriptional activation of CatSper1 in testis tissues of AZS
rats. (A) Representative immunofluorescence images showing
co-localization of Sox5 (red) and CatSper1 (green) in testis
tissues of naïve rats (n=3 rats per group). Merged signals are
indicated by triangles. Scale bar, 20 µm. (B) Sox5 mRNA and (C)
S-Sox5 protein expression in testis tissues of ECH-treated AZS
rats. (D and E) In silico analysis of Sox5 binding sites in
the CatSper1 promoter: Sox5-A (−1911 to −1917 bp), Sox5-B (−475 to
−481 bp) and Sox5-C (−56 to −62 bp) relative to the transcriptional
start site. (F) ChIP-qPCR analysis of Sox5 binding at the Sox5-A
site in the CatSper1 promoter. (G) CatSper1 mRNA expression; n=5–8
rats per group. NS group: Ornidazole + normal saline; ECH group:
Ornidazole + high-dose ECH. Data are presented as mean ± standard
error of the mean. *P<0.05 and **P<0.01. Unpaired t-test.
ECH, echinacoside; AZS, asthenozoospermia; ChIP, chromatin
immunoprecipitation; qPCR, quantitative PCR; Sox5, sex-determining
region Y-related high-mobility-group box family, member 5; CatSper,
cation channel of sperm; TSS, transcriptional start site; L-Sox5,
long isoform-Sox5; S-Sox5, short isoform Sox5.

Figure 6.

ECH treatment enhances Sox5-mediated transcriptional activation of CatSper1 in testis tissues of AZS rats. (A) Representative immunofluorescence images showing co-localization of Sox5 (red) and CatSper1 (green) in testis tissues of naïve rats (n=3 rats per group). Merged signals are indicated by triangles. Scale bar, 20 µm. (B) Sox5 mRNA and (C) S-Sox5 protein expression in testis tissues of ECH-treated AZS rats. (D and E) In silico analysis of Sox5 binding sites in the CatSper1 promoter: Sox5-A (−1911 to −1917 bp), Sox5-B (−475 to −481 bp) and Sox5-C (−56 to −62 bp) relative to the transcriptional start site. (F) ChIP-qPCR analysis of Sox5 binding at the Sox5-A site in the CatSper1 promoter. (G) CatSper1 mRNA expression; n=5–8 rats per group. NS group: Ornidazole + normal saline; ECH group: Ornidazole + high-dose ECH. Data are presented as mean ± standard error of the mean. *P<0.05 and **P<0.01. Unpaired t-test. ECH, echinacoside; AZS, asthenozoospermia; ChIP, chromatin immunoprecipitation; qPCR, quantitative PCR; Sox5, sex-determining region Y-related high-mobility-group box family, member 5; CatSper, cation channel of sperm; TSS, transcriptional start site; L-Sox5, long isoform-Sox5; S-Sox5, short isoform Sox5.

Subsequently, in silico analysis was employed to predict potential binding sites of Sox5 in the promoter region of the CatSper1 gene. The analysis revealed three distinct Sox5-binding sites in the CatSper1 gene promoter: i) Sox5-A, −1911 to −1917 bp upstream of the TSS; ii) Sox5-B, −475 to −481 bp upstream of the TSS; and iii) Sox5-C, located −56 to −62 bp upstream of the TSS (Fig. 6D and E). To validate these predictions, ChIP-qPCR was performed to assess the binding of Sox5 to the CatSper1 gene promoter at the Sox5-A site. A significant increase in the relative enrichment of Sox5 was observed at the Sox5-A site in the testicular tissues of the ECH-treated group compared with the vehicle-treated group (Fig. 6F). Furthermore, RT-qPCR analysis demonstrated a significant increase in CatSper1 mRNA expression in the ECH-treated group compared with the control group (Fig. 6G). These results suggest that ECH treatment enhances Sox5 expression, thereby promoting Sox5-mediated transcriptional activation of CatSper1 in the testicular tissues of AZS rats. Taken together, this cascade ultimately improved sperm motility and acrosome reaction capability in AZS rats.

Functional upregulation of CatSper channels in the human sperm by ECH treatment

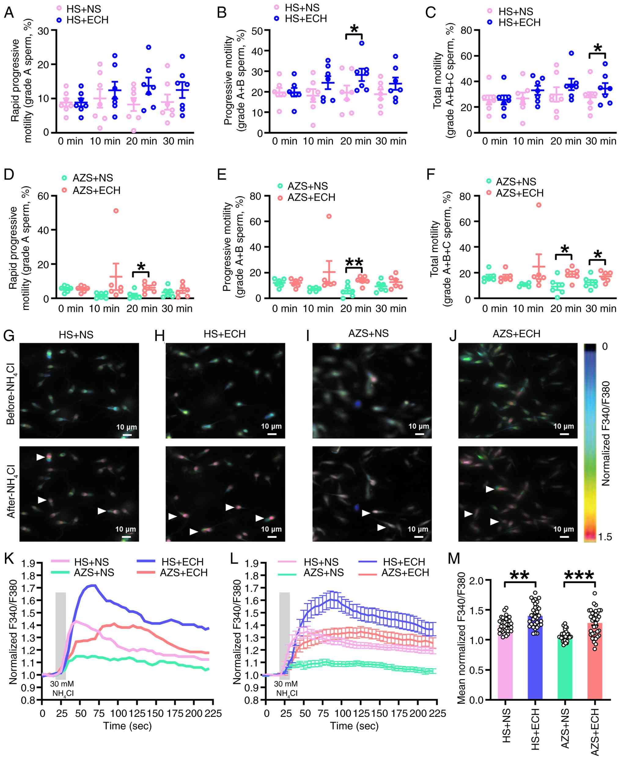
To validate the findings obtained from AZS rats, the present study investigated whether ECH treatment induced the functional upregulation of CatSper channels in human sperm. In vitro experiments were first performed to determine whether sperm motility was increased when ECH was directly added to human semen. Spermatozoa from healthy subjects (HS) or patients with iAZS were incubated with ECH prior to sperm motility analysis at 0-, 10-, 20- and 30-min post-incubation. The results demonstrated that ECH incubation significantly increased the progressive motility (grade A + B sperm) at 20 min and total motility (grade A + B + C sperm) at 30 min in sperm from HS (Fig. 7A-C). Notably, 20-min ECH incubation significantly improved sperm motility in samples from patients with iAZS, enhancing rapid progressive motility (grade A sperm), progressive motility and total motility (Fig. 7D-F). Subsequently, the effects of ECH incubation on CatSper-mediated Ca2+ influx in human sperm were examined. Notably, a marked increase in NH4Cl-evoked [Ca2+]i fluorescent signals was observed in sperm from both HS and patients with iAZS after 30-min incubation with ECH (Fig. 7G-J). In summary, a consistent enhancement of NH4Cl-evoked [Ca2+]i fluorescent signals was observed in the ECH-treated groups compared with their control counterparts in single spermatozoa (Fig. 7K) and in all tested sperm (Fig. 7L), as well as significant increases in the mean fluorescence intensity of all tested sperm post-NH4Cl exposure (Fig. 7M). These findings suggest that ECH incubation may have increased intracellular calcium levels [Ca2+]i in human sperm, thereby enhancing sperm motility.

Functional activation of CatSper
channels in human sperm by ECH treatment. Sperm motility parameters
in healthy subjects: (A) Grade A, (B) grade A + B and (C) grade A +
B + C sperm. Sperm motility parameters in patients with AZS: (D)
Grade A, (E) grade A + B and (F) grade A + B + C sperm. n=6–7
subjects per group. (G-J) Representative fura-2-acetoxymethyl ester
fluorescence images of human sperm before and after 30 mM
NH4Cl stimulation. Arrows indicate
[Ca2+]i responses. Scale bar, 10 µm. (K)
Representative single-sperm fluorescence traces. (L) Normalized
[Ca2+]i responses in all tested sperm. (M)
Summary plot of normalized [Ca2+]i signals
after NH4Cl treatment (n=33–36 sperm per group from 5–6
subjects). Data are presented as mean ± standard error of the mean.
*P<0.05, **P<0.01 and ***P<0.001. Paired t-test for (A-F),
unpaired t-test for (M). ECH, echinacoside; AZS, asthenozoospermia;
[Ca2+]i, intracellular calcium levels; NS,
normal saline; HS, healthy subjects; F340, fluorescence at 340 nm;
F380, fluorescence at 380 nm.

Figure 7.

Functional activation of CatSper channels in human sperm by ECH treatment. Sperm motility parameters in healthy subjects: (A) Grade A, (B) grade A + B and (C) grade A + B + C sperm. Sperm motility parameters in patients with AZS: (D) Grade A, (E) grade A + B and (F) grade A + B + C sperm. n=6–7 subjects per group. (G-J) Representative fura-2-acetoxymethyl ester fluorescence images of human sperm before and after 30 mM NH4Cl stimulation. Arrows indicate [Ca2+]i responses. Scale bar, 10 µm. (K) Representative single-sperm fluorescence traces. (L) Normalized [Ca2+]i responses in all tested sperm. (M) Summary plot of normalized [Ca2+]i signals after NH4Cl treatment (n=33–36 sperm per group from 5–6 subjects). Data are presented as mean ± standard error of the mean. *P<0.05, **P<0.01 and ***P<0.001. Paired t-test for (A-F), unpaired t-test for (M). ECH, echinacoside; AZS, asthenozoospermia; [Ca2+]i, intracellular calcium levels; NS, normal saline; HS, healthy subjects; F340, fluorescence at 340 nm; F380, fluorescence at 380 nm.

Discussion

The present study provides evidence that ECH exerts therapeutic effects on iAZS by functionally upregulating CatSper channels in sperm. This mechanism was mediated through increased expression of the testicular transcription factor Sox5, which transcriptionally activated CatSper1. These findings suggest that CatSper represents a promising therapeutic target for iAZS. In addition, ECH may serve as a potential complementary and alternative medicine (CAM) for treating male infertility associated with iAZS in clinical settings.

ECH is the primary bioactive compound derived from Cistanche deserticola (Schrenk) Wight. and exhibits a wide range of pharmacological effects. It suppresses the P2X purinoceptor 7/fractalkine/C-X3-C motif chemokine receptor 1 pathway to exert neuroprotective effects (43,44), inhibits the microglial α-synuclein/toll like receptor 2/NF-κB/NLR family pyrin domain containing 3 axis for antinociception (43), activates the brain derived neurotrophic factor (BDNF)/neurotrophic receptor tyrosine kinase 2 or BDNF/cAMP responsive element binding protein 1 pathways for antidepressant effects (45,46) and blocks the activin A receptor type 2A-mediated TGF-β1/Smad signaling pathway to exert anti-hepatic fibrosis effects (47). ECH also suppresses the PI3K/AKT pathway to inhibit tumor metastasis (48) and targets the Janus kinase 1/signal transducer and activator of transcription 1/interferon regulatory factor 1 pathway for antitumor activity (49,50). Additionally, ECH reduces the levels of pro-inflammatory cytokines such as TNF-α, IL-1β and IL-6 (50), demonstrating potent anti-inflammatory properties. ECH also protects against testicular injury by restoring T synthesis pathways (51–53). However, the molecular mechanisms through which ECH improves sperm quality, particularly motility, remain to be fully elucidated.

In addition to Sheng-Jing-San (SJS) and EA, several Traditional Chinese Medicine (TCM) formulations have been shown to enhance sperm motility in AZS rats (16,31). In the present study, the administration of a high-dose of ECH (54 mg/kg) for 21 consecutive days significantly improved sperm motility, hyperactivation and acrosome reaction in AZS rats. Previous studies have shown that ECH mitigates oxidative stress by activating antioxidant enzymes and MAPK signaling components, such as p38 and JNK, thereby increasing sperm count, reducing deformity rates, improving progressive motility and alleviating spermatogenesis dysfunction in mouse testes (9,12). Furthermore, ECH prevents oligospermia and AZS by inhibiting hypothalamic androgen receptor activity (8). In combination, these findings support the conclusion that ECH effectively enhances sperm motility and increases sperm count in AZS rats.

Human fertilization, both in vivo and in vitro, relies on the CatSper channel to trigger sperm hyperactivation (14). The CatSper channel consists of at least 11 subunits, including four pore-forming α subunits, and is specifically expressed in the testis, localized to the principal piece of the sperm flagellum (10,11). This channel serves an important role in sperm functions such as hyperactivation and the acrosome reaction, which are important for male fertility (13). Microarray analyses have revealed that CatSper1 and CatSper3 mRNA levels are reduced in men with AZS, and mRNA levels of CatSper1 and CatSper3 are positively associated with sperm motility, mitochondrial membrane potential, capacitation, fertilization rate, cleavage rate and embryo quality (19). In human sperm, CatSper expression and function have been shown to be closely associated with progressive motility and may contribute to the pathogenesis of AZS (15,16). Notably, TCM interventions such as SJS and EA have been shown to improve sperm motility in AZS rats by upregulating CatSper channels (16,31). Consistent with these findings, the present study demonstrated that ECH enhanced both CatSper mRNA and protein expression and increases antioxidant capacity in the testicular tissue of AZS rats. In addition, CatSper function was upregulated in sperm from ECH-treated AZS rats and in human sperm incubated with ECH. Furthermore, the indole derivative N'-(4-dimethylaminobenzylidene)-2-1-(4-(methylsulfinyl) benzylidene)-5-fluoro-2-methyl-1H-inden-3-yl) acetohydrazide has been shown to restore impaired sperm motility and concentration in cis-diamminedichloroplatinum (II)-treated rats by upregulating CatSper expression and reducing oxidative stress and inflammation (54). Taxifolin and the hexane fraction of Prunus japonica seed also enhance sperm motility in boars by increasing the expression of α-2-glycoprotein 1, zinc-binding, protein kinase A), CatSper and ERK phosphorylated ERK (55–59). These findings, together with the present results, indicate that natural compounds such as ECH and taxifolin could improve sperm quality across various animal models.

Transcription factors regulate gene expression by binding to specific DNA sequences in response to intracellular signals (60,61). The Sox family, a group of evolutionarily conserved transcription factors, serves a number of important roles in cell fate determination, tissue homeostasis and embryonic development (62). The term ‘Sox’ stands for ‘Sry-related HMG box’, referring to the shared DNA-binding domain among these proteins (62). Based on sequence homology and structural conservation, the Sox family is classified into 11 subfamilies from SoxA to SoxK (22). Sox proteins are important for male embryonic development, particularly in sex determination and Sertoli cell differentiation (24). Among the Sox family members, Sox30, Sox32 and Sox5 are involved in testicular development and spermatogenesis, serving key roles in maintaining fertility (22–25). Sox5 is an important transcription factor in spermatogenesis and maturation (24), and its mutation or dysregulation can lead to spermatogenic dysfunction and male infertility (27,29). The present findings showed that ECH significantly increased Sox5 protein expression in the testes of AZS rats. Sox5 has been shown to enhance CatSper1 promoter activity in vivo (30) and elevated Sox5 levels were shown to regulate transcription by binding to the promoter regions of genes such as CatSper1. Therefore, ECH may have enhanced Sox5 expression and functional activity, promoting the expression of key genes such as CatSper1 and thereby improving sperm motility and fertilization capacity in male rats. Notably, data from healthy individuals and patients with iAZS suggested that ECH may have also enhanced sperm motility in clinical settings. These findings position ECH as a promising CAM candidate for improving sperm function and managing iAZS in clinical practice.

The present study had limitations merit consideration. First, species differences may limit direct translation from the rat model to humans with AZS. Second, key clinical parameters, such as ECH dosages and treatment duration, remain undefined. Thus, well-designed clinical trials are needed to validate the translational potential of the ECH/Sox5/CatSper pathways in male subfertility.

In conclusion, the data in the present study indicated that ECH improved sperm motility and fertilization capacity through multiple mechanisms, including enhanced antioxidant activity, as demonstrated by elevated GSH-PX levels, upregulated CatSper mRNA and protein expression and increased Sox5-mediated transactivation of the CatSper gene in AZS rats (Fig. S2). These findings provide novel insights into the role of plant-derived compounds in enhancing male reproductive health and have identified potential candidates for the development of new therapies for male infertility.

Supplementary Material

Supporting Data
Supporting Data

Acknowledgements

Not applicable.

Funding

The present work was supported by grants from the National Natural Science Foundation of China (grant nos. 82371227, 82171226, 81974169, 82450110, 82101676 and 82104543), the Natural Science Foundation of Beijing Municipality (grant nos. 7222105 and L256061), the National Key Research and Development Program of China (grant no. 2019YFC1712104) and the Key Research and Development Project of Xinjiang (grant nos. 2022B02012 and 2022E02122).

Availability of data and materials

The data generated in the present study may be requested from the corresponding author.

Authors' contributions

GGX, ZRJ and YJ conceived and designed the experiments. ZRJ and YWH performed the experiments. ZRJ, HJ and JC revised the manuscript. HJ and JC made substantial contributions to conception and design. BHL, HT, SY, YT and KX analyzed and interpreted the data. YWH wrote the manuscript. All authors read and approved the final manuscript. GGX and YJ confirm the authenticity of all the raw data.

Ethics approval and consent to participate

All experimental procedures involving animals were approved by the Animal Care and Use Committee of Peking University (Beijing, China; approval no. J2024179). The present study was approved by the Institutional Review Board of Peking University (approval no. IRB00006761-M2022692). All participants provided voluntary written informed consent.

Patient consent for publication

All participants provided voluntary written informed consent for publication.

Competing interests

The authors declare that they have no competing interests.

Glossary

Abbreviations

Abbreviations:

ALH

amplitude of lateral head displacement

AZS

asthenozoospermia

CAM

complementary and alternative medicine

CASA

computer-assisted semen analysis

CatSper

cation channel of sperm

ChIP-qPCR

chromatin immunoprecipitation-quantitative PCR

ECH

echinacoside

EA

electroacupuncture

ELISA

enzyme-linked immunosorbent assay

E2

estradiol

PNA-FITC

fluorescein isothiocyanate-conjugated peanut agglutinin

FSH

follicle-stimulating hormone

GSH-PX

glutathione peroxidase

HS

healthy subjects

HTF

human tubal fluid

LIN

linearity

LH

luteinizing hormone

MDA

malondialdehyde

NS

normal saline solution

OD

optical density

ORN

ornidazole

RT-qPCR

reverse transcription-quantitative PCR

Sox5

sex-determining region Y-related high-mobility-group-box family, member 5

STR

straightness

SOD

superoxide dismutase

T

testosterone

TCM

Traditional Chinese Medicine

VAP

average path velocity

VCL

curve-line velocity

VSL

straight-line velocity

References

1 

Cox CM, Thoma ME, Tchangalova N, Mburu G, Bornstein MJ, Johnson CL and Kiarie J: Infertility prevalence and the methods of estimation from 1990 to 2021: A systematic review and meta-analysis. Human Reprod Open. 12:hoac0512022. View Article : Google Scholar : PubMed/NCBI

2 

Minhas S, Boeri L, Capogrosso P, Cocci A, Corona G, Dinkelman-Smit M, Falcone M, Jensen CF, Gül M, Kalkanli A, et al: European association of urology guidelines on male sexual and reproductive health: 2025 Update on male infertility. Eur Urol. 87:601–615. 2025. View Article : Google Scholar : PubMed/NCBI

3 

Yang C, Li P and Li Z: Clinical application of aromatase inhibitors to treat male infertility. Hum Reprod Update. 28:30–50. 2021. View Article : Google Scholar : PubMed/NCBI

4 

Shahrokhi SZ, Salehi P, Alyasin A, Taghiyar S and Deemeh MR: Asthenozoospermia: Cellular and molecular contributing factors and treatment strategies. Andrologia. 52:e134632020. View Article : Google Scholar : PubMed/NCBI

5 

Li Z, Li J, Li Y, Guo L, Xu P, Du H, Lin N and Xu Y: The role of Cistanches Herba and its ingredients in improving reproductive outcomes: A comprehensive review. Phytomedicine. 129:1556812024. View Article : Google Scholar : PubMed/NCBI

6 

Jiang Y and Tu PF: Analysis of chemical constituents in Cistanche species. J Chromatogr A. 1216:1970–1979. 2009. View Article : Google Scholar : PubMed/NCBI

7 

Song Y, Zeng K, Jiang Y and Tu P: Cistanches Herba, from an endangered species to a big brand of Chinese medicine. Med Res Rev. 41:1539–1577. 2021. View Article : Google Scholar : PubMed/NCBI

8 

Jiang Z, Zhou B, Li X, Kirby GM and Zhang X: Echinacoside increases sperm quantity in rats by targeting the hypothalamic androgen receptor. Sci Rep. 8:38392018. View Article : Google Scholar : PubMed/NCBI

9 

Zhao G, Wang Y, Lai Z, Zheng L and Zhao D: Echinacoside protects against dysfunction of spermatogenesis through the MAPK signaling pathway. Reprod Sci. 29:1586–1596. 2022. View Article : Google Scholar : PubMed/NCBI

10 

Cavarocchi E, Whitfield M, Saez F and Touré A: Sperm ion transporters and channels in human asthenozoospermia: Genetic etiology, lessons from animal models, and clinical perspectives. Int J Mol Sci. 23:39262022. View Article : Google Scholar : PubMed/NCBI

11 

Hwang JY and Chung JJ: CatSper calcium channels: 20 years on. Physiology (Bethesda). 38:02023.PubMed/NCBI

12 

Zhang X, Liang M, Song D, Huang R, Chen C, Liu X, Chen H, Wang Q, Sun X, Song J, et al: Both protein and non-protein components in extracellular vesicles of human seminal plasma improve human sperm function via CatSper-mediated calcium signaling. Hum Reprod. 39:658–673. 2024. View Article : Google Scholar : PubMed/NCBI

13 

Hwang JY, Wang H, Lu Y, Ikawa M and Chung JJ: C2cd6-encoded CatSperτ targets sperm calcium channel to Ca(2+) signaling domains in the flagellar membrane. Cell Rep. 38:1102262022. View Article : Google Scholar : PubMed/NCBI

14 

Young S, Schiffer C, Wagner A, Patz J, Potapenko A, Herrmann L, Nordhoff V, Pock T, Krallmann C, Stallmeyer B, et al: Human fertilization in vivo and in vitro requires the CatSper channel to initiate sperm hyperactivation. J Clin Invest. 134:e1735642024. View Article : Google Scholar : PubMed/NCBI

15 

Tamburrino L, Marchiani S, Minetti F, Forti G, Muratori M and Baldi E: The CatSper calcium channel in human sperm: Relation with motility and involvement in progesterone-induced acrosome reaction. Hum Reprod. 29:418–428. 2014. View Article : Google Scholar : PubMed/NCBI

16 

Jin ZR, Fang D, Liu BH, Cai J, Tang WH, Jiang H and Xing GG: Roles of CatSper channels in the pathogenesis of asthenozoospermia and the therapeutic effects of acupuncture-like treatment on asthenozoospermia. Theranostics. 11:2822–2844. 2021. View Article : Google Scholar : PubMed/NCBI

17 

Shu F, Zhou X, Li F, Lu D, Lei B, Li Q, Yang Y, Yang X, Shi R and Mao X: Analysis of the correlation of CATSPER single nucleotide polymorphisms (SNPs) with idiopathic asthenospermia. J Assist Reprod Genet. 32:1643–1649. 2015. View Article : Google Scholar : PubMed/NCBI

18 

Tamburrino L, Marchiani S, Vicini E, Muciaccia B, Cambi M, Pellegrini S, Forti G, Muratori M and Baldi E: Quantification of CatSper1 expression in human spermatozoa and relation to functional parameters. Hum Reprod. 30:1532–1544. 2015. View Article : Google Scholar : PubMed/NCBI

19 

Jalalabadi FN, Cheraghi E, Janatifar R and Momeni HR: The detection of CatSper1 and CatSper3 expression in men with normozoospermia and asthenoteratozoospermia and its association with sperm parameters, fertilization rate, embryo quality. Reprod Sci. 31:704–713. 2024. View Article : Google Scholar : PubMed/NCBI

20 

Daigle M, Roumaud P and Martin LJ: Expressions of Sox9, Sox5, and Sox13 transcription factors in mice testis during postnatal development. Mol Cell Biochem. 407:209–221. 2015. View Article : Google Scholar : PubMed/NCBI

21 

Roumaud P, Haché J and Martin LJ: Expression profiles of Sox transcription factors within the postnatal rodent testes. Mol Cell Biochem. 447:175–187. 2018. View Article : Google Scholar : PubMed/NCBI

22 

Wang M, Ding H, Liu M, Gao Y, Li L, Jin C, Bao Z, Wang B and Hu J: Genome wide analysis of the sox32 gene in germline maintenance and differentiation in leopard coral grouper (Plectropomus leopardus). Comp Biochem Physiol Part D Genomics Proteomics. 54:1014022024. View Article : Google Scholar : PubMed/NCBI

23 

Han F, Yin L, Jiang X, Zhang X, Zhang N, Yang JT, Ouyang WM, Hao XL, Liu WB, Huang YS, et al: Identification of SRY-box 30 as an age-related essential gatekeeper for male germ-cell meiosis and differentiation. Aging Cell. 20:e133432021. View Article : Google Scholar : PubMed/NCBI

24 

Diawara M and Martin LJ: Regulatory mechanisms of SoxD transcription factors and their influences on male fertility. Reprod Biol. 23:1008232023. View Article : Google Scholar : PubMed/NCBI

25 

Wei L, Tang Y, Zeng X, Li Y, Zhang S, Deng L, Wang L and Wang D: The transcription factor Sox30 is involved in Nile tilapia spermatogenesis. J Genet Genomics. 49:666–676. 2022. View Article : Google Scholar : PubMed/NCBI

26 

Cerván-Martín M, Bossini-Castillo L, Rivera-Egea R, Garrido N, Luján S, Romeu G, Santos-Ribeiro S; IVIRMA Group and Lisbon Clinical Group and Castilla JA, ; et al: Effect and in silico characterization of genetic variants associated with severe spermatogenic disorders in a large Iberian cohort. Andrology. 9:1151–1165. 2021. View Article : Google Scholar : PubMed/NCBI

27 

Gu X, Li H, Chen X, Zhang X, Mei F, Jia M and Xiong C: PEX10, SIRPA-SIRPG, and SOX5 gene polymorphisms are strongly associated with nonobstructive azoospermia susceptibility. J Assist Reprod Genet. 36:759–768. 2019. View Article : Google Scholar : PubMed/NCBI

28 

Tu W, Liu Y, Shen Y, Yan Y, Wang X, Yang D, Li L, Ma Y, Tao D, Zhang S and Yang Y: Genome-wide Loci linked to non-obstructive azoospermia susceptibility may be independent of reduced sperm production in males with normozoospermia. Biol Reprod. 92:412015. View Article : Google Scholar : PubMed/NCBI

29 

Zou S, Li Z, Wang Y, Chen T, Song P, Chen J, He X, Xu P, Liang M, Luo K, et al: Association study between polymorphisms of PRMT6, PEX10, SOX5, and nonobstructive azoospermia in the Han Chinese population. Biol Reprod. 90:962014. View Article : Google Scholar : PubMed/NCBI

30 

Mata-Rocha M, Hernández-Sánchez J, Guarneros G, de la Chesnaye E, Sánchez-Tusié AA, Treviño CL, Felix R and Oviedo N: The transcription factors Sox5 and Sox9 regulate Catsper1 gene expression. FEBS Lett. 588:3352–3360. 2014. View Article : Google Scholar : PubMed/NCBI

31 

Wang YN, Wang B, Liang M, Han CY, Zhang B, Cai J, Sun W and Xing GG: Down-regulation of CatSper1 channel in epididymal spermatozoa contributes to the pathogenesis of asthenozoospermia, whereas up-regulation of the channel by Sheng-Jing-San treatment improves the sperm motility of asthenozoospermia in rats. Fertil Steril. 99:579–587. 2013. View Article : Google Scholar : PubMed/NCBI

32 

Aguirre-Arias MV, Velarde V and Moreno RD: Effects of ascorbic acid on spermatogenesis and sperm parameters in diabetic rats. Cell Tissue Res. 370:305–317. 2017. View Article : Google Scholar : PubMed/NCBI

33 

Wang T, Yin Q, Ma X, Tong MH and Zhou Y: Ccdc87 is critical for sperm function and male fertility. Biol Reprod. 99:817–827. 2018.PubMed/NCBI

34 

Jin Z, Yang Y, Cao Y, Wen Q, Xi Y, Cheng J, Zhao Q, Weng J, Hong K, Jiang H, et al: The gut metabolite 3-hydroxyphenylacetic acid rejuvenates spermatogenic dysfunction in aged mice through GPX4-mediated ferroptosis. Microbiome. 11:2122023. View Article : Google Scholar : PubMed/NCBI

35 

Jin Z, Cao Y, Wen Q, Zhang H, Fang Z, Zhao Q, Xi Y, Luo Z, Jiang H, Zhang Z and Hang J: Dapagliflozin ameliorates diabetes-induced spermatogenic dysfunction by modulating the adenosine metabolism along the gut microbiota-testis axis. Sci Rep. 14:6412024. View Article : Google Scholar : PubMed/NCBI

36 

Lin SC, Lee HC, Hsu CT, Huang YH, Li WN, Hsu PL, Wu MH and Tsai SJ: Targeting Anthrax toxin receptor 2 ameliorates endometriosis progression. Theranostics. 9:620–632. 2019. View Article : Google Scholar : PubMed/NCBI

37 

Kelly MC, Brown SG, Costello SM, Ramalingam M, Drew E, Publicover SJ, Barratt CLR and Martins Da Silva S: Single-cell analysis of [Ca2+]i signalling in sub-fertile men: Characteristics and relation to fertilization outcome. Hum Reprod. 33:1023–1033. 2018. View Article : Google Scholar : PubMed/NCBI

38 

Yin C, Liu B, Li Y, Li X, Wang J, Chen R, Tai Y, Shou Q, Wang P, Shao X, et al: IL-33/ST2 induces neutrophil-dependent reactive oxygen species production and mediates gout pain. Theranostics. 10:12189–12203. 2020. View Article : Google Scholar : PubMed/NCBI

39 

Song C, Han Y, Luo H, Qin Z, Chen Z, Liu Y, Lu S, Sun H and Zhou C: HOXA10 induces BCL2 expression, inhibits apoptosis, and promotes cell proliferation in gastric cancer. Cancer Med. 8:5651–5661. 2019. View Article : Google Scholar : PubMed/NCBI

40 

Zhang ZX, Tian Y, Li S, Jing HB, Cai J, Li M and Xing GG: Involvement of HDAC2-mediated kcnq2/kcnq3 genes transcription repression activated by EREG/EGFR-ERK-Runx1 signaling in bone cancer pain. Cell Commun Signal. 22:4162024. View Article : Google Scholar : PubMed/NCBI

41 

Kim TH and Dekker J: ChIP-quantitative polymerase chain reaction (ChIP-qPCR). Cold Spring Harb Protoc. May 1–2018.(Epub ahead of print). View Article : Google Scholar

42 

World Health Organization, . WHO laboratory manual for the examination and processing of human semen. Fifth Edition. World Health Organization; Geneva: pp. 26–44. 2010, https://iris.who.int/server/api/core/bitstreams/6fcf020b-c7f9-48ea-b3ee-c13402d7328e/contentFebruary 16–2023

43 

Liu N, Zhang GX, Zhu CH, Lan XB, Tian MM, Zheng P, Peng XD, Li YX and Yu JQ: Antinociceptive and neuroprotective effect of echinacoside on peripheral neuropathic pain in mice through inhibiting P2X7R/FKN/CX3CR1 pathway. Biomed Pharmacother. 168:1156752023. View Article : Google Scholar : PubMed/NCBI

44 

Yang XP, Huang JH, Ye FL, Yv QY, Chen S, Li WW and Zhu M: Echinacoside exerts neuroprotection via suppressing microglial α-synuclein/TLR2/NF-κB/NLRP3 axis in Parkinsonian models. Phytomedicine. 123:1552302024. View Article : Google Scholar : PubMed/NCBI

45 

Yang Z, Zhao Y, Wang Y, Liu X, Jiang Y, Jiang Y, Liu T, Hu Y and Chang H: Echinacoside ameliorates post-stroke depression by activating BDNF signaling through modulation of Nrf2 acetylation. Phytomedicine. 128:1554332024. View Article : Google Scholar : PubMed/NCBI

46 

Lu R, Zhang L, Wang H, Li M, Feng W and Zheng X: Echinacoside exerts antidepressant-like effects through enhancing BDNF-CREB pathway and inhibiting neuroinflammation via regulating microglia M1/M2 polarization and JAK1/STAT3 pathway. Front Pharmacol. 13:9934832022. View Article : Google Scholar : PubMed/NCBI

47 

Liang J, Chen T, Xu H, Wang T, Gong Q, Li T, Liu X, Wang J, Wang Y and Xiong L: Echinacoside exerts antihepatic fibrosis effects in high-fat mice model by modulating the ACVR2A-smad pathway. Mol Nutr Food Res. 68:e23005532024. View Article : Google Scholar : PubMed/NCBI

48 

Wei J, Zheng Z, Hou X, Jia F, Yuan Y, Yuan F, He F, Hu L and Zhao L: Echinacoside inhibits colorectal cancer metastasis via modulating the gut microbiota and suppressing the PI3K/AKT signaling pathway. J Ethnopharmacol. 318:1168662024. View Article : Google Scholar : PubMed/NCBI

49 

Wang X, Tan B, Liu J, Wang J, Chen M, Yang Q, Zhang X, Li F, Wei Y, Wu K, et al: Echinacoside inhibits tumor immune evasion by downregulating inducible PD-L1 and reshaping tumor immune landscape in breast and colorectal cancer. Phytomedicine. 135:1561882024. View Article : Google Scholar : PubMed/NCBI

50 

Yi Q, Sun M, Jiang G, Liang P, Chang Q and Yang R: Echinacoside promotes osteogenesis and angiogenesis and inhibits osteoclast formation. Eur J Clin Invest. 54:e141982024. View Article : Google Scholar : PubMed/NCBI

51 

Jiang Z, Wang J, Li X and Zhang X: Echinacoside and Cistanche tubulosa (Schenk) R. Wight ameliorate bisphenol A-induced testicular and sperm damage in rats through gonad axis regulated steroidogenic enzymes. J Ethnopharmacol. 193:321–328. 2016. View Article : Google Scholar : PubMed/NCBI

52 

Kong ZL, Johnson A, Ko FC, He JL and Cheng SC: Effect of cistanche tubulosa extracts on male reproductive function in streptozotocin-nicotinamide-induced diabetic rats. Nutrients. 10:15622018. View Article : Google Scholar : PubMed/NCBI

53 

Guo Y, Wang L, Li Q, Zhao C, He P and Ma X: Enhancement of kidney invigorating function in mouse model by cistanches herba dried rapidly at a medium high temperature. J Med Food. 22:1246–1253. 2019. View Article : Google Scholar : PubMed/NCBI

54 

Afsar T, Razak S, Trembley JH, Khan K, Shabbir M, Almajwal A, Alruwaili NW and Ijaz MU: Prevention of testicular damage by indole derivative MMINA via upregulated StAR and CatSper channels with coincident suppression of oxidative stress and inflammation: In silico and in vivo validation. Antioxidants (Basel). 11:20632022. View Article : Google Scholar : PubMed/NCBI

55 

Cooray A, Chae MR, Wijerathne TD, Kim DG, Kim J, Kim CY, Lee SW and Lee KP: Hexane fraction of Prunus japonica thunb. Seed extract enhances boar sperm motility via CatSper ion channel. Heliyon. 9:e136162023. View Article : Google Scholar : PubMed/NCBI

56 

Zhou Y, Chen L, Han H, Xiong B, Zhong R, Jiang Y, Liu L, Sun H, Tan J, Cheng X, et al: Taxifolin increased semen quality of Duroc boars by improving gut microbes and blood metabolites. Front Microbiol. 13:10206282022. View Article : Google Scholar : PubMed/NCBI

57 

Mohammadi S, Jalali M, Nikravesh MR, Fazel A, Ebrahimzadeh A, Gholamin M and Sankian M: Effects of vitamin-E treatment on CatSper genes expression and sperm quality in the testis of the aging mouse. Iran J Reprod Med. 11:989–998. 2013.PubMed/NCBI

58 

Mohammadi S, Movahedin M and Mowla SJ: Up-regulation of CatSper genes family by selenium. Reprod Biol Endocrinol. 7:1262009. View Article : Google Scholar : PubMed/NCBI

59 

Park EH, Kim DR, Kim HY, Park SK and Chang MS: Panax ginseng induces the expression of CatSper genes and sperm hyperactivation. Asian J Androl. 16:845–851. 2014. View Article : Google Scholar : PubMed/NCBI

60 

Lambert SA, Jolma A, Campitelli LF, Das PK, Yin Y, Albu M, Chen X, Taipale J, Hughes TR and Weirauch MT: The human transcription factors. Cell. 172:650–665. 2018. View Article : Google Scholar : PubMed/NCBI

61 

Zeng L, Zhu Y, Moreno CS and Wan Y: New insights into KLFs and SOXs in cancer pathogenesis, stemness, and therapy. Semin Cancer Biol. 90:29–44. 2023. View Article : Google Scholar : PubMed/NCBI

62 

Jasim SA, Farhan SH, Ahmad I, Hjazi A, Kumar A, Jawad MA, Pramanik A, Altalbawy MAF, Alsaadi SB and Abosaoda MK: A cutting-edge investigation of the multifaceted role of SOX family genes in cancer pathogenesis through the modulation of various signaling pathways. Funct Integ Genomics. 25:62025. View Article : Google Scholar : PubMed/NCBI

Related Articles

  • Abstract
  • View
  • Download
  • Twitter
Copy and paste a formatted citation
Spandidos Publications style
Jin Z, Huo Y, Liu B, Tian H, Yuan S, Tian Y, Xi K, Cai J, Jiang H, Jiang Y, Jiang Y, et al: <p>Echinacoside alleviates asthenozoospermia by upregulating Sox5‑mediated transcriptional activation of the CatSper gene</p>. Mol Med Rep 33: 84, 2026.
APA
Jin, Z., Huo, Y., Liu, B., Tian, H., Yuan, S., Tian, Y. ... Xing, G. (2026). <p>Echinacoside alleviates asthenozoospermia by upregulating Sox5‑mediated transcriptional activation of the CatSper gene</p>. Molecular Medicine Reports, 33, 84. https://doi.org/10.3892/mmr.2026.13794
MLA
Jin, Z., Huo, Y., Liu, B., Tian, H., Yuan, S., Tian, Y., Xi, K., Cai, J., Jiang, H., Jiang, Y., Xing, G."<p>Echinacoside alleviates asthenozoospermia by upregulating Sox5‑mediated transcriptional activation of the CatSper gene</p>". Molecular Medicine Reports 33.3 (2026): 84.
Chicago
Jin, Z., Huo, Y., Liu, B., Tian, H., Yuan, S., Tian, Y., Xi, K., Cai, J., Jiang, H., Jiang, Y., Xing, G."<p>Echinacoside alleviates asthenozoospermia by upregulating Sox5‑mediated transcriptional activation of the CatSper gene</p>". Molecular Medicine Reports 33, no. 3 (2026): 84. https://doi.org/10.3892/mmr.2026.13794
Copy and paste a formatted citation
x
Spandidos Publications style
Jin Z, Huo Y, Liu B, Tian H, Yuan S, Tian Y, Xi K, Cai J, Jiang H, Jiang Y, Jiang Y, et al: <p>Echinacoside alleviates asthenozoospermia by upregulating Sox5‑mediated transcriptional activation of the CatSper gene</p>. Mol Med Rep 33: 84, 2026.
APA
Jin, Z., Huo, Y., Liu, B., Tian, H., Yuan, S., Tian, Y. ... Xing, G. (2026). <p>Echinacoside alleviates asthenozoospermia by upregulating Sox5‑mediated transcriptional activation of the CatSper gene</p>. Molecular Medicine Reports, 33, 84. https://doi.org/10.3892/mmr.2026.13794
MLA
Jin, Z., Huo, Y., Liu, B., Tian, H., Yuan, S., Tian, Y., Xi, K., Cai, J., Jiang, H., Jiang, Y., Xing, G."<p>Echinacoside alleviates asthenozoospermia by upregulating Sox5‑mediated transcriptional activation of the CatSper gene</p>". Molecular Medicine Reports 33.3 (2026): 84.
Chicago
Jin, Z., Huo, Y., Liu, B., Tian, H., Yuan, S., Tian, Y., Xi, K., Cai, J., Jiang, H., Jiang, Y., Xing, G."<p>Echinacoside alleviates asthenozoospermia by upregulating Sox5‑mediated transcriptional activation of the CatSper gene</p>". Molecular Medicine Reports 33, no. 3 (2026): 84. https://doi.org/10.3892/mmr.2026.13794
Follow us
  • Twitter
  • LinkedIn
  • Facebook
About
  • Spandidos Publications
  • Careers
  • Cookie Policy
  • Privacy Policy
How can we help?
  • Help
  • Live Chat
  • Contact
  • Email to our Support Team