Spandidos Publications Logo
  • About
    • About Spandidos
    • Aims and Scopes
    • Abstracting and Indexing
    • Editorial Policies
    • Reprints and Permissions
    • Job Opportunities
    • Terms and Conditions
    • Contact
  • Journals
    • All Journals
    • Oncology Letters
      • Oncology Letters
      • Information for Authors
      • Editorial Policies
      • Editorial Board
      • Aims and Scope
      • Abstracting and Indexing
      • Bibliographic Information
      • Archive
    • International Journal of Oncology
      • International Journal of Oncology
      • Information for Authors
      • Editorial Policies
      • Editorial Board
      • Aims and Scope
      • Abstracting and Indexing
      • Bibliographic Information
      • Archive
    • Molecular and Clinical Oncology
      • Molecular and Clinical Oncology
      • Information for Authors
      • Editorial Policies
      • Editorial Board
      • Aims and Scope
      • Abstracting and Indexing
      • Bibliographic Information
      • Archive
    • Experimental and Therapeutic Medicine
      • Experimental and Therapeutic Medicine
      • Information for Authors
      • Editorial Policies
      • Editorial Board
      • Aims and Scope
      • Abstracting and Indexing
      • Bibliographic Information
      • Archive
    • International Journal of Molecular Medicine
      • International Journal of Molecular Medicine
      • Information for Authors
      • Editorial Policies
      • Editorial Board
      • Aims and Scope
      • Abstracting and Indexing
      • Bibliographic Information
      • Archive
    • Biomedical Reports
      • Biomedical Reports
      • Information for Authors
      • Editorial Policies
      • Editorial Board
      • Aims and Scope
      • Abstracting and Indexing
      • Bibliographic Information
      • Archive
    • Oncology Reports
      • Oncology Reports
      • Information for Authors
      • Editorial Policies
      • Editorial Board
      • Aims and Scope
      • Abstracting and Indexing
      • Bibliographic Information
      • Archive
    • Molecular Medicine Reports
      • Molecular Medicine Reports
      • Information for Authors
      • Editorial Policies
      • Editorial Board
      • Aims and Scope
      • Abstracting and Indexing
      • Bibliographic Information
      • Archive
    • World Academy of Sciences Journal
      • World Academy of Sciences Journal
      • Information for Authors
      • Editorial Policies
      • Editorial Board
      • Aims and Scope
      • Abstracting and Indexing
      • Bibliographic Information
      • Archive
    • International Journal of Functional Nutrition
      • International Journal of Functional Nutrition
      • Information for Authors
      • Editorial Policies
      • Editorial Board
      • Aims and Scope
      • Abstracting and Indexing
      • Bibliographic Information
      • Archive
    • International Journal of Epigenetics
      • International Journal of Epigenetics
      • Information for Authors
      • Editorial Policies
      • Editorial Board
      • Aims and Scope
      • Abstracting and Indexing
      • Bibliographic Information
      • Archive
    • Medicine International
      • Medicine International
      • Information for Authors
      • Editorial Policies
      • Editorial Board
      • Aims and Scope
      • Abstracting and Indexing
      • Bibliographic Information
      • Archive
  • Articles
  • Information
    • Information for Authors
    • Information for Reviewers
    • Information for Librarians
    • Information for Advertisers
    • Conferences
  • Language Editing
Spandidos Publications Logo
  • About
    • About Spandidos
    • Aims and Scopes
    • Abstracting and Indexing
    • Editorial Policies
    • Reprints and Permissions
    • Job Opportunities
    • Terms and Conditions
    • Contact
  • Journals
    • All Journals
    • Biomedical Reports
      • Information for Authors
      • Editorial Policies
      • Editorial Board
      • Aims and Scope
      • Abstracting and Indexing
      • Bibliographic Information
      • Archive
    • Experimental and Therapeutic Medicine
      • Information for Authors
      • Editorial Policies
      • Editorial Board
      • Aims and Scope
      • Abstracting and Indexing
      • Bibliographic Information
      • Archive
    • International Journal of Epigenetics
      • Information for Authors
      • Editorial Policies
      • Editorial Board
      • Aims and Scope
      • Abstracting and Indexing
      • Bibliographic Information
      • Archive
    • International Journal of Functional Nutrition
      • Information for Authors
      • Editorial Policies
      • Editorial Board
      • Aims and Scope
      • Abstracting and Indexing
      • Bibliographic Information
      • Archive
    • International Journal of Molecular Medicine
      • Information for Authors
      • Editorial Policies
      • Editorial Board
      • Aims and Scope
      • Abstracting and Indexing
      • Bibliographic Information
      • Archive
    • International Journal of Oncology
      • Information for Authors
      • Editorial Policies
      • Editorial Board
      • Aims and Scope
      • Abstracting and Indexing
      • Bibliographic Information
      • Archive
    • Medicine International
      • Information for Authors
      • Editorial Policies
      • Editorial Board
      • Aims and Scope
      • Abstracting and Indexing
      • Bibliographic Information
      • Archive
    • Molecular and Clinical Oncology
      • Information for Authors
      • Editorial Policies
      • Editorial Board
      • Aims and Scope
      • Abstracting and Indexing
      • Bibliographic Information
      • Archive
    • Molecular Medicine Reports
      • Information for Authors
      • Editorial Policies
      • Editorial Board
      • Aims and Scope
      • Abstracting and Indexing
      • Bibliographic Information
      • Archive
    • Oncology Letters
      • Information for Authors
      • Editorial Policies
      • Editorial Board
      • Aims and Scope
      • Abstracting and Indexing
      • Bibliographic Information
      • Archive
    • Oncology Reports
      • Information for Authors
      • Editorial Policies
      • Editorial Board
      • Aims and Scope
      • Abstracting and Indexing
      • Bibliographic Information
      • Archive
    • World Academy of Sciences Journal
      • Information for Authors
      • Editorial Policies
      • Editorial Board
      • Aims and Scope
      • Abstracting and Indexing
      • Bibliographic Information
      • Archive
  • Articles
  • Information
    • For Authors
    • For Reviewers
    • For Librarians
    • For Advertisers
    • Conferences
  • Language Editing
Login Register Submit
  • This site uses cookies
  • You can change your cookie settings at any time by following the instructions in our Cookie Policy. To find out more, you may read our Privacy Policy.

    I agree
Search articles by DOI, keyword, author or affiliation
Search
Advanced Search
presentation
Molecular Medicine Reports
Join Editorial Board Propose a Special Issue
Print ISSN: 1791-2997 Online ISSN: 1791-3004
Journal Cover
April-2026 Volume 33 Issue 4

Full Size Image

Sign up for eToc alerts
Recommend to Library

Journals

International Journal of Molecular Medicine

International Journal of Molecular Medicine

International Journal of Molecular Medicine is an international journal devoted to molecular mechanisms of human disease.

International Journal of Oncology

International Journal of Oncology

International Journal of Oncology is an international journal devoted to oncology research and cancer treatment.

Molecular Medicine Reports

Molecular Medicine Reports

Covers molecular medicine topics such as pharmacology, pathology, genetics, neuroscience, infectious diseases, molecular cardiology, and molecular surgery.

Oncology Reports

Oncology Reports

Oncology Reports is an international journal devoted to fundamental and applied research in Oncology.

Experimental and Therapeutic Medicine

Experimental and Therapeutic Medicine

Experimental and Therapeutic Medicine is an international journal devoted to laboratory and clinical medicine.

Oncology Letters

Oncology Letters

Oncology Letters is an international journal devoted to Experimental and Clinical Oncology.

Biomedical Reports

Biomedical Reports

Explores a wide range of biological and medical fields, including pharmacology, genetics, microbiology, neuroscience, and molecular cardiology.

Molecular and Clinical Oncology

Molecular and Clinical Oncology

International journal addressing all aspects of oncology research, from tumorigenesis and oncogenes to chemotherapy and metastasis.

World Academy of Sciences Journal

World Academy of Sciences Journal

Multidisciplinary open-access journal spanning biochemistry, genetics, neuroscience, environmental health, and synthetic biology.

International Journal of Functional Nutrition

International Journal of Functional Nutrition

Open-access journal combining biochemistry, pharmacology, immunology, and genetics to advance health through functional nutrition.

International Journal of Epigenetics

International Journal of Epigenetics

Publishes open-access research on using epigenetics to advance understanding and treatment of human disease.

Medicine International

Medicine International

An International Open Access Journal Devoted to General Medicine.

Journal Cover
April-2026 Volume 33 Issue 4

Full Size Image

Sign up for eToc alerts
Recommend to Library

  • Article
  • Citations
    • Cite This Article
    • Download Citation
    • Create Citation Alert
    • Remove Citation Alert
    • Cited By
  • Similar Articles
    • Related Articles (in Spandidos Publications)
    • Similar Articles (Google Scholar)
    • Similar Articles (PubMed)
  • Download PDF
  • Download XML
  • View XML

  • Supplementary Files
    • Supplementary_Data1.pdf
    • Supplementary_Data2.pdf
Article Open Access

Integrative bioinformatics and experimental analysis reveals FRA1 as a key mediator of tubulointerstitial inflammation in lupus nephritis

  • Authors:
    • Wenpeng Ni
    • Jialin He
    • Zhouyu Zeng
    • Jialong Ke
    • Runpei Lin
    • Jianming Peng
    • Kunyi Deng
    • Lijuan Wen
    • Yanhui Chen
    • Chilun Zhang
    • Yanfen Li
    • Guanghong Gu
  • View Affiliations / Copyright

    Affiliations: Clinical Laboratory, Boai Hospital of Zhongshan, Zhongshan, Guangdong 528400, P.R. China, Department of Research and Teaching, Boai Hospital of Zhongshan, Zhongshan, Guangdong 528400, P.R. China, Clinical Laboratory, Zhongshan Torch Development Zone People's Hospital, Zhongshan, Guangdong 528400, P.R. China
    Copyright: © Ni et al. This is an open access article distributed under the terms of Creative Commons Attribution License.
  • Article Number: 103
    |
    Published online on: January 28, 2026
       https://doi.org/10.3892/mmr.2026.13813
  • Expand metrics +
Metrics: Total Views: 0 (Spandidos Publications: | PMC Statistics: )
Metrics: Total PDF Downloads: 0 (Spandidos Publications: | PMC Statistics: )
Cited By (CrossRef): 0 citations Loading Articles...

This article is mentioned in:


Abstract

Tubulointerstitial injury is a key driver of lupus nephritis (LN) progression, and dysregulation of the immune microenvironment is a central feature of this process. The molecular mediators of this dysregulation remain incompletely defined. In the present study an integrated bioinformatics and experimental analysis was performed of the Activator Protein 1 (AP‑1) family transcription factor Fos‑related antigen 1 (FRA1) in LN tubulointerstitium. Analysis of gene expression omnibus datasets (GSE113342, GSE200306 and GSE127797) showed that FRA1 was markedly upregulated in the tubulointerstitium of LN samples and that its expression positively correlated with CD8+ T cells, regulatory T cells, monocytes, M1 macrophages and activated mast cells, but negatively correlated with plasma cells, resting CD4+ memory T cells, M0/M2 macrophages, resting dendritic cells and resting mast cells. In vivo experiments revealed that, FRA1 expression was also increased in kidneys from MRL/lpr mice. Furthermore, in vitro, lentiviral overexpression of FRA1 in HK‑2 cells induced robust upregulation of IL‑6, IL‑1β, IL‑8, MCP‑1 and RANTES, whereas FRA1 knockdown selectively decreased IL‑6 and RANTES levels. Together, these results indicate that FRA1 is significantly elevated in the LN tubulointerstitium and may foster a proinflammatory microenvironment by regulating key cytokines. The FRA1/AP‑1 axis therefore represents a potential regulator of renal inflammation in LN and a candidate therapeutic target.

Introduction

Systemic lupus erythematosus (SLE) is a chronic, multisystem autoimmune disease, and renal involvement, which is referred to as lupus nephritis (LN), occurs in >60% of patients with SLE (1–3). LN is among the most severe complications of SLE; if uncontrolled, it can progress to renal failure and remains a leading cause of mortality in patients with SLE (4–6). Therefore, elucidating the pathogenic mechanisms of LN has important clinical significance.

Traditionally, research on LN has focused primarily on glomerular injury, but growing evidence indicates that tubulointerstitial pathology plays a key role in both the onset and progression of LN (7). Tubulointerstitial lesions are more notably associated with LN severity than glomerular fibrosis, and markers of tubular injury (such as tubular proteinuria) often precede microalbuminuria (8–12). In addition, severe tubulointerstitial damage has been identified as a major risk factor for LN progression (13,14). Mechanistically, epithelial-mesenchymal transition of renal tubular epithelial cells promotes extracellular matrix deposition and fibrosis, while infiltration of immune cells (such as macrophages and lymphocytes) and release of proinflammatory mediators exacerbate tubular and interstitial injury (14–16). Multiple signaling pathways, including NF-κB, TGF-β and Wnt/β-catenin, have been implicated in tubulointerstitial lesion regulation in LN, underscoring the complex and multifactorial immune-inflammatory mechanisms involved (17,18).

Fos-related antigen 1 (FRA1) is a member of the activator protein 1 (AP-1) transcription factor family, which comprises Fos-family proteins (c-Fos, FosB, FRA1 and FRA2) that dimerize with Jun-family proteins (19–21). AP-1 regulates key processes such as cell proliferation, differentiation and inflammatory responses, and controls cytokine expression in various immune and inflammatory disorders (22). FRA1 has been implicated not only in tumorigenesis but also in modulation of inflammatory and autoimmune diseases, including arthritis, pneumonia, psoriasis, myasthenia gravis and cardiovascular disorders (22). In immune cells, FRA1 influences B-cell fate; for example, FRA1 is upregulated in activated B cells and negatively regulates follicular B-cell differentiation into plasma cells by suppressing the expression of the key transcription factor Blimp-1, thereby limiting antibody production (23). In epithelial cells, Li et al (24) reported that FRA1 disrupts inflammatory cytokine secretion by medullary thymic epithelial cells. Thus, the role of FRA1 in immune regulation has received increasing attention. Promoter regions of numerous inflammatory cytokines and chemokines, such as TNF-α, IL-1β, IL-11, IL-8 and MCP-1, contain AP-1 binding sites, suggesting that FRA1 may directly regulate their expression (22).

In the context of renal injury, FRA1 also exerts notable functions; for example, in an acute kidney injury model, FRA1 expression is upregulated in proximal tubular cells and mitigates tubular cell damage and inflammation by maintaining expression of the anti-aging protein Klotho (25). Moreover, a gene-screening study in IgA nephropathy identified FRA1/2 as novel prognostic biomarkers, implicating TNF and MAPK signaling pathways in disease progression (26). Notably, METTL3 has been shown to exacerbate renal inflammation by enhancing m6A modification of FRA1 transcripts (27). Nevertheless, the role of FRA1 in LN and other autoimmune kidney diseases remains unexplored, and its functions and molecular mechanisms in LN-associated tubulointerstitial injury remain unclear.

Based on these observations, bioinformatic analysis of public gene expression datasets was performed to identify FRA1 as a potential key candidate in LN. The present study aimed to investigate the role of FRA1 in the pathogenesis of LN and to elucidate its underlying molecular mechanisms. The bioinformatics analyses were combined with validation in the MRL/lpr mouse model and in vitro experiments using HK-2 cells to systematically characterize FRA1 expression patterns and its regulatory effects on the inflammatory cytokine network in LN. By constructing FRA1 overexpression and knockdown cell models, the impact of FRA1 on tubular epithelial cell function and inflammatory responses, was further examined aiming to provide new insights into LN pathogenesis and to identify potential therapeutic targets.

Materials and methods

Data sources

Gene expression data for renal tubulointerstitial samples from patients with LN and healthy controls were obtained from the gene expression omnibus (GEO) database (https://www.ncbi.nlm.nih.gov/geo/). A total of three datasets were included: GSE113342 (47 LN and 10 control tubulointerstitial samples), GSE200306 (14 LN and 10 control samples) and GSE127797 (44 LN samples) (28–30). Probe identifiers were annotated to gene symbols using the platform annotation file; for genes represented by multiple probes, one probe was randomly selected to avoid redundancy. Background correction and normalization were performed with the ‘limma’ package (v3.6.2) (31) in R (v4.2.1; RStudio, Inc.) to ensure data quality and comparability, yielding the final gene expression matrices. All analyses adhered to the principles of The Declaration of Helsinki (2013 revision) (32).

Identification of differentially expressed genes (DEGs)

Differential expression analysis between LN and control tubulointerstitial samples was conducted separately for GSE113342 and GSE200306 using the ‘limma’ package (31). Genes with |log2fold change| (|log2FC|)>1 and adjusted P<0.05 were defined as DEGs. The intersection of DEGs from both datasets was taken to identify consistently dysregulated genes, and results were visualized using ggplot2 (v3.3.6; http://ggplot2.tidyverse.org/) and VennDiagram (v1.7.3).

Functional enrichment analysis

To explore the potential biological roles of DEGs, gene identifiers were converted using the org.Hs.eg.db package (v3.22; http://bioconductor.org/packages/org.Hs.eg.db), and Gene Ontology (GO) (https://geneontology.org/) was used to determine relevant biological processes (BPs) and molecular functions (MFs) and Kyoto Encyclopedia of Genes and Genomes (KEGG) (www.genome.jp/kegg/) for pathway enrichment analyses were performed with clusterProfiler, with adjusted P<0.05 considered significant (33). Enrichment results were visualized using ggplot2 (v3.3.6), igraph (v2.2.1; http://r.igraph.org/) and ggraph (v2.2.2; http://ggraph.data-imaginist.com/).

Relationship between FRA1 and immunity

To assess the association between FRA1 expression and immune cell infiltration in LN tubulointerstitial samples, the CIBERSORT algorithm was applied, which is a linear support vector regression-based deconvolution tool that estimates immune cell proportions from microarray or RNA-seq data (34). In GSE127797, LN samples were stratified into high- and low-FRA1 expression groups based on the median, and only samples with CIBERSORT P<0.05 were retained for subsequent analyses. The correlations between FRA1 expression and infiltrating immune cell fractions and correlations between FRA1 and tubular epithelial cell-related cytokines were examined; all visualizations were generated with ggplot2 (v3.3.6).

Animal experiments in MRL/lpr mice

A total of three female MRL/lpr mice and three female MRL/MPJ control mice (age, 16 weeks; body weight, 38–46 g) were obtained from Cavens Biogle (Suzhou) Model Animal Research Co. Ltd. Mice were maintained under standard housing conditions, which included a climate-controlled environment at 22±2°C and 50±10% relative humidity, a 12-h light/dark cycle and free access to food and water, for 4 weeks and then euthanized for kidney tissue collection to assess protein expression. All procedures complied with the AVMA Guidelines for the Euthanasia of Animals (2020) and approved institutional animal care protocols. Specific humane endpoints included: Weight loss ≥20% of body weight; inability to eat or drink; severe dehydration; severe respiratory distress, paralysis or continuous convulsions; uncontrolled progressive infection; or unrelievable pain or clinical signs severely compromised quality of life. Health and behaviour were routinely monitored, with weekly weighing and observation after enrolment, and immediate escalation to daily or more frequent monitoring if abnormalities arose. Mice were deeply anesthetized with pentobarbital sodium (150–200 mg/kg, intraperitoneally) until loss of the pedal withdrawal reflex, followed by cervical dislocation to ensure complete euthanasia. Death was confirmed by the absence of heartbeat and respiration, dilated pupils and lack of reflex response. No experimental intervention was performed; MRL/lpr mice, which spontaneously develop LN (35), were used as the disease model, whereas MRL/MPJ mice served as healthy controls and were used solely for terminal tissue collection. The power calculation for the mouse experiments is shown in Table SI, following the methodology described by Festing and Altman (36).

Immunohistochemistry (IHC)

Kidney tissues were fixed in 10% neutral-buffered formalin for 24–48 h at room temperature and were then processed for paraffin embedding. Paraffin-embedded tissues were cut into 5-µm sections. The sections were dewaxed twice in xylene (15 min each), rehydrated through a descending ethanol series (100% ethanol twice, then 95, 85 and 75% ethanol, 5 min each), and rinsed in phosphate-buffered saline (PBS, pH 7.4) three times for 5 min each. Antigen retrieval was performed in citrate buffer (pH 6.0) in a microwave: Medium power for 8 min, rest for 8 min, then low power for 7 min. Subsequently, the slides were allowed to cool to room temperature for 20–40 min and then rinsed in PBS (three times, 5 min each). Endogenous peroxidase activity was quenched by incubation in 3% hydrogen peroxide at room temperature in the dark for 25 min, followed by three PBS washes (5 min each). Blocking was performed using the normal goat serum blocking solution supplied with the Vectastain ABC Elite HRP Kit (cat. no. SAP-9100; Beijing Zhongshan Jinqiao Biotechnology Co., Ltd.) according to the manufacturer's instructions (incubation at room temperature for 10–15 min). For primary antibody incubation, the sections were incubated with rabbit polyclonal anti-FRA1 (cat. no. A5372; ABclonal Biotech Co., Ltd.) at a dilution of 1:100 (diluted in PBS) and incubated overnight at 4°C. After three PBS washes (5 min each), the sections were incubated with the biotinylated goat anti-rabbit IgG provided in the Vectastain ABC Elite HRP Kit at a working dilution of 1:500 for 10–15 min at 37°C, followed by PBS rinses (3×3 min). The HRP-labeled streptavidin working solution (provided in the Vectastain ABC Elite HRP Kit) was applied and incubated for 10–15 min at 37°C according to the manufacturer's instructions, followed by PBS washes (3×3 min). Chromogenic detection was performed with DAB substrate (cat. no. ZLI-9017; Beijing Zhongshan Jinqiao Biotechnology Co., Ltd.); color development was monitored under the microscope and stopped with distilled water once an optimal signal was achieved. The sections were then counterstained with hematoxylin at room temperature for 1–2 min, differentiated in 1% hydrochloric acid-ethanol (~1 sec), rinsed in running tap water, blued in ammonia water and rinsed again. Finally, the slides were dehydrated through an ascending ethanol series (75, 85, 95 and 100%), cleared in xylene and mounted with neutral resin. The percentage of FRA1-positive area/unit tissue area was quantified using ImageJ (v2.3.0; National Institutes of Health). All stained sections were examined and images were captured using an Olympus BX40 upright light microscope (Olympus Corporation).

Culture of HK-2 cells and retroviral infection

HK-2 cells (Pricella; Elabscience Bionovation Inc.) were maintained in DMEM/F12 (Gibco; Thermo Fisher Scientific, Inc.) supplemented with 10% heat-inactivated fetal bovine serum (Beijing Baiao Leibo Technology Co., Ltd.). A total of four groups were established: FRA1 overexpression (FRA1-OE), FRA1 knockdown (FRA1-shRNA) and their respective empty-vector controls (control-OE and control-shRNA). The FRA1 overexpression vector (pCDH_CMV_MCS_EF1_copGFP-FRA1) and shRNA vector (pMAGic7.1-FRA1-shRNA) were constructed at the Clinical Laboratory, Boai Hospital of Zhongshan (Zhongshan, China); plasmid maps and sequences are provided in Fig. S1 and Table SII. For retroviral packaging, 293T cells (Pricella; Elabscience Bionovation Inc.) were co-transfected with 4 µg total plasmids using Lipofectamine® 3000 (Invitrogen; Thermo Fisher Scientific, Inc.) at 37°C for 48 h. Specifically, the packaging system consisted of the packaging plasmid (psPAX2), the envelope plasmid (pMD2.G) and one of the four aforementioned transfer plasmids (FRA1-OE, FRA1-shRNA, control-OE or control-shRNA) at a mass ratio of 4:3:2. For gene manipulation, 2×105 HK-2 cells were infected with retroviral particles [2×107 transducing units/ml; multiplicity of infection=30; supplemented with 6 µg/ml polybrene (MedChemExpress); infection efficiency ≥85%]. The infection was performed at 37°C for 24 h, after which the medium was replaced with fresh complete medium. For the FRA1-shRNA and control-shRNA groups, stably transduced cells were selected using 3.0 µg/ml puromycin (MedChemExpress) starting 48 h post-infection for 4 days. No additional selection was performed for the FRA1-OE and control-OE groups, as the high transduction efficiency was sufficient for subsequent experiments. All groups were harvested for further analysis at 144 h post-transduction.

Western blotting

Kidney tissues or HK-2 cells were homogenized in RIPA buffer (Biosharp Life Sciences), and protein concentrations were determined using a BCA Protein Assay Kit (Wuhan Servicebio Technology Co., Ltd.). For HK-2 experiments, cells were harvested at 144 h post-transduction to allow time for lentiviral reverse transcription, genomic integration and establishment of stable transgene expression and for accumulation of downstream protein and secreted cytokine changes. Lentiviral-mediated expression commonly requires on the order of 5–7 days to reach stable levels, and molecular-kinetic studies indicate that reverse transcription and integration occur during the first few days post-transduction (~3 days) (37,38). Prior studies have documented progressively increased reporter expression at 48-, 96- and 144-h post-transduction, and have selected 144 h post-transduction as the endpoint for subsequent mRNA and protein analyses of FRA1 effects (24,39,40); inflammatory mediators in renal cell models are also commonly measured at ~5 days or later following perturbation (41). Equal amounts of protein (40 µg/lane) were separated by SDS-PAGE on 10% gels and were transferred to PVDF membranes (MilliporeSigma). Protein molecular weight markers (10–180 kDa; cat. no. 20350ES90; Shanghai Yeasen Biotechnology Co., Ltd.) were run alongside samples to confirm target sizes. Membranes were blocked in 5% skim milk at 37°C for 1 h, incubated with primary antibodies at 4°C overnight, then washed with TBS-0.1% Tween-20 (TBST). The primary antibodies used in the present study included: β-actin (1:5,000; cat. no. bs-0061R; BIOSS), FRA1 (1:1,000; cat. no. A5372; ABclonal Biotech Co., Ltd.), IL-1β (1:1,000; cat. no. HA601002; clone no. A7F9; HUABIO), IL-8 (1:1,000; cat. no. ab289967; clone no. EPR26511-74; Abcam), RANTES (1:1,000; cat. no. 36467; CST Biological Reagents Co., Ltd.), IL-6 (1:2,000; cat. no. DF6087; Affinity Biosciences, Ltd.), MCP-1 (1:2,000; cat. no. A7277; ABclonal Biotech Co., Ltd.), TNF-α (1:2,000; cat. no. 17590-1-AP; Proteintech Group, Inc.), and TGF-β (1:2,000; cat. no. 81746-2-RR; clone no. 230544B7; Proteintech Group, Inc.). The membranes were then incubated with HRP-conjugated secondary antibodies at a 1:50,000 dilution for 30 min at room temperature. The secondary antibodies use dincluded HRP-Goat anti Rabbit (cat. no. 5220-0336) and HRP-Goat anti Mouse (cat. no. 5220-0341; SeraCare; LGC Clinical Diagnostics). After further washing with TBST, bands were visualized using an ECL Chemiluminescence Detection Kit (Dalian Meilun Biology Technology Co., Ltd.) with the JS-1070P imaging system (Shanghai Peiqing Technology Co., Ltd.) and densitometric analysis was performed with IPWIN60 software (v6.0; Media Cybernetics, Inc.).

Statistical analysis

All analyses were performed in R (v4.0.3). For two-group comparisons of continuous variables the following tests were used: Unpaired Student's t-test for normally distributed data with equal variances; Welch's t-test for normal data with unequal variances; and the Wilcoxon rank-sum test for non-normal data. For multi-group comparisons, one-way ANOVA followed by Tukey's Honestly Significant Difference was applied to normal data with equal variances and the Kruskal-Wallis test followed by Dunn's post hoc test was applied for non-normal data. Pearson's correlation was used for normally distributed variables, and Spearman's correlation otherwise. Receiver operating characteristic curve analysis was employed to evaluate the predictive performance of upregulated DEGs for the disease. P<0.05 was considered to indicate a statistically significant difference.

Results

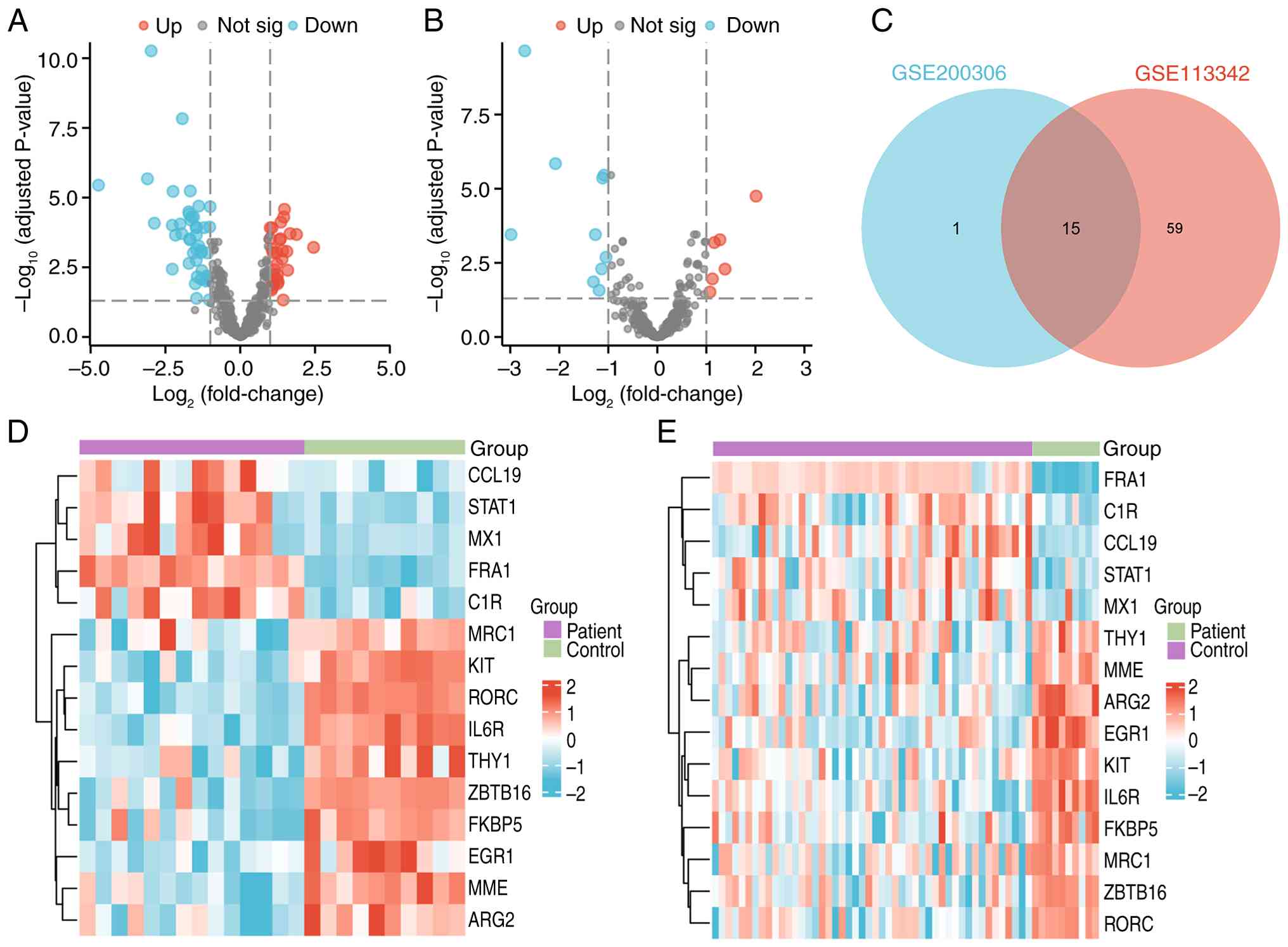
Identification of DEGs in LN tubulointerstitium

Design of the present study is illustrated in Fig. 1. To determine gene expression differences between LN and healthy controls tubulointerstitial samples, the datasets GSE113342 and GSE200306 from GEO were analyzed. Using |log2FC|>1 and adjusted P<0.05, 74 DEGs were identified in GSE113342 (Fig. 2A) and 16 DEGs were identified in GSE200306 (Fig. 2B). The intersection of these yielded 15 common DEGs (Fig. 2C), of which FRA1, C1R, CCL19, STAT1 and MX1 were upregulated in LN, whereas THY1, MME, ARG2, EGR1, KIT, IL6R, FKBP5, MRC1, ZBTB1 and RORC were downregulated. A heatmap illustrates their expression patterns across both datasets (Fig. 2D and E).

Workflow of the study. (A)
Differential expression analysis was performed separately on two
public tubulointerstitial datasets (GSE113342 and GSE200306) and
the intersecting up and downregulated DEGs were identified. (B)
Functional enrichment analysis was applied to the intersected DEGs
to explore enriched biological processes and pathways. (C) Among
upregulated DEGs, receiver operating characteristic curve analysis
prioritized FRA1 as the top target gene, which was then subjected
to downstream correlation and immune-infiltration analyses.
CIBERSORT and correlation analyses were performed in GSE127797 to
evaluate relationships between FRA1 expression, immune-cell
fractions and tubular epithelial-related cytokines. (D) In
vivo validation of FRA1 expression was performed by
immunohistochemistry and western blot analysis in MRL/lpr mouse
kidneys. (E) In vitro functional experiments were carried
out in HK-2 cells with lentiviral FRA1 overexpression and knockdown
to assess effects on cytokine expression. Together, these steps
integrate bioinformatic discovery with in vivo and in
vitro validation to evaluate FRA1 as a candidate mediator of
tubulointerstitial inflammation in lupus nephritis. DEGs,
differentially expressed genes; GO, gene ontology; KEGG, Kyoto
encyclopedia of genes and genomes.

Figure 1.

Workflow of the study. (A) Differential expression analysis was performed separately on two public tubulointerstitial datasets (GSE113342 and GSE200306) and the intersecting up and downregulated DEGs were identified. (B) Functional enrichment analysis was applied to the intersected DEGs to explore enriched biological processes and pathways. (C) Among upregulated DEGs, receiver operating characteristic curve analysis prioritized FRA1 as the top target gene, which was then subjected to downstream correlation and immune-infiltration analyses. CIBERSORT and correlation analyses were performed in GSE127797 to evaluate relationships between FRA1 expression, immune-cell fractions and tubular epithelial-related cytokines. (D) In vivo validation of FRA1 expression was performed by immunohistochemistry and western blot analysis in MRL/lpr mouse kidneys. (E) In vitro functional experiments were carried out in HK-2 cells with lentiviral FRA1 overexpression and knockdown to assess effects on cytokine expression. Together, these steps integrate bioinformatic discovery with in vivo and in vitro validation to evaluate FRA1 as a candidate mediator of tubulointerstitial inflammation in lupus nephritis. DEGs, differentially expressed genes; GO, gene ontology; KEGG, Kyoto encyclopedia of genes and genomes.

Identification of DEGs in LN
tubulointerstitium. Volcano plots showing DEGs between patients
with LN and healthy controls in (A) GSE113342 and (B) GSE200306.
(C) Venn diagram of DEGs overlapping between GSE113342 and
GSE200306, yielding 15 common genes. Heatmap of the 15 shared DEGs
in (D) GSE113342 and (E) GSE200306. DEGs, differentially expressed
genes; LN, lupus nephritis; Not sig, not significant; up,
upregulated; down, downregulated; sig, significant.

Figure 2.

Identification of DEGs in LN tubulointerstitium. Volcano plots showing DEGs between patients with LN and healthy controls in (A) GSE113342 and (B) GSE200306. (C) Venn diagram of DEGs overlapping between GSE113342 and GSE200306, yielding 15 common genes. Heatmap of the 15 shared DEGs in (D) GSE113342 and (E) GSE200306. DEGs, differentially expressed genes; LN, lupus nephritis; Not sig, not significant; up, upregulated; down, downregulated; sig, significant.

Functional enrichment of DEGs

GO and KEGG enrichment analyses of the 15 shared DEGs revealed significant associations with immune and developmental processes (Fig. 3A). In GO-BP, DEGs were enriched in ‘T cell differentiation’, ‘kidney development’, ‘renal system development’ and ‘alpha-beta T cell activation’ (Fig. 3B). In GO-MF, terms included ‘histone acetyltransferase binding’, ‘transcription corepressor binding’, ‘CCR chemokine receptor binding’, ‘promoter-specific chromatin binding’ (Fig. 3B). KEGG pathways highlighted ‘Coronavirus disease-COVID-19’, ‘Hematopoietic cell lineage’, ‘Th17 cell differentiation’ and ‘Inflammatory bowel disease’ as pathways significantly associated with the DEGs (Fig. 3C).

Functional enrichment analysis. (A)
Bubble plot illustrating the GO and KEGG enrichment results for the
15 DEGs. (B) Bar plot of GO enrichment analysis (C) KEGG enrichment
network of the 15 DEGs. DEGs, differentially expressed genes; GO,
gene ontology; KEGG, Kyoto encyclopedia of genes and genomes; Bp,
biological process; MF, molecular function.

Figure 3.

Functional enrichment analysis. (A) Bubble plot illustrating the GO and KEGG enrichment results for the 15 DEGs. (B) Bar plot of GO enrichment analysis (C) KEGG enrichment network of the 15 DEGs. DEGs, differentially expressed genes; GO, gene ontology; KEGG, Kyoto encyclopedia of genes and genomes; Bp, biological process; MF, molecular function.

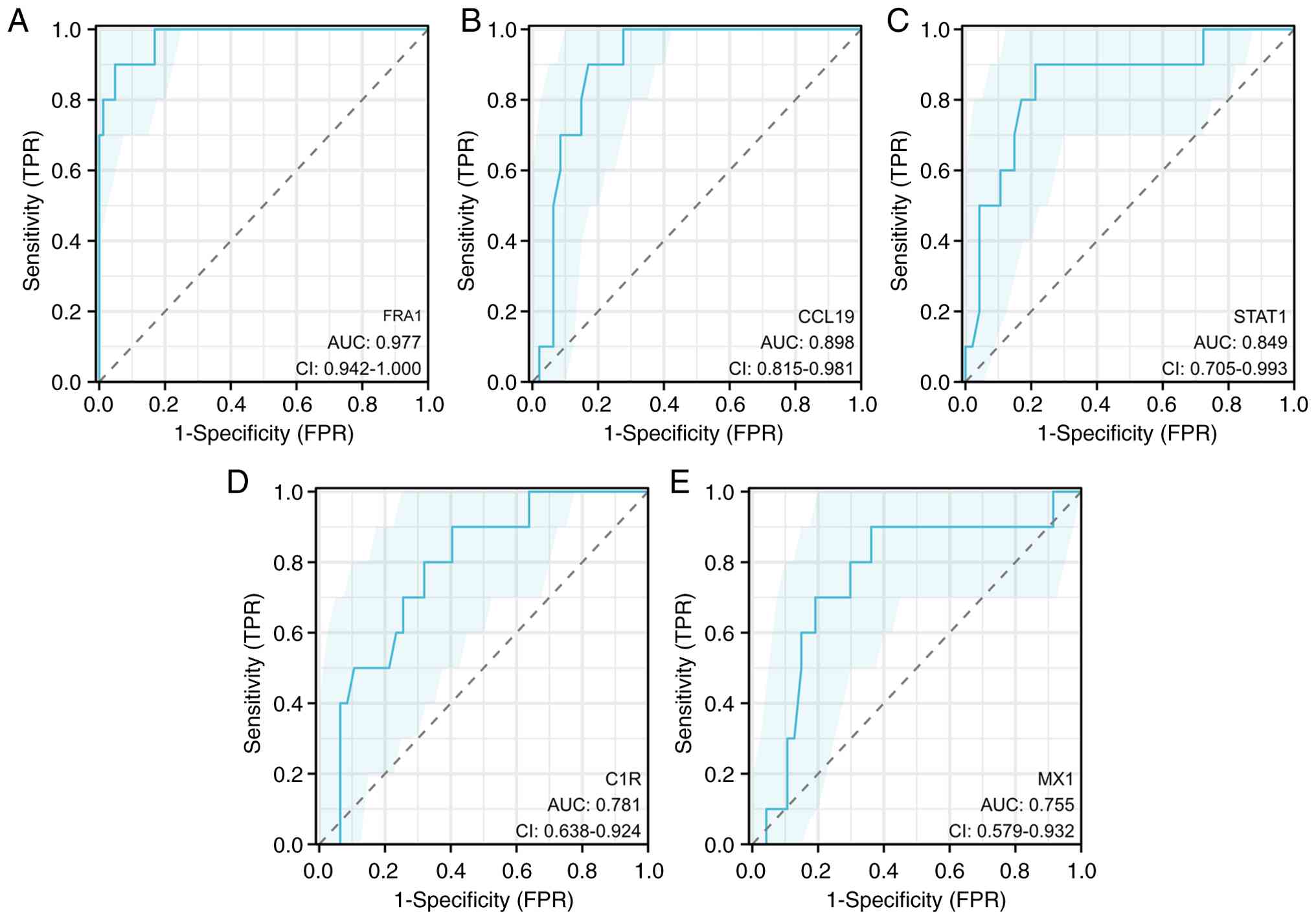
Association between FRA1 and immune cell infiltration

To prioritize candidates for functional follow-up, the diagnostic performance of five upregulated DEGs was assessed, and FRA1 was identified as the top performer (AUC=0.977; Fig. 4); therefore, downstream analyses focused on FRA1. In addition, further analysis of the datasets showed that the trend of FRA1 remained stable across different subgroups and after exclusion of outliers, indicating that the upregulation of FRA1 in LN is robust and minimally affected by dataset heterogeneity (Fig. S2). Next, the relationship between FRA1 expression and immune cell infiltration in LN tubulointerstitial samples was explored using CIBERSORT on dataset GSE127797.

ROC curves for predictive performance
of five DEGs upregulated in LN group. Panels (A-E) display the ROC
curves for (A) FRA1 (AUC=0.977), (B) CCL19 (AUC=0.898), (C) STAT1
(AUC=0.849), (D) C1R (AUC=0.781) and (E) MX1 (AUC=0.755),
respectively. ROC, receiver operating characteristic; AUC, area
under the curve; TPR, true positive rate; FPR, false positive rate;
CI, confidence interval.

Figure 4.

ROC curves for predictive performance of five DEGs upregulated in LN group. Panels (A-E) display the ROC curves for (A) FRA1 (AUC=0.977), (B) CCL19 (AUC=0.898), (C) STAT1 (AUC=0.849), (D) C1R (AUC=0.781) and (E) MX1 (AUC=0.755), respectively. ROC, receiver operating characteristic; AUC, area under the curve; TPR, true positive rate; FPR, false positive rate; CI, confidence interval.

The results showed statistically increased proportions of CD8+ T cells, regulatory T cells (Tregs), monocytes, M1 macrophages and activated mast cells in the high-FRA1 group, whereas plasma cells, resting CD4+ memory T cells, M0/M2 macrophages, resting dendritic cells and resting mast cells were reduced (Fig. 5A-C). Correlation analyses further confirmed these associations. Specifically, Fig. 5D illustrates that FRA1 expression was significantly and positively correlated with several immune cell types, most notably naive CD4+ T cells, monocytes and Tregs. Conversely, FRA1 showed strong negative correlations with M0/M2 macrophages, resting CD4+ memory T cells and plasma cells. Furthermore, FRA1 expression was positively correlated with key tubular epithelial-related cytokines, including IL-6, IL-1β, IL-8, MCP-1, RANTES, TGF-β and TNF (Fig. 5E-K). Collectively, these findings underscore the diagnostic potential of FRA1 among upregulated DEGs and also suggest a key immunomodulatory role for FRA1 in the tubulointerstitial microenvironment of LN.

Association between FRA1 and immune
cell infiltration. CIBERSORT-estimated immune cell proportions in
each sample stratified by FRA1 expression (median split): (A)
Low-Fra1 group; (B) high-Fra1 group. (C) Bar plots comparing the
proportions of immune cell types between high- and low-FRA1 groups.
Cells significantly increased in the high-FRA1 group included
CD8+ T cells, T regulatory cells, monocytes, M1
macrophages and activated mast cells; cells reduced in the
high-FRA1 group included plasma cells, resting CD4+
memory T cells, M0/M2 macrophages, resting dendritic cells and
resting mast cells (mean ± SEM; n=44; group comparisons were
performed using two-sided Wilcoxon rank-sum tests; *P<0.05;
**P<0.01, ***P<0.001). (D) Spearman correlation analyses
showing associations between FRA1 expression and immune cell
fractions, as well as tubular epithelial-related cytokines,
including (E) IL-6, (F) IL-1β, (G) IL-8, (H) MCP-1 (CCL2), (I)
RANTES (CCL5), (J) TGF-β and (K) TNF. All correlation tests are
two-sided Spearman rank tests; *P<0.05, **P<0.01 and
***P<0.001.

Figure 5.

Association between FRA1 and immune cell infiltration. CIBERSORT-estimated immune cell proportions in each sample stratified by FRA1 expression (median split): (A) Low-Fra1 group; (B) high-Fra1 group. (C) Bar plots comparing the proportions of immune cell types between high- and low-FRA1 groups. Cells significantly increased in the high-FRA1 group included CD8+ T cells, T regulatory cells, monocytes, M1 macrophages and activated mast cells; cells reduced in the high-FRA1 group included plasma cells, resting CD4+ memory T cells, M0/M2 macrophages, resting dendritic cells and resting mast cells (mean ± SEM; n=44; group comparisons were performed using two-sided Wilcoxon rank-sum tests; *P<0.05; **P<0.01, ***P<0.001). (D) Spearman correlation analyses showing associations between FRA1 expression and immune cell fractions, as well as tubular epithelial-related cytokines, including (E) IL-6, (F) IL-1β, (G) IL-8, (H) MCP-1 (CCL2), (I) RANTES (CCL5), (J) TGF-β and (K) TNF. All correlation tests are two-sided Spearman rank tests; *P<0.05, **P<0.01 and ***P<0.001.

FRA1 expression in MRL/lpr mouse kidneys

To verify the expression of FRA1 in LN kidneys, kidneys from 20-week-old MRL/lpr mice were used. Compared with the control group, H&E staining of MRL/lpr mouse kidneys showed marked inflammatory infiltration (Fig. 6A and B), and tubulointerstitial injury was a distinctive and prominent feature of the diseased kidneys. Moreover, IHC revealed significantly increased FRA1 expression in tubular epithelial cells of MRL/lpr kidneys compared with the control (Fig. 6C-I), which was corroborated by elevated protein levels in western blot analysis (Fig. 6J and K).

FRA1 expression in MRL/lpr mouse
kidneys. Representative H&E staining of kidney sections from
20-week-old (A) MRL/lpr mice and (B) MRL/MPJ controls, showing
tubulointerstitial inflammation and damage in MRL/lpr mice. MRL/lpr
mice exhibit diffuse and extensive tubulointerstitial inflammation
and structural damage. (C-H) FRA1 expression in mouse kidney
sections. (C, E and G) Three independent mice from the MRL/lpr
group, all demonstrating elevated FRA1 levels in the tubular
epithelium. (D, F and H) Three independent mice from the control
group, displaying baseline FRA1 immunoreactivity. (I)
Quantification of FRA1-positive area from IHC images. (J) Western
blot analysis of FRA1 protein levels from MRL/lpr and control mice.
(K) Densitometric quantification of FRA1 bands normalized to
β-actin. Scale bar, 50 µm; Data are plotted as the mean ± SEM; n=3
per group; group comparisons were performed using two-sided Welch's
t-tests; ***P<0.001.

Figure 6.

FRA1 expression in MRL/lpr mouse kidneys. Representative H&E staining of kidney sections from 20-week-old (A) MRL/lpr mice and (B) MRL/MPJ controls, showing tubulointerstitial inflammation and damage in MRL/lpr mice. MRL/lpr mice exhibit diffuse and extensive tubulointerstitial inflammation and structural damage. (C-H) FRA1 expression in mouse kidney sections. (C, E and G) Three independent mice from the MRL/lpr group, all demonstrating elevated FRA1 levels in the tubular epithelium. (D, F and H) Three independent mice from the control group, displaying baseline FRA1 immunoreactivity. (I) Quantification of FRA1-positive area from IHC images. (J) Western blot analysis of FRA1 protein levels from MRL/lpr and control mice. (K) Densitometric quantification of FRA1 bands normalized to β-actin. Scale bar, 50 µm; Data are plotted as the mean ± SEM; n=3 per group; group comparisons were performed using two-sided Welch's t-tests; ***P<0.001.

Effect of FRA1 on inflammatory cytokine expression in HK-2 cells

To investigate the functional role of FRA1 in renal tubular epithelial cells, the expression of key cytokines were measured in HK-2 cells following lentivirus-mediated FRA1 overexpression (FRA1-OE) or knockdown (FRA1-shRNA). Western blot analysis at 144 h post-infection showed that IL-6, IL-1β, IL-8, MCP-1 and RANTES were significantly upregulated in the FRA1-OE group, whereas IL-6 and RANTES levels were decreased in the FRA1-shRNA group (Fig. 7). TNF-α and TGF-β expression remained unchanged in both FRA1-OE and FRA1-shRNA cells. These results demonstrate that FRA1 modulates multiple proinflammatory cytokines in human renal tubular epithelial cells, suggesting its potential role as a regulator of the tubulointerstitial immune microenvironment in LN.

Effect of FRA1 on inflammatory
cytokine expression in HK-2 cells. (A) Representative western blots
of FRA1 and inflammatory cytokines (IL-1β, IL-6, and IL-8) in HK-2
cells 144 h after transduction with FRA1-OE, FRA1-shRNA or their
corresponding controls. (B) Representative western blots of MCP-1,
RANTES, TGF-β and TNF-α in HK-2 cells following the same
transduction conditions. Densitometric semi-quantification of
protein bands normalized to β-actin for: (C) FRA1, (D) IL-1β, (E)
IL-6, (F) IL-8, (G) MCP-1, (H) RANTES, (I) TGF-β and (J) TNF-α.
Data are presented as the mean ± SEM; n=3 per group; comparisons
among subgroups were assessed using the two-sided Kruskal-Wallis
test; *P<0.05, **P<0.01 and ***P<0.001. OE, over
expression; ns, not significant; sh, short hairpin.

Figure 7.

Effect of FRA1 on inflammatory cytokine expression in HK-2 cells. (A) Representative western blots of FRA1 and inflammatory cytokines (IL-1β, IL-6, and IL-8) in HK-2 cells 144 h after transduction with FRA1-OE, FRA1-shRNA or their corresponding controls. (B) Representative western blots of MCP-1, RANTES, TGF-β and TNF-α in HK-2 cells following the same transduction conditions. Densitometric semi-quantification of protein bands normalized to β-actin for: (C) FRA1, (D) IL-1β, (E) IL-6, (F) IL-8, (G) MCP-1, (H) RANTES, (I) TGF-β and (J) TNF-α. Data are presented as the mean ± SEM; n=3 per group; comparisons among subgroups were assessed using the two-sided Kruskal-Wallis test; *P<0.05, **P<0.01 and ***P<0.001. OE, over expression; ns, not significant; sh, short hairpin.

Discussion

In the present study, an integrated analysis of FRA1 expression and its association with the immune microenvironment in the renal tubulointerstitium of patients with LN was performed. Bioinformatic analyses revealed significant upregulation of FRA1 in LN tubulointerstitial samples, and CIBERSORT deconvolution demonstrated that high FRA1 expression coincided with increased infiltration of CD8+ T cells, Tregs, monocytes, M1 macrophages and activated mast cells, alongside decreased proportions of plasma cells, resting CD4+ memory T cells, M0/M2 macrophages, resting dendritic cells and resting mast cells. These correlations suggest that FRA1 contributes to shaping a proinflammatory microenvironment in LN. Consistent with the bioinformatics analysis of GEO datasets, kidneys from MRL/lpr mice exhibited elevated tubular epithelial FRA1 expression. In vitro, FRA1 overexpression in HK-2 cells markedly increased levels of IL-6, IL-1β, IL-8, MCP-1 and RANTES, whereas FRA1 knockdown resulted in reduced expression of IL-6 and RANTES. Collectively, these data indicate that FRA1 may promote tubulointerstitial inflammation in LN by modulating key proinflammatory cytokines.

Prior research has indicated that LN renal tissue exhibits abundant immune cell infiltration and a pro-inflammatory cytokine environment, and that the renal microenvironment can bidirectionally regulate immune cell recruitment, survival and function (42). M1 macrophages in LN are considered to be associated with disease activity, whereas M2 macrophages are more commonly associated with the remission phase (43). In the present study, an increase in M1 macrophages and a decrease in M2 macrophages in the FRA1-high group was observed, consistent with the proinflammatory and alleviating roles attributed to these subsets in LN (43). Additionally, the increased monocyte infiltration may also promote macrophage proliferation and activation (44). Notably, Tregs were also increased in the FRA1-high group, despite their canonical role as suppressors of SLE/LN inflammation (43); this apparent paradox can be explained by several non-exclusive considerations: i) Increased Foxp3+Treg infiltration has been reported in active/proliferative LN and lupus-prone mouse models and may reflect compensatory recruitment or expansion in response to intense local inflammation rather than restored suppressive function (45,46); ii) inflammatory milieus, characterized by cytokines such as IL-6, can impair Treg stability and suppressive capacity and promote phenotypic plasticity toward exhausted or effector-like states (such as IL-17 production) (46,47); and iii) CIBERSORT estimates only relative cell proportions from bulk transcriptomes and cannot determine Treg functional status. Thus, the increased Treg frequency observed in the FRA1-high group may represent numerically expanded but functionally compromised Tregs that fail to restrain local LN inflammation (46,48). The reduction in plasma cells in the FRA1 high-expression group may reflect the fact that plasma cell aggregation and antibody production mainly occur in the glomerular region (23,49), whereas the present analysis focused on interstitial infiltration. Overall, upregulation of FRA1 is consistent with increased proinflammatory cell infiltration and aligns with the inflammatory phenotype of LN renal tissue.

FRA1, as a member of the AP-1 transcription factor family, regulates the expression of various inflammation-related genes, including pro-inflammatory cytokines (such as IL-6 and TNF), chemokines (such as MCP-1 and CXCL1) and matrix metalloproteinases (22). Prior research has indicated that the promoter regions of several pro-inflammatory cytokines contain AP-1 binding sites, suggesting that AP-1 can directly participate in the transcriptional regulation of these genes (22). FRA1 can both form heterodimers with the Jun family to activate gene expression and may also suppress target genes under specific contexts (50–52). The present data demonstrated that FRA1 overexpression upregulates IL-6, a cytokine implicated in promoting antibody-mediated renal inflammation; IL-6 deficiency delays LN onset and reduces renal macrophage and T-cell infiltration in MRL/lpr mice (53). Therefore, FRA1-mediated upregulation of IL-6 may exacerbate LN pathogenesis. MCP-1 is a key chemokine in LN, produced by renal intrinsic cells and extensively attracting monocytes/macrophages to inflammatory sites (54); the present study revealed that FRA1 overexpression induced MCP-1 upregulation, which may explain the increased monocyte and M1 macrophage infiltration in the high-FRA1 group. Similarly, RANTES recruits immune cells such as T cells and natural killer cells, and research has reported elevated urinary RANTES levels in patients during active LN (55); FRA1-driven upregulation of RANTES may also promote T cell (including CD8+ T cells and Tregs) chemotaxis to the kidney (56–58). IL-8 is a known neutrophil chemokine that is upregulated in various nephritis conditions, and its pro-inflammatory effects may indirectly affect other cell types through interactions (59). FRA1 can exert context-dependent regulatory effects on IL-6 and other cytokines, influenced by cell type, microenvironmental stimuli and dimer composition (60–62). Future work should investigate whether the selective effects of FRA1 knockdown on IL-6 and RANTES involve distinct AP-1 dimer configurations or specific co-factor interactions.

FRA1 appears to carry out context-dependent roles across different forms of renal injury. In an acute kidney injury model, FRA1 was reported to be protective by preserving expression of the anti-aging protein Klotho, thereby mitigating tubular damage and inflammation (25). By contrast, a bioinformatic screen in IgA nephropathy identified FRA1/2 among prognostic candidates associated with TNF and MAPK signaling, consistent with an inflammatory/prognostic association (26); the present data in LN align more closely with a proinflammatory role. These apparently divergent roles may reflect several non-exclusive, context-dependent factors, for example, acute vs. chronic injury dynamics, differences in the principal affected cell types, variation in upstream signaling milieus that influence AP-1 dimerization and post-transcriptional or epigenetic modulation (such as m6A) of FRA1 expression or activity (27). These factors can alter the partner selection, co-factor recruitment and promoter occupancy of FRA1, thereby producing disease-specific transcriptional outputs.

The present study has several limitations; first, the present data are primarily correlative and derived from in vitro and ex vivo analyses. Definitive causal roles for FRA1 in LN pathogenesis will require in vivo manipulation (such as tubular epithelial-specific FRA1 knockout or pharmacological inhibition) with larger sample sizes to assess its effects on renal inflammation and function. Although empty-vector controls were used to minimize non-specific viral effects, potential vector integration and shRNA off-target effects cannot be completely excluded. Second, although the present study demonstrated that FRA1-dependent changes in selected cytokines, the direct transcriptional targets of FRA1 in tubular cells remain to be identified; chromatin immunoprecipitation or promoter-reporter assays were not performed to confirm FRA1 binding at putative AP-1 sites, and these experiments constitute a clear next step. Third, the different AP-1 dimer combinations were not distinguished or the contributions of other Fos/Jun family members were not evaluated, which may modulate FRA1 activity and selectivity. Fourth, the present focus on the tubulointerstitium warrants complementary studies in glomerular compartments and in additional cell types; in particular, functional interrogation of FRA1 in LN-relevant immune cells (such as macrophages and T cells) and in glomerular cells would help determine cell-type-specific roles. Moreover, species-specific differences between rodent models and human LN necessitate analyses of human clinical samples to confirm the translational relevance of FRA1 as a potential biomarker or therapeutic target. Further investigation of classical profibrotic and epithelial-mesenchymal transition markers (such as fibronectin, collagen I and α-SMA) in FRA1 overexpression and knockdown models would be valuable. Finally, it is worth considering the translational potential of targeting FRA1/AP-1; for example, small-molecule AP-1 inhibitors have shown efficacy in preclinical kidney disease models: The selective c-Fos/AP-1 inhibitor T-5224 ameliorates renal inflammation and fibrosis in murine injury models, and other AP-1 pathway blockers (such as the JNK inhibitor SP600125) exhibit protective effects in inflammatory disease (63). Thus, FRA1-directed therapies or biomarker strategies, leveraging existing AP-1 modulators, could be explored in future studies of LN.

In conclusion, the present integrative analysis and experimental validation revealed that FRA1 was upregulated in LN tubulointerstitium and likely contributes to a proinflammatory immune microenvironment by driving expression of key cytokines. These findings position the FRA1/AP-1 axis as a novel regulator of renal inflammation in LN and highlight its potential as a target for therapeutic intervention. Further mechanistic and in vivo studies are warranted to exploit FRA1 modulation for LN treatment.

Supplementary Material

Supporting Data
Supporting Data

Acknowledgements

Not applicable.

Funding

The present study was funded by the Social Welfare and Basic Research Project Fund of Zhongshan City (grant no. 2021B1088).

Availability of data and materials

The gene expression datasets analyzed in the present study are publicly available from the Gene Expression Omnibus (https://www.ncbi.nlm.nih.gov/geo/) under accession numbers GSE113342, GSE200306 and GSE127797. All other data generated during the present study may be requested from the corresponding author upon reasonable request.

Authors' contributions

WN, JH, ZZ, JK, RL and GG contributed to the research conception and design. WN, JH, ZZ, JK and RL performed the experiments and drafted the manuscript. LW, YC, CZ, YL, JP and KD analyzed and interpreted the raw data. WN, JH, ZZ, JK, RL, GG, JP and KD confirm the authenticity of all the raw data. All authors read and approved the final version of the manuscript.

Ethics approval and consent to participate

All animal studies were approved by the ethics committee of Boai Hospital of Zhongshan (approval no. WHMYS-20250096). All animal operations were performed in compliance with the National Institutes of Health Guide for the Care and Use of Laboratory Animals.

Patient consent for publication

Not applicable.

Competing interests

The authors declare that they have no competing interests.

Glossary

Abbreviations

Abbreviations:

LN

lupus nephritis

AP-1

Activator Protein 1

FRA1

Fos-related antigen 1

GEO

Gene Expression Omnibus

Tregs

regulatory T cells

SLE

systemic lupus erythematosus

DEGs

differentially expressed genes

GO

Gene Ontology

KEGG

Kyoto Encyclopedia of Genes and Genomes

IHC

immunohistochemistry

References

1 

Singh S, Saxena R and Palmer BF: Lupus nephritis. Am J Med Sci. 337:451–460. 2009. View Article : Google Scholar : PubMed/NCBI

2 

Pons-Estel GJ, Serrano R, Plasín MA, Espinosa G and Cervera R: Epidemiology and management of refractory lupus nephritis. Autoimmun Rev. 10:655–663. 2011. View Article : Google Scholar : PubMed/NCBI

3 

Guimarães JAR, Furtado SDC, Lucas ACDS, Mori B and Barcellos JFM: Diagnostic test accuracy of novel biomarkers for lupus nephritis-An overview of systematic reviews. PLoS One. 17:e02750162022. View Article : Google Scholar : PubMed/NCBI

4 

Qi J, Wu T, Wang J, Zhang J, Chen L, Jiang Z, Li Y, Jiang H, Sun Q, Gu Q and Ying Z: Research trends and frontiers in lupus nephritis: A bibliometric analysis from 2012 to 2022. Int Urol Nephrol. 56:781–794. 2024. View Article : Google Scholar : PubMed/NCBI

5 

Kostopoulou M, Pitsigavdaki S and Bertsias G: Lupus nephritis: Improving treatment options. Drugs. 82:735–748. 2022. View Article : Google Scholar : PubMed/NCBI

6 

Parodis I, Rovin BH, Tektonidou MG, Anders HJ, Malvar A, Mok CC and Mohan C: Lupus nephritis. Nat Rev Dis Primers. 11:692025. View Article : Google Scholar : PubMed/NCBI

7 

Cen B, Liao W, Wang Z, Gao L, Wei Y, Huang W, He S, Wang W, Liu X, Pan X and Ji A: Gelofusine attenuates tubulointerstitial injury induced by cRGD-conjugated siRNA by regulating the TLR3 signaling pathway. Mol Ther Nucleic Acids. 11:300–311. 2018. View Article : Google Scholar : PubMed/NCBI

8 

Parikh SV, Madhavan S, Shapiro J, Knight R, Rosenberg AZ, Parikh CR, Rovin B and Menez S; Kidney Precision Medicine Project, : Characterization of glomerular and tubulointerstitial proteomes in a case of nonsteroidal anti-inflammatory drug-attributed acute kidney injury: A clinical pathologic molecular correlation. Clin J Am Soc Nephrol. 18:402–410. 2023. View Article : Google Scholar : PubMed/NCBI

9 

Hong S, Healy H and Kassianos AJ: The emerging role of renal tubular epithelial cells in the immunological pathophysiology of lupus nephritis. Front Immunol. 11:5789522020. View Article : Google Scholar : PubMed/NCBI

10 

Gomes MF, Mardones C, Xipell M, Blasco M, Solé M, Espinosa G, García-Herrera A, Cervera R and Quintana LF: The extent of tubulointerstitial inflammation is an independent predictor of renal survival in lupus nephritis. J Nephrol. 34:1897–1905. 2021. View Article : Google Scholar : PubMed/NCBI

11 

Rijnink EC, Teng YKO, Wilhelmus S, Almekinders M, Wolterbeek R, Cransberg K, Bruijn JA and Bajema IM: Clinical and histopathologic characteristics associated with renal outcomes in lupus nephritis. Clin J Am Soc Nephrol. 12:734–743. 2017. View Article : Google Scholar : PubMed/NCBI

12 

Tesch GH: Review: Serum and urine biomarkers of kidney disease: A pathophysiological perspective. Nephrology (Carlton). 15:609–616. 2010. View Article : Google Scholar : PubMed/NCBI

13 

Hill GS, Delahousse M, Nochy D, Mandet C and Bariéty J: Proteinuria and tubulointerstitial lesions in lupus nephritis. Kidney Int. 60:1893–1903. 2001. View Article : Google Scholar : PubMed/NCBI

14 

Pamfil C, Makowska Z, De Groof A, Tilman G, Babaei S, Galant C, Montigny P, Demoulin N, Jadoul M, Aydin S, et al: Intrarenal activation of adaptive immune effectors is associated with tubular damage and impaired renal function in lupus nephritis. Ann Rheum Dis. 77:1782–1789. 2018. View Article : Google Scholar : PubMed/NCBI

15 

Nikolic-Paterson DJ, Wang S and Lan HY: Macrophages promote renal fibrosis through direct and indirect mechanisms. Kidney Int Suppl (2011). 4:34–38. 2014. View Article : Google Scholar : PubMed/NCBI

16 

Chen H, Liu N and Zhuang S: Macrophages in renal injury, repair, fibrosis following acute kidney injury and targeted therapy. Front Immunol. 13:9342992022. View Article : Google Scholar : PubMed/NCBI

17 

Wang XD, Huang XF, Yan QR and Bao CD: Aberrant activation of the WNT/β-catenin signaling pathway in lupus nephritis. PLoS One. 9:e848522014. View Article : Google Scholar : PubMed/NCBI

18 

Gröne EF, Federico G, Nelson PJ, Arnold B and Gröne HJ: The hormetic functions of Wnt pathways in tubular injury. Pflugers Arch. 469:899–906. 2017. View Article : Google Scholar : PubMed/NCBI

19 

Shaulian E and Karin M: AP-1 as a regulator of cell life and death. Nat Cell Biol. 4:E131–E136. 2002. View Article : Google Scholar : PubMed/NCBI

20 

Madrigal P and Alasoo K: AP-1 takes centre stage in enhancer chromatin dynamics. Trends Cell Biol. 28:509–511. 2018. View Article : Google Scholar : PubMed/NCBI

21 

Gozdecka M and Breitwieser W: The roles of ATF2 (activating transcription factor 2) in tumorigenesis. Biochem Soc Trans. 40:230–234. 2012. View Article : Google Scholar : PubMed/NCBI

22 

He YY, Zhou HF, Chen L, Wang YT, Xie WL, Xu ZZ, Xiong Y, Feng YQ, Liu GY, Li X, et al: The Fra-1: Novel role in regulating extensive immune cell states and affecting inflammatory diseases. Front Immunol. 13:9547442022. View Article : Google Scholar : PubMed/NCBI

23 

Grötsch B, Brachs S, Lang C, Luther J, Derer A, Schlötzer-Schrehardt U, Bozec A, Fillatreau S, Berberich I, Hobeika E, et al: The AP-1 transcription factor Fra1 inhibits follicular B cell differentiation into plasma cells. J Exp Med. 211:2199–2212. 2014. View Article : Google Scholar : PubMed/NCBI

24 

Li QR, Ni WP, Lei NJ, Yang JY, Xuan XY, Liu PP, Gong GM, Yan F, Feng YS, Zhao R and Du Y: The overexpression of Fra1 disorders the inflammatory cytokine secretion by mTEC of myasthenia gravis thymus. Scand J Immunol. 88:e126762018. View Article : Google Scholar : PubMed/NCBI

25 

Cuarental L, Ribagorda M, Ceballos MI, Pintor-Chocano A, Carriazo SM, Dopazo A, Vazquez E, Suarez-Alvarez B, Cannata-Ortiz P, Sanz AB, et al: The transcription factor Fosl1 preserves Klotho expression and protects from acute kidney injury. Kidney Int. 103:686–701. 2023. View Article : Google Scholar : PubMed/NCBI

26 

Qian W, Wang X and Zi Y: Screening and bioinformatics analysis of IgA nephropathy gene based on GEO databases. Biomed Res Int. 2019:87940132019. View Article : Google Scholar : PubMed/NCBI

27 

Liu T, Zhuang XX, Li Zhu X, Wu X, Juan Qin X, Bing Wei L, Chen Gao Y and Rong Gao J: Inhibition of METTL3 promotes mesangial cell mitophagy and attenuates glomerular damage by alleviating FOSL1 m6A modifications via IGF2BP2-dependent mechanisms. Biochem Pharmacol. 236:1168672025. View Article : Google Scholar : PubMed/NCBI

28 

Parikh SV, Malvar A, Song H, Shapiro J, Mejia-Vilet JM, Ayoub I, Almaani S, Madhavan S, Alberton V, Besso C, et al: Molecular profiling of kidney compartments from serial biopsies differentiate treatment responders from non-responders in lupus nephritis. Kidney Int. 102:845–865. 2022. View Article : Google Scholar : PubMed/NCBI

29 

Mejia-Vilet JM, Parikh SV, Song H, Fadda P, Shapiro JP, Ayoub I, Yu L, Zhang J, Uribe-Uribe N and Rovin BH: Immune gene expression in kidney biopsies of lupus nephritis patients at diagnosis and at renal flare. Nephrol Dial Transplant. 34:1197–1206. 2019. View Article : Google Scholar : PubMed/NCBI

30 

Almaani S, Prokopec SD, Zhang J, Yu L, Avila-Casado C, Wither J, Scholey JW, Alberton V, Malvar A, Parikh SV, et al: Rethinking lupus nephritis classification on a molecular level. J Clin Med. 8:15242019. View Article : Google Scholar : PubMed/NCBI

31 

Ritchie ME, Phipson B, Wu D, Hu Y, Law CW, Shi W and Smyth GK: limma powers differential expression analyses for RNA-sequencing and microarray studies. Nucleic Acids Res. 43:e472015. View Article : Google Scholar : PubMed/NCBI

32 

World Medical Association, . World medical association declaration of Helsinki: Ethical principles for medical research involving human subjects. JAMA. 310:2191–2194. 2013. View Article : Google Scholar : PubMed/NCBI

33 

Yu G, Wang LG, Han Y and He QY: clusterProfiler: An R package for comparing biological themes among gene clusters. OMICS. 16:284–287. 2012. View Article : Google Scholar : PubMed/NCBI

34 

Newman AM, Liu CL, Green MR, Gentles AJ, Feng W, Xu Y, Hoang CD, Diehn M and Alizadeh AA: Robust enumeration of cell subsets from tissue expression profiles. Nat Methods. 12:453–457. 2015. View Article : Google Scholar : PubMed/NCBI

35 

Li Y, Ding T, Chen J, Ji J, Wang W, Ding B, Ge W, Fan Y and Xu L: The protective capability of Hedyotis diffusa Willd on lupus nephritis by attenuating the IL-17 expression in MRL/lpr mice. Front Immunol. 13:9438272022. View Article : Google Scholar : PubMed/NCBI

36 

Festing MFW and Altman DG: Guidelines for the design and statistical analysis of experiments using laboratory animals. ILAR J. 43:244–258. 2002. View Article : Google Scholar : PubMed/NCBI

37 

Wang RN, Wen Q, He WT, Yang JH, Zhou CY, Xiong WJ and Ma L: Optimized protocols for γδ T cell expansion and lentiviral transduction. Mol Med Rep. 19:1471–1480. 2019.PubMed/NCBI

38 

Uchida N, Green R, Ballantine J, Skala LP, Hsieh MM and Tisdale JF: Kinetics of lentiviral vector transduction in human CD34(+) cells. Exp Hematol. 44:106–115. 2016. View Article : Google Scholar : PubMed/NCBI

39 

Sanber KS, Knight SB, Stephen SL, Bailey R, Escors D, Minshull J, Santilli G, Thrasher AJ, Collins MK and Takeuchi Y: Construction of stable packaging cell lines for clinical lentiviral vector production. Sci Rep. 5:90212015. View Article : Google Scholar : PubMed/NCBI

40 

Malhotra D: Targeting epitope-specific T cells and modelling protein hypercitrullination in rheumatoid arthritis. [Master's thesis]. Hamilton (ON): McMaster University; 2024, Available from:. https://macsphere.mcmaster.ca/bitstream/11375/30359/2/Malhotra_Devon_2024August_MedicalSciences.pdf

41 

Jian J, Liu Y, Zheng Q, Wang J, Jiang Z, Liu X, Chen Z, Wan S, Liu H and Wang L: The E3 ubiquitin ligase TRIM39 modulates renal fibrosis induced by unilateral ureteral obstruction through regulating proteasomal degradation of PRDX3. Cell Death Discov. 10:172024. View Article : Google Scholar : PubMed/NCBI

42 

Chernova I: Lupus nephritis: Immune cells and the kidney microenvironment. Kidney360. 5:1394–1401. 2024. View Article : Google Scholar : PubMed/NCBI

43 

Cheng Y, Liu L, Ye Y, He Y, Hu W, Ke H, Guo ZY and Shao G: Roles of macrophages in lupus nephritis. Front Pharmacol. 15:14777082024. View Article : Google Scholar : PubMed/NCBI

44 

Sun L, Rautela J, Delconte RB, Souza-Fonseca-Guimaraes F, Carrington EM, Schenk RL, Herold MJ, Huntington ND, Lew AM, Xu Y and Zhan Y: GM-CSF quantity has a selective effect on granulocytic vs. monocytic myeloid development and function. Front Immunol. 9:19222018. View Article : Google Scholar : PubMed/NCBI

45 

Shakweer MM, Behairy M, Elhefnawy NG and Elsaid TW: Value of Foxp3 expressing T-regulatory cells in renal tissue in lupus nephritis; an immunohistochemical study. J Nephropathol. 5:105–110. 2016. View Article : Google Scholar : PubMed/NCBI

46 

Kalim H, Pratama MZ, Nugraha AS, Prihartini M, Chandra A, Sholihah AI, Qonita F and Handono K: Regulatory T cells compensation failure cause the dysregulation of immune response in pristane induced lupus mice model. Malays J Med Sci. 25:17–26. 2018. View Article : Google Scholar : PubMed/NCBI

47 

Wu Y, Zhang W, Liao Y, Sun T and Liu Y and Liu Y: Immune cell aberrations in systemic lupus erythematosus: Navigating the targeted therapies toward precision management. Cell Mol Biol Lett. 30:732025. View Article : Google Scholar : PubMed/NCBI

48 

Jiang C, Wang H, Xue M, Lin L, Wang J, Cai G and Shen Q: Reprograming of peripheral Foxp3+ regulatory T cell towards Th17-like cell in patients with active systemic lupus erythematosus. Clin Immunol. 209:1082672019. View Article : Google Scholar : PubMed/NCBI

49 

Espeli M, Bökers S, Giannico G, Dickinson HA, Bardsley V, Fogo AB and Smith KG: Local renal autoantibody production in lupus nephritis. J Am Soc Nephrol. 22:296–305. 2011. View Article : Google Scholar : PubMed/NCBI

50 

Cao S, Schnelzer A, Hannemann N, Schett G, Soulat D and Bozec A: The transcription factor FRA-1/AP-1 controls lipocalin-2 expression and inflammation in sepsis model. Front Immunol. 12:7016752021. View Article : Google Scholar : PubMed/NCBI

51 

Hannemann N, Cao S, Eriksson D, Schnelzer A, Jordan J, Eberhardt M, Schleicher U, Rech J, Ramming A, Uebe S, et al: Transcription factor Fra-1 targets arginase-1 to enhance macrophage-mediated inflammation in arthritis. J Clin Invest. 129:2669–2684. 2019. View Article : Google Scholar : PubMed/NCBI

52 

Mittelstadt ML and Patel RC: AP-1 mediated transcriptional repression of matrix metalloproteinase-9 by recruitment of histone deacetylase 1 in response to interferon β. PLoS One. 7:e421522012. View Article : Google Scholar : PubMed/NCBI

53 

Cash H, Relle M, Menke J, Brochhausen C, Jones SA, Topley N, Galle PR and Schwarting A: Interleukin 6 (IL-6) deficiency delays lupus nephritis in MRL-Faslpr mice: the IL-6 pathway as a new therapeutic target in treatment of autoimmune kidney disease in systemic lupus erythematosus. J Rheumatol. 37:60–70. 2010. View Article : Google Scholar : PubMed/NCBI

54 

Alharazy S, Kong NC, Mohd M, Shah SA, Ba'in A and Abdul Gafor AH: Urine monocyte chemoattractant protein-1 and lupus nephritis disease activity: Preliminary report of a prospective longitudinal study. Autoimmune Dis. 2015:9620462015.PubMed/NCBI

55 

Chan RWY, Lai FMM, Li EKM, Tam LS, Chow KM, Li PKT and Szeto CC: Messenger RNA expression of RANTES in the urinary sediment of patients with lupus nephritis. Nephrology (Carlton). 11:219–225. 2006. View Article : Google Scholar : PubMed/NCBI

56 

Roh YS, Park S, Lim CW and Kim B: Depletion of Foxp3+ Regulatory T cells promotes profibrogenic milieu of cholestasis-induced liver injury. Dig Dis Sci. 60:2009–2018. 2015. View Article : Google Scholar : PubMed/NCBI

57 

Ahnstedt H, Roy-O'Reilly M, Spychala MS, Mobley AS, Bravo-Alegria J, Chauhan A, Aronowski J, Marrelli SP and McCullough LD: Sex differences in adipose tissue CD8+ T cells and regulatory T cells in middle-aged mice. Front Immunol. 9:6592018. View Article : Google Scholar : PubMed/NCBI

58 

Rovin BH, Lu L and Zhang X: A novel interleukin-8 polymorphism is associated with severe systemic lupus erythematosus nephritis. Kidney Int. 62:261–265. 2002. View Article : Google Scholar : PubMed/NCBI

59 

Scheller J, Chalaris A, Schmidt-Arras D and Rose-John S: the pro- and anti-inflammatory properties of the cytokine interleukin-6. Biochim Biophys Acta. 1813:878–888. 2011. View Article : Google Scholar : PubMed/NCBI

60 

Mishra RK, Potteti HR, Tamatam CR, Elangovan I and Reddy SP: c-Jun is required for nuclear factor-κB-dependent, LPS-stimulated fos-related antigen-1 transcription in alveolar macrophages. Am J Respir Cell Mol Biol. 55:667–674. 2016. View Article : Google Scholar : PubMed/NCBI

61 

Wang Q, Ni H, Lan L, Wei X, Xiang R and Wang Y: Fra-1 protooncogene regulates IL-6 expression in macrophages and promotes the generation of M2d macrophages. Cell Res. 20:701–712. 2010. View Article : Google Scholar : PubMed/NCBI

62 

Reck M, Baird DP, Veizades S, Sutherland C, Bell RMB, Hur H, Cairns C, Janas PP, Campbell R, Nam A, et al: Multiomic analysis of human kidney disease identifies a tractable inflammatory and pro-fibrotic tubular cell phenotype. Nat Commun. 16:47452025. View Article : Google Scholar : PubMed/NCBI

63 

Song D, Lian Y and Zhang L: The potential of activator protein 1 (AP-1) in cancer targeted therapy. Front Immunol. 14:12248922023. View Article : Google Scholar : PubMed/NCBI

Related Articles

  • Abstract
  • View
  • Download
  • Twitter
Copy and paste a formatted citation
Spandidos Publications style
Ni W, He J, Zeng Z, Ke J, Lin R, Peng J, Deng K, Wen L, Chen Y, Zhang C, Zhang C, et al: <p>Integrative bioinformatics and experimental analysis reveals FRA1 as a key mediator of tubulointerstitial inflammation in lupus nephritis</p>. Mol Med Rep 33: 103, 2026.
APA
Ni, W., He, J., Zeng, Z., Ke, J., Lin, R., Peng, J. ... Gu, G. (2026). <p>Integrative bioinformatics and experimental analysis reveals FRA1 as a key mediator of tubulointerstitial inflammation in lupus nephritis</p>. Molecular Medicine Reports, 33, 103. https://doi.org/10.3892/mmr.2026.13813
MLA
Ni, W., He, J., Zeng, Z., Ke, J., Lin, R., Peng, J., Deng, K., Wen, L., Chen, Y., Zhang, C., Li, Y., Gu, G."<p>Integrative bioinformatics and experimental analysis reveals FRA1 as a key mediator of tubulointerstitial inflammation in lupus nephritis</p>". Molecular Medicine Reports 33.4 (2026): 103.
Chicago
Ni, W., He, J., Zeng, Z., Ke, J., Lin, R., Peng, J., Deng, K., Wen, L., Chen, Y., Zhang, C., Li, Y., Gu, G."<p>Integrative bioinformatics and experimental analysis reveals FRA1 as a key mediator of tubulointerstitial inflammation in lupus nephritis</p>". Molecular Medicine Reports 33, no. 4 (2026): 103. https://doi.org/10.3892/mmr.2026.13813
Copy and paste a formatted citation
x
Spandidos Publications style
Ni W, He J, Zeng Z, Ke J, Lin R, Peng J, Deng K, Wen L, Chen Y, Zhang C, Zhang C, et al: <p>Integrative bioinformatics and experimental analysis reveals FRA1 as a key mediator of tubulointerstitial inflammation in lupus nephritis</p>. Mol Med Rep 33: 103, 2026.
APA
Ni, W., He, J., Zeng, Z., Ke, J., Lin, R., Peng, J. ... Gu, G. (2026). <p>Integrative bioinformatics and experimental analysis reveals FRA1 as a key mediator of tubulointerstitial inflammation in lupus nephritis</p>. Molecular Medicine Reports, 33, 103. https://doi.org/10.3892/mmr.2026.13813
MLA
Ni, W., He, J., Zeng, Z., Ke, J., Lin, R., Peng, J., Deng, K., Wen, L., Chen, Y., Zhang, C., Li, Y., Gu, G."<p>Integrative bioinformatics and experimental analysis reveals FRA1 as a key mediator of tubulointerstitial inflammation in lupus nephritis</p>". Molecular Medicine Reports 33.4 (2026): 103.
Chicago
Ni, W., He, J., Zeng, Z., Ke, J., Lin, R., Peng, J., Deng, K., Wen, L., Chen, Y., Zhang, C., Li, Y., Gu, G."<p>Integrative bioinformatics and experimental analysis reveals FRA1 as a key mediator of tubulointerstitial inflammation in lupus nephritis</p>". Molecular Medicine Reports 33, no. 4 (2026): 103. https://doi.org/10.3892/mmr.2026.13813
Follow us
  • Twitter
  • LinkedIn
  • Facebook
About
  • Spandidos Publications
  • Careers
  • Cookie Policy
  • Privacy Policy
How can we help?
  • Help
  • Live Chat
  • Contact
  • Email to our Support Team