Spandidos Publications Logo
  • About
    • About Spandidos
    • Aims and Scopes
    • Abstracting and Indexing
    • Editorial Policies
    • Reprints and Permissions
    • Job Opportunities
    • Terms and Conditions
    • Contact
  • Journals
    • All Journals
    • Oncology Letters
      • Oncology Letters
      • Information for Authors
      • Editorial Policies
      • Editorial Board
      • Aims and Scope
      • Abstracting and Indexing
      • Bibliographic Information
      • Archive
    • International Journal of Oncology
      • International Journal of Oncology
      • Information for Authors
      • Editorial Policies
      • Editorial Board
      • Aims and Scope
      • Abstracting and Indexing
      • Bibliographic Information
      • Archive
    • Molecular and Clinical Oncology
      • Molecular and Clinical Oncology
      • Information for Authors
      • Editorial Policies
      • Editorial Board
      • Aims and Scope
      • Abstracting and Indexing
      • Bibliographic Information
      • Archive
    • Experimental and Therapeutic Medicine
      • Experimental and Therapeutic Medicine
      • Information for Authors
      • Editorial Policies
      • Editorial Board
      • Aims and Scope
      • Abstracting and Indexing
      • Bibliographic Information
      • Archive
    • International Journal of Molecular Medicine
      • International Journal of Molecular Medicine
      • Information for Authors
      • Editorial Policies
      • Editorial Board
      • Aims and Scope
      • Abstracting and Indexing
      • Bibliographic Information
      • Archive
    • Biomedical Reports
      • Biomedical Reports
      • Information for Authors
      • Editorial Policies
      • Editorial Board
      • Aims and Scope
      • Abstracting and Indexing
      • Bibliographic Information
      • Archive
    • Oncology Reports
      • Oncology Reports
      • Information for Authors
      • Editorial Policies
      • Editorial Board
      • Aims and Scope
      • Abstracting and Indexing
      • Bibliographic Information
      • Archive
    • Molecular Medicine Reports
      • Molecular Medicine Reports
      • Information for Authors
      • Editorial Policies
      • Editorial Board
      • Aims and Scope
      • Abstracting and Indexing
      • Bibliographic Information
      • Archive
    • World Academy of Sciences Journal
      • World Academy of Sciences Journal
      • Information for Authors
      • Editorial Policies
      • Editorial Board
      • Aims and Scope
      • Abstracting and Indexing
      • Bibliographic Information
      • Archive
    • International Journal of Functional Nutrition
      • International Journal of Functional Nutrition
      • Information for Authors
      • Editorial Policies
      • Editorial Board
      • Aims and Scope
      • Abstracting and Indexing
      • Bibliographic Information
      • Archive
    • International Journal of Epigenetics
      • International Journal of Epigenetics
      • Information for Authors
      • Editorial Policies
      • Editorial Board
      • Aims and Scope
      • Abstracting and Indexing
      • Bibliographic Information
      • Archive
    • Medicine International
      • Medicine International
      • Information for Authors
      • Editorial Policies
      • Editorial Board
      • Aims and Scope
      • Abstracting and Indexing
      • Bibliographic Information
      • Archive
  • Articles
  • Information
    • Information for Authors
    • Information for Reviewers
    • Information for Librarians
    • Information for Advertisers
    • Conferences
  • Language Editing
Spandidos Publications Logo
  • About
    • About Spandidos
    • Aims and Scopes
    • Abstracting and Indexing
    • Editorial Policies
    • Reprints and Permissions
    • Job Opportunities
    • Terms and Conditions
    • Contact
  • Journals
    • All Journals
    • Biomedical Reports
      • Information for Authors
      • Editorial Policies
      • Editorial Board
      • Aims and Scope
      • Abstracting and Indexing
      • Bibliographic Information
      • Archive
    • Experimental and Therapeutic Medicine
      • Information for Authors
      • Editorial Policies
      • Editorial Board
      • Aims and Scope
      • Abstracting and Indexing
      • Bibliographic Information
      • Archive
    • International Journal of Epigenetics
      • Information for Authors
      • Editorial Policies
      • Editorial Board
      • Aims and Scope
      • Abstracting and Indexing
      • Bibliographic Information
      • Archive
    • International Journal of Functional Nutrition
      • Information for Authors
      • Editorial Policies
      • Editorial Board
      • Aims and Scope
      • Abstracting and Indexing
      • Bibliographic Information
      • Archive
    • International Journal of Molecular Medicine
      • Information for Authors
      • Editorial Policies
      • Editorial Board
      • Aims and Scope
      • Abstracting and Indexing
      • Bibliographic Information
      • Archive
    • International Journal of Oncology
      • Information for Authors
      • Editorial Policies
      • Editorial Board
      • Aims and Scope
      • Abstracting and Indexing
      • Bibliographic Information
      • Archive
    • Medicine International
      • Information for Authors
      • Editorial Policies
      • Editorial Board
      • Aims and Scope
      • Abstracting and Indexing
      • Bibliographic Information
      • Archive
    • Molecular and Clinical Oncology
      • Information for Authors
      • Editorial Policies
      • Editorial Board
      • Aims and Scope
      • Abstracting and Indexing
      • Bibliographic Information
      • Archive
    • Molecular Medicine Reports
      • Information for Authors
      • Editorial Policies
      • Editorial Board
      • Aims and Scope
      • Abstracting and Indexing
      • Bibliographic Information
      • Archive
    • Oncology Letters
      • Information for Authors
      • Editorial Policies
      • Editorial Board
      • Aims and Scope
      • Abstracting and Indexing
      • Bibliographic Information
      • Archive
    • Oncology Reports
      • Information for Authors
      • Editorial Policies
      • Editorial Board
      • Aims and Scope
      • Abstracting and Indexing
      • Bibliographic Information
      • Archive
    • World Academy of Sciences Journal
      • Information for Authors
      • Editorial Policies
      • Editorial Board
      • Aims and Scope
      • Abstracting and Indexing
      • Bibliographic Information
      • Archive
  • Articles
  • Information
    • For Authors
    • For Reviewers
    • For Librarians
    • For Advertisers
    • Conferences
  • Language Editing
Login Register Submit
  • This site uses cookies
  • You can change your cookie settings at any time by following the instructions in our Cookie Policy. To find out more, you may read our Privacy Policy.

    I agree
Search articles by DOI, keyword, author or affiliation
Search
Advanced Search
presentation
Molecular Medicine Reports
Join Editorial Board Propose a Special Issue
Print ISSN: 1791-2997 Online ISSN: 1791-3004
Journal Cover
April-2026 Volume 33 Issue 4

Full Size Image

Sign up for eToc alerts
Recommend to Library

Journals

International Journal of Molecular Medicine

International Journal of Molecular Medicine

International Journal of Molecular Medicine is an international journal devoted to molecular mechanisms of human disease.

International Journal of Oncology

International Journal of Oncology

International Journal of Oncology is an international journal devoted to oncology research and cancer treatment.

Molecular Medicine Reports

Molecular Medicine Reports

Covers molecular medicine topics such as pharmacology, pathology, genetics, neuroscience, infectious diseases, molecular cardiology, and molecular surgery.

Oncology Reports

Oncology Reports

Oncology Reports is an international journal devoted to fundamental and applied research in Oncology.

Experimental and Therapeutic Medicine

Experimental and Therapeutic Medicine

Experimental and Therapeutic Medicine is an international journal devoted to laboratory and clinical medicine.

Oncology Letters

Oncology Letters

Oncology Letters is an international journal devoted to Experimental and Clinical Oncology.

Biomedical Reports

Biomedical Reports

Explores a wide range of biological and medical fields, including pharmacology, genetics, microbiology, neuroscience, and molecular cardiology.

Molecular and Clinical Oncology

Molecular and Clinical Oncology

International journal addressing all aspects of oncology research, from tumorigenesis and oncogenes to chemotherapy and metastasis.

World Academy of Sciences Journal

World Academy of Sciences Journal

Multidisciplinary open-access journal spanning biochemistry, genetics, neuroscience, environmental health, and synthetic biology.

International Journal of Functional Nutrition

International Journal of Functional Nutrition

Open-access journal combining biochemistry, pharmacology, immunology, and genetics to advance health through functional nutrition.

International Journal of Epigenetics

International Journal of Epigenetics

Publishes open-access research on using epigenetics to advance understanding and treatment of human disease.

Medicine International

Medicine International

An International Open Access Journal Devoted to General Medicine.

Journal Cover
April-2026 Volume 33 Issue 4

Full Size Image

Sign up for eToc alerts
Recommend to Library

  • Article
  • Citations
    • Cite This Article
    • Download Citation
    • Create Citation Alert
    • Remove Citation Alert
    • Cited By
  • Similar Articles
    • Related Articles (in Spandidos Publications)
    • Similar Articles (Google Scholar)
    • Similar Articles (PubMed)
  • Download PDF
  • Download XML
  • View XML

  • Supplementary Files
    • Supplementary_Data.pdf
Article Open Access

N6‑methyladenosine reader insulin‑like growth factor 2 mRNA‑binding protein 2 promotes abnormal proliferation of colonic epithelial cells in type 2 diabetes mellitus by regulating midkine

  • Authors:
    • Jieyao Li
    • Qingsheng Xie
    • Jihao Xu
  • View Affiliations / Copyright

    Affiliations: Department of Gastroenterology, Sun Yat‑sen Memorial Hospital, Sun Yat‑sen University, Guangzhou, Guangdong 510000, P.R. China, Guangdong Provincial Key Laboratory of Malignant Tumor Epigenetics and Gene Regulation, Sun Yat‑Sen Memorial Hospital, Sun Yat‑sen University, Guangzhou, Guangdong 510000, P.R. China
    Copyright: © Li et al. This is an open access article distributed under the terms of Creative Commons Attribution License.
  • Article Number: 108
    |
    Published online on: February 4, 2026
       https://doi.org/10.3892/mmr.2026.13818
  • Expand metrics +
Metrics: Total Views: 0 (Spandidos Publications: | PMC Statistics: )
Metrics: Total PDF Downloads: 0 (Spandidos Publications: | PMC Statistics: )
Cited By (CrossRef): 0 citations Loading Articles...

This article is mentioned in:


Abstract

The present study aimed to elucidate abnormal proliferation of colonic epithelial cells in type 2 diabetes mellitus (T2DM), a potential early step in colonic carcinoma development. Analysis of normal adjacent colonic epithelium obtained from colonic carcinoma surgeries showed an increased proliferative index among patients with T2DM. In vitro, high‑glucose medium mimicking diabetic conditions enhanced the proliferation of NCM460 cells, a normal human colon mucosal epithelial cell line. To identify dysregulated N6‑methyladenosine modifiers, the present study analyzed RNA sequencing datasets from the GEO database and identified an upregulated expression of insulin‑like growth factor 2 mRNA binding protein 2 (IGF2BP2) in the colonic epithelium of patients with T2DM, which was subsequently confirmed in the clinical samples and in vitro. IGF2BP2 knockdown inhibited the high glucose‑induced proliferation. Further bioinformatic evidence suggested midkine (MDK) as a potential target of IGF2BP2. MDK upregulation was confirmed in colonic epithelium under T2DM conditions, and its knockdown also inhibited high glucose‑induced proliferation. Overexpression of MDK partially prevented the anti‑proliferative effect of IGF2BP2 knockdown. Mechanistically, IGF2BP2 knockdown reduced MDK mRNA stability. RNA immunoprecipitation confirmed that IGF2BP2 bound to MDK mRNA, and this binding was significantly diminished upon mutation of the top three predicted N6‑methyladenosine modification sites in MDK. These findings suggested that the IGF2BP2/MDK axis contributed to abnormal colonic epithelial proliferation under T2DM conditions and may represent a potential therapeutic target to reduce carcinoma risk in patients with diabetes.

Introduction

The global prevalence of diabetes has reached ~828 million cases, with an estimated 14% of the adult population affected worldwide (1). Among these, type 2 diabetes mellitus (T2DM) accounts for ~98% of cases. Due to hyperinsulinemia and hyperglycemia, individuals with T2DM are predisposed to the development of various types of cancer, including colonic carcinoma (2,3). The majority of colonic carcinoma cases originate from aberrant crypt foci with abnormal cell proliferation (4). Given this clinical context, it is noteworthy that a previous study has demonstrated that abnormal epithelial proliferation is already present in the colonic mucosa of a T2DM mouse model, even in the absence of colonic carcinoma (5). Elucidating the mechanisms underlying this abnormal proliferation provides insight into the development of colonic carcinoma in the context of T2DM.

N6-methyladenosine (m6A) is one of the most common RNA modifications (6). The regulation of m6A is mediated by three functionally distinct classes of categories of enzymes: ‘writers’ (methyltransferases) that install the m6A mark, ‘erasers’ (demethylases) that remove it and ‘readers’ (m6A-binding proteins) that specifically recognize the mark and dictate downstream functional outcomes (7). m6A modifications influence multiple aspects of RNA metabolism, including splicing, export, translation efficiency and RNA stability, thereby modulating gene expression and contributing to diverse pathological processes (8). In the context of colonic carcinoma, the dynamic regulation of m6A modifications plays an important role in tumorigenesis (9). Given the implication of altered m6A regulation in various metabolic and immune disorders (10,11), it is noteworthy that T2DM, a complex metabolic disease characterized by chronic low-grade inflammation, is closely linked to dysregulated m6A modification (12). However, the potential involvement of m6A modification and the specific regulatory role it may play in driving the hyperproliferation of colonic epithelium under T2DM conditions remains to be fully elucidated.

The present study demonstrated abnormal proliferation of human colonic epithelium under T2DM conditions. This was linked to the upregulation of insulin-like growth factor 2 mRNA-binding protein 2 (IGF2BP2). Furthermore, the present study established that IGF2BP2, functioning as an m6A reader, promoted cell proliferation by binding to and stabilizing midkine (MDK) mRNA, thereby enhancing its expression.

Materials and methods

Analysis of m6A-related enzyme expression in colonic epithelium of patients with T2DM

RNA sequencing data of colonic epithelium were obtained from the Gene Expression Omnibus database (accession no. GSE115313; http://www.ncbi.nlm.nih.gov/geo/query/acc.cgi?acc=GSE115313), which included samples from 23 patients with T2DM and 19 patients without T2DM or prediabetes (13). Probe identifiers were mapped to gene symbols according to platform annotation data. Probes corresponding to multiple genes were excluded, while for genes represented by multiple probes, the average expression value was calculated. Differential expression analysis of genes encoding m6A-related enzymes between the two groups was performed to identify key candidates. These, together with other differentially expressed genes (P<0.05; fold change >1.2) from sequencing, were subjected to further bioinformatic analysis. Correlation analysis of their expression in colonic epithelium was performed using the Gene Expression Profiling Interactive Analysis (GEPIA) database (http://gepia.cancer–pku.cn/) (14). The potential for the differentially expressed genes to be RNA-binding targets was predicted using StarBase database (https://rnasysu.com/encori/index.php) (15). The potential m6A modification sites were predicted using the sequence-based RNA adenosine methylation site predictor (SRAMP; http://www.cuilab.cn/sramp) (16).

Tissue samples

Patients with colonic carcinoma who underwent surgical resection at Sun Yat-sen Memorial Hospital (Guangdong, China) between January 2015 and December 2020 were retrospectively reviewed. The diagnosis criteria of the American Diabetes Association were applied: i) Glycated hemoglobin ≥6.5%; ii) fasting plasma glucose ≥7.0 mmol/l (126 mg/dl); iii) 2-h plasma glucose ≥11.1 mmol/l (200 mg/dl) during an oral glucose tolerance test; or iv) random plasma glucose ≥11.1 mmol/l (200 mg/dl) in the presence of classic hyperglycemic symptoms, such as polydipsia, polyuria or unexplained weight loss or hyperglycemic crisis. In patients without obvious clinical manifestations, at least two independent test results were required to confirm the diagnosis of diabetes (17). Exclusion criteria: i) Age <18 years; ii) History of any preoperative anticancer therapy (for example chemotherapy or immunotherapy); iii) Concurrent intestinal infections, inflammatory bowel diseases or other malignancies. A total of 50 patients with T2DM and 50 patients without T2DM or prediabetes were recruited into the diabetes mellitus (DM; mean age 62 range (42–74); men/women: 34/16) and the non-DM (NDM; mean age 60; range (40–76); men/women: 38/12) groups, respectively. Paraffin-embedded samples of adjacent normal colonic epithelium tissue and related clinicopathological data were collected. Ethical approval for the present study was obtained from the Ethics Committee of Sun Yat-sen Memorial Hospital (approval no. SYSKY-2024-1040-01).

Immunohistochemistry (IHC) and evaluation

Tissue samples were fixed in 10% neutral buffered formalin at room temperature for 24 h, dehydrated in graded ethanol, embedded in paraffin. The paraffin-embedded tissue samples were retrieved from storage in December 2024 and cut into 4-µm-thick sections. For staining, the paraffin sections were first deparaffinized in xylene and then rehydrated through a graded ethanol series (100, 95, 85 and 75%). Finally, they were rinsed in PBS. Antigen retrieval was performed by immersing the sections in citrate buffer (pH 6.0) at 95°C for 15 min. After cooling and washing with PBS, endogenous peroxidase activity was quenched by incubation in 3% hydrogen peroxide for 10 min at room temperature, followed by blocking with 5% normal goat serum (cat no. G1208; Wuhan Servicebio Technology Co., Ltd.) for 15 min at room temperature. The sections were incubated overnight at 4°C with the respective primary antibodies against proliferating cell nuclear antigen (PCNA; 1:1,000; cat. no. ZM-0213; Beijing Zhongshan Jinqiao Biotechnology Co., Ltd.), IGF2BP2 (1:200; cat. no. RM6660; Suzhou Biodragon Immunology Technology Co., Ltd.) and MDK (1:200; cat. no. BD-PT5177; Suzhou Biodragon Immunology Technology Co., Ltd.). After washing with PBS, the sections were incubated at room temperature for 1 h with the appropriate HRP-conjugated secondary antibody: goat anti-rabbit (1:500; cat. no. BF03008; Suzhou Biodragon Immunology Technology Co., Ltd.) or goat anti-mouse (1:500; cat. no. BF03001; Suzhou Biodragon Immunology Technology Co., Ltd.). Immunostaining signals were developed using the DAB chromogen kit (cat. no. ZLI-9017; Beijing Zhongshan Jinqiao Biotechnology Co., Ltd.) followed by subsequent counterstaining with hematoxylin. The stained sections were observed using a light microscope equipped with a digital camera (Nikon TE2000-U; Nikon Corporation).

The IHC evaluation was independently assessed by two blinded researchers (JL and QX). Any disagreement was resolved by consulting a third researcher (JX). PCNA staining was scored binarily as either positive or negative, with the percentage of PCNA-positive cells calculated as the proliferative index. IGF2BP2 and MDK staining were assessed using the immunoreactive score (IRS) according to a previous study (18). Staining intensity was classified into three levels (1, slight; 2, moderate; 3, intense), while the proportion of stained cells was scored as: 0, 0%; 1≤25%; 2, 26–50%; 3, 51–75%; and 4, 76–100%. The IRS was defined as the product of intensity and proportion scores.

Cell culture and viability

The normal human colonic mucosal epithelial cell line NCM460 was obtained from the Cell Bank of the Chinese Academy of Sciences (Shanghai, China). All cell culture was performed in a 37°C incubator with a 5% CO2 atmosphere. Cells were cultured in Dulbecco's Modified Eagle medium (DMEM; Gibco; Thermo Fisher Scientific, Inc.) supplemented with 10% fetal bovine serum (FBS, Gibco; Thermo Fisher Scientific, Inc.) for 24 h. For serum starvation, cells were incubated in DMEM supplemented with 1% FBS for 12 h. Cells were then incubated in complete growth medium (DMEM with 10% FBS) for 24 h to recover. Subsequently, the medium was then replaced with complete growth medium containing glucose concentrations of 100, 250, 350, 450, 550 or 650 mg/dl (equivalent to 5.6, 14, 19.6, 25.2, 30.8 and 36.4 mmol/l), respectively. The 100 mg/dl glucose group was designated as the control group. To account for osmotic pressure, additional groups were prepared with medium containing 100 mg/dl glucose supplemented with 50, 150, 250, 350, 450 and 550 mg/dl L-glucose. All groups were cultured for a further 48 h, after which cell viability was assessed using Cell Counting Kit-8 (CCK-8; APeXBIO Technology LLC) according to the manufacturer's protocol. Following a 2-h incubation with the CCK-8 reagent, the absorbance at 450 nm was measured using a multifunctional microplate reader (SpectraMax® M5; Molecular Devices, LLC). Cell viability was calculated as: Cell viability (%)=(Value test-Value blank)/(Value control-Value blank) ×100. The glucose concentration yielding the highest cell viability was selected and defined as the high glucose (HG) group for subsequent experiments.

Colony formation assay

NCM460 cells were seeded at a density of 1,000 cells per well in 6-well plates and cultured in medium containing either 100 mg/dl glucose (control group) or the HG concentration as aforementioned. After 7 days of culture, colonies were fixed with 4% polymethyl methacrylate (Beyotime Biotechnology) at room temperature for 30 min and stained with 0.1% crystal violet solution (Beyotime Biotechnology) at room temperature for 15 min. Colonies containing >50 cells were counted manually to assess proliferative capacity.

Cell transfection and inhibition of MDK

The full-length coding sequence of MDK was subcloned into the pcDNA3.1 vector to generate the overexpression plasmid (plaMDK; GeneChem), with an empty pcDNA3.1 vector (plaNC) serving as the corresponding control. The DNA sequence encoding the short-hairpin RNA (shRNA) was cloned into the pLKO.1 lentiviral vector (Shanghai GenePharma Co., Ltd.). The sequence for knockdown via shRNA targeting IGF2BP2 (shIGF2BP2) was 5′-GTTGGCCCAGGGCGTTAAATT-3′; a scrambled shRNA (shNC) with the sequence 5′-CAACAAGATGAAGAGCACCAA-3′ was used as a negative control. Mutant MDK plasmid constructs were generated using QuikChange Multi Site-Directed Mutagenesis Kit (cat. no. 200513; Agilent Technologies, Inc.). To suppress MDK expression in NCM460 cells, a specific MDK inhibitor (iMDK) was applied (200 nM; cat. no. 5126; R&D Systems Europe, Ltd.). An equal volume of vehicle was used as negative control. For plasmid transfection, NCM460 cells were seeded into six-well plates at 3×105 cells per well and transfected upon reaching 70–80% confluence. For each well, 2.5 µg of plasmid DNA and 5 µl of Lipofectamine® 2000 reagent (Invitrogen; Thermo Fisher Scientific, Inc.) were diluted separately in Opti-MEM (cat. no. 31985070; Gibco; Thermo Fisher Scientific, Inc.), combined and incubated at room temperature for 15 min to form complexes. The complexes were added to the cells and incubated for 6 h. Subsequently, cells were cultured for 48 h (37°C; 5% CO2) before subsequent experiments. For lentivirus production, 293T cells (iCell Bioscience) at ~70% confluence in 10-cm dishes were co-transfected with a plasmid mixture containing 15 µg of either pLKO.1-shNC or pLKO.1-shIGF2BP2 plasmids along with the packaging plasmids psPAX2 (11.25 µg) and pMD2.G (3.75 µg). Transfection was performed using Lipofectamine® 2000 reagent (DNA:reagent=1 µg:2 µl) at 37°C in 5% CO2 for 6 h. Pooled viral supernatants (collected at 48/72 h after transfection) were filtered (0.45 µm) and stored at −80°C. For transduction, NCM460 cells were then infected(at ~70% confluence) with viral supernatant at an MOI of 10, supplemented with 8 µg/ml polybrene (Sigma-Aldrich; Merck KGaA) for 24 h at 37°C. Following selection with puromycin (2 µg/ml; P8833, MilliporeSigma) starting at 48 h post-transduction and lasting for 7 days. The cells then were harvest for the subsequent experiments.

Reverse transcription-quantitative polymerase chain reaction (RT-qPCR)

Total RNA of the NCM460 cells was extracted using TRIzol® reagent (Invitrogen; Thermo Fisher Scientific, Inc.) and treated with DNA-free™ DNase Treatment & Removal I Kit (Thermo Fisher Scientific, Inc.) to remove any remaining DNA. cDNA was synthesized with PrimeScript RT Master Mix (Takara Bio, Inc.) according to manufacturer's instructions. qPCR was performed using TB Green® Premix Ex Taq II kit (Takara Bio, Inc.) on a Bio-Rad Real-Time PCR system (Bio-Rad Laboratories, Inc.). Relative gene expression was calculated using the 2−ΔΔCq method (19), with GAPDH serving as the internal control. The primer sequences were as follows: IGF2BP2, forward 5′-TGGAAGCGCATATCAGAGTG-3′, reverse 5′-AGTGCCCGATAATTCTGACG-3′; MDK forward 5′-AAGGAGTTTGGAGCCGACTG-3′, reverse 5′-CATTGTAGCGCGCCTTCTTC-3′; and GAPDH forward 5′-GGAGCGAGATCCCTCCAAAAT-3′, reverse 5′-GGCTGTTGTCATACTTCTCATGG-3′. The amplification protocol consisted of an initial denaturation at 95°C for 30 sec, followed by 40 cycles comprising denaturation at 95°C for 5 sec, annealing at 60°C for 30 sec and extension at 70°C for 30 sec.

Western blot analysis

NCM460 cells were lysed in RIPA lysis buffer (cat. no. P0013C; Beyotime Biotechnology) supplemented with a protease and phosphatase inhibitor cocktail (cat. no. P1045; Beyotime Biotechnology) on ice for 30 min. The cell lysates were then centrifuged at 14,000 × g for 15 min at 4°C and the supernatants were collected. Protein concentration was determined using the Pierce® BCA Protein Assay Kit (cat. no. 23225; Thermo Fisher Scientific, Inc.) following the manufacturer's instructions. Protein samples (30 µg per lane) were separated by 7.5–12.5% gradient SDS-PAGE gels, transferred to PVDF membranes (cat. no. IPVH00010; Merck KGaA) and blocked with 5% skim milk in Tris-buffered saline with 0.1% Tween 20 (TBST) for 1 h at room temperature. The membranes were then incubated overnight at 4°C with the following primary antibodies: anti-IGF2BP2 (1:1,000; cat. no. RM6660; Suzhou Biodragon Immunology Technology Co., Ltd.), anti-MDK (1:1,000; cat. no. BD-PT5177; Suzhou Biodragon Immunology Technology Co., Ltd.) and anti-β-actin (1:1,000; cat. no. 4967; Cell Signaling Technology, Inc.). After three washes with TBST, membranes were incubated with HRP-conjugated anti-rabbit secondary antibody (1:5,000; cat. no. 7074; Cell Signaling Technology, Inc.) for 1 h at room temperature. Protein detection was carried out using the SuperSignal™ West Pico PLUS Chemiluminescent Substrate (cat. no. 34580; Thermo Fisher Scientific) and visualized with the ChemiDoc Touch (Bio-Rad).

MDK mRNA stability analysis

To evaluate MDK mRNA stability, NCM460 cells were treated with 4 µg/ml actinomycin D (cat. no. A9415; MilliporeSigma) for 0, 4, 8 or 12 h at 37°C. Following treatment, total RNA was extracted using TRIzol® reagent and MDK mRNA levels were quantified by RT-qPCR, as aforementioned. Relative stability was determined by normalizing expression levels at each time point to those measured at 0 h.

RNA immunoprecipitation (RIP) assay

RIP was conducted using the Magna RIP® Kit (cat. no. 17–700; Merck KGaA) according to the manufacturer's protocol. Briefly, NCM460 cells were lysed using RIP lysis buffer supplemented with protease inhibitor cocktail and RNase inhibitor, all from the kit. For each immunoprecipitation reaction, 100 µl cell lysate was used. A total of 5 µg of IGF2BP2 antibody (cat. no. ab128175; Abcam) or equal amount of normal IgG (negative control) was pre-bound to 50 µl protein A/G magnetic beads. The antibody-bound beads were then incubated with the cell lysates at 4°C overnight. After washing, the RNA-protein complexes were digested with Proteinase K to release the RNA. The immunoprecipitated RNA was analyzed by RT-qPCR, as aforementioned. Relative fold enrichment was calculated as previously described (20) using the following equations: ΔCqRIP=CqRIP-Cqinput; ΔCqIgG=CqIgG-Cqinput; ΔΔCq=ΔCqRIP-ΔCqIgG; and fold enrichment=2−ΔΔCq.

Statistical methods

All experiments were performed independently with ≥3 biological replicates. All statistical analyses were performed using R software (version 4.3.3; National Institutes of Health). The normality of all datasets was assessed using the Shapiro-Wilk test. Categorical variables were analyzed using the χ2 test, with Fisher's exact test employed for cases where >20% of expected cell counts were <5. Normally distributed continuous variables were expressed as mean ± standard deviation. Comparisons between two groups were performed using unpaired Student's t-test, while multiple comparisons were assessed by one-way analysis of variance followed by Tukey's honest significant difference test. Ordinal and non-normally distributed continuous data were presented as median and range and analyzed using the Mann-Whitney U test. Pairwise correlations in gene expression were analyzed using Pearson's correlation coefficient. P<0.05 was considered to indicate a statistically significant difference.

Results

Increased proliferation of colonic epithelium under diabetic conditions

The clinicopathological characteristics of patients with colonic carcinoma were summarized in Table I (21). No significant differences were observed between the DM and NDM groups with respect to sex, age, body mass index, smoking or alcohol history, tumor stage, tumor site or tumor differentiation. IHC staining of PCNA revealed that the proliferative index was significantly higher in the DM group compared with the NDM group (NDM, 61.05±5.22%; DM, 67.50±6.44%; P<0.01; Fig. 1A). Previous studies have shown that hyperglycemia induces epigenetic reprogramming and mediates m6A mRNA modification, thereby serving as a key pathway linking diabetes to cancer (22,23). Consistently, hyperglycemia contributed to the proliferative effects of T2DM on colonic epithelium. To mimic diabetic conditions in vitro, NCM460 cells were cultured in media containing increasing concentrations of glucose. CCK-8 assays demonstrated a significant glucose concentration-dependent increase in cell viability. The highest viability was observed at 450 mg/dl glucose, with a slight reduction at 550 and 650 mg/dl. Osmotic pressure control groups provided evidence that osmotic effects had no significant impact on proliferation (Fig. 1B). Based on these findings, 450 mg/dl glucose was selected as the HG condition and 100 mg/dl glucose was used as the control condition. Colony formation assays demonstrated a significant increase in the number of colonies in the HG group compared with the control group (Fig. 1C).

Increased proliferation of colonic
epithelium under type 2 diabetes mellitus conditions. (A)
Representative immunohistochemical staining of PCNA and the
proliferative index in colonic epithelium from patients in the NDM
and DM groups (scale bar, 100 µm; *P<0.01). (B) Viability of
NCM460 cells cultured in media containing different glucose
concentrations assessed by Cell Counting Kit-8 assay (*P<0.01
vs. 100 mg/dl glucose; n.s. vs. 100 mg/dl glucose). (C)
Representative images and quantification of colony formation assay
of NCM460 cells (*P<0.01). DM, diabetes mellitus; NDM,
non-diabetes mellitus; n.s., not significant; PCNA, proliferating
cell nuclear antigen; Con, control group; HG, high glucose.

Figure 1.

Increased proliferation of colonic epithelium under type 2 diabetes mellitus conditions. (A) Representative immunohistochemical staining of PCNA and the proliferative index in colonic epithelium from patients in the NDM and DM groups (scale bar, 100 µm; *P<0.01). (B) Viability of NCM460 cells cultured in media containing different glucose concentrations assessed by Cell Counting Kit-8 assay (*P<0.01 vs. 100 mg/dl glucose; n.s. vs. 100 mg/dl glucose). (C) Representative images and quantification of colony formation assay of NCM460 cells (*P<0.01). DM, diabetes mellitus; NDM, non-diabetes mellitus; n.s., not significant; PCNA, proliferating cell nuclear antigen; Con, control group; HG, high glucose.

Table I.

Clinicopathologic characteristics of the DM and NDM groups.

Table I.

Clinicopathologic characteristics of the DM and NDM groups.

CategoryDM group No. of patients%NDM group No. of patients%P-value
Total patients50 50
Age, median (range), years64 (42–74) 62 (40–76) 0.366
Body mass index, median (range), kg/m223.198 (18.026–34.949) 23.711 (17.715–29.936) 0.620
Sex 0.373a
  Male34683876
  Female16321224
Smoker >0.999b
  Current13261224
  Former3636
Alcohol use 0.163b
  Current102048
  Former2412
CC stage 0.598a
  I510612
  II16322142
  III19381734
  IV1020612
CC site 0.420a
  Left30602652
  Right20402448
CC differentiation 0.824a
  Good510714
  Moderate39783774
  Poor612612
Metformin use
  Yes2346
  No2754

a χ2 test was used;

b Fisher's exact test was used. DM, diabetes mellitus; NDM, non-DM; CC, colonic carcinoma. CC stage was characterized according to American Joint Committee on Cancer 8th Edition Staging (21). Right CC site consisted of cecum, hepatic flexure, ascending and transverse colon; left CC site comprised splenic flexure and descending colon.

IGF2BP2 knockdown decreases proliferation of colonic epithelium under diabetic conditions

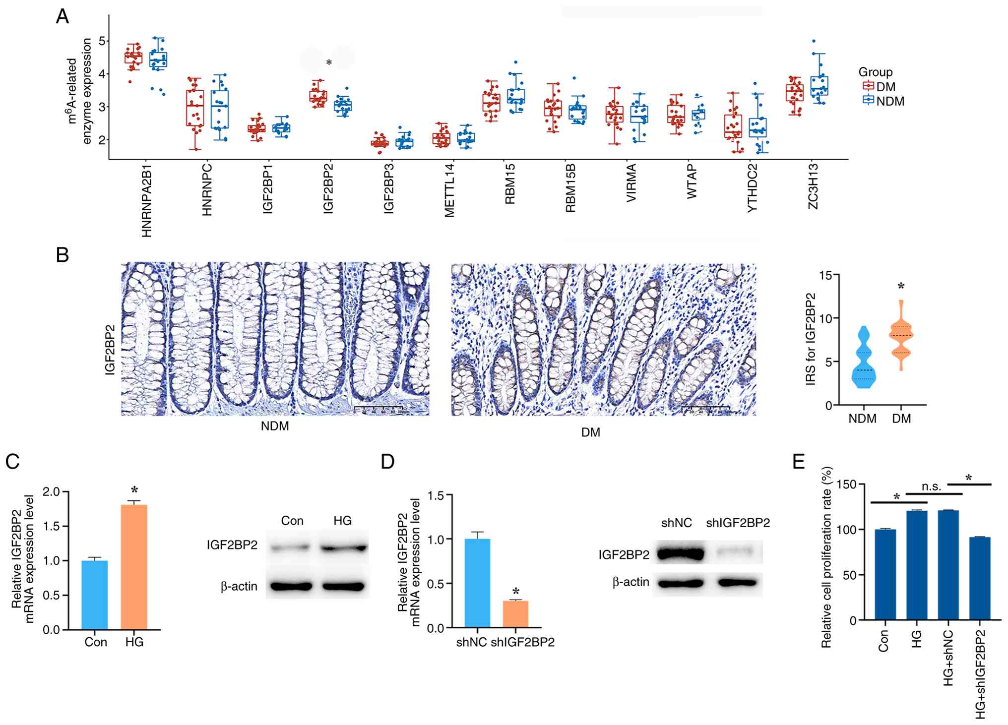
To investigate whether m6A modification contributed to the enhanced proliferation of colonic epithelium under T2DM conditions, sequence data from the GSE115313 dataset detailing the colonic epithelium of 23 patients with T2DM and 19 patients without T2DM or prediabetes were re-analyzed. Among the m6A-related enzymes analyzed, IGF2BP2 expression was significantly upregulated in colonic epithelium from patients with T2DM (P<0.01; Fig 2A; Table SI). This finding was validated by IHC, which demonstrated significantly higher IGF2BP2 expression in the DM group compared with the NDM group (NDM, 4 (range, 2–9); DM, 8 (range, 4–12); P<0.01; Fig. 2B). Consistently, IGF2BP2 expression was significantly elevated in NCM460 cells cultured under HG conditions compared with the control group (Fig. 2C). To knock down IGF2BP2, a specific shRNA was employed, with its efficiency validated in NCM460 cells under baseline conditions (Fig. 2D). Functionally, IGF2BP2 knockdown under HG conditions significantly reduced cell viability compared with the negative control group (Fig. 2E).

IGF2BP2 knockdown decreases
proliferation of colonic epithelium under diabetic conditions. (A)
Expression of m6A-related enzymes in colonic epithelium
of DM and NDM patients based on RNA sequencing data (GSE115313;
*P<0.01). (B) Representative immunohistochemical staining and
IRS analysis of IGF2BP2 expression in colonic epithelium from NDM
and DM patients (scale bar, 100 µm; *P<0.01). (C) IGF2BP2
expression in NCM460 cells under control and HG conditions
(*P<0.01). (D) IGF2BP2 knockdown efficiency in NCM460 cells
under baseline conditions by short hairpin RNA (*P<0.01). (E)
The effect of IGF2BP2 knockdown on viability of NCM460 cells under
HG conditions measured by Cell Counting Kit-8 assay (*P<0.01).
DM, diabetes mellitus; NDM, non-diabetes mellitus; n.s., not
significant; IRS, immunoreactive score; Con, control group; HG,
high glucose; IGF2BP2, insulin-like growth factor 2 mRNA binding
protein 2; shNC, short hairpin RNA negative control; shIGF2BP2,
short hairpin RNA targeting IGF2BP2; HNRNPA2B1, heterogeneous
nuclear ribonucleoproteins A2/B1; HNRNPC, heterogeneous nuclear
ribonucleoproteins C1/C2; IGF2BP1, insulin-like growth factor 2
mRNA-binding protein 1; IGF2BP3, insulin-like growth factor 2
mRNA-binding protein 3; METTL14, methyltransferase-like protein 14;
RBM15, RNA-binding protein 15; RBM15B, putative RNA-binding protein
15B; VIRMA, protein virilizer homolog; WTAP, pre-mRNA-splicing
regulator WTAP; YTHDC2, 3′-5′ RNA helicase YTHDC2; ZC3H13, zinc
finger CCCH domain-containing protein 13.

Figure 2.

IGF2BP2 knockdown decreases proliferation of colonic epithelium under diabetic conditions. (A) Expression of m6A-related enzymes in colonic epithelium of DM and NDM patients based on RNA sequencing data (GSE115313; *P<0.01). (B) Representative immunohistochemical staining and IRS analysis of IGF2BP2 expression in colonic epithelium from NDM and DM patients (scale bar, 100 µm; *P<0.01). (C) IGF2BP2 expression in NCM460 cells under control and HG conditions (*P<0.01). (D) IGF2BP2 knockdown efficiency in NCM460 cells under baseline conditions by short hairpin RNA (*P<0.01). (E) The effect of IGF2BP2 knockdown on viability of NCM460 cells under HG conditions measured by Cell Counting Kit-8 assay (*P<0.01). DM, diabetes mellitus; NDM, non-diabetes mellitus; n.s., not significant; IRS, immunoreactive score; Con, control group; HG, high glucose; IGF2BP2, insulin-like growth factor 2 mRNA binding protein 2; shNC, short hairpin RNA negative control; shIGF2BP2, short hairpin RNA targeting IGF2BP2; HNRNPA2B1, heterogeneous nuclear ribonucleoproteins A2/B1; HNRNPC, heterogeneous nuclear ribonucleoproteins C1/C2; IGF2BP1, insulin-like growth factor 2 mRNA-binding protein 1; IGF2BP3, insulin-like growth factor 2 mRNA-binding protein 3; METTL14, methyltransferase-like protein 14; RBM15, RNA-binding protein 15; RBM15B, putative RNA-binding protein 15B; VIRMA, protein virilizer homolog; WTAP, pre-mRNA-splicing regulator WTAP; YTHDC2, 3′-5′ RNA helicase YTHDC2; ZC3H13, zinc finger CCCH domain-containing protein 13.

MDK knockdown decreases the proliferation of colonic epithelial cells under diabetic conditions

Sequence data from dataset GSE115313 were analyzed to identify genes associated with the enhanced proliferation of colonic epithelial cells promoted by IGF2BP2. As an m6A reader, IGF2BP2 stabilizes target mRNAs (24), and its expression was elevated in colonic epithelium under T2DM conditions (Fig. 2C). Genes significantly upregulated (P<0.05; fold change >1.2) in patients with T2DM were therefore selected as candidates for further analysis. Among these, 27 genes were identified as showing positive correlated with IGF2BP2 expression in normal colonic epithelium based on GEPIA database. Additionally, 30 genes were predicted to interact with IGF2BP2 as RNA-binding targets in the StarBase database (Fig. 3A; Table SII). A total of 14 genes overlapped between the two datasets (Fig. 3A; Table SIII). Among these, MDK, which demonstrated a positive correlation with IGF2BP2 (R=0.41; P=8.9×10−16; Fig. 3B and C), was notable as it has been implicated in colonic carcinoma progression (25). IHC performed in the patient cohort showed significantly higher MDK expression the DM group compared with the NDM group [NDM, 6 (range, 3–9); DM, 8.5 (range, 6–12); P<0.01; Fig. 3D]. In vitro, MDK mRNA expression was significantly elevated in NCM460 cells under HG conditions relative to the control group, which was reflected in MDK protein expression that also showed a marked increase (Fig. 3E). The functional role of MDK was assessed using its inhibitor iMDK. Once its efficacy was confirmed under baseline settings (Fig. 3F), iMDK was applied to NCM460 cells under HG conditions, resulting a significant reduction in both colony formation and cell viability (Fig. 3G and H).

MDK knockdown decreases proliferation
of colonic epithelium under diabetic conditions. (A) Venn diagram
of candidate genes, where green represents genes predicted to
interact with IGF2BP2 and blue represents genes positively
correlated with IGF2BP2 expression. (B) Correlation between MDK and
IGF2BP2 expressions in colonic epithelium analyzed by the Gene
Expression Profiling Interactive Analysis database. (C) Predicted
interaction between MDK and IGF2BP2 using the StarBase database.
(D) Representative immunohistochemical staining and IRS analysis of
MDK expression in colonic epithelium from patients in the NDM and
DM groups (scale bar, 100 µm; *P<0.01). (E) MDK expressions in
NCM460 cells under Con and HG conditions (*P<0.01). (F)
Validation of MDK inhibition by iMDK under baseline conditions. (G
and H) Effects of iMDK on proliferation and viability of NCM460
cells under HG conditions, assessed by (G) colony formation and (H)
Cell Counting Kit-8 assay (*P<0.01). MDK, midkine; iMDK,
inhibitor of MDK; n.s., not significant; DM, diabetes mellitus;
NDM, non-diabetes mellitus; Con, control group; HG, high glucose;
IRS, immunoreactive score; IGF2BP2, insulin-like growth factor 2
mRNA binding protein 2.

Figure 3.

MDK knockdown decreases proliferation of colonic epithelium under diabetic conditions. (A) Venn diagram of candidate genes, where green represents genes predicted to interact with IGF2BP2 and blue represents genes positively correlated with IGF2BP2 expression. (B) Correlation between MDK and IGF2BP2 expressions in colonic epithelium analyzed by the Gene Expression Profiling Interactive Analysis database. (C) Predicted interaction between MDK and IGF2BP2 using the StarBase database. (D) Representative immunohistochemical staining and IRS analysis of MDK expression in colonic epithelium from patients in the NDM and DM groups (scale bar, 100 µm; *P<0.01). (E) MDK expressions in NCM460 cells under Con and HG conditions (*P<0.01). (F) Validation of MDK inhibition by iMDK under baseline conditions. (G and H) Effects of iMDK on proliferation and viability of NCM460 cells under HG conditions, assessed by (G) colony formation and (H) Cell Counting Kit-8 assay (*P<0.01). MDK, midkine; iMDK, inhibitor of MDK; n.s., not significant; DM, diabetes mellitus; NDM, non-diabetes mellitus; Con, control group; HG, high glucose; IRS, immunoreactive score; IGF2BP2, insulin-like growth factor 2 mRNA binding protein 2.

IGF2BP2 promotes proliferation of colonic epithelial cells by targeting MDK in an m6A-dependent manner

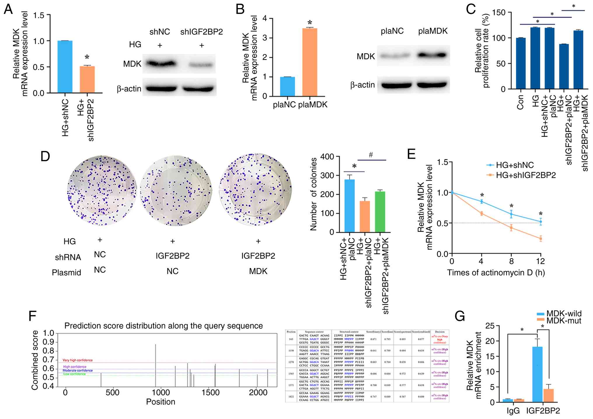
The interaction between IGF2BP2 and MDK was subsequently examined. IGF2BP2 knockdown under HG conditions significantly reduced MDK expression (Fig. 4A). To test if MDK downregulation mediated the effects of IGF2BP2 loss, a rescue experiment was performed. MDK was overexpressed via plasmid transfection and the efficiency was confirmed under baseline conditions in NCM460 cells (Fig. 4B). MDK overexpression partially rescued the suppression of proliferation induced by IGF2BP2 knockdown under HG conditions, as demonstrated by CCK-8 (Fig. 4C) and colony formation assays (Fig. 4D). Mechanically, the effect of IGF2BP2 on MDK transcript stability was further investigated and it was revealed that IGF2BP2 knockdown markedly reduced MDK mRNA stability at 4, 8 and 12 h (Fig. 4E). To predict potential m6A sites in MDK, the transcript sequence was analyzed using the prediction tool, SRAMP, which identified one site with very high confidence and five sites with high confidence (Fig. 4F). The top three predicted sites were mutated, and RIP enrichment analysis demonstrated that wild-type MDK mRNA was significantly enriched by IGF2BP2 compared with the IgG control, whereas enrichment was significantly lower in the mutant group than the wild-type group (Fig. 4G).

IGF2BP2 promotes proliferation of
colonic epithelial cells by targeting MDK in an
m6A-dependent manner. (A) MDK mRNA and protein
expression following IGF2BP2 knockdown under HG conditions
(*P<0.01). (B) Validation of MDK overexpression by plasmid
transfection under baseline conditions (*P<0.01). (C and D)
Effects of IGF2BP2 knockdown and MDK rescue on viability and
proliferation of NCM460 cells under HG conditions, assessed by (C)
Cell Counting Kit-8 and (D) colony formation assay (*P<0.01;
#P<0.05). (E) MDK mRNA stability measured by reverse
transcription-quantitative PCR following IGF2BP2 knockdown under HG
conditions (*P<0.01). (F) Predicted m6A sites in MDK
using the sequence-based RNA adenosine methylation site predictor
prediction tool. (G) RNA immunoprecipitation assay showing
enrichment of wild-type vs. mutant MDK mRNA by anti-IGF2BP2
antibody (*P<0.01). IGF2BP2, insulin-like growth factor 2 mRNA
binding protein 2; NC, negative control; shRNA, short hairpin RNA;
shNC, short hairpin RNA negative control; shIGF2BP2, short hairpin
RNA targeting IGF2BP2; MDK, midkine; HG, high glucose; plaNC,
negative control overexpression plasmid; plaMDK, MDK overexpression
plasmid; MDK-wild, wild-type MDK mRNA; MDK-mut, mutant MDK
mRNA.

Figure 4.

IGF2BP2 promotes proliferation of colonic epithelial cells by targeting MDK in an m6A-dependent manner. (A) MDK mRNA and protein expression following IGF2BP2 knockdown under HG conditions (*P<0.01). (B) Validation of MDK overexpression by plasmid transfection under baseline conditions (*P<0.01). (C and D) Effects of IGF2BP2 knockdown and MDK rescue on viability and proliferation of NCM460 cells under HG conditions, assessed by (C) Cell Counting Kit-8 and (D) colony formation assay (*P<0.01; #P<0.05). (E) MDK mRNA stability measured by reverse transcription-quantitative PCR following IGF2BP2 knockdown under HG conditions (*P<0.01). (F) Predicted m6A sites in MDK using the sequence-based RNA adenosine methylation site predictor prediction tool. (G) RNA immunoprecipitation assay showing enrichment of wild-type vs. mutant MDK mRNA by anti-IGF2BP2 antibody (*P<0.01). IGF2BP2, insulin-like growth factor 2 mRNA binding protein 2; NC, negative control; shRNA, short hairpin RNA; shNC, short hairpin RNA negative control; shIGF2BP2, short hairpin RNA targeting IGF2BP2; MDK, midkine; HG, high glucose; plaNC, negative control overexpression plasmid; plaMDK, MDK overexpression plasmid; MDK-wild, wild-type MDK mRNA; MDK-mut, mutant MDK mRNA.

Discussion

T2DM increases the risk of colonic carcinoma but exerts limited effects on tumor behavior once carcinoma has developed (26,27). This observation suggests that the driving influence of T2DM may occur primarily at the early stage of tumorigenesis (28). As the majority of cases of colonic carcinoma originate from aberrant crypt foci (29), pathological changes in the colonic epithelium of patients with T2DM may contribute to malignant transformation. However, few studies have directly examined epithelial proliferation in this context. In the present study, IHC staining of PCNA demonstrated that epithelial proliferation in colonic tissue from patients with T2DM was significantly higher compared with that from non-diabetic or prediabetic patients, consistent with previous findings (30). Hyperglycemia notably links T2DM to colonic carcinogenesis by acting as a key oncogenic driver that disrupts epigenetic stability and dysregulates core signaling pathways (22,31). Based on this rationale, the present study mimicked diabetic conditions in vitro by culturing NCM460 cells in media containing increasing concentrations of glucose and the maximal cell viability was observed at 450 mg/dl glucose, further supported by colony formation assay. This concentration was therefore applied as the HG condition in subsequent experiments to mimic the diabetic microenvironment.

m6A modification modulates RNA expression by influencing stability, translation, selective splicing, processing and maturation, thereby regulating cellular signaling and contributing to the modulation of cell proliferation (32). However, whether the expression of m6A-related enzymes is altered in the colonic epithelium of patients with T2DM has remained to be fully elucidated. Re-analysis of published RNA sequencing data revealed that IGF2BP2 expression was significantly elevated in patients with T2DM (13). This finding was further validated in a larger clinical cohort and in the human colonic epithelial NCM460 cell line cultured under T2DM-mimicking conditions. As an m6A reader, IGF2BP2 enhances the expression of target genes, thereby promoting cell proliferation and cancer progression (33–36). Furthermore, IGF2BP2 has been identified as a T2DM-associated gene (36). Nevertheless, to the best of our knowledge, its role in colonic epithelial hyperproliferation under T2DM conditions has not been previously defined. In the present study, IGF2BP2 knockdown significantly suppressed epithelial proliferation, indicating its functional role in tumorigenesis.

Subsequently, the downstream genes involved in IGF2BP2-mediated regulation of aberrant colonic epithelial proliferation under T2DM conditions were investigated. IGF2BP2 has been reported to stabilize target mRNAs post-translationally (37), and its expression was shown to be elevated in the present study. RNA sequencing data of colonic epithelium from a previous study were reviewed (13), and genes upregulated in colonic epithelium from patients with T2DM were selected for further analysis. Candidate genes were evaluated for positive correlation with IGF2BP2 expression using GEPIA database, and potential interactions with IGF2BP2 were predicted using the StarBase database. A total of 14 genes met both criteria, among which MDK was notable. MDK, a cytokine and growth factor, modulates antitumor immunity and the cell cycle and exerts tumor-promoting effects in several malignancies (38–40). In colonic cancer, high MDK expression has been associated with poor overall survival and immune tolerance, thereby facilitating carcinogenesis (25,41). However, to the best of our knowledge, its role in T2DM-associated epithelial proliferation has not been established. In the present study, MDK expression was significantly increased in colonic epithelium from patients with T2DM and in NCM460 cells cultured under HG conditions. Inhibition of MDK using iMDK under HG conditions significantly reduced both cell viability and colony formation in NCM460 cells. Collectively, these findings indicated that MDK expression was upregulated and contributed to the enhanced proliferation of colonic epithelium under T2DM conditions.

The interaction between IGF2BP2 and MDK was further investigated. Knockdown of IGF2BP2 led to decreased MDK expression, consistent with the aforementioned predictions that MDK and IGF2BP2 were functionally linked. Conversely, overexpression of MDK attenuated the proliferation-suppressive effect of IGF2BP2 knockdown under HG conditions, indicating that IGF2BP2 regulated proliferation through MDK. As an m6A reader, IGF2BP2 has been shown to stabilize target mRNAs (37). MDK mRNA stability analysis showed that IGF2BP2 knockdown significantly reduced MDK transcript stability. Bioinformatic predictions identified six putative m6A sites in MDK with high or very high confidence. RIP assays demonstrated the specific binding of IGF2BP2 to MDK mRNA, and this interaction was significantly impaired by mutagenesis of a subset of m6A sites. Collectively, these results demonstrated that IGF2BP2 promoted colonic epithelial proliferation by targeting MDK in an m6A-dependent manner.

Several limitations should be acknowledged in the present study. Primarily, the sample size for IHC detection was initially determined based on preliminary experimental results (data not shown), yielding a final cohort of 50 patients per group. Although this sample size was sufficient for the current findings, it remains inadequate for more detailed investigations. Limited research is available regarding factors that contribute to IGF2BP2 and MDK upregulation in colonic epithelium. Given that abnormal epithelial cell proliferation is closely related to colon carcinogenesis, together with the fact that T2DM and colonic carcinoma share several risk factors, such as tobacco use, alcohol consumption, excessive body weight and physical inactivity (42,43), future studies with larger cohorts are warranted to more effectively evaluate the impact of these variables on T2DM and colonic carcinoma and to control for potential confounding factors. Furthermore, in light of the documented effects of hypoglycemic medications, such as glucagon-like peptide-1 receptor agonists, metformin and insulin, on colonic epithelium (44–46), it would be valuable to perform subgroup analyses assessing the specific influences of these drugs. Secondly, although the present study established that MDK promoted the abnormal proliferation of colonic epithelial cells under T2DM conditions, the specific downstream mechanisms involved remained undefined. Previous research indicates that in malignancies, MDK interacts with several proliferation-related pathways, including the Wnt, MAPK and PI3K/AKT pathways (47). To further elucidate the mechanism of MDK action, future research could establish MDK-deficient T2DM models and apply diverse omics technologies, such as transcriptomics and proteomics, complemented by experimental validation to identify the key downstream target genes and functional processes involved.

In summary, the present study provided evidence that colonic epithelial proliferation was abnormally increased under T2DM conditions, both clinically and in vitro. The upregulation of IGF2BP2 was identified as a key driver of this effect, acting by binding to and stabilizing MDK mRNA in an m6A-dependent manner. These findings suggested that IGF2BP2 and MDK may represent potential therapeutic targets for controlling abnormal epithelial proliferation in T2DM, thereby reducing the risk of colonic carcinoma in this patient population.

Supplementary Material

Supporting Data

Acknowledgements

Not applicable.

Funding

The present study was supported by the Natural Science Foundation of Guangdong Province, China (grant no. 2023A1515010311).

Availability of data and materials

The data generated in the present study may be requested from the corresponding author.

Authors' contributions

JL contributed to the conceptualization and design of the study, drafted the initial manuscript, performed the in vitro experiments, coordinated revisions with all co-authors, provided overall supervision and guidance throughout the project and secured funding. QX participated in performing in vitro experiments, data collection, preliminary data analysis and manuscript preparation. JX performed bioinformatics analyses and collected and analyzed the clinical data. JL and QX confirm the authenticity of all the raw data. All authors read and approved the final version of the manuscript.

Ethics approval and consent to participate

The present study was approved by the Ethics Committee of Sun Yat-sen Memorial Hospital (approval no. SYSKY-2024-1040-01) with a waiver of informed consent.

Patient consent for publication

Not applicable.

Competing interests

The authors declare that they have no competing interests.

References

1 

NCD Risk Factor Collaboration (NCD-RisC), . Worldwide trends in diabetes prevalence and treatment from 1990 to 2022: A pooled analysis of 1108 population-representative studies with 141 million participants. Lancet. 404:2077–2093. 2024. View Article : Google Scholar : PubMed/NCBI

2 

Zhang YY, Li YJ, Xue CD, Li S, Gao ZN and Qin KR: Effects of T2DM on cancer progression: pivotal precipitating factors and underlying mechanisms. Front Endocrinol (Lausanne). 15:13960222024. View Article : Google Scholar : PubMed/NCBI

3 

Vekic J, Zeljkovic A, Stefanovic A, Giglio RV, Ciaccio M and Rizzo M: Diabetes and colorectal cancer risk: A new look at molecular mechanisms and potential role of novel antidiabetic agents. Int J Mol Sci. 22:124092021. View Article : Google Scholar : PubMed/NCBI

4 

Gharib E and Robichaud GA: From crypts to cancer: A holistic perspective on colorectal carcinogenesis and therapeutic strategies. Int J Mol Sci. 25:94632024. View Article : Google Scholar : PubMed/NCBI

5 

Wang SY, Li JY, Xu JH, Xia ZS, Cheng D, Zhong W, Lai Y, Yu T and Chen QK: Butyrate suppresses abnormal proliferation in colonic epithelial cells under diabetic state by targeting HMGB1. J Pharmacol Sci. 139:266–274. 2019. View Article : Google Scholar : PubMed/NCBI

6 

Jiang X, Liu B, Nie Z, Duan L, Xiong Q, Jin Z, Yang C and Chen Y: The role of m6A modification in the biological functions and diseases. Signal Transduct Target Ther. 6:742021. View Article : Google Scholar : PubMed/NCBI

7 

Yang Y, Hsu PJ, Chen YS and Yang YG: Dynamic transcriptomic m6A decoration: Writers, erasers, readers and functions in RNA metabolism. Cell Res. 28:616–624. 2018. View Article : Google Scholar : PubMed/NCBI

8 

Chen T, Ye W, Gao S, Li Y, Luan J, Lv X and Wang S: Emerging importance of m6A modification in liver cancer and its potential therapeutic role. Biochim Biophys Acta Rev Cancer. 1880:1892992025. View Article : Google Scholar : PubMed/NCBI

9 

Liu S, Liu M, Li Y and Song Q: N6-methyladenosine-dependent signaling in colorectal cancer: Functions and clinical potential. Crit Rev Oncol Hematol. 198:1043602024. View Article : Google Scholar : PubMed/NCBI

10 

Cheng C, Yu F, Yuan G and Jia J: Update on N6-methyladenosine methylation in obesity-related diseases. Obesity (Silver Spring). 32:240–251. 2024. View Article : Google Scholar : PubMed/NCBI

11 

Luo J, Xu T and Sun K: N6-Methyladenosine RNA modification in inflammation: Roles, mechanisms, and applications. Front Cell Dev Biol. 9:6707112021. View Article : Google Scholar : PubMed/NCBI

12 

Ren Y, Li Z, Li J, Liang R, Wang Z, Bai Y, Yang Y, Tang Q, Fu Y, Zhang X, et al: m6 A mRNA methylation: Biological features, mechanisms, and therapeutic potentials in type 2 diabetes mellitus. Obes Rev. 24:e136392023. View Article : Google Scholar : PubMed/NCBI

13 

Del Puerto-Nevado L, Minguez P, Corton M, Solanes-Casado S, Prieto I, Mas S, Sanz AB, Gonzalez-Alonso P, Villaverde C, Portal-Nuñez S, et al: Molecular evidence of field cancerization initiated by diabetes in colon cancer patients. Mol Oncol. 13:857–872. 2019. View Article : Google Scholar : PubMed/NCBI

14 

Tang Z, Li C, Kang B, Gao G, Li C and Zhang Z: GEPIA: A web server for cancer and normal gene expression profiling and interactive analyses. Nucleic Acids Res. 45:W98–W102. 2017. View Article : Google Scholar : PubMed/NCBI

15 

Li JH, Liu S, Zhou H, Qu LH and Yang JH: starBase v2.0: Decoding miRNA-ceRNA, miRNA-ncRNA and protein-RNA interaction networks from large-scale CLIP-Seq data. Nucleic Acids Res. 42:D92–D97. 2014. View Article : Google Scholar : PubMed/NCBI

16 

Fan R, Cui C, Kang B, Chang Z, Wang G and Cui Q: A combined deep learning framework for mammalian m6A site prediction. Cell Genom. 4:1006972024. View Article : Google Scholar : PubMed/NCBI

17 

American Diabetes Association Professional Practice Committee for Diabetes, . 2. diagnosis and classification of diabetes: Standards of care in diabetes-2026. Diabetes Care. 49:S27–S49. 2026. View Article : Google Scholar : PubMed/NCBI

18 

Koo CL, Kok LF, Lee MY, Wu TS, Cheng YW, Hsu JD, Ruan A, Chao KC and Han CP: Scoring mechanisms of p16INK4a immunohistochemistry based on either independent nucleic stain or mixed cytoplasmic with nucleic expression can significantly signal to distinguish between endocervical and endometrial adenocarcinomas in a tissue microarray study. J Transl Med. 7:252009. View Article : Google Scholar : PubMed/NCBI

19 

Livak KJ and Schmittgen TD: Analysis of relative gene expression data using real-time quantitative PCR and the 2(−Delta Delta C(T)) method. Methods. 25:402–408. 2001. View Article : Google Scholar : PubMed/NCBI

20 

Zhang Z, Xie Z, Lin J, Sun Z, Li Z, Yu W, Zeng Y, Ye G, Li J, Ye F, et al: The m6A methyltransferase METTL16 negatively regulates MCP1 expression in mesenchymal stem cells during monocyte recruitment. JCI Insight. 8:e1624362023. View Article : Google Scholar : PubMed/NCBI

21 

Weiser MR: AJCC 8th edition: Colorectal cancer. Ann Surg Oncol. 25:1454–1455. 2018. View Article : Google Scholar : PubMed/NCBI

22 

Li H, Li C, Zhang B and Jiang H: Lactoferrin suppresses the progression of colon cancer under hyperglycemia by targeting WTAP/m6A/NT5DC3/HKDC1 axis. J Transl Med. 21:1562023. View Article : Google Scholar : PubMed/NCBI

23 

Wu D, Hu D, Chen H, Shi G, Fetahu IS, Wu F, Rabidou K, Fang R, Tan L, Xu S, et al: Glucose-regulated phosphorylation of TET2 by AMPK reveals a pathway linking diabetes to cancer. Nature. 559:637–641. 2018. View Article : Google Scholar : PubMed/NCBI

24 

Liu S, Liao S, He J, Zhou Y and He Q: IGF2BP2: An m6A reader that affects cellular function and disease progression. Cell Mol Biol Lett. 30:432025. View Article : Google Scholar : PubMed/NCBI

25 

Kemper M, Hentschel W, Grass JK, Stüben BO, Konczalla L, Rawnaq T, Ghadban T, Izbicki JR and Reeh M: Serum Midkine is a clinical significant biomarker for colorectal cancer and associated with poor survival. Cancer Med. 9:2010–2018. 2020. View Article : Google Scholar : PubMed/NCBI

26 

Albai O, Frandes M, Timar B, Paun DL, Roman D and Timar R: Long-term risk of malignant neoplastic disorders in type 2 diabetes mellitus patients with metabolic syndrome. Diabetes Metab Syndr Obes. 13:1317–1326. 2020. View Article : Google Scholar : PubMed/NCBI

27 

Prieto I, Del Puerto-Nevado L, Gonzalez N, Portal-Nuñez S, Zazo S, Corton M, Minguez P, Gomez-Guerrero C, Arce JM, Sanz AB, et al: Colon cancer modulation by a diabetic environment: A single institutional experience. PLoS One. 12:e01723002017. View Article : Google Scholar : PubMed/NCBI

28 

Del Puerto-Nevado L, Santiago-Hernandez A, Solanes-Casado S, Gonzalez N, Ricote M, Corton M, Prieto I, Mas S, Sanz AB, Aguilera O, et al: Diabetes-mediated promotion of colon mucosa carcinogenesis is associated with mitochondrial dysfunction. Mol Oncol. 13:1887–1897. 2019. View Article : Google Scholar : PubMed/NCBI

29 

Chen C, Fu Q, Wang L, Tanaka S and Imajo M: Establishment of a novel mouse model of colorectal cancer by orthotopic transplantation. BMC Cancer. 25:4052025. View Article : Google Scholar : PubMed/NCBI

30 

Li JY, Yu T, Xia ZS, Chen GC, Yuan YH, Zhong W, Zhao LN and Chen QK: Enhanced proliferation in colorectal epithelium of patients with type 2 diabetes correlates with beta-catenin accumulation. J Diabetes Complications. 28:689–697. 2014. View Article : Google Scholar : PubMed/NCBI

31 

Vasconcelos-Dos-Santos A, Loponte HF, Mantuano NR, Oliveira IA, de Paula IF, Teixeira LK, de-Freitas-Junior JC, Gondim KC, Heise N, Mohana-Borges R, et al: Hyperglycemia exacerbates colon cancer malignancy through hexosamine biosynthetic pathway. Oncogenesis. 6:e3062017. View Article : Google Scholar : PubMed/NCBI

32 

Wei B, Zeng M, Yang J, Li S, Zhang J, Ding N and Jiang Z: N6-Methyladenosine RNA modification: A potential regulator of stem cell proliferation and differentiation. Front Cell Dev Biol. 10:8352052022. View Article : Google Scholar : PubMed/NCBI

33 

Shi R, Zhao R, Shen Y, Wei S, Zhang T, Zhang J, Shu W, Cheng S, Teng H and Wang H: IGF2BP2-modified circular RNA circCHD7 promotes endometrial cancer progression via stabilizing PDGFRB and activating JAK/STAT signaling pathway. Cancer Gene Ther. 31:1221–1236. 2024. View Article : Google Scholar : PubMed/NCBI

34 

Yi J, Peng F, Zhao J and Gong X: METTL3/IGF2BP2 axis affects the progression of colorectal cancer by regulating m6A modification of STAG3. Sci Rep. 13:172922023. View Article : Google Scholar : PubMed/NCBI

35 

Kessler SM, Laggai S, Barghash A, Schultheiss CS, Lederer E, Artl M, Helms V, Haybaeck J and Kiemer AK: IMP2/p62 induces genomic instability and an aggressive hepatocellular carcinoma phenotype. Cell Death Dis. 6:e18942015. View Article : Google Scholar : PubMed/NCBI

36 

Wang J, Chen L and Qiang P: The role of IGF2BP2, an m6A reader gene, in human metabolic diseases and cancers. Cancer Cell Int. 21:992021. View Article : Google Scholar : PubMed/NCBI

37 

Liu S, Liao S, He J, Zhou Y and He Q: IGF2BP2: An m6A reader that affects cellular function and disease progression. Cell Mol Biol Lett. 30:432025. View Article : Google Scholar : PubMed/NCBI

38 

Aller EJ, Nair HB, Vadlamudi RK and Viswanadhapalli S: Significance of midkine signaling in women's cancers: Novel biomarker and therapeutic target. Int J Mol Sci. 26:48092025. View Article : Google Scholar : PubMed/NCBI

39 

Yuan F, Wang Y, Yuan L, Tang T, Ye L, Li Y, Dai X and Cheng H: EGFRvIII-positive glioblastoma contributes to immune escape and malignant progression via the c-Fos-MDK-LRP1 axis. Cell Death Dis. 16:4532025. View Article : Google Scholar : PubMed/NCBI

40 

Munter D, de Faria FW, Richter M, Aranda-Pardos I, Hotfilder M, Walter C, Paga E, Inserte C, Albert TK, Roy R, et al: Multiomic analysis uncovers a continuous spectrum of differentiation and Wnt-MDK-driven immune evasion in hepatoblastoma. J Hepatol. 83:367–382. 2025. View Article : Google Scholar : PubMed/NCBI

41 

Hashimoto M, Kojima Y, Sakamoto T, Ozato Y, Nakano Y, Abe T, Hosoda K, Saito H, Higuchi S, Hisamatsu Y, et al: Spatial and single-cell colocalisation analysis reveals MDK-mediated immunosuppressive environment with regulatory T cells in colorectal carcinogenesis. EBioMedicine. 103:1051022024. View Article : Google Scholar : PubMed/NCBI

42 

Zou D, Xin X, Xu Y, Xu H and Xu T: A cross-sectional study on the association between physical activity and the risk of colon cancer based on NHANES 2007–2018. Sci Rep. 15:32972025. View Article : Google Scholar : PubMed/NCBI

43 

Cao J, Yan W, Ma X, Huang H and Yan H: Insulin-like growth factor 2 mRNA-binding protein 2-a potential link between type 2 diabetes mellitus and cancer. J Clin Endocrinol Metab. 106:2807–2818. 2021. View Article : Google Scholar : PubMed/NCBI

44 

Sun H, Shu J, Tang J, Li Y, Qiu J, Ding Z, Xuan B, Chen M, Gan C, Lin J, et al: GLP-1 receptor agonists alleviate colonic inflammation by modulating intestinal microbiota and the function of group 3 innate lymphoid cells. Immunology. 172:451–468. 2024. View Article : Google Scholar : PubMed/NCBI

45 

Wang R, Xie L, Jiang P, Hou Y, Li D and Wang W: Metformin may improve intestinal mucosal barrier function and help prevent and reverse colorectal cancer in mice. J Cancer. 16:3703–3711. 2025. View Article : Google Scholar : PubMed/NCBI

46 

Juarez-Vazquez CI, Gurrola-Diaz CM, Vargas-Guerrero B, Domínguez-Rosales JA, Rodriguez-Ortiz JF, Barros-Núñez P, Flores-Martínez SE, Sánchez-Corona J and Rosales-Reynoso MA: Insulin glargine affects the expression of Igf-1r, Insr, and Igf-1 genes in colon and liver of diabetic rats. Iran J Basic Med Sci. 21:489–494. 2018.PubMed/NCBI

47 

Yildirim B, Kulak K and Bilir A: Midkine: A cancer biomarker candidate and innovative therapeutic approaches. Eur J Breast Health. 20:167–177. 2024. View Article : Google Scholar : PubMed/NCBI

Related Articles

  • Abstract
  • View
  • Download
  • Twitter
Copy and paste a formatted citation
Spandidos Publications style
Li J, Xie Q and Xu J: N<sup>6</sup>‑methyladenosine reader insulin‑like growth factor 2 mRNA‑binding protein 2 promotes abnormal proliferation of colonic epithelial cells in type 2 diabetes mellitus by regulating midkine. Mol Med Rep 33: 108, 2026.
APA
Li, J., Xie, Q., & Xu, J. (2026). N<sup>6</sup>‑methyladenosine reader insulin‑like growth factor 2 mRNA‑binding protein 2 promotes abnormal proliferation of colonic epithelial cells in type 2 diabetes mellitus by regulating midkine. Molecular Medicine Reports, 33, 108. https://doi.org/10.3892/mmr.2026.13818
MLA
Li, J., Xie, Q., Xu, J."N<sup>6</sup>‑methyladenosine reader insulin‑like growth factor 2 mRNA‑binding protein 2 promotes abnormal proliferation of colonic epithelial cells in type 2 diabetes mellitus by regulating midkine". Molecular Medicine Reports 33.4 (2026): 108.
Chicago
Li, J., Xie, Q., Xu, J."N<sup>6</sup>‑methyladenosine reader insulin‑like growth factor 2 mRNA‑binding protein 2 promotes abnormal proliferation of colonic epithelial cells in type 2 diabetes mellitus by regulating midkine". Molecular Medicine Reports 33, no. 4 (2026): 108. https://doi.org/10.3892/mmr.2026.13818
Copy and paste a formatted citation
x
Spandidos Publications style
Li J, Xie Q and Xu J: N<sup>6</sup>‑methyladenosine reader insulin‑like growth factor 2 mRNA‑binding protein 2 promotes abnormal proliferation of colonic epithelial cells in type 2 diabetes mellitus by regulating midkine. Mol Med Rep 33: 108, 2026.
APA
Li, J., Xie, Q., & Xu, J. (2026). N<sup>6</sup>‑methyladenosine reader insulin‑like growth factor 2 mRNA‑binding protein 2 promotes abnormal proliferation of colonic epithelial cells in type 2 diabetes mellitus by regulating midkine. Molecular Medicine Reports, 33, 108. https://doi.org/10.3892/mmr.2026.13818
MLA
Li, J., Xie, Q., Xu, J."N<sup>6</sup>‑methyladenosine reader insulin‑like growth factor 2 mRNA‑binding protein 2 promotes abnormal proliferation of colonic epithelial cells in type 2 diabetes mellitus by regulating midkine". Molecular Medicine Reports 33.4 (2026): 108.
Chicago
Li, J., Xie, Q., Xu, J."N<sup>6</sup>‑methyladenosine reader insulin‑like growth factor 2 mRNA‑binding protein 2 promotes abnormal proliferation of colonic epithelial cells in type 2 diabetes mellitus by regulating midkine". Molecular Medicine Reports 33, no. 4 (2026): 108. https://doi.org/10.3892/mmr.2026.13818
Follow us
  • Twitter
  • LinkedIn
  • Facebook
About
  • Spandidos Publications
  • Careers
  • Cookie Policy
  • Privacy Policy
How can we help?
  • Help
  • Live Chat
  • Contact
  • Email to our Support Team