Spandidos Publications Logo
  • About
    • About Spandidos
    • Aims and Scopes
    • Abstracting and Indexing
    • Editorial Policies
    • Reprints and Permissions
    • Job Opportunities
    • Terms and Conditions
    • Contact
  • Journals
    • All Journals
    • Oncology Letters
      • Oncology Letters
      • Information for Authors
      • Editorial Policies
      • Editorial Board
      • Aims and Scope
      • Abstracting and Indexing
      • Bibliographic Information
      • Archive
    • International Journal of Oncology
      • International Journal of Oncology
      • Information for Authors
      • Editorial Policies
      • Editorial Board
      • Aims and Scope
      • Abstracting and Indexing
      • Bibliographic Information
      • Archive
    • Molecular and Clinical Oncology
      • Molecular and Clinical Oncology
      • Information for Authors
      • Editorial Policies
      • Editorial Board
      • Aims and Scope
      • Abstracting and Indexing
      • Bibliographic Information
      • Archive
    • Experimental and Therapeutic Medicine
      • Experimental and Therapeutic Medicine
      • Information for Authors
      • Editorial Policies
      • Editorial Board
      • Aims and Scope
      • Abstracting and Indexing
      • Bibliographic Information
      • Archive
    • International Journal of Molecular Medicine
      • International Journal of Molecular Medicine
      • Information for Authors
      • Editorial Policies
      • Editorial Board
      • Aims and Scope
      • Abstracting and Indexing
      • Bibliographic Information
      • Archive
    • Biomedical Reports
      • Biomedical Reports
      • Information for Authors
      • Editorial Policies
      • Editorial Board
      • Aims and Scope
      • Abstracting and Indexing
      • Bibliographic Information
      • Archive
    • Oncology Reports
      • Oncology Reports
      • Information for Authors
      • Editorial Policies
      • Editorial Board
      • Aims and Scope
      • Abstracting and Indexing
      • Bibliographic Information
      • Archive
    • Molecular Medicine Reports
      • Molecular Medicine Reports
      • Information for Authors
      • Editorial Policies
      • Editorial Board
      • Aims and Scope
      • Abstracting and Indexing
      • Bibliographic Information
      • Archive
    • World Academy of Sciences Journal
      • World Academy of Sciences Journal
      • Information for Authors
      • Editorial Policies
      • Editorial Board
      • Aims and Scope
      • Abstracting and Indexing
      • Bibliographic Information
      • Archive
    • International Journal of Functional Nutrition
      • International Journal of Functional Nutrition
      • Information for Authors
      • Editorial Policies
      • Editorial Board
      • Aims and Scope
      • Abstracting and Indexing
      • Bibliographic Information
      • Archive
    • International Journal of Epigenetics
      • International Journal of Epigenetics
      • Information for Authors
      • Editorial Policies
      • Editorial Board
      • Aims and Scope
      • Abstracting and Indexing
      • Bibliographic Information
      • Archive
    • Medicine International
      • Medicine International
      • Information for Authors
      • Editorial Policies
      • Editorial Board
      • Aims and Scope
      • Abstracting and Indexing
      • Bibliographic Information
      • Archive
  • Articles
  • Information
    • Information for Authors
    • Information for Reviewers
    • Information for Librarians
    • Information for Advertisers
    • Conferences
  • Language Editing
Spandidos Publications Logo
  • About
    • About Spandidos
    • Aims and Scopes
    • Abstracting and Indexing
    • Editorial Policies
    • Reprints and Permissions
    • Job Opportunities
    • Terms and Conditions
    • Contact
  • Journals
    • All Journals
    • Biomedical Reports
      • Information for Authors
      • Editorial Policies
      • Editorial Board
      • Aims and Scope
      • Abstracting and Indexing
      • Bibliographic Information
      • Archive
    • Experimental and Therapeutic Medicine
      • Information for Authors
      • Editorial Policies
      • Editorial Board
      • Aims and Scope
      • Abstracting and Indexing
      • Bibliographic Information
      • Archive
    • International Journal of Epigenetics
      • Information for Authors
      • Editorial Policies
      • Editorial Board
      • Aims and Scope
      • Abstracting and Indexing
      • Bibliographic Information
      • Archive
    • International Journal of Functional Nutrition
      • Information for Authors
      • Editorial Policies
      • Editorial Board
      • Aims and Scope
      • Abstracting and Indexing
      • Bibliographic Information
      • Archive
    • International Journal of Molecular Medicine
      • Information for Authors
      • Editorial Policies
      • Editorial Board
      • Aims and Scope
      • Abstracting and Indexing
      • Bibliographic Information
      • Archive
    • International Journal of Oncology
      • Information for Authors
      • Editorial Policies
      • Editorial Board
      • Aims and Scope
      • Abstracting and Indexing
      • Bibliographic Information
      • Archive
    • Medicine International
      • Information for Authors
      • Editorial Policies
      • Editorial Board
      • Aims and Scope
      • Abstracting and Indexing
      • Bibliographic Information
      • Archive
    • Molecular and Clinical Oncology
      • Information for Authors
      • Editorial Policies
      • Editorial Board
      • Aims and Scope
      • Abstracting and Indexing
      • Bibliographic Information
      • Archive
    • Molecular Medicine Reports
      • Information for Authors
      • Editorial Policies
      • Editorial Board
      • Aims and Scope
      • Abstracting and Indexing
      • Bibliographic Information
      • Archive
    • Oncology Letters
      • Information for Authors
      • Editorial Policies
      • Editorial Board
      • Aims and Scope
      • Abstracting and Indexing
      • Bibliographic Information
      • Archive
    • Oncology Reports
      • Information for Authors
      • Editorial Policies
      • Editorial Board
      • Aims and Scope
      • Abstracting and Indexing
      • Bibliographic Information
      • Archive
    • World Academy of Sciences Journal
      • Information for Authors
      • Editorial Policies
      • Editorial Board
      • Aims and Scope
      • Abstracting and Indexing
      • Bibliographic Information
      • Archive
  • Articles
  • Information
    • For Authors
    • For Reviewers
    • For Librarians
    • For Advertisers
    • Conferences
  • Language Editing
Login Register Submit
  • This site uses cookies
  • You can change your cookie settings at any time by following the instructions in our Cookie Policy. To find out more, you may read our Privacy Policy.

    I agree
Search articles by DOI, keyword, author or affiliation
Search
Advanced Search
presentation
Molecular Medicine Reports
Join Editorial Board Propose a Special Issue
Print ISSN: 1791-2997 Online ISSN: 1791-3004
Journal Cover
May-2026 Volume 33 Issue 5

Full Size Image

Sign up for eToc alerts
Recommend to Library

Journals

International Journal of Molecular Medicine

International Journal of Molecular Medicine

International Journal of Molecular Medicine is an international journal devoted to molecular mechanisms of human disease.

International Journal of Oncology

International Journal of Oncology

International Journal of Oncology is an international journal devoted to oncology research and cancer treatment.

Molecular Medicine Reports

Molecular Medicine Reports

Covers molecular medicine topics such as pharmacology, pathology, genetics, neuroscience, infectious diseases, molecular cardiology, and molecular surgery.

Oncology Reports

Oncology Reports

Oncology Reports is an international journal devoted to fundamental and applied research in Oncology.

Experimental and Therapeutic Medicine

Experimental and Therapeutic Medicine

Experimental and Therapeutic Medicine is an international journal devoted to laboratory and clinical medicine.

Oncology Letters

Oncology Letters

Oncology Letters is an international journal devoted to Experimental and Clinical Oncology.

Biomedical Reports

Biomedical Reports

Explores a wide range of biological and medical fields, including pharmacology, genetics, microbiology, neuroscience, and molecular cardiology.

Molecular and Clinical Oncology

Molecular and Clinical Oncology

International journal addressing all aspects of oncology research, from tumorigenesis and oncogenes to chemotherapy and metastasis.

World Academy of Sciences Journal

World Academy of Sciences Journal

Multidisciplinary open-access journal spanning biochemistry, genetics, neuroscience, environmental health, and synthetic biology.

International Journal of Functional Nutrition

International Journal of Functional Nutrition

Open-access journal combining biochemistry, pharmacology, immunology, and genetics to advance health through functional nutrition.

International Journal of Epigenetics

International Journal of Epigenetics

Publishes open-access research on using epigenetics to advance understanding and treatment of human disease.

Medicine International

Medicine International

An International Open Access Journal Devoted to General Medicine.

Journal Cover
May-2026 Volume 33 Issue 5

Full Size Image

Sign up for eToc alerts
Recommend to Library

  • Article
  • Citations
    • Cite This Article
    • Download Citation
    • Create Citation Alert
    • Remove Citation Alert
    • Cited By
  • Similar Articles
    • Related Articles (in Spandidos Publications)
    • Similar Articles (Google Scholar)
    • Similar Articles (PubMed)
  • Download PDF
  • Download XML
  • View XML
Article Open Access

Dexmedetomidine protects against myocardial ischemia reperfusion injury by inhibiting the TLR2‑NF‑κB pathway in diabetic mice

  • Authors:
    • Zhengjie Chen
    • Liangyu Zheng
    • Gang Chen
  • View Affiliations / Copyright

    Affiliations: Department of Anesthesiology, Sir Run Run Shaw Hospital, School of Medicine, Zhejiang University, Hangzhou, Zhejiang 310016, P.R. China
    Copyright: © Chen et al. This is an open access article distributed under the terms of Creative Commons Attribution License.
  • Article Number: 130
    |
    Published online on: March 6, 2026
       https://doi.org/10.3892/mmr.2026.13840
  • Expand metrics +
Metrics: Total Views: 0 (Spandidos Publications: | PMC Statistics: )
Metrics: Total PDF Downloads: 0 (Spandidos Publications: | PMC Statistics: )
Cited By (CrossRef): 0 citations Loading Articles...

This article is mentioned in:


Abstract

Myocardial cells in patients with diabetes mellitus (DM) experience more severe reperfusion injury following heart ischemia compared with those in patients without DM. The inflammatory response plays a key role in the process of myocardial ischemia‑reperfusion (I/R) injury in diabetic patients. Dexmedetomidine (DEX) exhibits anti‑inflammatory properties, indicating it is an effective treatment for diabetic myocardial I/R injury. C57BL/6 mice underwent 30 min of myocardial ischemia followed by 2 h of reperfusion. H9c2 cardiomyocytes were subjected to oxygen‑glucose deprivation/reoxygenation (OGD/R) injury. DEX was administered at the onset of myocardial reperfusion in the mice or during reoxygenation of the H9c2 cells. Additionally, in an in vitro experiment, the Toll like receptor (TLR) 2 agonist Pam3CSK4 (PAM) was co‑administered with DEX. Analysis of in vivo data demonstrated that DEX reduced serum inflammatory factor levels, myocardial infarction area and structural tissue damage following myocardial I/R in diabetic mice. Immunohistochemical staining and western blot analysis revealed that DEX decreased TLR2 expression after myocardial I/R in these mice. Western blot analysis also demonstrated that DEX reduced the expression of NF‑κB and TNF‑α. Analysis of in vitro data indicated that DEX increased the viability of H9c2 cells after OGD/R under high‑glucose conditions. DEX achieved this by inhibiting NF‑κB activation through downregulation of TLR2 expression, thereby reducing the inflammatory response. However, the effects of DEX in H9c2 cells were reversed by the application of the TLR2 agonist PAM. DEX may have protected the hearts of diabetic mice from I/R injury by reducing inflammation through the downregulation of the TLR2 signaling pathway.

Introduction

Diabetes mellitus (DM) is a metabolic disease, and its high incidence has attracted worldwide attention. Type 2 DM accounts for >95% of all cases of DM (1). DM is a recognized factor that leads to poor prognosis in patients with acute myocardial infarction (AMI) (2). Patients with DM have an increased risk of ischaemic heart disease and an increased mortality rate due to myocardial infarction (3,4). Compared with those of non-diabetic patients, the hearts of patients with DM are more sensitive to reperfusion injury (5). After reperfusion therapy, diabetic patients often experience more severe reperfusion injury (6). Numerous factors affect the occurrence and development of diabetic myocardial ischemia-reperfusion (I/R) injury, including the course of DM, myocardial mitochondrial dysfunction, cardiac endothelial barrier function and myocardial microangiopathy (7,8). As the understanding of diabetic myocardial I/R damage has deepened, researchers have found that the development of this disease involves multiple factors and multiple processes, among which inflammation and oxidative stress play key roles (9). Hyperglycaemia aggravates inflammation and is among the main factors that increase diabetic I/R damage (10). Therefore, reducing myocardial I/R damage in patients with DM has become a major challenge faced by clinicians (11).

The main obstacle of I/R injury is the positive feedback loop between inflammation and cardiomyocyte death: The interaction of leukocytes with cardiomyocytes and endothelial cells leads to cardiomyocyte death, which activates and attracts leukocytes and releases cytokines (12). Toll-like receptors (TLRs) are pattern recognition receptors and play an important role in the induction of innate immunity and the inflammatory response (13). TLRs are activated by adaptor proteins and associated kinases for intracellular signal transduction. These kinases cause further activation of downstream kinases, including IκB-α kinase, an inhibitor of NF-κB, leading to the release of NF-κB, the translocation of NF-κB to the nucleus and an increase in inflammatory cytokine gene expression, resulting in a proinflammatory response (14). At present, an increasing number of studies have shown that TLR2 plays a key role in myocardial I/R (15,16). A study by Favre et al (17) demonstrated that the myocardial infarction area in TLR2-knockout mice after 30 min of ischemia and 60 min of reperfusion was reduced compared with that of mice without TLR2 knockout. Therefore, the present study aimed to explore whether the TLR2-NF-κB pathway is involved in the process of myocardial I/R in diabetic mice to further explore feasible protective measures.

Dexmedetomidine (DEX) is a highly selective α2 adrenergic receptor agonist with a favorable sedative effect that does not cause respiratory depression (18). Studies have suggested that DEX has a protective effect against I/R injury (19,20). Specifically, DEX protects organs during injury, inhibits proinflammatory signal transduction pathways and reduces cell death. Several studies have indicated that DEX can treat I/R damage in the context of DM (21,22). Cheng et al (23) suggested that DEX postprocessing increased the phosphorylation of GSK-3β in the hearts of diabetic rats by activating the PI3K/Akt signalling pathway, thereby inhibiting apoptosis and oxidative stress of the myocardium and reducing myocardial I/R injury. Li et al (24) demonstrated that DEX reduced myocardial I/R injury in DM rats, which was associated with the inhibition of endoplasmic reticulum stress-induced cardiomyocyte apoptosis. The diabetic myocardial I/R injury process is complex, and additional mechanisms by which DEX can treat DM myocardial I/R injury still need to be further studied. At present, to the best of our knowledge, DEX has not been reported to reduce myocardial I/R injury in diabetic mice by inhibiting TLR2-mediated inflammation.

Therefore, the present study aimed to determine the mechanism by which DEX regulates the TLR2 signalling pathway during myocardial I/R injury in the context of DM. It was hypothesized that DEX exerts its cardioprotective effect by downregulating the TLR2 signalling pathway to inhibit inflammation.

Materials and methods

Animals

A total of 42 male C57BL/6 mice (age, 4 weeks old; 16–18 g) were purchased from Hangzhou Ziyuan Laboratory Animal Technology Co., Ltd. and raised in a specific pathogen-free environment at the Animal Experiment Center of Sir Run Run Shaw Hospital, with free access to water and feed (constant temperature, 24–26°C; constant humidity, 55–60%, 12:12 h day:night cycle). The animal experimental protocol was approved (approval no. SRRSH202104015) by and agreed upon by the Experimental Animal Ethics Committee of Sir Run Run Shaw Hospital (Hangzhou, China). All animal protocols followed in accordance with the ARRIVE guidelines.

Establishment of a diabetic mouse model

Male C57BL/6 mice were given free access to a standard diet for 7 days and fed a high-fat diet (HFD; containing 60% energy from fat, 20% energy from carbohydrates and 20% energy from protein) for 4 weeks. After 12 h of fasting, mice received intraperitoneal injections of streptozotocin (STZ; MilliporeSigma) dissolved in 0.1 M citrate buffer (pH 4.5) at a dose of 50 mg/kg body weight for 2 consecutive days. At 3 days and 1 week after STZ injection, fasting blood glucose was measured through the tail vein. Mice with a blood glucose level >11.1 mM were defined as having DM.

Experimental groups

Diabetic mice were randomly assigned to three groups (n=14 per group): Diabetic sham (SHAM), I/R and DEX-treated I/R (DEX). Mice in the SHAM and I/R groups received an equal volume of saline via continuous intravenous infusion. In the DEX group, DEX (Jiangsu Hengrui Pharmaceutical Co., Ltd.) was dissolved in saline and administered via continuous intravenous infusion at 6 µg/kg/h, initiated immediately at the onset of reperfusion and maintained throughout the 2-h reperfusion period (no loading dose). The selected dose was based on the clinically relevant maintenance infusion range of DEX and on body surface area-based interspecies dose conversion, as previously described (25,26). A total of seven mice per group were used for infarct size measurement, and the remaining seven were used for other experiments.

Establishment of a myocardial I/R mouse model

The mice continued HFD eating for 4 weeks (until they grew to 9 weeks old). The mice were intraperitoneally anaesthetized with sodium pentobarbital (50 mg/kg; i.p.) and perioperative analgesia was provided with sufentanil (20 µg/kg, i.v.) (27,28). Anaesthetic and analgesic depth was continuously assessed during surgery, and additional sufentanil was administered if nociceptive reflexes or movement responses to surgical stimulation were observed. After tracheal intubation, an animal ventilator was used for mechanical ventilation (tidal volume, 20 ml/kg; frequency, 100 beats/min; HX-300). Body temperature was continuously monitored using a rectal probe and maintained at 37.0±0.5°C with a heating pad. Peripheral oxygen saturation was continuously monitored using a pulse oximeter throughout the procedure. The right external jugular vein was opened, and a PE10 catheter was inserted. After the heart was exposed, the left anterior descending coronary artery was ligated 2 mm below the left auricle with a 6–0 silk suture. A small polypropylene tube was placed between the ligature and the anterior descending branch of the left coronary artery. Ischemia was confirmed by observing the change in colour of the myocardial tissue in the ischemic area (the normal myocardium was pink, and the ischemic myocardium was pale). Reperfusion was achieved by loosening the knot. The artery was occluded for 30 min by tightening the ligature. After 30 min of ischemia, the ligature was loosened to allow reperfusion for 2 h. Mice in the SHAM group underwent the same surgical procedures, apart from tying the 6–0 silk suture. At the end of reperfusion, mice were euthanized by an overdose of sodium pentobarbital (100 mg/kg; intraperitoneally). Mortality was confirmed by the absence of respiration and cardiac activity, after which terminal blood collection and tissue harvesting were performed.

Infarct size determination

At the end of the experiment, the silk thread was ligated again. A 2% Evans blue solution (2 ml; Beijing Solarbio Science & Technology Co., Ltd.) was infused from the catheter. The left ventricular risk area was identified from the normal myocardium by the absence of blue staining. The heart was then frozen at −20°C for 30 min and cut into 2-mm-thick slices parallel to the atrioventricular groove. The heart slices were then incubated with 1% triphenyltetrazolium chloride (MilliporeSigma) in 0.1 M phosphate buffer (pH 7.4) at 37°C for 30 min. The infarcted tissue in the area at risk (AAR) was stained white, and the non-infarcted tissue was stained red. After 24 h of fixation with 4% paraformaldehyde, the infarct size was analysed using Adobe Photoshop CC 2017 (Adobe).

Detection of IL-6, IL-10 and MCP-1 by ELISA

After 120 min of reperfusion, blood was collected from the abdominal aorta and centrifuged at ~10,000 × g for 10 min at 4°C. To assess the early systemic inflammatory response, the supernatant was collected and serum levels of interleukin-6 (IL-6), interleukin-10 (IL-10) and monocyte chemoattractant protein-1 (MCP-1) were measured by ELISA using commercial kits: Mouse IL-6 ELISA Kit (Cat. No. F10830), Mouse IL-10 ELISA Kit (Cat. No. F1087), and Mouse MCP-1 ELISA Kit (Cat. No. F11130) (Shanghai Xitang Biological Technology Co., Ltd.) according to the manufacturer's instructions.

Pathological examination

After blood collection, mice were euthanized with a high dose of anesthetic. Cardiac tissue was fixed in 4% paraformaldehyde at 4°C overnight, dehydrated, paraffin-embedded, sectioned to 5-µm thickness and mounted on slides. The paraffin-embedded sections were stained with H&E according to the procedure recommended by the supplier (Beyotime Institute of Biotechnology). Images were observed and acquired using a light microscope (Nikon Corporation).

Immunohistochemistry assay

Sections were deparaffinized and rehydrated in xylene and ethanol, followed by antigen retrieval by microwave in 0.1 mol/l citrate buffer, and then placed in 3% hydrogen peroxide solution (29). After blocking with 2.5% BSA (MilliporeSigma) at room temperature for 1 h, sections were incubated with anti-TLR2 (1:200; cat. no. Ab209216; Abcam) overnight at 4°C, followed by secondary antibody (1:200; Santa Cruz Biotechnology, Inc.). Stained with 3,3′-diaminobenzidine tetrahydrochloride (DAB; Beijing Zhongshan Jinqiao Biotechnology Co., Ltd.), then dehydrated in ethanolic xylene and sealed in neutral resin. Images were captured under a light microscope (Nikon Corporation).

Western blot assay

Cardiac tissue was cut into small pieces, placed in cold RIPA buffer (MilliporeSigma) containing protease inhibitors, homogenized, centrifuged at ~13,000 × g for 20 min at 4°C. The total protein concentration was quantified by using a BCA protein assay kit (Thermo Fisher Scientific, Inc.). Equal amounts of protein (30 µg/lane) were separated by 10% SDS-polyacrylamide gel electrophoresis and transferred to PVDF membranes. The membranes were blocked with 5% skim milk for 2 h, then incubated in primary antibodies overnight (TLR2 (1:1,000; cat. no. Ab209216; Abcam), NF-κB P65 (1:1,000; cat. no. Ab7970; Abcam), TNF-α (1:1,000; cat. no. Ab6671; Abcam), IκB-α (1:1,000, cat. no. 4814; Cell Signaling Technology, Inc.) and β-actin (1:1,000, cat. no. 4970; Cell Signaling Technology, Inc.). Bands were detected with a secondary antibody conjugated to horseradish peroxidase (1:10,000; cat. no. BL003A; Biosharp Life Sciences) and incubated for 2 h at room temperature. The signals were visualized by enhanced chemiluminescence reagents (Thermo Fisher Scientific, Inc.). The gray value was calculated using ImageJ software (version 1.52k; National Institutes of Health), and the ratio of the optical density of each target band to the optical density of the internal reference protein band was used as the result of statistical analysis.

Cell culture and H/R cell model preparation

H9c2 cardiomyocytes, a rat embryonic myocardial cell line, were purchased from the Cell Bank of the Chinese Academy of Sciences. Cells were cultured in DMEM supplemented with 10% fetal bovine serum (FBS; Gibco, Thermo Fisher Scientific, Inc.), streptomycin and penicillin. All the experimental cells were grown in a 95% air and 5% CO2 in a 37°C incubator. Cells were used for experiments when they reach 70–80% confluency according to the experimental design.

H9c2 cells were adapted to low glucose DMEM and stimulated with 33 mM high glucose (HG) for 24 h to simulate hyperglycemia. Cells were exposed to hypoxic conditions (95% N2 and 5% CO2) for 3 h in medium without glucose and serum. Following hypoxia, cells were reoxygenated in high or low glucose medium under normoxic conditions (reoxygenation) for 6 h to simulate reperfusion. DEX or Pam3CSK4 (PAM; 0.5µM; InvivoGen) was added to the media at the same time.

Determining the optimal concentration of DEX and assess whether DEX alleviates hypoxia and reoxygenation damage in the context of HG

The cells were divided into five groups: The control group (CON), HG group, oxygen-glucose deprivation and reoxygenation group (OGD), HG + OGD group and HG + OGD + DEX group. In the HG + OGD + DEX group, cells were treated with 0.01, 0.1, 1, 10 and 100 µM DEX for 6 h after 3 h of hypoxia.

Effect of DEX on hypoxia and reoxygenation damage by inhibiting TLR2 expression

Cells were divided into four groups: The HG group, HG + OGD group, HG + OGD + DEX group and HG + OGD + DEX + PAM group. After 3 h of hypoxia, 1 µM DEX or 1 µM DEX + 0.5 µM PAM was added to the reoxygenated medium for incubation for 6 h.

Cell Counting Kit-8 (CCK-8) assay

Cell viability was assessed by CCK-8 assay (Dojindo Laboratories, Inc.). H9c2 cells were seeded in 96-well plates at a density of 1×10^4 cells/well and allowed to adhere overnight before treatment. The cells were processed by modelling procedure. Subsequently, the cells were treated with 100 µl of CCK-8 solution at 37°C for 1–3 h. The absorbance at 450 nm was read with a microplate reader (Bio-Rad Laboratories, Inc.).

Immunofluorescence

H9c2 cells were seeded onto slides and modeled as aforementioned. Cells were fixed in 4% paraformaldehyde at room temperature for 15 min, permeabilized with 0.1% Triton X-100 for 15 min and blocked with BSA at room temperature for 30 min. The samples were incubated overnight at 4°C with primary rabbit anti-NF-κB p65 antibody (1:100; cat. no. Ab7970; Abcam). DyLight 594-conjugated donkey anti-rabbit IgG (1:200; Jackson ImmunoResearch Laboratories, Inc.) was used as secondary antibody. Cells were stained with DAPI (1 µg/ml; Beyotime Institute of Biotechnology) at room temperature. Immunofluorescence was observed and captured using a Nikon epifluorescence microscope (Nikon Corporation).

Western blotting of cellular proteins

Proteins were isolated from cells, and a large volume of proteins was loaded, electrophoresed and transferred to PVDF membranes. The expression of TLR2, NF-κB, TNF-α and β-actin was detected using the same protocol as aforementioned for the analysis of mouse myocardial tissue.

Statistical analysis

The data are shown as the mean ± standard deviation. Differences between groups were determined by one-way analysis of variance followed by Dunnett's or Tukey's post hoc test. P<0.05 was considered to indicate a statistically significant difference. GraphPad Prism 7.0 (Dotmatics) and SPSS 21.0 (IBM Corp.) were applied for data analysis.

Results

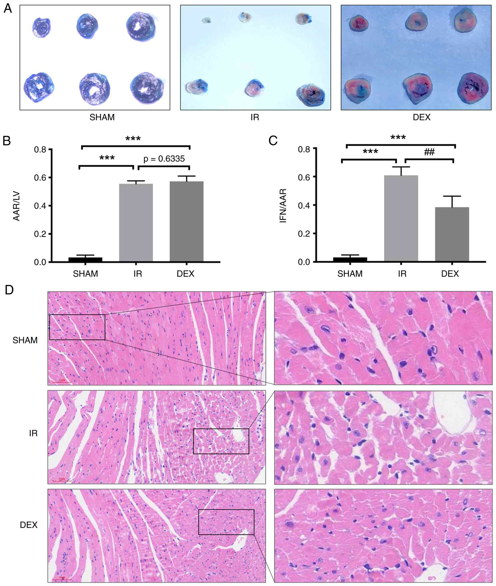
DEX protects against I/R-induced myocardial injury in diabetic mice

To examine the effects of DEX on I/R-induced myocardial injury in diabetic mice, myocardial tissue injury in diabetic mice was detected by Evans blue/TTC double staining and H&E staining. DEX significantly reduced the area of myocardial infarction induced by I/R in diabetic mice (Fig. 1A). Evans blue/TTC double staining demonstrated that the AAR/left ventricular (LV) area was not different between the DEX group and the I/R group (Fig. 1B). DEX significantly reduced the ratio of the infarct region/AAR caused by I/R compared with that in the myocardial I/R group of diabetic mice (Fig. 1C). H&E staining demonstrated that in the I/R group, myocardial fibres were disordered and broken and interstitial enlargement, oedema and the necrosis of myocardial cells were observed, accompanied by round, dissolved or absent nuclei. These morphological changes were reversed in the DEX group. H&E staining further revealed that DEX improved the morphology of cardiomyocytes after I/R (Fig. 1D).

DEX protects against I/R-induced
myocardial injury in diabetic mice. (A) Evans blue/TTC double
staining of the myocardium in diabetic mice. The white part
represents ischaemic infarcted myocardium, the red part represents
ischaemic non-infarcted myocardium and the blue part represents
normal myocardium. (B) Quantification of the area at risk/left
ventricular area. (C) Quantification of the infarct region/area at
risk. (D) Representative images of cardiomyocytes stained with
H&E. Scale bar, 60 µm. Compared with the SHAM group,
***P<0.001; compared with the I/R group, ##P<0.01;
n=6. IR, ischemia-reperfusion.

Figure 1.

DEX protects against I/R-induced myocardial injury in diabetic mice. (A) Evans blue/TTC double staining of the myocardium in diabetic mice. The white part represents ischaemic infarcted myocardium, the red part represents ischaemic non-infarcted myocardium and the blue part represents normal myocardium. (B) Quantification of the area at risk/left ventricular area. (C) Quantification of the infarct region/area at risk. (D) Representative images of cardiomyocytes stained with H&E. Scale bar, 60 µm. Compared with the SHAM group, ***P<0.001; compared with the I/R group, ##P<0.01; n=6. IR, ischemia-reperfusion.

DEX decreases the levels of IL-6 and MCP-1 and increases the level of IL-10 in diabetic mice

ELISA was used to detect the levels of IL-6, IL-10 and MCP-1 in the serum. DEX reduced the increase in the inflammatory factors IL-6 and MCP-1 induced by I/R (Fig. 2A and C). Furthermore, DEX significantly increased the level of the anti-inflammatory factor IL-10 and inhibited the inflammatory response caused by I/R (Fig. 2B).

Effects of DEX on the levels of IL-6,
IL-10 and MCP-1 in diabetic mice. (A-C) Statistical representations
of the serum levels of IL-6, IL-10 and MCP-1, respectively.
Compared with SHAM group, *P<0.05 and ***P<0.001; Compared
with IR group, #P<0.05, ##P<0.01, n=5.
DEX, dexmedetomidine. MCP-1, Monocyte Chemoattractant Protein-1;
IR, ischemia-reperfusion.

Figure 2.

Effects of DEX on the levels of IL-6, IL-10 and MCP-1 in diabetic mice. (A-C) Statistical representations of the serum levels of IL-6, IL-10 and MCP-1, respectively. Compared with SHAM group, *P<0.05 and ***P<0.001; Compared with IR group, #P<0.05, ##P<0.01, n=5. DEX, dexmedetomidine. MCP-1, Monocyte Chemoattractant Protein-1; IR, ischemia-reperfusion.

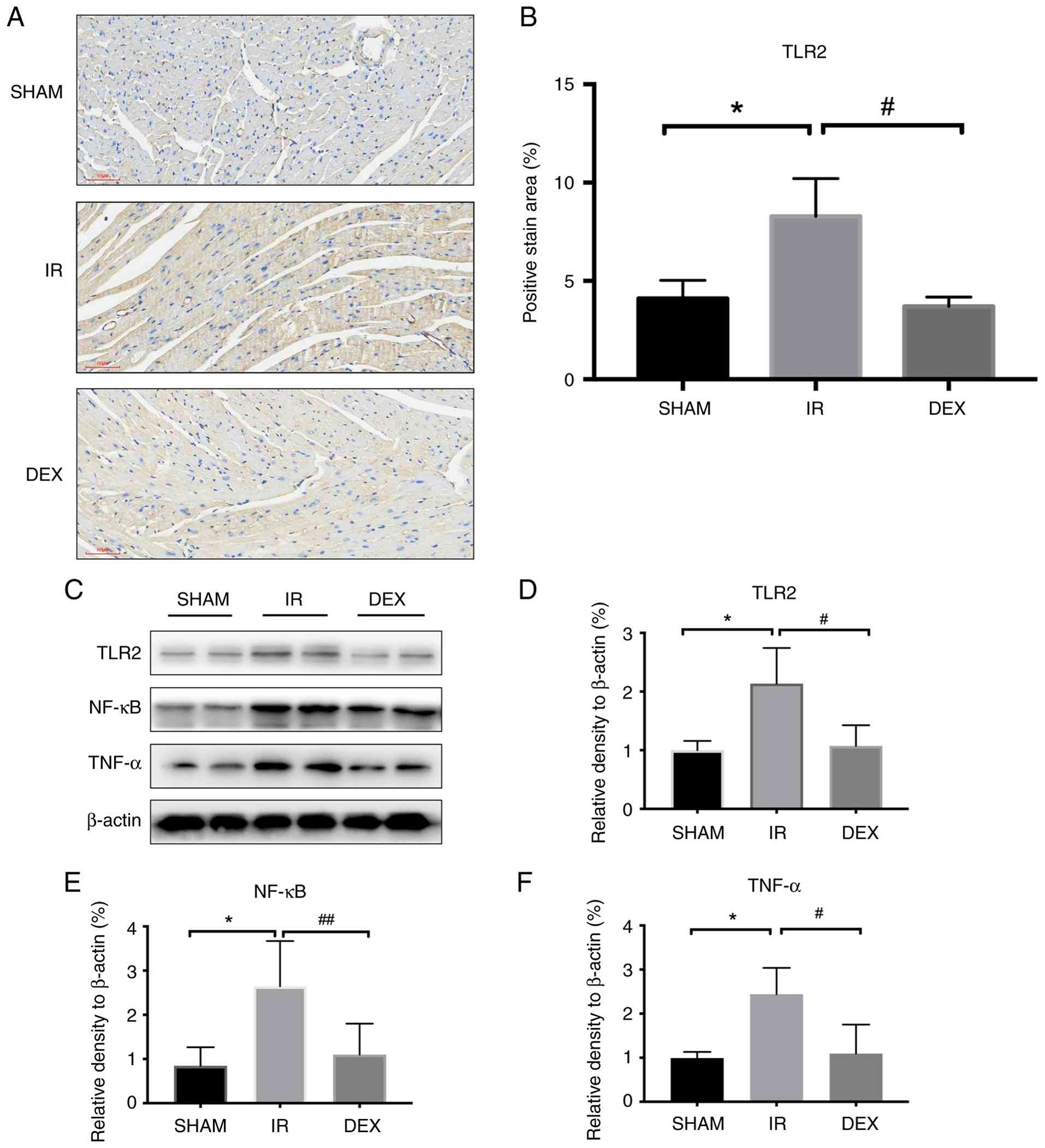
DEX reduces the inflammatory response to myocardial I/R in diabetic mice by inhibiting the TLR2 pathway

To explore how DEX reduced myocardial I/R injury in the diabetic mice, immunohistochemical (IHC) staining and western blot assays of myocardial tissue were performed. Representative immunohistochemical staining images showed that TLR2 expression was markedly increased in the I/R group compared with the SHAM group, whereas DEX treatment reduced TLR2 staining intensity (Fig. 3A). Quantitative analysis further confirmed that I/R significantly increased the positive staining area of TLR2, and DEX significantly attenuated this increase (Fig. 3B). Western blot assays of the myocardial tissue also demonstrated that I/R increased the expression of downstream NF-κB and TNF-α. However, DEX inhibited the expression of NF-κB and TNF-α (Fig. 3C-F).

Effect of DEX on myocardial
inflammation induced by I/R in diabetic mice. (A) Representative
images and quantitative analysis of TLR2 IHC staining in the
myocardium. Scale bar=60 µm. The yellow area represents the
positive area. (B) Statistical graph of the TLR2-positive area by
IHC staining. ImageJ image analysis software was used to measure
the grey values for semiquantitative analysis. (C) Western blot
analysis of TLR2, NF-κB, TNF-α and β-actin. (D-F) Statistical
representations of the relative expression of TLR2, NF-κB and
TNF-α, respectively. Compared with SHAM group, *P<0.05; Compared
with IR group, #P<0.05 and ##P<0.01;
n=6. DEX, dexmedetomidine; I/R, ischemia reperfusion; IHC,
immunohistochemical.

Figure 3.

Effect of DEX on myocardial inflammation induced by I/R in diabetic mice. (A) Representative images and quantitative analysis of TLR2 IHC staining in the myocardium. Scale bar=60 µm. The yellow area represents the positive area. (B) Statistical graph of the TLR2-positive area by IHC staining. ImageJ image analysis software was used to measure the grey values for semiquantitative analysis. (C) Western blot analysis of TLR2, NF-κB, TNF-α and β-actin. (D-F) Statistical representations of the relative expression of TLR2, NF-κB and TNF-α, respectively. Compared with SHAM group, *P<0.05; Compared with IR group, #P<0.05 and ##P<0.01; n=6. DEX, dexmedetomidine; I/R, ischemia reperfusion; IHC, immunohistochemical.

DEX reduces OGD/R-induced damage to H9c2 cells under HG conditions

The optimal concentration of DEX was explored for subsequent experiments by detecting cell viability, and the experimental results demonstrated that 1 µM DEX was the best concentration (Fig. 4A). The expression levels of TLR2, NF-κB and TNF-α in the HG + OGD group of H9c2 cells were significantly increased compared with those in the HG group and OGD group. OGD/R in the context of HG aggravated the expression of inflammatory factors. However, DEX reduced the expression of TLR2, NF-κB and TNF-α after OGD/R under HG conditions (Fig. 4B-E).

DEX reduces OGD/R-induced damage to
H9c2 cells under HG conditions. (A) After H9c2 cell modelling, Cell
Counting Kit-8 assays were used to detect cell viability. (B)
Western blot analysis of TLR2, NF-κB, TNF-α and β-actin was carried
out. (C-E) Statistical representations of the relative expression
of TLR2, NF-κB and TNF-α, respectively. Compared with the CON
group, *P<0.05, **P<0.01 and ***P<0.001; compared with the
HG + OGD group, #P<0.05, ##P<0.01 and
###P<0.001; n=5. DEX, dexmedetomidine; OGD/R,
oxygen-glucose deprivation/reoxygenation; HG, high-glucose.

Figure 4.

DEX reduces OGD/R-induced damage to H9c2 cells under HG conditions. (A) After H9c2 cell modelling, Cell Counting Kit-8 assays were used to detect cell viability. (B) Western blot analysis of TLR2, NF-κB, TNF-α and β-actin was carried out. (C-E) Statistical representations of the relative expression of TLR2, NF-κB and TNF-α, respectively. Compared with the CON group, *P<0.05, **P<0.01 and ***P<0.001; compared with the HG + OGD group, #P<0.05, ##P<0.01 and ###P<0.001; n=5. DEX, dexmedetomidine; OGD/R, oxygen-glucose deprivation/reoxygenation; HG, high-glucose.

DEX reduces OGD/R-induced damage to H9c2 cells under HG conditions through the TLR2-NF-κB pathway

To further determine the molecular mechanism by which DEX protects against OGD/R-induced damage in the context of HG, the TLR2 agonist PAM was added along with DEX. DEX reduced the TLR2, NF-κB and TNF-α expression caused by OGD/R under HG conditions and increased IκB-α. The use of PAM prevented the effect of DEX. Therefore, it was hypothesised that DEX inhibits the inflammatory response by inhibiting the activation of NF-κB mediated by TLR2 (Fig. 5A-E).

DEX reduces OGD/R-induced damage to
H9c2 cells under HG conditions through the TLR2-NF-κB pathway. (A)
Western blot analysis of TLR2, NF-κB, TNF-α and β-actin. (B-E)
Statistical representations of the relative expression of TLR2,
NF-κB, IκB-α and TNF-α, respectively. Compared with the HG + OGD
group, *P<0.05, **P<0.01 and ***P<0.001; compared with the
HG + OGD + DEX group, #P<0.05 and
##P<0.01; n=5. DEX, dexmedetomidine; OGD/R,
oxygen-glucose deprivation/reoxygenation; TLR, toll like receptor;
HG, high-glucose; PAM, Pam3CSK4.

Figure 5.

DEX reduces OGD/R-induced damage to H9c2 cells under HG conditions through the TLR2-NF-κB pathway. (A) Western blot analysis of TLR2, NF-κB, TNF-α and β-actin. (B-E) Statistical representations of the relative expression of TLR2, NF-κB, IκB-α and TNF-α, respectively. Compared with the HG + OGD group, *P<0.05, **P<0.01 and ***P<0.001; compared with the HG + OGD + DEX group, #P<0.05 and ##P<0.01; n=5. DEX, dexmedetomidine; OGD/R, oxygen-glucose deprivation/reoxygenation; TLR, toll like receptor; HG, high-glucose; PAM, Pam3CSK4.

Effect of DEX on the activation of NF-κB

To explore the effect of DEX on NF-κB downstream of TLR2, fluorescently labelled NF-κB was used to observe its status. When H9c2 cells underwent OGD/R under HG conditions, NF-κB entered the nucleus after activation. DEX inhibited the activation of NF-κB and reduced the inflammatory response. Furthermore, PAM reactivated the translocation of NF-κB into the nucleus, preventing the effect of DEX (Fig. 6A and B).

Effect of DEX on the activation of
NF-κB. (A) Changes in the NF-κB immunofluorescence staining
intensity of H9c2 cells. NF-κB p65 is stained red, and DAPI was
used to stain the nuclei blue. Original magnification, ×400. (B)
Statistical graph of the NF-κB fluorescence intensity in the
nucleus. Compared with the HG + OGD group, ***P<0.001; compared
with the HG + OGD + DEX group, ##P<0.01; n=3. DEX,
dexmedetomidine; HG, high-glucose; OGD/R, oxygen-glucose
deprivation/reoxygenation; PAM, Pam3CSK4.

Figure 6.

Effect of DEX on the activation of NF-κB. (A) Changes in the NF-κB immunofluorescence staining intensity of H9c2 cells. NF-κB p65 is stained red, and DAPI was used to stain the nuclei blue. Original magnification, ×400. (B) Statistical graph of the NF-κB fluorescence intensity in the nucleus. Compared with the HG + OGD group, ***P<0.001; compared with the HG + OGD + DEX group, ##P<0.01; n=3. DEX, dexmedetomidine; HG, high-glucose; OGD/R, oxygen-glucose deprivation/reoxygenation; PAM, Pam3CSK4.

Discussion

The pesent study revealed the protective effect of DEX against myocardial I/R injury and H9c2 cardiomyocyte OGD/R injury in diabetic mice under a background of HG. In vivo experiments revealed that DEX reduced the area of myocardial infarction caused by I/R injury in diabetic mice, improved the morphology of cardiomyocytes observed by myocardial H&E staining, reduced serum inflammatory factor levels, and reduced myocardial TLR2 and NF-κB protein expression. In cellular experiments, PAM, an agonist of TLR2, was added. The results demonstrated that PAM prevented the inhibition of TLR2 by DEX and promoted the activation of NF-κB to produce inflammatory factors. In short, DEX reduced diabetic myocardial I/R injury and its mechanism may be mediated by inhibition of the TLR2-NF-κB signalling pathway. These results indicate that DEX may have certain therapeutic value when myocardial I/R injury occurs in patients with DM.

The risk of heart failure and death after diabetic myocardial ischemia is 2–3 fold higher when compared with that in non-diabetic patients (30). A large number of studies have shown that myocardial I/R injury in the context of DM is more serious compared with that in non-diabetic patients (31,32) and that the protective effects of drugs are reduced (33,34). The present study established a type 2 DM model in B6 mice through feeding and STZ induction. Diabetic B6 mice were directly used as a sham operation control group, and diabetic mice were used to establish a myocardial infarction model to simulate clinical myocardial I/R injury. In cellular experiments, CCK-8 and western blot assays verified that OGD/R damage under a HG background was more serious when compared with that in the absence of HG.

TLRs are a class of innate immune system receptors that can bind endogenous ligands derived from a variety of pathogens and induced by injury (35). TLR2 is used as a microbial sensor to trigger inflammation and immune responses and induce a variety of signalling pathways, including the NF-κB signalling pathway, after ligand binding (36). The TLR2-NF-κB signalling pathway can induce the expression of pro-inflammatory mediators and induce an inflammatory response, leading to an increased cerebral infarction area and aggravated brain damage (37). Arslan et al (38) also found that inhibiting TLR2 can reduce the inflammatory response caused by myocardial I/R, reduce myocardial infarction and protect heart function and structure. NF-κB, a key protein downstream of TLR2, is a dimeric redox-sensitive transcription factor composed of p50 and p65 (39). It responds quickly to external changes and plays an important role in I/R injury. Under normal circumstances, NF-κB and IκB-α in the cell form an inactive complex. Upon I/R injury, NF-κB is activated through the classic NF-κB activation pathway: IκB-α is activated by its kinase through phosphorylation and is degraded, resulting in the disassociation of NF-κB p65 from the cytoplasmic NF-κB/IκB-α complex (40). Then, NF-κB p65 is activated, exposing the nuclear localization domain, after which nuclear translocation occurs and target gene expression is initiated. A large number of inflammatory factors, such as TNF-α, IL-1β and IL-6, are released to trigger an inflammatory response and participate in I/R injury (41). TNF-α plays an important role in the production and activation of inflammation. The experimental results revealed that both myocardial I/R injury and OGD/R injury under HG conditions in diabetic mice significantly increased the expression of TLR2, NF-κB and TNF-α. Therefore, the present study used the TLR2-NF-κB pathway as a target for diabetic myocardial I/R injury.

In vivo and in vitro experiments have shown that DEX can inhibit the expression of TLR2 and activation of NF-κB and reduce I/R injury in a HG background. I/R injury is related to the activation of NF-κB, and NF-κB inhibitors can reduce I/R injury (42). Activated NF-κB induces the release of multiple inflammatory mediators, including pro-IL-1β and IL-18 (43). Research by Bao et al (44) demonstrated that DEX can prevent the activation of NF-κB caused by lipopolysaccharide; reduce the levels of TNF-α, IL-6, IL-1β and MCP-1; and increase the level of IL-10. As the initiation factor of the inflammatory cascade, TNF-α promotes the release of a variety of other inflammatory factors, decreases muscle strength and further damages myocardial tissue. As an important cytokine, IL-6 participates in the immune and inflammatory responses of the body. Post-traumatic activation of neutrophils can aggravate the production of inflammatory mediators, which can effectively predict the severity of tissue damage. MCP-1 is secreted by cells in response to pro-inflammatory cytokines. IL-10 can inhibit the release of inflammatory mediators from monocytes and macrophages. The research results of the present study show that DEX inhibited the activation of myocardial NF-κB in diabetic mice, inhibited secretion of the downstream inflammatory factor TNF-α, decreased serum levels of the pro-inflammatory factor IL-6 and chemokine MCP-1, and increased levels of the serum anti-inflammatory factor IL-10.

To further verify that the role of DEX in diabetic myocardial I/R injury is mediated through the TLR2-NF-κB pathway, the TLR2 agonist PAM was used. DEX reduced the expression of TLR2, inhibited the dissociation of cytoplasmic NF-κB/IκB-α, inhibited NF-κB nuclear transfer and reduced secretion of the inflammatory factor TNF-α. PAM prevented the protective effects of DEX. DEX was identified to reduce isoflurane-induced neurotoxicity by inhibiting the TLR2/NF-κB signalling pathway (45). Therefore, it was hypothesised that the protective effects of DEX in the OGD/R model under HG conditions were mediated through the TLR2-NF-κB pathway.

Although DEX is a highly selective α2-adrenergic receptor (α2-AR) agonist, and its anti-inflammatory actions have been attributed to α2-AR-mediated neuroimmune modulation (46). The present study suggested that suppression of the TLR2-NF-κB inflammatory axis plays a key role in the cardioprotective effects of DEX under hyperglycemic conditions. Importantly, pharmacological activation of TLR2 with PAM prevented the inhibitory effects of DEX on NF-κB activation and inflammatory cytokine production, supporting the notion that TLR2 signaling is a key downstream determinant of the observed anti-inflammatory phenotype.

The present study used DEX after myocardial ischemia for two reasons. First, the time frame of DEX administration in the present study is clinically relevant. After diabetic patients with myocardial infarction come to a hospital, DEX is continuously infused as a sedative or anaesthetic adjuvant during myocardial reperfusion. DEX can activate central and peripheral presynaptic membrane α2 receptors, leading to a reduction in the synthesis and release of norepinephrine, reducing heart rate, improving myocardial oxygen consumption during ischemia and making it easier to reach myocardial oxygen during reperfusion (18). Furthermore, DEX balances the supply and demand of lactic acid and improves lactic acidosis after myocardial infarction (47). Perioperative application of low-dose DEX can reduce the use of opioid analgesics and sedatives in cardiovascular surgery, maintain haemodynamic stability and reduce myocardial I/R injury (48,49). DEX also has a partial analgesic effect (50). Second, the inflammatory response mediated by the TLR2 signalling pathway is significantly upregulated during myocardial I/R injury. The experimental results of the present study revealed that DEX treatment can inhibit the expression of TLR2 and the activation of NF-κB. This reduces the release of inflammatory factors, reduces the infarct size and improves the morphology of cardiomyocytes. These effects of DEX are beneficial to recovery from myocardial I/R injury, indicating its potential therapeutic prospects in AMI.

In conclusion, the present study found that DEX protects against myocardial I/R injury in a hyperglycaemic background by inhibiting the TLR2-NF-κB signalling pathway. The present study is the first to propose the important role of the TLR2-NF-κB signalling pathway in the pathogenesis of myocardial I/R injury under the background of HG, providing a basis for the clinical application of DEX in patients with diabetic myocardial I/R injury.

Acknowledgements

The authors would like to thank Professor Xuzhong Xu (Department of Anesthesiology, The First Affiliated Hospital of Wenzhou Medical University, Wenzhou, China), for providing methodological guidance on animal model establishment.

Funding

Funding: No funding was received.

Availability of data and materials

The data generated in the present study may be requested from the corresponding author.

Authors' contributions

ZC participated in conducting the study, data collection, data analysis and manuscript preparation. LZ was responsible for study design, conducting the study, data collection, data analysis and manuscript preparation. GC designed the study and analyzed data. All authors read and approved the final manuscript. ZC and LZ confirm the authenticity of all the raw data.

Ethics approval and consent to participate

The protocols used for all animal studies were approved (approval no. SRRSH202104015) by the Experimental Animal Ethics Committee of Sir Run Run Shaw Hospital (Hangzhou, China) and Welfare Committee and complied with the NIH guidelines (Guide for the Care and Use of Laboratory Animals).

Patient consent for publication

Not applicable.

Competing interests

The authors declare that they have no competing interests.

References

1 

Creager MA, Luscher TF, Cosentino F and Beckman JA: Diabetes and vascular disease: Pathophysiology, clinical consequences, and medical therapy: Part I. Circulation. 108:1527–1532. 2003. View Article : Google Scholar : PubMed/NCBI

2 

Patel PA, Cubbon RM, Sapsford RJ, Gillott RG, Grant PJ, Witte KK, Kearney MT and Hall AS: An evaluation of 20 year survival in patients with diabetes mellitus and acute myocardial infarction. Int J Cardiol. 203:141–144. 2016. View Article : Google Scholar : PubMed/NCBI

3 

Abbasi F, Brown BW Jr, Lamendola C, McLaughlin T and Reaven GM: Relationship between obesity, insulin resistance, and coronary heart disease risk. J Am Coll Cardiol. 40:937–943. 2002. View Article : Google Scholar : PubMed/NCBI

4 

Brener SJ, Mehran R, Dressler O, Cristea E and Stone GW: Diabetes mellitus, myocardial reperfusion, and outcome in patients with acute ST-elevation myocardial infarction treated with primary angioplasty (from HORIZONS AMI). Am J Cardiol. 109:1111–1116. 2012. View Article : Google Scholar : PubMed/NCBI

5 

Zafrir B, Jaffe R, Rubinshtein R, Karkabi B, Flugelman MY and Halon DA: Impact of diabetes mellitus on long-term mortality in patients presenting for coronary angiography. Am J Cardiol. 119:1141–1145. 2017. View Article : Google Scholar : PubMed/NCBI

6 

Braga JR, Santos IS, Flato UP, Guimaraes HP and Avezum A: The impact of diabetes mellitus on the mortality of acute coronary syndromes. Arq Bras Endocrinol Metabol. 51:275–280. 2007.(In Portuguese). View Article : Google Scholar : PubMed/NCBI

7 

Doulamis IP, Guariento A, Duignan T, Orfany A, Kido T, Zurakowski D, Del Nido PJ and McCully JD: Mitochondrial transplantation for myocardial protection in diabetic hearts. Eur J Cardiothorac Surg. 57:836–845. 2019. View Article : Google Scholar

8 

Qi K, Li X, Geng Y, Cui H, Jin C, Wang P, Li Y and Yang Y: Tongxinluo attenuates reperfusion injury in diabetic hearts by angiopoietin-like 4-mediated protection of endothelial barrier integrity via PPAR-alpha pathway. PLoS One. 13:e01984032018. View Article : Google Scholar : PubMed/NCBI

9 

Keane KN, Cruzat VF, Carlessi R, de Bittencourt PI Jr and Newsholme P: Molecular events linking oxidative stress and inflammation to insulin resistance and β-Cell dysfunction. Oxid Med Cell Longev. 2015:1816432015. View Article : Google Scholar : PubMed/NCBI

10 

Lejay A, Fang F, John R, Van JA, Barr M, Thaveau F, Chakfe N, Geny B and Scholey JW: Ischemia reperfusion injury, ischemic conditioning and diabetes mellitus. J Mol Cell Cardiol. 91:11–22. 2016. View Article : Google Scholar : PubMed/NCBI

11 

Xue J, Zhuang J, Wang X, Meng T, Wu J, Zhang X and Zhang G: Mechanisms and Therapeutic strategies for myocardial Ischemia-reperfusion injury in diabetic states. ACS Pharmacol Transl Sci. 7:3691–3717. 2024. View Article : Google Scholar : PubMed/NCBI

12 

Arslan F, de Kleijn DP, Timmers L, Doevendans PA and Pasterkamp G: Bridging innate immunity and myocardial ischemia/reperfusion injury: The search for therapeutic targets. Curr Pharm Des. 14:1205–1216. 2008. View Article : Google Scholar : PubMed/NCBI

13 

Medzhitov R, Preston-Hurlburt P and Janeway CA Jr: A human homologue of the Drosophila toll protein signals activation of adaptive immunity. Nature. 388:394–397. 1997. View Article : Google Scholar : PubMed/NCBI

14 

Liew FY, Xu D, Brint EK and O'Neill LA: Negative regulation of toll-like receptor-mediated immune responses. Nat Rev Immunol. 5:446–458. 2005. View Article : Google Scholar : PubMed/NCBI

15 

Ha T, Hu Y, Liu L, Lu C, McMullen JR, Kelley J, Kao RL, Williams DL, Gao X and Li C: TLR2 ligands induce cardioprotection against ischaemia/reperfusion injury through a PI3K/Akt-dependent mechanism. Cardiovasc Res. 87:694–703. 2010. View Article : Google Scholar : PubMed/NCBI

16 

Liu Y, Li L, Wang Z, Zhang J and Zhou Z: Myocardial ischemia-reperfusion injury; Molecular mechanisms and prevention. Microvasc Res. 149:1045652023. View Article : Google Scholar : PubMed/NCBI

17 

Favre J, Musette P, Douin-Echinard V, Laude K, Henry JP, Arnal JF, Thuillez C and Richard V: Toll-like receptors 2-deficient mice are protected against postischemic coronary endothelial dysfunction. Arterioscler Thromb Vasc Biol. 27:1064–1071. 2007. View Article : Google Scholar : PubMed/NCBI

18 

Weerink MAS, Struys M, Hannivoort LN, Barends CRM, Absalom AR and Colin P: Clinical pharmacokinetics and pharmacodynamics of dexmedetomidine. Clin Pharmacokinet. 56:893–913. 2017. View Article : Google Scholar : PubMed/NCBI

19 

Yuan H, Guo J, Wang C and Zhang C: Alleviation effects of dexmedetomidine on myocardial ischemia/reperfusion injury through fatty acid metabolism pathway via Elovl6. Int Immunopharmacol. 138:1125882024. View Article : Google Scholar : PubMed/NCBI

20 

Sun Z, Tianyun Z, Shaojun L, Ying G, Joe M and Hao W: Dexmedetomidine attenuates spinal cord ischemia-reperfusion injury through both anti-inflammation and anti-apoptosis mechanisms in rabbits. J Transl Med. 16:2092018. View Article : Google Scholar : PubMed/NCBI

21 

Wang X, Zhang B, Li G, Zhao H, Tian X, Yu J, Yin Y and Meng C: Dexmedetomidine alleviates lung oxidative stress injury induced by ischemia-reperfusion in diabetic rats via the Nrf2-sulfiredoxin1 pathway. Biomed Res Int. 2022:55847332022. View Article : Google Scholar : PubMed/NCBI

22 

Chen L, Cao J, Cao D, Wang M, Xiang H, Yang Y, Ying T and Cong H: Protective effect of dexmedetomidine against diabetic hyperglycemia-exacerbated cerebral ischemia/reperfusion injury: An in vivo and in vitro study. Life Sci. 235:1165532019. View Article : Google Scholar : PubMed/NCBI

23 

Cheng X, Hu J, Wang Y, Ye H, Li X, Gao Q and Li Z: Effects of dexmedetomidine postconditioning on myocardial ischemia/reperfusion injury in diabetic rats: Role of the PI3K/Akt-Dependent signaling pathway. J Diabetes Res. 2018:30719592018. View Article : Google Scholar : PubMed/NCBI

24 

Li J, Zhao Y, Zhou N, Li L and Li K: Dexmedetomidine attenuates myocardial ischemia-reperfusion injury in diabetes mellitus by inhibiting endoplasmic reticulum stress. J Diabetes Res. 2019:78693182019. View Article : Google Scholar : PubMed/NCBI

25 

Dexmedetomidine Hydrochloride Injection [package insert]. WG Critical Care, LLC; Paramus, NJ: 2021

26 

U.S. Food and Drug Administration: Guidance for Industry: Estimating the maximum safe starting dose in initial clinical trials for therapeutics in adult healthy volunteers. Center for Drug Evaluation and Research (CDER); Rockville, MD: 2005

27 

Flecknell P: Analgesia and Post-Operative Care. Laboratory Animal Anaesthesia. 4th edition. Flecknell P: Academic Press; Oxford: pp. 141–192. 2015

28 

Niemegeers CJ, Schellekens KH, Van Bever WF and Janssen PA: Sufentanil, a very potent and extremely safe intravenous morphine-like compound in mice, rats and dogs. Arzneimittelforschung. 26:1551–1556. 1976.PubMed/NCBI

29 

Katoh K: Microwave-assisted tissue preparation for rapid fixation, decalcification, antigen retrieval, cryosectioning, and immunostaining. Int J Cell Biol. 2016:70769102016. View Article : Google Scholar : PubMed/NCBI

30 

Matheus AS, Tannus LR, Cobas RA, Palma CC, Negrato CA and Gomes MB: Impact of diabetes on cardiovascular disease: An update. Int J Hypertens. 2013:6537892013. View Article : Google Scholar : PubMed/NCBI

31 

Li M, Wang J, Ding S, Ding B, Oketunbi TJ, Song X, Li Y, Niu Q, Shi X, Gao D, et al: Cardiac magnetic resonance imaging-derived pathophysiology and prognosis of diabetes mellitus with acute myocardial infarction after revascularization: A prospective cohort study. Ann Med. 56:23997512024. View Article : Google Scholar : PubMed/NCBI

32 

Gan L, Xie D, Liu J, Lau WB, Christopher TA, Lopez B, Zhang L, Gao E, Koch W, Ma XL and Wang Y: Small extracellular microvesicles mediated pathological communications between dysfunctional adipocytes and cardiomyocytes as a novel mechanisms exacerbating Ischemia/reperfusion injury in diabetic mice. Circulation. 141:968–983. 2020. View Article : Google Scholar : PubMed/NCBI

33 

Ferdinandy P, Andreadou I, Baxter GF, Botker HE, Davidson SM, Dobrev D, Gersh BJ, Heusch G, Lecour S, Ruiz-Meana M, et al: Interaction of cardiovascular nonmodifiable risk factors, comorbidities and comedications with Ischemia/Reperfusion injury and cardioprotection by pharmacological treatments and ischemic conditioning. Pharmacol Rev. 75:159–216. 2023. View Article : Google Scholar : PubMed/NCBI

34 

Russo I, Penna C, Musso T, Popara J, Alloatti G, Cavalot F and Pagliaro P: Platelets, diabetes and myocardial ischemia/reperfusion injury. Cardiovasc Diabetol. 16:712017. View Article : Google Scholar : PubMed/NCBI

35 

Brown J, Wang H, Hajishengallis GN and Martin M: TLR-signaling networks: An integration of adaptor molecules, kinases, and cross-talk. J Dent Res. 90:417–427. 2011. View Article : Google Scholar : PubMed/NCBI

36 

Tye H, Kennedy CL, Najdovska M, McLeod L, McCormack W, Hughes N, Dev A, Sievert W, Ooi CH, Ishikawa TO, et al: STAT3-driven upregulation of TLR2 promotes gastric tumorigenesis independent of tumor inflammation. Cancer Cell. 22:466–478. 2012. View Article : Google Scholar : PubMed/NCBI

37 

Li HY, Yuan ZY, Wang YG, Wan HJ, Hu J, Chai YS, Lei F, Xing DM and Du LJ: Role of baicalin in regulating toll-like receptor 2/4 after ischemic neuronal injury. Chin Med J (Engl). 125:1586–1593. 2012.PubMed/NCBI

38 

Arslan F, Smeets MB, O'Neill LAJ, Keogh B, McGuirk P, Timmers L, Tersteeg C, Hoefer IE, Doevendans PA, Pasterkamp G, et al: Myocardial ischemia/reperfusion injury is mediated by leukocytic toll-like receptor-2 and reduced by systemic administration of a novel Anti-Toll-Like Receptor-2 antibody. Circulation. 121:80–90. 2009. View Article : Google Scholar : PubMed/NCBI

39 

Zhang T, Ma C, Zhang Z, Zhang H and Hu H: NF-κB signaling in inflammation and cancer. MedComm (2020). 2:618–653. 2021. View Article : Google Scholar : PubMed/NCBI

40 

Hayden MS and Ghosh S: NF-κB, the first quarter-century: Remarkable progress and outstanding questions. Genes Dev. 26:203–234. 2012. View Article : Google Scholar : PubMed/NCBI

41 

Eltzschig HK and Eckle T: Ischemia and reperfusion-from mechanism to translation. Nat Med. 17:1391–1401. 2011. View Article : Google Scholar : PubMed/NCBI

42 

Dong P, Liu K and Han H: The role of NF-kappaB in myocardial Ischemia/reperfusion injury. Curr Protein Pept Sci. 23:535–547. 2022. View Article : Google Scholar : PubMed/NCBI

43 

Timmers L, Sluijter JP, van Keulen JK, Hoefer IE, Nederhoff MG, Goumans MJ, Doevendans PA, van Echteld CJ, Joles JA, Quax PH, et al: Toll-like receptor 4 mediates maladaptive left ventricular remodeling and impairs cardiac function after myocardial infarction. Circ Res. 102:257–264. 2008. View Article : Google Scholar : PubMed/NCBI

44 

Bao Y, Zhu Y, He G, Ni H, Liu C, Ma L, Zhang L and Shi D: Dexmedetomidine attenuates neuroinflammation in LPS-Stimulated BV2 microglia cells through upregulation of miR-340. Drug Des Devel Ther. 13:3465–3475. 2019. View Article : Google Scholar : PubMed/NCBI

45 

Pang X, Zhang P, Zhou Y, Zhao J and Liu H: Dexmedetomidine pretreatment attenuates isoflurane-induced neurotoxicity via inhibiting the TLR2/NF-κB signaling pathway in neonatal rats. Exp Mol Pathol. 112:1043282020. View Article : Google Scholar : PubMed/NCBI

46 

Xiang H, Hu B, Li Z and Li J: Dexmedetomidine controls systemic cytokine levels through the cholinergic anti-inflammatory pathway. Inflammation. 37:1763–1770. 2014. View Article : Google Scholar : PubMed/NCBI

47 

Du J, Xu Z, Zhen J, Liu J, Yang D, Zheng EL and Leng JY: Dexmedetomidine attenuates myocardial ischemia/reperfusion injury through regulating lactate signaling cascade in mice. Eur Rev Med Pharmacol Sci. 23:3527–3532. 2019.PubMed/NCBI

48 

Cheung CW, Qiu Q, Liu J, Chu KM and Irwin MG: Intranasal dexmedetomidine in combination with patient-controlled sedation during upper gastrointestinal endoscopy: A randomised trial. Acta Anaesthesiol Scand. 59:215–223. 2015. View Article : Google Scholar : PubMed/NCBI

49 

Cheung CW, Ng KF, Liu J, Yuen MY, Ho MH and Irwin MG: Analgesic and sedative effects of intranasal dexmedetomidine in third molar surgery under local anaesthesia. Br J Anaesth. 107:430–437. 2011. View Article : Google Scholar : PubMed/NCBI

50 

Valverde A and Skelding AM: Alternatives to opioid analgesia in small animal anesthesia: Alpha-2 agonists. Vet Clin North Am Small Anim Pract. 49:1013–1027. 2019. View Article : Google Scholar : PubMed/NCBI

Related Articles

  • Abstract
  • View
  • Download
  • Twitter
Copy and paste a formatted citation
Spandidos Publications style
Chen Z, Zheng L and Chen G: Dexmedetomidine protects against myocardial ischemia reperfusion injury by inhibiting the TLR2‑NF‑&kappa;B pathway in diabetic mice. Mol Med Rep 33: 130, 2026.
APA
Chen, Z., Zheng, L., & Chen, G. (2026). Dexmedetomidine protects against myocardial ischemia reperfusion injury by inhibiting the TLR2‑NF‑&kappa;B pathway in diabetic mice. Molecular Medicine Reports, 33, 130. https://doi.org/10.3892/mmr.2026.13840
MLA
Chen, Z., Zheng, L., Chen, G."Dexmedetomidine protects against myocardial ischemia reperfusion injury by inhibiting the TLR2‑NF‑&kappa;B pathway in diabetic mice". Molecular Medicine Reports 33.5 (2026): 130.
Chicago
Chen, Z., Zheng, L., Chen, G."Dexmedetomidine protects against myocardial ischemia reperfusion injury by inhibiting the TLR2‑NF‑&kappa;B pathway in diabetic mice". Molecular Medicine Reports 33, no. 5 (2026): 130. https://doi.org/10.3892/mmr.2026.13840
Copy and paste a formatted citation
x
Spandidos Publications style
Chen Z, Zheng L and Chen G: Dexmedetomidine protects against myocardial ischemia reperfusion injury by inhibiting the TLR2‑NF‑&kappa;B pathway in diabetic mice. Mol Med Rep 33: 130, 2026.
APA
Chen, Z., Zheng, L., & Chen, G. (2026). Dexmedetomidine protects against myocardial ischemia reperfusion injury by inhibiting the TLR2‑NF‑&kappa;B pathway in diabetic mice. Molecular Medicine Reports, 33, 130. https://doi.org/10.3892/mmr.2026.13840
MLA
Chen, Z., Zheng, L., Chen, G."Dexmedetomidine protects against myocardial ischemia reperfusion injury by inhibiting the TLR2‑NF‑&kappa;B pathway in diabetic mice". Molecular Medicine Reports 33.5 (2026): 130.
Chicago
Chen, Z., Zheng, L., Chen, G."Dexmedetomidine protects against myocardial ischemia reperfusion injury by inhibiting the TLR2‑NF‑&kappa;B pathway in diabetic mice". Molecular Medicine Reports 33, no. 5 (2026): 130. https://doi.org/10.3892/mmr.2026.13840
Follow us
  • Twitter
  • LinkedIn
  • Facebook
About
  • Spandidos Publications
  • Careers
  • Cookie Policy
  • Privacy Policy
How can we help?
  • Help
  • Live Chat
  • Contact
  • Email to our Support Team