Spandidos Publications Logo
  • About
    • About Spandidos
    • Aims and Scopes
    • Abstracting and Indexing
    • Editorial Policies
    • Reprints and Permissions
    • Job Opportunities
    • Terms and Conditions
    • Contact
  • Journals
    • All Journals
    • Oncology Letters
      • Oncology Letters
      • Information for Authors
      • Editorial Policies
      • Editorial Board
      • Aims and Scope
      • Abstracting and Indexing
      • Bibliographic Information
      • Archive
    • International Journal of Oncology
      • International Journal of Oncology
      • Information for Authors
      • Editorial Policies
      • Editorial Board
      • Aims and Scope
      • Abstracting and Indexing
      • Bibliographic Information
      • Archive
    • Molecular and Clinical Oncology
      • Molecular and Clinical Oncology
      • Information for Authors
      • Editorial Policies
      • Editorial Board
      • Aims and Scope
      • Abstracting and Indexing
      • Bibliographic Information
      • Archive
    • Experimental and Therapeutic Medicine
      • Experimental and Therapeutic Medicine
      • Information for Authors
      • Editorial Policies
      • Editorial Board
      • Aims and Scope
      • Abstracting and Indexing
      • Bibliographic Information
      • Archive
    • International Journal of Molecular Medicine
      • International Journal of Molecular Medicine
      • Information for Authors
      • Editorial Policies
      • Editorial Board
      • Aims and Scope
      • Abstracting and Indexing
      • Bibliographic Information
      • Archive
    • Biomedical Reports
      • Biomedical Reports
      • Information for Authors
      • Editorial Policies
      • Editorial Board
      • Aims and Scope
      • Abstracting and Indexing
      • Bibliographic Information
      • Archive
    • Oncology Reports
      • Oncology Reports
      • Information for Authors
      • Editorial Policies
      • Editorial Board
      • Aims and Scope
      • Abstracting and Indexing
      • Bibliographic Information
      • Archive
    • Molecular Medicine Reports
      • Molecular Medicine Reports
      • Information for Authors
      • Editorial Policies
      • Editorial Board
      • Aims and Scope
      • Abstracting and Indexing
      • Bibliographic Information
      • Archive
    • World Academy of Sciences Journal
      • World Academy of Sciences Journal
      • Information for Authors
      • Editorial Policies
      • Editorial Board
      • Aims and Scope
      • Abstracting and Indexing
      • Bibliographic Information
      • Archive
    • International Journal of Functional Nutrition
      • International Journal of Functional Nutrition
      • Information for Authors
      • Editorial Policies
      • Editorial Board
      • Aims and Scope
      • Abstracting and Indexing
      • Bibliographic Information
      • Archive
    • International Journal of Epigenetics
      • International Journal of Epigenetics
      • Information for Authors
      • Editorial Policies
      • Editorial Board
      • Aims and Scope
      • Abstracting and Indexing
      • Bibliographic Information
      • Archive
    • Medicine International
      • Medicine International
      • Information for Authors
      • Editorial Policies
      • Editorial Board
      • Aims and Scope
      • Abstracting and Indexing
      • Bibliographic Information
      • Archive
  • Articles
  • Information
    • Information for Authors
    • Information for Reviewers
    • Information for Librarians
    • Information for Advertisers
    • Conferences
  • Language Editing
Spandidos Publications Logo
  • About
    • About Spandidos
    • Aims and Scopes
    • Abstracting and Indexing
    • Editorial Policies
    • Reprints and Permissions
    • Job Opportunities
    • Terms and Conditions
    • Contact
  • Journals
    • All Journals
    • Biomedical Reports
      • Information for Authors
      • Editorial Policies
      • Editorial Board
      • Aims and Scope
      • Abstracting and Indexing
      • Bibliographic Information
      • Archive
    • Experimental and Therapeutic Medicine
      • Information for Authors
      • Editorial Policies
      • Editorial Board
      • Aims and Scope
      • Abstracting and Indexing
      • Bibliographic Information
      • Archive
    • International Journal of Epigenetics
      • Information for Authors
      • Editorial Policies
      • Editorial Board
      • Aims and Scope
      • Abstracting and Indexing
      • Bibliographic Information
      • Archive
    • International Journal of Functional Nutrition
      • Information for Authors
      • Editorial Policies
      • Editorial Board
      • Aims and Scope
      • Abstracting and Indexing
      • Bibliographic Information
      • Archive
    • International Journal of Molecular Medicine
      • Information for Authors
      • Editorial Policies
      • Editorial Board
      • Aims and Scope
      • Abstracting and Indexing
      • Bibliographic Information
      • Archive
    • International Journal of Oncology
      • Information for Authors
      • Editorial Policies
      • Editorial Board
      • Aims and Scope
      • Abstracting and Indexing
      • Bibliographic Information
      • Archive
    • Medicine International
      • Information for Authors
      • Editorial Policies
      • Editorial Board
      • Aims and Scope
      • Abstracting and Indexing
      • Bibliographic Information
      • Archive
    • Molecular and Clinical Oncology
      • Information for Authors
      • Editorial Policies
      • Editorial Board
      • Aims and Scope
      • Abstracting and Indexing
      • Bibliographic Information
      • Archive
    • Molecular Medicine Reports
      • Information for Authors
      • Editorial Policies
      • Editorial Board
      • Aims and Scope
      • Abstracting and Indexing
      • Bibliographic Information
      • Archive
    • Oncology Letters
      • Information for Authors
      • Editorial Policies
      • Editorial Board
      • Aims and Scope
      • Abstracting and Indexing
      • Bibliographic Information
      • Archive
    • Oncology Reports
      • Information for Authors
      • Editorial Policies
      • Editorial Board
      • Aims and Scope
      • Abstracting and Indexing
      • Bibliographic Information
      • Archive
    • World Academy of Sciences Journal
      • Information for Authors
      • Editorial Policies
      • Editorial Board
      • Aims and Scope
      • Abstracting and Indexing
      • Bibliographic Information
      • Archive
  • Articles
  • Information
    • For Authors
    • For Reviewers
    • For Librarians
    • For Advertisers
    • Conferences
  • Language Editing
Login Register Submit
  • This site uses cookies
  • You can change your cookie settings at any time by following the instructions in our Cookie Policy. To find out more, you may read our Privacy Policy.

    I agree
Search articles by DOI, keyword, author or affiliation
Search
Advanced Search
presentation
Oncology Letters
Join Editorial Board Propose a Special Issue
Print ISSN: 1792-1074 Online ISSN: 1792-1082
Journal Cover
June-2016 Volume 11 Issue 6

Full Size Image

Sign up for eToc alerts
Recommend to Library

Journals

International Journal of Molecular Medicine

International Journal of Molecular Medicine

International Journal of Molecular Medicine is an international journal devoted to molecular mechanisms of human disease.

International Journal of Oncology

International Journal of Oncology

International Journal of Oncology is an international journal devoted to oncology research and cancer treatment.

Molecular Medicine Reports

Molecular Medicine Reports

Covers molecular medicine topics such as pharmacology, pathology, genetics, neuroscience, infectious diseases, molecular cardiology, and molecular surgery.

Oncology Reports

Oncology Reports

Oncology Reports is an international journal devoted to fundamental and applied research in Oncology.

Experimental and Therapeutic Medicine

Experimental and Therapeutic Medicine

Experimental and Therapeutic Medicine is an international journal devoted to laboratory and clinical medicine.

Oncology Letters

Oncology Letters

Oncology Letters is an international journal devoted to Experimental and Clinical Oncology.

Biomedical Reports

Biomedical Reports

Explores a wide range of biological and medical fields, including pharmacology, genetics, microbiology, neuroscience, and molecular cardiology.

Molecular and Clinical Oncology

Molecular and Clinical Oncology

International journal addressing all aspects of oncology research, from tumorigenesis and oncogenes to chemotherapy and metastasis.

World Academy of Sciences Journal

World Academy of Sciences Journal

Multidisciplinary open-access journal spanning biochemistry, genetics, neuroscience, environmental health, and synthetic biology.

International Journal of Functional Nutrition

International Journal of Functional Nutrition

Open-access journal combining biochemistry, pharmacology, immunology, and genetics to advance health through functional nutrition.

International Journal of Epigenetics

International Journal of Epigenetics

Publishes open-access research on using epigenetics to advance understanding and treatment of human disease.

Medicine International

Medicine International

An International Open Access Journal Devoted to General Medicine.

Journal Cover
June-2016 Volume 11 Issue 6

Full Size Image

Sign up for eToc alerts
Recommend to Library

  • Article
  • Citations
    • Cite This Article
    • Download Citation
    • Create Citation Alert
    • Remove Citation Alert
    • Cited By
  • Similar Articles
    • Related Articles (in Spandidos Publications)
    • Similar Articles (Google Scholar)
    • Similar Articles (PubMed)
  • Download PDF
  • Download XML
  • View XML
Article Open Access

Chelerythrine chloride induces apoptosis in renal cancer HEK-293 and SW-839 cell lines

Retraction in: /10.3892/ol.2024.14561
  • Authors:
    • Xiao‑Meng Chen
    • Meng Zhang
    • Peng‑Li Fan
    • Yu‑Hua Qin
    • Hong‑Wei Zhao
  • View Affiliations / Copyright

    Affiliations: Department of Pharmacy, Henan Provincial People's Hospital, Zhengzhou, Henan 450000, P.R. China
    Copyright: © Chen et al. This is an open access article distributed under the terms of Creative Commons Attribution License.
  • Pages: 3917-3924
    |
    Published online on: May 5, 2016
       https://doi.org/10.3892/ol.2016.4520
  • Expand metrics +
Metrics: Total Views: 0 (Spandidos Publications: | PMC Statistics: )
Metrics: Total PDF Downloads: 0 (Spandidos Publications: | PMC Statistics: )
Cited By (CrossRef): 0 citations Loading Articles...

This article is mentioned in:



Abstract

Previous studies have demonstrated that the benzo[c]phenanthridine alkaloid chelerythrine chloride (CC) has inhibitory effects on various tumors. However, the anticancer activity of CC and its underlying mechanisms have not been elucidated in renal cancer cells. The present study examined the effects of CC on growth inhibition and apoptosis of renal cancer cells in vitro and in vivo. Flow cytometry and 3-(4,5-dimethylthiazol-2-yl)-2,5-diphenyltetrazolium bromide assays revealed that CC markedly suppressed the growth of HEK‑293 and human renal cancer SW‑839 cells in a time- and dose‑dependent manner. The xenograft mouse model, which was performed in nude mice, exhibited a reduced tumor growth following CC treatment. In addition, the present study revealed that CC significantly decreased the phosphorylation of extracellular signal‑regulated kinase (ERK) and Akt, which was accompanied by upregulation of p53, B-cell lymphoma 2 (Bcl‑2)‑associated X protein, cleaved caspase‑3 and cleaved poly (adenosine diphosphate-ribose) polymerase (PARP), and downregulation of Bcl‑2, caspase‑3 and PARP. Furthermore, the use of PD98059, a specific mitogen‑activated protein kinase kinase inhibitor, potentiated the proapoptotic effects of CC, which indicated that CC may induce apoptosis in renal cancer cells partly via inhibition of ERK activity. Overall, the results of the present study demonstrated that CC may be developed as a potential anticancer treatment for patients with renal cancer.

Introduction

Renal cancer is one of the ten most common types of cancer in humans, and is often resistant to chemotherapy (1). Clear cell renal cell carcinoma (RCC) accounts for ~70% of cases of renal cancer (1). RCC is a common urological cancer, which accounts for ~3% of all adult malignancies (2) and 5% of all types of epithelial cancer that are diagnosed in the USA every year, the majority of which are clear cell RCC (3,4). In total, 20–30% of patients with RCC present metastases at diagnosis, and 20–40% of patients with localized disease who undergo nephrectomy subsequently develop metastases (5). Although it accounts for a small proportion of visceral malignancies, RCC constitutes a significant health problem, due to the unpredictable clinical course and poor prognosis of patients with distant metastasis (6). Generally, surgery is the only curative treatment for patients with RCC, since the response of patients to chemotherapy and radiotherapy is poor (7). RCC may be treated surgically if it is diagnosed in the early stage of the disease, and patients without metastasis may achieve a 5-year survival rate of ~85% (8). However, patients with distant metastasis present a poor prognosis, with a 5-year survival rate of <10% (9). The current recommended treatment for RCC consists of radical resection of the tumor mass and immunotherapy with cytokines, including interferon and interleukin-2 (10). The development of diagnostic technologies has led to an increase in the number of patients who are diagnosed with RCC in the early stages of the disease. Previous studies have indicated that the development and progression of RCC are closely associated with the tumor microenvironment (11).

In the past recent years, clinical trials using plant-derived drugs for the prevention and treatment of tumors have become increasingly popular in cancer therapy, and there has been an increase in the number of studies concerning novel drugs that induce cell cycle arrest and apoptosis of cancer cells (12). Chelerythrine chloride (CC) is a natural benzo[c]phenanthridine alkaloid that is present in numerous plant species (13,14), and is known to exert various biological activities, including antimicrobial, antifungal, anti-inflammatory and anticancer activities (15,16). Several studies have previously investigated the effects of CC as a cancer treatment (13,17–19). CC was observed to exhibit antiproliferative and apoptotic properties on various human cancer cell lines, including squamous cell carcinoma, human leukemia, human breast cancer, human colon carcinoma, human uveal melanoma and human neuroblastoma, in addition to neonatal rat cardiac myocytes (20–24). CC affects various signaling pathways via the inhibition of protein kinase C and mitogen-activated protein kinase (MAPK) phosphatase-1 (25,26). However, CC is cytotoxic, which results in controversy over its use (27). In addition, CC was revealed to induce cell death in normal cells, including human hepatocytes (28) and rat cardiac myocytes, and in cancer cells, including human primary uveal melanoma OCM-1 cells and human promyelocytic leukemia HL-60 cells. Notably, CC mediates its antitumor activity via different mechanisms, which may be promising targets for anticancer therapy (24,28,29). In addition, CC induces a cytotoxic effect against radio and chemotherapy-resistant squamous carcinoma cells, which resulted in delayed tumor growth and mild toxicity in an animal model (13). CC is considered to be a potential candidate for cancer therapy due to its apoptotic effect on cancer cells (30,31). However, there are limited studies regarding the mechanism by which CC induces apoptosis in renal cancer cells. Therefore, the present study investigated the effect of CC on cell proliferation, cycle progression and apoptosis in renal cancer cells.

Materials and methods

Cell lines and reagents

The cell lines HEK-293 and human renal cancer SW-839 were obtained from the American Type Culture Collection (Manassas, VA, USA), and cultured in Dulbecco's modified Eagle's medium (Invitrogen; Thermo Fisher Scientific, Inc., Waltham, MA, USA) - high glucose supplemented with 10% fetal bovine serum in an atmosphere containing 5% CO2 at 37°C. CC was purchased from Shanghai Tauto Biotech Co., Ltd. (Shanghai, China), and dimethylsulfoxide (DMSO) was purchased from Sigma-Aldrich, (St. Louis, MO, USA). Anti-extracellular signal-regulated kinase (ERK)1/2 (catalog no., 9102; dilution, 1:1,000), anti-phospho (p)-ERK1/2 (catalog no., 4370; dilution, 1:2,000), anti-p38 (catalog no., 8690; dilution, 1:1,000), anti-p-p38 (catalog no., 4511; dilution, 1:1,000), anti-c-Jun N-terminal kinase (JNK; catalog no., 9252; dilution, 1:1,000), anti-p-JNK (catalog no., 9251; dilution, 1:1,000), anti-poly (adenosine diphosphate-ribose) polymerase (PARP; catalog no., 9242; dilution, 1:1,000), anti-glyceraldehyde 3-phosphate dehydrogenase (catalog no., 2118; dilution, 1:1,000), horseradish peroxidase (HRP)-conjugated goat anti-rabbit (catalog no., 7074; dilution, 1:2,000) and anti-mouse immunoglobulin G (catalog no., 7076; dilution, 1:2,000) antibodies were obtained from Cell Signaling Technology, Inc. (Danvers, MA, USA). Antibodies against p53 (polyclonal; catalog no., YT0024; dilution, 1:1,000), caspase-3 (monoclonal; catalog no., YM3431; dilution, 1:1,000), B-cell lymphoma 2 (Bcl-2; polyclonal; catalog no., YT0433; dilution, 1:1,000) and Bcl-2-associated X protein (Bax; polyclonal; catalog no., YT0459; dilution, 1:1,000) antibodies were obtained from ImmunoWay Biotechnology Company (Newark, DE, USA).

Cell viability assay

Cell viability was evaluated via 3-(4,5-dimethylthiazol-2-yl)-2,5-diphenyltetrazolium bromide (MTT) assay. Cells (2×103 HEK-293 cells/well and 3×103 SW-839 cells/well) in 100 µl medium were seeded into Corning® Carbo-BIND™ 96-well plates, and incubated for 12 h. Next, the medium in each well was replaced with medium containing various concentrations of CC, and the cells were incubated at 37°C for an additional 24 and 48 h. Subsequently, 20 µl MTT (5 mg/ml; Sigma-Aldrich) was added to each well. Following an additional incubation at 37°C for 4 h, the supernatant was removed, and 100 µl DMSO was added to each well. The absorbance values (read at 540 nm) were determined using the iMark™ Microplate Absorbance Reader (Bio-Rad Laboratories, Inc., Hercules CA, USA). The data were analyzed using Microplate Manager software (ver. 6.3; 1689520; Bio-Rad Laboratories, Inc.)

Apoptosis assay

Detection of apoptotic cells was performed using an annexin V-fluorescein isothiocyanate (FITC)/propidium iodide (PI) assay. In brief, harvested cells were resuspended in 100 µl binding buffer to achieve a concentration of 1×106 cells/ml. Subsequently, 5 µl annexin V-FITC (Sigma-Aldrich) and 5 µl PI (20 µg/ml; Sigma-Aldrich) were added to the cells, which were incubated for an additional 15 min. A total of 400 µl binding buffer was then added to each tube, and the cells were analyzed using the BD ACCURI C6 flow cytometer (BD Biosciences, Franklin Lakes, NJ, USA). The data were analyzed using WinMDI version 2.9 software (The Scripps Research Institute, San Diego, CA, USA).

Western blot analysis

Cell protein preparation and western blot analysis were conducted as previously described (32). Proteins (25 µg) were resolved using sodium dodecyl sulfate-polyacrylamide gel electrophoresis (40% acrylamide solution; catalog no., 1610140; Bio-Rad Laboratories, Inc.), and transferred to polyvinylidene fluoride membranes (pore size, 0.22 µm; EMD Millipore, Billerica, MA, USA) using Mini Trans-Blot® Electrophoretic Transfer Cell (catalog no., 170–3930; Bio-Rad Laboratories, Inc) at 30 V. The membranes were blocked with 5% skimmed milk, and subsequently probed with the corresponding primary antibodies at 4°C overnight. The membranes were washed with phosphate-buffered saline (PBS) with Tween 20 (0.05%) (Sigma-Aldrich), followed by incubation at room temperature with the HRP-labeled secondary antibodies for 1 h. The protein bands were visualized using Immobilon Western Chemiluminescent HRP Substrate (EMD Millipore). Protein expression was detected using ImageQuant™ LAS 4000 chemiluminescence reader (GE Healthcare Life Sciences, Chalfont, UK). The densitometry analysis was performed using the ImageQuant TL software (28-9175-41; v.7.2; GE Healthcare Life Sciences).

Tumor xenograft model

A total of 5×106 SW-839 cells were mixed with Matrigel® (Corning Life Sciences, Corning, NY, USA), and injected subcutaneously into the flanks of 14 5-week-old male BALB/c nude mice. The mice were purchased from the Institute of Laboratory Animal Sciences of the Chinese Academy of Medical Sciences (Beijing, China), and were maintained in 18×30-cm cages containing three mice each, at a temperature of 22°C using a 12 h light/dark cycle. Food and water was available ad libitum. The mice were randomly divided into two groups (n=7). As previously described, the mice were administrated with CC at a dose of 5 mg/kg/day via intraperitoneal injection for 5 weeks, with the first injection occurring 24 h after injection with the SW-839 cells. The control mice were administered with the same volume of PBS containing 1% DMSO. The volume and weight of the mouse tumors were measured once a week. All the mice were sacrificed 36 days subsequent to inoculation of the cancer cells, when the tumors were resected. All the animal experiments were approved by The Ethics Review Board of Henan Provincial People's Hospital (Zhengzhou, China).

Immunohistochemistry (IHC) and terminal deoxynucleotidyl transferase deoxyuridine triphosphate nick end labeling (TUNEL) assays

All the xenograft tumors were formalin (Sigma-Aldrich)-fixed and paraffin (Sigma-Aldrich)-embedded, prior to be sliced into 6-µm sections for IHC and TUNEL assays. For the IHC assay, the sections were washed with PBS, treated with 3% hydrogen peroxide (Sigma-Aldrich) at room temperature, blocked with normal goat serum in PBS (Invitrogen; Thermo Fisher Scientific, Inc.) at 37°C for 20 min, and incubated overnight at room temperature with human monoclonal anti-Bax and anti-Bcl-2 antibodies. Upon incubation with the secondary antibody, the expression of intracellular Bax and Bcl-2 was detected using 3,3′-diaminobenzidine (Sigma-Aldrich) staining. One Step TUNEL Apoptosis Assay Kit (Beyotime Institute of Biotechnology, Haimen, China) was used to stain the apoptotic tumor cells. The cells were visualized with red fluorescence under a fluorescence microscope (IX83; Olympus Corporation, Tokyo, Japan) with excitation and emission wavelengths of 488 nm and 588 nm, respectively. The images were analyzed using cellSens Standard software (Olympus Corporation).

Statistical analysis

Student's t-test was used to determine statistical differences between treatment and control values. P<0.05 was considered to indicate a statistically significant difference. All the data are presented as the mean ± standard deviation of three independent experiments.

Results

CC inhibits the proliferation of renal cancer cells

To study the effects of CC on the proliferation of RCC cells, HEK-293 and SW-839 cells were exposed to various concentrations of CC for 24 and 48 h. The results demonstrated that CC significantly inhibited the proliferation of HEK-293 and SW-839 cells (Fig. 1A and B, respectively) in a time- and dose-dependent manner. The cell viability assay also indicated that HEK-293 cells were more sensitive to CC-induced proliferation inhibition, compared with SW-839 cells exposed to CC for 24 h.

Figure 1.

Cell viability analysis by MTT assay following treatment with CC. (A) HEK-293 and (B) SW-839 cells were treated with various concentrations of CC (0, 5, 10, 20 and 40 µM) for 24 and 48 h. CC significantly inhibited the proliferation of HEK-293 and SW-839 cells in a time- and dose-dependent manner. *P<0.05 vs. control cells; **P<0.01 vs. control cells. CC, chelerythrine chloride.

Apoptosis

To investigate if the CC-induced growth inhibitory effect on RCC cells was due to cell apoptosis, a cytometric apoptosis assay was performed. Annexin V-conjugated FITC and PI staining was used to verify and quantify the percentage of apoptotic cells induced by CC. The percentage of early and late apoptotic cells were represented in the lower right (LR) and upper right (UR) quadrant of the flow cytometry histograms, respectively (Fig. 2A and B). The total percentage of apoptotic HEK-293 cells (UR + LR) increased in CC-treated cells (5 µM CC, 21.80%; 10 µM CC, 31.93%), compared with non-treated cells (2.47%) for 24 h (*P<0.05 vs. controls; and **P<0.01 vs. controls, respectively; Fig. 2C). This was similar to the results observed in SW-839 cells, where the total percentage of apoptotic cells increased from 2.75% in non-CC treated cells to 8.02 and 17.00% in cells treated with 5 and 10 µM CC, respectively (*P<0.05 vs. controls; and **P<0.01 vs. controls, respectively; Fig. 2C). Treatment of SW-839 and HEK-293 cells with 5 and 10 µM CC for 24 h induced apoptosis in the two cell lines in a dose-dependent manner. The significant induction of apoptosis following CC treatment indicates that CC exerts an anticancer effect on renal cancer cells.

Figure 2.

CC-induced dose-dependent apoptosis of HEK-293 and human renal cancer SW-839 cells. (A) HEK-293 and (B) SW-839 cells were treated with various concentrations of CC (0, 5 and 10 µM) for 24 h, and stained with annexin V-fluorescein isothiocyanate/propidium iodide. The percentage of early-stage apoptotic cells is shown in the lower right quadrant, while the percentage of late-stage apoptotic cells is shown in the upper right quadrant. (C) Treatment of HEK-293 and SW-839 cells with 5 and 10 µM CC for 24 h induced cell apoptosis. CC, chelerythrine chloride; FL-H, fluorescence line height.

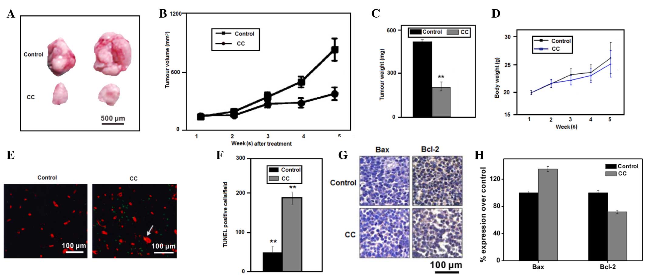
Tumor growth inhibition in a xenograft model

To determine whether CC inhibits tumor growth in vivo, the present study subcutaneously injected 5×106 SW-839 cells into the flanks of 14 nude mice. The inhibition of tumor growth in mice treated with CC at 5 mg/kg/day was significant, compared with mice treated with PBS, as observed by tumor volume (Fig. 3A and B) and weight (Fig. 3C) measurements. Furthermore, no significant toxicity to mice was observed following treatment with CC, as deduced by assessing the body weight of the mice in the two groups (Fig. 3D). These results suggest that weight loss does not indicate toxicity. To evaluate if CC induced apoptosis of renal cancer cells in vivo, paraffin sections of the SW-839 tumor xenografts from the nude mice were used in a TUNEL assay. The increased number of TUNEL+ cells in the CC-treated mice compared with the PBS-treated mice confirmed that CC induced apoptosis of RCC cells in vivo (**P<0.01 vs. controls; Fig. 3E and F).

Figure 3.

Tumor growth suppression in a human renal cancer SW-839 xenograft nude mouse model. (A and B) Tumor volume of CC and control tumors. (C) Tumor weight of CC and control tumors. (D) No significant toxicity to mice was observed following treatment with CC (5 mg/kg/day), according to the body weight of the mice. (E) Representative TUNEL staining (red fluorescence) of SW-839 renal cancer xenografts. (F) Quantification of TUNEL+ SW-839 cells in tumor xenografts was performed using cellSens Standard software. The data are presented as the mean ± standard deviation of three experiments. **P<0.01 vs. control cells. (G) IHC staining for Bcl-2 and Bcl-2-associated X protein on tumor sections, and (H) quantification of IHC staining using cellSens Standard software. CC, chelerythrine chloride; TUNEL, terminal deoxynucleotidyl transferase deoxyuridine triphosphate nick end labeling; Bcl-2, B-cell lymphoma 2; Bax, Bcl-2-associated X protein; IHC, immunohistochemistry.

Expression of cell apoptosis-associated proteins in vitro and in vivo

Previous studies have demonstrated that the expression of the proapoptotic protein Bax was associated with increased cell apoptosis, while the antiapoptotic protein Bcl-2 was associated with the inhibition of apoptosis in HeLa cells and the basal cell carcinoma ASZ001 cell line (33). The present study investigated the alteration in the expression levels of Bax and Bcl-2 in SW-839 mouse tumor xenografts following treatment with CC by analyzing paraffin sections of the above SW-839 tumor xenografts via IHC. The results shown in Fig. 3G demonstrate that Bax expression was increased, while Bcl-2 expression was decreased, in the xenograft tumors of mice treated with CC, suggesting that the tumor growth inhibition induced by CC was due to an increased rate of cell apoptosis. To identify the mechanism of activation of the apoptotic pathway, the present study examined the expression of apoptosis-associated proteins in HEK-293 and SW-839 cells following treatment with increasing concentrations of CC for 48 h. Since the activation of p53 may lead to cell cycle arrest, DNA repair or apoptosis (34), the present study evaluated the expression of p53 in HEK-293 and SW-839 cells in response to CC-treatment. The results suggested that CC treatment led to a dose-dependent accumulation of p53 (Fig. 4A). Although an increase in apoptosis was observed in the SW-839 and HEK-293 cells, following CC treatment the expression levels of Bax were only slightly increased and the expression levels of Bcl-2 were slightly decreased (Fig. 4A). In addition, the expression levels of pro-caspase-3 were decreased, whereas the expression levels of cleaved caspase-3 and cleaved PARP were increased.

Figure 4.

(Aa) Western blot analysis of the expression levels of apoptosis-associated proteins in HEK-293 and human renal cancer SW-839 cells following treatment with CC. Quantification of the expression of various proteins in HEK-293 and SW-839 cells, such as (Ab) p53, (Ac) Bax, (Ad) Bcl-2, (Ae) pro-caspase-3, (Af) cleaved caspase 3 and (Ag) PARP using GAPDH as a control. Multiple bands were observed in the cleaved caspase-3 lane due to non-specific binding of antibodies. (Ab-Ag) Quantification of western blotting (*P<0.05 and **P<0.01 vs. controls). (Ba) Western blot analysis of MAPK and Akt pathways after CC treatment in HEK-293 and SW-839 cells. The quantification of protein expression was performed for (Bb) pERK, (Bc) p-p38, (Bd) p-JNK and (Be) p-AKT, with GADPH as a control. The results are representative of ≥3 independent experiments. Multiple bands were observed in the p-ERK, p-JNK and JNK lanes due to non-specific binding of antibodies. *P<0.05 and **P<0.01 vs. controls. CC, chelerythrine chloride; Bcl-2, B-cell lymphoma 2; Bax, Bcl-2-associated X protein; PARP, poly (adenosine diphosphate-ribose) polymerase; GAPDH, glyceraldehyde 3-phosphate dehydrogenase; p-, phospho-; ERK, extracellular signal-regulated kinase; JNK, c-Jun N-terminal kinase.

Inhibition of ERK pathway enhanced the antiproliferative effect of CC

The present study investigated whether the CC-induced apoptosis of HEK-293 and SW-839 cells was associated with the modulation of intracellular signaling pathways, including MAPK and Akt pathways. The present study evaluated the effects of CC treatment on the activation of ERK, p38 and JNK in the two aforementioned cell lines (Fig. 4B). The results demonstrated that CC significantly enhanced the phosphorylation of ERK1/2 in a dose-dependent manner. In addition, CC inhibited the phosphorylation of p38. However, there was not a clear alteration in the activation of JNK (Fig. 4B). The phosphorylation of the kinase Akt was increased by CC treatment in a dose-dependent manner, but the total levels of Akt were not altered. The proliferation and growth of cancer cells has been revealed to be dependent on the activation of ERKs (34,35). To examine whether a blockade of ERK signaling using the MAPK kinase inhibitor PD98059 may potentiate the ability of CC to inhibit cell proliferation of renal cancer cells, HEK-293 and SW-839 cells were cultured in the presence of CC (5 µM), PD98059 (50 µM) or a combination of the two. The protein levels of ERK1/2, p-ERK1/2, Bax and Bcl-2 were detected using western blot analysis. The results revealed that inhibition of ERK activity with PD98059 enhanced the upregulation of Bax expression and the downregulation of Bcl-2 expression induced by CC (Fig. 5A–F). Similarly, the cell viability assay demonstrated that PD98059 potentiated the proapoptotic effects of CC (Fig. 5G and H). In addition, the present study observed that treatment with PD98059 alone exerted moderate effects, whereas PD98059 significantly enhanced the antiproliferative effect of CC in HEK-293 and SW-839 cells. This suggests that an inhibition of the ERK signaling pathway may enhance the antitumor effect of CC.

Figure 5.

Treatment with CC and with the mitogen-activated protein kinase kinase inhibitor PD98059, alone or in combination, inhibited the proliferation of renal cancer cells. (A) HEK-293 and (B) human renal cancer SW-839 cells were cultured with 8 µM CC, 50 µM PD98059, or a combination of the two compounds for 24 h, and the levels of ERK1/2, phospho-ERK1/2, Bcl-2 and Bcl-2-associated X protein were analyzed by western blotting, using glyceraldehyde 3-phosphate dehydrogenase as a control. Multiple bands were observed in the lanes corresponding to ERK and p-ERK due to non-specific binding of antibodies. (C-F) Quantification of western blotting (*P<0.05 and **P<0.01 vs. controls). (G) HEK-293 and (H) SW-839 cell proliferation was measured by 3-(4,5-dimethylthiazol-2-yl)-2,5-diphenyltetrazolium bromide assay. The results are represented as the mean ± standard deviation of three independent experiments *P<0.05 and **P<0.01 vs. cells treated with dimethylsulfoxide (control). CC, chelerythrine chloride; ERK, extracellular signal-regulated kinase; PD, PD98059; p-, phospho-; Bcl-2, B-cell lymphoma 2; Bax, Bcl-2-associated X protein; GAPDH, glyceraldehyde 3-phosphate dehydrogenase.

Discussion

The main aim of the present study was to investigate the effect of CC on RCC cells. The present study used HEK-293 and SW-839 cells to study the effects of CC. Apoptosis, also known as programmed cell death, is closely associated with the initiation, progression and metastasis of tumors, and the induction of apoptosis has been used in the treatment of malignant tumors (36,37). The present study aimed to investigate the inhibition of migration and invasion of RCC cells induced by treatment with CC, including if CC induces RCC cells to undergo apoptosis, which has not been previously elucidated. To the best of our knowledge, the present study demonstrated for the first time that CC was able to effectively inhibit the proliferation of RCC cells by inducing apoptosis. In addition, the current study evaluated the molecular mechanisms through which CC induces apoptosis, and revealed that ERK activation was required for the induction of apoptosis by CC. The present results reveal a novel mechanism by which CC exhibits its proapoptotic effect on RCC cells.

The two major kinases that are key in numerous signaling pathways are ERK and Akt, which are often aberrantly activated in cancer cells (38,39). Akt is an important cell survival kinase, which also controls other cellular functions, including migration and integrin activation (40,41). The ERK pathway has been widely studied as a potential pharmacological target for targeted tumor therapy (42) and is important in tumor initiation and progression, since it promotes cell survival and proliferation (43). It has been previously demonstrated that CC induces the apoptosis of cells in association with reactive oxidative species, which subsequently activates JNK and p38 (44). JNK and p38 are members of the MAPK family, which also includes ERK (45). Previous studies have demonstrated that the activation of the ERK pathway promotes cell survival, while inhibition of the ERK pathway increases the sensitivity of cancer cells to apoptosis (46,47). These studies indicate that the activation of ERK has an antiapoptotic effect on cells. The present study investigated the activity of ERK in renal cancer cells that were treated with CC, and observed that the activity of ERK was decreased in a time-dependent manner. A similar result was revealed in osteosarcoma cancer cells following treatment with CC (17). In addition, the present study revealed that the inhibition of ERK activity using PD98059 for 24 h significantly increases the sensitivity of renal cancer cells to CC-induced apoptosis. p53 is a tumor suppressor protein that induces the death of abnormal cells by activating cell growth arrest or apoptosis, and has been associated with several members of the Bcl-2 family (48). The present study demonstrated that CC increased the protein expression levels of p53 in RCC cells in a dose-dependent manner, which suggests that p53 is activated during CC-induced apoptosis. In a previous study, CC was reported to be an inhibitor of Bcl-extra large, a member of the antiapoptotic Bcl-2 family, which is involved in stabilizing mitochondrial membrane integrity (49). Additional studies have elucidated that Bcl-2 preserves the mitochondrial membrane and inhibits the release of internal calcium stores into the cytoplasm, while Bax is processed on the outer mitochondrial membrane and regulates the release of cytochrome c (21,50). Cell apoptosis is induced by caspases, a family of cysteine aspartyl-specific proteases (21,50). Initiating caspases, including caspase-8 and caspase-9, cleave and activate downstream effector caspases such as caspase-3 and caspase-7, which in turn cleave a large number of cellular substrates associated with apoptosis, including PARP (21,50). Therefore, the present study investigated the alterations in the expression levels of Bcl-2 and Bax in RCC cells treated with CC, and observed that Bax expression was increased, while Bcl-2 expression was decreased, in vitro and in vivo. The present results indicate that CC-induced upregulation of Bax expression and downregulation of Bcl-2 expression may lead to the induction of apoptosis in RCC cells. Overall, the present results suggest that there is an association between the decreased activity of ERK and altered expression of Bcl-2 and Bax in the CC-induced apoptosis of RCC cells. Inhibition of ERK activity enhanced the upregulation of Bax expression and the downregulation of Bcl-2 expression induced by CC, which suggests that ERK may be the initiator of CC-induced apoptosis in RCC cells.

In conclusion, the present results demonstrate that CC inhibits the proliferation of HEK-293 and SW-839 RCC cells in vitro and in vivo. In addition, the present results revealed that suppression of the ERK pathway contributes to CC-induced apoptosis in RCC cells. Therefore, the present study provides evidence for the therapeutic potential of CC for the treatment of RCC.

References

1 

Novick AC: Kidney cancer: Past, present and future. Urol Oncol. 25:188–195. 2007. View Article : Google Scholar : PubMed/NCBI

2 

Rini BI, Campbell SC and Escudier B: Renal cell carcinoma. Lancet. 373:1119–1132. 2009. View Article : Google Scholar : PubMed/NCBI

3 

Costa LJ and Drabkin HA: Renal cell carcinoma: New developments in molecular biology and potential for targeted therapies. Oncologist. 12:1404–1415. 2007. View Article : Google Scholar : PubMed/NCBI

4 

Jemal A, Siegel R, Ward E, Murray T, Xu J and Thun MJ: Cancer statistics, 2007. CA Cancer J Clin. 57:43–66. 2007. View Article : Google Scholar : PubMed/NCBI

5 

Janzen NK, Kim HL, Figlin RA and Belldegrun AS: Surveillance after radical or partial nephrectomy for localized renal cell carcinoma and management of recurrent disease. Urol Clin North Am. 30:843–852. 2003. View Article : Google Scholar : PubMed/NCBI

6 

Motzer RJ, Bander NH and Nanus DM: Renal-cell carcinoma. N Engl J Med. 335:865–875. 1996. View Article : Google Scholar : PubMed/NCBI

7 

Ljungberg B, Cowan NC, Hanbury DC, Hora M, Kuczyk MA, Merseburger AS, Patard JJ, Mulders PF and Sinescu IC: European Association of Urology Guideline Group: EAU guidelines on renal cell carcinoma: The 2010 update. Eur Urol. 58:398–406. 2010. View Article : Google Scholar : PubMed/NCBI

8 

Cohen HT and McGovern FJ: Renal-cell carcinoma. N Engl J Med. 353:2477–2490. 2005. View Article : Google Scholar : PubMed/NCBI

9 

Hollingsworth JM, Miller DC, Daignault S and Hollenbeck BK: Five-year survival after surgical treatment for kidney cancer: A population-based competing risk analysis. Cancer. 109:1763–1768. 2007. View Article : Google Scholar : PubMed/NCBI

10 

Flanigan RC, Salmon SE, Blumenstein BA, Bearman SI, Roy V, McGrath PC, Caton JR Jr, Munshi N and Crawford ED: Nephrectomy followed by interferon alfa-2b compared with interferon alfa-2b alone for metastatic renal-cell cancer. N Engl J Med. 345:1655–1659. 2001. View Article : Google Scholar : PubMed/NCBI

11 

Milella M and Felici A: Biology of metastatic renal cell carcinoma. J Cancer. 2:369–373. 2011. View Article : Google Scholar : PubMed/NCBI

12 

Ramirez-Mares MV, Chandra S and de Mejia EG: In vitro chemopreventive activity of Camellia sinensis, Ilex paraguariensis and Ardisia compressa tea extracts and selected polyphenols. Mutat Res. 554:53–65. 2004. View Article : Google Scholar : PubMed/NCBI

13 

Chmura SJ, Dolan ME, Cha A, Mauceri HJ, Kufe DW and Weichselbaum RR: In vitro and in vivo activity of protein kinase C inhibitor chelerythrine chloride induces tumor cell toxicity and growth delay in vivo. Clin Cancer Res. 6:737–742. 2000.PubMed/NCBI

14 

Adhami VM, Aziz MH, Reagan-Shaw SR, Nihal M, Mukhtar H and Ahmad N: Sanguinarine causes cell cycle blockade and apoptosis of human prostate carcinoma cells via modulation of cyclin kinase inhibitor-cyclin-cyclin-dependent kinase machinery. Mol Cancer Ther. 3:933–940. 2004.PubMed/NCBI

15 

Walterová D, Ulrichová J, Válka I, Vicar J, Vavrecková C, Táborská E, Harjrader RJ, Meyer DL, Cerná H and Simánek V: Benzo[c]phenanthridine alkaloids sanguinarine and chelerythrine: Biological activities and dental care applications. Acta Univ Palacki Olomuc Fac Med. 139:7–16. 1995.PubMed/NCBI

16 

Zdařilováa A, Malíkováb J, Dvořáka Z, Ulrichováa J and Šimánek V: Quaternary isoquinoline alkaloids sanguinarine and chelerythrine in vitro and in vivo effects. Chem Listy. 100:30–41. 2006.

17 

Yang R, Piperdi S and Gorlick R: Activation of the RAF/mitogen-activated protein/extracellular signal-regulated kinase kinase/extracellular signal-regulated kinase pathway mediates apoptosis induced by chelerythrine in osteosarcoma. Clin Cancer Res. 14:6396–6404. 2008. View Article : Google Scholar : PubMed/NCBI

18 

Kumar S, Tomar MS and Acharya A: Chelerythrine delayed tumor growth and increased survival duration of Dalton's lymphoma bearing BALB/c H (2d) mice by activation of NK cells in vivo. J Cancer Res Ther. 11:904–910. 2015. View Article : Google Scholar : PubMed/NCBI

19 

Wan KF, Chan SL, Sukumaran SK, Lee MC and Yu VC: Chelerythrine induces apoptosis through a Bax/Bak-independent mitochondrial mechanism. J Biol Chem. 283:8423–8433. 2008. View Article : Google Scholar : PubMed/NCBI

20 

Chmura SJ, Nodzenski E, Crane MA, Virudachalam S, Hallahan DE, Weichselbaum RR and Quintans J: Cross-talk between ceramide and PKC activity in the control of apoptosis in WEHI-231. Adv Exp Med Biol. 406:39–55. 1996. View Article : Google Scholar : PubMed/NCBI

21 

Freemerman AJ, Turner AJ, Birrer MJ, Szabo E, Valerie K and Grant S: Role of c-jun in human myeloid leukemia cell apoptosis induced by pharmacological inhibitors of protein kinase C. Mol Pharmacol. 49:788–795. 1996.PubMed/NCBI

22 

Chan SL, Lee MC, Tan KO, Yang LK, Lee AS, Flotow H, Fu NY, Butler MS, Soejarto DD, Buss AD and Yu VC: Identification of chelerythrine as an inhibitor of BclXL function. J Biol Chem. 278:20453–20456. 2003. View Article : Google Scholar : PubMed/NCBI

23 

Kemény-Beke A, Aradi J, Damjanovich J, Beck Z, Facskó A, Berta A and Bodnár A: Apoptotic response of uveal melanoma cells upon treatment with chelidonine, sanguinarine and chelerythrine. Cancer Lett. 237:67–75. 2006. View Article : Google Scholar : PubMed/NCBI

24 

Yamamoto S, Seta K, Morisco C, Vatner SF and Sadoshima J: Chelerythrine rapidly induces apoptosis through generation of reactive oxygen species in cardiac myocytes. J Mol Cell Cardiol. 33:1829–1848. 2001. View Article : Google Scholar : PubMed/NCBI

25 

Herbert JM, Augereau JM, Gleye J and Maffrand JP: Chelerythrine is a potent and specific inhibitor of protein kinase C. Biochem Biophys Res Commun. 172:993–999. 1990. View Article : Google Scholar : PubMed/NCBI

26 

Vogt A, Tamewitz A, Skoko J, Sikorski RP, Giuliano KA and Lazo JS: The benzo[c]phenanthridine alkaloid, sanguinarine, is a selective, cell-active inhibitor of mitogen-activated protein kinase phosphatase-1. J Biol Chem. 280:19078–19086. 2005. View Article : Google Scholar : PubMed/NCBI

27 

Zdarilová A, Vrzal R, Rypka M, Ulrichová J and Dvorák Z: Investigation of sanguinarine and chelerythrine effects on CYP1A1 expression and activity in human hepatoma cells. Food Chem Toxicol. 44:242–249. 2006. View Article : Google Scholar : PubMed/NCBI

28 

Kemeny-Beke A, Aradi J, Damjanovich J, Beck Z, Facsko A, Berta A and Bodnar A: Apoptotic response of uveal melanoma cells upon treatment with chelidonine, sanguinarine and chelerythrine. Cancer Lett. 237:67–75. 2006. View Article : Google Scholar : PubMed/NCBI

29 

Ulrichová J, Dvorák Z, Vicar J, Lata J, Smrzová J, Sedo A and Simánek V: Cytotoxicity of natural compounds in hepatocyte cell culture models. The case of quaternary benzo[c]phenanthridine alkaloids. Toxicol Lett. 125:125–132. 2001. View Article : Google Scholar : PubMed/NCBI

30 

Jarvis WD, Turner AJ, Povirk LF, Traylor RS and Grant S: Induction of apoptotic DNA fragmentation and cell death in HL-60 human promyelocytic leukemia cells by pharmacological inhibitors of protein kinase C. Cancer Res. 54:1707–1714. 1994.PubMed/NCBI

31 

Malíková J, Zdarilová A, Hlobilková A and Ulrichová J: The effect of chelerythrine on cell growth, apoptosis, and cell cycle in human normal and cancer cells in comparison with sanguinarine. Cell Biol Toxicol. 22:439–453. 2006. View Article : Google Scholar : PubMed/NCBI

32 

Matkar SS, Wrischnik LA and Hellmann-Blumberg U: Production of hydrogen peroxide and redox cycling can explain how sanguinarine and chelerythrine induce rapid apoptosis. Arch Biochem Biophys. 477:43–52. 2008. View Article : Google Scholar : PubMed/NCBI

33 

Xing Z, Zhou Z, Yu R, Li S, Li C, Nilsson S and Liu Z: XAF1 expression and regulatory effects of somatostatin on XAF1 in prostate cancer cells. J Exp Clin Cancer Res. 29:1622010. View Article : Google Scholar : PubMed/NCBI

34 

Marzo I, Brenner C, Zamzami N, Jürgensmeier JM, Susin SA, Vieira HL, Prévost MC, Xie Z, Matsuyama S, Reed JC and Kromer G: Bax and adenine nucleotide translocator cooperate in the mitochondrial control of apoptosis. Science. 281:2027–2031. 1998. View Article : Google Scholar : PubMed/NCBI

35 

Chou YH, Ho YS, Wu CC, Chai CY, Chen SC, Lee CH, Tsai PS and Wu CH: Tubulozole-induced G2/M cell cycle arrest in human colon cancer cells through formation of microtubule polymerization mediated by ERK1/2 and Chk1 kinase activation. Food Chem Toxicol. 45:1356–1367. 2007. View Article : Google Scholar : PubMed/NCBI

36 

Lin MW, Lin AS, Wu DC, Wang SS, Chang FR, Wu YC and Huang YB: Euphol from Euphorbia tirucalli selectively inhibits human gastric cancer cell growth through the induction of ERK1/2-mediated apoptosis. Food Chem Toxicol. 50:4333–4339. 2012. View Article : Google Scholar : PubMed/NCBI

37 

Carson DA and Ribeiro JM: Apoptosis and disease. Lancet. 341:1251–1254. 1993. View Article : Google Scholar : PubMed/NCBI

38 

Thompson CB: Apoptosis in the pathogenesis and treatment of disease. Science. 267:1456–1462. 1995. View Article : Google Scholar : PubMed/NCBI

39 

Roberts PJ and Der CJ: Targeting the Raf-MEK-ERK mitogen-activated protein kinase cascade for the treatment of cancer. Oncogene. 26:3291–3310. 2007. View Article : Google Scholar : PubMed/NCBI

40 

Somanath PR, Vijai J, Kichina JV, Byzova T and Kandel ES: The role of PAK-1 in activation of MAP kinase cascade and oncogenic transformation by Akt. Oncogene. 28:2365–2369. 2009. View Article : Google Scholar : PubMed/NCBI

41 

Somanath PR, Kandel ES, Hay N and Byzova TV: Akt1 signaling regulates integrin activation, matrix recognition and fibronectin assembly. J Biol Chem. 282:22964–22976. 2007. View Article : Google Scholar : PubMed/NCBI

42 

Yang JS, Lin CW, Hsieh YS, Cheng HL, Lue KH, Yang SF and Lu KH: Selaginella tamariscina (Beauv.) possesses antimetastatic effects on human osteosarcoma cells by decreasing MMP-2 and MMP-9 secretions via p38 and Akt signaling pathways. Food Chem Toxicol. 59:801–807. 2013. View Article : Google Scholar : PubMed/NCBI

43 

Thompson N and Lyons J: Recent progress in targeting the Raf/MEK/ERK pathway with inhibitors in cancer drug discovery. Curr Opin Pharmacol. 5:350–356. 2005. View Article : Google Scholar : PubMed/NCBI

44 

Balmanno K and Cook SJ: Tumour cell survival signalling by the ERK1/2 pathway. Cell Death Differ. 16:368–377. 2009. View Article : Google Scholar : PubMed/NCBI

45 

Yu R, Mandlekar S, Tan TH and Kong AN: Activation of p38 and c-Jun N-terminal kinase pathways and induction of apoptosis by chelerythrine do not require inhibition of protein kinase C. J Biol Chem. 275:9612–9619. 2000. View Article : Google Scholar : PubMed/NCBI

46 

Li C, Chi S, He N, Zhang X, Guicherit O, Wagner R, Tyring S and Xie J: IFNalpha induces Fas expression and apoptosis in hedgehog pathway activated BCC cells through inhibiting Ras-Erk signaling. Oncogene. 23:1608–1617. 2004. View Article : Google Scholar : PubMed/NCBI

47 

Shelton JG, Steelman LS, White ER and McCubrey JA: Synergy between PI3K/Akt and Raf/MEK/ERK pathways in IGF-1R mediated cell cycle progression and prevention of apoptosis in hematopoietic cells. Cell Cycle. 3:372–379. 2004. View Article : Google Scholar : PubMed/NCBI

48 

Yu Q: Restoring p53-mediated apoptosis in cancer cells: New opportunities for cancer therapy. Drug Resist Updat. 9:19–25. 2006. View Article : Google Scholar : PubMed/NCBI

49 

Zhang N, Wang X, Huo Q, Li X, Wang H, Schneider P, Hu G and Yang Q: The oncogene metadherin modulates the apoptotic pathway based on the tumor necrosis factor superfamily member TRAIL (Necrosis Factor-related Apoptosis-inducing Ligand) in breast cancer. J Biol Chem. 288:9396–9407. 2013. View Article : Google Scholar : PubMed/NCBI

50 

Schafer ZT and Kornbluth S: The apoptosome: Physiological, developmental, and pathological modes of regulation. Dev Cell. 10:549–561. 2006. View Article : Google Scholar : PubMed/NCBI

Related Articles

  • Abstract
  • View
  • Download
  • Twitter
Copy and paste a formatted citation
Spandidos Publications style
Chen XM, Zhang M, Fan PL, Qin YH and Zhao HW: Chelerythrine chloride induces apoptosis in renal cancer HEK-293 and SW-839 cell lines Retraction in /10.3892/ol.2024.14561. Oncol Lett 11: 3917-3924, 2016.
APA
Chen, X., Zhang, M., Fan, P., Qin, Y., & Zhao, H. (2016). Chelerythrine chloride induces apoptosis in renal cancer HEK-293 and SW-839 cell lines Retraction in /10.3892/ol.2024.14561. Oncology Letters, 11, 3917-3924. https://doi.org/10.3892/ol.2016.4520
MLA
Chen, X., Zhang, M., Fan, P., Qin, Y., Zhao, H."Chelerythrine chloride induces apoptosis in renal cancer HEK-293 and SW-839 cell lines Retraction in /10.3892/ol.2024.14561". Oncology Letters 11.6 (2016): 3917-3924.
Chicago
Chen, X., Zhang, M., Fan, P., Qin, Y., Zhao, H."Chelerythrine chloride induces apoptosis in renal cancer HEK-293 and SW-839 cell lines Retraction in /10.3892/ol.2024.14561". Oncology Letters 11, no. 6 (2016): 3917-3924. https://doi.org/10.3892/ol.2016.4520
Copy and paste a formatted citation
x
Spandidos Publications style
Chen XM, Zhang M, Fan PL, Qin YH and Zhao HW: Chelerythrine chloride induces apoptosis in renal cancer HEK-293 and SW-839 cell lines Retraction in /10.3892/ol.2024.14561. Oncol Lett 11: 3917-3924, 2016.
APA
Chen, X., Zhang, M., Fan, P., Qin, Y., & Zhao, H. (2016). Chelerythrine chloride induces apoptosis in renal cancer HEK-293 and SW-839 cell lines Retraction in /10.3892/ol.2024.14561. Oncology Letters, 11, 3917-3924. https://doi.org/10.3892/ol.2016.4520
MLA
Chen, X., Zhang, M., Fan, P., Qin, Y., Zhao, H."Chelerythrine chloride induces apoptosis in renal cancer HEK-293 and SW-839 cell lines Retraction in /10.3892/ol.2024.14561". Oncology Letters 11.6 (2016): 3917-3924.
Chicago
Chen, X., Zhang, M., Fan, P., Qin, Y., Zhao, H."Chelerythrine chloride induces apoptosis in renal cancer HEK-293 and SW-839 cell lines Retraction in /10.3892/ol.2024.14561". Oncology Letters 11, no. 6 (2016): 3917-3924. https://doi.org/10.3892/ol.2016.4520
Follow us
  • Twitter
  • LinkedIn
  • Facebook
About
  • Spandidos Publications
  • Careers
  • Cookie Policy
  • Privacy Policy
How can we help?
  • Help
  • Live Chat
  • Contact
  • Email to our Support Team