Spandidos Publications Logo
  • About
    • About Spandidos
    • Aims and Scopes
    • Abstracting and Indexing
    • Editorial Policies
    • Reprints and Permissions
    • Job Opportunities
    • Terms and Conditions
    • Contact
  • Journals
    • All Journals
    • Oncology Letters
      • Oncology Letters
      • Information for Authors
      • Editorial Policies
      • Editorial Board
      • Aims and Scope
      • Abstracting and Indexing
      • Bibliographic Information
      • Archive
    • International Journal of Oncology
      • International Journal of Oncology
      • Information for Authors
      • Editorial Policies
      • Editorial Board
      • Aims and Scope
      • Abstracting and Indexing
      • Bibliographic Information
      • Archive
    • Molecular and Clinical Oncology
      • Molecular and Clinical Oncology
      • Information for Authors
      • Editorial Policies
      • Editorial Board
      • Aims and Scope
      • Abstracting and Indexing
      • Bibliographic Information
      • Archive
    • Experimental and Therapeutic Medicine
      • Experimental and Therapeutic Medicine
      • Information for Authors
      • Editorial Policies
      • Editorial Board
      • Aims and Scope
      • Abstracting and Indexing
      • Bibliographic Information
      • Archive
    • International Journal of Molecular Medicine
      • International Journal of Molecular Medicine
      • Information for Authors
      • Editorial Policies
      • Editorial Board
      • Aims and Scope
      • Abstracting and Indexing
      • Bibliographic Information
      • Archive
    • Biomedical Reports
      • Biomedical Reports
      • Information for Authors
      • Editorial Policies
      • Editorial Board
      • Aims and Scope
      • Abstracting and Indexing
      • Bibliographic Information
      • Archive
    • Oncology Reports
      • Oncology Reports
      • Information for Authors
      • Editorial Policies
      • Editorial Board
      • Aims and Scope
      • Abstracting and Indexing
      • Bibliographic Information
      • Archive
    • Molecular Medicine Reports
      • Molecular Medicine Reports
      • Information for Authors
      • Editorial Policies
      • Editorial Board
      • Aims and Scope
      • Abstracting and Indexing
      • Bibliographic Information
      • Archive
    • World Academy of Sciences Journal
      • World Academy of Sciences Journal
      • Information for Authors
      • Editorial Policies
      • Editorial Board
      • Aims and Scope
      • Abstracting and Indexing
      • Bibliographic Information
      • Archive
    • International Journal of Functional Nutrition
      • International Journal of Functional Nutrition
      • Information for Authors
      • Editorial Policies
      • Editorial Board
      • Aims and Scope
      • Abstracting and Indexing
      • Bibliographic Information
      • Archive
    • International Journal of Epigenetics
      • International Journal of Epigenetics
      • Information for Authors
      • Editorial Policies
      • Editorial Board
      • Aims and Scope
      • Abstracting and Indexing
      • Bibliographic Information
      • Archive
    • Medicine International
      • Medicine International
      • Information for Authors
      • Editorial Policies
      • Editorial Board
      • Aims and Scope
      • Abstracting and Indexing
      • Bibliographic Information
      • Archive
  • Articles
  • Information
    • Information for Authors
    • Information for Reviewers
    • Information for Librarians
    • Information for Advertisers
    • Conferences
  • Language Editing
Spandidos Publications Logo
  • About
    • About Spandidos
    • Aims and Scopes
    • Abstracting and Indexing
    • Editorial Policies
    • Reprints and Permissions
    • Job Opportunities
    • Terms and Conditions
    • Contact
  • Journals
    • All Journals
    • Biomedical Reports
      • Information for Authors
      • Editorial Policies
      • Editorial Board
      • Aims and Scope
      • Abstracting and Indexing
      • Bibliographic Information
      • Archive
    • Experimental and Therapeutic Medicine
      • Information for Authors
      • Editorial Policies
      • Editorial Board
      • Aims and Scope
      • Abstracting and Indexing
      • Bibliographic Information
      • Archive
    • International Journal of Epigenetics
      • Information for Authors
      • Editorial Policies
      • Editorial Board
      • Aims and Scope
      • Abstracting and Indexing
      • Bibliographic Information
      • Archive
    • International Journal of Functional Nutrition
      • Information for Authors
      • Editorial Policies
      • Editorial Board
      • Aims and Scope
      • Abstracting and Indexing
      • Bibliographic Information
      • Archive
    • International Journal of Molecular Medicine
      • Information for Authors
      • Editorial Policies
      • Editorial Board
      • Aims and Scope
      • Abstracting and Indexing
      • Bibliographic Information
      • Archive
    • International Journal of Oncology
      • Information for Authors
      • Editorial Policies
      • Editorial Board
      • Aims and Scope
      • Abstracting and Indexing
      • Bibliographic Information
      • Archive
    • Medicine International
      • Information for Authors
      • Editorial Policies
      • Editorial Board
      • Aims and Scope
      • Abstracting and Indexing
      • Bibliographic Information
      • Archive
    • Molecular and Clinical Oncology
      • Information for Authors
      • Editorial Policies
      • Editorial Board
      • Aims and Scope
      • Abstracting and Indexing
      • Bibliographic Information
      • Archive
    • Molecular Medicine Reports
      • Information for Authors
      • Editorial Policies
      • Editorial Board
      • Aims and Scope
      • Abstracting and Indexing
      • Bibliographic Information
      • Archive
    • Oncology Letters
      • Information for Authors
      • Editorial Policies
      • Editorial Board
      • Aims and Scope
      • Abstracting and Indexing
      • Bibliographic Information
      • Archive
    • Oncology Reports
      • Information for Authors
      • Editorial Policies
      • Editorial Board
      • Aims and Scope
      • Abstracting and Indexing
      • Bibliographic Information
      • Archive
    • World Academy of Sciences Journal
      • Information for Authors
      • Editorial Policies
      • Editorial Board
      • Aims and Scope
      • Abstracting and Indexing
      • Bibliographic Information
      • Archive
  • Articles
  • Information
    • For Authors
    • For Reviewers
    • For Librarians
    • For Advertisers
    • Conferences
  • Language Editing
Login Register Submit
  • This site uses cookies
  • You can change your cookie settings at any time by following the instructions in our Cookie Policy. To find out more, you may read our Privacy Policy.

    I agree
Search articles by DOI, keyword, author or affiliation
Search
Advanced Search
presentation
Oncology Letters
Join Editorial Board Propose a Special Issue
Print ISSN: 1792-1074 Online ISSN: 1792-1082
Journal Cover
July-2016 Volume 12 Issue 1

Full Size Image

Sign up for eToc alerts
Recommend to Library

Journals

International Journal of Molecular Medicine

International Journal of Molecular Medicine

International Journal of Molecular Medicine is an international journal devoted to molecular mechanisms of human disease.

International Journal of Oncology

International Journal of Oncology

International Journal of Oncology is an international journal devoted to oncology research and cancer treatment.

Molecular Medicine Reports

Molecular Medicine Reports

Covers molecular medicine topics such as pharmacology, pathology, genetics, neuroscience, infectious diseases, molecular cardiology, and molecular surgery.

Oncology Reports

Oncology Reports

Oncology Reports is an international journal devoted to fundamental and applied research in Oncology.

Experimental and Therapeutic Medicine

Experimental and Therapeutic Medicine

Experimental and Therapeutic Medicine is an international journal devoted to laboratory and clinical medicine.

Oncology Letters

Oncology Letters

Oncology Letters is an international journal devoted to Experimental and Clinical Oncology.

Biomedical Reports

Biomedical Reports

Explores a wide range of biological and medical fields, including pharmacology, genetics, microbiology, neuroscience, and molecular cardiology.

Molecular and Clinical Oncology

Molecular and Clinical Oncology

International journal addressing all aspects of oncology research, from tumorigenesis and oncogenes to chemotherapy and metastasis.

World Academy of Sciences Journal

World Academy of Sciences Journal

Multidisciplinary open-access journal spanning biochemistry, genetics, neuroscience, environmental health, and synthetic biology.

International Journal of Functional Nutrition

International Journal of Functional Nutrition

Open-access journal combining biochemistry, pharmacology, immunology, and genetics to advance health through functional nutrition.

International Journal of Epigenetics

International Journal of Epigenetics

Publishes open-access research on using epigenetics to advance understanding and treatment of human disease.

Medicine International

Medicine International

An International Open Access Journal Devoted to General Medicine.

Journal Cover
July-2016 Volume 12 Issue 1

Full Size Image

Sign up for eToc alerts
Recommend to Library

  • Article
  • Citations
    • Cite This Article
    • Download Citation
    • Create Citation Alert
    • Remove Citation Alert
    • Cited By
  • Similar Articles
    • Related Articles (in Spandidos Publications)
    • Similar Articles (Google Scholar)
    • Similar Articles (PubMed)
  • Download PDF
  • Download XML
  • View XML
Article

Involvement of p38MAPK‑ATF2 signaling pathway in alternariol induced DNA polymerase β expression

  • Authors:
    • Jimin Zhao
    • Junfen Ma
    • Jing Lu
    • Yanan Jiang
    • Yanyan Zhang
    • Xiaoyan Zhang
    • Jun Zhao
    • Hongyan Yang
    • Youtian Huang
    • Mingyao Zhao
    • Kangdong Liu
    • Ziming Dong
  • View Affiliations / Copyright

    Affiliations: Department of Pathophysiology, School of Basic Medical Sciences, Zhengzhou University, Zhengzhou, Henan 450001, P.R. China, Clinical Laboratory, The First Affiliated Hospital of Zhengzhou University, Zhengzhou, Henan 450052, P.R. China, Department of Medical Oncology, Changzhi People's Hospital, Changzhi, Shanxi 046000, P.R. China
  • Pages: 675-679
    |
    Published online on: June 1, 2016
       https://doi.org/10.3892/ol.2016.4662
  • Expand metrics +
Metrics: Total Views: 0 (Spandidos Publications: | PMC Statistics: )
Metrics: Total PDF Downloads: 0 (Spandidos Publications: | PMC Statistics: )
Cited By (CrossRef): 0 citations Loading Articles...

This article is mentioned in:



Abstract

Base excision repair (BER) systems are important for maintaining the integrity of genomes in mammalian cells. Aberrant DNA bases or broken single strands can be repaired by BER. Consequently, DNA lesions, which may be caused by cancer and aging, have a close association with BER procedure. DNA polymerase β (polβ) is a critical BER enzyme that can excise 5'‑sugar phosphate prior to adding a nucleotide in the gap by its function as a DNA polymerase in the BER process. However, DNA polβ is an error‑prone DNA polymerase, and overexpressing polβ increases the cellular spontaneous mutation rate. DNA polβ overexpression has been identified in various human tumors, which implies that DNA polβ overexpression has a close association with tumorigenesis. The present study showed that alternariol (AOH), a secondary product of a fungus that is found in grains and fruits, could cause DNA damage to NIH3T3 cells in a single cell gel electrophoresis, and that 2, 10 and 20 µM AOH induced DNA polβ overexpression in a dose‑dependent manner. In the process, the level of phosphorylation of mitogen‑activated protein kinase 14 (p38) mitogen‑activated protein kinase (MAPK) and activating transcription factor 2 (ATF2) was increased. In addition, SB203580, a p38MAPK inhibitor, resulted in decreased DNA polβ expression. Small hairpin RNA‑p38MAPK had the same effect; notably, DNA polβ expression was downregulated in p38MAPK knockdown cells. These data suggest that the p38MAPK‑ATF2 signaling pathway may be involved in DNA polβ expression induced by AOH.

Introduction

DNA polymerase β (polβ) is a highly conservative gene that is expressed in a low level and constant manner in mammalian animal cell cycles (1). DNA polβ is not a major DNA polymerase in the DNA synthesis process, as it lacks intrinsic nuclease activities; however, the specific role of DNA polβ is to participate in DNA base excision repair (BER) for maintaining genomic stability (2,3). DNA polβ is highly expressed when genomic DNA is attacked by alkylating agents, ultraviolet radiation or endogenous factors (4–6). However, overexpressed polβ can also participate in DNA synthesis, which is an important mechanism of genetic instability due to the inaccuracy of its base pairing (7). Accumulating evidence also indicates that overexpressed polβ is associated with cell transformation, tumor genesis and chemotherapeutic resistance (8–10). The overexpression of polβ was identified in various human cancers, including esophageal carcinoma, gastric carcinoma and ovarian cancer (8,9,11). Although the overexpression of polβ is commonly observed in human cancers, the regulation of polβ and its association with the signaling pathway remains elusive. Answers to these questions may benefit our understanding of tumorigenesis and provide information regarding novel ways for chemoprevention or chemotherapy.

A previous study showed that alternariol (AOH), a source of DNA damage, could induce DNA polβ expression through the protein kinase A (PKA) signal transduction pathway, and that the PKA inhibitor, H89, can partly block polβ expression (12). In addition, mitogen-activated protein kinase 14 (p38) mitogen-activated protein kinase (MAPK) was activated by AOH in NIH3T3 cells (12). Activating transcription factor 2 (ATF2) is one of the downstream molecules of the MAPK signal pathway and can be activated by p38MAPK and mitogen-activated protein kinase 8 (JNK) (13,14). ATF2 is a member of ATF or cAMP-responsive element binding protein (CREB) family, which contains the basic/leucine zipper motifs (bZIP) and can bind to cAMP-responsive elements (CREs) (15,16). The DNA polβ promoter also contains the CRE sequence (17). Therefore the MAPK-ATF2 signaling pathway may be involved in polβ expression. In the present study, DNA damage was found to be associated with polβ expression induced by alternariol (AOH), and p38MAPK and ATF2 activation was detected. When cells were pretreated with the p38MAPK inhibitor SB203580, the level of phosphorylation of p38MAPK and ATF2 was decreased, and the expression of polβ was reduced. This finding is consistent with the result that polβ expression decreased in NIH3T3 cells with p38MAPK knockdown.

Materials and methods

Chemicals and reagents

AOH and dimethyl sulfoxide (DMSO) were purchased from Sigma-Aldrich, Inc. (St. Louis, MO, USA). Anti-phosphorylated (p-)p38MAPK [rabbit polyclonal immunoglobulin G (IgG); catalog no., sc-17852-R], anti-DNA polβ (goat polyclonal IgG; catalog no., sc-5927), anti-β-actin (mouse monoclonal; catalog no., sc-47778) and anti-α-tubulin (mouse monoclonal; catalog no., sc-23948) primary antibodies and goat anti-rabbit IgG-horseradish peroxidase (HRP) (catalog no., sc-2004), rabbit anti-mouse IgG-HRP (catalog no., sc-358914) and donkey anti-goat IgG-HRP (sc-2020) secondary antibodies were obtained from Santa Cruz Biotechnology, Inc. (Dallas, TX, USA). Anti-p-ATF2 (rabbit polyclonal; catalog no., CST9225) was obtained from Cell Signaling Technology, Inc. (Danvers, MA, USA). RPMI-1640 and fetal bovine serum (FBS) was purchased from Thermo Fisher Scientific, Inc. (Waltham, MA, USA). SB203580 and the Enhanced Chemiluminescence (ECL) Plus Detection kit were purchased from Beyotime Institute of Biotechnology (Haimen, China). Reagents for protein concentration analysis were obtained from Bio-Rad Laboratories, Inc. (Hercules, CA, USA).

Cell culture

The NIH3T3 cell line was obtained from China Center for Type Culture Collection (Wuhan, China). The cells were cultured in RPMI-1640 with 10% FBS, 100 units (U)/ml penicillin and 100 µg/ml streptomycin at 37°C and 5% CO2 in a humidified incubator.

Comet assay

To detect the DNA damage of NIH3T3 cells induced by various concentrations of AOH, an alkaline comet assay was performed. Cells (2×106) were cultured in 10-cm dishes for ~48 h. When the cells reached 80% confluence, they were treated with 2, 10 or 20 µM AOH or DMSO for 2 h. Fully frosted slides were then coated with 1% normal melting agarose at 45°C as a base layer, and were solidificated at 4°C for 10 min. The cells were suspended in 0.8% low melting agarose at 37°C. This suspension was pipetted over the base layer, which was covered with a cover slip immediately. The slides were placed at 4°C for 10 min, and then the cover slips were removed. The slides were kept in the lysis buffer (pH 10) at 4°C for 1 h and transferred into electrophoretic running buffer (pH 13) for unwinding for 30 min. Electrophoresis was performed in the same buffer for 20 min at 0.8 v/cm. Subsequently, the slides were washed with neutralizing buffer and stained with ethidium bromide (20 µg/ml) for 5 min, and washed with cold saline. Finally, the glycerine buffer was placed on the slides in a dropwise manner and cover slips were placed on top. The slides were visualized using a fluorescence microscope (Olympus, Tokyo, Japan).

Western blotting

Cells (2×106) were cultured in 10-cm dishes for ~48 h. When the cells reached 80% confluence, they were treated with various concentrations (2, 10 or 20 µM) of AOH, cells were lysed in radioimmunoprecipitation assay buffer [50 mm Tris/HCl, pH 7.5, 150 mM NaCl, 1 mM ethylenediaminetetraacetic acid, 1 mM Na3VO4, 0.1% sodium dodecyl sulfate (SDS), 1% (v/v) NP-40, 1 mM NaF, containing complete protease and phosphatase inhibitor cocktail (Roche Diagnostics, Indianapolis, IN, USA)], and supernatants were collected by centrifugation at 21,341 × g for 20 min. Cell lysate (50 µg) was separated on a 10% SDS-polyacrylamide gel and transferred to a polyvinylidene fluoride membrane. After blocking with 5% nonfat dried milk for 1 h, the membrane was incubated with a primary antibody at 4°C overnight (anti-p-p38MAPK, 1:200 dilution; anti-p-ATF2, 1:1,000 dilution; anti-DNA polβ, 1:200 dilution; anti-α-tubulin and anti-β-actin, 1:1,000 dilution). IgG-HRP secondary antibodies were incubated for 2 h at room temperature. Protein bands were visualized using the ECL Plus Detection kit. The bands were subjected to densitometry for quantitative analysis using Quantity One software (Bio-Rad Laboratories, Inc.).

p38MAPK-small hairpin RNA (shRNA) lentiviral vector

The pLKO.1, pCMV-dR8.2 and pCMV-VSVG vectors were kindly provided by Dr Zigang Dong (The Hormel Institute, Austin, MN, USA). The lentivirus-based shRNA-expressing vectors was a pLKO.1 back bone with the human U6 promoter driving RNA polymerase III transcription. The puromycin resistance marker encoded in pLKO.1 allows for convenient stable selection. The shRNA sequence of p38MAPK (5′-ATACATTCGGCTGACATAATT-3′) was cloned into the lentiviral shRNA-expressing vectors at the AgeI and EcoRI restriction sites (New England Biolabs Ltd., Beijing, China), and were confirmed by direct DNA sequencing (Genewiz Inc., Beijing, China).

The lentiviral vector containing the p38MAPK-shRNA, a packaging vector (pCMV-dR8.2) and an envelope vector (pCMV-VSVG) were co-transfected into 293T cells using Lipofectamine 2000 (Invitrogen; Thermo Fisher Scientific, Inc.). After 24 h and 48 h, the viral supernatants were harvested and added to the NIH3T3 cells. Subsequently, 2 mg/ml puromycin was used to select the stably infected cells.

Statistics

All results were presented as mean ± standard deviation of the mean. Statistics analysis was performed using analysis of variance in SPSS 11.0 software (SPSS, Inc., Chicago, IL, USA). P<0.05 was considered to indicate statistical significance.

Results

AOH-induced DNA damage

To investigate the DNA toxic effect of AOH on NIH3T3 cells, a comet assay was conducted. NIH3T3 cells were treated with DMSO or 2, 10 or 20 µM AOH for 2 h. The results of single cell gel electrophoresis showed that 10 and 20 µM AOH increased the length and area of comet tails, a phenotype of DNA damage (Fig. 1A). DNA polβ is a polymerase that participates in the repair of DNA strand breaks. Thus, the present study investigated whether or not DNA polβ was activated in DNA damage induced by AOH. NIH3T3 cells were treated with AOH. Western blotting was performed to determine polβ protein level with various doses of AOH treatment. The results showed that the protein level of polβ protein increased in a dose-dependent manner with AOH treatment compared with the control (Fig. 1B).

Figure 1.

AOH caused DNA damage and increased polβ expression. NIH3T3 cells were treated with 2, 10 or 20 µM of AOH or dimethyl sulfoxide for 2 h. (A) Comet assay indicated that the area of cell tails increased with 10 and 20 µM AOH treatment compared with control. (B) In addition, the expression level of polβ increased with increasing AOH concentration in western blotting. AOH, alternariol; polβ, DNA polymerase β.

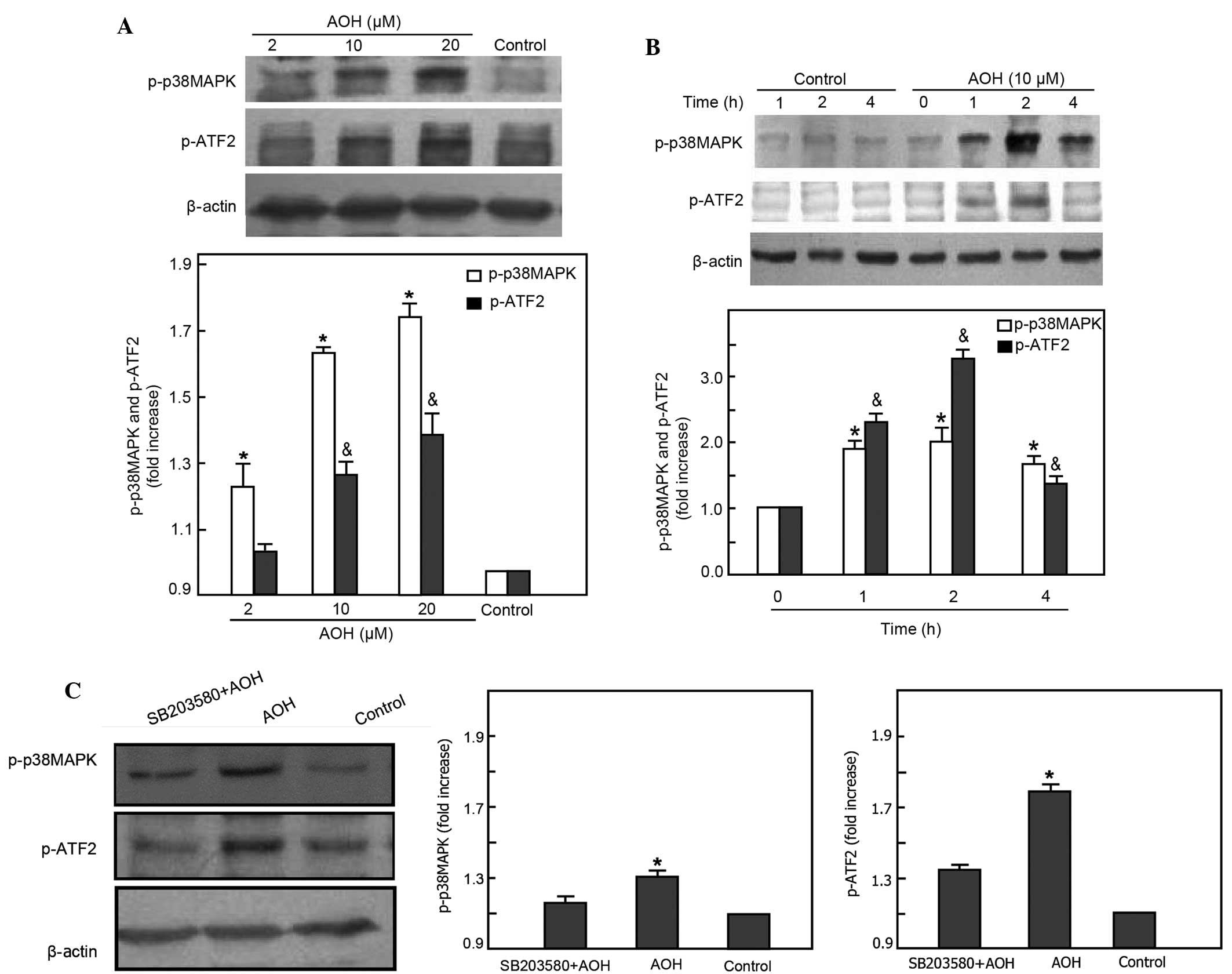
AOH-induced activation of p38MAPK and ATF2

Western blotting was used to determine the level of p38MAPK phosphorylation after AOH treatment at various doses and time points. Results showed that the activation of p38MAPK increased in a dose-dependent manner (2 µM AOH group, P=0.002 vs. control group; 10 µM AOH group, P<0.001 vs. control group; 20 µM AOH group, P<0.001 vs. control group) (Fig. 2A). The level of p38MAPK phosphorylation was highest when the NIH3T3 cells were treated with 10 µM AOH at 2 h (1 h group, P<0.001 vs. control group; 2 h group, P<0.001 vs. control group; 4 h group, P<0.001 vs. control group) (Fig. 2B). SB203580, an inhibitor of p38MAPK, can effectively block the phosphorylation of p38MAPK. To determine whether AOH induces the phosphorylation of p38MAPK, the NIH3T3 cells were pretreated with 10 µM SB203580 for 1 h, then treated with 10 µM AOH. Western blot analysis showed a significant decrease of p38MAPK phosphorylation in SB203580 pretreatment group compared with the AOH-only treated group (SB203580+AOH group, P=0.013 vs. control group; AOH group, P<0.001 vs. control group) (Fig. 2C).

Figure 2.

AOH-induced p38MAPK and ATF2 activation. NIH3T3 cells were treated with indicated dose of AOH for 2 h. (A) Phosphorylation levels of p38MAPK and ATF2 were detected by western blotting. (B) Cells were treated with 20 µM AOH for the indicated time, and the levels of phosphorylated p38MAPK and ATF2 were measured by western blotting. (C) Cells were pretreated with SB203580 1 h prior to 20 µM AOH exposure. p38MAPK and ATF2 phosphorylation was indicated by western blotting. Data are shown as means ± standard deviation of values from triplicate experiments, the symbols (*) and (&) indicate a significant (P<0.05) change in expression compared with the respective dimethyl sulfoxide treated control. AOH, alternariol; p38MAPK, mitogen-activated protein kinase 14 mitogen-activated protein kinase; ATF2, activating transcription factor 2; p-p38MAPK, phosphorylated p38MAPK; p-ATF2, phosphorylated ATF2.

ATF2 is a transcription factor that can be activated by p38MAPK. Activated p38MAPK can phosphorylate ATF2 in the cell stress response process. To further identify the activation of ATF2 evoked by phosphorylated p38MAPK with AOH treatment, western blotting was performed to determine the level of ATF2 phosphorylation when NIH3T3 cells were treated with various doses of AOH at different time points. The results were consistent with the change of p38MAPK phosphorylation, which revealed that phosphorylation occurred in a dose-dependent manner and that the peak activation of ATF2 occurred at the same time as p38MPAK (in dose groups, 2 µM AOH group, P=0.384 vs. control group; 10 µM AOH group, P=0.001 vs. control group; 20 µM AOH group, P<0.001 vs. control group; in time groups, 1 h group, P<0.001 vs. control group; 2 h group, P<0.001 vs. control group; 4 h group, P=0.001 vs. control group) (Fig. 2A and B). Furthermore, the level of ATF2 phosphorylation decreased in the SB203580 pretreatment group compared with the AOH-only treated group (SB203580+AOH group, P=0.057 vs. control group; AOH group, P<0.001 vs. control group) (Fig. 2C).

Subsequently, the AOH-induced phosphorylation of p38MAPK and ATF2 was assessed for associations with the expression level of polβ. Polβ expression was observed in western blotting assays when cells were pretreated with SB203580, an inhibitor of p38MAPK. The expression level of polβ was found to decrease in the pretreatment group compared with the AOH stimulation group (Fig. 3).

Figure 3.

p38MAPK inhibitor SB203580 decreased the expression of polβ. NIH3T3 cells were pretreated with SB203580 (10 µM) for 1 h followed by AOH (20 µM) for 24 h, or only treated by AOH (20 µM). Cell extract was used to determine the expression level of polβ by western blotting. p38MAPK, mitogen-activated protein kinase 14 mitogen-activated protein kinase; polβ, DNA polymerase β.

To further verify the role of the p38MAPK-ATF2 pathway in polβ expression, p38MAPK knockdown was performed by lentiviral shRNA transfection. The results of the western blotting showed that p38MAPK knockdown was associated with the reduced phosphorylation of ATF2 and the decreased expression of polβ (Fig. 4).

Figure 4.

p38MAPK knockdown reduced ATF2 phosphorylation and polβ expression. Lentiviral small hairpin RNA expressing vectors targeting p38MAPK were constructed and transfected into NIH3T3 cells after finishing virus packing. The p38MAPK knockdown cell line was obtained by puromycin selection. The level of p38MAPK and ATF2 phosphorylation and the expression of polβ were measured by western blotting. p38MAPK, mitogen-activated protein kinase 14 mitogen-activated protein kinase; ATF2, activating transcription factor 2; polβ, DNA polymerase β; p-p38MAPK, phosphorylated p38MAPK; p-ATF2, phosphorylated ATF2.

Discussion

The present study investigated the role of the signaling transduction pathway of p38MAPK and ATF2 in the expression of the DNA polβ gene, induced by AOH. When this signaling pathway was blocked, the level of expression of DNA polβ decreased. In a previous study, AOH was indicated to induce the overexpression of DNA polβ through the activation of the PKA-CREB pathway in NIH3T3 cells (12); however, when H89 (18), a inhibitor of PKA, was used to pretreat the cells, DNA polβ expression was observed to partly decrease, rather than entirely. The results of the present study suggest that p38MAPK-ATF2 may also be involved in DNA polβ expression when NIH3T3 cells are stimulated by AOH.

MAPK family members can respond to diverse stimuli, and p38MAPK, one of four subgroups in the MAPK family, is important for cellular essential activity (19). p38MAPK can phosphorase numerous transcription factors and regulate gene expression. ATF2 is one of the downstream molecules of p38MAPK that belongs to the ATF/CREB transcription factor family and can recognize and bind to the CRE sequence as dimers in the promoters of certain genes (15). The DNA polβ gene promoter includes a CRE site with the 8 bp palindromic sequence TGA CGT CA. In the study by Kreideweiss et al (20), Ca2+-mediated intracellular signaling pathways events in human peripheral blood mononuclear cells (PBMCs) activated MAPK cascades and phosphorylated transcription factor ATF2. The study found that ATF2 and CREB can bind to the CRE site of the DNA polβ promoter and ATF2 contributes to the expression of the polβ gene (20). However, p38 was not the kinase mediating ATF2 phosphorylation upon stimulation of primary PBMCs with Ca2+, as the induction of ATF2 phosphorylation was not affected by the presence of the p38a inhibitor SB203580 at 10 µM concentrations (20). This result is in contrast to the results of the present study. In the current study, AOH stimulated ATF2 activation, followed by p38 phosphorylation. Chyan et al (21) identified a novel ATF2 isoform, which encodes a 60-kDa protein with an incomplete N-terminal domain, and a novel C-terminal region, but an intact bZIP domain, which binds to the human polβ CRE and functions as a repressor of the cloned human polβ promoter in 293 cells. Interestingly, the results of the study by Faumont et al (22) indicated that nuclear factor-κB activation participates in the overexpression of DNA polβ in Epstein-Barr virus-immortalized B cells. Therefore, the data additionally indicated that the expression of DNA polβ is regulated by multiple factors and pathways in cells, and that that expression is stimuli, cell type and context dependent (22). This mobile regulation of DNA polβ also implies that its overexpression is important for working against DNA damage. The expression of DNA polβ is easily adjusted when the intracellular or extracellar environment changes through a corresponding pathway, which helps to maintain genomic stability.

In summary, the present study indicates that p38MAPK phosphorylation and the activation of its downstream molecule, ATF2, is important for mediating DNA polβ expression following treatment with AOH in NIH3T3 cells. However, it may be worthwhile to additionally study a suitable method that could be used to regulate the balance of DNA polβ expression for genomic stability.

Acknowledgements

The present study was supported by grants from National Science Foundation in China, Beijing, China (grant nos. 81372269 and 81472324), and the Natural Science Foundation of the Henan province of China, Zhengzhou, China (grant no. 14A310011).

References

1 

Zmudzka BZ, Fornace A, Collins J and Wilson SH: Characterization of DNA polymerase beta mRNA: Cell-cycle and growth response in cultured human cells. Nucleic Acids Res. 16:9587–9596. 1988. View Article : Google Scholar : PubMed/NCBI

2 

Kim YJ and Wilson DM III: Overview of base excision repair biochemistry. Curr Mol Pharmacol. 5:3–13. 2012. View Article : Google Scholar : PubMed/NCBI

3 

Kidane D, Dalal S, Keh A, Liu Y, Zelterman D and Sweasy JB: DNA polymerase beta is critical for genomic stability of sperm cells. DNA Repair (Amst). 10:390–397. 2011. View Article : Google Scholar : PubMed/NCBI

4 

Cabelof DC, Raffoul JJ, Yanamadala S, Guo Z and Heydari AR: Induction of DNA polymerase beta-dependent base excision repair in response to oxidative stress in vivo. Carcinogenesis. 23:1419–1425. 2002. View Article : Google Scholar : PubMed/NCBI

5 

Horton JK, Baker A, Berg BJ, Sobol RW and Wilson SH: Involvement of DNA polymerase beta in protection against the cytotoxicity of oxidative DNA damage. DNA Repair (Amst). 1:317–333. 2002. View Article : Google Scholar : PubMed/NCBI

6 

Servant L, Cazaux C, Bieth A, Iwai S, Hanaoka F and Hoffmann JS: A role for DNA polymerase beta in mutagenic UV lesion bypass. J Biol Chem. 277:50046–50053. 2002. View Article : Google Scholar : PubMed/NCBI

7 

Chan K, Houlbrook S, Zhang QM, Harrison M, Hickson ID and Dianov GL: Overexpression of DNA polymerase beta results in an increased rate of frameshift mutations during base excision repair. Mutagenesis. 22:183–188. 2007. View Article : Google Scholar : PubMed/NCBI

8 

Albertella MR, Lau A and O'Connor MJ: The overexpression of specialized DNA polymerases in cancer. DNA Repair (Amst). 4:583–593. 2005. View Article : Google Scholar : PubMed/NCBI

9 

Tan XH, Zhao M, Pan KF, Dong Y, Dong B, Feng GJ, Jia G and Lu YY: Frequent mutation related with overexpression of DNA polymerase beta in primary tumors and precancerous lesions of human stomach. Cancer Lett. 220:101–114. 2005. View Article : Google Scholar : PubMed/NCBI

10 

Yang J, Parsons J, Nicolay NH, Caporali S, Harrington CF, Singh R, Finch D, D'Atri S, Farmer PB, Johnston PG, et al: Cells deficient in the base excision repair protein, DNA polymerase beta, are hypersensitive to oxaliplatin chemotherapy. Oncogene. 29:463–468. 2010. View Article : Google Scholar : PubMed/NCBI

11 

Dong ZM, Zheng NG, Wu JL, Li SK and Wang YL: Difference in expression level and localization of DNA polymerase beta among human esophageal cancer focus, adjacent and corresponding normal tissues. Dis Esophagus. 19:172–176. 2006. View Article : Google Scholar : PubMed/NCBI

12 

Zhao J, Liu K, Lu J, Ma J, Zhang X, Jiang Y, Yang H, Jin G, Zhao G, Zhao M and Dong Z: Alternariol induces DNA polymerase β expression through the PKA-CREB signaling pathway. Int J Oncol. 40:1923–1928. 2012.PubMed/NCBI

13 

Vlahopoulos SA, Logotheti S, Mikas D, Giarika A, Gorgoulis V and Zoumpourlis V: The role of ATF-2 in oncogenesis. Bioessays. 30:314–327. 2008. View Article : Google Scholar : PubMed/NCBI

14 

Gupta S, Campbell D, Dérijard B and Davis RJ: Transcription factor ATF2 regulation by the JNK signal transduction pathway. Science. 267:389–393. 1995. View Article : Google Scholar : PubMed/NCBI

15 

De Cesare D and Sassone-Corsi P: Transcriptional regulation by cyclic AMP-responsive factors. Prog Nucleic Acid Res Mol Biol. 64:343–369. 2000. View Article : Google Scholar : PubMed/NCBI

16 

Green TA, Alibhai IN, Unterberg S, Neve RL, Ghose S, Tamminga CA and Nestler EJ: Induction of activating transcription factors (ATFs) ATF2, ATF3, and ATF4 in the nucleus accumbens and their regulation of emotional behavior. J Neurosci. 28:2025–2032. 2008. View Article : Google Scholar : PubMed/NCBI

17 

Widen SG and Wilson SH: Mammalian beta-polymerase promoter: Large-scale purification and properties of ATF/CREB palindrome binding protein from bovine testes. Biochemistry. 30:6296–6305. 1991. View Article : Google Scholar : PubMed/NCBI

18 

Chijiwa T, Mishima A, Hagiwara M, Sano M, Hayashi K, Inoue T, Naito K, Toshioka T and Hidaka H: Inhibition of forskolin-induced neurite outgrowth and protein phosphorylation by a newly synthesized selective inhibitor of cyclic AMP-dependent protein kinase, N-[2-(p-bromocinnamylamino)ethyl]-5-isoquinolinesulfonamide (H-89), of PC12D pheochromocytoma cells. J Biol Chem. 265:5267–5272. 1990.PubMed/NCBI

19 

Yang SH, Sharrocks AD and Whitmarsh AJ: MAP kinase signalling cascades and transcriptional regulation. Gene. 513:1–13. 2013. View Article : Google Scholar : PubMed/NCBI

20 

Kreideweiss S, Ahlers C, Nordheim A and Rühlmann A: Ca2+-induced p38/SAPK signalling inhibited by the immunosuppressant cyclosporin A in human peripheral blood mononuclear cells. Eur J Biochem. 265:1075–1084. 1999. View Article : Google Scholar : PubMed/NCBI

21 

Chyan YJ, Rawson TY and Wilson SH: Cloning and characterization of a novel member of the human ATF/CREB family: ATF2 deletion, a potential regulator of the human DNA polymerase beta promoter. Gene. 312:117–124. 2003. View Article : Google Scholar : PubMed/NCBI

22 

Faumont N, Le Clorennec C, Teira P, Goormachtigh G, Coll J, Canitrot Y, Cazaux C, Hoffmann JS, Brousset P, Delsol G, et al: Regulation of DNA polymerase beta by the LMP1 oncoprotein of EBV through the nuclear factor-kappaB pathway. Cancer Res. 69:5177–5185. 2009. View Article : Google Scholar : PubMed/NCBI

Related Articles

  • Abstract
  • View
  • Download
  • Twitter
Copy and paste a formatted citation
Spandidos Publications style
Zhao J, Ma J, Lu J, Jiang Y, Zhang Y, Zhang X, Zhao J, Yang H, Huang Y, Zhao M, Zhao M, et al: Involvement of p38MAPK‑ATF2 signaling pathway in alternariol induced DNA polymerase β expression. Oncol Lett 12: 675-679, 2016.
APA
Zhao, J., Ma, J., Lu, J., Jiang, Y., Zhang, Y., Zhang, X. ... Dong, Z. (2016). Involvement of p38MAPK‑ATF2 signaling pathway in alternariol induced DNA polymerase β expression. Oncology Letters, 12, 675-679. https://doi.org/10.3892/ol.2016.4662
MLA
Zhao, J., Ma, J., Lu, J., Jiang, Y., Zhang, Y., Zhang, X., Zhao, J., Yang, H., Huang, Y., Zhao, M., Liu, K., Dong, Z."Involvement of p38MAPK‑ATF2 signaling pathway in alternariol induced DNA polymerase β expression". Oncology Letters 12.1 (2016): 675-679.
Chicago
Zhao, J., Ma, J., Lu, J., Jiang, Y., Zhang, Y., Zhang, X., Zhao, J., Yang, H., Huang, Y., Zhao, M., Liu, K., Dong, Z."Involvement of p38MAPK‑ATF2 signaling pathway in alternariol induced DNA polymerase β expression". Oncology Letters 12, no. 1 (2016): 675-679. https://doi.org/10.3892/ol.2016.4662
Copy and paste a formatted citation
x
Spandidos Publications style
Zhao J, Ma J, Lu J, Jiang Y, Zhang Y, Zhang X, Zhao J, Yang H, Huang Y, Zhao M, Zhao M, et al: Involvement of p38MAPK‑ATF2 signaling pathway in alternariol induced DNA polymerase β expression. Oncol Lett 12: 675-679, 2016.
APA
Zhao, J., Ma, J., Lu, J., Jiang, Y., Zhang, Y., Zhang, X. ... Dong, Z. (2016). Involvement of p38MAPK‑ATF2 signaling pathway in alternariol induced DNA polymerase β expression. Oncology Letters, 12, 675-679. https://doi.org/10.3892/ol.2016.4662
MLA
Zhao, J., Ma, J., Lu, J., Jiang, Y., Zhang, Y., Zhang, X., Zhao, J., Yang, H., Huang, Y., Zhao, M., Liu, K., Dong, Z."Involvement of p38MAPK‑ATF2 signaling pathway in alternariol induced DNA polymerase β expression". Oncology Letters 12.1 (2016): 675-679.
Chicago
Zhao, J., Ma, J., Lu, J., Jiang, Y., Zhang, Y., Zhang, X., Zhao, J., Yang, H., Huang, Y., Zhao, M., Liu, K., Dong, Z."Involvement of p38MAPK‑ATF2 signaling pathway in alternariol induced DNA polymerase β expression". Oncology Letters 12, no. 1 (2016): 675-679. https://doi.org/10.3892/ol.2016.4662
Follow us
  • Twitter
  • LinkedIn
  • Facebook
About
  • Spandidos Publications
  • Careers
  • Cookie Policy
  • Privacy Policy
How can we help?
  • Help
  • Live Chat
  • Contact
  • Email to our Support Team