Spandidos Publications Logo
  • About
    • About Spandidos
    • Aims and Scopes
    • Abstracting and Indexing
    • Editorial Policies
    • Reprints and Permissions
    • Job Opportunities
    • Terms and Conditions
    • Contact
  • Journals
    • All Journals
    • Oncology Letters
      • Oncology Letters
      • Information for Authors
      • Editorial Policies
      • Editorial Board
      • Aims and Scope
      • Abstracting and Indexing
      • Bibliographic Information
      • Archive
    • International Journal of Oncology
      • International Journal of Oncology
      • Information for Authors
      • Editorial Policies
      • Editorial Board
      • Aims and Scope
      • Abstracting and Indexing
      • Bibliographic Information
      • Archive
    • Molecular and Clinical Oncology
      • Molecular and Clinical Oncology
      • Information for Authors
      • Editorial Policies
      • Editorial Board
      • Aims and Scope
      • Abstracting and Indexing
      • Bibliographic Information
      • Archive
    • Experimental and Therapeutic Medicine
      • Experimental and Therapeutic Medicine
      • Information for Authors
      • Editorial Policies
      • Editorial Board
      • Aims and Scope
      • Abstracting and Indexing
      • Bibliographic Information
      • Archive
    • International Journal of Molecular Medicine
      • International Journal of Molecular Medicine
      • Information for Authors
      • Editorial Policies
      • Editorial Board
      • Aims and Scope
      • Abstracting and Indexing
      • Bibliographic Information
      • Archive
    • Biomedical Reports
      • Biomedical Reports
      • Information for Authors
      • Editorial Policies
      • Editorial Board
      • Aims and Scope
      • Abstracting and Indexing
      • Bibliographic Information
      • Archive
    • Oncology Reports
      • Oncology Reports
      • Information for Authors
      • Editorial Policies
      • Editorial Board
      • Aims and Scope
      • Abstracting and Indexing
      • Bibliographic Information
      • Archive
    • Molecular Medicine Reports
      • Molecular Medicine Reports
      • Information for Authors
      • Editorial Policies
      • Editorial Board
      • Aims and Scope
      • Abstracting and Indexing
      • Bibliographic Information
      • Archive
    • World Academy of Sciences Journal
      • World Academy of Sciences Journal
      • Information for Authors
      • Editorial Policies
      • Editorial Board
      • Aims and Scope
      • Abstracting and Indexing
      • Bibliographic Information
      • Archive
    • International Journal of Functional Nutrition
      • International Journal of Functional Nutrition
      • Information for Authors
      • Editorial Policies
      • Editorial Board
      • Aims and Scope
      • Abstracting and Indexing
      • Bibliographic Information
      • Archive
    • International Journal of Epigenetics
      • International Journal of Epigenetics
      • Information for Authors
      • Editorial Policies
      • Editorial Board
      • Aims and Scope
      • Abstracting and Indexing
      • Bibliographic Information
      • Archive
    • Medicine International
      • Medicine International
      • Information for Authors
      • Editorial Policies
      • Editorial Board
      • Aims and Scope
      • Abstracting and Indexing
      • Bibliographic Information
      • Archive
  • Articles
  • Information
    • Information for Authors
    • Information for Reviewers
    • Information for Librarians
    • Information for Advertisers
    • Conferences
  • Language Editing
Spandidos Publications Logo
  • About
    • About Spandidos
    • Aims and Scopes
    • Abstracting and Indexing
    • Editorial Policies
    • Reprints and Permissions
    • Job Opportunities
    • Terms and Conditions
    • Contact
  • Journals
    • All Journals
    • Biomedical Reports
      • Information for Authors
      • Editorial Policies
      • Editorial Board
      • Aims and Scope
      • Abstracting and Indexing
      • Bibliographic Information
      • Archive
    • Experimental and Therapeutic Medicine
      • Information for Authors
      • Editorial Policies
      • Editorial Board
      • Aims and Scope
      • Abstracting and Indexing
      • Bibliographic Information
      • Archive
    • International Journal of Epigenetics
      • Information for Authors
      • Editorial Policies
      • Editorial Board
      • Aims and Scope
      • Abstracting and Indexing
      • Bibliographic Information
      • Archive
    • International Journal of Functional Nutrition
      • Information for Authors
      • Editorial Policies
      • Editorial Board
      • Aims and Scope
      • Abstracting and Indexing
      • Bibliographic Information
      • Archive
    • International Journal of Molecular Medicine
      • Information for Authors
      • Editorial Policies
      • Editorial Board
      • Aims and Scope
      • Abstracting and Indexing
      • Bibliographic Information
      • Archive
    • International Journal of Oncology
      • Information for Authors
      • Editorial Policies
      • Editorial Board
      • Aims and Scope
      • Abstracting and Indexing
      • Bibliographic Information
      • Archive
    • Medicine International
      • Information for Authors
      • Editorial Policies
      • Editorial Board
      • Aims and Scope
      • Abstracting and Indexing
      • Bibliographic Information
      • Archive
    • Molecular and Clinical Oncology
      • Information for Authors
      • Editorial Policies
      • Editorial Board
      • Aims and Scope
      • Abstracting and Indexing
      • Bibliographic Information
      • Archive
    • Molecular Medicine Reports
      • Information for Authors
      • Editorial Policies
      • Editorial Board
      • Aims and Scope
      • Abstracting and Indexing
      • Bibliographic Information
      • Archive
    • Oncology Letters
      • Information for Authors
      • Editorial Policies
      • Editorial Board
      • Aims and Scope
      • Abstracting and Indexing
      • Bibliographic Information
      • Archive
    • Oncology Reports
      • Information for Authors
      • Editorial Policies
      • Editorial Board
      • Aims and Scope
      • Abstracting and Indexing
      • Bibliographic Information
      • Archive
    • World Academy of Sciences Journal
      • Information for Authors
      • Editorial Policies
      • Editorial Board
      • Aims and Scope
      • Abstracting and Indexing
      • Bibliographic Information
      • Archive
  • Articles
  • Information
    • For Authors
    • For Reviewers
    • For Librarians
    • For Advertisers
    • Conferences
  • Language Editing
Login Register Submit
  • This site uses cookies
  • You can change your cookie settings at any time by following the instructions in our Cookie Policy. To find out more, you may read our Privacy Policy.

    I agree
Search articles by DOI, keyword, author or affiliation
Search
Advanced Search
presentation
Oncology Letters
Join Editorial Board Propose a Special Issue
Print ISSN: 1792-1074 Online ISSN: 1792-1082
Journal Cover
October-2018 Volume 16 Issue 4

Full Size Image

Sign up for eToc alerts
Recommend to Library

Journals

International Journal of Molecular Medicine

International Journal of Molecular Medicine

International Journal of Molecular Medicine is an international journal devoted to molecular mechanisms of human disease.

International Journal of Oncology

International Journal of Oncology

International Journal of Oncology is an international journal devoted to oncology research and cancer treatment.

Molecular Medicine Reports

Molecular Medicine Reports

Covers molecular medicine topics such as pharmacology, pathology, genetics, neuroscience, infectious diseases, molecular cardiology, and molecular surgery.

Oncology Reports

Oncology Reports

Oncology Reports is an international journal devoted to fundamental and applied research in Oncology.

Experimental and Therapeutic Medicine

Experimental and Therapeutic Medicine

Experimental and Therapeutic Medicine is an international journal devoted to laboratory and clinical medicine.

Oncology Letters

Oncology Letters

Oncology Letters is an international journal devoted to Experimental and Clinical Oncology.

Biomedical Reports

Biomedical Reports

Explores a wide range of biological and medical fields, including pharmacology, genetics, microbiology, neuroscience, and molecular cardiology.

Molecular and Clinical Oncology

Molecular and Clinical Oncology

International journal addressing all aspects of oncology research, from tumorigenesis and oncogenes to chemotherapy and metastasis.

World Academy of Sciences Journal

World Academy of Sciences Journal

Multidisciplinary open-access journal spanning biochemistry, genetics, neuroscience, environmental health, and synthetic biology.

International Journal of Functional Nutrition

International Journal of Functional Nutrition

Open-access journal combining biochemistry, pharmacology, immunology, and genetics to advance health through functional nutrition.

International Journal of Epigenetics

International Journal of Epigenetics

Publishes open-access research on using epigenetics to advance understanding and treatment of human disease.

Medicine International

Medicine International

An International Open Access Journal Devoted to General Medicine.

Journal Cover
October-2018 Volume 16 Issue 4

Full Size Image

Sign up for eToc alerts
Recommend to Library

  • Article
  • Citations
    • Cite This Article
    • Download Citation
    • Create Citation Alert
    • Remove Citation Alert
    • Cited By
  • Similar Articles
    • Related Articles (in Spandidos Publications)
    • Similar Articles (Google Scholar)
    • Similar Articles (PubMed)
  • Download PDF
  • Download XML
  • View XML
Article Open Access

Bone morphogenetic protein and activin membrane‑bound inhibitor suppress bone cancer progression in MG63 and SAOS cells via regulation of the TGF‑β‑induced EMT signaling pathway

  • Authors:
    • Fengsong Liu
    • Kai Wang
    • Liang Zhang
    • Ya‑Lin Yang
  • View Affiliations / Copyright

    Affiliations: Department of Orthopedics, The Second Hospital of Tianjin Medical University, Tianjin 300211, P.R. China
    Copyright: © Liu et al. This is an open access article distributed under the terms of Creative Commons Attribution License.
  • Pages: 5113-5121
    |
    Published online on: August 6, 2018
       https://doi.org/10.3892/ol.2018.9268
  • Expand metrics +
Metrics: Total Views: 0 (Spandidos Publications: | PMC Statistics: )
Metrics: Total PDF Downloads: 0 (Spandidos Publications: | PMC Statistics: )
Cited By (CrossRef): 0 citations Loading Articles...

This article is mentioned in:



Abstract

Bone cancer is one of the most common tumor types that occurs in bones and their affiliated tissues. The prognosis remains poor due to the limited number of effective therapeutic targets. Downregulation of bone morphogenetic protein and activin membrane‑bound inhibitor (BAMBI) has been observed in human cancer cells and BAMBI reconstitution can inhibit growth and metastasis of human cancer cells. In the present study, a potential mechanism mediated by BAMBI in osteosarcoma cells was investigated. The data demonstrated that BAMBI reconstitution suppressed the cell growth, migration and invasion of the osteosarcoma cell lines SAOS2 and MG63. Alterations to the epithelial‑to‑mesenchymal transition (EMT) marker expression were observed in BAMBI‑treated osteosarcoma SAOS2 and MG63 cells. The apoptosis rate of SAOS2 and MG63 cells induced by cisplatin were increased in BAMBI‑treated osteosarcoma SAOS2 and MG63 cells via downregulation of the anti‑apoptosis genes P16, P21 and B‑cell lymphoma 2. The potential mechanism investigated indicated that BAMBI administration downregulated the transforming growth factor‑β (TGF‑β) signaling pathway, whilst knockdown of BAMBI upregulated the TGF‑β signaling pathway in SAOS2 and MG63 cells. Reconstitution of BAMBI in SAOS2 and MG63 cells resulted in a notable reduction of TGF‑β‑induced EMT, cell growth, migration and invasion in vitro. In conclusion, the results demonstrated that BAMBI reconstitution inhibited growth and invasiveness of osteosarcoma, as well as promoted the apoptotic sensibility, which indicated that the TGF‑β‑induced EMT signaling pathway may be regarded as a potential target for osteosarcoma therapy.

Introduction

Osteosarcoma is a malignant tumor, which caused the most cancer-associated mortalities in Asia during the early 21st century; however, the prognosis remains poorly understand (1–3). The symptoms of osteosarcoma include: Tumor pain, caused by tumor tissue erosion; and dissolved bone cortex (3). Increasing the apoptosis of osteosarcoma cells induced by anticancer drugs has become a challenge in cancer therapy due to tumor cell resistance via various signaling pathways (4,5). Recently, numerous strategies, with the aim of decreasing apoptotic resistance, have been proposed and indicated that the overall survival rate for patients with osteosarcoma can be improved, based on clinical statistical analysis (6,7); therefore, understanding the mechanism underlying apoptotic resistance and efficacy target therapy is urgently required to improve the overall survival rate for patients with osteosarcoma.

Bone morphogenetic protein and activin membrane-bound inhibitor (BAMBI) is a pseudo-receptor of SMAD7 and is homologous to transforming growth factor-β receptor 1 (TGF-βR1), which lacks the functional domain for an active kinase (8,9). BAMBI is also regarded as a TGF-β pseudo-receptor and participates in the regulation of the TGF-β-mediated signaling pathway in various cancer types, including bladder, colorectal, ovarian, non-small cell lung (NSCLC) and gastric cancer (10–13). Additionally, BAMBI overexpression is beneficial for suppressing the growth and metastasis of gastric cancer cells by inhibiting the β-catenin and TGF-β signaling pathways (14). Furthermore, research has demonstrated that downregulation of the TGF-β pseudo-receptor BAMBI in NSCLC promotes the TGF-β signaling pathway, which further promotes the growth and invasion of lung cancer tissues (15). These reports indicated that BAMBI may be involved in the progression of human cancer.

In the present study, it was reported that BAMBI is downregulated in osteosarcoma cells and upregulation of the TGF-β pseudo-receptor BAMBI significantly inhibited the growth, proliferation, migration, invasion and resistance to apoptosis of osteosarcoma cells. The data indicated that BAMBI has critical oncolytic effects on osteosarcoma progression and demonstrated the therapeutic role for the treatment of osteosarcoma in vitro and in vivo.

Materials and methods

Ethics statement

The present preclinical study was performed according to the recommendations in the Guide for the Care and Use of Laboratory Animals of China (16). All experimental protocols and animals were approved by the Committee on the Ethics of Animal Experiments Defence Research of the Second Hospital of Tianjin Medical University (Tianjin, China). Clinical samples were collected from The Second Hospital of Tianjin Medical University (Tianjin, China). All patients were required to write informed consent with a signature. The study was approved by the Ethics Committee of The Second Hospital of Tianjin Medical University (Tianjin, China). A total of 60 patients with osteosarcoma (27 males, 33 females; age range, 22–61 years; median age, 49 years) between July 2013 and March 2017 were recruited into the present study.

Cells and reagents

Osteosarcoma cell lines SAOS2 and MG63 cells and human normal osteoblast hFOB1.19 cells were purchased from American Type Culture Collection (Manassas, VA, USA). SAOS2 and MG63 cells were cultured in Dulbecco's modified Eagle's medium (Gibco; Thermo Fisher Scientific, Inc., Waltham, MA, USA) supplemented with 10% fetal bovine serum (FBS; Invitrogen; Thermo Fisher Scientific, Inc.). hFOB1.19 cells were cultured in RPMI-1640 (Sigma-Aldrich; Merck KGaA, Darmstadt, Germany) medium supplemented with 10% fetal calf serum (Gibco; Thermo Fisher Scientific, Inc.). All cells were cultured in a 37°C humidified atmosphere containing 5% CO2.

Reverse transcription quantitative-polymerase chain reaction (RT-qPCR)

Total RNA was extracted from SAOS2, MG63 and hFOB1.19 cells using a RNAeasy Mini kit (Qiagen Sciences, Inc., Gaithersburg, MD, USA). A total of 1 µg total RNA was used to transcribe into cDNA by using the PrimeScript RT Master Mix (Qiagen Sciences, Inc.) according to the manufacturer's protocol. The cDNA (10 ng) was subjected to RT-qPCR with SYBR Green Master Mix system (Bio-Rad Laboratories, Inc., Hercules, CA, USA). All the forward and reverse primers were synthesized by Invitrogen (Thermo Fisher Scientific, Inc.). For the PCR experiments, the following forward and reverse primers were used: Caspase-3, forward, 5′-TGGCAGCAGTGACAGCAGCA-3′ and reverse, 5′-TACGGAGGTGGAGTGGGTGT-3′; caspase-8, forward, 5′-AGCCGAGGAAGAACTATGAAC-3′ and reverse, 5′-ATTTGAGGGTGAGGAATGGG-3′; P16, forward, 5′-GAGGGCAGAATCATCACGAAGT-3′ and reverse, 5′-TGAGAGATCTGGTTCCCGAAAC-3′; P21, forward, 5′-AGGCACGAGTAACAAGCTCAC-3′ and reverse, 5′-ATGAGGACATAACCAGCCACC-3′; Bcl-2, 5′-GTGGACATCCGCAAAGAC-3′ and reverse, 5′-AAAGGGTGTAACGCAACTA-3′; BAMBI, forward, 5′-AGGCACGAGTAACAAGCTCAC-3′ and reverse, 5′-ATGAGGACATAACCAGCCACC-3′; Bcl-2, 5′-AAGGAATTTGTAACAAAGGT-3′ and reverse, 5′-AGACCTGTGAGATGACCTCC-3′; and reference gene GAP DH, forward 5′-GTGGGCGCCCAGGCACCA-3′ and reverse, 5′-CTCCTTAATGTCACGCACGATTT-3′. Amplification conditions consisted of 5 sec of denaturation at 94°C, 9 sec of annealing at 55–60°C and 9 sec of extension at 72°C, for 45 cycles for each step. Relative mRNA expression changes were calculated by 2−ΔΔCq (17). The results are expressed as the relative expression compared with control.

MTT assays

SAOS2 and MG63 cells were treated with BAMBI (0, 5, 10 and 15 mg/ml, Abcam, Cambridge, UK) or PBS and cultured in 96-well plates for 48 h. A total of 20 µl MTT (5 mg/ml) in PBS solution was added to each well, and the plate was further incubated for 4 h at 37°C. The medium was removed and 100 µl dimethyl sulfoxide (Sigma-Aldrich; Merck KGaA) was added into the wells to solubilize the crystals. The OD was measured by an iMark microplate absorbance reader (Bio-Rad Laboratories, Inc.) at wavelength of 450 nm.

TGF-β overexpression (pTGF-β)

TGF-β gene was cloned into a PMD-18-T vector and sequenced to identify its sequence, according to a previous report (18). The TGF-β gene was then cloned into a eukaryotic expression vector pCMVp-NEO-BAN (pTGF-β; Takara Biotechnology Co., Ltd, Dalian, China) to generate TGF-β-overexpressed SAOS2 or MG63 cells as described previously (18). SAOS2 and MG63 cells were cultured in 6-well plates in RPMI-1640 medium containing 10% FBS at 37°C until 90% confluence and the media was then removed. SAOS2 and MG63 (5×106) cells were transfected with pTGF-β (1.0 µg, Takara Biotechnology Co.) or pvector (1.0 µg) using Lipofectamine® 2000 (Thermo Fisher Scientific, Inc.), according to the manufacturer's protocol. Stable TGF-β-overexpression SAOS2 or MG63 cells were selected using the dihydrofolate reductase/glutamine synthetase (Invitrogen; Thermo Fisher Scientific, Inc.) screening system (19).

Terminal deoxynucleotidyl transferase-mediated dUTP nick end labeling (TUNEL) assay analysis

For analysis of the apoptosis of osteosarcoma, a TUNEL assay (Beyotime Institute of Biotechnology, Haimen, China) was used to detect TUNEL-positive cells. Tumor sections isolated from xenografted mice were fixed with 4% paraformaldehyde solution for 60 min at 4°C. The tumor tissues were washed with PBS three times and then permeabilized by immersing cells slides in 0.2% Triton X-100 solution in PBS for 30 min at 4°C. Subsequently, tumor tissues were incubated with equilibration buffer (Beyotime Institute of Biotechnology) for 30 min at 4°C. The tumor tissues were then incubated with 50 µl reaction mixture (Beyotime Institute of Biotechnology) at 37°C for 60 min and washed 3 times with PBS. These sections were incubated in 5% bovine serum albumin (BSA) for 30 min and the fragmented DNA was labeled with the TUNEL reaction solution at 37°C for 1 h. Hoechst 33258 (5 mg/l; H-33258; Sigma-Aldrich; Merck KGaA) was used to stain the nuclei for 10 min at room temperature. Converter-peroxidase was added to the sections at 37°C for 30 min prior to the TUNEL-positive nuclei being visualized by adding the DAB staining solution. Finally, tumor tissues images were captured with a confocal microscope at 488 nm. TUNEL-positive cells were counted in 5 randomly selected fields per section. The apoptosis rate was expressed as the ratio of TUNEL-positive cardiomyocytes to the total number of cardiomyocytes.

Apoptotic detection

SAOS2 and MG63 cells were cultured in RPMI-1640 medium containing 10% FBS at 37°C until 90% confluence and then treated with BAMBI (10 mg/ml). Cells were continually cultured for 48 h at 37°C and then trypsinized, collected and washed in cold PBS 3 times. Subsequently, the cells (1×106 cells/ml) were mixed with PBS, labeled with Annexin V-fluorescein isothiocyanate (FITC) and propidium iodide (Annexin V-FITC kit; BD, San Diego, CA, USA) according to the manufacturers protocol and analyzed with a FACScan flow cytometer (BD Biosciences, San Jose, CA, USA) and Quantity One software (version 3.0; Bio-Rad Laboratories, Inc.).

Cells invasion and migration assays

SAOS2 and MG63 cells were treated with BAMBI (5 mg/ml) for 24 h at 37°C and used to analyze the cell invasion and migration. SAOS2 and MG63 cells were placed in a 24-well culture plate with chamber inserts (BD Biosciences). For migration assays, 5×104/well SAOS2 and MG63 cells in RPMI-1640 medium were placed into the upper chamber with the non-coated membrane at 37°C for 24 h. For invasion assays, the cells (5×104/well) were placed into the upper chamber with the Matrigel-coated membrane. In the invasion assay, cells were treated with BAMBI (5 mg/ml) for 24 h and subjected to the tops of BD BioCoat Invasion Chambers (BD Biosciences), according to the manufacturer's protocols. The medium and serum in the lower chamber was DMEM plus 20% FBS. The number of tumor cells that invaded and migrated through the membrane were by stained with 0.5% crystal violet at 37°C for 30 min and counted at least three randomly selected fields per membrane under a light microscope in five random visual fields (magnification, ×200).

Western blot analysis

SAOS2 and MG63 cells were treated with SB431542 (5 ng/ml, cat. no 93-1674-1; Biovision Inc., Milpitas, CA, USA), cisplatin (10 mg/ml, Takara Biotechnology Co., Ltd.) and BAMBI (10 mg/ml) and harvested by scraping and lysed in radioimmunoprecipitation assay buffer (Invitrogen; Thermo Fisher Scientific, Inc.) followed by homogenization at 4°C for 10 min. Protein concentration was calculated using a BCA protein assay kit (Thermo Fisher Scientific, Inc.). Proteins (10 µg) were analyzed via 10% SDS-PAGE assays, followed by transferring onto polyvinylidene fluoride membrane. Proteins were then blocked with 5% BSA (Sigma-Aldrich; Merck KGaA) for 2 h at 37°C and incubated for 1 h at room temperature with primary rabbit anti-mouse antibodies against: BAMBI (1:500; cat. no. AF2387; R&D Systems, Inc., Minneapolis, USA); P21 (1:1,000; cat. no. ab109199; Abcam); P16 (1:1,000; cat. no. ab51243; Abcam); B-cell lymphoma 2 (1:1,000; Bcl-2; cat. no. ab692; Abcam); TGF-β (1:1,000; cat. no. AF532; R&D Systems); epithelial (E)-cadherin (1:200; cat. no. NBP238856; Novus Biologicals LLC, Littleton, CO, USA); vimentin (1:500; cat. no. PAB24865; Abnova, Taipei, Taiwan); Twist (1:500; cat. no. DR1088100UG; EMD Millipore, Billerica, MA, USA); Smad2 (1:500; cat. no. ab53110; Abcam); Smad3 (1:500; cat. no. ab40854; Abcam); caspase-3 (1:500; cat. no. ab13847; Abcam); caspase-8 (1:500; cat. no. ab25901; Abcam); pSMAD2 (1:500; cat. no. ab53100; Abcam); pSMAD3 (1:500; cat. no. ab63403; Abcam) and β-actin (1:500; cat. no. ab8226; Abcam). Subsequently, proteins were inoculated with rabbit horseradish peroxidase (HRP)-labeled IgG (1:10,000; cat. no. ab6728; Abcam) for 12 h at 4°C. The proteins expression levels were visualized using a chemiluminescence detection system (Nikon Corporation, Tokyo, Japan). Expression levels were determined relative to β-actin. The density of the bands was analyzed using Quantity One software version 4.62 (Bio-Rad Laboratories, Inc.). Protein expression was analyzed using BandScan 5.0 software (Glyko, Inc., Novato, CA, USA). All experiments were repeated ≥3 times.

Immunohistochemistry

Tumors from Mg63-bearing xenograph mice were fixed using 10% formaldehyde followed with being embedded in paraffin wax and cut into serial sections of 4 µm thickness. Paraffin-embedded tissue sections 4 µm thick were prepared and epitope retrieval was performed for further analysis. The paraffin sections were incubated with hydrogen peroxide (3%) for 10–15 min at 37°C and were subsequently blocked with a regular blocking solution (normal goat serum) for 10–15 min at 37°C. Tumor sections were incubated with primary antibodies against: TGF-β; E-cadherin; vimentin; and Twist. Subsequently, proteins were inoculated with rabbit HRP-labeled IgG (1:5,000; cat. no. ab6728, Abcam) for 12 h at 4°C. Specimens were visualized. Images were captured using fluorescence video microscopy (BZ-9000; Keyence Corporation, Osaka, Japan) at ×400 magnification. A Benchmark automated staining system (Ventana Medical Systems, Inc, Tucson, AZ USA) was used for observation of integrin.

Animal study

Specific pathogen-free female nude (six-eight weeks old, 25–32 g) C57BL/6 mice were purchased from Shanghai Slack Experimental Animals Co., Ltd. (Shanghai, China). All mice were housed at room temperature with a 12/12 h light/dark cycle and fed ad libitum. Mouse breeding and experiments were carried out under the Institutional Animal Care and Use Committee approved protocols of Ethics Committee of Library Animals (16). Mg63 tumor cells (1×107) were subcutaneously implanted into the right flank of C57BL/6 mice (n=60). Mice bearing osteosarcoma were randomly divided into two groups (n=30 in each group) and received treatment with BAMBI (10 mg/kg) or PBS. The treatments for tumor-bearing mice were initiated when tumor diameters reached 5–7 mm on day 3 following tumor inoculation. The detail procedures were referenced according to previous report (20). The treatments were continued seven times at intervals of every two days. Tumor diameters were recorded every two days and tumor volume was calculated using the formula: 0.52× smallest diameter2 × largest diameter (21). The experimental mice were euthanized when tumor diameter reached 10 mm with 1% pentobarbital (200 mg/kg) administered via intravenous injection. On day 25, 10 mice in each group were sacrificed for further analysis, including immunohistochemistry.

Statistical analysis

All data are presented as the mean ± standard error of the mean of triplicate experiments. Unpaired data was determined by Student's t-test and comparisons of data between multiple groups were analyzed by analysis of one-way analysis of variance followed by Fisher's Least Significant Difference post hoc test. Kaplan-Meier analysis was used to estimate the risk of relapse and re-treatment during the 100-day treatment. All data analysis was performed using SPSS software (version 20.0; IBM Corp., Armonk, NY, USA). P<0.05 was considered to indicate a statistically significant difference.

Results

BAMBI expression is downregulated in osteosarcoma cell lines

Expression levels of BAMBI in osteosarcoma cell lines and clinical tumor tissues were analyzed. It was observed that mRNA and protein expression levels of BAMBI were upregulated in SAOS2 and MG63 cells, compared with normal cell line hFOB1.19 (Fig. 1A and B). It was also determined that BAMBI expression levels were lower in osteosarcoma tissues, compared with normal adjacent tissues, determined by immunohistochemistry (Fig. 1C). Results in Fig. 1D indicated that BAMBI expression may be an independent prognostic marker in osteosarcoma, as demonstrated by multivariate analyses. Collectively, these results indicated that BAMBI downregulation may be associated with osteosarcoma progression.

Figure 1.

Analysis of BAMBI expression in osteosarcoma cell lines and clinical tumor tissues. Analysis of (A) mRNA and (B) protein expression levels of BAMBI in SAOS2 and MG63 cells, compared with normal cell line hFOB1.19. (C) BAMBI is downregulated in osteosarcoma tissues, compared with normal adjacent tissues (magnification, ×200). (D) Analysis of BAMBI expression and prognostic markers in osteosarcoma. **P<0.01 vs. control group. NS, no significant differences; BAMBI, bone morphogenetic protein and activin membrane-bound inhibitor.

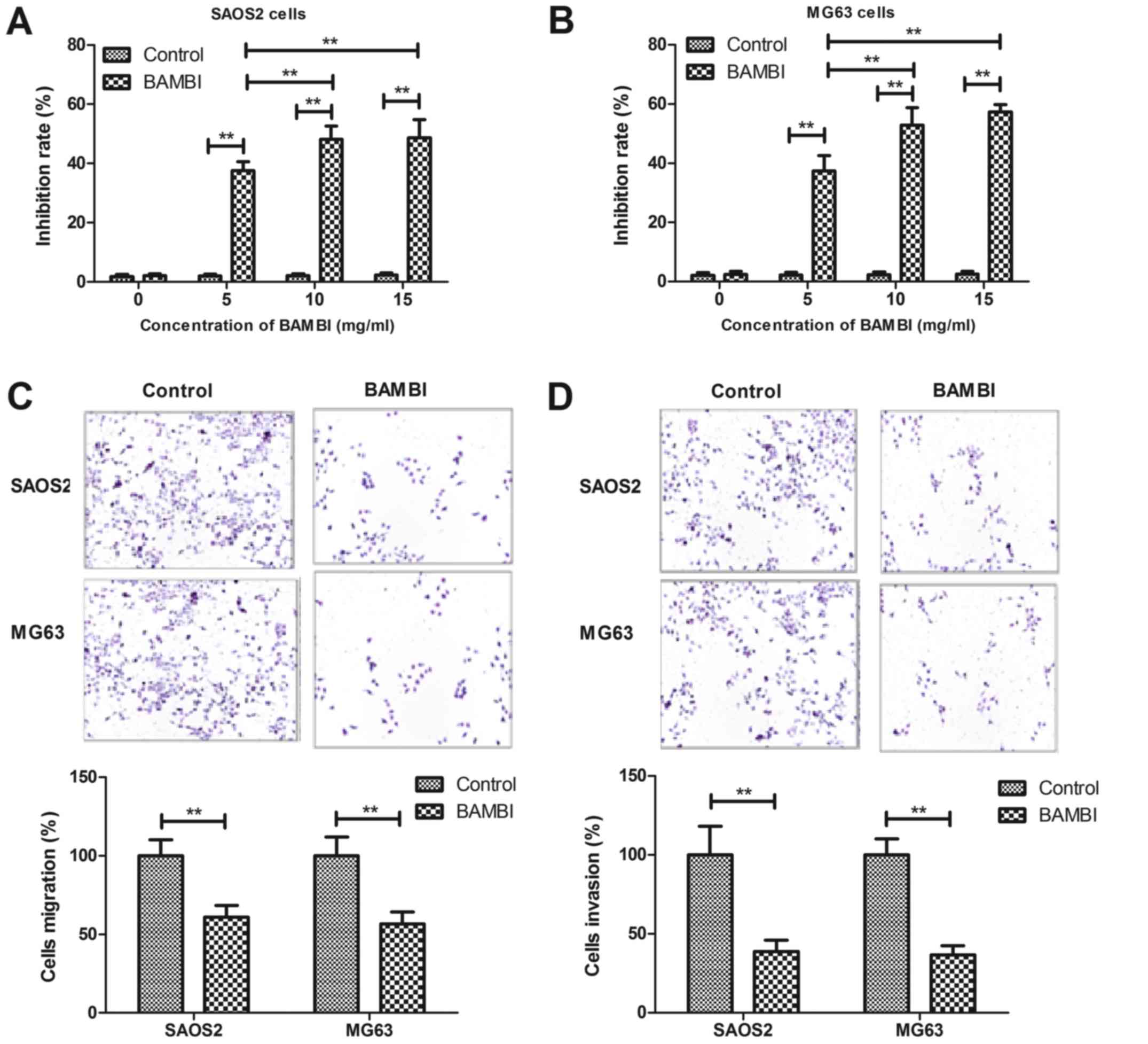
BAMBI reconstitution (10 mg/ml) suppresses growth and aggressiveness of osteosarcoma cell lines

In order to analyze inhibitory effects of BAMBI on osteosarcoma cell growth and aggressiveness of SAOS2 and MG63 cells, BAMBI was added into cultured osteosarcoma cells. As depicted in Fig. 2A and B, BAMBI treatment significantly inhibited SAOS2 and MG63 cells growth in a dose-dependent manner (P<0.05). BAMBI (10 mg/ml) treatment was observed to notably suppress the migration and invasion of SAOS2 and MG63 cells after 24 h incubation (Fig. 2C and D). Collectively, the data indicated that BAMBI treatment inhibited the growth and aggressiveness of osteosarcoma cells in vitro.

Figure 2.

BAMBI suppresses the growth and aggressiveness of osteosarcoma cell lines. BAMBI treatment inhibited (A) SAOS2 and (B) MG63 cell growth in a dose-dependent manner. BAMBI (10 mg/ml) treatment suppressed (C) migration and (magnification, ×200). (D) Invasion of SAOS2 and MG63 cells. BAMBI, bone morphogenetic protein and activin membrane-bound inhibitor. **P<0.01 vs. control group.

BAMBI reconstitution promoted apoptosis of osteosarcoma cells induced by cisplatin

Apoptosis of osteosarcoma cell lines SAOS2 and MG63 was investigated following treatment with cisplatin (10 mg/ml). As depicted in Fig. 3A, BAMBI (10 mg/ml) promoted the apoptosis of SAOS2 and MG63 cells induced by cisplatin, compared with non-treated cells. RT-qPCR demonstrated that gene and protein expression levels of caspase-3 and caspase-8 were upregulated in BAMBI-treated SAOS2 and MG63 cells (Fig. 3B-E). It was demonstrated that anti-apoptosis gene and protein expression levels of P16, P21 and Bcl-2 were decreased in SAOS2 and MG63 following BAMBI treatment (10 mg/ml), compared with the control (Fig. 3F-I). Collectively, these results indicated that BAMBI promotes apoptosis of osteosarcoma cells induced by cisplatin.

Figure 3.

BAMBI promotes apoptosis of osteosarcoma cells induced by cisplatin. (A) BAMBI (10 mg/ml) promoted the apoptosis of SAOS2 and MG63 cells induced by cisplatin. BAMBI (10 mg/ml) increased caspase-3 and caspase-8 gene expression in (B) SAOS2 and (C) MG63 cells. BAMBI (10 mg/ml) increased caspase-3 and caspase-8 protein expression in (D) SAOS2 and (E) MG63 cells. BAMBI (10 mg/ml) decreased the anti-apoptosis genes P16, P21 and Bcl-2 in (F) SAOS2 and (G) MG63 cells. BAMBI (10 mg/ml) decreased the anti-apoptosis proteins P16, P21 and Bcl-2 in (H) SAOS2 and (I) MG63 cells. BAMBI, bone morphogenetic protein and activin membrane-bound inhibitor; Bcl-2, B-cell lymphoma 2.**P<0.01 vs. control group.

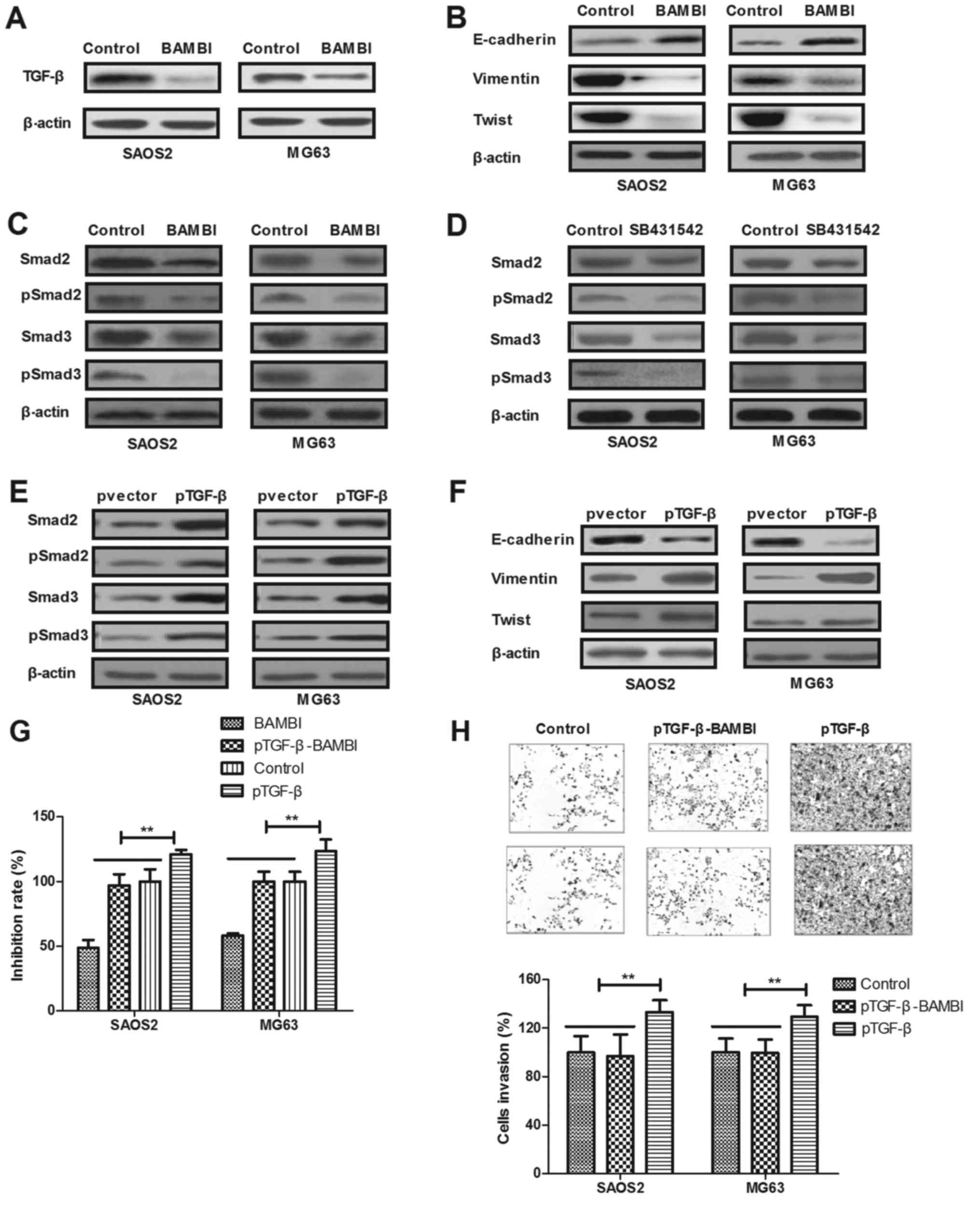
BAMBI inhibits osteosarcoma growth and invasion via the TGF-β-induced EMT signaling pathway

In order to investigate the potential mechanism underlying BAMBI-mediated inhibition of growth and aggressiveness in osteosarcoma cell lines, the TGF-β-induced EMT signaling pathway in SAOS2 and MG63 cells was analyzed. As depicted in Fig. 4A, BAMBI treatment suppressed TGF-β protein expression in SAOS2 and MG63 cells. Additionally, BAMBI treatment increased E-cadherin and inhibited vimentin and Twist expression in SAOS2 and MG63 cells (Fig. 4B). Results demonstrated that expression and phosphorylation levels of Smad2 and Smad3 were decreased by BAMBI treatment in SAOS2 and MG63 cells (Fig. 4C). It was determined that the blocked TGF-β receptor using SB431542 also suppressed the expression and phosphorylation levels of Smad2 and Smad3 in BAMBI-treated SAOS2 and MG63 cells (Fig. 4D); however, pTGF-β antagonized the expression and phosphorylation of Smad2 and Smad3, as well as EMT markers in BAMBI-treated SAOS2 and MG63 cells (Fig. 4E and F). Notably, it was determined that pTGF-β inhibited BAMBI-inhibited growth and invasion of SAOS2 and MG63 cells (Fig. 4G and H). Collectively, the results indicated that BAMBI reconstitution inhibits osteosarcoma growth and invasion via inactivating the TGF-β-induced EMT signaling pathway.

Figure 4.

BAMBI inhibits osteosarcoma growth and invasion via the TGF-β-induced EMT signaling pathway. (A) BAMBI treatment suppressed TGF-β protein expression in SAOS2 and MG63 cells. (B) BAMBI treatment inhibited EMT markers E-cadherin, vimentin and Twist expression in SAOS2 and MG63 cells. (C) BAMBI treatment inhibited the expression and phosphorylation levels of Smad2 and Smad3 in SAOS2 and MG63 cells. (D) TGF-β receptor using SB431542 suppressed the expression and phosphorylation levels of Smad2 and Smad3 in SAOS2 and MG63 cells. (E) pTGF-β antagonized the downregulated expression and phosphorylation of Smad2 and Smad3 in SAOS2 and MG63 cells. (F) pTGF-β increased EMT markers expression in BAMBI-treated SAOS2 and MG63 cells. pTGF-β inhibited the BAMBI-inhibited (G) growth and (H) invasion of SAOS2 and MG63 cells (magnification, ×200). pTGF-β, TGF-β overexpression; E-cadherin, epithelial-cadherin; BAMBI, bone morphogenetic protein and activin membrane-bound inhibitor; TGF-β, transforming growth factor-β; EMT, epithelial-to-mesenchymal transition. **P<0.01 vs. control group.

In vivo efficacy of BAMBI

To further identify the therapeutic efficacy of BAMBI for osteosarcoma growth, osteosarcoma xenograft mice model were established. The results demonstrated that the intratumor injection of BAMBI (10 mg/ml) significantly inhibited tumor growth and tumor weight, compared with PBS-treated group (Fig. 5A and B; P<0.05). The TUNEL assay demonstrated that BAMBI increased apoptotic cells and decreased TGF-β expression in the tumor sections, compared with control group (Fig. 5C). Immunohistochemistry indicated that EMT markers were decreased in BAMBI-treated tumor tissues, compared with control (Fig. 5D). Collectively, these results indicated that BAMBI may be a potential anticancer agent for osteosarcoma and improve the overall survival rate of xenografted mice compared with control group (Fig. 5E, P<0.05).

Figure 5.

In vivo efficacy of BAMBI reconstitution in xenografted mice. (A) BAMBI treatment significantly suppressed osteosarcoma growth. (B) BAMBI treatment significantly decreased osteosarcoma weight. (C) BAMBI treatment increased the number of apoptotic cells and decreased the TGF-β expression in tumor sections (magnification, ×200). (D) BAMBI treatment downregulated EMT markers E-cadherin, vimentin and Twist expression in tumor sections (magnification, ×200). (E) Evaluation of the median overall survival of xenografted mice. **P<0.01 vs. control group. E-cadherin, epithelial-cadherin; BAMBI, bone morphogenetic protein and activin membrane-bound inhibitor; TGF-β, transforming growth factor-β; EMT, epithelial-to-mesenchymal transition.

Discussion

Osteosarcoma occurs in bones and their affiliated tissues; however, the mechanism underlying tumorigenesis remains unclear (22). The common symptoms of malignant osteosarcoma include: Bone pain; swelling; and fatigue (23,24). Recently, numerous reports have proposed strategies for the treatment of osteosarcoma (25–27); however, the overall survival rate of patients with osteosarcoma has not significantly improved. A previous study determined that TGF-β1 inhibitory pseudo-receptor-BAMBI may be regarded as a target in the β-catenin pathway of colorectal tumor cells, which further results in the inhibition of tumor cells growth and metastasis (28). Notably, the potential molecular mechanism mediated by BAMBI in the progression of osteosarcoma is not well understood. In the present study, the inhibitory effects of BAMBI on osteosarcoma cell growth was investigated in vitro and in vivo. The BAMBI-mediated signaling pathway in osteosarcoma cell lines SAOS2 and MG63 was analyzed. The data demonstrated that BAMBI expression is downregulated in osteosarcoma cell lines and BAMBI suppresses the growth and aggressiveness of osteosarcoma cell lines via the TGF-β-induced EMT signaling pathway.

Although a previous study indicated the role of BAMBI in gastric cells, very few studies focus on how BAMBI-mediated growth and metastasis of osteosarcoma cells (29). Notably, decreasing the BAMBI expression enhanced TGF-β signaling and invasion in NSCLC cells (15). In the present study, a lower expression of BAMBI was observed in osteosarcoma cells following TGF-β-induced aggression and EMT-dependent malignant processes (30). Although Zhou et al (31) indicated that BAMBI serves a key role in the pathogenesis and progression of osteosarcoma by regulating the expression of β-catenin and other signal molecules via the pathways involved in the regulation of the cell cycle, the results concluded conflicting results in human osteosarcoma. Our hypothesis was further identified in xenografted mice and indicated that BAMBI treatment significantly inhibited osteosarcoma cells growth and promoted the apoptosis of tumor cells.

Previous reports have indicated that the TGF-β and EMT signaling pathways are considered to be correlated with malignancy of osteosarcoma and responsible for its growth, migration and metastasis (32–35). Tsubaki et al (36) demonstrated that inhibition of the Ras/mitogen-activated protein kinase kinase/extracellular signal-regulated kinase and Ras/phosphoinositide 3-kinase/Akt pathways by reduction of the expression of TGF-β could inhibit tumor growth in mouse osteosarcoma. Studies have indicated that the EMT signaling pathway serves a significant role in osteosarcoma and evidence indicated that overexpression of EMT transcription factors, including Twist, Snails and zinc finger E-box binding homeobox, is involved in the complex pathogenesis of osteosarcoma (35,37). Furthermore, Wendt et al (38) indicated that deconstructing the mechanisms and consequences of TGF-β-induced EMT exerted anticancer activities by prohibiting cell proliferation. In the present study, the results indicated that BAMBI treatment suppresses growth and aggressiveness of osteosarcoma cell lines via the TGF-β-induced EMT signaling pathway, whilst TGF-β overexpression antagonized the downregulated expression and phosphorylation of Smad2 and Smad3, as well as EMT markers caused by BAMBI treatment in SAOS2 and MG63 cells.

In conclusion, the data indicated that BAMBI treatment may result in the inhibition of SAOS2 and MG63 cells via regulation of the TGF-β-induced EMT signaling pathway, which contributes to increasing the apoptosis of tumor cells (39). Outcomes demonstrated that BAMBI treatment suppresses osteosarcoma cells in vitro and in vivo, which may enhance the therapeutic effects of BAMBI in the treatment of osteosarcoma. Notably, BAMBI treatment increases the apoptosis of osteosarcoma cells induced by cisplatin via inhibition of anti-apoptosis gene P16, P21 and Bcl-2 in SAOS2 and MG63 cells. In combination, these investigations indicate that BAMBI may be a potential agent for the treatment of osteosarcoma; however, future studies are required to investigate and identify the therapeutic effects of BAMBI in different osteosarcoma cell lines.

Acknowledgements

Not applicable.

Funding

No funding was received.

Availability of data and materials

The datasets used and/or analyzed during the current study are available from the corresponding author on reasonable request.

Authors' contributions

FL and KW designed the study. LZ and YY performed the experiments. YY analyzed the data.

Ethics approval and consent to participate

All patients were required to provide written informed consent prior to their inclusion. The study was approved by the Ethics Committee of The Second Hospital of Tianjin Medical University (Tianjin, China).

Consent for publication

All patients provided written informed consent for the publication of their data.

Competing interests

The authors declare that they have no competing interests.

References

1 

Mathkour M, Garces J, Beard B, Bartholomew A, Sulaiman OA and Ware ML: Primary high-grade osteosarcoma of the clivus: A case report and literature review. World Neurosurg. 89:730.e9–730.e13. 2016. View Article : Google Scholar

2 

Zheng YF, Lin J and Yang HL: Chondroblastic osteosarcoma secondary to fibrosarcoma: A case report and literature review. Oncol Lett. 10:3573–3576. 2015. View Article : Google Scholar : PubMed/NCBI

3 

Friebele JC, Peck J, Pan X, Abdel-Rasoul M and Mayerson JL: Osteosarcoma: A meta-analysis and review of the literature. Am J Orthop (Belle Mead NJ). 44:547–553. 2015.PubMed/NCBI

4 

Tsagaraki I, Tsilibary EC and Tzinia AK: TIMP-1 interaction with alphavbeta3 integrin confers resistance to human osteosarcoma cell line MG-63 against TNF-α-induced apoptosis. Cell Tissue Res. 342:87–96. 2010. View Article : Google Scholar : PubMed/NCBI

5 

Locklin RM, Federici E, Espina B, Hulley PA, Russell RG and Edwards CM: Selective targeting of death receptor 5 circumvents resistance of MG-63 osteosarcoma cells to TRAIL-induced apoptosis. Mol Cancer Ther. 6:3219–3228. 2007. View Article : Google Scholar : PubMed/NCBI

6 

Dell'Amore A, Asadi N, Caroli G, Dolci G, Bini A and Stella F: Recurrent primary cardiac osteosarcoma: A case report and literature review. General Thorac Cardiovasc Surg. 62:175–180. 2014. View Article : Google Scholar

7 

Farcas N, Arzi B and Verstraete FJ: Oral and maxillofacial osteosarcoma in dogs: A review. Vet Comp Oncol. 12:169–180. 2014. View Article : Google Scholar : PubMed/NCBI

8 

Shangguan L, Ti X, Krause U, Hai B, Zhao Y, Yang Z and Liu F: Inhibition of TGF-β/Smad signaling by BAMBI blocks differentiation of human mesenchymal stem cells to carcinoma-associated fibroblasts and abolishes their protumor effects. Stem Cells. 30:2810–2819. 2012. View Article : Google Scholar : PubMed/NCBI

9 

Guillot N, Kollins D, Gilbert V, Xavier S, Chen J, Gentle M, Reddy A, Bottinger E, Jiang R, Rastaldi MP, et al: BAMBI regulates angiogenesis and endothelial homeostasis through modulation of alternative TGFβ signaling. PloS one. 7:e394062012. View Article : Google Scholar : PubMed/NCBI

10 

Fritzmann J, Morkel M, Besser D, Budczies J, Kosel F, Brembeck FH, Stein U, Fichtner I, Schlag PM and Birchmeier W: A colorectal cancer expression profile that includes transforming growth factor beta inhibitor BAMBI predicts metastatic potential. Gastroenterology. 137:165–175. 2009. View Article : Google Scholar : PubMed/NCBI

11 

Khin SS, Kitazawa R, Win N, Aye TT, Mori K, Kondo T and Kitazawa S: BAMBI gene is epigenetically silenced in subset of high-grade bladder cancer. Int J Cancer. 125:328–338. 2009. View Article : Google Scholar : PubMed/NCBI

12 

Miao S, Zhao L, Gao J, Wang H and Cui Z: Distribution and mRNA expression of BAMBI in non-small-cell lung cancer. Zhongguo Fei Ai Za Zhi. 12:203–207. 2009.(In Chinese). PubMed/NCBI

13 

Pils D, Wittinger M, Petz M, Gugerell A, Gregor W, Alfanz A, Horvat R, Braicu EI, Sehouli J, Zeillinger R, et al: BAMBI is overexpressed in ovarian cancer and co-translocates with Smads into the nucleus upon TGF-beta treatment. Gynecol Oncol. 117:189–197. 2010. View Article : Google Scholar : PubMed/NCBI

14 

Liu K, Song X, Ma H, Liu L, Wen X, Yu J, Wang L and Hu S: Knockdown of BAMBI inhibits β-catenin and transforming growth factor β to suppress metastasis of gastric cancer cells. Mol Med Rep. 10:874–880. 2014. View Article : Google Scholar : PubMed/NCBI

15 

Marwitz S, Depner S, Dvornikov D, Merkle R, Szczygieł M, Müller-Decker K, Lucarelli P, Wäsch M, Mairbäurl H, Rabe KF, et al: Downregulation of the TGFβ Pseudoreceptor BAMBI in non-small cell lung cancer enhances tgfbeta signaling and invasion. Cancer Res. 76:3785–3801. 2016. View Article : Google Scholar : PubMed/NCBI

16 

Xing W, Zhigang W, Bing H, Haitao R, Pan L, Chuanshan X, Yuanyi Z and Ao L: Targeting an ultrasound contrast agent to folate receptors on ovarian cancer cells: Feasibility research for ultrasonic molecular imaging of tumor cells. J Ultrasound Med. 29:609–614. 2010. View Article : Google Scholar : PubMed/NCBI

17 

Livak KJ and Schmittgen TD: Analysis of relative gene expression data using real-time quantitative PCR and the 2(-Delta Delta C(T)) method. Methods. 25:402–408. 2001. View Article : Google Scholar : PubMed/NCBI

18 

Shi X, DiRenzo D, Guo LW, Franco SR, Wang B, Seedial S and Kent KC: TGF-beta/Smad3 stimulates stem cell/developmental gene expression and vascular smooth muscle cell de-differentiation. PloS One. 9:e939952014. View Article : Google Scholar : PubMed/NCBI

19 

Renshaw A and Elsheikh TM: A validation study of the Focalpoint GS imaging system for gynecologic cytology screening. Cancer Cytopathol. 121:737–738. 2013. View Article : Google Scholar : PubMed/NCBI

20 

Bai FL, Yu YH, Tian H, Ren GP, Wang H, Zhou B, Han XH, Yu QZ and Li DS: Genetically engineered Newcastle disease virus expressing interleukin-2 and TNF-related apoptosis-inducing ligand for cancer therapy. Cancer Biol Ther. 15:1226–1238. 2014. View Article : Google Scholar : PubMed/NCBI

21 

Zhuang T, Djemil T, Qi P, Magnelli A, Stephans K, Videtic G and Xia P: Dose calculation differences between Monte Carlo and pencil beam depend on the tumor locations and volumes for lung stereotactic body radiation therapy. J Appl Clin Med Phys. 14:40112013. View Article : Google Scholar : PubMed/NCBI

22 

Durfee RA, Mohammed M and Luu HH: Review of osteosarcoma and current management. Rheumatol Ther. 3:221–243. 2016. View Article : Google Scholar : PubMed/NCBI

23 

He F, Zhang W, Shen Y, Yu P, Bao Q, Wen J, Hu C and Qiu S: Effects of resection margins on local recurrence of osteosarcoma in extremity and pelvis: Systematic review and meta-analysis. Int J Surg. 36:283–292. 2016. View Article : Google Scholar : PubMed/NCBI

24 

Heaton TE, Hammond WJ, Farber BA, Pallos V, Meyers PA, Chou AJ, Price AP and LaQuaglia MP: A 20-year retrospective analysis of CT-based pre-operative identification of pulmonary metastases in patients with osteosarcoma: A single-center review. J Pediatr Surg. 52:115–119. 2017. View Article : Google Scholar : PubMed/NCBI

25 

Angelini A, Mavrogenis AF, Trovarelli G, Ferrari S, Picci P and Ruggieri P: Telangiectatic osteosarcoma: A review of 87 cases. J Cancer Res Clin Oncol. 142:2197–2207. 2016. View Article : Google Scholar : PubMed/NCBI

26 

Bilbao-Aldaiturriaga N, Askaiturrieta Z, Granado-Tajada I, Goričar K, Dolžan V; For The Slovenian Osteosarcoma Study Group, ; Garcia-Miguel P, Garcia de Andoin N, Martin-Guerrero I and Garcia-Orad A: A systematic review and meta-analysis of MDM2 polymorphisms in osteosarcoma susceptibility. Pediatr Res. 80:472–479. 2016. View Article : Google Scholar : PubMed/NCBI

27 

Hu K, Dai HB and Qiu ZL: mTOR signaling in osteosarcoma: Oncogenesis and therapeutic aspects (Review). Oncol Rep. 36:1219–1225. 2016. View Article : Google Scholar : PubMed/NCBI

28 

Sekiya T, Adachi S, Kohu K, Yamada T, Higuchi O, Furukawa Y, Nakamura Y, Nakamura T, Tashiro K, Kuhara S, et al: Identification of BMP and activin membrane-bound inhibitor (BAMBI), an inhibitor of transforming growth factor-beta signaling, as a target of the beta-catenin pathway in colorectal tumor cells. J Biol Chem. 279:6840–6846. 2004. View Article : Google Scholar : PubMed/NCBI

29 

Pak KH, Kim DH, Kim H, Lee do H and Cheong JH: Differences in TGF-β1 signaling and clinicopathologic characteristics of histologic subtypes of gastric cancer. BMC Cancer. 16:602016. View Article : Google Scholar : PubMed/NCBI

30 

Cho Y, Cho EJ, Lee JH, Yu SJ, Kim YJ, Kim CY and Yoon JH: Hypoxia enhances tumor-stroma crosstalk that drives the progression of hepatocellular carcinoma. Dig Dis Sci. 61:2568–2577. 2016. View Article : Google Scholar : PubMed/NCBI

31 

Zhou L, Park J, Jang KY, Park HS, Wagle S, Yang KH, Lee KB, Park BH and Kim JR: The overexpression of BAMBI and its involvement in the growth and invasion of human osteosarcoma cells. Oncol Rep. 30:1315–1322. 2013. View Article : Google Scholar : PubMed/NCBI

32 

Tu B, Peng ZX, Fan QM, Du L, Yan W and Tang TT: Osteosarcoma cells promote the production of pro-tumor cytokines in mesenchymal stem cells by inhibiting their osteogenic differentiation through the TGF-β/Smad2/3 pathway. Exp Cell Res. 320:164–173. 2014. View Article : Google Scholar : PubMed/NCBI

33 

Schedlich LJ, Yenson VM and Baxter RC: TGF-β-induced expression of IGFBP-3 regulates IGF1R signaling in human osteosarcoma cells. Mol Cell Endocrinol. 377:56–64. 2013. View Article : Google Scholar : PubMed/NCBI

34 

Yu L, Liu S, Guo W, Zhang C, Zhang B, Yan H and Wu Z: hTERT promoter activity identifies osteosarcoma cells with increased EMT characteristics. Oncol Lett. 7:239–244. 2014. View Article : Google Scholar : PubMed/NCBI

35 

Yang G, Yuan J and Li K: EMT transcription factors: Implication in osteosarcoma. Med Oncol. 30:6972013. View Article : Google Scholar : PubMed/NCBI

36 

Tsubaki M, Yamazoe Y, Yanae M, Satou T, Itoh T, Kaneko J, Kidera Y, Moriyama K and Nishida S: Blockade of the Ras/MEK/ERK and Ras/PI3K/Akt pathways by statins reduces the expression of bFGF, HGF and TGF-β as angiogenic factors in mouse osteosarcoma. Cytokine. 54:100–107. 2011. View Article : Google Scholar : PubMed/NCBI

37 

Zhang D, Jiang F, Wang X and Li G: Downregulation of ubiquitin-specific protease 22 inhibits proliferation, invasion and EMT in osteosarcoma cells. Oncol Res. 25:743–751. 2016. View Article : Google Scholar : PubMed/NCBI

38 

Wendt MK, Tian M and Schiemann WP: Deconstructing the mechanisms and consequences of TGF-β-induced EMT during cancer progression. Cell Tissue Res. 347:85–101. 2012. View Article : Google Scholar : PubMed/NCBI

39 

Kitazawa S, Kitazawa R, Obayashi C and Yamamoto T: Desmoid tumor with ossification in chest wall: Possible involvement of BAMBI promoter hypermethylation in metaplastic bone formation. J Bone Miner Res. 20:1472–1477. 2005. View Article : Google Scholar : PubMed/NCBI

Related Articles

  • Abstract
  • View
  • Download
  • Twitter
Copy and paste a formatted citation
Spandidos Publications style
Liu F, Wang K, Zhang L and Yang YL: Bone morphogenetic protein and activin membrane‑bound inhibitor suppress bone cancer progression in MG63 and SAOS cells via regulation of the TGF‑β‑induced EMT signaling pathway. Oncol Lett 16: 5113-5121, 2018.
APA
Liu, F., Wang, K., Zhang, L., & Yang, Y. (2018). Bone morphogenetic protein and activin membrane‑bound inhibitor suppress bone cancer progression in MG63 and SAOS cells via regulation of the TGF‑β‑induced EMT signaling pathway. Oncology Letters, 16, 5113-5121. https://doi.org/10.3892/ol.2018.9268
MLA
Liu, F., Wang, K., Zhang, L., Yang, Y."Bone morphogenetic protein and activin membrane‑bound inhibitor suppress bone cancer progression in MG63 and SAOS cells via regulation of the TGF‑β‑induced EMT signaling pathway". Oncology Letters 16.4 (2018): 5113-5121.
Chicago
Liu, F., Wang, K., Zhang, L., Yang, Y."Bone morphogenetic protein and activin membrane‑bound inhibitor suppress bone cancer progression in MG63 and SAOS cells via regulation of the TGF‑β‑induced EMT signaling pathway". Oncology Letters 16, no. 4 (2018): 5113-5121. https://doi.org/10.3892/ol.2018.9268
Copy and paste a formatted citation
x
Spandidos Publications style
Liu F, Wang K, Zhang L and Yang YL: Bone morphogenetic protein and activin membrane‑bound inhibitor suppress bone cancer progression in MG63 and SAOS cells via regulation of the TGF‑β‑induced EMT signaling pathway. Oncol Lett 16: 5113-5121, 2018.
APA
Liu, F., Wang, K., Zhang, L., & Yang, Y. (2018). Bone morphogenetic protein and activin membrane‑bound inhibitor suppress bone cancer progression in MG63 and SAOS cells via regulation of the TGF‑β‑induced EMT signaling pathway. Oncology Letters, 16, 5113-5121. https://doi.org/10.3892/ol.2018.9268
MLA
Liu, F., Wang, K., Zhang, L., Yang, Y."Bone morphogenetic protein and activin membrane‑bound inhibitor suppress bone cancer progression in MG63 and SAOS cells via regulation of the TGF‑β‑induced EMT signaling pathway". Oncology Letters 16.4 (2018): 5113-5121.
Chicago
Liu, F., Wang, K., Zhang, L., Yang, Y."Bone morphogenetic protein and activin membrane‑bound inhibitor suppress bone cancer progression in MG63 and SAOS cells via regulation of the TGF‑β‑induced EMT signaling pathway". Oncology Letters 16, no. 4 (2018): 5113-5121. https://doi.org/10.3892/ol.2018.9268
Follow us
  • Twitter
  • LinkedIn
  • Facebook
About
  • Spandidos Publications
  • Careers
  • Cookie Policy
  • Privacy Policy
How can we help?
  • Help
  • Live Chat
  • Contact
  • Email to our Support Team