Spandidos Publications Logo
  • About
    • About Spandidos
    • Aims and Scopes
    • Abstracting and Indexing
    • Editorial Policies
    • Reprints and Permissions
    • Job Opportunities
    • Terms and Conditions
    • Contact
  • Journals
    • All Journals
    • Oncology Letters
      • Oncology Letters
      • Information for Authors
      • Editorial Policies
      • Editorial Board
      • Aims and Scope
      • Abstracting and Indexing
      • Bibliographic Information
      • Archive
    • International Journal of Oncology
      • International Journal of Oncology
      • Information for Authors
      • Editorial Policies
      • Editorial Board
      • Aims and Scope
      • Abstracting and Indexing
      • Bibliographic Information
      • Archive
    • Molecular and Clinical Oncology
      • Molecular and Clinical Oncology
      • Information for Authors
      • Editorial Policies
      • Editorial Board
      • Aims and Scope
      • Abstracting and Indexing
      • Bibliographic Information
      • Archive
    • Experimental and Therapeutic Medicine
      • Experimental and Therapeutic Medicine
      • Information for Authors
      • Editorial Policies
      • Editorial Board
      • Aims and Scope
      • Abstracting and Indexing
      • Bibliographic Information
      • Archive
    • International Journal of Molecular Medicine
      • International Journal of Molecular Medicine
      • Information for Authors
      • Editorial Policies
      • Editorial Board
      • Aims and Scope
      • Abstracting and Indexing
      • Bibliographic Information
      • Archive
    • Biomedical Reports
      • Biomedical Reports
      • Information for Authors
      • Editorial Policies
      • Editorial Board
      • Aims and Scope
      • Abstracting and Indexing
      • Bibliographic Information
      • Archive
    • Oncology Reports
      • Oncology Reports
      • Information for Authors
      • Editorial Policies
      • Editorial Board
      • Aims and Scope
      • Abstracting and Indexing
      • Bibliographic Information
      • Archive
    • Molecular Medicine Reports
      • Molecular Medicine Reports
      • Information for Authors
      • Editorial Policies
      • Editorial Board
      • Aims and Scope
      • Abstracting and Indexing
      • Bibliographic Information
      • Archive
    • World Academy of Sciences Journal
      • World Academy of Sciences Journal
      • Information for Authors
      • Editorial Policies
      • Editorial Board
      • Aims and Scope
      • Abstracting and Indexing
      • Bibliographic Information
      • Archive
    • International Journal of Functional Nutrition
      • International Journal of Functional Nutrition
      • Information for Authors
      • Editorial Policies
      • Editorial Board
      • Aims and Scope
      • Abstracting and Indexing
      • Bibliographic Information
      • Archive
    • International Journal of Epigenetics
      • International Journal of Epigenetics
      • Information for Authors
      • Editorial Policies
      • Editorial Board
      • Aims and Scope
      • Abstracting and Indexing
      • Bibliographic Information
      • Archive
    • Medicine International
      • Medicine International
      • Information for Authors
      • Editorial Policies
      • Editorial Board
      • Aims and Scope
      • Abstracting and Indexing
      • Bibliographic Information
      • Archive
  • Articles
  • Information
    • Information for Authors
    • Information for Reviewers
    • Information for Librarians
    • Information for Advertisers
    • Conferences
  • Language Editing
Spandidos Publications Logo
  • About
    • About Spandidos
    • Aims and Scopes
    • Abstracting and Indexing
    • Editorial Policies
    • Reprints and Permissions
    • Job Opportunities
    • Terms and Conditions
    • Contact
  • Journals
    • All Journals
    • Biomedical Reports
      • Information for Authors
      • Editorial Policies
      • Editorial Board
      • Aims and Scope
      • Abstracting and Indexing
      • Bibliographic Information
      • Archive
    • Experimental and Therapeutic Medicine
      • Information for Authors
      • Editorial Policies
      • Editorial Board
      • Aims and Scope
      • Abstracting and Indexing
      • Bibliographic Information
      • Archive
    • International Journal of Epigenetics
      • Information for Authors
      • Editorial Policies
      • Editorial Board
      • Aims and Scope
      • Abstracting and Indexing
      • Bibliographic Information
      • Archive
    • International Journal of Functional Nutrition
      • Information for Authors
      • Editorial Policies
      • Editorial Board
      • Aims and Scope
      • Abstracting and Indexing
      • Bibliographic Information
      • Archive
    • International Journal of Molecular Medicine
      • Information for Authors
      • Editorial Policies
      • Editorial Board
      • Aims and Scope
      • Abstracting and Indexing
      • Bibliographic Information
      • Archive
    • International Journal of Oncology
      • Information for Authors
      • Editorial Policies
      • Editorial Board
      • Aims and Scope
      • Abstracting and Indexing
      • Bibliographic Information
      • Archive
    • Medicine International
      • Information for Authors
      • Editorial Policies
      • Editorial Board
      • Aims and Scope
      • Abstracting and Indexing
      • Bibliographic Information
      • Archive
    • Molecular and Clinical Oncology
      • Information for Authors
      • Editorial Policies
      • Editorial Board
      • Aims and Scope
      • Abstracting and Indexing
      • Bibliographic Information
      • Archive
    • Molecular Medicine Reports
      • Information for Authors
      • Editorial Policies
      • Editorial Board
      • Aims and Scope
      • Abstracting and Indexing
      • Bibliographic Information
      • Archive
    • Oncology Letters
      • Information for Authors
      • Editorial Policies
      • Editorial Board
      • Aims and Scope
      • Abstracting and Indexing
      • Bibliographic Information
      • Archive
    • Oncology Reports
      • Information for Authors
      • Editorial Policies
      • Editorial Board
      • Aims and Scope
      • Abstracting and Indexing
      • Bibliographic Information
      • Archive
    • World Academy of Sciences Journal
      • Information for Authors
      • Editorial Policies
      • Editorial Board
      • Aims and Scope
      • Abstracting and Indexing
      • Bibliographic Information
      • Archive
  • Articles
  • Information
    • For Authors
    • For Reviewers
    • For Librarians
    • For Advertisers
    • Conferences
  • Language Editing
Login Register Submit
  • This site uses cookies
  • You can change your cookie settings at any time by following the instructions in our Cookie Policy. To find out more, you may read our Privacy Policy.

    I agree
Search articles by DOI, keyword, author or affiliation
Search
Advanced Search
presentation
Oncology Letters
Join Editorial Board Propose a Special Issue
Print ISSN: 1792-1074 Online ISSN: 1792-1082
Journal Cover
January-2019 Volume 17 Issue 1

Full Size Image

Sign up for eToc alerts
Recommend to Library

Journals

International Journal of Molecular Medicine

International Journal of Molecular Medicine

International Journal of Molecular Medicine is an international journal devoted to molecular mechanisms of human disease.

International Journal of Oncology

International Journal of Oncology

International Journal of Oncology is an international journal devoted to oncology research and cancer treatment.

Molecular Medicine Reports

Molecular Medicine Reports

Covers molecular medicine topics such as pharmacology, pathology, genetics, neuroscience, infectious diseases, molecular cardiology, and molecular surgery.

Oncology Reports

Oncology Reports

Oncology Reports is an international journal devoted to fundamental and applied research in Oncology.

Experimental and Therapeutic Medicine

Experimental and Therapeutic Medicine

Experimental and Therapeutic Medicine is an international journal devoted to laboratory and clinical medicine.

Oncology Letters

Oncology Letters

Oncology Letters is an international journal devoted to Experimental and Clinical Oncology.

Biomedical Reports

Biomedical Reports

Explores a wide range of biological and medical fields, including pharmacology, genetics, microbiology, neuroscience, and molecular cardiology.

Molecular and Clinical Oncology

Molecular and Clinical Oncology

International journal addressing all aspects of oncology research, from tumorigenesis and oncogenes to chemotherapy and metastasis.

World Academy of Sciences Journal

World Academy of Sciences Journal

Multidisciplinary open-access journal spanning biochemistry, genetics, neuroscience, environmental health, and synthetic biology.

International Journal of Functional Nutrition

International Journal of Functional Nutrition

Open-access journal combining biochemistry, pharmacology, immunology, and genetics to advance health through functional nutrition.

International Journal of Epigenetics

International Journal of Epigenetics

Publishes open-access research on using epigenetics to advance understanding and treatment of human disease.

Medicine International

Medicine International

An International Open Access Journal Devoted to General Medicine.

Journal Cover
January-2019 Volume 17 Issue 1

Full Size Image

Sign up for eToc alerts
Recommend to Library

  • Article
  • Citations
    • Cite This Article
    • Download Citation
    • Create Citation Alert
    • Remove Citation Alert
    • Cited By
  • Similar Articles
    • Related Articles (in Spandidos Publications)
    • Similar Articles (Google Scholar)
    • Similar Articles (PubMed)
  • Download PDF
  • Download XML
  • View XML
Article Open Access

miR‑205 targets runt‑related transcription factor 2 to inhibit human pancreatic cancer progression

  • Authors:
    • Lu Zhuang
    • Jia Guo
    • Yao Yao
    • Zhaoshen Li
  • View Affiliations / Copyright

    Affiliations: Department of Gastroenterology, Changhai Hospital, Second Military Medical University, Shanghai 200433, P.R. China, Department of Cancer Biology, Mayo Clinic Florida, Jacksonville, FL 32224, USA
    Copyright: © Zhuang et al. This is an open access article distributed under the terms of Creative Commons Attribution License.
  • Pages: 843-848
    |
    Published online on: November 12, 2018
       https://doi.org/10.3892/ol.2018.9689
  • Expand metrics +
Metrics: Total Views: 0 (Spandidos Publications: | PMC Statistics: )
Metrics: Total PDF Downloads: 0 (Spandidos Publications: | PMC Statistics: )
Cited By (CrossRef): 0 citations Loading Articles...

This article is mentioned in:



Abstract

Previous studies have demonstrated that microRNAs (miRs) serve important roles in the progression of human cancer types, including pancreatic cancer (PC), a highly lethal malignancy. In the past few decades, several miRs have been identified to be associated with the overall survival of patients with PC and have been demonstrated to be potential therapeutic targets. However, to the best of our knowledge, the association between miR‑205 expression and the progression of PC has rarely been investigated. In the current study, low miR‑205 expression was revealed in PC tumor tissues and indicated poor prognosis in patients with PC. In addition, miR‑205 overexpression reduced and miR‑205 depletion enhanced PC cell proliferation and migration in vitro. Using bioinformatics, a luciferase reporter assay and western blot analyses, the current study identified that runt‑related transcription factor 2 (RUNX2) was a target of miR‑205 in PC and overexpression of miR‑205 suppressed the expression of RUNX2. Notably, overexpression of RUNX2 partially reversed the inhibitory effect of miR‑205 on PC cell proliferation and migration in vitro. Therefore, the results of the present study revealed that miR‑205 functions as a tumor suppressor in PC by targeting RUNX2.

Introduction

Pancreatic cancer (PC) is one of the most lethal malignancy types, with a 5-year survival rate of ~8% (1). The low survival rate is partly due to more than 50% of patients with PC being diagnosed at advanced stages (1). Therefore, understanding the mechanisms underlying the initiation and progression of PC may assist the development of novel therapeutic strategies.

MicroRNAs (miRNAs or miRs) are small non-coding RNAs that participate in diverse cellular processes and negatively regulate gene expression at the post-transcriptional level by binding with 3′-untranslated regions (3′-UTRs) (2–4). A number of studies have demonstrated that altered expression of miRs serves critical roles in human cancers by directly regulating cell behaviors (5–7). miR-205 expression in humans was validated by Landgraf et al (8), however, its role in tumor progression is contradictory (9–12). Zhang et al (9) revealed that expression of miR-205 was significantly decreased in radioresistant subpopulations of breast cancer cells and loss of miR-205 expression was associated with poor distant relapse-free survival in patients with breast cancer. Furthermore, the authors identified that miR-205 mimics could sensitize the tumor to radiation in a xenograft model. By contrast, miR-205 expression has been identified to be significantly increased in several human cancer types, including ovarian cancer, endometrial cancer and laryngeal squamous cell carcinoma, in which it was identified to function as an oncoprotein (10,11,13).

Runt-related transcription factor 2 (RUNX2), a member of the RUNX family, functions as a critical regulator for osteoblast differentiation (14). In addition, Kayed et al (15) demonstrated that RUNX2 was overexpressed in PC and could be regulated by certain cytokines, including transforming growth factor β1 and bone morphogenetic protein 2. However, to the best of our knowledge, the miRs that regulate RUNX2 expression in tumors are unknown. The current study demonstrated that miR-205 was a tumor suppressor in PC and a regulator of RUNX2 expression. In addition, the results revealed that miR-205-induced downregulation of RUNX2 was associated with the inhibition of PC cell proliferation and migration.

Materials and methods

Tissue samples

A total of 48 paired fresh frozen PC tumor tissues and matched normal pancreatic tissues were obtained from patients who underwent treatment at the Changhai Hospital, Second Military Medical University (Shanghai, China) between January 2010 and December 2011. Written informed consent was obtained from all enrolled patients (25 female and 23 male; age, 36–74 years). No patients had ever received preoperative chemotherapy or embolization. The experimental protocols were approved by the Ethics Committee of Changhai Hospital, Second Military Medical University and conducted according to The Declaration of Helsinki.

Cell culture

Human PC cell lines (CFPAC-1 and PANC-1) were obtained from American Type Culture Collection (Manassas, VA, USA) and grown in Dulbecco's modified Eagle's medium (DMEM) supplemented with 10% fetal bovine serum (FBS) (both from Invitrogen; Thermo Fisher Scientific, Inc., Waltham, MA, USA). The immortalized human pancreatic ductal epithelial cell line (HPC-Y5) was obtained from the Cell Bank of Type Culture Collection, Chinese Academy of Sciences (Shanghai, China) and cultured in DMEM supplemented with 10% FBS. Cultured cells were maintained in a humidified 5% CO2 atmosphere at a temperature of 37°C.

Transfection procedure

miR-205 mimic (5′-UCCUUCAUUCCACCGGAGUCUG-3′) and control (miR-con, 5′-GGUCCGUCCGUAAUUAUCCUCC-3′) oligonucleotides were purchased from Guangzhou RiboBio Co., Ltd. (Guangzhou, China). RUNX2 small interfering RNA (siRNA, 5′-AAGGACAGAGTCAGATTACAG-3′) and control (si-con, 5′-ATAAGGTATCGAGACCAGAGA-3′) oligonucleotides were also purchased from Guangzhou RiboBio Co., Ltd. The RUNX2 open reading frame cloned into pcDNA3.1 vector and the empty vector pcDNA3.1 were purchased from GenScript (Nanjing, China). Transfection was conducted with Lipofectamine 2000 (Invitrogen; Thermo Fisher Scientific, Inc.) according to the manufacturer's protocol (100 nM miRNAs and siRNAs, 5 µg RUNX2 construct and empty vector). Following transfection for 48 h, the cells were used for subsequent experiments.

Dual-luciferase 3′-UTR reporter assay

Using the online prediction algorithm (TargetScan version 7.2; http://www.targetscan.org/vert_72/), it was identified that the 3′-UTR of RUNX2 contains a putative binding sequence of miR-205. The wild-type (wt) RUNX2 3′-UTR or mutant (mut) RUNX2 3′-UTR sequences were cloned into a pmirGLO control vector (Promega Corporation, Madison, WI, USA). Cells were co-transfected with either wt RUNX2 3′-UTR or mut RUNX2 3′-UTR and miR-205 mimic or miR-con using Lipofectamine 2000 according to the manufacturer's protocol. At 48 h following transfection, cells were harvested and luciferase activity relative to the Renilla luciferase activity was measured using a Dual Luciferase Reporter system (Promega Corporation) according to the manufacturer's protocol.

Reverse transcription-quantitative polymerase chain reaction (RT-qPCR)

Total RNA was extracted from PC tumor tissue, matched normal pancreatic tissue and the cell lines CFPAC-1, PANC-1 and HPC-Y5 using TRIzol reagent (Beyotime Institute of Biotechnology, Haimen, China) according to the manufacturer's protocol. For measurement of miRNA expression levels, 100 ng total RNA was reverse transcribed into cDNA using PrimeScript miRNA cDNA Synthesis kit (Takara Biotechnology Co., Ltd., Dalian, China). qPCR was subsequently performed using SYBR Premix Ex TaqII (Takara Biotechnology Co., Ltd.) with an Applied Biosystems 7500 Real-Time PCR system (Applied Biosystems; Thermo Fisher Scientific, Inc.). The expression of miRNA was normalized to the expression of the control U6 snRNA. The primers used were as follows: miR-205 forward, 5′-GCTCCTTCATTCCACCGG-3′ and reverse, 5′-CAGTGCAGGGTCCGAGGT-3′; and U6 snRNA forward, 5′-CTCGCTTCGGCAGCACATATACT-3′ and reverse, 5′-ACGCTTCACGAATTTGCGTGTC-3′. The following thermocycling protocol was used: Denaturation at 95°C for 10 min, followed by 45 cycles of denaturation at 95°C for 15 sec, annealing at 60°C for 30 sec, and extension at 72°C for 1 min. Relative expression levels were determined using the 2−ΔΔCq method (16).

Western blot assay

Total protein was extracted from frozen tissues and cell lines using RIPA lysis buffer (Beyotime Institute of Biotechnology) according to the manufacturer's protocol. The protein concentration was measured using a bicinchoninic acid protein concentration determination kit (Beyotime Institute of Biotechnology). Protein extracts (50 µg) loaded to each lane were then separated by SDS-PAGE (10% gels) and transferred onto polyvinylidene fluoride membranes (EMD Millipore, Billerica, MA, USA). The membranes were blocked with fat-free milk at room temperature for 4 h. Then, the membranes were incubated with primary anti-RUNX2 (1:5,000; cat. no. ab23981) or anti-GAPDH (1:5,000; cat. no. ab181602) (both from Abcam, Cambridge, UK) at 4°C overnight. Subsequently, the membranes were incubated with horseradish peroxidase conjugated goat anti-rabbit secondary antibody (1:1,000; cat. no. ab205718; Abcam) at room temperature for 1 h. Bands were visualized using an enhanced chemiluminescence kit (Beyotime Institute of Biotechnology). GAPDH was used as a loading control.

Cell proliferation

The rate of cell proliferation was measured using Cell Counting Kit-8 (Beyotime Institute of Biotechnology) according to the manufacturer's protocol. Cells were seeded onto 96-well plates at a density of 4×103 cells per well. CCK-8 reagent (10 µl) was added to each well at indicated time points (days 0, 1, 2 and 3). The absorbance was measured and recorded at 450 nm using a microplate reader (Thermo Fisher Scientific, Inc.).

Cellular migration

The rate of cellular migration was measured using a wound-healing assay. A scratch was created using a micropipette tip on a monolayer surface of cultured cells. The initial gap length (0 h) and residual gap length at 24 h following wounding were calculated from photomicrographs.

Statistical analysis

Data are presented as the mean ± standard deviation. Student's t-test was used to analyze differences between two groups. One-way analysis of variance and Tukey's test were used to analyze differences among three or more groups. Kaplan-Meier curves were used to establish overall survival and the survival differences were analyzed using a log-rank test. The correlation between miR-205 and RUNX2 expression in PC tissues was calculated using Spearman's correlation coefficient. Data analysis was performed using SPSS statistical software (version 17.0; SPSS, Inc., Chicago, IL, USA). P<0.05 was considered to indicate a statistically significant difference.

Results

miR-205 expression is downregulated in PC tissues and cell lines

The current study identified that miR-205 expression levels were significantly downregulated in PC cell lines (CFPAC-1 and PANC-1) compared with the HPC-Y5 cell line (Fig. 1A). It was also revealed that miR-205 expression levels were downregulated in PC tumor tissues compared with their matched noncancerous tissues (Fig. 1B). miR-205 expression levels in the tumor tissues were used to stratify the patients into low or high miR-205 expression groups (cut-off value, 0.55). Results from Kaplan-Meier survival analysis demonstrated that patients with low levels of miR-205 expression had a significantly shorter overall survival compared with those with high miR-205 expression levels (Fig. 1C).

Figure 1.

miR-205 expression in pancreatic cancer tissues and cell lines, and its association with overall survival. (A) miR-205 expression levels were analyzed by RT-qPCR in human pancreatic cancer cell lines (CFPAC-1 and PANC-1) and the immortalized human pancreatic ductal epithelial cell line, HPC-Y5. **P<0.01 vs. HPC-Y5. (B) miR-205 expression levels were analyzed by RT-qPCR in 48 pairs of human pancreatic cancer tissues and matched non-tumor tissues. **P<0.01 vs. NT. (C) Kaplan-Meier curve for overall survival analysis of miR-205 expression levels in patients with pancreatic cancer. RT-qPCR, reverse transcription-quantitative polymerase chain reaction; miR-205, microRNA-205; T, tumor; NT, non-tumor.

miR-205 inhibits the expression of RUNX2 in PC

Next, it was identified that RUNX2 protein expression levels were significantly increased in PC tissues and cell lines compared with matched noncancerous tissues and the HPC-Y5 cell line, respectively (Fig. 2A and B). Furthermore, transfection with miR-205 mimic significantly increased miR-205 expression but decreased RUNX2 protein expression levels in PC cell lines compared with miR-con transfection (Fig. 2C and D). The online prediction algorithm TargetScan was used to analyze whether miR-205 could bind to the 3′-UTR of RUNX2. It was identified that the 3′-UTR of RUNX2 contains a putative binding sequence of miR-205 (Fig. 2E). Luciferase reporter assay revealed that transfection with miR-205 mimic significantly decreased the luciferase activity of the wt RUNX2 3′-UTR but had no effect on the luciferase activity of mut RUNX2 3′-UTR (Fig. 2F). Notably, an inverse correlation between miR-205 and RUNX2 expression levels was identified in PC tumor tissues (Fig. 2G).

Figure 2.

miR-205 inhibits RUNX2 expression in pancreatic cancer. (A) RUNX2 expression was evaluated by western blot analysis in pancreatic cancer tissues and matched non-tumor tissues. (B) RUNX2 expression was evaluated by western blot analysis in human pancreatic cancer cell lines (CFPAC-1 and PANC-1) and the immortalized human pancreatic ductal epithelial cell line, HPC-Y5. (C) RUNX2 expression levels were evaluated by western blot analysis in CFPAC-1 and PANC-1 cell lines following transfection with miR-205 mimic or miR-con. (D) miR-205 expression levels were analyzed by RT-qPCR in CFPAC-1 and PANC-1 cell lines following transfection with miR-205 mimic or miR-con. (E) The predicted miR-205 binding sequence within the 3′-UTR of RUNX2. (F) Relative luciferase activity in human pancreatic cancer cell lines (CFPAC-1 and PANC-1) co-transfected with either wt RUNX2 3′-UTR or mut RUNX2 3′-UTR and miR-205 mimic or miR-con. (G) Inverse correlation between miR-205 and RUNX2 expression levels in patients with pancreatic cancer (r=−0.49). **P<0.01, ***P<0.001 vs. miR-con. miR-205, microRNA-205; RT-qPCR, reverse transcription-quantitative polymerase chain reaction; T, tumor; NT, non-tumor; wt, wild-type; mut, mutant; miR-con, microRNA control; UTR, untranslated region; RUNX2, runt-related transcription factor 2.

Elevated expression of miR-205 inhibits PC cell proliferation and migration in vitro

The effects of miR-205 expression on PC cell proliferation and migration were assessed by CCK-8 and wound healing assays, respectively. It was identified that the rate of cellular proliferation in PC cells transfected with miR-205 mimic was significantly lower compared with those transfected with miR-con (Fig. 3A). A significant decrease was also identified in the rate of cell migration in miR-205 mimic transfected PC cells compared with those transfected with miR-con (Fig. 3B).

Figure 3.

miR-205 inhibits cell proliferation and migration in CFPAC-1 and PANC-1 cell lines. (A) Cell proliferation of CFPAC-1 and PANC-1 cell lines following transfection with miR-205 mimic or miR-con. ***P<0.001 vs. miR-con. (B) Cell migration of CFPAC-1 and PANC-1 cell lines following miR-205 mimic or miR-con transfection. **P<0.01 vs. miR-con. miR-205, microRNA-205; miR-con, microRNA control.

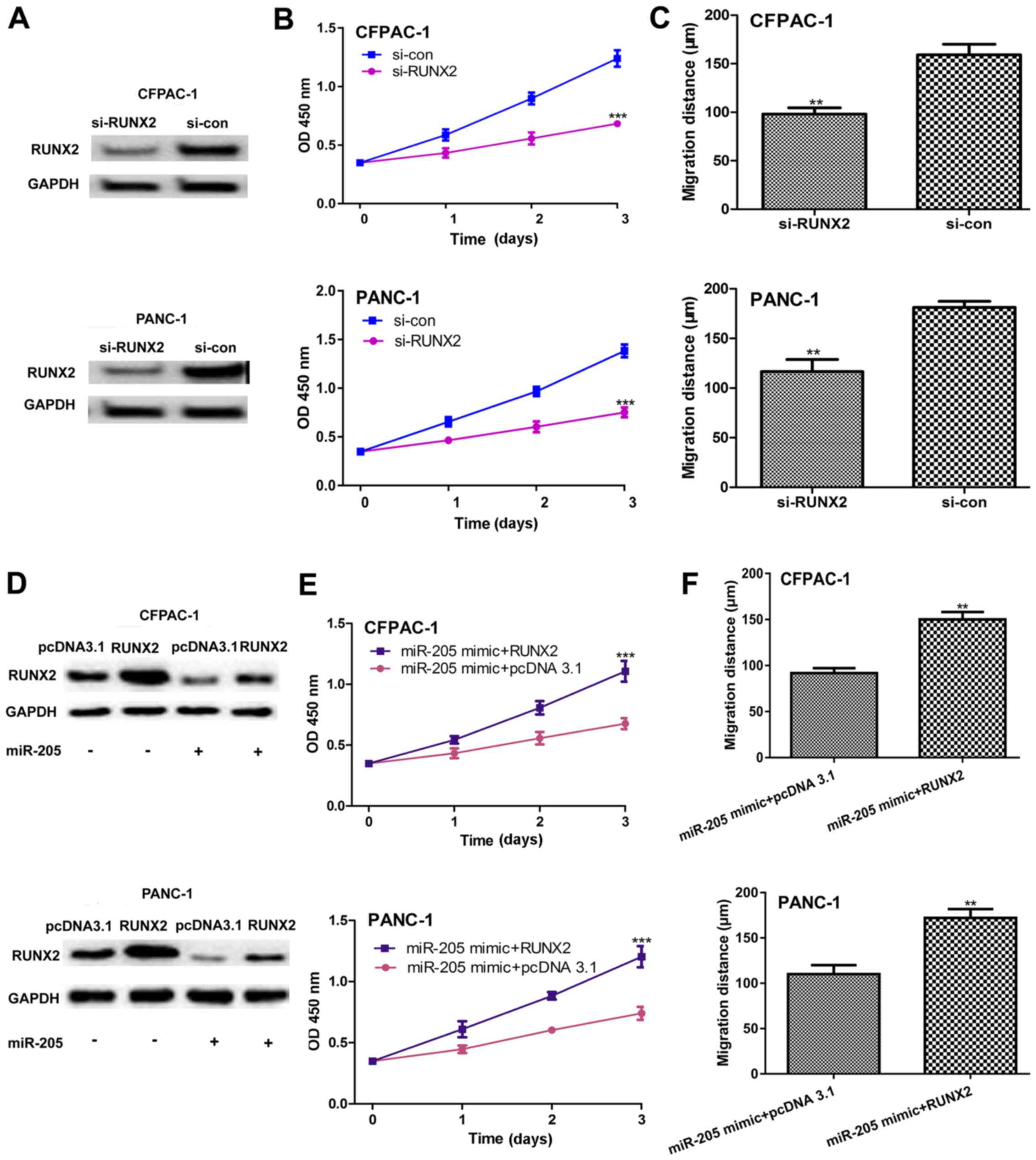
miR-205 inhibits PC cell proliferation and migration by targeting RUNX2 in vitro

It was then investigated whether miR-205 targets RUNX2 to regulate PC cell proliferation and migration. It was first demonstrated that RUNX2 protein expression levels were decreased by si-RUNX2 transfection in PC cell lines (Fig. 4A). In addition, it was identified that the downregulation of RUNX2 significantly decreased PC cell proliferation (Fig. 4B) and migration (Fig. 4C) in vitro. Furthermore, it was demonstrated that RUNX2 protein expression levels were higher in PC cell lines co-transfected with miR-205 mimic and RUNX2 expression plasmid compared with those co-transfected with miR-205 mimic and pcDNA3.1 (Fig. 4D). In vitro functional assays revealed that RUNX2 restoration significantly decreased the inhibition effect of miR-205 on cell proliferation (Fig. 4E) and migration (Fig. 4F).

Figure 4.

RUNX2 restoration partially reverses the effects of miR-205 mimic on cell proliferation and migration. (A) RUNX2 expression levels were evaluated by western blot analysis in CFPAC-1 and PANC-1 cell lines following si-RUNX2 or si-con transfection. (B) Cell proliferation of CFPAC-1 and PANC-1 cell lines following si-RUNX2 or si-con transfection. ***P<0.001 vs. si-con. (C) Cell migration of CFPAC-1 and PANC-1 cell lines following si-RUNX2 or si-con transfection. **P<0.01 vs. si-con. (D) RUNX2 expression was evaluated by western blot analysis in CFPAC-1 and PANC-1 cell lines following co-transfection with miR-205 mimic and RUNX2 expression plasmid or pcDNA 3.1. (E) Cell proliferation of CFPAC-1 and PANC-1 cell lines following co-transfection with miR-205 mimic and RUNX2 expression plasmid or pcDNA 3.1. ***P<0.001 vs. miR-205 mimic + pcDNA 3.1. (F) Cell migration of CFPAC-1 and PANC-1 cell lines following co-transfection with miR-205 mimic and RUNX2 expression plasmid or pcDNA 3.1. **P<0.01 vs. miR-205 mimic + pcDNA 3.1. RUNX2, runt-related transcription factor 2; miR-205, microRNA-205; si, small interfering; con, control; OD, optical density.

Discussion

PC presents a serious public health challenge due to its poor overall survival rate and increasing incidence rate in China (17,18). The association between miRNA expression and cancer development was first established in 2002 as miR-15 and miR-16-1 were identified to be aberrantly expressed in 69% of patients with chronic lymphocytic leukemia (19). Therefore, targeting miRNAs was recognized as a novel approach for the treatment of tumors (20,21). Notably, a miRNA mimic termed MRX34 has entered into a phase I clinical trial for cancer therapy (22).

miR-205 expression levels vary in humans to function as either tumor suppressors or promoters (23). However, to the best of our knowledge, the precise functions of miR-205 in PC have not been fully understood. In the current study, miR-205 expression levels were revealed to be significantly lower in PC tumor tissues compared with noncancerous tissues and low miR-205 expression levels were associated with poor 5-year overall survival. Therefore, it is of interest to investigate the biological role of miR-205 in PC development. In vitro functional assays demonstrated that elevated miR-205 levels inhibited PC cell proliferation and migration. A recent study demonstrated that miR-205 overexpression inhibited PC stem cell proliferation (24). These results suggest that miR-205 functions as a tumor suppressor in PC.

It has been recognized that miRNAs exert their biological function through regulating the expression of a number of target genes (3). For example, zinc finger E-box binding homeobox 1 was identified as a target of miR-205 in epithelial ovarian cancer and breast cancer (9,10). Using online bioinformatics analysis, the current study identified that RUNX2 may be a target of miR-205. This prediction was further supported by luciferase reporter and western blot analyses. Notably, it was revealed that miR-205 and RUNX2 expression were inversely correlated in PC tumor tissues. In addition, it was identified that RUNX2 overexpression reversed the inhibitory effects of miR-205 mimic on PC cell proliferation and migration in vitro.

In summary, the current results demonstrated that miR-205 may serve a critical role in the development and progression of PC. miR-205 was validated as a tumor suppressor in PC through the regulation of RUNX2 expression. The current study provided critical insights into the use of miR-205 as a potential therapeutic miRNA for PC.

Acknowledgements

Not applicable.

Funding

No funding was received.

Availability of data and materials

The datasets used and/or analyzed during the current study are available from the corresponding author on reasonable request.

Authors' contributions

LZ participated in the experimental design, coordinated the experimental work, interpreted the results, wrote the manuscript and contributed to the critical revision. LZ, JG and YY performed experiments and analyzed the results. ZL designed the research plan, interpreted the results and wrote the manuscript. All authors read and approved the final manuscript.

Ethics approval and consent to participate

The study was approved by the Ethics Committee of Changhai Hospital, Second Military Medical University (Shanghai, China). Written informed consent was obtained from all the participating patients.

Patient consent for publication

Not applicable.

Competing interests

The authors declare that they have no competing interests.

References

1 

Siegel RL, Miller KD and Jemal A: Cancer statistics, 2015. CA Cancer J Clin. 67:7–30. 2017. View Article : Google Scholar : PubMed/NCBI

2 

Gregory RI, Chendrimada TP, Cooch N and Shiekhattar R: Human RISC couples microRNA biogenesis and posttranscriptional gene silencing. Cell. 123:631–640. 2005. View Article : Google Scholar : PubMed/NCBI

3 

Bartel DP: MicroRNAs: Genomics, biogenesis, mechanism, and function. Cell. 116:281–297. 2004. View Article : Google Scholar : PubMed/NCBI

4 

Huntzinger E and Izaurralde E: Gene silencing by microRNAs: Contributions of translational repression and mRNA decay. Nat Rev Genet. 12:99–110. 2011. View Article : Google Scholar : PubMed/NCBI

5 

Gao X, Zhao H, Diao C, Wang X, Xie Y, Liu Y, Han J and Zhang M: miR-455-3p serves as prognostic factor and regulates the proliferation and migration of non-small cell lung cancer through targeting HOXB5. Biochem Biophys Res Commun. 495:1074–1080. 2018. View Article : Google Scholar : PubMed/NCBI

6 

Cao Y, Song J, Ge J, Song Z, Chen J and Wu C: MicroRNA-100 suppresses human gastric cancer cell proliferation by targeting CXCR7. Oncol Lett. 15:453–458. 2018.PubMed/NCBI

7 

Kang M, Shi J, Peng N and He S: MicroRNA-211 promotes non-small-cell lung cancer proliferation and invasion by targeting MxA. Onco Targets Ther. 10:5667–5675. 2017. View Article : Google Scholar : PubMed/NCBI

8 

Landgraf P, Rusu M, Sheridan R, Sewer A, Iovino N, Aravin A, Pfeffer S, Rice A, Kamphorst AO, Landthaler M, et al: A mammalian microRNA expression atlas based on small RNA library sequencing. Cell. 129:1401–1414. 2007. View Article : Google Scholar : PubMed/NCBI

9 

Zhang P, Wang L, Rodriguez-Aguayo C, Yuan Y, Debeb BG, Chen D, Sun Y, You MJ, Liu Y, Dean DC, et al: miR-205 acts as a tumour radiosensitizer by targeting ZEB1 and Ubc13. Nat Commun. 5:56712014. View Article : Google Scholar : PubMed/NCBI

10 

Niu K, Shen W, Zhang Y, Zhao Y and Lu Y: MiR-205 promotes motility of ovarian cancer cells via targeting ZEB1. Gene. 574:330–336. 2015. View Article : Google Scholar : PubMed/NCBI

11 

Zhong G and Xiong X: miR-205 promotes proliferation and invasion of laryngeal squamous cell carcinoma by suppressing CDK2AP1 expression. Biol Res. 48:602015. View Article : Google Scholar : PubMed/NCBI

12 

Orang AV, Safaralizadeh R, Feizi Hosseinpour MA and Somi MH: Diagnostic and prognostic value of miR-205 in colorectal cancer. Asian Pac J Cancer Prev. 15:4033–4037. 2015. View Article : Google Scholar

13 

Jin C and Liang R: miR-205 promotes epithelial-mesenchymal transition by targeting AKT signaling in endometrial cancer cells. J Obstet Gynaecol Res. 41:1653–1660. 2015. View Article : Google Scholar : PubMed/NCBI

14 

Li J, Hao L, Wu J, Zhang J and Su J: Linarin promotes osteogenic differentiation by activating the BMP-2/RUNX2 pathway via protein kinase A signaling. Int J Mol Med. 37:901–910. 2016. View Article : Google Scholar : PubMed/NCBI

15 

Kayed H, Jiang X, Keleg S, Jesnowski R, Giese T, Berger MR, Esposito I, Löhr M, Friess H and Kleeff J: Regulation and functional role of the Runt-related transcription factor-2 in pancreatic cancer. Br J Cancer. 97:1106–1115. 2007. View Article : Google Scholar : PubMed/NCBI

16 

Livak KJ and Schmittgen TD: Analysis of relative gene expression data using real-time quantitative PCR and the 2(-Delta Delta C(T)) method. Methods. 25:402–408. 2001. View Article : Google Scholar : PubMed/NCBI

17 

Lin QJ, Yang F, Jin C and Fu DL: Current status and progress of pancreatic cancer in China. World J Gastroenterol. 21:7988–8003. 2015. View Article : Google Scholar : PubMed/NCBI

18 

Chen W, Zheng R, Zhang S, Zhao P, Zeng H and Zou X: Report of cancer incidence and mortality in China, 2010. Ann Transl Med. 2:612014.PubMed/NCBI

19 

Calin GA, Dumitru CD, Shimizu M, Bichi R, Zupo S, Noch E, Aldler H, Rattan S, Keating M, Rai K, et al: Frequent deletions and down-regulation of micro-RNA genes miR15 and miR16 at 13q14 in chronic lymphocytic leukemia. Proc Natl Acad Sci USA. 99:15524–15529. 2002. View Article : Google Scholar : PubMed/NCBI

20 

Chitkara D, Mittal A and Mahato RI: miRNAs in pancreatic cancer: Therapeutic potential, delivery challenges and strategies. Adv Drug Deliv Rev. 81:34–52. 2015. View Article : Google Scholar : PubMed/NCBI

21 

Shi M, Xie D, Gaod Y and Xie K: Targeting miRNAs for pancreatic cancer therapy. Curr Pharm Des. 20:5279–5286. 2014. View Article : Google Scholar : PubMed/NCBI

22 

Bouchie A: First microRNA mimic enters clinic. Nat Biotechnol. 31:5772013. View Article : Google Scholar : PubMed/NCBI

23 

Orang AV, Safaralizadeh R and Feizi Hosseinpour MA: Insights into the diverse roles of miR-205 in human cancers. Asian Pac J Cancer Prev. 15:577–583. 2014. View Article : Google Scholar : PubMed/NCBI

24 

Chaudhary AK, Mondal G, Kumar V, Kattel K and Mahato RI: Chemosensitization and inhibition of pancreatic cancer stem cell proliferation by overexpression of microRNA-205. Cancer Lett. 402:1–8. 2017. View Article : Google Scholar : PubMed/NCBI

Related Articles

  • Abstract
  • View
  • Download
  • Twitter
Copy and paste a formatted citation
Spandidos Publications style
Zhuang L, Guo J, Yao Y and Li Z: miR‑205 targets runt‑related transcription factor 2 to inhibit human pancreatic cancer progression. Oncol Lett 17: 843-848, 2019.
APA
Zhuang, L., Guo, J., Yao, Y., & Li, Z. (2019). miR‑205 targets runt‑related transcription factor 2 to inhibit human pancreatic cancer progression. Oncology Letters, 17, 843-848. https://doi.org/10.3892/ol.2018.9689
MLA
Zhuang, L., Guo, J., Yao, Y., Li, Z."miR‑205 targets runt‑related transcription factor 2 to inhibit human pancreatic cancer progression". Oncology Letters 17.1 (2019): 843-848.
Chicago
Zhuang, L., Guo, J., Yao, Y., Li, Z."miR‑205 targets runt‑related transcription factor 2 to inhibit human pancreatic cancer progression". Oncology Letters 17, no. 1 (2019): 843-848. https://doi.org/10.3892/ol.2018.9689
Copy and paste a formatted citation
x
Spandidos Publications style
Zhuang L, Guo J, Yao Y and Li Z: miR‑205 targets runt‑related transcription factor 2 to inhibit human pancreatic cancer progression. Oncol Lett 17: 843-848, 2019.
APA
Zhuang, L., Guo, J., Yao, Y., & Li, Z. (2019). miR‑205 targets runt‑related transcription factor 2 to inhibit human pancreatic cancer progression. Oncology Letters, 17, 843-848. https://doi.org/10.3892/ol.2018.9689
MLA
Zhuang, L., Guo, J., Yao, Y., Li, Z."miR‑205 targets runt‑related transcription factor 2 to inhibit human pancreatic cancer progression". Oncology Letters 17.1 (2019): 843-848.
Chicago
Zhuang, L., Guo, J., Yao, Y., Li, Z."miR‑205 targets runt‑related transcription factor 2 to inhibit human pancreatic cancer progression". Oncology Letters 17, no. 1 (2019): 843-848. https://doi.org/10.3892/ol.2018.9689
Follow us
  • Twitter
  • LinkedIn
  • Facebook
About
  • Spandidos Publications
  • Careers
  • Cookie Policy
  • Privacy Policy
How can we help?
  • Help
  • Live Chat
  • Contact
  • Email to our Support Team