Spandidos Publications Logo
  • About
    • About Spandidos
    • Aims and Scopes
    • Abstracting and Indexing
    • Editorial Policies
    • Reprints and Permissions
    • Job Opportunities
    • Terms and Conditions
    • Contact
  • Journals
    • All Journals
    • Oncology Letters
      • Oncology Letters
      • Information for Authors
      • Editorial Policies
      • Editorial Board
      • Aims and Scope
      • Abstracting and Indexing
      • Bibliographic Information
      • Archive
    • International Journal of Oncology
      • International Journal of Oncology
      • Information for Authors
      • Editorial Policies
      • Editorial Board
      • Aims and Scope
      • Abstracting and Indexing
      • Bibliographic Information
      • Archive
    • Molecular and Clinical Oncology
      • Molecular and Clinical Oncology
      • Information for Authors
      • Editorial Policies
      • Editorial Board
      • Aims and Scope
      • Abstracting and Indexing
      • Bibliographic Information
      • Archive
    • Experimental and Therapeutic Medicine
      • Experimental and Therapeutic Medicine
      • Information for Authors
      • Editorial Policies
      • Editorial Board
      • Aims and Scope
      • Abstracting and Indexing
      • Bibliographic Information
      • Archive
    • International Journal of Molecular Medicine
      • International Journal of Molecular Medicine
      • Information for Authors
      • Editorial Policies
      • Editorial Board
      • Aims and Scope
      • Abstracting and Indexing
      • Bibliographic Information
      • Archive
    • Biomedical Reports
      • Biomedical Reports
      • Information for Authors
      • Editorial Policies
      • Editorial Board
      • Aims and Scope
      • Abstracting and Indexing
      • Bibliographic Information
      • Archive
    • Oncology Reports
      • Oncology Reports
      • Information for Authors
      • Editorial Policies
      • Editorial Board
      • Aims and Scope
      • Abstracting and Indexing
      • Bibliographic Information
      • Archive
    • Molecular Medicine Reports
      • Molecular Medicine Reports
      • Information for Authors
      • Editorial Policies
      • Editorial Board
      • Aims and Scope
      • Abstracting and Indexing
      • Bibliographic Information
      • Archive
    • World Academy of Sciences Journal
      • World Academy of Sciences Journal
      • Information for Authors
      • Editorial Policies
      • Editorial Board
      • Aims and Scope
      • Abstracting and Indexing
      • Bibliographic Information
      • Archive
    • International Journal of Functional Nutrition
      • International Journal of Functional Nutrition
      • Information for Authors
      • Editorial Policies
      • Editorial Board
      • Aims and Scope
      • Abstracting and Indexing
      • Bibliographic Information
      • Archive
    • International Journal of Epigenetics
      • International Journal of Epigenetics
      • Information for Authors
      • Editorial Policies
      • Editorial Board
      • Aims and Scope
      • Abstracting and Indexing
      • Bibliographic Information
      • Archive
    • Medicine International
      • Medicine International
      • Information for Authors
      • Editorial Policies
      • Editorial Board
      • Aims and Scope
      • Abstracting and Indexing
      • Bibliographic Information
      • Archive
  • Articles
  • Information
    • Information for Authors
    • Information for Reviewers
    • Information for Librarians
    • Information for Advertisers
    • Conferences
  • Language Editing
Spandidos Publications Logo
  • About
    • About Spandidos
    • Aims and Scopes
    • Abstracting and Indexing
    • Editorial Policies
    • Reprints and Permissions
    • Job Opportunities
    • Terms and Conditions
    • Contact
  • Journals
    • All Journals
    • Biomedical Reports
      • Information for Authors
      • Editorial Policies
      • Editorial Board
      • Aims and Scope
      • Abstracting and Indexing
      • Bibliographic Information
      • Archive
    • Experimental and Therapeutic Medicine
      • Information for Authors
      • Editorial Policies
      • Editorial Board
      • Aims and Scope
      • Abstracting and Indexing
      • Bibliographic Information
      • Archive
    • International Journal of Epigenetics
      • Information for Authors
      • Editorial Policies
      • Editorial Board
      • Aims and Scope
      • Abstracting and Indexing
      • Bibliographic Information
      • Archive
    • International Journal of Functional Nutrition
      • Information for Authors
      • Editorial Policies
      • Editorial Board
      • Aims and Scope
      • Abstracting and Indexing
      • Bibliographic Information
      • Archive
    • International Journal of Molecular Medicine
      • Information for Authors
      • Editorial Policies
      • Editorial Board
      • Aims and Scope
      • Abstracting and Indexing
      • Bibliographic Information
      • Archive
    • International Journal of Oncology
      • Information for Authors
      • Editorial Policies
      • Editorial Board
      • Aims and Scope
      • Abstracting and Indexing
      • Bibliographic Information
      • Archive
    • Medicine International
      • Information for Authors
      • Editorial Policies
      • Editorial Board
      • Aims and Scope
      • Abstracting and Indexing
      • Bibliographic Information
      • Archive
    • Molecular and Clinical Oncology
      • Information for Authors
      • Editorial Policies
      • Editorial Board
      • Aims and Scope
      • Abstracting and Indexing
      • Bibliographic Information
      • Archive
    • Molecular Medicine Reports
      • Information for Authors
      • Editorial Policies
      • Editorial Board
      • Aims and Scope
      • Abstracting and Indexing
      • Bibliographic Information
      • Archive
    • Oncology Letters
      • Information for Authors
      • Editorial Policies
      • Editorial Board
      • Aims and Scope
      • Abstracting and Indexing
      • Bibliographic Information
      • Archive
    • Oncology Reports
      • Information for Authors
      • Editorial Policies
      • Editorial Board
      • Aims and Scope
      • Abstracting and Indexing
      • Bibliographic Information
      • Archive
    • World Academy of Sciences Journal
      • Information for Authors
      • Editorial Policies
      • Editorial Board
      • Aims and Scope
      • Abstracting and Indexing
      • Bibliographic Information
      • Archive
  • Articles
  • Information
    • For Authors
    • For Reviewers
    • For Librarians
    • For Advertisers
    • Conferences
  • Language Editing
Login Register Submit
  • This site uses cookies
  • You can change your cookie settings at any time by following the instructions in our Cookie Policy. To find out more, you may read our Privacy Policy.

    I agree
Search articles by DOI, keyword, author or affiliation
Search
Advanced Search
presentation
Oncology Letters
Join Editorial Board Propose a Special Issue
Print ISSN: 1792-1074 Online ISSN: 1792-1082
Journal Cover
August-2019 Volume 18 Issue 2

Full Size Image

Sign up for eToc alerts
Recommend to Library

Journals

International Journal of Molecular Medicine

International Journal of Molecular Medicine

International Journal of Molecular Medicine is an international journal devoted to molecular mechanisms of human disease.

International Journal of Oncology

International Journal of Oncology

International Journal of Oncology is an international journal devoted to oncology research and cancer treatment.

Molecular Medicine Reports

Molecular Medicine Reports

Covers molecular medicine topics such as pharmacology, pathology, genetics, neuroscience, infectious diseases, molecular cardiology, and molecular surgery.

Oncology Reports

Oncology Reports

Oncology Reports is an international journal devoted to fundamental and applied research in Oncology.

Experimental and Therapeutic Medicine

Experimental and Therapeutic Medicine

Experimental and Therapeutic Medicine is an international journal devoted to laboratory and clinical medicine.

Oncology Letters

Oncology Letters

Oncology Letters is an international journal devoted to Experimental and Clinical Oncology.

Biomedical Reports

Biomedical Reports

Explores a wide range of biological and medical fields, including pharmacology, genetics, microbiology, neuroscience, and molecular cardiology.

Molecular and Clinical Oncology

Molecular and Clinical Oncology

International journal addressing all aspects of oncology research, from tumorigenesis and oncogenes to chemotherapy and metastasis.

World Academy of Sciences Journal

World Academy of Sciences Journal

Multidisciplinary open-access journal spanning biochemistry, genetics, neuroscience, environmental health, and synthetic biology.

International Journal of Functional Nutrition

International Journal of Functional Nutrition

Open-access journal combining biochemistry, pharmacology, immunology, and genetics to advance health through functional nutrition.

International Journal of Epigenetics

International Journal of Epigenetics

Publishes open-access research on using epigenetics to advance understanding and treatment of human disease.

Medicine International

Medicine International

An International Open Access Journal Devoted to General Medicine.

Journal Cover
August-2019 Volume 18 Issue 2

Full Size Image

Sign up for eToc alerts
Recommend to Library

  • Article
  • Citations
    • Cite This Article
    • Download Citation
    • Create Citation Alert
    • Remove Citation Alert
    • Cited By
  • Similar Articles
    • Related Articles (in Spandidos Publications)
    • Similar Articles (Google Scholar)
    • Similar Articles (PubMed)
  • Download PDF
  • Download XML
  • View XML
Article Open Access

Low expression of miR‑125a‑5p is associated with poor prognosis in patients with gastric cancer

  • Authors:
    • Guan Li
    • Sheng Ao
    • Jianing Hou
    • Guoqing Lyu
  • View Affiliations / Copyright

    Affiliations: Department of Gastrointestinal Surgery, Peking University Shenzhen Hospital, Shenzhen, Guangdong 518036, P.R. China
    Copyright: © Li et al. This is an open access article distributed under the terms of Creative Commons Attribution License.
  • Pages: 1483-1490
    |
    Published online on: May 31, 2019
       https://doi.org/10.3892/ol.2019.10423
  • Expand metrics +
Metrics: Total Views: 0 (Spandidos Publications: | PMC Statistics: )
Metrics: Total PDF Downloads: 0 (Spandidos Publications: | PMC Statistics: )
Cited By (CrossRef): 0 citations Loading Articles...

This article is mentioned in:



Abstract

microRNAs (miRs) serve critical roles in tumor progression. Low expression of miR‑125a in gastric carcinoma (GC) may promote tumor development. In the present study, low expression of miR‑125a was confirmed in cancer tissues using The Cancer Genome Atlas database. Additionally, the expression and clinical significance of miR‑125a‑5p was investigated using reverse transcription‑quantitative PCR in 150 cases of GC. The results of the present study demonstrated that the level of miR‑125a‑5p expression was decreased in GC biopsies compared with that in matched adjacent normal tissues. Low expression of miR‑125a‑5p was associated with increased tumor diameter, high Ki67 expression and poor overall survival of patients with GC. Multivariate survival analysis demonstrated that low miR‑125a‑5p expression may be used as an independent prognostic factor for patients with GC. However, no effects on the cell viability in a Cell Counting kit‑8 assay, and cell migration and invasion in Transwell assays were detected in response to treatment using miR‑125a‑5p mimics or inhibitors in vitro. Therefore, the results of the present study provide evidence that low expression of miR‑125a‑5p may be associated with a poor prognosis, suggesting its value as a tumor biomarker for patients with GC.

Introduction

Gastric cancer (GC) is the third leading cause of cancer-associated mortality worldwide (1). According to the National Central Cancer Registry of China, GC is the second most common cause of cancer-associated mortality in China, accounting for ~498,000 deaths in 2015 (2). The majority of patients with GC (>80%) are diagnosed at an advanced stage, therefore leading to 5-year survival rates of <25% (3).

MicroRNAs (miRNAs/miRs) are short non-coding RNA molecules of 18–25 nucleotides in length. They serve important roles in the initiation and progression of human cancer and maybe used as promising therapeutic targets (4) It has been reported that several miRNAs are involved in cancer progression and diagnosis, and are associated with patient survival or drug-resistance in GC (5–9). For example, circulating levels of miR-627, miR-629 and miR-652 may be used as promising classifiers for GC, and greatly enhance the feasibility of circulating miRNAs as non-invasive diagnostic markers (10). Downregulation of miR-491-5p is associated with larger tumor size, and promotes GC metastasis by regulating SNAIL family transcriptional repressor and fibroblast growth factor receptor 4 (11). A three-miRNA signature (miR-145-3p, miR-125b-5p and miR-99a-5p) is significantly associated with the survival of patients with GC (12). miR-17-5p may induce cisplatin-resistance of GC cells by modulating apoptosis via targeting p21 (13). Therefore, examining the expression profile of miRNAs in GC is important.

In the present study, expression of the miR-125a/let-7e/miR-99b cluster was analyzed using The Cancer Genome Atlas (TCGA) database; it was shown that miR-125a expression was decreased in GC tissues compared with in adjacent normal tissues. Additionally, the results showed that reduced miR-125a-5p expression was associated with high tumor diameter and poor survival of patients with GC. However, inhibitory effects of miR-125a-5p on cancer cell proliferation, migration and invasion were not identified in vitro.

Materials and methods

TCGA database

Stomach adenocarcinoma (STAD) miRNA expression data was downloaded. A total of 43 pairs of matched tumor and adjacent normal tissues were included within the TCGA-STAD dataset and were obtained using SPSS (version 18.0.0; SPSS, Inc.) software based on the sample IDs [criteria for each pair of matched samples: i) The first 13 characters of each sample ID were the same; and ii) the last two characters of each sample ID represented either primary tumor (code: 01) or solid tissue normal (code: 11)] from the TCGA database (https://cancergenome.nih.gov/). Then, the normalized expression data (level 3) of the miR-125a/let-7e/miR-99b cluster according to miRNA-seq calculated using the log2 algorithm (tumor/normal) in the selected samples were obtained, and the statistical significance between tumor and adjacent normal tissues was evaluated using a paired t-test.

Tissue specimens

A total of 150 GC tissue specimens and 97 matched adjacent normal tissues were obtained from patients (mean age, 58.96±11.76 years; age range, 32–82 years; 109 males and 41 females) that underwent surgery at Peking University Cancer Hospital and Institute (Beijing, China) between December 2004 and October 2008. The following inclusion criteria were applied: i) Stomach adenocarcinoma; ii) without preoperative radiation or chemotherapy; and iii) with records of overall survival (OS) information. The present study was approved by the Ethics Committee of Peking University Cancer Hospital and Institute (no. 2017KT79). Written informed consent was obtained from all participants.

Cell culture

The NCI-N87, NUGC-3, SGC-7901, AGS, MGC-803 and BGC-823 human GC cell lines were obtained from the Cell Center of Peking Union Medical University (Beijing, China). All cells were cultured in RPMI-1640 medium (Gibco; Thermo Fisher Scientific, Inc.) supplemented with 10% FBS (Gibco; Thermo Fisher Scientific, Inc.), 100 U/ml penicillin and 100 mg/ml streptomycin at 37°C with 5% CO2.

Cell transfection with miR-125a-5p mimics or inhibitors

miRNA mimics or inhibitors for miRabse accession no. MIMAT0000443 were synthesized by Guangzhou RiboBio Co., Ltd., and transiently transfected into 1×105 cells at a 50 nmol/l concentration using Lipofectamine® 2000 (Invitrogen; Thermo Fisher Scientific, Inc.), according to the manufacturer's protocol for 24 h prior to subsequent experimentation. The mimics sequence (5′-UCCCUGAGACCCUUUAACCUGUGA-3′), inhibitors sequence (5′-TCACAGGUUAAAGGGTCTCAGGGA-3′) and negative control sequence (NC; 5′-UUCUCCGAACGUGUCACGUU-3′) were all designed as chemically modified double strands.

Reverse transcription-quantitative PCR (RT-qPCR)

Total RNA was isolated from tissues and cells using miRNeasy Mini kits (Qiagen, Inc.) according to the manufacturer's protocols. Poly(A) tails were added to total RNA 3′-ends (14,15). Subsequently, RNA was reverse transcribed with an oligodT-adaptor primer (5′-GCGAGCACAGAATTAATACGACTCACTATAGGTTTTTTTTTTTTVN-3′) and Moloney Murine Leukemia Virus Reverse Transcriptase (Invitrogen; Thermo Fisher Scientific, Inc.) for 1 h at 37°C. The following primers were used: miR-125a-5p, forward 5′-TGAGACCCTTTAACCTGTGA-3′ and reverse 5′-GCGAGCACAGAATTAATACGAC-3′; U6, forward 5′-CTCGCTTCGGCAGCACA-3′and reverse 5′-AACGCTTCACGAATTTGCGT-3′. The expression levels of miRNA were evaluated using SYBR™ Select Master Mix (Thermo Fisher Scientific, Inc.) and an ABI7500 fast System (Applied Biosystems; Thermo Fisher Scientific, Inc.). The cycling conditions were as follows: 2 min at 50°C and 10 min at 95°C followed by 40 cycles of 95°C for 3 sec and 60°C for 30 sec. U6 was used as the reference gene. The expression level of miR-125a-5p was calculated using the 2−ΔΔCq method, whereby ΔCq=Cq (miR-125a-5p)-Cq (U6) (16,17).

Cell viability assay

A total of 5×103 cells/well were seeded into 96-well plates and cultured for 24, 48, 72 and 96 h. Cell growth was evaluated using a Cell Counting Kit-8 (CCK8; Dojindo Molecular Technologies, Inc.), according to the manufacturer's protocol. Absorbance was measured at a wavelength of 450 nm using a microplate reader (iMark; Bio-Rad Laboratories, Inc.).

Transwell migration and invasion assays

Cells (1×104) were seeded into the upper chambers of the Transwell plate, with or without Matrigel, in 100 µl RPMI-1640 medium containing 1% FBS. A total of 500 µl RPMI-1640 medium containing 10% FBS was placed in each lower chamber as a chemoattractant. After a 24-h incubation at 37°C, migrated or invaded cells were fixed with 4% formaldehyde at room temperature for 5 min and stained with 1% crystal violet for 5 min at room temperature. The number of migrated or invasive cells was counted using a light microscope (magnification, ×20) in five randomly-selected microscopic fields.

Statistical analysis

Data were analyzed using SPSS 13.0 software (SPSS, Inc.). The relevant data are expressed as the mean ± standard deviation from three independent experiments. Statistical significance was determined for two groups using a two-tailed Student's t-test, and for multiple comparisons using one-way ANOVA with a Bonferroni post hoc test. A Mann Whitney U test was used for the comparison of two independent groups as a nonparametric test on ranked data. A two-tailed χ2 test was used to evaluate the association between miR-125a-5p expression and clinicopathological factors. OS was analyzed using the Kaplan-Meier method and a log-rank test. The cut-off value for miR-125a-5p expression was based on the receiver-operator curve (ROC) corresponding to the maximum Youden index. A univariate Cox analysis was performed followed by a multivariate Cox regression analysis including only variables which were significant in the univariate Cox analysis (18,19). Pearson's correlation analysis was conducted to determine the correlation between the level of miR-125a-5p expression and the migration or invasion ability in GC cell lines. P<0.05 was considered to indicate a statistically significant difference.

Results

Expression of miR-125a in GC tissues

miR-125a/let-7e/miR-99b expression levels were analyzed in GC tissues based on data derived from the TCGA database. Even though the three miRNAs derive from the same precursor, only miR-125a exhibited low expression in GC tissues compared with adjacent normal tissues (Fig. 1A). There was no significant difference in the expression of let-7e or miR-99b between GC and matched adjacent normal tissues (Fig. 1B and C).

Figure 1.

Expression levels of miR-125a/let-7e/miR-99b cluster in patients with gastric carcinoma. miRNA expression data were downloaded from The Cancer Genome Atlas database. Expression levels of (A) miR-125a, (B) let-7e and (C) miR-99b were calculated using the log2 algorithm (tumor/normal). miR, microRNA.

Low expression of miR-125a-5p is associated with larger tumor diameter and poor survival of patients with GC

To further confirm the expression profile of miR-125a-5p, RT-qPCR was performed using 97 pairs of matched tumor and adjacent normal tissues. The results indicated significantly decreased expression levels of miR-125a-5p in GC tumor tissues compared with adjacent normal tissues (Mann Whitney U test; P<0.001; Fig. 2A). The expression level of miR-125a-5p was subsequently detected in 150 cases of patients with GC, and the association between miR-125a-5p expression and the clinicopathological parameters of patients with GC was evaluated. The average expression level of miR-125a-5p was decreased when the tumor diameter was ≥5 cm, compared with tumors of <5 cm diameter (1.491±2.929 vs. 1.778±2.278; P=0.0474; Fig. 2B). According to the cut-off value of the ROC curve corresponding to the maximum Youden index (Fig. 2C), patients were divided into high or low miR-125a expression groups. As shown in Table I, the number of patients with low miR-125a-5p expression was higher in if tumor size is ≥5 cm and Ki67 expression is high, indicating that low miR-125a-5p expression may be associated with tumor growth. However, there was no association between miR-125a-5p expression and other clinicopathological features, including sex, differentiation, TNM stage, lymph node metastasis, tumor embolus and distant metastasis (Table I). Nevertheless, the number of patients with low miR-125a-5p expression was higher in patients ≥60 years of age (Table I). The association between miR-125a-5p expression and aging requires further investigation.

Figure 2.

Association between reduced miR-125a-5p expression, tumor size and poor survival of patients with GC. (A) miR-125a-5p expression levels in GC vs. paired adjacent non-tumor tissue (n=97). (B) miR-125a-5p expression in tumor size <5 vs. >5 cm (n=80 vs. n=70; P=0.047). Lines in A and B indicate the median expression level in each group. (C) ROC curve analysis for miR-125a-5p expression in the 150 tumor tissue samples. (D) Overall survival analysis of miR-125a-5p expression in patients with GC using the Kaplan-Meier curve method. GC, gastric carcinoma; miR, microRNA; ROC, receiver-operator curve; AUC, area under curve; CI, confidence interval.

Table I.

Association between miR-125a-5p expression levels and clinical characteristics.

Table I.

Association between miR-125a-5p expression levels and clinical characteristics.

microRNA-125a-5p
CharacteristicLow (%)  High (%)P-value
Sex 0.855
  Male55 (50.46)54 (49.54)
  Female20 (48.72)21 (51.22)
Age (years) 0.003
  <6030 (38.46)48 (61.54)
  ≥6045 (62.50)27 (37.50)
Differentiation 0.497
  Poor, undifferentiated62 (48.82)65 (51.18)
  Well, moderate13 (56.52)10 (43.48)
Tumor size (cm) 0.021
  <534 (42.50)46 (57.50)
  ≥543 (61.43)27 (38.57)
TNM stage 0.249
  I, II39 (45.88)46 (54.12)
  III, IV36 (55.38)29 (44.62)
Lymph node metastasis 0.402
  Negative (N0)16 (57.14)12 (42.86)
  Positive (N1, N2, N3)59 (48.36)63 (51.64)
Tumor embolus 0.570
  Negative32 (52.46)29 (47.54)
  Positive42 (47.73)46 (52.27)
Metastasis 0.206
  Negative50 (46.73)57 (53.27)
  Positive25 (58.14)18 (41.86)
Ki67 0.032
  Negative  0 (0.00)  2 (100)
  <25%  3 (23.08)10 (76.92)
  25–50%  9 (40.91)13 (59.09)
  >50%18 (66.67)  9 (33.33)

[i] The median expression value of miR-125a-5p in cancer tissues was used as the cut-off value to determine high and low groups.

Furthermore, the association between the expression level of miR-125a-5p and patient OS was assessed. Kaplan-Meier survival analysis revealed that patients with low miR-125a-5p expression exhibited a significantly shorter OS compared with those with high miR-125a-5p expression (Fig. 2D). Similarly, from the univariate analysis results of Cox proportional hazard model analysis, the higher tumor size, advanced TNM stage, and low miR-125a-5p expression are prognostic factors for survival (Table II). While using multivariate Cox's proportional hazard model analysis, it was identified that advanced TNM stage and low miR-125a-5p expression were independent risk factors for survival (Table II). Univariate Cox analysis also indicated an association between metastasis and survival for patients with GC (Table II; P<0.001). Considering that TNM contains metastasis as a component in this staging system, it was excluded in the Cox multivariate regression analysis. Patients with low miR-125a-5p expression exhibited a 2-fold increased risk of fatal outcome compared with those with high miR-125a-5p expression. Collectively, the data suggested that miR-125a-5p may be a potential prognostic biomarker for patients with GC.

Table II.

Univariate and multivariate Cox regression analysis of risk factors for patients with gastric carcinoma.

Table II.

Univariate and multivariate Cox regression analysis of risk factors for patients with gastric carcinoma.

Univariate Cox analysisMultivariate Cox analysis


VariableHR (95% CI)P-valueHR (95% CI)P-value
Sex (female vs. male)0.920 (0.553–1.530)0.748
Age (≥60 vs. <60 years)1.184 (0.760–1.847)0.455
Differentiation (poor vs. well)1.102 (0.607–2.000)0.749
Ki67 (high vs. low)1.502 (0.190–11.892)0.610
Metastasis (yes vs. no)3.200 (2.040–5.021)<0.001
Tumor size (≥5 vs. <5 cm)1.704 (1.090–2.660)0.0191.286 (0.808–1.237)0.288
TNM stage (III and IV vs. I and II)2.064 (1.655–4.098)<0.0012.550 (1.595–4.077)<0.001
microRNA-125a-5p (high vs. low)0.528 (0.338–0.825)0.0050.497 (0.314–0.789)0.003

[i] CI, confidence interval; HR, hazard ratio.

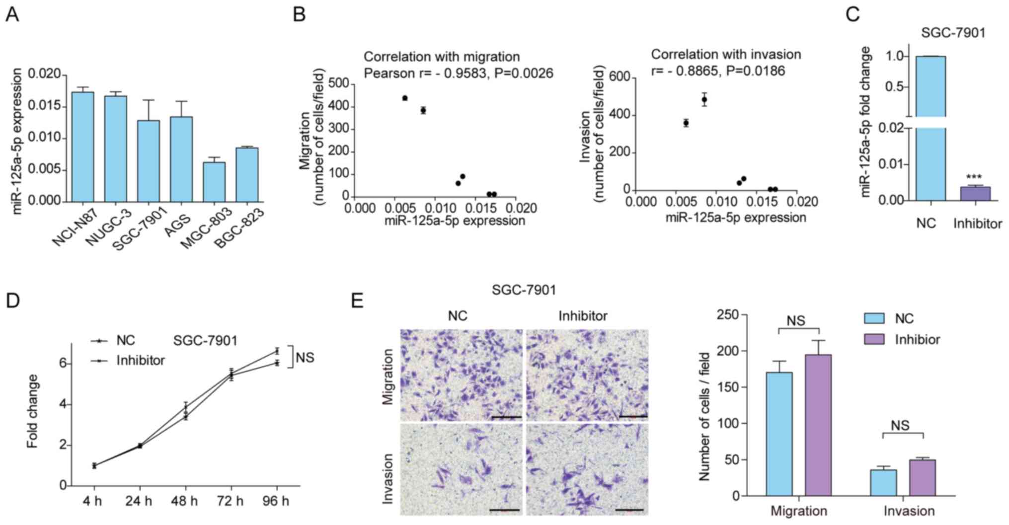
miR-125a-5p expression levels in GC cell lines

In order to determine suitable cell lines to perform functional assays to assess the effects of miR-125a-5p overexpression and inhibition, its expression was evaluated in six GC cell lines. Four GC cell lines, including NCI-N87, NUGC-3, SGC-7901 and AGS, had relatively high expression, while MGC-803 and BGC-823 had relatively low expression (Fig. 3A). Therefore, SGC-7901 cells were selected to assess the effects of miR-125a-5p silencing, and MGC-803 cells were selected to assess the effects of miR-125a-5p overexpression. Previously, we evaluated the migration and invasion ability of these gastric cancer cells by Transwell assays (20). The correlation between miR-125a-5p expression levels and migration or invasion ability was subsequently analyzed in GC cells. As indicated in Fig. 3B, the expression level of miR-125a-5p was negatively correlated with cell migration (r=−0.9583, P=0.0026) and invasion (r=−0.8865; P=0.0186) ability.

Figure 3.

Downregulation of miR-125a-5p expression in SGC-7901 cells. (A) Analysis of miR-125a-5p expression in six gastric carcinoma cell lines. (B) Scatter graph indicating the miR-125a-5p expression, migrated and invasive cell number of each cell line. (C) miR-125a-5p expression in SGC-7901 cells transfected with inhibitors or NC. ***P<0.001 vs. NC. (D) Analysis of cell proliferation using the Cell Counting Kit-8 assay. (E) Analysis of cell migration and invasion using the Transwell assay. Scale bar, 500 mm. Data are presented as the mean ± standard deviation. Three individual experiments with at least three replicates were performed. miR, microRNA; NC, negative control; NS, not significant.

Inhibition of miR-125a-5p fails to enhance the viability, migration and invasion of GC cells in vitro

As it was hypothesized that miR-125a-5p may act as a tumor suppressor in GC, the phenotypic changes were evaluated following the downregulation of miR-125a-5p by miRNA inhibitors in SGC-7901 cells with a relatively higher endogenous expression (Fig. 3A). RT-qPCR analysis demonstrated 99.6% transfection efficiency in response to treatment using miRNA inhibitors (Fig. 3C). However, there was no significant effect on cell viability in response to treatment using miR-125a-5p inhibitors as assessed using CCK8 assay (Fig. 3D). The results of the Transwell assay demonstrated no significant changes in the migratory or invasive ability of SGC-7901 cells transfected with miR-125a-5p inhibitors and NC (Fig. 3E). These results suggest that miR-125a-5p silencing has no effect on SGC-7901 cell proliferation, migration and invasion in vitro.

Ectopic overexpression of miR-125a-5p fails to inhibit cell viability, migration and invasion in vitro

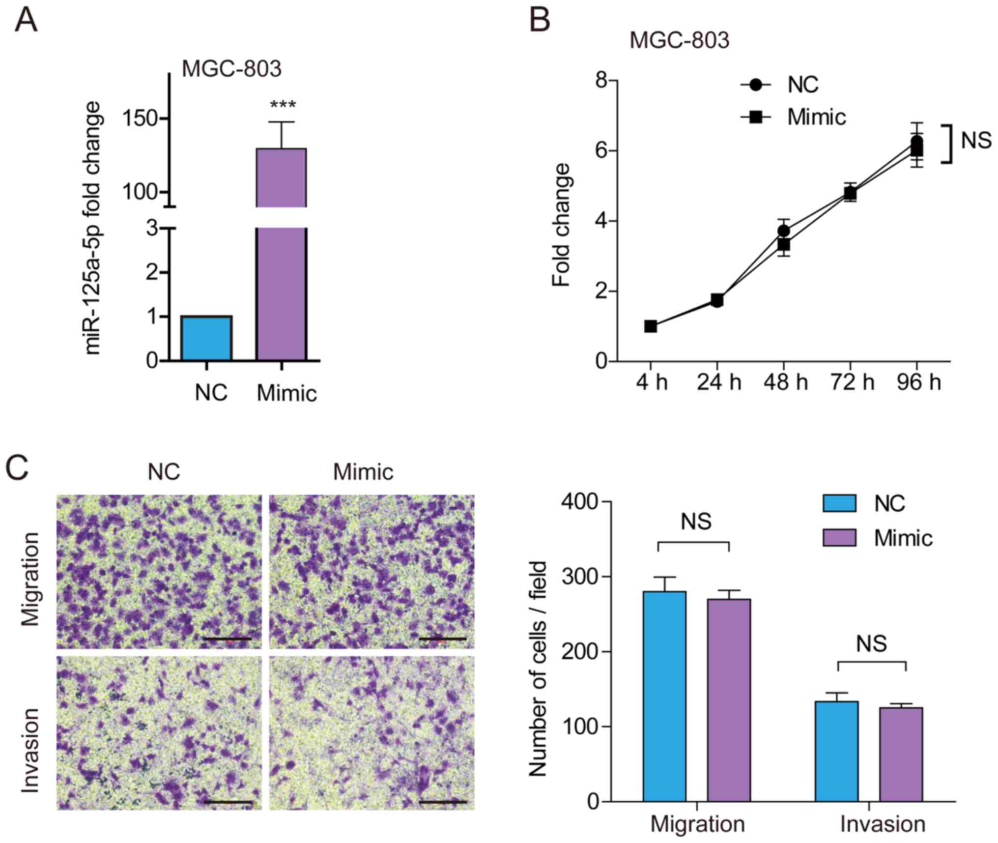
To further confirm the aforementioned results on viability and the migratory and invasive ability of GC cells, MGC-803 cells, which showed relatively lower endogenous miR-125a-5p expression among the six GC cell lines, were treated with miR-125a-5p mimics. RT-qPCR analysis demonstrated that miR-125a-5p expression was increased 129.4-fold in cells transfected with miR-125a-5p mimics (Fig. 4A). Consistently with the aforementioned results, there was no significant difference in cell viability (Fig. 4B), cell migration or invasion (Fig. 4C) in MGC-803 cells transfected with miR-125a mimics and NC. Therefore, miR-125a-5p overexpression has no effect on MGC-803 cell proliferation, migration and invasion in vitro.

Figure 4.

Treatment of MGC-803 cells using miR-125a-5p mimics. (A) Analysis of miR-125a-5p expression in MGC-803 cells transfected with miR-125a-5p mimics or NC. (B) Analysis of cell proliferation using the Cell Counting Kit-8 assay. (C) Analysis of cell migration and invasion using the Transwell assay. Scale bar, 500 mm. Data are presented as the mean ± standard deviation. Three individual experiments with at least three replicates were performed. ***P<0.001 vs. NC. miR, microRNA; NC, negative control; NS, not significant.

Discussion

The hsa-miR-125a/let-7e/miR-99b cluster is located within the 19q13.2–19q13.4 region (21). Further understanding of hsa-miR-125a/let-7e/miR-99b cluster biogenesis and function is required. In physiological conditions, high levels of all cluster members or miR-125a-5p are essential in maintaining the phenotype of mouse hematopoietic stem/progenitor cells (22). Furthermore, a single cluster member, miR-125a is sufficient to induce the amplification of hematopoietic stem cells, suggesting that miR-125a/let-7e/miR-99b cluster members differ in their expression patterns and functions, although they are derived from a common RNA precursor (23). Increased expression of these miRNAs is essential for osteoclast differentiation from primary human monocytes (24). These studies suggest the important role of miR-125a/let-7e/miR-99b cluster members in normal cell differentiation.

The miR-125a/let-7e/miR-99b cluster or its members may be involved in human pathological processes. miR-99b/let-7e/miR-125a cluster may promote metastasis in esophageal squamous cell carcinoma (ESCC) (25). Overexpression of this miRNA cluster was demonstrated to induce ESCC cell migration and invasion in vitro, and experimental metastasis in vivo (25). The miR-125a/let-7e/miR-99b cluster members were also shown to be upregulated in synovial sarcomas, however only two cluster members, let-7e and miR-99b, promoted cancer cell proliferation (26). Similarly, two cluster members, miR-99b and miR-125a, were previously implicated in the pathogenesis of cystic fibrosis (21). Decreased expression level of miR-125a, but not of miR-99b or let-7e, was identified in hepatocellular carcinoma biopsies compared with normal liver tissues, and predicted poor prognosis of patients with hepatocellular carcinoma (27). miR-125a-5p has been reported to be a potential tumor suppressor in lung carcinoma cells (28), retinoblastoma (29) and cervical carcinoma (30). All of these studies support that these miRNAs may have diverse functions in disease. In accordance with the aforementioned studies, the results of the present study demonstrated that the expression of miR-125a-5p was downregulated in GC tissues compared with adjacent normal tissues.

Consistent with previous research (31–34), the results of the present study identified decreased expression of miR-125a-5p in GC tissues compared with adjacent normal tissues, and decreased miR-125a-5p expression predicted poor OS in patients with GC. From the univariate analysis results of Cox proportional hazard model analysis, higher tumor size, advanced TNM stage and low miR-125a-5p expression were associated with reduced survival of patients with GC. Furthermore, advanced TNM stage and low miR-125a-5p expression were found to be independent prognostic factors associated with survival, as assessed using multivariate Cox's analysis, which is in accordance with a previous study (30).

Decreased expression levels of miR-125a-5p were reported to be associated with enhanced malignant potential, including tumor size, tumor invasion, liver metastasis and poor prognosis (32). In the present study, the association between low expression of miR-125a-5p and tumor size was established, however miR-125a-5p was not associated with distant metastasis. Differences in sample size or distribution may contribute to the outcomes of the study. Consistent with a previous study (27), the results of the present study demonstrated that low expression level of miR-125a-5p was associated with high Ki67 expression, a cellular marker for proliferation in GC; however, evaluation of Ki67 expression in cells transfected with miR125a-5p mimics or inhibitors remains to be investigated.

However, in vitro experiments demonstrated that miR-125a-5p mimics and inhibitors had no effect on GC cell proliferation, migration and invasion. These results differ from a previous report (34), where proliferation, migration and invasion of AGS and MGC-803 cells treated with pre-miR-125a were evaluated. Since miR-125a-3p, a known tumor suppressor in GC (35), derives from the 3′-arm of the same precursor (pre-miR-125a), these inhibitory effects on GC cell proliferation, migration and invasion may be mediated by miR-125a-3p, miR-125a-5p or even both. In the present study, MGC-803 cells were transfected with miR-125a-5p mimics (specifically altering miR-125a-5p expression) and SGC-7901 cells were transfected with miR-125a-5p inhibitors. However, there were no significant changes in cell proliferation, migration and invasion. Previously, it had been reported that low expression of miR-125a-5p was able to promote the paracrine vascular endothelial growth factor A signaling pathway in GC, while the latter increased Akt phosphorylation in endothelial cells and, thereby, promoted tumor angiogenesis (36). Therefore, even though there were no changes in GC cell proliferation, migratory and invasive ability in vitro, it is possible that miR-125a-5p functions as a tumor suppressor in vivo by regulating the tumor microenvironment, including effects on tumor angiogenesis. It is still possible that miR-125a-5p may regulate stemness (37), a critical feature of tumor formation, just like the tumor size. Therefore, in vivo experiments assessing the effect of miR-125a-5p on tumor growth and metastasis are required. TargetScan indicates that there are 3,991 candidate target genes for miR-125a-3p; however, which ones are real targets of miR-125a-5p requires further investigation using expression correlation and dual-luciferase reporter assays.

The probe sequences of miR-125a were checked in TGCA, which were matched to the chromosome 19 plus strand from 56888319-56888404. This indicates that the miR-125a expression data obtained from TCGA includes both miR-125a-3p and miR-125a-5p expression. Only the miR-125a-5p expression was analyzed in the cohort in the present study. The expression of miR-125a-3p expression in the GC tissues should be investigated in future studies.

Taken together, the results of the present study support that reduced miR-125a-5p expression is associated with larger tumor size, high Ki67 expression and poor prognosis in patients with GC. Therefore, miR-125a-5p may have prognostic value as a tumor biomarker for patients with GC.

Acknowledgements

Not applicable.

Funding

This work was supported by the grants from ‘San Ming’ Project of Shenzhen city, China (no. SZSM 201612051).

Availability of data and materials

The datasets used and/or analyzed during the current study are available from the corresponding author on reasonable request.

Authors' contributions

GL performed most experiments, including the RNA extraction, quantitative PCR analysis and cell transfection. SA and JH participated in the in vitro study and acquired cell viability data. GQL designed the experiments, coordinated the project and wrote the manuscript. All authors have read and approved the final version of this manuscript.

Ethics approval and consent to participate

Written informed consents were obtained from all patients participated in the present study and this work was approved by the Peking University Cancer Hospital and Institute Ethical Committee (approval no. 2017KT79).

Patient consent for publication

Written informed consent for publication was obtained from all patients who participated in the present study.

Competing interests

The authors declare that they have no competing interests.

References

1 

Torre LA, Bray F, Siegel RL, Ferlay J, Lortet-Tieulent J and Jemal A: Global cancer statistics, 2012. CA Cancer J Clin. 65:87–108. 2015. View Article : Google Scholar : PubMed/NCBI

2 

Chen W, Zheng R, Baade PD, Zhang S, Zeng H, Bray F, Jemal A, Yu XQ and He J: Cancer statistics in China, 2015. CA Cancer J Clin. 66:115–132. 2016. View Article : Google Scholar : PubMed/NCBI

3 

Zong L, Abe M, Seto Y and Ji J: The challenge of screening for early gastric cancer in China. Lancet. 388:26062016. View Article : Google Scholar : PubMed/NCBI

4 

Svoronos AA, Engelman DM and Slack FJ: OncomiR or Tumor suppressor? The duplicity of microRNAs in cancer. Cancer Res. 76:3666–3670. 2016. View Article : Google Scholar : PubMed/NCBI

5 

Tsai MM, Wang CS, Tsai CY, Huang HW, Chi HC, Lin YH, Lu PH and Lin KH: Potential diagnostic, prognostic and therapeutic targets of MicroRNAs in human gastric cancer. Int J Mol Sci. 17(pii): E9452016. View Article : Google Scholar : PubMed/NCBI

6 

da Silva Oliveira KC, Thomaz Araujo TM, Albuquerque CI, Barata GA, Gigek CO, Leal MF, Wisnieski F, Rodrigues Mello Junior FA, Khayat AS, de Assumpção PP, et al: Role of miRNAs and their potential to be useful as diagnostic and prognostic biomarkers in gastric cancer. World J Gastroenterol. 22:7951–7962. 2016. View Article : Google Scholar : PubMed/NCBI

7 

Ishiguro H, Kimura M and Takeyama H: Role of microRNAs in gastric cancer. World J Gastroenterol. 20:5694–5699. 2014. View Article : Google Scholar : PubMed/NCBI

8 

Riquelme I, Letelier P, Riffo-Campos AL, Brebi P and Roa JC: Emerging role of miRNAs in the drug resistance of gastric cancer. Int J Mol Sci. 17:4242016. View Article : Google Scholar : PubMed/NCBI

9 

Wu HH, Lin WC and Tsai KW: Advances in molecular biomarkers for gastric cancer: miRNAs as emerging novel cancer markers. Expert Rev Mol Med. 16:e12014. View Article : Google Scholar : PubMed/NCBI

10 

Shin VY, Ng EK, Chan VW, Kwong A and Chu KM: A three-miRNA signature as promising non-invasive diagnostic marker for gastric cancer. Mol Cancer. 14:2022015. View Article : Google Scholar : PubMed/NCBI

11 

Yu T, Wang LN, Li W, Zuo QF, Li MM, Zou QM and Xiao B: Downregulation of miR-491-5p promotes gastric cancer metastasis by regulating SNAIL and FGFR4. Cancer Sci. 109:1393–1403. 2018. View Article : Google Scholar : PubMed/NCBI

12 

Zhang C, Zhang CD, Ma MH and Dai DQ: Three-microRNA signature identified by bioinformatics analysis predicts prognosis of gastric cancer patients. World J Gastroenterol. 24:1206–1215. 2018. View Article : Google Scholar : PubMed/NCBI

13 

Wang Z and Ji F: Downregulation of microRNA-17-5p inhibits drug resistance of gastric cancer cells partially through targeting p21. Oncol Lett. 15:4585–4591. 2018.PubMed/NCBI

14 

Shi R and Chiang VL: Facile means for quantifying microRNA expression by real-time PCR. Biotechniques. 39:519–525. 2005. View Article : Google Scholar : PubMed/NCBI

15 

Wang S, Han H, Hu Y, Yang W, Lv Y, Wang L, Zhang L and Ji J: MicroRNA-130a-3p suppresses cell migration and invasion by inhibition of TBL1XR1-mediated EMT in human gastric carcinoma. Mol Carcinog. 57:383–392. 2018. View Article : Google Scholar : PubMed/NCBI

16 

Pfaffl MW: A new mathematical model for relative quantification in real-time RT-PCR. Nucleic Acids Res. 29:e452001. View Article : Google Scholar : PubMed/NCBI

17 

Livak KJ and Schmittgen TD: Analysis of relative gene expression data using real-time quantitative PCR and the 2(-Delta Delta C(T)) method. Methods. 25:402–408. 2001. View Article : Google Scholar : PubMed/NCBI

18 

Yang D, Li R, Wang H, Wang J, Li Y, Wang H, Wang W and Liu Z: Clinical significance of tumor necrosis factor receptor 2 in middle and lower thoracic esophageal squamous cell carcinoma. Oncol Lett. 16:2971–2978. 2018.PubMed/NCBI

19 

Yoon J, Chung YE, Lim JS and Kim MJ: Quantitative assessment of mesorectal fat: New prognostic biomarker in patients with mid-to-lower rectal cancer. Eur Radiol. 29:1240–1247. 2019. View Article : Google Scholar : PubMed/NCBI

20 

Wang S, Han H, Hu Y, Yang W, Lv Y, Wang L, Zhang L and Ji J: SLC3A2, antigen of mAb 3G9, promotes migration and invasion by upregulating of mucins in gastric cancer. Oncotarget. 8:88586–88598. 2017.PubMed/NCBI

21 

Endale Ahanda ML, Bienvenu T, Sermet-Gaudelus I, Mazzolini L, Edelman A, Zoorob R and Davezac N: The hsa-miR-125a/hsa-let-7e/hsa-miR-99b cluster is potentially implicated in Cystic Fibrosis pathogenesis. J Cyst Fibros. 14:571–579. 2015. View Article : Google Scholar : PubMed/NCBI

22 

Gerrits A, Walasek MA, Olthof S, Weersing E, Ritsema M, Zwart E, van Os R, Bystrykh LV and de Haan G: Genetic screen identifies microRNA cluster 99b/let-7e/125a as a regulator of primitive hematopoietic cells. Blood. 119:377–387. 2018. View Article : Google Scholar

23 

Guo S, Lu J, Schlanger R, Zhang H, Wang JY, Fox MC, Purton LE, Fleming HH, Cobb B, Merkenschlager M, et al: MicroRNA miR-125a controls hematopoietic stem cell number. Proc Natl Acad Sci USA. 107:14229–14234. 2010. View Article : Google Scholar : PubMed/NCBI

24 

de la Rica L, Garcia-Gomez A, Comet NR, Rodríguez-Ubreva J, Ciudad L, Vento-Tormo R, Company C, Álvarez-Errico D, García M, Gómez-Vaquero C and Ballestar E: NF-κB-direct activation of microRNAs with repressive effects on monocyte-specific genes is critical for osteoclast differentiation. Genome Biol. 16:22015. View Article : Google Scholar : PubMed/NCBI

25 

Ma J, Zhan Y, Xu Z, Li Y, Luo A, Ding F, Cao X, Chen H and Liu Z: ZEB1 induced miR-99b/let-7e/miR-125a cluster promotes invasion and metastasis in esophageal squamous cell carcinoma. Cancer Lett. 398:37–45. 2017. View Article : Google Scholar : PubMed/NCBI

26 

Hisaoka M, Matsuyama A, Nagao Y, Luan L, Kuroda T, Akiyama H, Kondo S and Hashimoto H: Identification of altered MicroRNA expression patterns in synovial sarcoma. Genes Chromosomes Cancer. 50:137–145. 2011. View Article : Google Scholar : PubMed/NCBI

27 

Lu G, Ma Y, Jia C, Yang H, Xie R, Luo P, Chai L, Cai H, Cai M, Lv Z, et al: Reduced miR-125a levels associated with poor survival of patients with hepatocellular cancer. Oncol Lett. 14:5952–5958. 2017.PubMed/NCBI

28 

Zhong L, Sun S, Shi J, Cao F, Han X and Chen Z: MicroRNA-125a-5p plays a role as a tumor suppressor in lung carcinoma cells by directly targeting STAT3. Tumour Biol. 39:10104283176975792017. View Article : Google Scholar : PubMed/NCBI

29 

Zhang Y, Xue C, Zhu X, Zhu X, Xian H and Huang Z: Suppression of microRNA-125a-5p upregulates the TAZ-EGFR signaling pathway and promotes retinoblastoma proliferation. Cell Signal. 28:850–860. 2016. View Article : Google Scholar : PubMed/NCBI

30 

Qin X, Wan Y, Wang S and Xue M: MicroRNA-125a-5p modulates human cervical carcinoma proliferation and migration by targeting ABL2. Drug Des Devel Ther. 10:71–79. 2015.PubMed/NCBI

31 

Cao Y, Tan S, Tu Y, Zhang G, Liu Y, Li D, Xu S, Le Z, Xiong J, Zou W, et al: MicroRNA-125a-5p inhibits invasion and metastasis of gastric cancer cells by targeting BRMS1 expression. Oncol Lett. 15:5119–5130. 2018.PubMed/NCBI

32 

Nishida N, Mimori K, Fabbri M, Yokobori T, Sudo T, Tanaka F, Shibata K, Ishii H, Doki Y and Mori M: MicroRNA-125a-5p is an independent prognostic factor in gastric cancer and inhibits the proliferation of human gastric cancer cells in combination with trastuzumab. Clin Cancer Res. 17:2725–2733. 2011. View Article : Google Scholar : PubMed/NCBI

33 

Fassan M, Pizzi M, Realdon S, Balistreri M, Guzzardo V, Zagonel V, Castoro C, Mastracci L, Farinati F, Nitti D, et al: The HER2-miR125a5p/miR125b loop in gastric and esophageal carcinogenesis. Hum Pathol. 44:1804–1810. 2013. View Article : Google Scholar : PubMed/NCBI

34 

Xu Y, Huang Z and Liu Y: Reduced miR-125a-5p expression is associated with gastric carcinogenesis through the targeting of E2F3. Mol Med Rep. 10:2601–2608. 2014. View Article : Google Scholar : PubMed/NCBI

35 

Hashiguchi Y, Nishida N, Mimori K, Sudo T, Tanaka F, Shibata K, Ishii H, Mochizuki H, Hase K, Doki Y and Mori M: Down-regulation of miR-125a-3p in human gastric cancer and its clinicopathological significance. Int J Oncol. 40:1477–1482. 2012.PubMed/NCBI

36 

Dai J, Wang J, Yang L, Xiao Y and Ruan Q: miR-125a regulates angiogenesis of gastric cancer by targeting vascular endothelial growth factor A. Int J Oncol. 47:1801–1810. 2015. View Article : Google Scholar : PubMed/NCBI

37 

Chen J, Ouyang H, An X and Liu S: miR-125a is upregulated in cancer stem-like cells derived from TW01 and is responsible for maintaining stemness by inhibiting p53. Oncol Lett. 17:87–94. 2019.PubMed/NCBI

Related Articles

  • Abstract
  • View
  • Download
  • Twitter
Copy and paste a formatted citation
Spandidos Publications style
Li G, Ao S, Hou J and Lyu G: Low expression of miR‑125a‑5p is associated with poor prognosis in patients with gastric cancer. Oncol Lett 18: 1483-1490, 2019.
APA
Li, G., Ao, S., Hou, J., & Lyu, G. (2019). Low expression of miR‑125a‑5p is associated with poor prognosis in patients with gastric cancer. Oncology Letters, 18, 1483-1490. https://doi.org/10.3892/ol.2019.10423
MLA
Li, G., Ao, S., Hou, J., Lyu, G."Low expression of miR‑125a‑5p is associated with poor prognosis in patients with gastric cancer". Oncology Letters 18.2 (2019): 1483-1490.
Chicago
Li, G., Ao, S., Hou, J., Lyu, G."Low expression of miR‑125a‑5p is associated with poor prognosis in patients with gastric cancer". Oncology Letters 18, no. 2 (2019): 1483-1490. https://doi.org/10.3892/ol.2019.10423
Copy and paste a formatted citation
x
Spandidos Publications style
Li G, Ao S, Hou J and Lyu G: Low expression of miR‑125a‑5p is associated with poor prognosis in patients with gastric cancer. Oncol Lett 18: 1483-1490, 2019.
APA
Li, G., Ao, S., Hou, J., & Lyu, G. (2019). Low expression of miR‑125a‑5p is associated with poor prognosis in patients with gastric cancer. Oncology Letters, 18, 1483-1490. https://doi.org/10.3892/ol.2019.10423
MLA
Li, G., Ao, S., Hou, J., Lyu, G."Low expression of miR‑125a‑5p is associated with poor prognosis in patients with gastric cancer". Oncology Letters 18.2 (2019): 1483-1490.
Chicago
Li, G., Ao, S., Hou, J., Lyu, G."Low expression of miR‑125a‑5p is associated with poor prognosis in patients with gastric cancer". Oncology Letters 18, no. 2 (2019): 1483-1490. https://doi.org/10.3892/ol.2019.10423
Follow us
  • Twitter
  • LinkedIn
  • Facebook
About
  • Spandidos Publications
  • Careers
  • Cookie Policy
  • Privacy Policy
How can we help?
  • Help
  • Live Chat
  • Contact
  • Email to our Support Team