Spandidos Publications Logo
  • About
    • About Spandidos
    • Aims and Scopes
    • Abstracting and Indexing
    • Editorial Policies
    • Reprints and Permissions
    • Job Opportunities
    • Terms and Conditions
    • Contact
  • Journals
    • All Journals
    • Oncology Letters
      • Oncology Letters
      • Information for Authors
      • Editorial Policies
      • Editorial Board
      • Aims and Scope
      • Abstracting and Indexing
      • Bibliographic Information
      • Archive
    • International Journal of Oncology
      • International Journal of Oncology
      • Information for Authors
      • Editorial Policies
      • Editorial Board
      • Aims and Scope
      • Abstracting and Indexing
      • Bibliographic Information
      • Archive
    • Molecular and Clinical Oncology
      • Molecular and Clinical Oncology
      • Information for Authors
      • Editorial Policies
      • Editorial Board
      • Aims and Scope
      • Abstracting and Indexing
      • Bibliographic Information
      • Archive
    • Experimental and Therapeutic Medicine
      • Experimental and Therapeutic Medicine
      • Information for Authors
      • Editorial Policies
      • Editorial Board
      • Aims and Scope
      • Abstracting and Indexing
      • Bibliographic Information
      • Archive
    • International Journal of Molecular Medicine
      • International Journal of Molecular Medicine
      • Information for Authors
      • Editorial Policies
      • Editorial Board
      • Aims and Scope
      • Abstracting and Indexing
      • Bibliographic Information
      • Archive
    • Biomedical Reports
      • Biomedical Reports
      • Information for Authors
      • Editorial Policies
      • Editorial Board
      • Aims and Scope
      • Abstracting and Indexing
      • Bibliographic Information
      • Archive
    • Oncology Reports
      • Oncology Reports
      • Information for Authors
      • Editorial Policies
      • Editorial Board
      • Aims and Scope
      • Abstracting and Indexing
      • Bibliographic Information
      • Archive
    • Molecular Medicine Reports
      • Molecular Medicine Reports
      • Information for Authors
      • Editorial Policies
      • Editorial Board
      • Aims and Scope
      • Abstracting and Indexing
      • Bibliographic Information
      • Archive
    • World Academy of Sciences Journal
      • World Academy of Sciences Journal
      • Information for Authors
      • Editorial Policies
      • Editorial Board
      • Aims and Scope
      • Abstracting and Indexing
      • Bibliographic Information
      • Archive
    • International Journal of Functional Nutrition
      • International Journal of Functional Nutrition
      • Information for Authors
      • Editorial Policies
      • Editorial Board
      • Aims and Scope
      • Abstracting and Indexing
      • Bibliographic Information
      • Archive
    • International Journal of Epigenetics
      • International Journal of Epigenetics
      • Information for Authors
      • Editorial Policies
      • Editorial Board
      • Aims and Scope
      • Abstracting and Indexing
      • Bibliographic Information
      • Archive
    • Medicine International
      • Medicine International
      • Information for Authors
      • Editorial Policies
      • Editorial Board
      • Aims and Scope
      • Abstracting and Indexing
      • Bibliographic Information
      • Archive
  • Articles
  • Information
    • Information for Authors
    • Information for Reviewers
    • Information for Librarians
    • Information for Advertisers
    • Conferences
  • Language Editing
Spandidos Publications Logo
  • About
    • About Spandidos
    • Aims and Scopes
    • Abstracting and Indexing
    • Editorial Policies
    • Reprints and Permissions
    • Job Opportunities
    • Terms and Conditions
    • Contact
  • Journals
    • All Journals
    • Biomedical Reports
      • Information for Authors
      • Editorial Policies
      • Editorial Board
      • Aims and Scope
      • Abstracting and Indexing
      • Bibliographic Information
      • Archive
    • Experimental and Therapeutic Medicine
      • Information for Authors
      • Editorial Policies
      • Editorial Board
      • Aims and Scope
      • Abstracting and Indexing
      • Bibliographic Information
      • Archive
    • International Journal of Epigenetics
      • Information for Authors
      • Editorial Policies
      • Editorial Board
      • Aims and Scope
      • Abstracting and Indexing
      • Bibliographic Information
      • Archive
    • International Journal of Functional Nutrition
      • Information for Authors
      • Editorial Policies
      • Editorial Board
      • Aims and Scope
      • Abstracting and Indexing
      • Bibliographic Information
      • Archive
    • International Journal of Molecular Medicine
      • Information for Authors
      • Editorial Policies
      • Editorial Board
      • Aims and Scope
      • Abstracting and Indexing
      • Bibliographic Information
      • Archive
    • International Journal of Oncology
      • Information for Authors
      • Editorial Policies
      • Editorial Board
      • Aims and Scope
      • Abstracting and Indexing
      • Bibliographic Information
      • Archive
    • Medicine International
      • Information for Authors
      • Editorial Policies
      • Editorial Board
      • Aims and Scope
      • Abstracting and Indexing
      • Bibliographic Information
      • Archive
    • Molecular and Clinical Oncology
      • Information for Authors
      • Editorial Policies
      • Editorial Board
      • Aims and Scope
      • Abstracting and Indexing
      • Bibliographic Information
      • Archive
    • Molecular Medicine Reports
      • Information for Authors
      • Editorial Policies
      • Editorial Board
      • Aims and Scope
      • Abstracting and Indexing
      • Bibliographic Information
      • Archive
    • Oncology Letters
      • Information for Authors
      • Editorial Policies
      • Editorial Board
      • Aims and Scope
      • Abstracting and Indexing
      • Bibliographic Information
      • Archive
    • Oncology Reports
      • Information for Authors
      • Editorial Policies
      • Editorial Board
      • Aims and Scope
      • Abstracting and Indexing
      • Bibliographic Information
      • Archive
    • World Academy of Sciences Journal
      • Information for Authors
      • Editorial Policies
      • Editorial Board
      • Aims and Scope
      • Abstracting and Indexing
      • Bibliographic Information
      • Archive
  • Articles
  • Information
    • For Authors
    • For Reviewers
    • For Librarians
    • For Advertisers
    • Conferences
  • Language Editing
Login Register Submit
  • This site uses cookies
  • You can change your cookie settings at any time by following the instructions in our Cookie Policy. To find out more, you may read our Privacy Policy.

    I agree
Search articles by DOI, keyword, author or affiliation
Search
Advanced Search
presentation
Oncology Letters
Join Editorial Board Propose a Special Issue
Print ISSN: 1792-1074 Online ISSN: 1792-1082
Journal Cover
February-2020 Volume 19 Issue 2

Full Size Image

Sign up for eToc alerts
Recommend to Library

Journals

International Journal of Molecular Medicine

International Journal of Molecular Medicine

International Journal of Molecular Medicine is an international journal devoted to molecular mechanisms of human disease.

International Journal of Oncology

International Journal of Oncology

International Journal of Oncology is an international journal devoted to oncology research and cancer treatment.

Molecular Medicine Reports

Molecular Medicine Reports

Covers molecular medicine topics such as pharmacology, pathology, genetics, neuroscience, infectious diseases, molecular cardiology, and molecular surgery.

Oncology Reports

Oncology Reports

Oncology Reports is an international journal devoted to fundamental and applied research in Oncology.

Experimental and Therapeutic Medicine

Experimental and Therapeutic Medicine

Experimental and Therapeutic Medicine is an international journal devoted to laboratory and clinical medicine.

Oncology Letters

Oncology Letters

Oncology Letters is an international journal devoted to Experimental and Clinical Oncology.

Biomedical Reports

Biomedical Reports

Explores a wide range of biological and medical fields, including pharmacology, genetics, microbiology, neuroscience, and molecular cardiology.

Molecular and Clinical Oncology

Molecular and Clinical Oncology

International journal addressing all aspects of oncology research, from tumorigenesis and oncogenes to chemotherapy and metastasis.

World Academy of Sciences Journal

World Academy of Sciences Journal

Multidisciplinary open-access journal spanning biochemistry, genetics, neuroscience, environmental health, and synthetic biology.

International Journal of Functional Nutrition

International Journal of Functional Nutrition

Open-access journal combining biochemistry, pharmacology, immunology, and genetics to advance health through functional nutrition.

International Journal of Epigenetics

International Journal of Epigenetics

Publishes open-access research on using epigenetics to advance understanding and treatment of human disease.

Medicine International

Medicine International

An International Open Access Journal Devoted to General Medicine.

Journal Cover
February-2020 Volume 19 Issue 2

Full Size Image

Sign up for eToc alerts
Recommend to Library

  • Article
  • Citations
    • Cite This Article
    • Download Citation
    • Create Citation Alert
    • Remove Citation Alert
    • Cited By
  • Similar Articles
    • Related Articles (in Spandidos Publications)
    • Similar Articles (Google Scholar)
    • Similar Articles (PubMed)
  • Download PDF
  • Download XML
  • View XML
Article Open Access

Effects of hub genes on the clinicopathological and prognostic features of lung adenocarcinoma

  • Authors:
    • Dong‑Hu Yu
    • Jing‑Yu Huang
    • Xiao‑Ping Liu
    • Xiao‑Lan Ruan
    • Chen Chen
    • Wei‑Dong Hu
    • Sheng Li
  • View Affiliations / Copyright

    Affiliations: Department of Thoracic Surgery, Zhongnan Hospital of Wuhan University, Wuhan, Hubei 430071, P.R. China, Department of Urology, Zhongnan Hospital of Wuhan University, Wuhan, Hubei 430071, P.R. China, Department of Hematology, Renmin Hospital of Wuhan University, Wuhan, Hubei 430071, P.R. China, Department of Biological Repositories, Zhongnan Hospital of Wuhan University, Wuhan, Hubei 430071, P.R. China
    Copyright: © Yu et al. This is an open access article distributed under the terms of Creative Commons Attribution License.
  • Pages: 1203-1214
    |
    Published online on: December 9, 2019
       https://doi.org/10.3892/ol.2019.11193
  • Expand metrics +
Metrics: Total Views: 0 (Spandidos Publications: | PMC Statistics: )
Metrics: Total PDF Downloads: 0 (Spandidos Publications: | PMC Statistics: )
Cited By (CrossRef): 0 citations Loading Articles...

This article is mentioned in:



Abstract

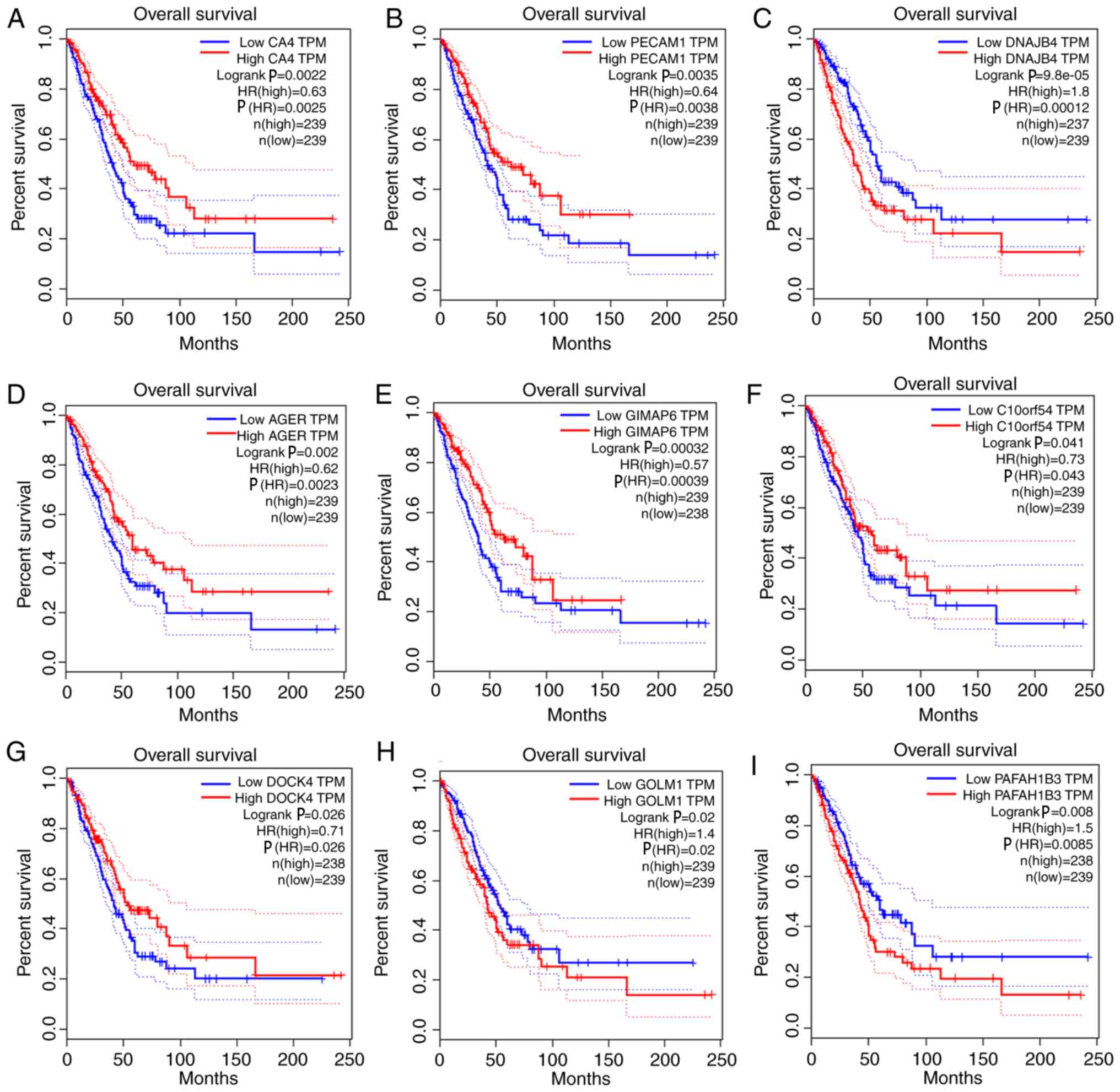
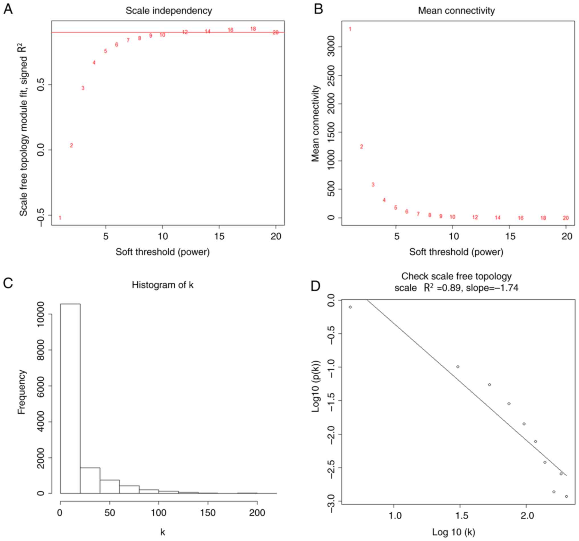
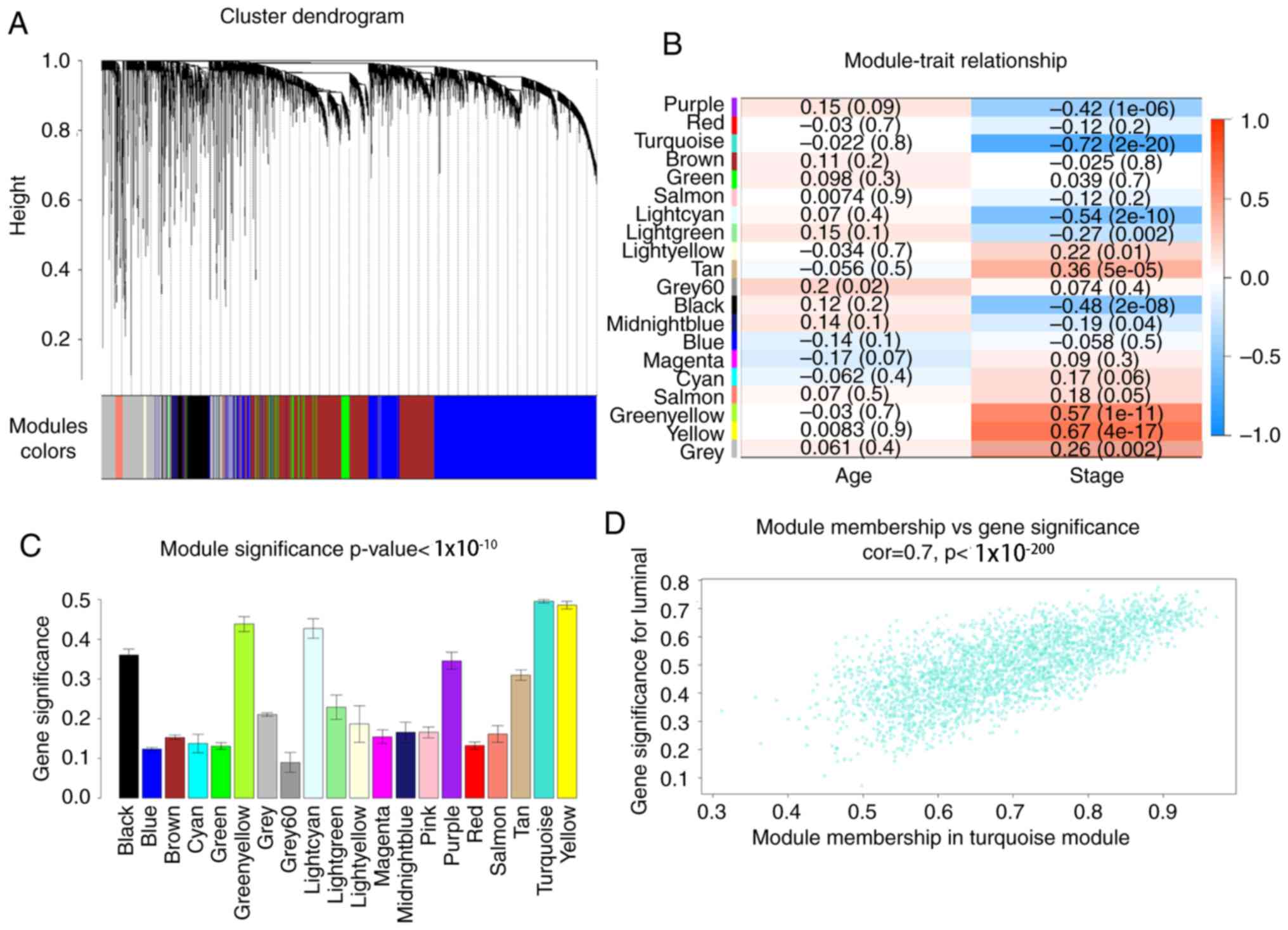
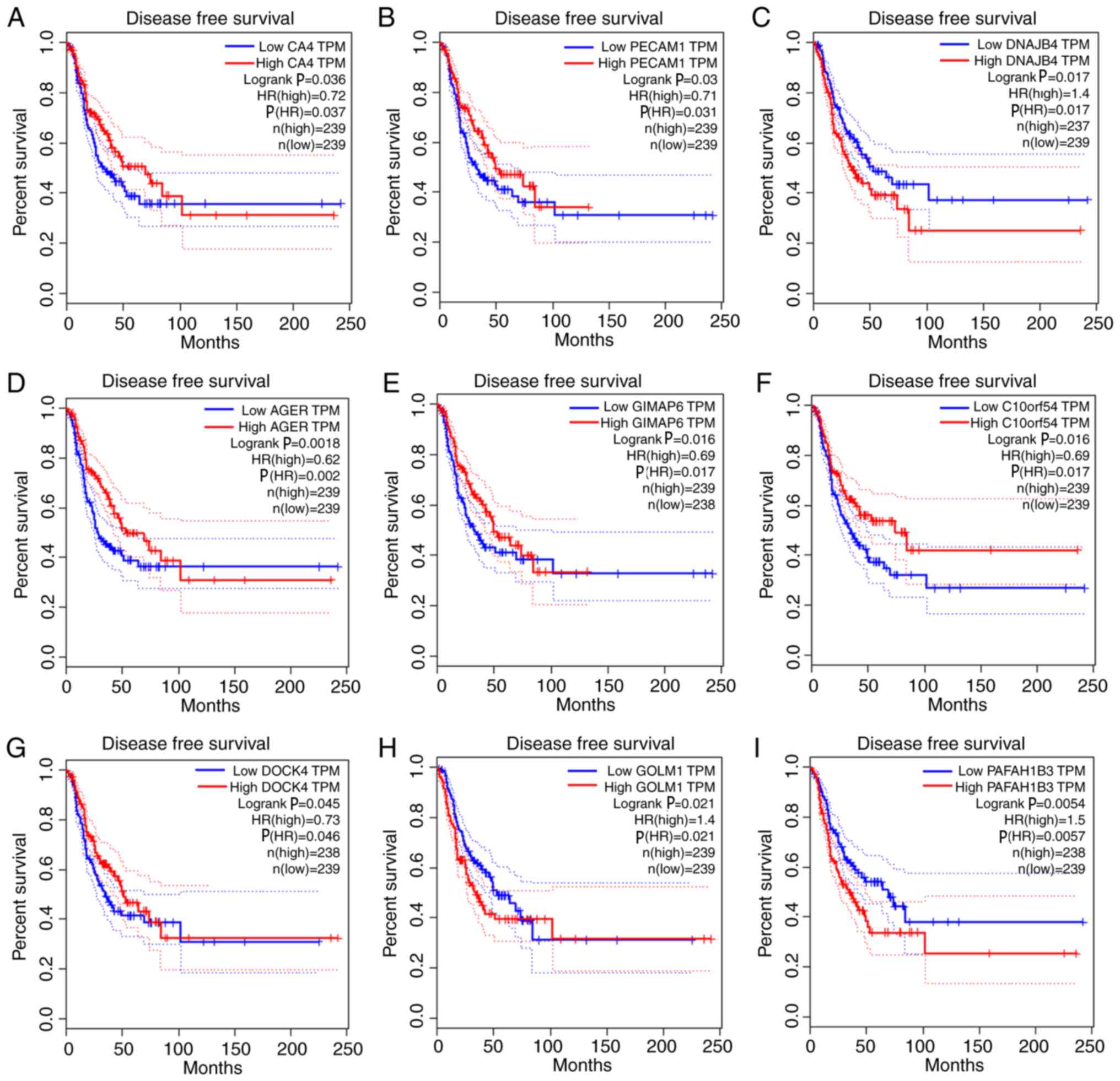
Lung adenocarcinoma (LUAD) is a common malignancy; however, the majority of its underlying molecular mechanisms remain unknown. In the present study, weighted gene co‑expression network analysis was applied to construct gene co‑expression networks for the GSE19804 dataset, in order to screen hub genes associated with the pathogenesis of LUAD. In addition, with the aid of the Database for Annotation, Visualization and Integrated Discovery, Gene Ontology, and Kyoto Encyclopedia of Genes and Genomes, pathway enrichment analyses were performed on the genes in the selected module. Using the GSE40791 dataset and The Cancer Genome Atlas database, the hub genes were identified. It was discovered that the turquoise module was the most significant module associated with the tumor stage of LUAD. After performing functional enrichment analyses, it was indicated that the turquoise module was mainly enriched in signal transduction. Additionally, at the transcriptional and translational level, nine hub genes were identified and validated: Carbonic anhydrase 4 (CA4), platelet and endothelial cell adhesion molecule 1 (PECAM1), DnaJ member B4 (DNAJB4), advanced glycosylation end‑product specific receptor (AGER), GTPase, IMAP family member 6 (GIMAP6), chromosome 10 open reading frame 54 (C10orf54), dedicator of cytokinesis 4 (DOCK4), Golgi membrane protein 1 (GOLM1) and platelet activating factor acetylhydrolase 1b catalytic subunit 3 (PAFAH1B3). CA4, PECAM1, DNAJB4, AGER, GIMAP6, C10orf54 and DOCK4 were expressed at lower levels in the tumor samples, whereas GOLM1 and PAFAH1B3 were highly expressed in tumor samples. In addition, all hub genes were associated with prognosis. In conclusion, one module and nine genes were recognized to be associated with the tumor stage of LUAD. These findings may enhance the understanding of the progression and prognosis of LUAD.
View Figures

Figure 1

Figure 2

Figure 3

Figure 4

Figure 5

Figure 6

Figure 7

Figure 8

Figure 9

View References

1 

Bray F, Ferlay J, Soerjomataram I, Siegel RL, Torre LA and Jemal A: Global cancer statistics 2018: GLOBOCAN estimates of incidence and mortality worldwide for 36 cancers in 185 countries. CA Cancer J Clin. 68:394–424. 2018. View Article : Google Scholar : PubMed/NCBI

2 

Knight SB, Crosbie PA, Balata H, Chudziak J, Hussell T and Dive C: Progress and prospects of early detection in lung cancer. Open Biol. 7(pii): 1700702017. View Article : Google Scholar : PubMed/NCBI

3 

Chang JT, Lee YM and Huang RS: The impact of the cancer genome atlas on lung cancer. Transl Res. 166:568–585. 2015. View Article : Google Scholar : PubMed/NCBI

4 

Martin P and Leighl NB: Review of the use of pretest probability for molecular testing in non-small cell lung cancer and overview of new mutations that may affect clinical practice. Ther Adv Med Oncol. 9:405–413. 2017. View Article : Google Scholar : PubMed/NCBI

5 

Zhao X, Li X, Zhou L, Ni J, Yan W, Ma R, Wu J, Feng J and Chen P: LncRNA HOXA11-AS drives cisplatin resistance of human LUAD cells via modulating miR-454-3p/Stat3. Cancer Sci. 109:3068–3079. 2018. View Article : Google Scholar : PubMed/NCBI

6 

Gan TQ, Chen WJ, Qin H, Huang SN, Yang LH, Fang YY, Pan LJ, Li ZY and Chen G: Clinical value and prospective pathway signaling of MicroRNA-375 in lung adenocarcinoma: A study based on the cancer genome atlas (TCGA), gene expression omnibus (GEO) and bioinformatics analysis. Med Sci Monit. 23:2453–2464. 2017. View Article : Google Scholar : PubMed/NCBI

7 

Shi YX, Zhu T, Zou T, Zhuo W, Chen YX, Huang MS, Zheng W, Wang CJ, Li X, Mao XY, et al: Prognostic and predictive values of CDK1 and MAD2L1 in lung adenocarcinoma. Oncotarget. 7:85235–85243. 2016. View Article : Google Scholar : PubMed/NCBI

8 

Shang J, Song Q, Yang Z, Li D, Chen W, Luo L, Wang Y, Yang J and Li S: Identification of lung adenocarcinoma specific dysregulated genes with diagnostic and prognostic value across 27 TCGA cancer types. Oncotarget. 8:87292–87306. 2017. View Article : Google Scholar : PubMed/NCBI

9 

Kober KM, Olshen A, Conley YP, Schumacher M, Topp K, Smoot B, Mazor M, Chesney M, Hammer M, Paul SM, et al: Expression of mitochondrial dysfunction-related genes and pathways in paclitaxel-induced peripheral neuropathy in breast cancer survivors. Mol Pain. 14:17448069188164622018. View Article : Google Scholar : PubMed/NCBI

10 

El-Aarag SA, Mahmoud A, Hashem MH, Abd Elkader H, Hemeida AE and ElHefnawi M: In silico identification of potential key regulatory factors in smoking-induced lung cancer. BMC Med Genomics. 10:402017. View Article : Google Scholar : PubMed/NCBI

11 

Fan L, Yu X, Huang Z, Zheng S, Zhou Y, Lv H, Zeng Y, Xu JF, Zhu X and Yi X: Analysis of Microarray-identified genes and microRNAs associated with idiopathic pulmonary fibrosis. Mediators Inflamm. 2017:18042402017. View Article : Google Scholar : PubMed/NCBI

12 

Langfelder P and Horvath S: WGCNA: An R package for weighted correlation network analysis. BMC Bioinformatics. 9:5592008. View Article : Google Scholar : PubMed/NCBI

13 

Li S, Liu X, Liu T, Meng X, Yin X, Fang C, Huang D, Cao Y, Weng H, Zeng X and Wang X: Identification of biomarkers correlated with the TNM staging and overall survival of patients with bladder cancer. Front Physiol. 8:9472017. View Article : Google Scholar : PubMed/NCBI

14 

Kadara H, Choi M, Zhang J, Parra ER, Rodriguez-Canales J, Gaffney SG, Zhao Z, Behrens C, Fujimoto J, Chow C, et al: Whole-exome sequencing and immune profiling of early-stage lung adenocarcinoma with fully annotated clinical follow-up. Ann Oncol. 29:1072. 2018. View Article : Google Scholar : PubMed/NCBI

15 

Lu TP, Lee JM, Hsu CP, et al: Genome-wide screening of genomic alterations and transcriptional modulation in non-smoking female lung cancer in Taiwan. Cancer Res. 69:2009.

16 

Gautier L, Cope L, Bolstad BM and Irizarry RA: Affy - analysis of affymetrix GeneChip data at the probe level. Bioinformatics. 20:307–315. 2004. View Article : Google Scholar : PubMed/NCBI

17 

Langfelder P, Zhang B and Horvath S: Defining clusters from a hierarchical cluster tree: The Dynamic Tree Cut package for R. Bioinformatics. 24:719–720. 2008. View Article : Google Scholar : PubMed/NCBI

18 

Tang J, Kong D, Cui Q, Wang K, Zhang D, Gong Y and Wu G: Prognostic genes of breast cancer identified by gene co-expression network analysis. Fron Oncol. 8:4742018.

19 

Zhang Y, Foreman O, Wigle DA, Kosari F, Vasmatzis G, Salisbury JL, van Deursen J and Galardy PJ: USP44 regulates centrosome positioning to prevent aneuploidy and suppress tumorigenesis. J Clin Invest. 122:4362–4374. 2012. View Article : Google Scholar : PubMed/NCBI

20 

Ritchie ME, Phipson B, Wu D, Hu Y, Law CW, Shi W and Smyth GK: limma powers differential expression analyses for RNA-sequencing and microarray studies. Nucleic Acids Res. 43:e472015. View Article : Google Scholar : PubMed/NCBI

21 

Robinson DR, Wu YM, Lonigro RJ, Vats P, Cobain E, Everett J, Cao X, Rabban E, Kumar-Sinha C, Raymond V, et al: Integrative clinical genomics of metastatic cancer. Nature. 548:297–303. 2017. View Article : Google Scholar : PubMed/NCBI

22 

Chandrashekar DS, Bashel B, Balasubramanya SAH, Creighton CJ, Ponce-Rodriguez I, Chakravarthi BVSK and Varambally S: UALCAN: A portal for facilitating tumor subgroup gene expression and survival analyses. Neoplasia. 19:649–658. 2017. View Article : Google Scholar : PubMed/NCBI

23 

Oronsky B, Reid TR, Oronsky A and Carter CA: What's new in SCLC? A review. Neoplasia. 19:842–847. 2017. View Article : Google Scholar : PubMed/NCBI

24 

Lee JW, Ryu YK, Ji YH, Kang JH and Moon EY: Hypoxia/reoxygenation-experienced cancer cell migration and metastasis are regulated by Rap1-and Rac1-GTPase activation via the expression of thymosin beta-4. Oncotarget. 6:9820–9833. 2015.PubMed/NCBI

25 

Zhang J, Tsoi H, Li X, Wang H, Gao J, Wang K, Go MY, Ng SC, Chan FK, Sung JJ and Yu J: Carbonic anhydrase IV inhibits colon cancer development by inhibiting the Wnt signalling pathway through targeting the WTAP-WT1-TBL1 axis. Gut. 65:1482–1493. 2016. View Article : Google Scholar : PubMed/NCBI

26 

Canel M, Serrels A, Frame MC and Brunton VG: E-cadherin-integrin crosstalk in cancer invasion and metastasis. J Cell Sci. 126:393–401. 2013. View Article : Google Scholar : PubMed/NCBI

27 

Pan TL, Wang PW, Huang CC, Yeh CT, Hu TH and Yu JS: Network analysis and proteomic identification of vimentin as a key regulator associated with invasion and metastasis in human hepatocellular carcinoma cells. J Proteomics. 75:4676–4692. 2012. View Article : Google Scholar : PubMed/NCBI

28 

Waheed A and Sly WS: Membrane associated carbonic anhydrase IV (CA IV): A personal and historical perspective. Subcell Biochem. 75:157–179. 2014. View Article : Google Scholar : PubMed/NCBI

29 

Chen J, Hu L, Zhang F, Wang J, Chen J and Wang Y: Downregulation of carbonic anhydrase IV contributes to promotion of cell proliferation and is associated with poor prognosis in non-small cell lung cancer. Oncol Lett. 14:5046–5050. 2017. View Article : Google Scholar : PubMed/NCBI

30 

Villar J, Zhang H and Slutsky AS: Lung repair and regeneration in acute respiratory distress syndrome: Role of PECAM1 and Wnt signaling. Chest. 155:587–594. 2019. View Article : Google Scholar : PubMed/NCBI

31 

Ren Q, Ren L, Ren C, Liu X, Dong C and Zhang X: Platelet endothelial cell adhesion molecule-1 (PECAM1) plays a critical role in the maintenance of human vascular endothelial barrier function. Cell Biochem Funct. 33:560–565. 2015. View Article : Google Scholar : PubMed/NCBI

32 

Chen CH, Chang WH, Su KY, Ku WH, Chang GC, Hong QS, Hsiao YJ, Chen HC, Chen HY, Wu R, et al: HLJ1 is an endogenous Src inhibitor suppressing cancer progression through dual mechanisms. Oncogene. 35:5674–5685. 2016. View Article : Google Scholar : PubMed/NCBI

33 

Riehl A, Nemeth J, Angel P and Hess J: The receptor RAGE: Bridging inflammation and cancer. Cell Commun Signal. 7:122009. View Article : Google Scholar : PubMed/NCBI

34 

Sparvero LJ, Asafu-Adjei D, Kang R, Tang D, Amin N, Im J, Rutledge R, Lin B, Amoscato AA, Zeh HJ, et al: RAGE (Receptor for Advanced Glycation Endproducts), RAGE Ligands, and their role in cancer and inflammation. J Transl Med. 7:172009. View Article : Google Scholar : PubMed/NCBI

35 

Pan Z, Liu L, Nie W, Miggin S, Qiu F, Cao Y, Chen J, Yang B, Zhou Y, Lu J and Yang L: Long non-coding RNA AGER-1 functionally upregulates the innate immunity gene AGER and approximates its anti-tumor effect in lung cancer. Mol Carcinog. 57:305–318. 2018. View Article : Google Scholar : PubMed/NCBI

36 

Ho CH and Tsai SF: Functional and biochemical characterization of a T cell-associated anti-apoptotic protein, GIMAP6. J Biol Chem. 292:9305–9319. 2017. View Article : Google Scholar : PubMed/NCBI

37 

Pascall JC, Rotondo S, Mukadam AS, Oxley D, Webster J, Walker SA, Piron J, Carter C, Ktistakis NT and Butcher GW: The immune system GTPase GIMAP6 interacts with the Atg8 homologue GABARAPL2 and is recruited to autophagosomes. PLoS One. 8:e777822013. View Article : Google Scholar : PubMed/NCBI

38 

Wang L, Rubinstein R, Lines JL, Wasiuk A, Ahonen C, Guo Y, Lu LF, Gondek D, Wang Y, Fava RA, et al: VISTA, a novel mouse Ig superfamily ligand that negatively regulates T cell responses. J Exp Med. 208:577–592. 2011. View Article : Google Scholar : PubMed/NCBI

39 

Flies DB, Wang S, Xu H and Chen L: Cutting edge: A monoclonal antibody specific for the programmed death-1 homolog prevents graft-versus-host disease in mouse models. J Immunol. 187:1537–1541. 2011. View Article : Google Scholar : PubMed/NCBI

40 

Xie S, Huang J, Qiao Q, Zang W, Hong S, Tan H, Dong C, Yang Z and Ni L: Expression of the inhibitory B7 family molecule VISTA in human colorectal carcinoma tumors. Cancer Immunol Immunother. 67:1685–1694. 2018. View Article : Google Scholar : PubMed/NCBI

41 

Yu J-R, Tai Y, Jin Y, Hammell MC, Wilkinson JE, Roe J-S, Vakoc CR and Van Aelst L: TGF-β/Smad signaling through DOCK4 facilitates lung adenocarcinoma metastasis. Genes Dev. 29:250–261. 2015. View Article : Google Scholar : PubMed/NCBI

42 

Westbrook JA, Wood SL, Cairns DA, McMahon K, Gahlaut R, Thygesen H, Shires M, Roberts S, Marshall H, Oliva MR, et al: Identification and validation of DOCK4 as a potential biomarker for risk of bone metastasis development in patients with early breast cancer. J Pathol. 247:381–391. 2019. View Article : Google Scholar : PubMed/NCBI

43 

Debruyne DN, Turchi L, Burel-Vandenbos F, Fareh M, Almairac F, Virolle V, Figarella-Branger D, Baeza-Kallee N, Lagadec P, Kubiniek V, et al: DOCK4 promotes loss of proliferation in glioblastoma progenitor cells through nuclear beta-catenin accumulation and subsequent miR-302-367 cluster expression. Oncogene. 37:241–254. 2018. View Article : Google Scholar : PubMed/NCBI

44 

Donizy P, Kaczorowski M, Biecek P, Halon A, Szkudlarek T and Matkowski R: Golgi-related proteins GOLPH2 (GP73/GOLM1) and GOLPH3 (GOPP1/MIDAS) in cutaneous melanoma: Patterns of expression and prognostic significance. Int J Mol Sci. 17(pii): E16192016. View Article : Google Scholar : PubMed/NCBI

45 

Hu L, Li L, Xie H, Gu Y and Peng T: The Golgi localization of GOLPH2 (GP73/GOLM1) is determined by the transmembrane and cytoplamic sequences. PLoS One. 6:e282072011. View Article : Google Scholar : PubMed/NCBI

46 

Arun a and Li LM: Overexpression of golgi membrane protein 1 promotes non-small-cell carcinoma aggressiveness by regulating the matrix metallopeptidase 13. Am J Cancer Res. 8:551–565. 2018.PubMed/NCBI

47 

McIntyre TM, Prescott SM and Stafforini DM: The emerging roles of PAF acetylhydrolase. J Lipid Res. (Suppl):50:S255–S259. 2009. View Article : Google Scholar : PubMed/NCBI

48 

Bonin F, Ryan SD, Migahed L, Mo F, Lallier J, Franks DJ, Arai H and Bennett SAL: Anti-apoptotic actions of the platelet-activating factor acetylhydrolase I alpha2 catalytic subunit. J Biol Chem. 279:52425–52436. 2004. View Article : Google Scholar : PubMed/NCBI

49 

Mulvihill MM, Benjamin DI, Ji X, Le Scolan E, Louie SM, Shieh A, Green M, Narasimhalu T, Morris PJ, Luo K and Nomura DK: Metabolic profiling reveals PAFAH1B3 as a critical driver of breast cancer pathogenicity. Chem Biol. 21:831–840. 2014. View Article : Google Scholar : PubMed/NCBI

Related Articles

  • Abstract
  • View
  • Download
  • Twitter
Copy and paste a formatted citation
Spandidos Publications style
Yu DH, Huang JY, Liu XP, Ruan XL, Chen C, Hu WD and Li S: Effects of hub genes on the clinicopathological and prognostic features of lung adenocarcinoma. Oncol Lett 19: 1203-1214, 2020.
APA
Yu, D., Huang, J., Liu, X., Ruan, X., Chen, C., Hu, W., & Li, S. (2020). Effects of hub genes on the clinicopathological and prognostic features of lung adenocarcinoma. Oncology Letters, 19, 1203-1214. https://doi.org/10.3892/ol.2019.11193
MLA
Yu, D., Huang, J., Liu, X., Ruan, X., Chen, C., Hu, W., Li, S."Effects of hub genes on the clinicopathological and prognostic features of lung adenocarcinoma". Oncology Letters 19.2 (2020): 1203-1214.
Chicago
Yu, D., Huang, J., Liu, X., Ruan, X., Chen, C., Hu, W., Li, S."Effects of hub genes on the clinicopathological and prognostic features of lung adenocarcinoma". Oncology Letters 19, no. 2 (2020): 1203-1214. https://doi.org/10.3892/ol.2019.11193
Copy and paste a formatted citation
x
Spandidos Publications style
Yu DH, Huang JY, Liu XP, Ruan XL, Chen C, Hu WD and Li S: Effects of hub genes on the clinicopathological and prognostic features of lung adenocarcinoma. Oncol Lett 19: 1203-1214, 2020.
APA
Yu, D., Huang, J., Liu, X., Ruan, X., Chen, C., Hu, W., & Li, S. (2020). Effects of hub genes on the clinicopathological and prognostic features of lung adenocarcinoma. Oncology Letters, 19, 1203-1214. https://doi.org/10.3892/ol.2019.11193
MLA
Yu, D., Huang, J., Liu, X., Ruan, X., Chen, C., Hu, W., Li, S."Effects of hub genes on the clinicopathological and prognostic features of lung adenocarcinoma". Oncology Letters 19.2 (2020): 1203-1214.
Chicago
Yu, D., Huang, J., Liu, X., Ruan, X., Chen, C., Hu, W., Li, S."Effects of hub genes on the clinicopathological and prognostic features of lung adenocarcinoma". Oncology Letters 19, no. 2 (2020): 1203-1214. https://doi.org/10.3892/ol.2019.11193
Follow us
  • Twitter
  • LinkedIn
  • Facebook
About
  • Spandidos Publications
  • Careers
  • Cookie Policy
  • Privacy Policy
How can we help?
  • Help
  • Live Chat
  • Contact
  • Email to our Support Team