Spandidos Publications Logo
  • About
    • About Spandidos
    • Aims and Scopes
    • Abstracting and Indexing
    • Editorial Policies
    • Reprints and Permissions
    • Job Opportunities
    • Terms and Conditions
    • Contact
  • Journals
    • All Journals
    • Oncology Letters
      • Oncology Letters
      • Information for Authors
      • Editorial Policies
      • Editorial Board
      • Aims and Scope
      • Abstracting and Indexing
      • Bibliographic Information
      • Archive
    • International Journal of Oncology
      • International Journal of Oncology
      • Information for Authors
      • Editorial Policies
      • Editorial Board
      • Aims and Scope
      • Abstracting and Indexing
      • Bibliographic Information
      • Archive
    • Molecular and Clinical Oncology
      • Molecular and Clinical Oncology
      • Information for Authors
      • Editorial Policies
      • Editorial Board
      • Aims and Scope
      • Abstracting and Indexing
      • Bibliographic Information
      • Archive
    • Experimental and Therapeutic Medicine
      • Experimental and Therapeutic Medicine
      • Information for Authors
      • Editorial Policies
      • Editorial Board
      • Aims and Scope
      • Abstracting and Indexing
      • Bibliographic Information
      • Archive
    • International Journal of Molecular Medicine
      • International Journal of Molecular Medicine
      • Information for Authors
      • Editorial Policies
      • Editorial Board
      • Aims and Scope
      • Abstracting and Indexing
      • Bibliographic Information
      • Archive
    • Biomedical Reports
      • Biomedical Reports
      • Information for Authors
      • Editorial Policies
      • Editorial Board
      • Aims and Scope
      • Abstracting and Indexing
      • Bibliographic Information
      • Archive
    • Oncology Reports
      • Oncology Reports
      • Information for Authors
      • Editorial Policies
      • Editorial Board
      • Aims and Scope
      • Abstracting and Indexing
      • Bibliographic Information
      • Archive
    • Molecular Medicine Reports
      • Molecular Medicine Reports
      • Information for Authors
      • Editorial Policies
      • Editorial Board
      • Aims and Scope
      • Abstracting and Indexing
      • Bibliographic Information
      • Archive
    • World Academy of Sciences Journal
      • World Academy of Sciences Journal
      • Information for Authors
      • Editorial Policies
      • Editorial Board
      • Aims and Scope
      • Abstracting and Indexing
      • Bibliographic Information
      • Archive
    • International Journal of Functional Nutrition
      • International Journal of Functional Nutrition
      • Information for Authors
      • Editorial Policies
      • Editorial Board
      • Aims and Scope
      • Abstracting and Indexing
      • Bibliographic Information
      • Archive
    • International Journal of Epigenetics
      • International Journal of Epigenetics
      • Information for Authors
      • Editorial Policies
      • Editorial Board
      • Aims and Scope
      • Abstracting and Indexing
      • Bibliographic Information
      • Archive
    • Medicine International
      • Medicine International
      • Information for Authors
      • Editorial Policies
      • Editorial Board
      • Aims and Scope
      • Abstracting and Indexing
      • Bibliographic Information
      • Archive
  • Articles
  • Information
    • Information for Authors
    • Information for Reviewers
    • Information for Librarians
    • Information for Advertisers
    • Conferences
  • Language Editing
Spandidos Publications Logo
  • About
    • About Spandidos
    • Aims and Scopes
    • Abstracting and Indexing
    • Editorial Policies
    • Reprints and Permissions
    • Job Opportunities
    • Terms and Conditions
    • Contact
  • Journals
    • All Journals
    • Biomedical Reports
      • Information for Authors
      • Editorial Policies
      • Editorial Board
      • Aims and Scope
      • Abstracting and Indexing
      • Bibliographic Information
      • Archive
    • Experimental and Therapeutic Medicine
      • Information for Authors
      • Editorial Policies
      • Editorial Board
      • Aims and Scope
      • Abstracting and Indexing
      • Bibliographic Information
      • Archive
    • International Journal of Epigenetics
      • Information for Authors
      • Editorial Policies
      • Editorial Board
      • Aims and Scope
      • Abstracting and Indexing
      • Bibliographic Information
      • Archive
    • International Journal of Functional Nutrition
      • Information for Authors
      • Editorial Policies
      • Editorial Board
      • Aims and Scope
      • Abstracting and Indexing
      • Bibliographic Information
      • Archive
    • International Journal of Molecular Medicine
      • Information for Authors
      • Editorial Policies
      • Editorial Board
      • Aims and Scope
      • Abstracting and Indexing
      • Bibliographic Information
      • Archive
    • International Journal of Oncology
      • Information for Authors
      • Editorial Policies
      • Editorial Board
      • Aims and Scope
      • Abstracting and Indexing
      • Bibliographic Information
      • Archive
    • Medicine International
      • Information for Authors
      • Editorial Policies
      • Editorial Board
      • Aims and Scope
      • Abstracting and Indexing
      • Bibliographic Information
      • Archive
    • Molecular and Clinical Oncology
      • Information for Authors
      • Editorial Policies
      • Editorial Board
      • Aims and Scope
      • Abstracting and Indexing
      • Bibliographic Information
      • Archive
    • Molecular Medicine Reports
      • Information for Authors
      • Editorial Policies
      • Editorial Board
      • Aims and Scope
      • Abstracting and Indexing
      • Bibliographic Information
      • Archive
    • Oncology Letters
      • Information for Authors
      • Editorial Policies
      • Editorial Board
      • Aims and Scope
      • Abstracting and Indexing
      • Bibliographic Information
      • Archive
    • Oncology Reports
      • Information for Authors
      • Editorial Policies
      • Editorial Board
      • Aims and Scope
      • Abstracting and Indexing
      • Bibliographic Information
      • Archive
    • World Academy of Sciences Journal
      • Information for Authors
      • Editorial Policies
      • Editorial Board
      • Aims and Scope
      • Abstracting and Indexing
      • Bibliographic Information
      • Archive
  • Articles
  • Information
    • For Authors
    • For Reviewers
    • For Librarians
    • For Advertisers
    • Conferences
  • Language Editing
Login Register Submit
  • This site uses cookies
  • You can change your cookie settings at any time by following the instructions in our Cookie Policy. To find out more, you may read our Privacy Policy.

    I agree
Search articles by DOI, keyword, author or affiliation
Search
Advanced Search
presentation
Oncology Letters
Join Editorial Board Propose a Special Issue
Print ISSN: 1792-1074 Online ISSN: 1792-1082
Journal Cover
August-2020 Volume 20 Issue 2

Full Size Image

Sign up for eToc alerts
Recommend to Library

Journals

International Journal of Molecular Medicine

International Journal of Molecular Medicine

International Journal of Molecular Medicine is an international journal devoted to molecular mechanisms of human disease.

International Journal of Oncology

International Journal of Oncology

International Journal of Oncology is an international journal devoted to oncology research and cancer treatment.

Molecular Medicine Reports

Molecular Medicine Reports

Covers molecular medicine topics such as pharmacology, pathology, genetics, neuroscience, infectious diseases, molecular cardiology, and molecular surgery.

Oncology Reports

Oncology Reports

Oncology Reports is an international journal devoted to fundamental and applied research in Oncology.

Experimental and Therapeutic Medicine

Experimental and Therapeutic Medicine

Experimental and Therapeutic Medicine is an international journal devoted to laboratory and clinical medicine.

Oncology Letters

Oncology Letters

Oncology Letters is an international journal devoted to Experimental and Clinical Oncology.

Biomedical Reports

Biomedical Reports

Explores a wide range of biological and medical fields, including pharmacology, genetics, microbiology, neuroscience, and molecular cardiology.

Molecular and Clinical Oncology

Molecular and Clinical Oncology

International journal addressing all aspects of oncology research, from tumorigenesis and oncogenes to chemotherapy and metastasis.

World Academy of Sciences Journal

World Academy of Sciences Journal

Multidisciplinary open-access journal spanning biochemistry, genetics, neuroscience, environmental health, and synthetic biology.

International Journal of Functional Nutrition

International Journal of Functional Nutrition

Open-access journal combining biochemistry, pharmacology, immunology, and genetics to advance health through functional nutrition.

International Journal of Epigenetics

International Journal of Epigenetics

Publishes open-access research on using epigenetics to advance understanding and treatment of human disease.

Medicine International

Medicine International

An International Open Access Journal Devoted to General Medicine.

Journal Cover
August-2020 Volume 20 Issue 2

Full Size Image

Sign up for eToc alerts
Recommend to Library

  • Article
  • Citations
    • Cite This Article
    • Download Citation
    • Create Citation Alert
    • Remove Citation Alert
    • Cited By
  • Similar Articles
    • Related Articles (in Spandidos Publications)
    • Similar Articles (Google Scholar)
    • Similar Articles (PubMed)
  • Download PDF
  • Download XML
  • View XML
Article Open Access

Serum microRNA‑592 serves as a novel potential biomarker for early diagnosis of colorectal cancer

  • Authors:
    • Zhenguo Pan
    • Lin Miao
  • View Affiliations / Copyright

    Affiliations: Department of Gastroenterology, Institute of Digestive Endoscopy and Medical Center for Digestive Diseases, Second Affiliated Hospital of Nanjing Medical University, Nanjing, Jiangsu 210011, P.R. China
    Copyright: © Pan et al. This is an open access article distributed under the terms of Creative Commons Attribution License.
  • Pages: 1119-1126
    |
    Published online on: May 28, 2020
       https://doi.org/10.3892/ol.2020.11682
  • Expand metrics +
Metrics: Total Views: 0 (Spandidos Publications: | PMC Statistics: )
Metrics: Total PDF Downloads: 0 (Spandidos Publications: | PMC Statistics: )
Cited By (CrossRef): 0 citations Loading Articles...

This article is mentioned in:



Abstract

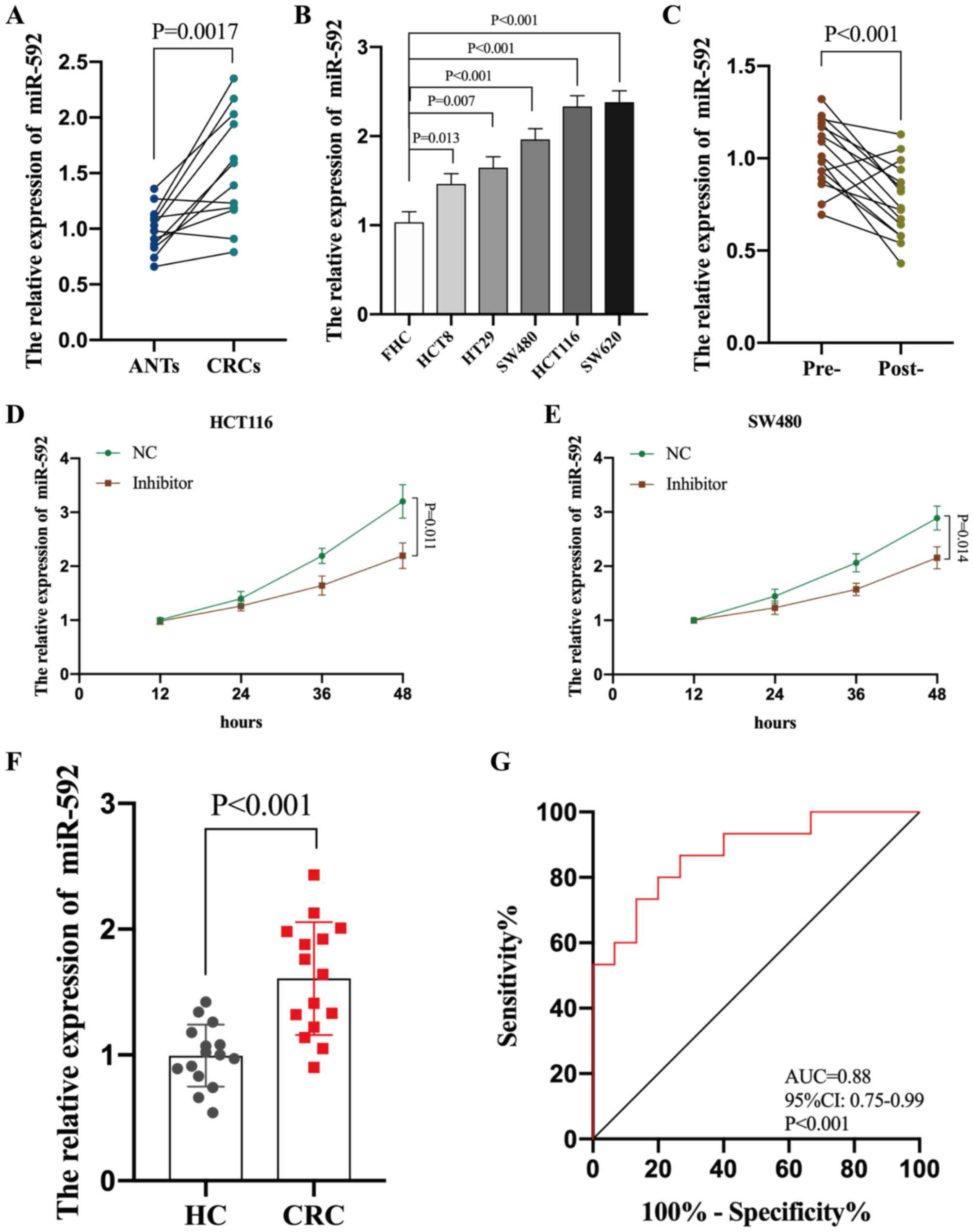
Colorectal cancer (CRC) is the second leading cause of cancer‑associated mortality worldwide. Currently, available diagnostic biomarkers are neither sensitive nor specific. Thus, the present study aimed to identify novel circulating microRNAs (miRNAs) as biomarkers for the early diagnosis of CRC. All samples were provided by The Second Affiliated Hospital of Nanjing Medical University (Nanjing, China). Analysis of the GSE108153 and GSE55139 datasets, downloaded from the Gene Expression Omnibus (GEO) database was performed using the online tool, GEO2R. Reverse transcription‑quantitative PCR was performed to determine miR‑592 expression in CRC tissues, cells and serums of patients. Subsequently, the diagnostic value of serum miR‑592 was assessed via receiver operating characteristic (ROC) curve analysis. Both the assessment of clinical samples and bioinformatics analysis demonstrated that miR‑592 expression levels were significantly upregulated in the tissues and serum of patients with CRC, suggesting that elevated serum miR‑592 may be tumor‑derived. ROC analysis indicated that serum miR‑592 levels may differentiate patients with early stage CRC and advanced adenoma from healthy individuals, with area under the curve values of 0.801 and 0.747, respectively. Taken together, the results of the present study suggest that serum miR‑592 may be implicated as a potential biomarker for the early diagnosis of CRC.
View Figures

Figure 1

Figure 2

Figure 3

Figure 4

View References

1 

Bray F, Ferlay J, Soerjomataram I, Siegel RL, Torre LA and Jemal A: Global cancer statistics 2018: GLOBOCAN estimates of incidence and mortality worldwide for 36 cancers in 185 countries. CA Cancer J Clin. 68:394–424. 2018. View Article : Google Scholar : PubMed/NCBI

2 

Smith RA, von Eschenbach AC, Wender R, Levin B, Byers T, Rothenberger D, Brooks D, Creasman W, Cohen C, Runowicz C, et al: American Cancer Society guidelines for the early detection of cancer: Update of early detection guidelines for prostate, colorectal, and endometrial cancers. Also: Update 2001-testing for early lung cancer detection. CA Cancer J Clin. 51:38–75; quiz 77–80. 2001. View Article : Google Scholar : PubMed/NCBI

3 

Carpelan-Holmstrom M, Louhimo J, Stenman UH, Alfthan H, Jarvinen H and Haglund C: CEA, CA 242, CA 19-9, CA 72-4 and hCGbeta in the diagnosis of recurrent colorectal cancer. Tumour Biol. 25:228–234. 2004. View Article : Google Scholar : PubMed/NCBI

4 

Hassan C, Pickhardt PJ, Laghi A, Kim DH, Zullo A, Iafrate F, Di Giulio L and Morini S: Computed tomographic colonography to screen for colorectal cancer, extracolonic cancer, and aortic aneurysm: Model simulation with cost-effectiveness analysis. Arch Intern Med. 168:696–705. 2008. View Article : Google Scholar : PubMed/NCBI

5 

Liu X, Chen X, Zeng K, Xu M, He B, Pan Y, Sun H, Pan B, Xu X and Xu T: DNA-methylation-mediated silencing of miR-486-5p promotes colorectal cancer proliferation and migration through activation of PLAGL2/IGF2/β-catenin signal pathways. Cell Death Dis. 9:10372018. View Article : Google Scholar : PubMed/NCBI

6 

Han LC, Wang H, Niu FL, Yan JY and Cai HF: Effect miR-214-3p on proliferation and apoptosis of breast cancer cells by targeting survivin protein. Eur Rev Med Pharmacol Sci. 23:7469–7474. 2019.PubMed/NCBI

7 

Wei YQ, Jiao XL, Zhang SY, Xu Y, Li S and Kong BH: MiR-9-5p could promote angiogenesis and radiosensitivity in cervical cancer by targeting SOCS5. Eur Rev Med Pharmacol Sci. 23:7314–7326. 2019.PubMed/NCBI

8 

Wu HY, Wei Y and Pan SL: Down-regulation and clinical significance of miR-7-2-3p in papillary thyroid carcinoma with multiple detecting methods. IET Syst Biol. 13:225–233. 2019. View Article : Google Scholar : PubMed/NCBI

9 

An HJ, Park M, Kim J and Han YH: miR5191 functions as a tumor suppressor by targeting RPS6KB1 in colorectal cancer. Int J Oncol. Aug 30–2019.(Epub ahead of print). View Article : Google Scholar

10 

Mitchell PS, Parkin RK, Kroh EM, Fritz BR, Wyman SK, Pogosova-Agadjanyan EL, Peterson A, Noteboom J, O'Briant KC, Allen A, et al: Circulating microRNAs as stable blood-based markers for cancer detection. Proc Natl Acad Sci USA. 105:10513–10518. 2008. View Article : Google Scholar : PubMed/NCBI

11 

Tang Y, Zhao Y, Song X, Song X, Niu L and Xie L: Tumor-derived exosomal miRNA-320d as a biomarker for metastatic colorectal cancer. J Clin Lab Anal. 33:e230042019. View Article : Google Scholar : PubMed/NCBI

12 

Zhang Y, Sui J, Shen X, Li C, Yao W, Hong W, Peng H, Pu Y, Yin L and Liang G: Differential expression profiles of microRNAs as potential biomarkers for the early diagnosis of lung cancer. Oncol Rep. 37:3543–3553. 2017. View Article : Google Scholar : PubMed/NCBI

13 

Liu X, Xu T, Hu X, Chen X, Zeng K, Sun L and Wang S: Elevated circulating miR-182 acts as a diagnostic biomarker for early colorectal cancer. Cancer Manag Res. 10:857–865. 2018. View Article : Google Scholar : PubMed/NCBI

14 

Usuba W, Urabe F, Yamamoto Y, Matsuzaki J, Sasaki H, Ichikawa M, Takizawa S, Aoki Y, Niida S, Kato K, et al: Circulating miRNA panels for specific and early detection in bladder cancer. Cancer Sci. 110:408–419. 2019.PubMed/NCBI

15 

Abu-Duhier FM, Javid J, Sughayer MA, Mir R, Albalawi T and Alauddin MS: Clinical significance of circulatory miRNA-21 as an efficient non-invasive biomarker for the screening of lung cancer patients. Asian Pac J Cancer Prev. 19:2607–2611. 2018.PubMed/NCBI

16 

Imaoka H, Toiyama Y, Fujikawa H, Hiro J, Saigusa S, Tanaka K, Inoue Y, Mohri Y, Mori T, Kato T, et al: Circulating microRNA-1290 as a novel diagnostic and prognostic biomarker in human colorectal cancer. Ann Oncol. 27:1879–1886. 2016. View Article : Google Scholar : PubMed/NCBI

17 

Lu JH, Zuo ZX, Wang W, Zhao Q, Qiu MZ, Luo HY, Chen ZH, Mo HY, Wang F, Yang DD, et al: A two-microRNA-based signature predicts first-line chemotherapy outcomes in advanced colorectal cancer patients. Cell Death Discov. 4:1162018. View Article : Google Scholar : PubMed/NCBI

18 

Nonaka R, Nishimura J, Kagawa Y, Osawa H, Hasegawa J, Murata K, Okamura S, Ota H, Uemura M, Hata T, et al: Circulating miR-199a-3p as a novel serum biomarker for colorectal cancer. Oncol Rep. 32:2354–2358. 2014. View Article : Google Scholar : PubMed/NCBI

19 

Ho AS, Kim S, Tighiouart M, Gudino C, Mita A, Scher KS, Laury A, Prasad R, Shiao SL, Ali N, et al: Association of quantitative metastatic lymph node burden with survival in hypopharyngeal and laryngeal cancer. JAMA Oncol. 4:985–989. 2018. View Article : Google Scholar : PubMed/NCBI

20 

Livak KJ and Schmittgen TD: Analysis of relative gene expression data using real-time quantitative PCR and the 2(-Delta Delta C(T)) method. Methods. 25:402–408. 2001. View Article : Google Scholar : PubMed/NCBI

21 

Zou X, Li M, Huang Z, Zhou X, Liu Q, Xia T and Zhu W: Circulating miR-532-502 cluster derived from chromosome X as biomarkers for diagnosis of breast cancer. Gene. 722:1441042020. View Article : Google Scholar : PubMed/NCBI

22 

D'Antona P, Cattoni M, Dominioni L, Poli A, Moretti F, Cinquetti R, Gini E, Daffre E, Noonan DM, Imperatori A, et al: Serum miR-223: A validated biomarker for detection of early-stage non-small cell lung cancer. Cancer Epidemiol Biomarkers Prev. 28:1926–1933. 2019. View Article : Google Scholar : PubMed/NCBI

23 

Cui Q: Significance of miR-27a and miR-31 in early diagnosis and prognosis of colorectal cancer. Oncol Lett. 18:3092–3096. 2019.PubMed/NCBI

24 

Smith RA, Andrews KS, Brooks D, Fedewa SA, Manassaram-Baptiste D, Saslow D, Brawley OW and Wender RC: Cancer screening in the United States, 2017: A review of current American Cancer Society guidelines and current issues in cancer screening. CA Cancer J Clin. 67:100–121. 2017. View Article : Google Scholar : PubMed/NCBI

25 

Zhang J, Raju GS, Chang DW, Lin SH, Chen Z and Wu X: Global and targeted circulating microRNA profiling of colorectal adenoma and colorectal cancer. Cancer. 124:785–796. 2018. View Article : Google Scholar : PubMed/NCBI

26 

Hou W, Zhang H, Bai X, Liu X, Yu Y, Song L and Du Y: Suppressive role of miR-592 in breast cancer by repressing TGF-β2. Oncol Rep. 38:3447–3454. 2017.PubMed/NCBI

27 

He Y, Ge Y, Jiang M, Zhou J, Luo D, Fan H, Shi L, Lin L and Yang L: MiR-592 promotes gastric cancer proliferation, migration, and invasion through the PI3K/AKT and MAPK/ERK signaling pathways by targeting spry2. Cell Physiol Biochem. 47:1465–1481. 2018. View Article : Google Scholar : PubMed/NCBI

28 

Li Z, Li B, Niu L and Ge L: miR-592 functions as a tumor suppressor in human non-small cell lung cancer by targeting SOX9. Oncol Rep. 37:297–304. 2017. View Article : Google Scholar : PubMed/NCBI

29 

Gao S, Chen J, Wang Y, Zhong Y, Dai Q, Wang Q and Tu J: MiR-592 suppresses the development of glioma by regulating Rho-associated protein kinase. Neuroreport. 29:1391–1399. 2018. View Article : Google Scholar : PubMed/NCBI

30 

Fu Q, Du Y, Yang C, Zhang D, Zhang N, Liu X, Cho WC and Yang Y: An oncogenic role of miR-592 in tumorigenesis of human colorectal cancer by targeting Forkhead Box O3A (FoxO3A). Expert Opin Ther Targets. 20:771–782. 2016. View Article : Google Scholar : PubMed/NCBI

31 

Liu M, Zhi Q, Wang W, Zhang Q, Fang T and Ma Q: Up-regulation of miR-592 correlates with tumor progression and poor prognosis in patients with colorectal cancer. Biomed Pharmacother. 69:214–220. 2015. View Article : Google Scholar : PubMed/NCBI

32 

Carpelan-Holmstrom M, Louhimo J, Stenman UH, Alfthan H and Haglund C: CEA, CA 19-9 and CA 72-4 improve the diagnostic accuracy in gastrointestinal cancers. Anticancer Res. 22:2311–2316. 2002.PubMed/NCBI

33 

Sun L, Liu X, Pan B, Hu X, Zhu Y, Su Y, Guo Z, Zhang G, Xu M, Xu X, et al: Serum exosomal miR-122 as a potential diagnostic and prognostic biomarker of colorectal cancer with liver metastasis. J Cancer. 11:630–637. 2020. View Article : Google Scholar : PubMed/NCBI

34 

Zeng Z, Li Y, Pan Y, Lan X, Song F, Sun J, Zhou K, Liu X, Ren X, Wang F, et al: Cancer-derived exosomal miR-25-3p promotes pre-metastatic niche formation by inducing vascular permeability and angiogenesis. Nat Commun. 9:53952018. View Article : Google Scholar : PubMed/NCBI

35 

Wu B, Su S, Patil DP, Liu H, Gan J, Jaffrey SR and Ma J: Molecular basis for the specific and multivariant recognitions of RNA substrates by human hnRNP A2/B1. Nat Commun. 9:4202018. View Article : Google Scholar : PubMed/NCBI

Related Articles

  • Abstract
  • View
  • Download
  • Twitter
Copy and paste a formatted citation
Spandidos Publications style
Pan Z and Miao L: Serum microRNA‑592 serves as a novel potential biomarker for early diagnosis of colorectal cancer. Oncol Lett 20: 1119-1126, 2020.
APA
Pan, Z., & Miao, L. (2020). Serum microRNA‑592 serves as a novel potential biomarker for early diagnosis of colorectal cancer. Oncology Letters, 20, 1119-1126. https://doi.org/10.3892/ol.2020.11682
MLA
Pan, Z., Miao, L."Serum microRNA‑592 serves as a novel potential biomarker for early diagnosis of colorectal cancer". Oncology Letters 20.2 (2020): 1119-1126.
Chicago
Pan, Z., Miao, L."Serum microRNA‑592 serves as a novel potential biomarker for early diagnosis of colorectal cancer". Oncology Letters 20, no. 2 (2020): 1119-1126. https://doi.org/10.3892/ol.2020.11682
Copy and paste a formatted citation
x
Spandidos Publications style
Pan Z and Miao L: Serum microRNA‑592 serves as a novel potential biomarker for early diagnosis of colorectal cancer. Oncol Lett 20: 1119-1126, 2020.
APA
Pan, Z., & Miao, L. (2020). Serum microRNA‑592 serves as a novel potential biomarker for early diagnosis of colorectal cancer. Oncology Letters, 20, 1119-1126. https://doi.org/10.3892/ol.2020.11682
MLA
Pan, Z., Miao, L."Serum microRNA‑592 serves as a novel potential biomarker for early diagnosis of colorectal cancer". Oncology Letters 20.2 (2020): 1119-1126.
Chicago
Pan, Z., Miao, L."Serum microRNA‑592 serves as a novel potential biomarker for early diagnosis of colorectal cancer". Oncology Letters 20, no. 2 (2020): 1119-1126. https://doi.org/10.3892/ol.2020.11682
Follow us
  • Twitter
  • LinkedIn
  • Facebook
About
  • Spandidos Publications
  • Careers
  • Cookie Policy
  • Privacy Policy
How can we help?
  • Help
  • Live Chat
  • Contact
  • Email to our Support Team