Spandidos Publications Logo
  • About
    • About Spandidos
    • Aims and Scopes
    • Abstracting and Indexing
    • Editorial Policies
    • Reprints and Permissions
    • Job Opportunities
    • Terms and Conditions
    • Contact
  • Journals
    • All Journals
    • Oncology Letters
      • Oncology Letters
      • Information for Authors
      • Editorial Policies
      • Editorial Board
      • Aims and Scope
      • Abstracting and Indexing
      • Bibliographic Information
      • Archive
    • International Journal of Oncology
      • International Journal of Oncology
      • Information for Authors
      • Editorial Policies
      • Editorial Board
      • Aims and Scope
      • Abstracting and Indexing
      • Bibliographic Information
      • Archive
    • Molecular and Clinical Oncology
      • Molecular and Clinical Oncology
      • Information for Authors
      • Editorial Policies
      • Editorial Board
      • Aims and Scope
      • Abstracting and Indexing
      • Bibliographic Information
      • Archive
    • Experimental and Therapeutic Medicine
      • Experimental and Therapeutic Medicine
      • Information for Authors
      • Editorial Policies
      • Editorial Board
      • Aims and Scope
      • Abstracting and Indexing
      • Bibliographic Information
      • Archive
    • International Journal of Molecular Medicine
      • International Journal of Molecular Medicine
      • Information for Authors
      • Editorial Policies
      • Editorial Board
      • Aims and Scope
      • Abstracting and Indexing
      • Bibliographic Information
      • Archive
    • Biomedical Reports
      • Biomedical Reports
      • Information for Authors
      • Editorial Policies
      • Editorial Board
      • Aims and Scope
      • Abstracting and Indexing
      • Bibliographic Information
      • Archive
    • Oncology Reports
      • Oncology Reports
      • Information for Authors
      • Editorial Policies
      • Editorial Board
      • Aims and Scope
      • Abstracting and Indexing
      • Bibliographic Information
      • Archive
    • Molecular Medicine Reports
      • Molecular Medicine Reports
      • Information for Authors
      • Editorial Policies
      • Editorial Board
      • Aims and Scope
      • Abstracting and Indexing
      • Bibliographic Information
      • Archive
    • World Academy of Sciences Journal
      • World Academy of Sciences Journal
      • Information for Authors
      • Editorial Policies
      • Editorial Board
      • Aims and Scope
      • Abstracting and Indexing
      • Bibliographic Information
      • Archive
    • International Journal of Functional Nutrition
      • International Journal of Functional Nutrition
      • Information for Authors
      • Editorial Policies
      • Editorial Board
      • Aims and Scope
      • Abstracting and Indexing
      • Bibliographic Information
      • Archive
    • International Journal of Epigenetics
      • International Journal of Epigenetics
      • Information for Authors
      • Editorial Policies
      • Editorial Board
      • Aims and Scope
      • Abstracting and Indexing
      • Bibliographic Information
      • Archive
    • Medicine International
      • Medicine International
      • Information for Authors
      • Editorial Policies
      • Editorial Board
      • Aims and Scope
      • Abstracting and Indexing
      • Bibliographic Information
      • Archive
  • Articles
  • Information
    • Information for Authors
    • Information for Reviewers
    • Information for Librarians
    • Information for Advertisers
    • Conferences
  • Language Editing
Spandidos Publications Logo
  • About
    • About Spandidos
    • Aims and Scopes
    • Abstracting and Indexing
    • Editorial Policies
    • Reprints and Permissions
    • Job Opportunities
    • Terms and Conditions
    • Contact
  • Journals
    • All Journals
    • Biomedical Reports
      • Information for Authors
      • Editorial Policies
      • Editorial Board
      • Aims and Scope
      • Abstracting and Indexing
      • Bibliographic Information
      • Archive
    • Experimental and Therapeutic Medicine
      • Information for Authors
      • Editorial Policies
      • Editorial Board
      • Aims and Scope
      • Abstracting and Indexing
      • Bibliographic Information
      • Archive
    • International Journal of Epigenetics
      • Information for Authors
      • Editorial Policies
      • Editorial Board
      • Aims and Scope
      • Abstracting and Indexing
      • Bibliographic Information
      • Archive
    • International Journal of Functional Nutrition
      • Information for Authors
      • Editorial Policies
      • Editorial Board
      • Aims and Scope
      • Abstracting and Indexing
      • Bibliographic Information
      • Archive
    • International Journal of Molecular Medicine
      • Information for Authors
      • Editorial Policies
      • Editorial Board
      • Aims and Scope
      • Abstracting and Indexing
      • Bibliographic Information
      • Archive
    • International Journal of Oncology
      • Information for Authors
      • Editorial Policies
      • Editorial Board
      • Aims and Scope
      • Abstracting and Indexing
      • Bibliographic Information
      • Archive
    • Medicine International
      • Information for Authors
      • Editorial Policies
      • Editorial Board
      • Aims and Scope
      • Abstracting and Indexing
      • Bibliographic Information
      • Archive
    • Molecular and Clinical Oncology
      • Information for Authors
      • Editorial Policies
      • Editorial Board
      • Aims and Scope
      • Abstracting and Indexing
      • Bibliographic Information
      • Archive
    • Molecular Medicine Reports
      • Information for Authors
      • Editorial Policies
      • Editorial Board
      • Aims and Scope
      • Abstracting and Indexing
      • Bibliographic Information
      • Archive
    • Oncology Letters
      • Information for Authors
      • Editorial Policies
      • Editorial Board
      • Aims and Scope
      • Abstracting and Indexing
      • Bibliographic Information
      • Archive
    • Oncology Reports
      • Information for Authors
      • Editorial Policies
      • Editorial Board
      • Aims and Scope
      • Abstracting and Indexing
      • Bibliographic Information
      • Archive
    • World Academy of Sciences Journal
      • Information for Authors
      • Editorial Policies
      • Editorial Board
      • Aims and Scope
      • Abstracting and Indexing
      • Bibliographic Information
      • Archive
  • Articles
  • Information
    • For Authors
    • For Reviewers
    • For Librarians
    • For Advertisers
    • Conferences
  • Language Editing
Login Register Submit
  • This site uses cookies
  • You can change your cookie settings at any time by following the instructions in our Cookie Policy. To find out more, you may read our Privacy Policy.

    I agree
Search articles by DOI, keyword, author or affiliation
Search
Advanced Search
presentation
Oncology Letters
Join Editorial Board Propose a Special Issue
Print ISSN: 1792-1074 Online ISSN: 1792-1082
Journal Cover
April-2021 Volume 21 Issue 4

Full Size Image

Sign up for eToc alerts
Recommend to Library

Journals

International Journal of Molecular Medicine

International Journal of Molecular Medicine

International Journal of Molecular Medicine is an international journal devoted to molecular mechanisms of human disease.

International Journal of Oncology

International Journal of Oncology

International Journal of Oncology is an international journal devoted to oncology research and cancer treatment.

Molecular Medicine Reports

Molecular Medicine Reports

Covers molecular medicine topics such as pharmacology, pathology, genetics, neuroscience, infectious diseases, molecular cardiology, and molecular surgery.

Oncology Reports

Oncology Reports

Oncology Reports is an international journal devoted to fundamental and applied research in Oncology.

Experimental and Therapeutic Medicine

Experimental and Therapeutic Medicine

Experimental and Therapeutic Medicine is an international journal devoted to laboratory and clinical medicine.

Oncology Letters

Oncology Letters

Oncology Letters is an international journal devoted to Experimental and Clinical Oncology.

Biomedical Reports

Biomedical Reports

Explores a wide range of biological and medical fields, including pharmacology, genetics, microbiology, neuroscience, and molecular cardiology.

Molecular and Clinical Oncology

Molecular and Clinical Oncology

International journal addressing all aspects of oncology research, from tumorigenesis and oncogenes to chemotherapy and metastasis.

World Academy of Sciences Journal

World Academy of Sciences Journal

Multidisciplinary open-access journal spanning biochemistry, genetics, neuroscience, environmental health, and synthetic biology.

International Journal of Functional Nutrition

International Journal of Functional Nutrition

Open-access journal combining biochemistry, pharmacology, immunology, and genetics to advance health through functional nutrition.

International Journal of Epigenetics

International Journal of Epigenetics

Publishes open-access research on using epigenetics to advance understanding and treatment of human disease.

Medicine International

Medicine International

An International Open Access Journal Devoted to General Medicine.

Journal Cover
April-2021 Volume 21 Issue 4

Full Size Image

Sign up for eToc alerts
Recommend to Library

  • Article
  • Citations
    • Cite This Article
    • Download Citation
    • Create Citation Alert
    • Remove Citation Alert
    • Cited By
  • Similar Articles
    • Related Articles (in Spandidos Publications)
    • Similar Articles (Google Scholar)
    • Similar Articles (PubMed)
  • Download PDF
  • Download XML
  • View XML
Article Open Access

Exosomal miR‑130a‑3p promotes the progression of differentiated thyroid cancer by targeting insulin‑like growth factor 1

Retraction in: /10.3892/ol.2023.14017
  • Authors:
    • Guang Yin
    • Wencheng Kong
    • Sixin Zheng
    • Yuqiang Shan
    • Jian Zhang
    • Rongchao Ying
    • Hao Wu
  • View Affiliations / Copyright

    Affiliations: Department of General Surgery, Affiliated Hangzhou First People's Hospital, Zhejiang University School of Medicine, Hangzhou, Zhejiang 310006, P.R. China
    Copyright: © Yin et al. This is an open access article distributed under the terms of Creative Commons Attribution License.
  • Article Number: 283
    |
    Published online on: February 12, 2021
       https://doi.org/10.3892/ol.2021.12544
  • Expand metrics +
Metrics: Total Views: 0 (Spandidos Publications: | PMC Statistics: )
Metrics: Total PDF Downloads: 0 (Spandidos Publications: | PMC Statistics: )
Cited By (CrossRef): 0 citations Loading Articles...

This article is mentioned in:



Abstract

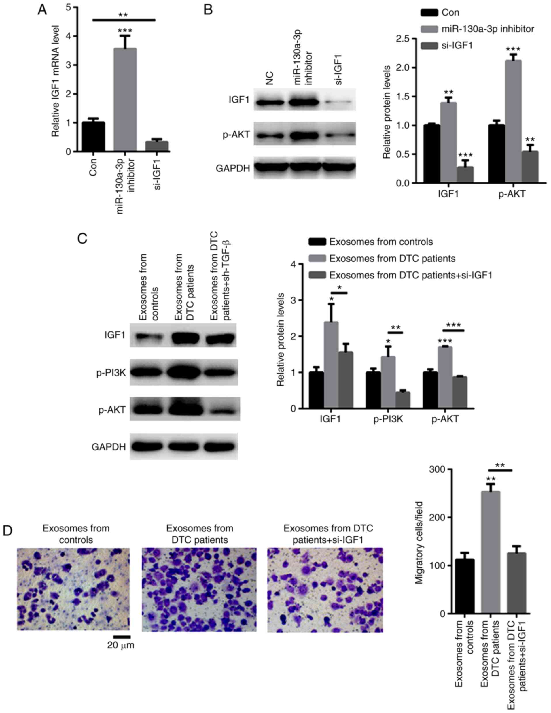
The aim of the present study was to determine the expression and diagnostic value of exosomal miR‑130a‑3p in the serum of patients with differentiated thyroid cancer (DTC). Exosomes were isolated from the serum of patients with DTC and were identified using transmission electron microscopy. A novel exosomal miRNA, miR‑130a‑3p, was found to be significantly decreased in the serum of patients with DTC compared with those with benign thyroid tumors and healthy controls. Further study revealed that exosomal miR‑130a‑3p was correlated with the malignant characteristics of DTC, including tumor diameter, lymph node metastasis (LNM) and higher TNM stage. Receiver operating characteristic curve analysis demonstrated that the area under the curve of exosomal miR‑130a‑3p was better compared with that of TgAb and Tg in patients with DTC. More importantly, the combined use of exosomal miR‑130a‑3p, TgAb and Tg significantly enhanced the sensitivity and specificity, indicating that exosomal miR‑130a‑3p is a sensitive biomarker for DTC. A dual luciferase reporter assay indicated that insulin‑like growth factor (IGF)‑1 was a target gene of miR‑130a‑3p. Pearson's correlation analysis revealed a negative correlation between serum IGF‑1 and serum exosomal miR‑130a‑3p levels. More importantly, exosomes from patients with DTC increased the expression of IGF‑1 and p‑PI3K/p‑AKT, but these effects were abolished by siRNA targeting IGF‑1 in TPC‑1 cells. Taken together, the findings of the present study indicated that reduced exosomal miR‑130a‑3p levels were associated with the risk of DTC and may be used as a biomarker for the diagnosis of DTC.
View Figures

Figure 1

Figure 2

Figure 3

Figure 4

Figure 5

View References

1 

Qiu ZL, Wei WJ, Sun ZK, Shen CT, Song HJ, Zhang XY, Zhang GQ, Chen XY and Luo QY: Circulating tumor cells correlate with clinicopathological features and outcomes in differentiated thyroid cancer. Cell Physiol Biochem. 48:718–730. 2018. View Article : Google Scholar : PubMed/NCBI

2 

Nickel B, Tan T, Cvejic E, Baade P, McLeod DSA, Pandeya N, Youl P, McCaffery K and Jordan S: Health-related quality of life after diagnosis and treatment of differentiated thyroid cancer and association with type of surgical treatment. JAMA Otolaryngol Head Neck Surg. 145:231–238. 2019. View Article : Google Scholar : PubMed/NCBI

3 

Albano D, Bertagna F, Bonacina M, Durmo R, Cerudelli E, Gazzilli M, Panarotto MB, Formenti AM, Mazziotti G, Giustina A and Giubbini R: Possible delayed diagnosis and treatment of metastatic differentiated thyroid cancer by adopting the 2015 ATA guidelines. Eur J Endocrinol. 179:143–151. 2018. View Article : Google Scholar : PubMed/NCBI

4 

Angell TE, Lechner MG, Smith AM, Martin SE, Groshen SG, Maceri DR, Singer PA and Epstein AL: Circulating myeloid-derived suppressor cells predict differentiated thyroid cancer diagnosis and extent. Thyroid. 26:381–389. 2016. View Article : Google Scholar : PubMed/NCBI

5 

Pitoia F, Jerkovich F, Smulever A, Brenta G, Bueno F and Cross G: Should age at diagnosis Be included as an additional variable in the risk of recurrence classification system in patients with differentiated thyroid cancer. Eur Thyroid J. 6:160–166. 2017. View Article : Google Scholar : PubMed/NCBI

6 

Wang J, Lv B, Su Y, Wang X, Bu J and Yao L: Exosome-mediated transfer of lncRNA HOTTIP promotes cisplatin resistance in gastric cancer cells by regulating HMGA1/miR-218 axis. Onco Targets Ther. 12:11325–11338. 2019. View Article : Google Scholar : PubMed/NCBI

7 

Soeda N, Iinuma H, Suzuki Y, Tsukahara D, Midorikawa H, Igarashi Y, Kumata Y, Horikawa M, Kiyokawa T, Fukagawa T and Fukushima R: Plasma exosome-encapsulated microRNA-21 and microRNA-92a are promising biomarkers for the prediction of peritoneal recurrence in patients with gastric cancer. Oncol Lett. 18:4467–4480. 2019.PubMed/NCBI

8 

Huang J, Shen M, Yan M, Cui Y, Gao Z and Meng X: Exosome-mediated transfer of miR-1290 promotes cell proliferation and invasion in gastric cancer via NKD1. Acta Biochim Biophys Sin (Shanghai). 51:900–907. 2019. View Article : Google Scholar : PubMed/NCBI

9 

Zhao K, Wang Z, Li X, Liu JL, Tian L and Chen JQ: Exosome-mediated transfer of CLIC1 contributes to the vincristine-resistance in gastric cancer. Mol Cell Biochem. 462:97–105. 2019. View Article : Google Scholar : PubMed/NCBI

10 

Jiang K, Li G, Chen W, Song L, Wei T, Li Z, Gong R, Lei J, Shi H and Zhu J: Plasma exosomal miR-146b-5p and miR-222-3p are potential biomarkers for lymph node metastasis in papillary thyroid carcinomas. Onco Targets Ther. 13:1311–1319. 2020. View Article : Google Scholar : PubMed/NCBI

11 

Kong X, Zhang J, Li J, Shao J and Fang L: MiR-130a-3p inhibits migration and invasion by regulating RAB5B in human breast cancer stem cell-like cells. Biochem Biophys Res Commun. 501:486–493. 2018. View Article : Google Scholar : PubMed/NCBI

12 

Hu B, Zhang H, Wang Z, Zhang F, Wei H and Li L: LncRNA CCAT1/miR-130a-3p axis increases cisplatin resistance in non-small-cell lung cancer cell line by targeting SOX4. Cancer Biol Ther. 18:974–983. 2017. View Article : Google Scholar : PubMed/NCBI

13 

Lara OD, Wang Y, Asare A, Xu T, Chiu HS, Liu Y, Hu W, Sumazin P, Uppal S, Zhang L, et al: Pan-cancer clinical and molecular analysis of racial disparities. Cancer. 126:800–807. 2020. View Article : Google Scholar : PubMed/NCBI

14 

Livak KJ and Schmittgen TD: Analysis of relative gene expression data using real-time quantitative PCR and the 2(-Delta Delta C(T)) method. Methods. 25:402–408. 2001. View Article : Google Scholar : PubMed/NCBI

15 

Gholve C, Kumarasamy J, Damle A, Kulkarni S, Venkatesh M, Banerjee S and Rajan MGR: Comparison of serum thyroglobulin levels in differentiated thyroid cancer patients using In-house developed radioimmunoassay and immunoradiometric procedures. Indian J Clin Biochem. 34:465–471. 2019. View Article : Google Scholar : PubMed/NCBI

16 

Jo K and Lim DJ: Clinical implications of anti-thyroglobulin antibody measurement before surgery in thyroid cancer. Korean J Intern Med. 33:1050–1057. 2018. View Article : Google Scholar : PubMed/NCBI

17 

Du X, Liu Y, Zhao C, Fang J, Wang X and Wei L: Changes of serum 25(OH) D3 and IGF-1 levels in patients with thyroid nodules. BMC Endocr Disord. 19:482019. View Article : Google Scholar : PubMed/NCBI

18 

Abdullah MI, Junit SM, Ng KL, Jayapalan JJ, Karikalan B and Hashim OH: Papillary thyroid cancer: Genetic alterations and molecular biomarker investigations. Int J Med Sci. 16:450–460. 2019. View Article : Google Scholar : PubMed/NCBI

19 

Zhang K, Lv J, Peng X, Liu J, Li C, Li J, Yin N, Li H and Li Z: Down-regulation of DANCR acts as a potential biomarker for papillary thyroid cancer diagnosis. Biosci Rep. 39:BSR201816162019. View Article : Google Scholar : PubMed/NCBI

20 

Allin DM, Shaikh R, Carter P, Thway K, Sharabiani MTA, Gonzales-de-Castro D, O'Leary B, Garcia-Murillas I, Bhide S, Hubank M, et al: Circulating tumour DNA is a potential biomarker for disease progression and response to targeted therapy in advanced thyroid cancer. Eur J Cancer. 103:165–175. 2018. View Article : Google Scholar : PubMed/NCBI

21 

Yang H, Zhang H, Ge S, Ning T, Bai M, Li J, Li S, Sun W, Deng T, Zhang L, et al: Exosome-derived miR-130a activates angiogenesis in gastric cancer by targeting C-MYB in vascular endothelial cells. Mol Ther. 26:2466–2475. 2018. View Article : Google Scholar : PubMed/NCBI

22 

Zhang H, Deng T, Liu R, Bai M, Zhou L, Wang X, Li S, Wang X, Yang H, Li J, et al: Exosome-delivered EGFR regulates liver microenvironment to promote gastric cancer liver metastasis. Nat Commun. 8:150162017. View Article : Google Scholar : PubMed/NCBI

23 

Sundram FX, Sethi VK and Aw SE: Serum thyroglobulin (Tg) and thyroglobulin antibodies (TgAb) in thyroid cancer. Ann Acad Med Singap. 15:535–538. 1986.PubMed/NCBI

24 

Morbelli S, Ferrarazzo G, Pomposelli E, Pupo F, Pesce G, Calamia I, Fiz F, Clapasson A, Bauckneht M, Minuto M, et al: Relationship between circulating anti-thyroglobulin antibodies (TgAb) and tumor metabolism in patients with differentiated thyroid cancer (DTC): Prognostic implications. J Endocrinol Invest. 40:417–424. 2017. View Article : Google Scholar : PubMed/NCBI

25 

Giovanella L, Imperiali M, Verburg FA and Trimboli P: Early post-treatment risk stratification of differentiated thyroid cancer: Comparison of three high-sensitive Tg assays. Eur J Endocrinol. 178:75–82. 2018. View Article : Google Scholar : PubMed/NCBI

26 

de Meer SGA, Vorselaars WMCM, Kist JW, Stokkel MPM, de Keizer B, Valk GD, Borel Rinkes IHM and Vriens MR: Follow-up of patients with thyroglobulin-antibodies: Rising Tg-Ab trend is a risk factor for recurrence of differentiated thyroid cancer. Endocr Res. 42:302–310. 2017. View Article : Google Scholar : PubMed/NCBI

27 

Krajewska J, Jarzab M, Czarniecka A, Roskosz J, Kukulska A, Handkiewicz-Junak D, Puch Z, Wygoda Z, Paliczka-Cieślik E, Kropińska A, et al: Ongoing risk stratification for differentiated thyroid cancer (DTC)-stimulated serum thyroglobulin (Tg) before radioiodine (RAI) ablation, the most potent risk factor of cancer recurrence in M0 patients. Endokrynol Pol. 67:2–11. 2016. View Article : Google Scholar : PubMed/NCBI

28 

Pacini F, Agate L, Elisei R, Capezzone M, Ceccarelli C, Lippi F, Molinaro E and Pinchera A: Outcome of differentiated thyroid cancer with detectable serum Tg and negative diagnostic (131)I whole body scan: Comparison of patients treated with high (131)I activities versus untreated patients. J Clin Endocrinol Metab. 86:4092–4097. 2001. View Article : Google Scholar : PubMed/NCBI

29 

Kotsantis I, Economopoulou P, Psyrri A, Maratou E, Pectasides D, Gogas H, Kentepozidis N, Mountzios G, Dimitriadis G and Giannouli S: Prognostic significance of IGF-1 signalling pathway in patients with advanced non-small cell lung cancer. Anticancer Res. 39:4185–4190. 2019. View Article : Google Scholar : PubMed/NCBI

30 

Salazar-Gonzalez JA, Ruiz-Cruz AA, Bustos-Jaimes I and Moreno-Fierros L: Expression of breast cancer-related epitopes targeting the IGF-1 receptor in chimeric human parvovirus B19 virus-like particles. Mol Biotechnol. 61:742–753. 2019. View Article : Google Scholar : PubMed/NCBI

31 

Lawnicka H, Motylewska E, Borkowska M, Kuzdak K, Siejka A, Swietoslawski J, Stepien H and Stepien T: Elevated serum concentrations of IGF-1 and IGF-1R in patients with thyroid cancers. Biomed Pap Med Fac Univ Palacky Olomouc Czech Repub. 164:77–83. 2020. View Article : Google Scholar : PubMed/NCBI

32 

Wu F, Li F, Lin X, Xu F, Cui RR, Zhong JY, Zhu T, Shan SK, Liao XB, Yuan LQ and Mo ZH: Exosomes increased angiogenesis in papillary thyroid cancer microenvironment. Endocr Relat Cancer. 26:525–538. 2019. View Article : Google Scholar : PubMed/NCBI

33 

Samsonov R, Burdakov V, Shtam T, Radzhabovа Z, Vasilyev D, Tsyrlina E, Titov S, Ivanov M, Berstein L, Filatov M, et al: Plasma exosomal miR-21 and miR-181a differentiates follicular from papillary thyroid cancer. Tumour Biol. 37:12011–12021. 2016. View Article : Google Scholar : PubMed/NCBI

Related Articles

  • Abstract
  • View
  • Download
  • Twitter
Copy and paste a formatted citation
Spandidos Publications style
Yin G, Kong W, Zheng S, Shan Y, Zhang J, Ying R and Wu H: Exosomal miR‑130a‑3p promotes the progression of differentiated thyroid cancer by targeting insulin‑like growth factor 1 Retraction in /10.3892/ol.2023.14017. Oncol Lett 21: 283, 2021.
APA
Yin, G., Kong, W., Zheng, S., Shan, Y., Zhang, J., Ying, R., & Wu, H. (2021). Exosomal miR‑130a‑3p promotes the progression of differentiated thyroid cancer by targeting insulin‑like growth factor 1 Retraction in /10.3892/ol.2023.14017. Oncology Letters, 21, 283. https://doi.org/10.3892/ol.2021.12544
MLA
Yin, G., Kong, W., Zheng, S., Shan, Y., Zhang, J., Ying, R., Wu, H."Exosomal miR‑130a‑3p promotes the progression of differentiated thyroid cancer by targeting insulin‑like growth factor 1 Retraction in /10.3892/ol.2023.14017". Oncology Letters 21.4 (2021): 283.
Chicago
Yin, G., Kong, W., Zheng, S., Shan, Y., Zhang, J., Ying, R., Wu, H."Exosomal miR‑130a‑3p promotes the progression of differentiated thyroid cancer by targeting insulin‑like growth factor 1 Retraction in /10.3892/ol.2023.14017". Oncology Letters 21, no. 4 (2021): 283. https://doi.org/10.3892/ol.2021.12544
Copy and paste a formatted citation
x
Spandidos Publications style
Yin G, Kong W, Zheng S, Shan Y, Zhang J, Ying R and Wu H: Exosomal miR‑130a‑3p promotes the progression of differentiated thyroid cancer by targeting insulin‑like growth factor 1 Retraction in /10.3892/ol.2023.14017. Oncol Lett 21: 283, 2021.
APA
Yin, G., Kong, W., Zheng, S., Shan, Y., Zhang, J., Ying, R., & Wu, H. (2021). Exosomal miR‑130a‑3p promotes the progression of differentiated thyroid cancer by targeting insulin‑like growth factor 1 Retraction in /10.3892/ol.2023.14017. Oncology Letters, 21, 283. https://doi.org/10.3892/ol.2021.12544
MLA
Yin, G., Kong, W., Zheng, S., Shan, Y., Zhang, J., Ying, R., Wu, H."Exosomal miR‑130a‑3p promotes the progression of differentiated thyroid cancer by targeting insulin‑like growth factor 1 Retraction in /10.3892/ol.2023.14017". Oncology Letters 21.4 (2021): 283.
Chicago
Yin, G., Kong, W., Zheng, S., Shan, Y., Zhang, J., Ying, R., Wu, H."Exosomal miR‑130a‑3p promotes the progression of differentiated thyroid cancer by targeting insulin‑like growth factor 1 Retraction in /10.3892/ol.2023.14017". Oncology Letters 21, no. 4 (2021): 283. https://doi.org/10.3892/ol.2021.12544
Follow us
  • Twitter
  • LinkedIn
  • Facebook
About
  • Spandidos Publications
  • Careers
  • Cookie Policy
  • Privacy Policy
How can we help?
  • Help
  • Live Chat
  • Contact
  • Email to our Support Team