Spandidos Publications Logo
  • About
    • About Spandidos
    • Aims and Scopes
    • Abstracting and Indexing
    • Editorial Policies
    • Reprints and Permissions
    • Job Opportunities
    • Terms and Conditions
    • Contact
  • Journals
    • All Journals
    • Oncology Letters
      • Oncology Letters
      • Information for Authors
      • Editorial Policies
      • Editorial Board
      • Aims and Scope
      • Abstracting and Indexing
      • Bibliographic Information
      • Archive
    • International Journal of Oncology
      • International Journal of Oncology
      • Information for Authors
      • Editorial Policies
      • Editorial Board
      • Aims and Scope
      • Abstracting and Indexing
      • Bibliographic Information
      • Archive
    • Molecular and Clinical Oncology
      • Molecular and Clinical Oncology
      • Information for Authors
      • Editorial Policies
      • Editorial Board
      • Aims and Scope
      • Abstracting and Indexing
      • Bibliographic Information
      • Archive
    • Experimental and Therapeutic Medicine
      • Experimental and Therapeutic Medicine
      • Information for Authors
      • Editorial Policies
      • Editorial Board
      • Aims and Scope
      • Abstracting and Indexing
      • Bibliographic Information
      • Archive
    • International Journal of Molecular Medicine
      • International Journal of Molecular Medicine
      • Information for Authors
      • Editorial Policies
      • Editorial Board
      • Aims and Scope
      • Abstracting and Indexing
      • Bibliographic Information
      • Archive
    • Biomedical Reports
      • Biomedical Reports
      • Information for Authors
      • Editorial Policies
      • Editorial Board
      • Aims and Scope
      • Abstracting and Indexing
      • Bibliographic Information
      • Archive
    • Oncology Reports
      • Oncology Reports
      • Information for Authors
      • Editorial Policies
      • Editorial Board
      • Aims and Scope
      • Abstracting and Indexing
      • Bibliographic Information
      • Archive
    • Molecular Medicine Reports
      • Molecular Medicine Reports
      • Information for Authors
      • Editorial Policies
      • Editorial Board
      • Aims and Scope
      • Abstracting and Indexing
      • Bibliographic Information
      • Archive
    • World Academy of Sciences Journal
      • World Academy of Sciences Journal
      • Information for Authors
      • Editorial Policies
      • Editorial Board
      • Aims and Scope
      • Abstracting and Indexing
      • Bibliographic Information
      • Archive
    • International Journal of Functional Nutrition
      • International Journal of Functional Nutrition
      • Information for Authors
      • Editorial Policies
      • Editorial Board
      • Aims and Scope
      • Abstracting and Indexing
      • Bibliographic Information
      • Archive
    • International Journal of Epigenetics
      • International Journal of Epigenetics
      • Information for Authors
      • Editorial Policies
      • Editorial Board
      • Aims and Scope
      • Abstracting and Indexing
      • Bibliographic Information
      • Archive
    • Medicine International
      • Medicine International
      • Information for Authors
      • Editorial Policies
      • Editorial Board
      • Aims and Scope
      • Abstracting and Indexing
      • Bibliographic Information
      • Archive
  • Articles
  • Information
    • Information for Authors
    • Information for Reviewers
    • Information for Librarians
    • Information for Advertisers
    • Conferences
  • Language Editing
Spandidos Publications Logo
  • About
    • About Spandidos
    • Aims and Scopes
    • Abstracting and Indexing
    • Editorial Policies
    • Reprints and Permissions
    • Job Opportunities
    • Terms and Conditions
    • Contact
  • Journals
    • All Journals
    • Biomedical Reports
      • Information for Authors
      • Editorial Policies
      • Editorial Board
      • Aims and Scope
      • Abstracting and Indexing
      • Bibliographic Information
      • Archive
    • Experimental and Therapeutic Medicine
      • Information for Authors
      • Editorial Policies
      • Editorial Board
      • Aims and Scope
      • Abstracting and Indexing
      • Bibliographic Information
      • Archive
    • International Journal of Epigenetics
      • Information for Authors
      • Editorial Policies
      • Editorial Board
      • Aims and Scope
      • Abstracting and Indexing
      • Bibliographic Information
      • Archive
    • International Journal of Functional Nutrition
      • Information for Authors
      • Editorial Policies
      • Editorial Board
      • Aims and Scope
      • Abstracting and Indexing
      • Bibliographic Information
      • Archive
    • International Journal of Molecular Medicine
      • Information for Authors
      • Editorial Policies
      • Editorial Board
      • Aims and Scope
      • Abstracting and Indexing
      • Bibliographic Information
      • Archive
    • International Journal of Oncology
      • Information for Authors
      • Editorial Policies
      • Editorial Board
      • Aims and Scope
      • Abstracting and Indexing
      • Bibliographic Information
      • Archive
    • Medicine International
      • Information for Authors
      • Editorial Policies
      • Editorial Board
      • Aims and Scope
      • Abstracting and Indexing
      • Bibliographic Information
      • Archive
    • Molecular and Clinical Oncology
      • Information for Authors
      • Editorial Policies
      • Editorial Board
      • Aims and Scope
      • Abstracting and Indexing
      • Bibliographic Information
      • Archive
    • Molecular Medicine Reports
      • Information for Authors
      • Editorial Policies
      • Editorial Board
      • Aims and Scope
      • Abstracting and Indexing
      • Bibliographic Information
      • Archive
    • Oncology Letters
      • Information for Authors
      • Editorial Policies
      • Editorial Board
      • Aims and Scope
      • Abstracting and Indexing
      • Bibliographic Information
      • Archive
    • Oncology Reports
      • Information for Authors
      • Editorial Policies
      • Editorial Board
      • Aims and Scope
      • Abstracting and Indexing
      • Bibliographic Information
      • Archive
    • World Academy of Sciences Journal
      • Information for Authors
      • Editorial Policies
      • Editorial Board
      • Aims and Scope
      • Abstracting and Indexing
      • Bibliographic Information
      • Archive
  • Articles
  • Information
    • For Authors
    • For Reviewers
    • For Librarians
    • For Advertisers
    • Conferences
  • Language Editing
Login Register Submit
  • This site uses cookies
  • You can change your cookie settings at any time by following the instructions in our Cookie Policy. To find out more, you may read our Privacy Policy.

    I agree
Search articles by DOI, keyword, author or affiliation
Search
Advanced Search
presentation
Oncology Letters
Join Editorial Board Propose a Special Issue
Print ISSN: 1792-1074 Online ISSN: 1792-1082
Journal Cover
May-2021 Volume 21 Issue 5

Full Size Image

Sign up for eToc alerts
Recommend to Library

Journals

International Journal of Molecular Medicine

International Journal of Molecular Medicine

International Journal of Molecular Medicine is an international journal devoted to molecular mechanisms of human disease.

International Journal of Oncology

International Journal of Oncology

International Journal of Oncology is an international journal devoted to oncology research and cancer treatment.

Molecular Medicine Reports

Molecular Medicine Reports

Covers molecular medicine topics such as pharmacology, pathology, genetics, neuroscience, infectious diseases, molecular cardiology, and molecular surgery.

Oncology Reports

Oncology Reports

Oncology Reports is an international journal devoted to fundamental and applied research in Oncology.

Experimental and Therapeutic Medicine

Experimental and Therapeutic Medicine

Experimental and Therapeutic Medicine is an international journal devoted to laboratory and clinical medicine.

Oncology Letters

Oncology Letters

Oncology Letters is an international journal devoted to Experimental and Clinical Oncology.

Biomedical Reports

Biomedical Reports

Explores a wide range of biological and medical fields, including pharmacology, genetics, microbiology, neuroscience, and molecular cardiology.

Molecular and Clinical Oncology

Molecular and Clinical Oncology

International journal addressing all aspects of oncology research, from tumorigenesis and oncogenes to chemotherapy and metastasis.

World Academy of Sciences Journal

World Academy of Sciences Journal

Multidisciplinary open-access journal spanning biochemistry, genetics, neuroscience, environmental health, and synthetic biology.

International Journal of Functional Nutrition

International Journal of Functional Nutrition

Open-access journal combining biochemistry, pharmacology, immunology, and genetics to advance health through functional nutrition.

International Journal of Epigenetics

International Journal of Epigenetics

Publishes open-access research on using epigenetics to advance understanding and treatment of human disease.

Medicine International

Medicine International

An International Open Access Journal Devoted to General Medicine.

Journal Cover
May-2021 Volume 21 Issue 5

Full Size Image

Sign up for eToc alerts
Recommend to Library

  • Article
  • Citations
    • Cite This Article
    • Download Citation
    • Create Citation Alert
    • Remove Citation Alert
    • Cited By
  • Similar Articles
    • Related Articles (in Spandidos Publications)
    • Similar Articles (Google Scholar)
    • Similar Articles (PubMed)
  • Download PDF
  • Download XML
  • View XML

  • Supplementary Files
    • Supplementary_Data.pdf
Article Open Access

MicroRNA-125a-5p targets LIM kinase 1 to inhibit cisplatin resistance of cervical cancer cells

  • Authors:
    • Yongqian Xu
    • Yujie Zheng
    • Yan Duan
    • Lin Ma
    • Ping Nan
  • View Affiliations / Copyright

    Affiliations: Department of Obstetrics and Gynecology, Shengli Oilfield Central Hospital, Dongying, Shandong 257000, P.R. China
    Copyright: © Xu et al. This is an open access article distributed under the terms of Creative Commons Attribution License.
  • Article Number: 392
    |
    Published online on: March 18, 2021
       https://doi.org/10.3892/ol.2021.12653
  • Expand metrics +
Metrics: Total Views: 0 (Spandidos Publications: | PMC Statistics: )
Metrics: Total PDF Downloads: 0 (Spandidos Publications: | PMC Statistics: )
Cited By (CrossRef): 0 citations Loading Articles...

This article is mentioned in:



Abstract

Cervical cancer (CC), also known as invasive cervical carcinoma, is one of the most common gynecologic malignancies. The aim of the present study was to investigate the function of microRNA (miR)‑125a‑5p on CC progression and cisplatin (DDP) resistance. For this purpose, reverse transcription‑quantitative PCR (RT‑qPCR) was used to assess the expression of miR‑125a‑5p and LIMK1 in CC tissues, corresponding normal tissues and cells (human CC cell lines: C‑33A, CaSKi; human cervical epithelial cells: HUCEC). Cisplatin (DDP) resistant cervical cancer cell lines were established (C‑33A/DDP and CaSKi/DDP cell lines). RT‑qPCR results demonstrated that miR‑125a‑5p or LIM kinase 1 (LIMK1) expression was downregulated or upregulated in C‑33A/DDP and CaSKi/DDP cells, respectively. MTT assay, flow cytometry analysis and Western blotting were employed to detect the proliferation, apoptosis rate, IC50 of DDP and the expression of drug resistance‑related proteins (P‑glycoprotein and glutathione S‑transferase‑π). The targeting relationship between miR‑125a‑5p and LIMK1 was confirmed by the TargetScan database and dual‑luciferase reporter gene assay. In CC tissues and cell lines, compared with normal tissues or HUCEC, miR‑125a‑5p expression was downregulated and LIMK1 expression was upregulated. The transfection with miR‑125a‑5p mimics decreased the proliferation of CaSKi/DDP cells, increased the apoptosis rate, reduced the IC50 of DDP, and downregulated the expression of drug resistance‑related proteins; conversely, LIMK1 overexpression decreased the apoptosis rate, increased the IC50 of DDP, and upregulated the expression of drug resistance‑related proteins. The luciferase reporter gene assay demonstrated that miR‑125a‑5p targeted and negatively regulated LIMK1. miR‑125a‑5p could partially reverse the effect of LIMK1 on the proliferation, apoptosis, IC50 of DDP and the expressions of drug resistance‑related proteins. The findings of the present study indicated that miR‑125a‑5p sensitizes CC cells to DDP by targeting LIMK1, hence increasing the anticancer efficacy of cisplatin.

Introduction

Cervical carcinoma (CC) is one of the most common tumors among women in the world, and the incidence of which was ~7% in globally 2020 (1). In developed economies, the 5-year survival rate of patients with CC is >65%, whereas this proportion is <20% in developing countries (2). Chemotherapy is currently the main treatment for the patients suffering from advanced or recurrent CC (3). Cisplatin (DDP) is widely used in chemotherapy as it blocks DNA replication, inhibits cell cycle progression, induces apoptosis and hinders tumor growth (4). DDP has a prominent effect on CC treatments, DDP-based concurrent chemoradiotherapy is a standard treatment for locally advanced cervical cancer (3); irinotecan administered alone or in combination with DDP is useful in the treatment of recurrent cervical cancer (4). However, long-term use of DDP can lead to drug resistance in tumor cells, depriving patients of favorable therapeutic efficacy (5). Hence, methods that can lower the drug resistance of tumor cells are of great significance for improving the treatment of patients with CC.

MicroRNA (miRNA), a class of conservative non-coding RNA, widely exists in eukaryotic cells and participates in biological processes, such as cell proliferation, differentiation and apoptosis, which are closely related to tumor progression and drug resistance of tumor cells (6–8). For instance, miR-296-5p enhances the drug resistance of pancreatic cancer cells leading to unfavorable prognosis in patients with pancreatic cancer (9). miR-21 is upregulated in DDP-resistant CC tissues and targets PTEN to promote drug resistance of CC (10). A study has demonstrated that miR-125a-5p reduces the resistance to imatinib in gastrointestinal stromal tumor (11). However, in CC cells, the function and mechanism of miR-125a-5p in regulating chemosensitivity remain unclear.

LIM kinase 1 (LIMK1) is a serine/threonine kinase belonging to the LIM kinase family that modulates actin polymerization through phosphorylation of the actin-binding factor cofilin 1, which subsequently modulates cell motility and cell cycle (12). Studies have reported that LIMK1 participates in the multidrug resistance of cancer (13,14). For instance, LIMK1 promotes the migration and the invasion of non-small cell lung cancer (NSCLC) cells and facilitates the resistance of NSCLC cells to DDP (14). However, in CC, the influence of LIMK1 on the resistance of cancer cells to DDP and its mechanism warrants further research.

The present study aimed to provide further insight on the effect of miR-125a-5p and LIMK1 on CC cell viability and apoptosis and validate the interaction between miR-125a-5p and LIMK1. The findings of the present study may have important implications for treatment of cisplatin resistance of CC.

Materials and methods

Ethics and sample collection

From April 2017 to April 2018, a total of 45 patients who had been diagnosed with CC were enrolled and the surgically resected tumor tissues and corresponding adjacent tissues (at least 5 cm from the tumor) were collected form the Department of Pathology of Shengli Oilfield Central Hospital (Dongying, China). All the resected tissues were immediately placed in liquid nitrogen and stored in a cryogenic chamber at −80°C. All of the patients were diagnosed via biopsy and received radical hysterectomy for cervical cancer and did not receive any neoadjuvant radiation, neoadjuvant chemotherapy, or immunotherapy. The patients age range was 28–65 years (mean age, 46.5 years, median values, 44 years). The present study was given approval by the Medical Ethics Committee of Shengli Oilfield Central Hospital (Dongying, China) (approval no. 2016-05). All patients provided written informed consent prior to surgery.

Cell culture

Human CC cell lines (C-33A, CaSKi) and human cervical epithelial cells (HUCEC) were purchased from the China Infrastructure of Cell Line Resources, Institute of Basic Medical Sciences, Chinese Academy of Medical Sciences. The DDP resistant C-33A/DDP and CaSKi/DDP cell lines were established by treating C-33A and CaSKi cells with increasing DDP concentration. The concentration of cisplatin was increased gradually in the medium of C-33A and CaSKi cells from 0.10, 0.50, 1.00, 1.25 to 2.50 µg/ml. After 2 weeks of culture, the cell morphology was observed. Subsequently, a high concentration of cisplatin, 2.50 5.00 and 10.00 µg/ml was applied to C-33A and CaSKi cells. Following this method, C-33A and CaSKi cells were continuously cultured for 6 months. Finally, C-33A/DDP and CaSKi/DDP cells were cultured in medium supplemented with 10.00 µg/ml cisplatin to maintain the phenotype of cisplatin resistance. All of the cell lines mentioned above were maintained in Dulbecco's modified Eagle's medium (DMEM; HyClone; Cytiva) containing 10% fetal bovine serum (FBS; Hyclone, Cytiva) 100 U/l penicillin and 100 mg/l streptomycin (both from Thermo Fisher Scientific Inc.) at 37°C in 5% CO2. Medium was changed every 2 days and subculture was carried out when the cells reached ~85% confluence.

Cell transfection

Over-expressing-LIMK1 plasmid (LIMK1-OE), empty plasmid (NC), siRNA targeting LIMK1 (si-LIMK1), siRNA negative control (si-NC), miRNA mimics normal control (miR-NC), miR-125a-5p mimics (miR-125a-5p), miRNA inhibitors normal control (inh-NC) and miR-125a-5p inhibitors (miR-125a-5p-in) were provided by Guangzhou RiboBio Co., Ltd. The sequences were as follows: si-LIMK1, 5′-CTCCAGAGGGCTAAGTGTT-3′; si-NC, 5′-CTCGAGCGGAATTGCAGTT-3′; miR-125a-5p mimics, 5′-TCCCTGAGACCCTTTAACCTGTGA-3′; miR-NC, 5′-UUCUCCGAACGUGUCACGUTT-3′; miR-125a-5p-in, 5′-TCACAGGTTAAAGGGTCTCAGGGA-3′; and inh-NC, 5′-ACGAUACACGUUCGGAGAATT-3′. When cells confluence was ~50%, Lipofectamine® 2000 (Invitrogen; Thermo Fisher Scientific Inc.) according to the manufacturer's instructions and all the aforementioned plasmids, siRNAs, inhibitors and mimics were transfected into CC cells. The transfection temperature was 37°C and lasted for 24 h. The final concentration of oligonucleotides the was 50 nM and labeled as miR-NC group, miR-125a-5p group, inh-NC group, miR-125a-5p-in group, NC group, LIMK1 group, si-NC group, si-LIMK1 group, LIMK1+miR-125a-5p group and si-LIMK1+miR-125a-5p-in group, respectively. After 24 h, cells were analyzed to determine transfection efficiency using reverse transcription-quantitative (RT-q) PCR or used for subsequent experimentation.

RT-qPCR

After homogenization of the CC tissues or CC cells (C-33A, CaSKi, C-33A/DDP and CaSKi/DDP), TRIzol® (Invitrogen; Thermo Fisher Scientific Inc.) reagent was added to extract total RNA. Then, reverse transcription was performed using Takara reverse transcription kit (Takara Biotechnology Co., Ltd.). Temperature and duration for reverse transcription were 37°C for 15 min and 85°C for 5 min. A PCR reaction system with a final volume of 20 µl was established according to the manufacturer's instructions. A total of 2 µl of cDNA, 10 µl of SYBR-Green qPCR Master Mix (Applied Biosystems), 0.5 µl of upstream and downstream primers (10 µmol/l), and ddH2O was added to supplement the system volume to 20 µl. The thermocycling conditions were as follows: initial denaturation at 95°C for 5 min; 45 cycles of denaturation at 95°C for 15 sec, annealing at 60°C for 30 sec and extension at 72°C for 20 sec. miR-125a-5p expression was normalized to U6, LIMK1 mRNA expression were normalized to GAPDH. The relative expression of mRNA was measured by 2-ΔΔCq method (15). The primers sequences used were presented in Table I.

Table I.

Primer sequences for RT-qPCR.

Table I.

Primer sequences for RT-qPCR.

NameSequence (5–3)
miR-125a-5pF: CTGTCCCTGAGACCCTTTAAC
R: CGAGGAAGAAGACGGAAGAAT
LIMK1F: CAAGGGACTGGTTATGGTGGC
R: CCCCGTCACCGATAAAGGTC
U6F: CTCGCTTCGGCAGCACA
R: AACGCTTCACGAATTTGCGT
GAPDHF: AGAAGGCTGGGGCTCATTTG
R: AGGGGCCATCCACAGTCTTC

[i] miR, microRNA; LIMK1, LIM kinase 1; RT-q, reverse transcription-quantitative; F, forward; R, reverse.

MTT assay

C-33A/DDP cells and CaSKi/DDP cells were harvested and trypsinized. The cells were resuspended and inoculated into 96-well plates at a density of 2×103 cells/well. On the 1st, 2nd and 3rd day of culture, 20 µl of MTT solution (5 mg/ml) was added per well and incubated for 4 h. Following that, the medium was removed and 150 µl dimethyl sulfoxide (DMSO) was dripped into each well and oscillated by hand at room temperature for 10 min. For the determination of the IC50 value of DDP, C-33A/DDP cells and CaSKi/DDP cells were seeded into 96-well plates and treated with a DDP concentration gradient of 0, 2.5, 5, 10, 20, 40 and 80 µg/ml for 24 h. The absorbance (A) values at were recorded at 490 nm by a microplate reader. The cell proliferation rate and the inhibition rate of DDP were calculated using the following formulas: cell viability (%) = (A value of control group-A value of specifically treated group)/A value of specifically treated group ×100%; the inhibition rate of the drug to the cells (%)=(1-A value of specifically treated group/A value of control group) ×100%. IC50 was calculated by Probit analysis using the SPSS 22.0 software (IBM Corp.).

BrdU assay

Transfected C-33A/DDP and CaSKi/DDP cells were seeded at a density of 2,000 cells/well in a 96 well plate. Next, 48 h after transfection, cell proliferation was analyzed using the BrdU Cell Proliferation Assay kit (AmyJet Scientific Inc.) according to the manufacturer's instructions. All images were taken by a fluorescence microscope (magnification, ×200). The counting of BrdU-positive cells was performed using ImageJ software v.1.52a (National Institutes of Health).

Flow cytometry analysis

Annexin V-FITC/propidium iodide (PI) Apoptosis Detection kit (cat. no. 40302ES20, Yeasen Biotech Co., Ltd.) was used to detect apoptosis. After being maintained for 72 h, the transfected C-33A/DDP and CaSKi/DDP cells were washed three times with PBS, then trypsinized and harvested from the medium. Subsequently, cells were resuspended with 500 µl binding buffer, stained with Annexin V-FITC and PI and incubated for 20 min in the dark. Subsequently, apoptosis was detected by flow cytometry (Epics XL; Beckman Coulter Inc.) and FlowJo software v.10.4.2 (Treestar, Inc.) was used to analyze the data. Early and late apoptosis was assessed.

Western blotting

P-glycoprotein (P-gp) and Glutathione S-transferase-π (GST-π) are recognized as typical DDP chemoresistance protein markers (16,17), hence their protein expression was assessed. Transfected C-33A/DDP and CaSKi/DDP cells were harvested and lysed with RIPA Lysis Buffer containing protease inhibitors (Thermo Fisher Scientific Inc.) for 30 min. The supernatant was centrifuged at 4° at the speed of 12,000 r/min (14,440 × g) for 10 min, and the protein concentration was determined using bicinchoninic acid (BCA) kit (Beyotime Institute of Biotechnology). Following that, 10 µg protein of the supernatant was subjected to 12.5% SDS-PAGE and then transferred to PVDF membrane. Subsequently, the membrane was blocked with 5% skimmed milk for 1 h at room temperature, incubated with primary antibody for 24 h at 4°C, then rinsed with TBST (0.1% Tween) and incubated with secondary antibody (1:2,000; cat. no. ab205718) for another 1 h at room temperature. The primary antibodies used in this study including anti-β-actin antibody (1:500; cat. no. ab8227), anti-LIMK1 antibody (1:500; cat. no. ab81046,), anti-P-gp (1:500; cat. no. ab103477), and anti-GST-π (1:500; cat. no. ab242014) were purchased from Abcam. Subsequently, the membrane was washed with TBST 3 times, and visualized using ECL (Guangzhou Xiang Bo Biological Technology Co., Ltd.). The intensity of each band was quantified using ImageJ software v.1.52a National Institutes of Health).

Bioinformatics analysis

The online software TargetScan (TargetScan Human 7.0; http://www.targetscan.org/vert_70/) was used for predicting downstream mRNAs of the miRNA.

Luciferase reporter gene assay

All luciferase reporter vectors [LIMK1-wild-type (WT) and LIMK1-mutant (MUT)] were constructed based on the pGL3 Luciferase Reporter Vector (Promega Corporation). C-33A/DDP and CaSKi/DDP cells were collected, and the reporter vectors were co-transfected with miR-NC (5′-UUCUCCGAACGUGUCACGUTT-3′) or miR-125a-5p mimics (5′-TCCCTGAGACCCTTTAACCTGTGA-3′) with Lipofectamine® 2000 (Invitrogen; Thermo Fisher Scientific Inc.) according to the manufacturer's instructions. After 24 h, the treated cells were lysed with lysate and centrifuged at a speed of 14,440 × g for 10 min at 4°C and the supernatant was collected. Subsequently, the Dual-Luciferase Reporter Gene Assay kit (Promega Corporation) was used to measure luciferase activity according to the manufacturer's instructions. Relative luciferase activity was assayed 24 h after the transfection and normalized with Renilla luciferase activity.

Statistical analysis

All assays were repeated at least three times and the data were statistically analyzed using SPSS 22.0 (IBM Corp.). All data were expressed as mean ± standard deviation (mean ± SD). Whether the data were normally distributed was examined by One-Sample Kolmogorov-Smirnov test. For normally distributed data, unpaired Student's t-test was used to make the comparison between 2 groups. one-way or two-way (as appropriate) ANOVA followed by the post hoc Tukey's test was used for multiple comparisons. IC50 of the cells to cisplatin was calculated by Probit analysis. Pearson's correlation analysis was used to analyze the correlation between miR-125a-5p expression and LIMK1 expression in CC samples. P<0.05 was considered to indicate a statistically significant difference.

Results

miR-125a-5p is downregulated in CC tissues and cells compared with normal tissues and HUCECs

Firstly, RT-qPCR was used to detect the expression of miR-125a-5p in 45 pairs of CC cancer tissues and corresponding normal tissues, the findings of which indicated that miR-125a-5p expression in CC tissues was downregulated compared with normal tissues (Fig. 1A). Subsequently, C-33A/DDP and CaSKi/DDP cell lines were established and flow cytometry performed, the findings indicated that there were no tumor-suppressive effects of 10 µg/ml DDP on the apoptotic rate in C-33A/DDP and CaSKi/DDP cells (Fig. S1A). Western blotting demonstrated that compared with C-33A and CaSKi cells, protein expressions of P-gp and GST-π in C-33A/DDP, and CaSKi/DDP cells were significantly upregulated (Fig. S1B). In addition, RT-qPCR was used to detect the expression of miR-125a-5p in normal cervical epithelial cells (HUCEC) and CC cell lines. The results demonstrated that compared with HUCEC cells, miR-125a-5p expression in CC cells was significantly downregulated, while the expression of miR-125a-5p in C-33A/DDP and CaSKi/DDP cells was significantly lower compared with C33A and CaSKi cells (Fig. 1B). These findings implied that the downregulation of miR-125a-5p was related to the occurrence of DDP resistance in CC cells.

Figure 1.

miR-125a-5p expression in CC tissues and cells. (A) RT-qPCR was used to detect miR-125a-5p expressions in normal and cancerous tissues of patients (n=45); (B) RT-qPCR was used to detect miR-125a-5p expressions in patients with HUCEC lines and cancer cell lines. **P<0.01 and ***P<0.001 vs. HUCEC; #P<0.05 and ##P<0.01 vs. DDP-resistant cells. miR, microRNA; RT-q, reverse transcription-quantitative; CC, cervical carcinoma; DDP, cisplatin.

miR-125a-5p reduces drug resistance of DDP-resistant CC cells

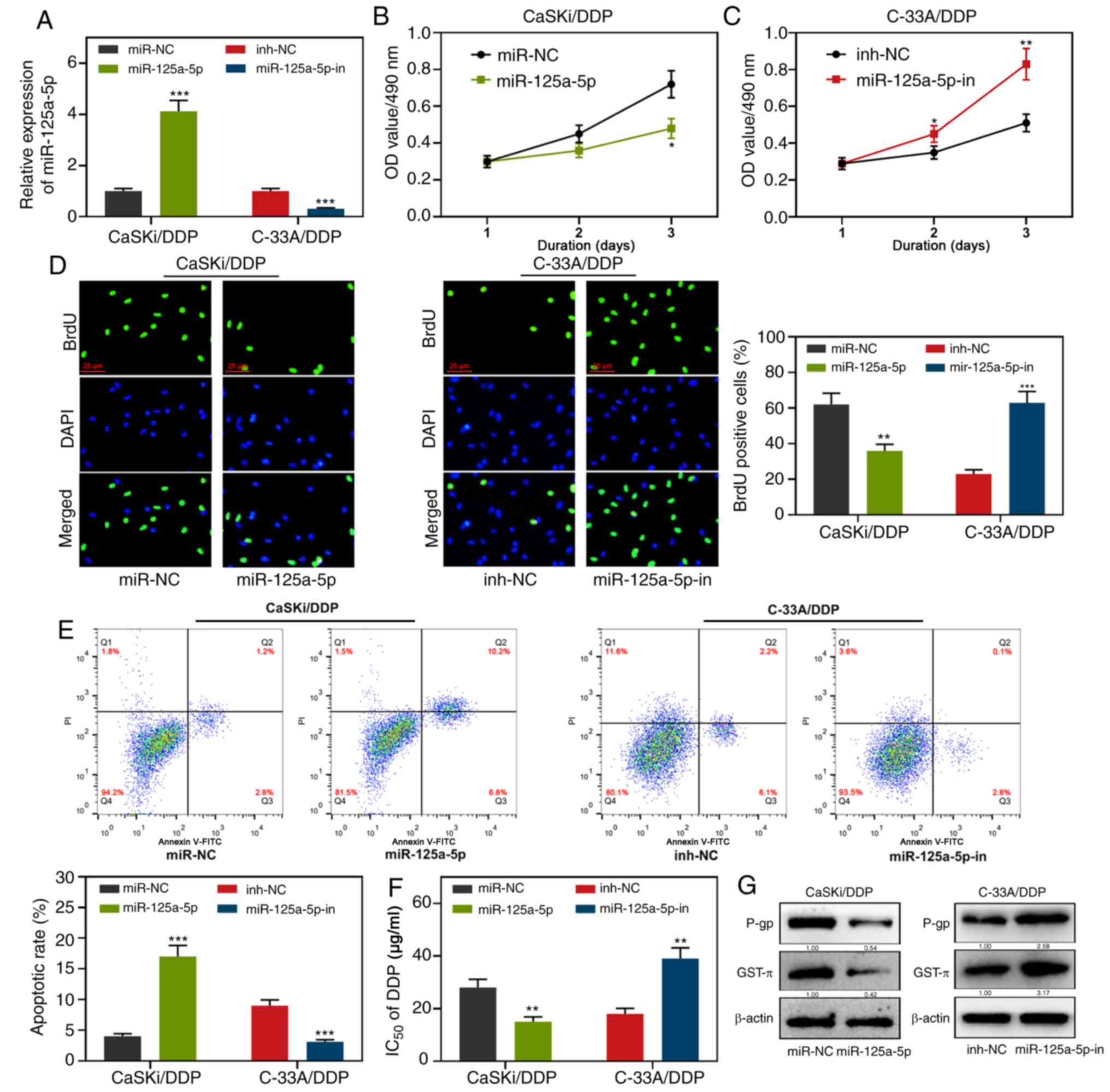
RT-qPCR analysis demonstrated that, compared with miR-NC, the expression level of miR-125a-5p was significantly increased in CaSKi/DDP cells transfected with miR-125a-5p mimics; compared with inh-NC, while the expression level of miR-125a-5p was significantly decreased in C-33A/DDP cells transfected with miR-125a-5p inhibitors (Fig. 2A). Subsequent experiments revealed that compared with the miR-NC group, the cell viability and proliferation of the miR-125a-5p group were reduced, the apoptosis rate of the cells was increased, the IC50 value of DDP was reduced (Fig. 2B-G). Western blotting results demonstrated that P-gp and GST-π protein expression was downregulated in the miR-125a-5p mimic group. Conversely, compared with the inh-NC group, the cell viability and proliferation of the miR-125a-5p-in group were increased, the apoptosis rate of the cells was reduced, the IC50 value of DDP was increased, P-gp and GST-π protein expression was upregulated (Fig. 2B-G). These results suggested that miR-125a-5p sensitized CC cells to DDP.

Figure 2.

Effects of miR-125a-5p on CC cell proliferation, apoptosis, IC50 of DDP and chemoresistance-related proteins. (A) RT-qPCR was used to detect the transfection efficiency of miR-125a-5p mimics or miR-125a-5p inhibitors. (B-D) MTT assay and BrdU assay were used to detect the proliferation activity of CaSKi/DDP and C-33A/DDP cells after transfection with miR-125a-5p mimics or miR-125a-5p inhibitors. (E) Effects of miR-125a-5p mimics or miR-125a-5p inhibitors on apoptosis were detected by flow cytometry analysis. (F) MTT assay was used to detect the effect of miR-125a-5p mimics or miR-125a-5p inhibitors on IC50 of DDP. (G) Effects of miR-125a-5p mimics or miR-125a-5p inhibitors on the expression of apoptotic protein were detected by western blot. *P<0.05, **P<0.01 and ***P<0.001. miR, microRNA; RT-q, reverse transcription-quantitative; CC, cervical carcinoma; DDP, cisplatin; NC, negative control; inh, inhibitor; OD, optical density; P-gp, anti-P-glycoprotein; GST-π, anti-glutathione S-transferase-π.

LIMK1 is a target gene of miR-125a-5p

By an online prediction with TargetScan, it was predicted that there was a potential binding site between LIMK1 and miR-125a-5p (Fig. 3A). In addition, the targeting relationship between miR-125a-5p and LIMK1 was validated by the luciferase reporter gene assay. It was found that the luciferase activity of LIMK1 WT cells transfected with miR-125a-5p mimics was lower compared with the miR-NC group. There were no significant changes observed in the luciferase activity of LIMK1 MUT cells (Fig. 3B). Pearson's correlation test was used to investigate the correlation between LIMK1 and miR-125a-5p and the results demonstrated that miR-125a-5p mRNA expression was negatively correlated with LIMK1 mRNA expression (Fig. 3C). Additionally, LIMK1 expression in the cells transfected with miR-125a-5p mimics was downregulated compared with the miR-NC group; meanwhile, the expression of LIMK1 in the cells transfected with miR-125a-5p inhibitors was upregulated compared with the inh-NC group (Fig. 3D-E). In summary, miR-125a-5p negatively regulated LIMK1 expression in CC cells.

Figure 3.

miR-125a-5p targets LIMK1. (A) Potential binding site between miR-125a-5p and LIMK1. (B) Luciferase reporter gene assay was used to validate the predicted binding site between miR-125a-5p and LIMK1. (C) Correlation between miR-125a-5p expression and LIMK1 expression in clinical CC samples. (D-E) Effects of miR-125a-5p on LIMK1 expressions were detected by western blotting. ***P<0.001 vs. miR-NC or inh-NC. miR, microRNA; CC, cervical carcinoma; DDP, cisplatin; NC, negative control; WT, wild-type; MUT, mutant; UTR, untranslated region; LIMK1, LIM kinase 1.

LIMK1 is upregulated and enhances the drug resistance in DDP-resistant CC cells compared with normal tissues and HUCECs

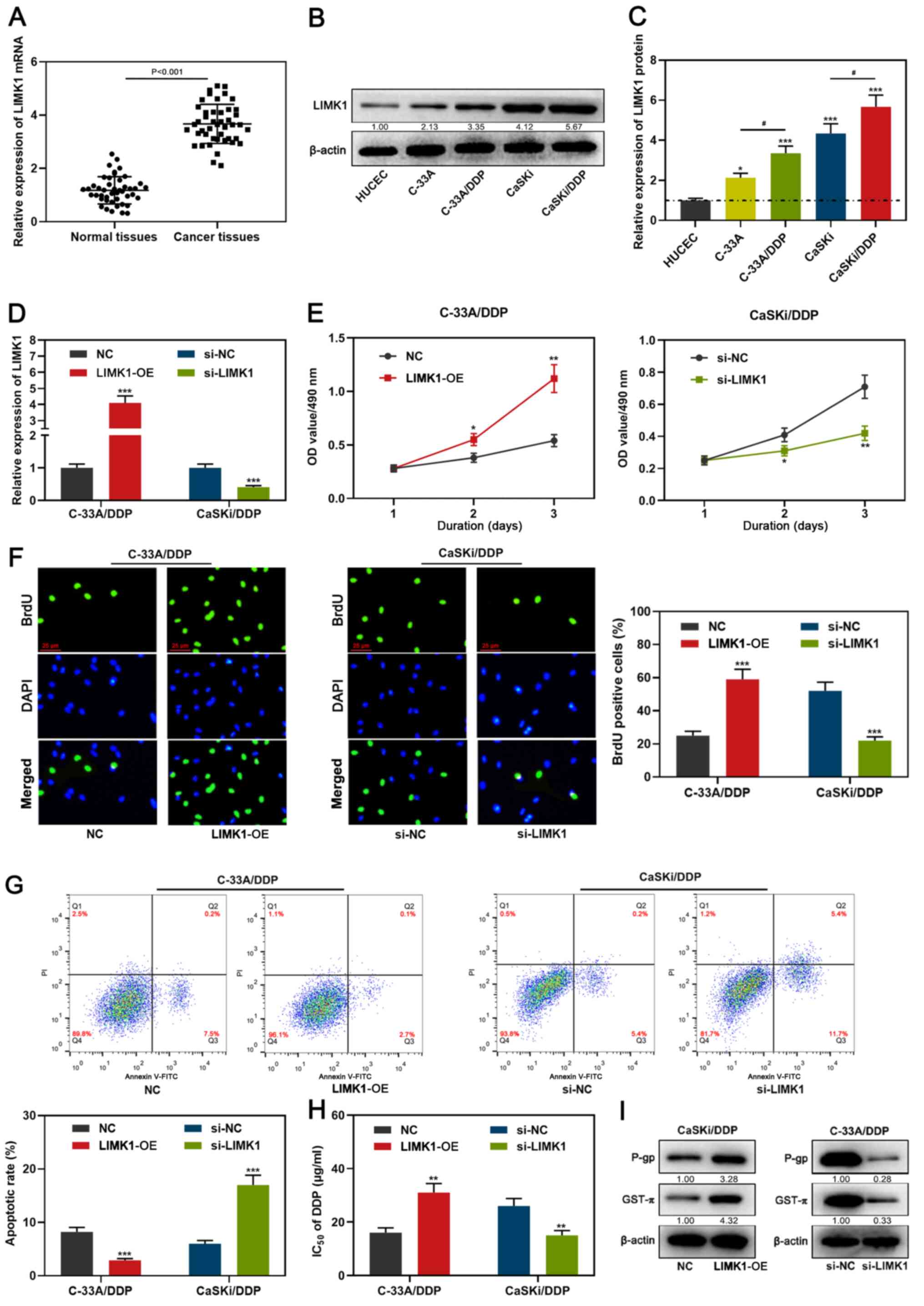
LIMK1 mRNA expression was examined by RT-qPCR, the results indicated that compared with normal tissues, LIMK1 expression was enhanced in CC tissues (Fig. 4A). In addition, the expression of LIMK1 in CC cells was significantly upregulated compared with HUCEC cells, and LIMK1 expression was higher in C-33A/DDP and CaSKi/DDP cells compared with C-33A and CaSKi cells (Fig. 4B-C). Subsequently, C-33a/DDP cells with the lowest expression of LIMK1 were selected for overexpression experiments and CaSki/DDP cells with the highest expression of LIMK1 were chosen for knockdown experiments. RT-qPCR analysis also demonstrated that the expression level of LIMK1 significantly increased in C-33A/DDP cells transfected with LIMK1-overexpressing vector compared with NC group; while compared with si-NC group, the expression level of LIMK1 significantly decreased in CaSKi/DDP cells transfected with si-LIMK1 (Fig. 4D). Further experiments demonstrated that compared with the NC group, the proliferation activity of the CC cells in the LIMK1 overexpression group was increased, the apoptosis rate was reduced, the IC50 value of DDP was increased, and P-gp and GST-π protein expressions were upregulated (Fig. 4E-I). In contrast, compared with the control group, the cell viability of the LIMK1 knockdown group was decreased, the apoptosis rate was enhanced, the IC50 value of DDP was decreased, and the protein expression level of P-gp and GST-π protein were decreased (Fig. 4E-I). These results indicated that LIMK1 enhanced the drug resistance of DDP-resistant CC cells and targeting LIMK1 reversed the chemoresistance.

Figure 4.

LIMK1 expression pattern in CC and the effects of it on proliferation, apoptosis, IC50 of DDP and drug resistance-related proteins in CC cells. (A-C) LIMK1 expression in CC tissues and cells were detected by RT-qPCR and western blotting. (D) RT-qPCR was used to detect the transfection efficiency of C-33A/DDP and CaSKi/DDP cells after transfection with LIMK1 overexpression plasmid or si-LIMK1. (E-F) MTT assay and BrdU assay were used to detect the proliferation activity of C-33A/DDP and CaSKi/DDP cells after transfection with LIMK1 overexpression plasmid or si-LIMK1. (G) Effects of LIMK1 overexpression plasmid or si-LIMK1 on apoptosis of CC cells. (H) MTT assay was used to detect the effect of LIMK1 overexpression plasmid or si-LIMK1 on IC50 of DDP. (I) Effects of LIMK1 overexpression plasmid or si-LIMK1 on the expression of chemoresistance-related proteins were detected by western blotting. *P<0.05, **P<0.01 and ***P<0.001 vs. HUCEC, NC or si-NC. #P<0.05 vs. DDP-resistant cells. miR, microRNA; RT-q, reverse transcription-quantitative; CC, cervical carcinoma; DDP, cisplatin; NC, negative control empty plasmid; OD, optical density; P-gp, anti-P-glycoprotein; GST-π, anti-glutathione S-transferase-π; LIMK1, LIM kinase 1; si, small interfering; PI, propidium iodide; OE, overexpression.

miR-125a-5p reduces drug resistance of DDP-resistant CC cells by absorbing LIMK1

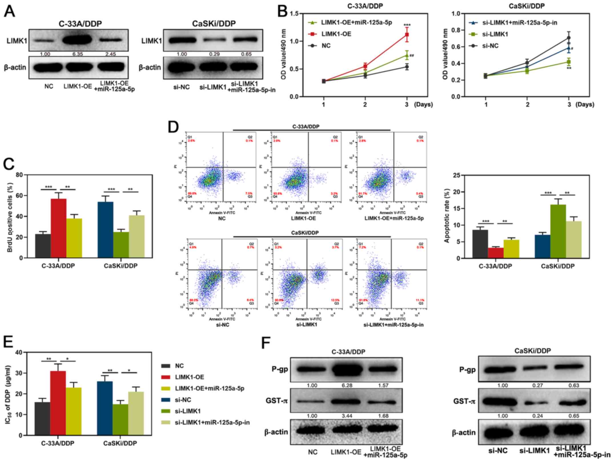
To investigate the effect of miR-125a-5p targeting LIMK1 on the chemoresistance of CC cells, miR-125a-5p mimics and LIMK1 overexpressing plasmids, miR-125a-5p inhibitors and si-LIMK1 were co-transfected into DDP resistant cells. RT-qPCR analysis demonstrated that the transfections were successful (Fig. 5A). Further experiments revealed that compared with the NC group, the proliferation activity of cells in the LIMK1 group was enhanced, while miR-125a-5p mimics inhibited this effect (Fig. 5B-C). Also, LIMK1 inhibited the apoptosis rate of cells, while miR-125a-5p partially reversed this effect (Fig. 5D). Compared with the NC group, in the overexpressing LIMK1 group, the IC50 value of DDP was increased, and P-gp and GST-π protein expression were upregulated, but miR-125a-5p could attenuate these effects (Fig. 5E-F). As expected, compared with the si-NC group, LIMK1 knockdown inhibited cell viability, promoted apoptosis, reduced the IC50 value of DDP to cells, and downregulated P-gp and GST-π protein expression, whereas miR-125a-5p inhibitors negatively regulated these phenomena (Fig. 5B-F). These results implied that the function of miR-125a-5p on modulating the chemoresistance of CC cells was dependent on LIMK1.

Figure 5.

Effects of miR-125a-5p/LIMK1 axis on the proliferation, apoptosis, IC50 of DDP and drug resistance-related proteins in CC cells. (A) Expression of LIMK1 of C-33A/DDP and CaSKi/DDP cells after co-transfection with miR-125a-5p mimics and LIMK1 overexpression plasmid, miR-125a-5p inhibitors and si-LIMK1 were detected by western blotting. (B-C) MTT assay and BrdU assay were used to detect the proliferation activity of CC cells after transfection. (D) Flow cytometry was used to detect the apoptosis of CC cells. (E) MTT assay was used to detect the change of IC50 of DDP after transfection. (F) Western blotting was used to detect the expression of chemoresistance-related proteins after transfection. *P<0.05, **P<0.01, and ***P<0.001 vs. NC or si-NC. #P<0.05, and ##P<0.01 vs. LIMK1-OE or si-LIMK1. miR, microRNA; RT-q, reverse transcription-quantitative; CC, cervical carcinoma; DDP, cisplatin; NC, negative control empty plasmid; OD, optical density; P-gp, anti-P-glycoprotein; GST-π, anti-glutathione S-transferase-π; LIMK1, LIM kinase 1; si, small interfering; inh, inhibitor; PI, propidium iodide; OE, overexpression.

Discussion

Chemotherapy is a crucial therapy for patients with CC to prolong lifespan and improve quality of life, and DDP has been widely used in clinical CC treatments (10,18). However, the resistance of cancer cells to DDP during treatments limits the efficacy of DDP (19). In recent years, numerous studies have demonstrated that miRNAs and mRNAs feature prominently in CC proliferation, metastasis, apoptosis and DDP resistance (20–22). The present study demonstrated that miR-125a-5p expression was downregulated in CC tissues and cell lines compared with normal tissues or HUCECs. The gain and loss of function experiments results indicated that miR-125a-5p targeted LIMK1 to inhibit CC cell proliferation, promote apoptosis and reduce drug resistance to DDP.

miR-125a-5p is differentially expressed in various cancers, such as colorectal cancer, bladder cancer, and breast cancer and serves as a tumor suppressor and can affect tumor cell proliferation, apoptosis and metastasis via regulating vascular endothelial growth factor A, fucosyltransferase 4, BRCA1 associated protein 1 and ABL proto-oncogene 2 (23–26). For instance, miR-125a-5p suppresses colorectal cancer progression by targeting VEGFA (23). In CC, miR-125a-5p downregulates ABL proto-oncogene 2 expression, thereby inhibiting cell proliferation and migration (26). With in-depth study, it has been found that miR-125a-5p can affect not only the growth and the metastasis of tumor cells, but also the drug resistance of tumor cells (27). In esophageal squamous cell carcinoma, miR-125a-5p expression is downregulated and the sensitivity of cancer cells to DDP is enhanced via activation of the STAT3 signaling pathway (28). In the present study, it was found that compared with normal tissues or HUCECs, the expression of miR-125a-5p was downregulated in CC tissues and cell lines; miR-125a-5p mimics could inhibit the expression of drug resistance-related proteins P-gp and GST-π, hinder cell proliferation, promote apoptosis and decrease IC50 value in DDP resistant cells. The results of transfection of miR-125a-5p inhibitors were opposite to the aforementioned results, indicating that miR-125a-5p could inhibit DDP resistance of CC cells.

LIMK1 serves an essential regulatory role in proliferation, metastasis and apoptosis of tumors, including colonic, ovarian, and gastric cancer (29–31). It has been reported that LIMK1 was highly expressed in NSCLC, and its high expression was closely associated with advanced TNM stage and lymph node metastasis; in addition, LIMK1 interference significantly increased the sensitivity of NSCLC cells to DDP, suggesting that LIMK1 has as a cancer-promoting role in NSCLC and enhances DDP resistance (14). In the present study, RT-qPCR and western blotting demonstrated that compared with normal tissues or HUCECs, the expression of LIMK1 was upregulated in CC tissues and cell lines. Overexpression of LIMK1 in the present study increased the proliferation, inhibited the apoptosis of DDP-resistant cells C-33A/DDP and CaSKi/DDP cells, increased the IC50, promoted the expression of resistance-related proteins P-gp and GST-π and enhance the DDP resistance in CC.

The miRNA-mRNA axis exerts a critical part in the progression of tumors, including CC (32–34). In recent years, numerous studies demonstrated that the miRNA-mRNA axis exerts a regulatory role in DDP resistance of CC, miR-130a was found to directly target copper transporter protein 1 resulting in upregulation of DDP resistance in CC (35). In the present study, the potential binding site between miR-125a-5p and LIMK1 was predicted using the TargetScan database, and the subsequent luciferase reporter activity assay demonstrated that miR-125a-5p significantly decreased luciferase activity of the LIMK1 WT reporter, but didn't reduce activity of the LIMK1 MUT reporter. Western blotting assay results demonstrated that miR-125a-5p negatively regulated the expression of LIMK1 protein. Additionally, by performing gain- and loss-of-function experiments, the present study demonstrated that miR-125a-5p impeded LIMK1 expression and reduced the resistance of CC cells to DDP. The findings of the present study not only partly explained the mechanism by which miR-125a-5p modulated the chemoresistance of CC cells, but also identified LIMK1 as a novel target gene of miR-125a-5p.

The present study had some limitations. Firstly, other target genes of miR-125a-5p were not identified. Future studies investigating this will help to further clarify the mechanism of miR-125a-5p in regulating the chemosensitivity of CC cells to DDP. Secondly, whether miR-125a-5p modulates the chemosensitivity of another chemotherapeutic drug apart from DDP deserves further investigation. Thirdly, the detailed mechanism by which miR-125a-5p/LIMK1 regulates the expression of P-gp and GST-π is still unknown and should be the focus of future work.

In summary, compared with normal tissues or HUCECs, in CC tissue and cell lines, miR-125a-5p expression is downregulated and LIMK1 expression is upregulated. LIMK1 is a target gene of miR-125a-5p, which targets LIMK1 and inhibits the resistance to DDP of CC cells. The findings of the present study will improve the treatment of patients with CC.

Supplementary Material

Supporting Data

Acknowledgements

Not applicable.

Funding

No funding was received.

Availability of data and materials

The datasets used and/or analyzed during the current study are available from the corresponding author on reasonable request.

Authors' contributions

PN, YX and YD conceived and designed the experiments. YX, YZ and LM performed the experiments. YX, YZ, YD and LM analyzed the results. YX, YZ, YD and PN wrote the paper. PN and YX confirm the authenticity of all the raw data. All authors have read and approved the final manuscript.

Ethics approval and consent to participate

The present study was given approval by the Medical Ethics Committee of Shengli Oilfield Central Hospital (Dongying, China; approval no, 2016-05). All patients provided written informed consent prior to surgery.

Patient consent for publication

Not applicable.

Competing interests

The authors declare that they have no competing interests.

References

1 

Siegel RL, Miller KD and Jemal A: Cancer statistics, 2020. CA Cancer J Clin. 70:7–30. 2020. View Article : Google Scholar : PubMed/NCBI

2 

Liu R, Qian M, Zhou T and Cui P: TP53 mediated miR-3647-5p prevents progression of cervical carcinoma by targeting AGR2. Cancer Med. 8:6095–6105. 2019. View Article : Google Scholar : PubMed/NCBI

3 

Federico C, Sun J, Muz B, Alhallak K, Cosper PF, Muhammad N, Jeske A, Hinger A, Markovina S, Grigsby P, et al: Localized delivery of cisplatin to cervical cancer improves its therapeutic efficacy and ninimizes its side effect profile. Int J Radiat Oncol Biol Phys. Nov 27–2020.(Epub ahead of print). doi: 10.1016/j.ijrobp.2020.11.052. PubMed/NCBI

4 

Matsuoka H, Murakami R, Abiko K, Yamaguchi K, Horie A, Hamanishi J, Baba T and Mandai M: UGT1A1 polymorphism has a prognostic effect in patients with stage IB or II uterine cervical cancer and one or no metastatic pelvic nodes receiving irinotecan chemotherapy: A retrospective study. BMC Cancer. 20:7292020. View Article : Google Scholar : PubMed/NCBI

5 

Zhu H, Luo H, Zhang W, Shen Z, Hu X and Zhu X: Molecular mechanisms of cisplatin resistance in cervical cancer. Drug Des Devel Ther. 10:1885–1895. 2016. View Article : Google Scholar : PubMed/NCBI

6 

Zheng TL, Li DP, He ZF and Zhao S: miR-145 sensitizes esophageal squamous cell carcinoma to cisplatin through directly inhibiting PI3K/AKT signaling pathway. Cancer Cell Int. 19:2502019. View Article : Google Scholar : PubMed/NCBI

7 

Mesci A, Huang X, Taeb S, Jahangiri S, Kim Y, Fokas E, Bruce J, Leong HS and Liu SK: Targeting of CCBE1 by miR-330-3p in human breast cancer promotes metastasis. Br J Cancer. 116:1350–1357. 2017. View Article : Google Scholar : PubMed/NCBI

8 

Qiu Z, Li H, Wang J and Sun C: miR-146a and miR-146b in the diagnosis and prognosis of papillary thyroid carcinoma. Oncol Rep. 38:2735–2740. 2017. View Article : Google Scholar : PubMed/NCBI

9 

Okazaki J, Tanahashi T, Sato Y, Miyoshi J, Nakagawa T, Kimura T, Miyamoto H, Fujino Y, Nakamura F, Takehara M, et al: MicroRNA-296-5p promotes cell invasion and drug resistance by targeting Bcl2-related ovarian killer, leading to a poor prognosis in pancreatic cancer. Digestion. 101:794–806. 2020. View Article : Google Scholar : PubMed/NCBI

10 

Feng Y, Zou W, Hu C, Li G, Zhou S, He Y, Ma F, Deng C and Sun L: Modulation of CASC2/miR-21/PTEN pathway sensitizes cervical cancer to cisplatin. Arch Biochem Biophys. 623-624:20–30. 2017. View Article : Google Scholar : PubMed/NCBI

11 

Huang WK, Akçakaya P, Gangaev A, Lee L, Zeljic K, Hajeri P, Berglund E, Ghaderi M, Åhlén J, Bränström R, et al: miR-125a-5p regulation increases phosphorylation of FAK that contributes to imatinib resistance in gastrointestinal stromal tumors. Exp Cell Res. 371:287–296. 2018. View Article : Google Scholar : PubMed/NCBI

12 

Shi B, Ma C, Liu G and Guo Y: miR-106a directly targets LIMK1 to inhibit proliferation and EMT of oral carcinoma cells. Cell Mol Biol Lett. 24:12019. View Article : Google Scholar : PubMed/NCBI

13 

Zhang H, Wang Y, Xing F, Wang J, Wang Y, Wang H, Yang Y and Gao Z: Overexpression of LIMK1 promotes migration ability of multidrug-resistant osteosarcoma cells. Oncol Res. 19:501–509. 2011. View Article : Google Scholar : PubMed/NCBI

14 

Chen Q, Jiao D, Hu H, Song J, Yan J, Wu L and Xu LQ: Downregulation of LIMK1 level inhibits migration of lung cancer cells and enhances sensitivity to chemotherapy drugs. Oncol Res. 20:491–498. 2013. View Article : Google Scholar : PubMed/NCBI

15 

Livak KJ and Schmittgen TD: Analysis of relative gene expression data using real-time quantitative PCR and the 2(-Delta Delta C(T)) method. Methods. 25:402–408. 2001. View Article : Google Scholar : PubMed/NCBI

16 

Xue F, Xu Y, Song Y, Zhang W, Li R and Zhu X: The effects of sevoflurane on the progression and cisplatinum sensitivity of cervical cancer cells. Drug Des Devel Ther. 13:3919–3928. 2019. View Article : Google Scholar : PubMed/NCBI

17 

Xiao Y, Liang MR, Liu CC, Wang YN, Zeng Y, Zhou J, Zhu HT, Wang Q, Zou Y and Zeng SY: Overexpression of P16 reversed the MDR1-mediated DDP resistance in the cervical adenocarcinoma by activating the ERK1/2 signaling pathway. Cell Div. 14:62019. View Article : Google Scholar : PubMed/NCBI

18 

Conte E, Bresciani E, Rizzi L, Cappellari O, De Luca A, Torsello A and Liantonio A: Cisplatin-Induced skeletal muscle dysfunction: Mechanisms and counteracting therapeutic strategies. Int J Mol Sci. 21:E12422020. View Article : Google Scholar : PubMed/NCBI

19 

Yi SA, Kim GW, Yoo J, Han JW and Kwon SH: HP1γ sensitizes cervical cancer cells to cisplatin through the suppression of UBE2L3. Int J Mol Sci. 21:59762020. View Article : Google Scholar

20 

Xu X, Jiang X, Chen L, Zhao Y, Huang Z, Zhou H and Shi M: miR-181a promotes apoptosis and reduces cisplatin resistance by inhibiting osteopontin in cervical cancer cells. Cancer Biother Radiopharm. 34:559–565. 2019. View Article : Google Scholar : PubMed/NCBI

21 

Huang LL and Rao W: SiRNA interfering STAT3 enhances DDP sensitivity in cervical cancer cells. Eur Rev Med Pharmacol Sci. 22:4098–4106. 2018.PubMed/NCBI

22 

Xia J, Yu X, Song X, Li G, Mao X and Zhang Y: Inhibiting the cytoplasmic location of HMGB1 reverses cisplatin resistance in human cervical cancer cells. Mol Med Rep. 15:488–494. 2017. View Article : Google Scholar : PubMed/NCBI

23 

Yang X, Qiu J, Kang H, Wang Y and Qian J: miR-125a-5p suppresses colorectal cancer progression by targeting VEGFA. Cancer Manag Res. 10:5839–5853. 2018. View Article : Google Scholar : PubMed/NCBI

24 

Zhang Y, Zhang D, Lv J, Wang S and Zhang Q: miR-125a-5p suppresses bladder cancer progression through targeting FUT4. Biomed Pharmacother. 108:1039–1047. 2018. View Article : Google Scholar : PubMed/NCBI

25 

Yan L, Yu MC, Gao GL, Liang HW, Zhou XY, Zhu ZT, Zhang CY, Wang YB and Chen X: miR-125a-5p functions as a tumour suppressor in breast cancer by downregulating BAP1. J Cell Biochem. 119:8773–8783. 2018. View Article : Google Scholar : PubMed/NCBI

26 

Qin X, Wan Y, Wang S and Xue M: MicroRNA-125a-5p modulates human cervical carcinoma proliferation and migration by targeting ABL2. Drug Des Devel Ther. 10:71–79. 2015.PubMed/NCBI

27 

Liu R, Wang M, Li E, Yang Y, Li J, Chen S, Shen WJ, Azhar S, Guo Z and Hu Z: Dysregulation of microRNA-125a contributes to obesity-associated insulin resistance and dysregulates lipid metabolism in mice. Biochim Biophys Acta Mol Cell Biol Lipids. 1865:1586402020. View Article : Google Scholar : PubMed/NCBI

28 

Zhao Y, Ma K, Yang S, Zhang X, Wang F, Zhang X, Liu H and Fan Q: MicroRNA-125a-5p enhances the sensitivity of esophageal squamous cell carcinoma cells to cisplatin by suppressing the activation of the STAT3 signaling pathway. Int J Oncol. 53:644–658. 2018.PubMed/NCBI

29 

Su J, Zhou Y, Pan Z, Shi L, Yang J, Liao A, Liao Q and Su Q: Downregulation of LIMK1-ADF/cofilin by DADS inhibits the migration and invasion of colon cancer. Sci Rep. 7:456242017. View Article : Google Scholar : PubMed/NCBI

30 

Chen P, Zeng M, Zhao Y and Fang X: Upregulation of Limk1 caused by microRNA-138 loss aggravates the metastasis of ovarian cancer by activation of Limk1/cofilin signaling. Oncol Rep. 32:2070–2076. 2014. View Article : Google Scholar : PubMed/NCBI

31 

You T, Gao W, Wei J, Jin X, Zhao Z, Wang C and Li Y: Overexpression of LIMK1 promotes tumor growth and metastasis in gastric cancer. Biomed Pharmacother. 69:96–101. 2015. View Article : Google Scholar : PubMed/NCBI

32 

Wei WF, Zhou CF, Wu XG, He LN, Wu LF, Chen XJ, Yan RM, Zhong M, Yu YH, Liang L, et al: MicroRNA-221-3p, a TWIST2 target, promotes cervical cancer metastasis by directly targeting THBS2. Cell Death Dis. 8:32202017. View Article : Google Scholar : PubMed/NCBI

33 

Peng Y, Zhang X, Ma Q, Yan R, Qin Y, Zhao Y, Cheng Y, Yang M, Wang Q, Feng X, et al: MiRNA-194 activates the Wnt/β-catenin signaling pathway in gastric cancer by targeting the negative Wnt regulator, SUFU. Cancer Lett. 385:117–127. 2017. View Article : Google Scholar : PubMed/NCBI

34 

Hu S, Zheng Q, Wu H, Wang C, Liu T and Zhou W: miR-532 promoted gastric cancer migration and invasion by targeting NKD1. Life Sci. 177:15–19. 2017. View Article : Google Scholar : PubMed/NCBI

35 

Feng C, Ma F, Hu C, Ma JA, Wang J, Zhang Y, Wu F, Hou T, Jiang S, Wang Y, et al: SOX9/miR-130a/CTR1 axis modulates DDP-resistance of cervical cancer cell. Cell Cycle. 17:448–458. 2018. View Article : Google Scholar : PubMed/NCBI

Related Articles

  • Abstract
  • View
  • Download
  • Twitter
Copy and paste a formatted citation
Spandidos Publications style
Xu Y, Zheng Y, Duan Y, Ma L and Nan P: MicroRNA-125a-5p targets LIM kinase 1 to inhibit cisplatin resistance of cervical cancer cells. Oncol Lett 21: 392, 2021.
APA
Xu, Y., Zheng, Y., Duan, Y., Ma, L., & Nan, P. (2021). MicroRNA-125a-5p targets LIM kinase 1 to inhibit cisplatin resistance of cervical cancer cells. Oncology Letters, 21, 392. https://doi.org/10.3892/ol.2021.12653
MLA
Xu, Y., Zheng, Y., Duan, Y., Ma, L., Nan, P."MicroRNA-125a-5p targets LIM kinase 1 to inhibit cisplatin resistance of cervical cancer cells". Oncology Letters 21.5 (2021): 392.
Chicago
Xu, Y., Zheng, Y., Duan, Y., Ma, L., Nan, P."MicroRNA-125a-5p targets LIM kinase 1 to inhibit cisplatin resistance of cervical cancer cells". Oncology Letters 21, no. 5 (2021): 392. https://doi.org/10.3892/ol.2021.12653
Copy and paste a formatted citation
x
Spandidos Publications style
Xu Y, Zheng Y, Duan Y, Ma L and Nan P: MicroRNA-125a-5p targets LIM kinase 1 to inhibit cisplatin resistance of cervical cancer cells. Oncol Lett 21: 392, 2021.
APA
Xu, Y., Zheng, Y., Duan, Y., Ma, L., & Nan, P. (2021). MicroRNA-125a-5p targets LIM kinase 1 to inhibit cisplatin resistance of cervical cancer cells. Oncology Letters, 21, 392. https://doi.org/10.3892/ol.2021.12653
MLA
Xu, Y., Zheng, Y., Duan, Y., Ma, L., Nan, P."MicroRNA-125a-5p targets LIM kinase 1 to inhibit cisplatin resistance of cervical cancer cells". Oncology Letters 21.5 (2021): 392.
Chicago
Xu, Y., Zheng, Y., Duan, Y., Ma, L., Nan, P."MicroRNA-125a-5p targets LIM kinase 1 to inhibit cisplatin resistance of cervical cancer cells". Oncology Letters 21, no. 5 (2021): 392. https://doi.org/10.3892/ol.2021.12653
Follow us
  • Twitter
  • LinkedIn
  • Facebook
About
  • Spandidos Publications
  • Careers
  • Cookie Policy
  • Privacy Policy
How can we help?
  • Help
  • Live Chat
  • Contact
  • Email to our Support Team