Spandidos Publications Logo
  • About
    • About Spandidos
    • Aims and Scopes
    • Abstracting and Indexing
    • Editorial Policies
    • Reprints and Permissions
    • Job Opportunities
    • Terms and Conditions
    • Contact
  • Journals
    • All Journals
    • Oncology Letters
      • Oncology Letters
      • Information for Authors
      • Editorial Policies
      • Editorial Board
      • Aims and Scope
      • Abstracting and Indexing
      • Bibliographic Information
      • Archive
    • International Journal of Oncology
      • International Journal of Oncology
      • Information for Authors
      • Editorial Policies
      • Editorial Board
      • Aims and Scope
      • Abstracting and Indexing
      • Bibliographic Information
      • Archive
    • Molecular and Clinical Oncology
      • Molecular and Clinical Oncology
      • Information for Authors
      • Editorial Policies
      • Editorial Board
      • Aims and Scope
      • Abstracting and Indexing
      • Bibliographic Information
      • Archive
    • Experimental and Therapeutic Medicine
      • Experimental and Therapeutic Medicine
      • Information for Authors
      • Editorial Policies
      • Editorial Board
      • Aims and Scope
      • Abstracting and Indexing
      • Bibliographic Information
      • Archive
    • International Journal of Molecular Medicine
      • International Journal of Molecular Medicine
      • Information for Authors
      • Editorial Policies
      • Editorial Board
      • Aims and Scope
      • Abstracting and Indexing
      • Bibliographic Information
      • Archive
    • Biomedical Reports
      • Biomedical Reports
      • Information for Authors
      • Editorial Policies
      • Editorial Board
      • Aims and Scope
      • Abstracting and Indexing
      • Bibliographic Information
      • Archive
    • Oncology Reports
      • Oncology Reports
      • Information for Authors
      • Editorial Policies
      • Editorial Board
      • Aims and Scope
      • Abstracting and Indexing
      • Bibliographic Information
      • Archive
    • Molecular Medicine Reports
      • Molecular Medicine Reports
      • Information for Authors
      • Editorial Policies
      • Editorial Board
      • Aims and Scope
      • Abstracting and Indexing
      • Bibliographic Information
      • Archive
    • World Academy of Sciences Journal
      • World Academy of Sciences Journal
      • Information for Authors
      • Editorial Policies
      • Editorial Board
      • Aims and Scope
      • Abstracting and Indexing
      • Bibliographic Information
      • Archive
    • International Journal of Functional Nutrition
      • International Journal of Functional Nutrition
      • Information for Authors
      • Editorial Policies
      • Editorial Board
      • Aims and Scope
      • Abstracting and Indexing
      • Bibliographic Information
      • Archive
    • International Journal of Epigenetics
      • International Journal of Epigenetics
      • Information for Authors
      • Editorial Policies
      • Editorial Board
      • Aims and Scope
      • Abstracting and Indexing
      • Bibliographic Information
      • Archive
    • Medicine International
      • Medicine International
      • Information for Authors
      • Editorial Policies
      • Editorial Board
      • Aims and Scope
      • Abstracting and Indexing
      • Bibliographic Information
      • Archive
  • Articles
  • Information
    • Information for Authors
    • Information for Reviewers
    • Information for Librarians
    • Information for Advertisers
    • Conferences
  • Language Editing
Spandidos Publications Logo
  • About
    • About Spandidos
    • Aims and Scopes
    • Abstracting and Indexing
    • Editorial Policies
    • Reprints and Permissions
    • Job Opportunities
    • Terms and Conditions
    • Contact
  • Journals
    • All Journals
    • Biomedical Reports
      • Information for Authors
      • Editorial Policies
      • Editorial Board
      • Aims and Scope
      • Abstracting and Indexing
      • Bibliographic Information
      • Archive
    • Experimental and Therapeutic Medicine
      • Information for Authors
      • Editorial Policies
      • Editorial Board
      • Aims and Scope
      • Abstracting and Indexing
      • Bibliographic Information
      • Archive
    • International Journal of Epigenetics
      • Information for Authors
      • Editorial Policies
      • Editorial Board
      • Aims and Scope
      • Abstracting and Indexing
      • Bibliographic Information
      • Archive
    • International Journal of Functional Nutrition
      • Information for Authors
      • Editorial Policies
      • Editorial Board
      • Aims and Scope
      • Abstracting and Indexing
      • Bibliographic Information
      • Archive
    • International Journal of Molecular Medicine
      • Information for Authors
      • Editorial Policies
      • Editorial Board
      • Aims and Scope
      • Abstracting and Indexing
      • Bibliographic Information
      • Archive
    • International Journal of Oncology
      • Information for Authors
      • Editorial Policies
      • Editorial Board
      • Aims and Scope
      • Abstracting and Indexing
      • Bibliographic Information
      • Archive
    • Medicine International
      • Information for Authors
      • Editorial Policies
      • Editorial Board
      • Aims and Scope
      • Abstracting and Indexing
      • Bibliographic Information
      • Archive
    • Molecular and Clinical Oncology
      • Information for Authors
      • Editorial Policies
      • Editorial Board
      • Aims and Scope
      • Abstracting and Indexing
      • Bibliographic Information
      • Archive
    • Molecular Medicine Reports
      • Information for Authors
      • Editorial Policies
      • Editorial Board
      • Aims and Scope
      • Abstracting and Indexing
      • Bibliographic Information
      • Archive
    • Oncology Letters
      • Information for Authors
      • Editorial Policies
      • Editorial Board
      • Aims and Scope
      • Abstracting and Indexing
      • Bibliographic Information
      • Archive
    • Oncology Reports
      • Information for Authors
      • Editorial Policies
      • Editorial Board
      • Aims and Scope
      • Abstracting and Indexing
      • Bibliographic Information
      • Archive
    • World Academy of Sciences Journal
      • Information for Authors
      • Editorial Policies
      • Editorial Board
      • Aims and Scope
      • Abstracting and Indexing
      • Bibliographic Information
      • Archive
  • Articles
  • Information
    • For Authors
    • For Reviewers
    • For Librarians
    • For Advertisers
    • Conferences
  • Language Editing
Login Register Submit
  • This site uses cookies
  • You can change your cookie settings at any time by following the instructions in our Cookie Policy. To find out more, you may read our Privacy Policy.

    I agree
Search articles by DOI, keyword, author or affiliation
Search
Advanced Search
presentation
Oncology Letters
Join Editorial Board Propose a Special Issue
Print ISSN: 1792-1074 Online ISSN: 1792-1082
Journal Cover
November-2021 Volume 22 Issue 5

Full Size Image

Sign up for eToc alerts
Recommend to Library

Journals

International Journal of Molecular Medicine

International Journal of Molecular Medicine

International Journal of Molecular Medicine is an international journal devoted to molecular mechanisms of human disease.

International Journal of Oncology

International Journal of Oncology

International Journal of Oncology is an international journal devoted to oncology research and cancer treatment.

Molecular Medicine Reports

Molecular Medicine Reports

Covers molecular medicine topics such as pharmacology, pathology, genetics, neuroscience, infectious diseases, molecular cardiology, and molecular surgery.

Oncology Reports

Oncology Reports

Oncology Reports is an international journal devoted to fundamental and applied research in Oncology.

Experimental and Therapeutic Medicine

Experimental and Therapeutic Medicine

Experimental and Therapeutic Medicine is an international journal devoted to laboratory and clinical medicine.

Oncology Letters

Oncology Letters

Oncology Letters is an international journal devoted to Experimental and Clinical Oncology.

Biomedical Reports

Biomedical Reports

Explores a wide range of biological and medical fields, including pharmacology, genetics, microbiology, neuroscience, and molecular cardiology.

Molecular and Clinical Oncology

Molecular and Clinical Oncology

International journal addressing all aspects of oncology research, from tumorigenesis and oncogenes to chemotherapy and metastasis.

World Academy of Sciences Journal

World Academy of Sciences Journal

Multidisciplinary open-access journal spanning biochemistry, genetics, neuroscience, environmental health, and synthetic biology.

International Journal of Functional Nutrition

International Journal of Functional Nutrition

Open-access journal combining biochemistry, pharmacology, immunology, and genetics to advance health through functional nutrition.

International Journal of Epigenetics

International Journal of Epigenetics

Publishes open-access research on using epigenetics to advance understanding and treatment of human disease.

Medicine International

Medicine International

An International Open Access Journal Devoted to General Medicine.

Journal Cover
November-2021 Volume 22 Issue 5

Full Size Image

Sign up for eToc alerts
Recommend to Library

  • Article
  • Citations
    • Cite This Article
    • Download Citation
    • Create Citation Alert
    • Remove Citation Alert
    • Cited By
  • Similar Articles
    • Related Articles (in Spandidos Publications)
    • Similar Articles (Google Scholar)
    • Similar Articles (PubMed)
  • Download PDF
  • Download XML
  • View XML

  • Supplementary Files
    • Supplementary_Data.pdf
Article Open Access

Long non‑coding RNA NEAT1 promotes the malignancy of laryngeal squamous cell carcinoma by regulating the microRNA‑204‑5p/SEMA4B axis

Retraction in: /10.3892/ol.2023.14148
  • Authors:
    • Ling Han
    • Chaopan Zheng
    • Shihai Wu
  • View Affiliations / Copyright

    Affiliations: Department of Otorhinolaryngology, Shenzhen People's Hospital, The Second Clinical Medical College of Jinan University, The First Affiliated Hospital of Southern University of Science and Technology, Shenzhen, Guangdong 518020, P.R. China, Department of Radiation Oncology, Shenzhen People's Hospital, The Second Clinical Medical College of Jinan University, The First Affiliated Hospital of Southern University of Science and Technology, Shenzhen, Guangdong 518020, P.R. China
    Copyright: © Han et al. This is an open access article distributed under the terms of Creative Commons Attribution License.
  • Article Number: 802
    |
    Published online on: September 23, 2021
       https://doi.org/10.3892/ol.2021.13063
  • Expand metrics +
Metrics: Total Views: 0 (Spandidos Publications: | PMC Statistics: )
Metrics: Total PDF Downloads: 0 (Spandidos Publications: | PMC Statistics: )
Cited By (CrossRef): 0 citations Loading Articles...

This article is mentioned in:



Abstract

Laryngeal squamous cell carcinoma (LSCC) is a highly invasive malignant tumor in the head and neck area. As an oncogene, long non‑coding RNA (lncRNA) nuclear enriched abundant transcript 1 (NEAT1) promotes cell proliferation, migration and invasion several types of cancer. The present study aimed to reveal the effects of NEAT1 on the progression of LSCC. Reverse transcription‑quantitative PCR (RT‑qPCR) was used to detect relative mRNA expression levels of NEAT1, microRNA (miR)‑204‑5p and semaphorin (SEMA) 4B. Kaplan‑Meier analysis was used to analyze overall survival times. RNA in‑situ hybridization (ISH) exhibited the distribution of NEAT1 and miR‑204‑5p in tissues. RNA fluorescence ISH was used to analyze the distribution of NEAT1 and miR‑204‑5p in the cells. Western blot analysis was used to detect the expression level of target proteins. Cell viability was analyzed using a MTT assay, while flow cytometry was used to determine cell apoptosis. Wound healing and Transwell invasion assays were used to value cell migration and invasion, respectively. RNA immunoprecipitation assay, bioinformatics prediction and a dual luciferase reporter assay were used to analyze the target relationship. The RT‑qPCR results showed that NEAT1 was highly expressed and miR‑204‑5p had decreased expression in LSCC tissues and cells compared with that in the normal tissue and the 16HBE‑14o cell line, respectively. Knockdown of NEAT1 using small interfering (si) RNA and overexpressed miR‑204‑5p both effectively inhibited the proliferation, migration and invasion of LSCC cells. Besides, further experiments revealed that miR‑204‑5p was a target of NEAT1. At the same time, silenced miR‑204‑5p reversed the anti‑tumor effects of si‑NEAT1. In addition, SEMA4B was targeted by miR‑204‑5p in LSCC cells and upregulated SEMA4B weakened the antitumor effects of miR‑204‑5p in LSCC cells. NEAT1 regulated the expression of SEMA4B by targeting miR‑204‑5p in LSCC cells. Overall, NEAT1 promoted the proliferation and invasion of LSCC cells by regulating the miR‑204‑5p/SEMA4B axis.

Introduction

Great progress has been made in clinical surgeries, radiotherapy and chemotherapy; however, there are still >80,000 laryngeal cancer-related deaths in the world annually (1). Among which, laryngeal squamous cell carcinoma (LSCC) is the most common type (2). A retrospective review, including 477 patients with laryngeal cancer between 2001 and 2014 in Switzerland showed that most patients with laryngeal cancer were diagnosed at an advanced stage, and the 5-year survival rate was <50% (3). Early diagnostic markers and key molecular therapeutic targets are very important for tumor diagnosis and treatment. Therefore, in-depth study of LSCC-related biomarkers is of considerable value for predicting prognosis and to develop treatment strategies as early as possible.

Numerous studies indicate that long non-coding RNAs (lncRNAs) affect the biological processes of tumor cell proliferation, apoptosis, invasion and tumor metastasis through a variety of regulatory ways (4,5). The interaction between lncRNAs and microRNAs (miRNAs/miRs), mRNAs or proteins provides new targets for the diagnosis and treatment of the tumors (6–8). Recent studies revealed that lncRNA nuclear paraspeckle assembly transcript 1 (NEAT1) acted as an important oncogene in several types of cancer, such as colon (9), pancreatic (10) and breast cancers (11). In addition, NEAT1 was highly expressed in LSCC tissues and NEAT1-knockdown using specific siRNA significantly inhibited the proliferation and induced apoptosis in the LSCC cells via the miR-107/CDK6 pathway (12). However, to the best of our knowledge, the association between NEAT1 and cell mobility in LSCC has never been investigated, and the related downstream targets of NEAT1 in LSCC also requires further investigation.

Researchers have made progress in the field of oncology by investigating the role of miRNA in tumor occurrence, diagnosis and treatment (13). As a novel tumor suppressor, decreased expression of miR-204-5p was detected in the tissues and cell lines of several cancer types, including hepatocellular cancer (14) and head and neck squamous cell carcinoma (15). miR-204-5p was associated with cell proliferation, clonogenicity and aggressiveness in tumors and it also functioned as a prospective therapeutic target for clinical intervention. For example, Gao et al (16) also reported that miR-204-5p inhibited the invasion and metastasis of LSCC by suppressing the expression level of forkhead box C1. In addition, miR-204-5p was found to be the downstream target of lncRNAs in LSCC, such as lncRNA MIR100HG (17). However, the association between miR-204-5p and NEAT1 has never been investigatedin LSCC, to the best of our knowledge.

Semaphorins (SEMAs) were first identified as axon guidance molecules during the process of neuronal development (18). Subsequent research revealed that SEMAs regulate cell migration, angiogenesis and the adaptive immune response (19). SEMA4B is a class 4 SEMA, one of the seven classes of the SEMA family of proteins. In addition, SEMA4B was reported to be related with the growth and metastasis of non-small cell lung cancer (20,21). However, in-depth study on the regulatory mechanism of SEMA4B in cancer has not yet been conducted. The present study explored the association among SEMA4B, lncRNA NEAT1 and miR-204-5p in LSCC.

The aim of the present study was to investigate the effects of the NEAT1/miR-204-5p/SEMA4B axis in LSCC cell progression. It was revealed, for the first time, that SEMA4B was a target of miR-204-5p in LSCC cells and upregulated SEMA4B weakened the antitumor effects of miR-204-5p mimic in LSCC. In addition, miR-204-5p mediated the regulation of NEAT1 on the expression SEMA4B protein. In general, the present study investigated the effects of NEAT1 on LSCC and provided novel targets for gene targeting therapy in LSCC.

Materials and methods

Tissue collection

In total, 20 pairs of LSCC tissues and adjacent normal tissues (5 cm away from the cancer tissue) were obtained from 20 patients (median age 68 years; range, 40–80 years old) with LSCC from resection surgery. The patients were admitted to The Second Clinical Medical College of Jinan University (Guangdong, China) between December 2017 and December 2019. The study was conducted in accordance with the Declaration of Helsinki. All patients signed written informed consent, and the present study was approved by The Ethics Committee of The Second Clinical Medical College of Jinan University (Shenzhen, China). The following inclusion criteria was used: patients with LSCC were confirmed by pathological biopsy and they provided written informed consent. The following exclusion criteria was used: i) Patients with other malignant tumors; ii) patients with other digestive system diseases; iii) patients with severe infection; iv) patients with mental illness or family history of mental illness; v) patients with Hamilton Anxiety and Hamilton Depression scale score ≤5 before enrollment; vi) patients with severe anemia; and vii) patients with abnormal liver and kidney function.

Prognosis and follow-up

The follow-up period started with the discharge date and the average length of follow-up was 45 months. The longest follow-up lasted for 72 months. The follow-up was short if the patient died. Follow-up was conducted via a telephone interview or door to door review. The survival time was recorded in the unit of month.

Cell culture

LSCC cell lines AMC-HN-3, HN-10 and Tu177 and the human bronchial epithelioid cells 16HBE-14o were purchased from ScienCell Research Laboratories, Inc. and were maintained in Dulbecco's modified Eagle's medium (DMEM) containing 10% fetal bovine serum (Invitrogen; Thermo Fisher Scientific, Inc.) in a humidified incubator at 37°C with 5% CO2. The AMC-HN-3 and Tu177 cells were used for most of the experiments, due to their representative expression.

Reverse transcription-quantitative PCR (RT-qPCR)

Total RNA from the aforementioned cells and tissues was extracted using TRIzol® reagent (Invitrogen; Thermo Fisher Scientific, Inc.) according to the manufacturer's instructions. cDNA was synthesized using the One-step PrimeScript TM RT Reagent kit according to the manufacturer's instructions (Takara Biotechnology Co., Ltd.). Following standard operation, the RT-qPCR mixture system containing the cDNA templates, primers and SYBR Green qPCR Master mix (Takara Biotechnology Co., Ltd.) were subjected to RT-qPCR using an ABI Prism 7500 Sequence Detection system (Applied Biosystems; Thermo Fisher Scientific, Inc.). The following thermocycling conditions were used: Initial denaturation at 97°C for 5 min, denaturation at 70°C for 35 sec, annealing at 64°C for 40 sec, extension at 72°C for 2 min, for 35 cycles and final extension at 72°C for 5 min. β-actin and U6 small nuclear RNA (snRNA) were used as the internal controls for mRNA or miRNA, respectively. Relative gene expression was quantified using the 2−ΔΔCq method (22). Related primers (Vazyme Biotech Co., Ltd.) are listed as following: NEAT1 forward, 5′-TTGGGACAGTFFACGTGTGG-3′ and reverse, 5′-TCAAGTCCAGCAGAGCA-3′, miR-204-5p forward, 5′-CGAAGTTCCCTTTGTCATCCT-3′ and reverse 5′-GTGCAGGGTCCGAGGTATTC-3′; U6 forward, 5′-GCTTCGGCAGCACATATACT-3′ and reverse, 5′-GTGCAGGGTCCGAGGTATTC-3′ and β-actin forward, 5′-CTCCATCCTGGCCTCGT-3′ and reverse 5′-GCTGTCACCTTCACCGTTCC-3′.

Kaplan-Meier analysis

The related information on NEAT1, miR-204-5p and SEMA4B were firstly downloaded from The Cancer Genome Atlas database (https://www.cancer.gov/about-nci/organization/ccg/research/structural-genomics/tcga/using-tcga/types). All LSCC cases were grouped into the low expression group and the high expression group. Subsequently, Kaplan-Meier survival plots were generated using SPSS v13.0 software (SPSS, Inc.). The hazard ratio (HR) with 95% confidence interval (CI) and log-rank P-value were then calculated automatically. The HR values with 95% CI of the three genes are listed as follows: NEAT1: HR, 1.73; CI, 81.80–88.90; miR-204-5p: HR, 0.725; CI, 53.50–91.50; SEMA4B: HR, 1.64; CI: 67.30–87.50. Log-rank P<0.05 was considered as statistically significant.

RNA in-situ hybridization (ISH)

ISH was conducted following the instructions of the ISH kit (cat. no. MK1031; Wuhan Boster Biological Technology, Ltd.) as previously described (23). Firstly, the tissue slices were heated in the microwave for 2 h at 65°C. The tissue was dewaxed in the order of washing with xylene, xylene and ethanol solution (1:1), 100% ethanol (twice), followed by 95, 70 and 50% ethanol (all 3 min steps). After dewaxing, the slide was cleaned using pre-cooled distilled water, and was put in distilled water to avoid drying. Next, 3% H2O2 was added to the tissue and incubated at 37°C for 10 min. After incubation, the slides were washed with PBS three times for 3 min each. The slides were incubated with citric acid solution containing proteinase K at 37°C for 10 min, and the slides were washed with PBS for three times to expose the nucleic acid fully. The slide was soaked in 20% acetic acid for 20 sec to make the cells permeable. Then, the slides were washed with 70, 95 and 100% ethanol for 1 min each for dehydration. The slide was then incubated with pre-hybridization solution (Wuhan Boster Biological Technology, Ltd.) at 37°C for 2 h. The probe was diluted with pre-hybridizing solution and was denatured at 95°C for 5 min in a thermocycler. After pre hybridization, 150 µl diluted probes were added to each slice and incubated together overnight at 37°C. The next day, the slides were washed twice in 2× saline sodium citrate at 37°C for 15 min, and then washed three times in 0.1× SSC at 37°C for 15 min. After blocking in 0.5% blocking buffer (cat. no. RPN3023; Cytiva) for 1 h at room temperature, the slides were incubated with biotinylated mouse anti-digoxin (cat. no. ab116590; Abcam) working concentration 1:500) for 1 h at 37°C. Then, the slides were washed three times with PBS for 15 min and stained with NBT/BCIP detection solution (Roche Diagnostics GmbH) at 37°C for 30 min. After dyeing, the slides were washed with distilled water three times. Images were captured using light microscopy (Leica DM2000 LED) and a digital camera (Leica DMC 2900) (both Leica Microsystems, Inc.) Images of three different random fields of view captured for each sample at 400× magnification and the integrated optical density values of the slides were analyzed using ImageJ v1.8.0 (National Institutes of Health).

RNA fluorescence in-situ hybridization (FISH)

A FISH kit (cat. no. F11201; Shanghai GenePharma Co., Ltd.) was used and FISH was conducted according to the manufacturer's instructions. In general, the washed AMC-HN-3 cells were fixed in 4% formaldehyde at room temperature for 10 min and permeabilized in PBS solution containing 0.5% Triton X-100. After pre-hybridization, the cells were hybridized with digoxin-labeled probes (Guangzhou RiboBio Co., Ltd.) at 37°C overnight, in the dark. Then, the slides were incubated with biotin-conjugated anti-digoxin antibody (cat. no. ab30512; 1:500; Abcam) at 37°C for 3 h and StreptAvidin Biotin Complex-FITC in turn. After the nucleus was stained with DAPI at room temperature for 10 min, cell images were captured using confocal microscopy (Leica TCS SP8; Leica Microsystems, Inc.) at ×630 magnification.

Western blot analysis

Western blot analysis was conducted following standard procedures. The total protein from the AMC-HN-3 and Tu177 cell lines was lysed in RIPA buffer (Cell Signaling Technologies, Inc.) on ice for 30 min, then quantified using the BCA protein concentration assay kit, according to the manufacturer's instructions (cat. no. P0012S; Beyotime Insitute of Biotechnology). Equivalent protein samples (30 µg/lane) were separated using 12% SDS-PAGE, then transferred to polyvinylidene fluoride membranes (EMD Millipore). After blocking with 5% skimmed milk for 1 h at room temperature, the membranes were incubated with primary antibodies (all Abcam) against cyclinD1 (cat. no. ab16663; 1:1,000), Bax (cat. no. ab32503; 1:1,000), E-cadherin (cat. no. ab40772; 1:1,000), SEMA4B (cat. no. ab81130; 1:1,000) and GAPDH (cat. no. ab8245; 1:2,000). After washing with PBS-Tween-20 (0.05%), the membranes were incubated with the corresponding HRP-conjugated secondary antibody at 37°C for 1 h (cat. no. A16078; 1:10,000; Thermo Fisher Scientific, Inc.). The protein bands were visualized using enhanced chemiluminescence (Pierce; Thermo Fisher Scientific, Inc.), detected using a ChemiDoc XRS imaging system and were finally analyzed using the Quantity One analysis software (Bio-Rad Laboratories).

Cell transfection

Overexpressing recombinant plasmid pcDNA3.1-NEAT1 and pcDNA3.1-SEMA4B were generated by sub-cloning PCR amplified full length human NEAT1 and SEMA4B cDNA into the pcDNA3.1 vector (Thermo Fisher Scientific, Inc.). For the knockdown of NEAT1 and miR-204-5p, specific small interfering RNA (siRNA; 100 nm) and miRNA inhibitors for NEAT1 and miR-204-5p, respectively, were designed and synthesized (Sangon Biotech Co., Ltd.). For overexpression of miR-204-5p, specific miR-204-5p mimic (50 nm) was designed and synthesized (Sangon Biotech Co., Ltd.). Corresponding mimic NC (50 nm) and inhibitor NC (100 nm) were also designed as the control (Sangon Biotech Co., Ltd.). The sequences are as follows: miR-204-5p inhibitor forward, 5′-GCAUUUAGCUAGGAAUGCATT-3′ and reverse, 5′-UGCAUUCCUAGCUAAAUGCTT-3′; miR-204-5p inhibitor NC forward, 5′-UUCUCCGAACGUGUCACGUTT-3′ and reverse, 5′-ACGUGACACGUUCGAGAATT-3′; miR-204-5p mimics, sense 5′-UUCCCUUUGUCAUGCUAUGCCU-3′; miR-204-5p mimics NC, sense, 5′-UUCUCGGAAGGUGUCACGUUU-3′; siRNA-NEAT1 forward, 5′-AGCTTCCAAAAAAGGCGTTCGTTGAGAGCTCAAAGCTA-3′ and reverse 5′-ATCTCTTGAATTAGCTTTGAGCTCTCAACGAACGCCGA-3′; siRNA-NEAT1 NC forward, 5′-GATCTCGGACTCGCGGTTTGTTGTGATTCTCTTTCAAGA-3′ and reverse 5′-GAAGAGAATCACAACAAACCGCGAGTCCTTTTTTGGA-3′. Cell Transfection was performed using Lipofectamine® 3000 reagent (Thermo Fisher Scientific, Inc.) following the standard protocol. Transfection was performed at room temperature and the transfected cells were kept at 37°C for 24 h before further experimentation.

MTT assay

Cell viability was assessed using an MTT assay. Cells were seeded into 96-well plates in triplicates (8×103 cells/well). Then, 10 µl of MTT reagent (5 mg/ml; Sangon Biotech Co., Ltd.) was added into each well and was incubated for 1.5 h. Then, the formazan in the well was dissolved with dimethyl sulfoxide and the OD value was measured with a spectrophotometer (Bio-Rad Laboratories) at 540 nm at 0, 24, 48, 72 h, respectively. Each experiment was performed in triplicate.

Flow cytometry

Apoptosis was examined using BD FACSCalibur (BD Biosciences). In short, AMC-HN-3 and Tu177 cells were labeled with annexin V-FITC and propidium iodide (PI), and then were examined with an apoptosis detecting kit (cat. no. V13242; Invitrogen; Thermo Fisher Scientific, Inc.). Samples were examined by flow cytometry and apoptosis rates were then analyzed by CellQuest software v6.0 (BD Biosciences) following the manufacturer's protocols.

Wound healing assay

The Tu177 and AMC-HN-3 cells were seeded in the 6-well cell culture plate (1×106/well) and were cultured overnight in DMEM containing 10% FBS (Invitrogen; Thermo Fisher Scientific, Inc.). After the cells reached 100% confluence, a wound was made using a sterile pipette tip. The cells were then washed gently with sterile PBS, 3 times, to remove non-adherent cells. Then, the medium in the culture plate was replaced with fresh serum-free medium. The width of the wound was measured 24 h later, using an inverted phase microscope with DP v2 controller software (Olympus Corporation).

Transwell invasion assay

Matrigel was melted overnight at 4°C then diluted to 1 mg/ml with pre-cooled serum-free medium. Then, 100 µl diluted Matrigel was added into the upper chamber and placed at 37 for 4–5 h. A total of 1×106 Tu177 and AMC-HN-3 cells were seeded in an invasion chamber with serum-free media in the upper chamber. The lower chamber was filled with complete DMEM (containing 20% FBS) as a chemoattractant. The cells were incubated at 37°C for 24 h. The invasive cells were stained with Giemsa at room temperature for 30 min. Then, images of the cells in the bottom chamber were captured quantitatively using a fluorescent microscope (Leica DFC300FX; BioTek China) after incubation for 24 h.

Bioinformatics prediction

Target genes of NEAT1 and miR-204-5p were analyzed using TargetScanHuman7.1 (http://www.targetscan.org/). The target relationship between miR-204-5p and SEMA4B was predicted using miRanda database (https://www.microrna.org/microrns/home.do).

Dual luciferase reporter assay

The RNA sequences of NEAT1 and SEMA4B mRNA 3′-untranslated region (UTR) containing the putative binding sites of miR-204-5p were inserted into the psiCHECK2 vector (Promega Corporation) to generate the psiCHECK2-NEAT1 or psiCHECK2- SEMA4B wild-type (WT)/mutant-type (MUT) luciferase reporter vector. AMC-HN-3 and Tu177 cells were cultured in 96-well plates (1×104 cells/well) and were co-transfected with 400 ng of either 3′-UTR-WT or 3′-UTR-MUT (Promega Corporation) and 50 nmol/l miR-204-5p mimic using Lipofectamine® 3000 according to the manufacturer's protocols. Luciferase activity assays were conducted using the Dual-Luciferase Reporter Assay system (Promega Corporation) 24 h later. The results were normalized to luciferase activity (firefly luciferase/Renilla luciferase).

RNA immunoprecipitation (RIP) assay

The Magna RIP RNA-Binding Protein Immunoprecipitation kit (cat. no. 17-700; Sigma-Aldrich; Merck KGaA) was used for the RIP assay according to the instructions. Briefly, AMC-HN-3 and Tu177 cells were incubated with Argonaute2 (anti-Ago2; Abcam) or a negative IgG (anti-IgG; Abcam) at 4°C for 2 h. Then, the Ago2 antibody was recovered with the protein A/G beads (cat. no. LSKMAGAG02; Sigma-Aldrich; Merck KGaA). The enrichment of NEAT1, miR-204-5p and SEMA4B was assessed using RT-qPCR.

Statistical analysis

All the experiments in the study were conducted in triplicate. SPSS 13.0 software (SPSS Inc.) and GraphPad Prism 7 (GraphPad Software, Inc.) were used to examine statistical analysis. Data were presented as the mean ± SD. The overall survival rate was analyzed through Kaplan-Meier analysis. The Kaplan-Meier analysis was assessed using a log-rank test. Spearman correlation analysis between NEAT1 or SEMA4B expression and miR-204-5p expression was also conducted. The difference between two groups was analyzed using an unpaired two-tailed Student's t-test. One-way ANOVA followed by Dunnett's post hoc test was used to analyze differences among more than two groups. The small sample sizes in Tables I–III were compared using Fisher's exact test. P<0.05 was considered to indicate a statistically significant difference.

Table I.

Association between NEAT1 expression and the clinicopathological features of patients with laryngeal squamous cell carcinoma (n=20).

Table I.

Association between NEAT1 expression and the clinicopathological features of patients with laryngeal squamous cell carcinoma (n=20).

NEAT1 expression

CharacteristicsNumberLow (n=10)High (n=10)P-value
Age, years 0.657
  ≤60624
  >601486
Sex 0.489
  Female835
  Male1275
Lymph node metastasis 0.002a
  No981
  Yes1129
Clinical stage 0.034a
  I–II972
  III–IV1138

a P<0.05 from Fishers exact test. NEAT1, nuclear enriched abundant transcript 1.

Table III.

Association between SEMA4B expression and the clinicopathological features of patients with laryngeal squamous cell carcinoma (n=20).

Table III.

Association between SEMA4B expression and the clinicopathological features of patients with laryngeal squamous cell carcinoma (n=20).

SEMA4B expression

CharacteristicsNumberLow (n=10)High (n=10)P-value
Age, years 0.452
  ≤60642
  >601468
Sex 0.568
  Female835
  Male1275
Lymph node metastasis 0.042a
  No972
  Yes1138
Clinical stage 0.028a
  I–II972
  III–IV1138

a P<0.05 via Fisher's exact test. SEMA4B, class 4B semaphorins.

Results

NEAT1 is highly expressed and miR-204-5p has decreased expression in LSCC tissues and cell lines

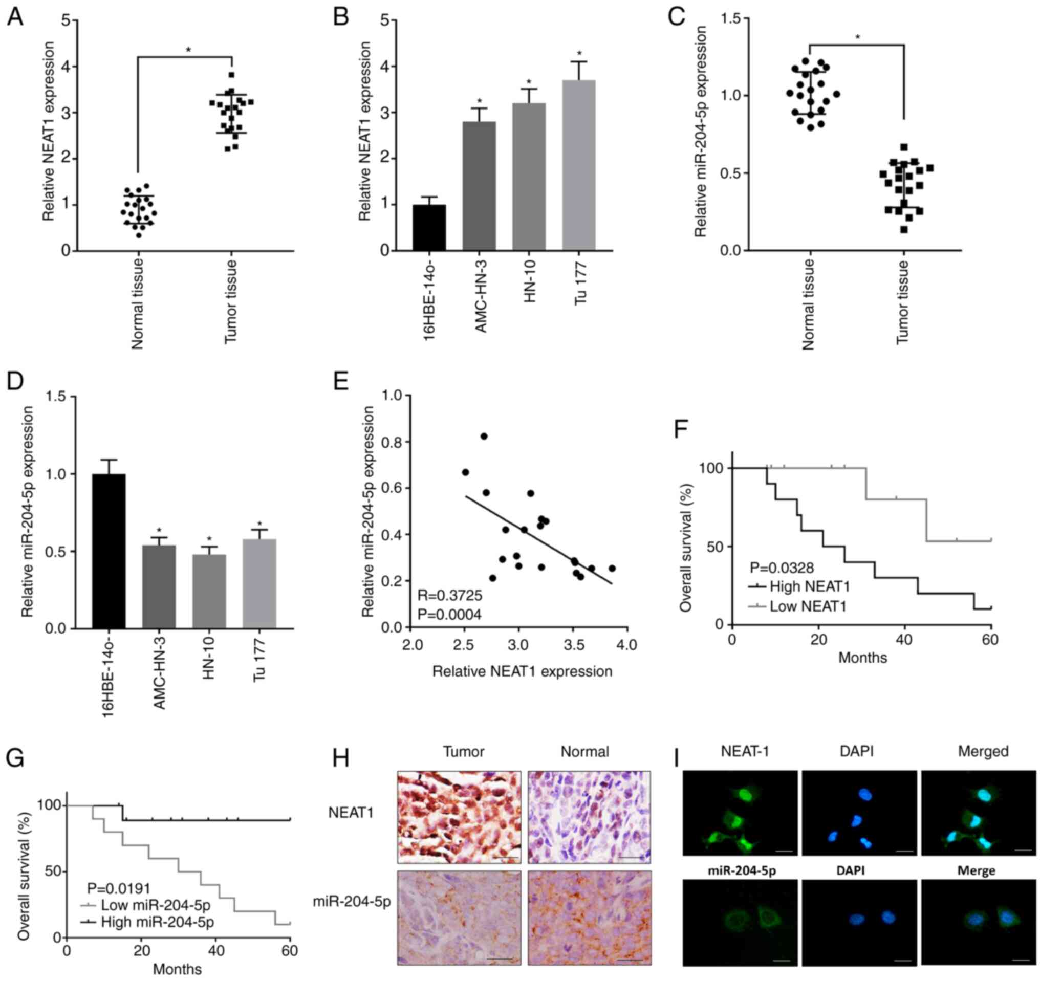
Expression of NEAT1 was found sharply elevated in LSCC tissues compared with the normal tissues (Fig. 1A). Besides, expression of NEAT1 was also much higher in LSCC cell lines AMC-HN-3, HN-10 and Tu177 compared with that in the human bronchial epithelioid cells 16HBE-14o (Fig. 1B). On the contrary, expression of miR-204-5p was notably suppressed in LSCC tissues and cell lines comparing to the control (Fig. 1C and D). The Table I showed that higher expression of NEAT1 was related with higher lymph node metastasis rate and higher clinical stage. The Table II showed that higher expression of miR-204-5p was related with lower lymph node metastasis rate and lower clinical stage. Through further linear relationship analysis, a negative correlation was revealed between the expression of NEAT1 and miR-204-5p in LSCC tissues, implying that there was a targeting relationship between NEAT1 and miR-204-5p (Fig. 1E). Besides, survival results showed that patients with higher NEAT1 expression had poor overall survival rate (Fig. 1F) and patients with higher miR-204-5p expression had an improved overall survival rate (Fig. 1G). As shown in Fig. 1H, images of the ISH also showed that NEAT1 expression was mostly found in LSCC tissues and miR-204-5p signal was mostly found in the normal tissues. In addition, FISH in Fig. 1I showed that NEAT1 was mainly distributed in nucleus and miR-204-5p was mainly distributed in cytoplasm.

Figure 1.

NEAT1 is highly expressed and miR-204-5p is lowly expressed in LSCC tissues and cell lines. (A) Relative expression levels of NEAT1 in LSCC and normal tissues were detected using RT-qPCR. (B) Relative expression levels of NEAT1 in LCSS cell lines (AMC-HN-3, HN-10 and Tu177) and human bronchial epithelioid cells (16HBE-14o) were detected usingRT-qPCR. (C) Relative expression levels of miR-204-5p in LSCC and normal tissues were detected using RT-qPCR. (D) Relative expression levels of miR-204-5p in LCSS cell lines (AMC-HN-3, HN-10 and Tu177) and human bronchial epithelioid cells (16HBE-14o) were detected using RT-qPCR. (E) Correlation analysis between NEAT1 and miR-204-5p expression in LSCC tissues. Association between overall survival rate and (F) NEAT1 and (G) miR-204-5p expression level in LSCC tissues. (H) Representative images of in situ hybridization showing NEAT1 and miR-204-5p expression within LSCC and normal tissues. Scale bar, 50 µm. (I) Representative fluorescence in situ hybridization images indicating subcellular location of NEAT1 and miR-204-5p in AMC-HN-3 cells (green). Nuclei were stained by DAPI (blue). *P<0.05 vs. control groups (normal tissues or 16HBE-14o cells). The data are presented as the mean ± SD of three independent experiments. LSCC, laryngeal squamous cell carcinoma; NEAT1, nuclear enriched abundant transcript 1; RT-qPCR, reverse transcription-quantitative PCR; miR, microRNA.

Table II.

Association between miR-204-5p expression and the clinicopathological features of patients with laryngeal squamous cell carcinoma (n=20).

Table II.

Association between miR-204-5p expression and the clinicopathological features of patients with laryngeal squamous cell carcinoma (n=20).

miR-204-5p expression

CharacteristicsNumberLow (n=10)High (n=10)P-value
Age, years 0.431
  ≤60624
  >601486
Sex 0.568
  Female853
  Male1257
Lymph node metastasis 0.043a
  No927
  Yes1183
Clinical stage 0.003a
  I–II918
  III–IV1192

a P<0.05 via Fisher's exact test. miR, microRNA.

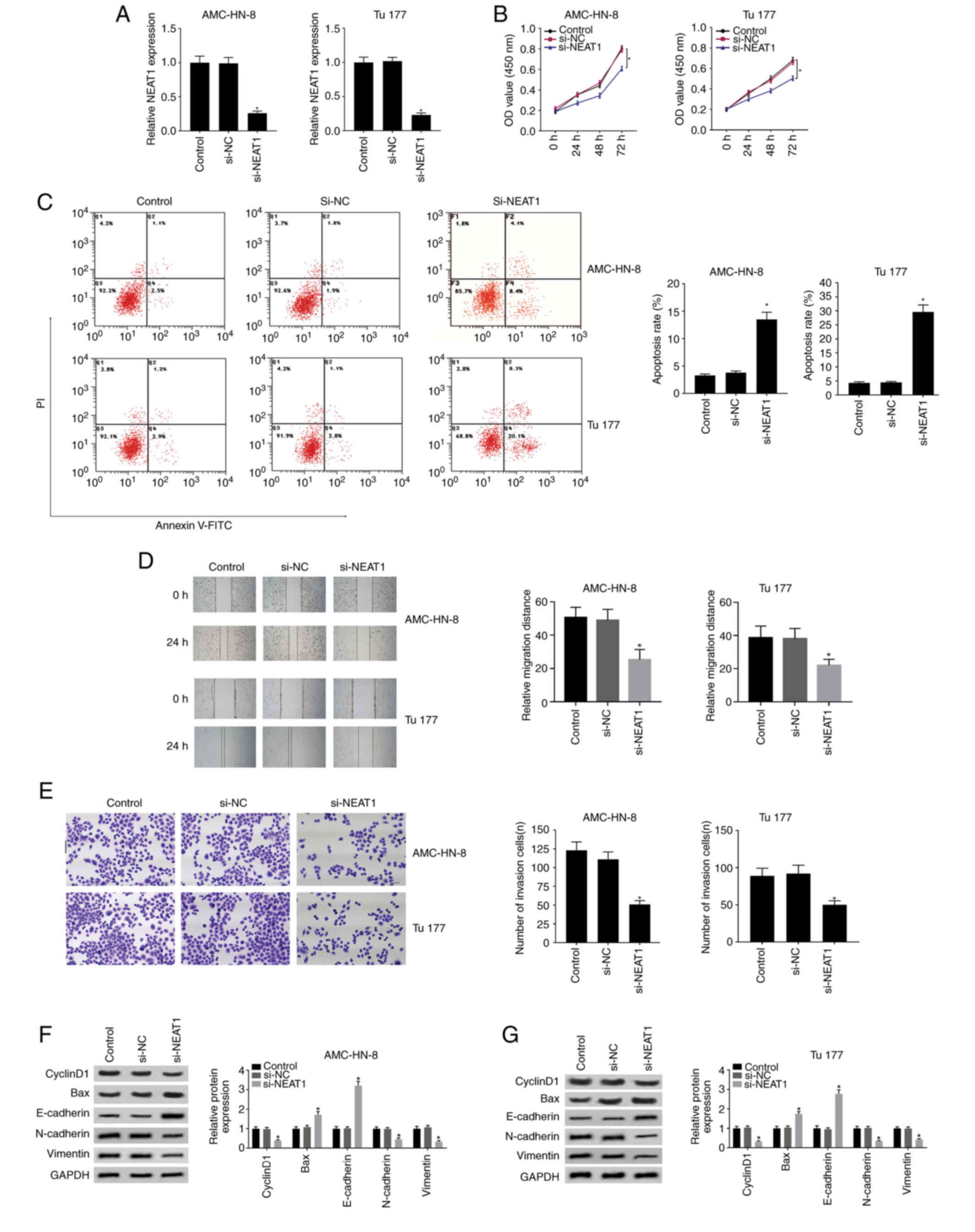
Knockdown of NEAT1 inhibits cell proliferation, mobility and promotes apoptosis

The effects of NEAT1 on the proliferation and mobility of LSCC cells was investigated. AMC-HN-3 and Tu177 cells were selected in the following experiments because they are representative with the highest (Tu177) and the lowest (AMC-HN-3) expression of NEAT1 among the three LSCC cell lines used in the study. The silencing effect of si-NEAT1 was firstly verified in AMC-HN-3 and Tu177 cells as shown in Fig. 2A. Silenced NEAT1 effectively inhibited cell proliferation (Fig. 2B) and induced increased apoptosis (Fig. 2C). In addition, cell migration (Fig. 2D) and invasion (Fig. 2E) was both strongly restricted, which were analyzed using wound healing and Transwell invasion assays, respectively. What is more, expression of cyclinD1, N-cadherin and vimentin was decreased and expression of Bax and E-cadherin was increased, indicating that si-NEAT1 inhibits cell proliferation, mobility and promotes apoptosis from the protein level (Fig. 2F and G).

Figure 2.

Knockdown of NEAT1 inhibits cell proliferation and mobility, and promotes apoptosis. AMC-HN-3 and Tu177 cells were used for these experiments. (A) Silencing effect of si-NEAT1 was firstly verified in AMC-HN-3 and Tu177 cells through reverse transcription-quantitative PCR. (B) Effect of si-NEAT1 on cell proliferation was evaluated through MTT assay. (C) Effect of si-NEAT1 on apoptosis was assessed through flow cytometry. (D) Effect of si-NEAT1 on cell migration was analyzed using wound healing assay. Magnification, ×100. (E) Transwell invasion assay was used to evaluate cell invasion. Western blotting results of the protein expression levels of cyclinD1, N-cadherin, vimentin, E-cadherin and Bax in (F) AMC-HN-3 and (G) Tu177 cells. *P<0.05 vs. control group. The data are presented as the mean ± SD of three independent experiments. OD, optical density; NEAT1, nuclear enriched abundant transcript 1; si, small interfering RNA; NC, negative control.

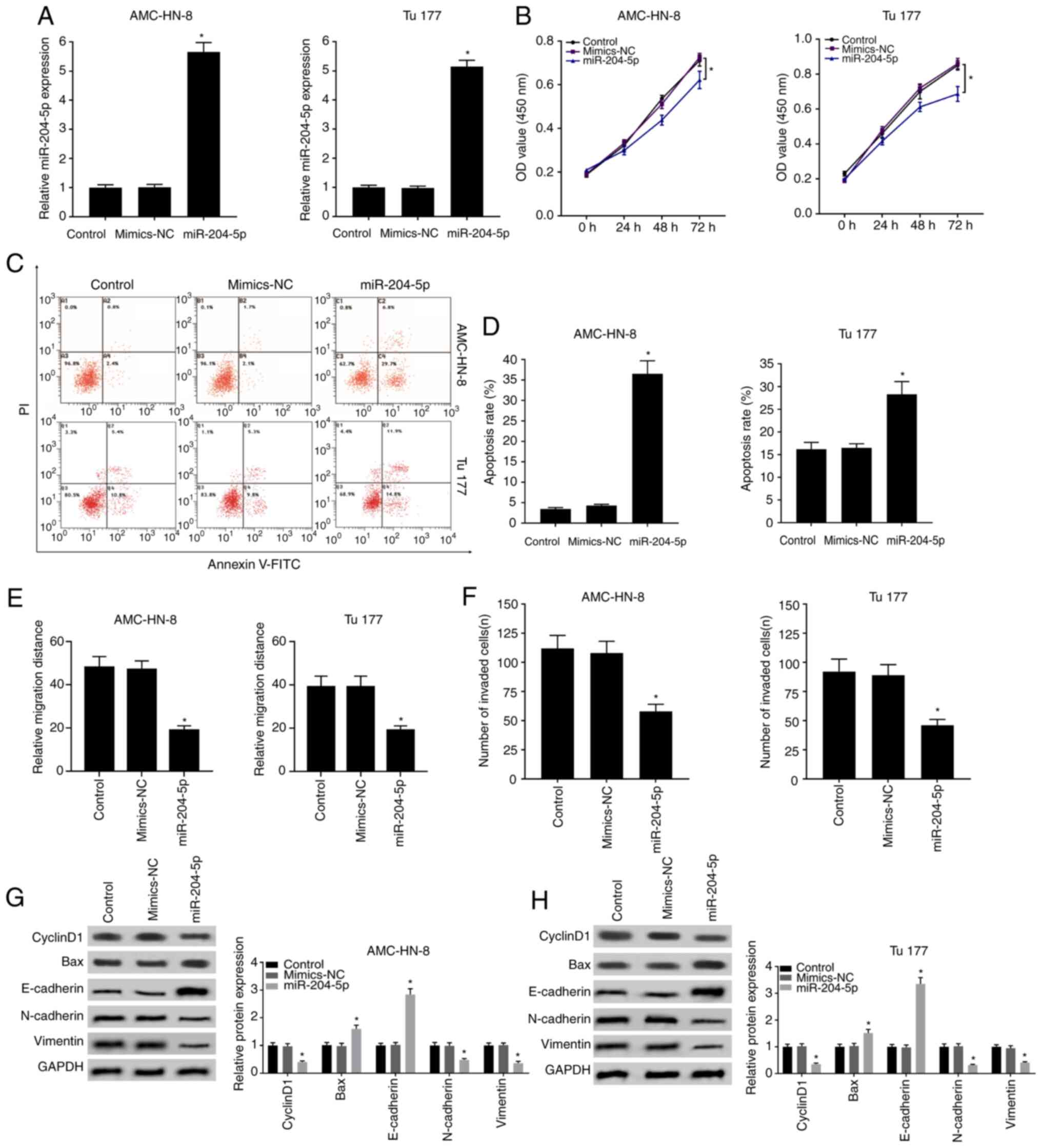
Overexpression of miR-204-5p inhibits cell mobility, proliferation and promotes apoptosis

Expression of miR-204-5p was downregulated in LSCC, thus miR-204-5p was overexpressed through transfection with miR-204-5p mimic as shown in Fig. 3A for further exploration. As expected, overexpressed miR-204-5p effectively inhibited cell proliferation (Fig. 3B) and promoted apoptosis (Fig. 3C and D). Similarly, cell migration and invasion was also markedly restricted by miR-204-5p mimic (Figs. 3E and F, and S1). Results of western blot also demonstrated that miR-204-5p mimic decreased the expression of cyclinD1, N-cadherin and vimentin and increased the expression of Bax and E-cadherin (Fig. 3G and H), which likely contributed to the inhibition of cell mobility and promotion of apoptosis.

Figure 3.

Overexpression of miR-204-5p inhibits cell mobility and proliferation, and promotes apoptosis. (A) Overexpression of miR-204-5p was confirmed using reverse transcription-quantitative PCR. (B) Effect of overexpressed miR-204-5p on cell proliferation was evaluated using a MTT assay. (C and D) Effect of overexpressed miR-204-5p on apoptosis was assessed using flow cytometry. Statistical results for (E) cell migration and (F) cell invasion. Western blotting results for the protein expression levels of cyclinD1, N-cadherin, vimentin, E-cadherin and Bax in (G) AMC-HN-3 and (H) Tu177 cells. *P<0.05 vs. control group. The data are presented as the mean ± SD of three independent experiments. OD, optical density; miR, microRNA; NC, negative control.

miR-204-5p acts as a target of NEAT1

Effects of NEAT1 and miR-204-5p on the progression of LSCC cells were investigated as aforementioned, thus the relationship between these was also explored. The target complementary sequence between miR-204-5p and NEAT1 was analyzed through bioinformatics analysis (Fig. 4A). The subsequent dual luciferase reporter assay revealed that only the combination of NEAT1 WT and miR-204-5p mimic, but not NEAT1 MUT, significantly decreased luciferase activity, further demonstrating that there is a target relationship between NEAT1 and miR-204-5p (Fig. 4B). At the same time, NEAT1 expression was largely suppressed in miR-204-5p mimic group (Fig. 4C). The RIP assay showed that enrichment of NEAT1 and miR-138-5p was significantly enhanced in the Ago2 group compared with that in the IgG group (Fig. 4D). In addition, NEAT1 was overexpressed through transfection with the pcDNA3.1-NEAT1 as shown in Fig. 4E. It was identified that miR-204-5p expression was significantly elevated in the si-NEAT1 group and was strongly suppressed in the pcDNA3.1-NEAT1 group (Fig. 4F). The aforementioned results revealed the targeting relationship between miR-204-5p and NEAT1.

Figure 4.

miR-204-5p acts as a target of NEAT1. (A) Target complementary sequence between miR-204-5p and NEAT1 was analyzed using bioinformatics analysis. (B) Targeting association between NEAT1 and miR-204-5p was verified using dual luciferase reporter assay. (C) Effect of overexpressed miR-204-5p on NEAT1 expression was evaluated using RT-qPCR. *P<0.05 vs. mimics-NC group. (D) Enrichment of NEAT1 or miR-204-5p was measured usina a RNA immunoprecipitation assay in the AMC-HN-3 and Tu177 cells incubated with Ago2 or IgG. Ago2 expression was also detected with western blotting. *P<0.05 vs. anti-IgG. (E) Transfection efficiency of pcDNA3.1-NEAT1 was analyzed using RT-qPCR. *P<0.05 vs. control group. (F) Effect of NEAT1 modulation on miR-204-5p expression was evaluated using RT-qPCR. *P<0.05. The data are presented as the mean ± SD of three independent experiments. NEAT1, nuclear enriched abundant transcript 1; RT-qPCR, reverse transcription-quantitative PCR; miR, microRNA; NC, negative control; Ago2, argonaute 2; WT, wild-type; MUT, mutant; si, small interfering RNA.

Inhibiting effects of si-NEAT1 on the progression of LSCC are reversed by silencing miR-204-5p

The targeting relationship between miR-204-5p and NEAT1 was further verified through the interaction between silencing miR-204-5p and si-NEAT1. miR-204-5p was silenced through transfection with the inhibitor-miR-204-5p, and the inhibitor NC was used as a control (Fig. 5A). It was revealed that the OD value, which was suppressed by si-NEAT1, was then elevated again in the si-NEAT1 + inhibitor-miR-204-5p group, indicating that the inhibiting effects of si-NEAT1 on cell proliferation were reversed by inhibitor-miR-204-5p (Fig. 5B). Similar results are shown in Fig. 5C and D, in which the increased apoptosis rate in the si-NEAT1 group was significantly decreased by inhibitor-miR-204-5p. In addition, suppressed cell migration and invasion in the si-NEAT1 group were significantly enhanced by inhibitor-miR-204-5p (Figs. 5E and F, and S2). Furthermore, the effects of si-NEAT1 on cell mobility and apoptosis were reversed by inhibitor-miR-204-5p by elevating the expression levels of cyclinD1, N-cadherin and vimentin, and simultaneously suppressing the expression levels of Bax and E-cadherin (Fig. 5G and H).

Figure 5.

Inhibitory effects of si-NEAT1 on the progression of laryngeal squamous cell carcinoma are reversed by knockdown of miR-204-5p. (A) Transfection efficiency of inhibitor-miR-204-5p was evaluated using reverse transcription-quantitative PCR. (B) Cell proliferation was measured through MTT assay. Effect of miR-204-5p and NEAT1 on apoptosis was assessed through flow cytometry in (C) AMC-HN-3 and (D) Tu177 cells. (E) Statistical results of the effect of miR-204-5p and NEAT1 on cell migration. (F) Statistical results of the effect of miR-204-5p and NEAT1 on cell invasion. Effect of miR-204-5p and NEAT1 on the protein expression levels of cyclinD1, N-cadherin, vimentin, E-cadherin and Bax in (G) AMC-HN-3 and (H) Tu177 cells was analyzed through western blotting. *P<0.05. The data are presented as the mean ± SD of three independent experiments. OD, optical density; miR, microRNA; NC, negative control; si, small interfering RNA; NEAT1, nuclear enriched abundant transcript 1.

SEMA4B is targeted by miR-204-5p in LSCC

The downstream target genes of miR-204-5p were further evaluated, and bioinformatics analysis indicated a target complementary sequence between miR-204-5p and SEMA4B (Fig. 6A). The Table III showed that higher expression of SEMA4B was related with higher lymph node metastasis rate and higher clinical stage. Combination of miR-204-5p mimic and SEMA4B WT significantly decreased luciferase activity compared with the control, but the combination of miR-204-5p mimic and SEMA4B MUT exhibited no effect on luciferase activity (Fig. 6B). As expected, SEMA4B expression was largely reduced in the miR-204-5p mimic group (Fig. 6C). Additionally, RIP assay revealed that enrichment of both SEMA4B and miR-138-5p was significantly enhanced in the Ago2 group compared with that in the IgG group; SEMA4B expression was also checked through western blotting (Fig. 6D). In addition, RT-qPCR results revealed that SEMA4B expression was suppressed by miR-204-5p mimic and was elevated by inhibitor-miR-204-5p in both AMC-HN-3 and Tu177 cells (Fig. 6E). Similar results were also obtained with western blotting for SEMA4B protein expression (Fig. 6F and G). Furthermore, SEMA4B was highly expressed in LSCC tissues and cell lines compared with in normal tissues and cells, respectively (Fig. 6H and I), and patients with higher SEMA4B expression had a lower overall survival rate than patients with low SEMA4B expression (Fig. 6J). The correlation analysis indicated that SEMA4B expression was negatively correlated with miR-204-5p expression in LSCC tissues (Fig. 6K). Overall, the current results suggested that SEMA4B may be a target of miR-204-5p in LSCC.

Figure 6.

SEMA4B is targeted by miR-204-5p in LSCC. (A) Target complementary sequence between miR-204-5p and SEMA4B was analyzed using bioinformatics analysis. (B) Targeting association between SEMA4B and miR-204-5p was verified using dual luciferase reporter assay. (C) Effect of overexpressed miR-204-5p on SEMA4B expression was analyzed using RT-qPCR. *P<0.05 vs. mimics-NC. (D) Enrichment of SEMA4B or miR-204-5p was measured by RNA immunoprecipitation assay in AMC-HN-3 and Tu177 cells incubated with Ago2 or IgG. *P<0.05 vs. anti-IgG. (E) Effect of inhibitor miR-204-5p on SEMA4B expression was measured using RT-qPCR. Effect of inhibitor miR-204-5p on SEMA4B expression was evaluated using western blotting in (F) AMC-HN-3 and (G) Tu177 cells. (H) Relative SEMA4B expression in LSCC and normal tissues was detected using RT-qPCR. *P<0.05. (I) Relative SEMA4B expression in LCSS cell lines and 16HBE-14o cells was detected using RT-qPCR. *P<0.05 vs. 16HBE-14o cells. (J) Overall survival rate according to SEMA4B expression was analyzed using Kaplan-Meier survival analysis. (K) Correlation analysis between SEMA4B and miR-204-5p expression. The data are presented as the mean ± SD of three independent experiments. SEMA4B, class 4B semaphorins; RT-qPCR, reverse transcription-quantitative PCR; miR, microRNA; NC, negative control; Ago2, argonaute 2; WT, wild-type; MUT, mutant; LSCC, laryngeal squamous cell carcinoma.

SEMA4B overexpression weakens the antitumor effect of miR-204-5p mimic in LSCC

The corresponding effects of SEMA4B on the antitumor effect of miR-204-5p mimic were also explored. SEMA4B was overexpressed through transfection with pcDNA3.1-SEMA4B into AMC-HN-3 and Tu177 cells, and pcDNA3.1-NC was used as a control (Fig. 7A). Suppressed cell proliferation by miR-204-5p mimic was enhanced in the presence of pcDNA3.1-SEMA4B (Fig. 7B). Similarly, the elevated apoptosis rate by miR-204-5p mimic was suppressed by pcDNA3.1-SEMA4B (Fig. 7C and D). Additionally, the decreased migration distance and the decreased number of invading cells in the miR-204-5p mimic group were increased in the miR-204-5p mimic+pcDNA3.1-SEMA4B group (Figs. 7E and F, and S3). In addition, the suppressing effect of miR-204-5p mimic on the expression levels of cyclinD1, N-cadherin and vimentin, and the elevating effect on Bax and E-cadherin expression were both reversed by pcDNA3.1-SEMA4B (Fig. 7G and H). Therefore, the inhibiting effect of miR-204-5p overexpression on cell proliferation and cell mobility, and its promoting effect on apoptosis were blocked by pcDNA3.1-SEMA4B.

Figure 7.

SEMA4B overexpression weakens the antitumor effect of miR-204-5p mimic in laryngeal squamous cell carcinoma. (A) Transfection efficiency of pcDNA3.1-SEMA4B was confirmed using reverse transcription-quantitative PCR. *P<0.05 vs. control group. (B) Cell proliferation was evaluated using a MTT assay. Effect of miR-204-5p and SEMA4B on apoptosis was assessed through flow cytometry in (C) AMC-HN-3 and (D) Tu177 cells. (E) Statistical results of the effect of miR-204-5p and SEMA4B on cell migration. (F) Statistical results of the effect of miR-204-5p and SEMA4B on cell invasion. Effect of miR-204-5p and SEMA4B on the protein expression levels of cyclinD1, N-cadherin, vimentin, E-cadherin and Bax in (G) AMC-HN-3 and (H) Tu177 cells was evaluated using western blotting. *P<0.05. The data are presented as the mean ± SD of three independent experiments. OD, optical density; miR, microRNA; NC, negative control; SEMA4B, class 4B semaphorins.

NEAT1 regulates SEMA4B by targeting miR-204-5p

The association between NEAT1, SEMA4B and miR-204-5p was further explored in subsequent experiments. It was revealed that SEMA4B expression was significantly suppressed in the si-NEAT1 group, but was recovered by the co-transfection with inhibitor-miR-204-5p (Fig. 8A). Similar results were obtained with western blotting for SEMA4B protein expression (Fig. 8B). Additionally, SEMA4B expression was significantly elevated by NEAT1 overexpress1ion, but was then strongly suppressed by the co-transfection with miR-204-5p mimic (Fig. 8C). Western blotting also revealed that SEMA4B expression was significantly elevated by NEAT1 overexpression and was suppressed by miR-204-5p mimic (Fig. 8D). In addition, the correlation analysis indicated that SEMA4B expression was positively correlated with NEAT1 expression in LSCC tissues (Fig. 8E). Overall, the current results suggested that NEAT1 regulated SEMA4B by targeting miR-204-5p.

Figure 8.

NEAT1 regulates SEMA4B by targeting miR-204-5p. (A) Effect of inhibitor miR-204-5p and si-NEAT1 on SEMA4B expression was evaluated using RT-qPCR. (B) Effect of inhibitor miR-204-5p and si-NEAT1 on SEMA4B protein expression was measured using western blotting. (C) Effect of miR-204-5p mimic and pcDNA3.1-NEAT1 on SEMA4B expression was evaluated using RT-qPCR. (D) Effect of miR-204-5p mimic and pcDNA3.1-NEAT1 on SEMA4B protein expression was analyzed through western blotting. (E) Correlation analysis between SEMA4B and NEAT1 expression. *P<0.05. The data are presented as the mean ± SD of three independent experiments. NEAT1, nuclear enriched abundant transcript 1; RT-qPCR, reverse transcription-quantitative PCR; miR, microRNA; NC, negative control; si, small interfering RNA; SEMA4B, class 4B semaphorins.

Discussion

LSCC is a common malignant tumor with high invasiveness in the head and neck area (24). With the application and development of surgery combined with radiotherapy, chemotherapy and targeted therapy, the diagnosis and treatment of LSCC have improved. However, the prognosis of patients with LSCC remains poor due to the malignant characteristics of local recurrence and distant metastasis (25). Therefore, in-depth study of the mechanism of LSCC and screening of sensitive markers should be the focus of LSCC basic and clinical research.

With further development of transcriptome and molecular biology, the regulatory effects of lncRNAs in numerous diseases, including cancer, have attracted increasing attention (26,27). In view of the important regulatory effects of lncRNAs in tumors, the present study investigated the effects and regulatory pathway of lncRNA NEAT1 in LSCC, aiming to provide a meaningful reference for the basic research and clinical targeted therapy for LSCC. In the current study, NEAT1 expression was upregulated in LSCC tissues and cell lines compared with that in normal tissues and cells, respectively. Additionally, knockdown of NEAT1 expression significantly inhibited cell proliferation and promoted apoptosis in LSCC cells, as previously reported (12). The results of western blot analysis showed that the expression of the pro-apoptotic protein Bax was increased by the knock down of NEAT1. In addition, Wang et al (28) reported that knockdown of NEAT1 inhibited the migration and invasion, as well as the proliferation, of endometrial cancer cells. However, to the best of our knowledge, the effects of NEAT1 on cell mobility in LSCC have not been previously investigated. The present study was the first to indicate that knockdown of NEAT1 expression significantly suppressed the invasion and migration of LSCC cells. The results of western blot showed that knockdown of NEAT1 suppressed the expression of tumor metastasis related protein, vimentin. At the same time, expression of E-cadherin was elevated and expression of N-cadherin was decreased from knockdown of NEAT1 expression, indicating that epithelial-mesenchymal transition was inhibited by silenced NEAT1.

NEAT1 is the core component of paraspeckles and was associated with the nucleo-cytoplasmic transport of mRNA by paraspeckles (29,30). It has been shown that some mature miRNAs are enriched in the nucleus, thus nuclear NEAT1 acts as a competing endogenous RNA to elevate the expression levels of targeting miRNAs through dis-inhibition, in this way promoting tumor progression (31,32). However, the targeting miRNAs of NEAT1 in LSCC have not been widely studied. The present study revealed that miR-204-5p expression was low in LSCC tissues and cell lines. Additionally, miR-204-5p overexpression using a miR-204-5p mimic inhibited cell mobility and proliferation, and promoted apoptosis. In addition, miR-204-5p was found to be a target of NEAT1 and the antitumor effects of si-NEAT1 on LSCC were reversed by silencing miR-204-5p. Similarly, Wang et al (33) reported that lncRNA OIP5-AS1 served as a competing endogenous RNA of miR-204-5p in LSCC cells, and the restoration of miR-204-5p counteracted the OIP5-AS1-mediated oncogenic effects. Additionally, Jiang et al (34) previously reported that lncRNA NEAT1 enhanced docetaxel resistance in prostate cancer by regulating ACSL4 via sponging miR-34a-5p and miR-204-5p. Thus, the targeting association between NEAT1 and miR-204-5p may also be applicable in LSCC cells, and NEAT1 and miR-204-5p may be jointly involved in the progression of LSCC.

The corresponding downstream target genes of miR-204-5p were further explored in the present study. Tang et al (35) reported that miR-204-5p regulated cell proliferation, invasion and apoptosis by targeting IL-11 in esophageal squamous cell carcinoma. PIK3CB, a major regulator of the PI3K/Akt signaling pathway, is also a direct target of miR-204-5p, and miR-204-5p regulates the growth, metastasis and immune microenvironment remodeling in breast cancer by targeting PIK3CB (36). In the present study, bioinformatics analysis revealed a target complementary sequence between miR-204-5p and SEMA4B. SEMA4B is a class IV semaphorin involved in the regulation of cell motility (37). Results of multiple experiments in the present study, including dual luciferase reporter assay, RIP assay and RT-qPCR, further verified the targeting association between miR-204-5p and SEMA4B. Furthermore, Li et al (38) revealed that SEMA4B could be used as a biomarker for potential clinical evaluation of gastric cancer. SEMA4B also acts as a target of miR-34a and as a potential therapeutic target of colorectal cancer (39). However, SEMA4B has mainly been studied in lung cancer in previous studies (40–42) and has not been evaluated in LSCC. The current study revealed that SEMA4B overexpression weakened the antitumor effects of miR-204-5p mimic in LSCC. Additionally, SEMA4B expression was positively correlated with NEAT1 expression and negatively correlated with miR-204-5p expression. Overall, the regulation of NEAT1 on SEMA4B may be mediated by miR-204-5P.

In conclusion, the current results revealed that NEAT1 contributed to cell proliferation and mobility, and suppressed apoptosis by regulating the miR-204-5p/SEMA4B axis in LSCC. The present study presented new potential biomarkers for targeted therapy of LSCC. However, other downstream targets of NEAT1 and miR-204-5p should be further explored in future studies. There are also some limitations in the present study, such as a lack of in vivo experiments due to time constraints. Thus, corresponding in vivo experiments should be performed in future experiments, and further therapeutic targets with clinical application value should be gradually explored.

Supplementary Material

Supporting Data

Acknowledgements

Not applicable.

Funding

The present study was funded by the Natural Science Foundation of China (grant no. N31801160) and Shenzhen Natural Science Foundation (grant nos. JCYJ20190729222629201 and JCYJ20190807150811212).

Availability of data and materials

The datasets used and/or analyzed during the current study are available from the corresponding author on reasonable request.

Authors' contributions

LH conducted the experiments and arranged the figures and the manuscript. CZ assisted with sample collection, checked the information of the patient, assisted with some of the experiments, analyzed the data and revised the manuscript critically. SW initiated and supervised the project, analyzed the data, formed the conclusion and edited the manuscript. LH and SW confirm the authenticity of the data. All authors have read and approved the final manuscript.

Ethics approval and consent to participate

All patients signed written informed consent forms, and the present study was approved by The Ethics Committee of The Second Clinical Medical College of Jinan University (Shenzhen, China).

Patient consent for publication

Not applicable.

Competing interests

The authors declare that they have no competing interests.

Glossary

Abbreviations

Abbreviations:

LSCC

laryngeal squamous cell carcinoma

lncRNA

long non-coding RNA

NEAT1

nuclear enriched abundant transcript 1

siRNA

small interfering RNA

miRNA/miR

microRNA

RIP

RNA immunoprecipitation

SEMA4B

class 4B semaphorins

RT-qPCR

reverse transcription-quantitative PCR

mRNA

messenger RNA

UTR

untranslated region

References

1 

Fusconi M, Campo F, Gallo A, Zambetti G, Martellucci S, Seccia A and de Vincentiis M: Laryngeal cancer, HPV DNA vs E6/E7 mRNA test: A systematic review. J Voice. 31:248.e241–248.e245. 2017. View Article : Google Scholar : PubMed/NCBI

2 

Steuer CE, El-Deiry M, Parks JR, Higgins KA and Saba NF: An update on larynx cancer. CA Cancer J Clin. 67:31–50. 2017. View Article : Google Scholar : PubMed/NCBI

3 

Anschuetz L, Shelan M, Dematte M, Schubert AD, Giger R and Elicin O: Long-term functional outcome after laryngeal cancer treatment. Radiat Oncol. 14:1012019. View Article : Google Scholar : PubMed/NCBI

4 

Fang YW and Fullwood MJ: Roles, functions, and mechanisms of long non-coding RNAs in cancer. Genomics Proteomics Bioinformatics. 14:42–54. 2016. View Article : Google Scholar : PubMed/NCBI

5 

Gupta SC and Tripathi YN: Potential of long non-coding RNAs in cancer patients: From biomarkers to therapeutic targets. Int J Cancer. 140:1955–1967. 2017. View Article : Google Scholar : PubMed/NCBI

6 

Hung T and Chang HY: Long noncoding RNA in genome regulation: Prospects and mechanisms. RNA Biol. 7:582–585. 2010. View Article : Google Scholar : PubMed/NCBI

7 

Fang XY, Pan HF, Leng RX and Ye DQ: Long noncoding RNAs: Novel insights into gastric cancer. Cancer Lett. 356:357–366. 2015. View Article : Google Scholar : PubMed/NCBI

8 

Zhang Y and Tang L: The application of lncRNAs in cancer treatment and diagnosis. Recent Pat Anticancer Drug Discov. 13:292–301. 2018. View Article : Google Scholar : PubMed/NCBI

9 

Zhuang ST, Cai YJ, Liu HP, Qin Y and Wen JF: LncRNA NEAT1/miR-185-5p/IGF2 axis regulates the invasion and migration of colon cancer. Mol Genet Genomic Med. 8:e11252020. View Article : Google Scholar : PubMed/NCBI

10 

Feng Y, Gao L, Cui G and Cao Y: LncRNA NEAT1 facilitates pancreatic cancer growth and metastasis through stabilizing ELF3 mRNA. Am J Cancer Res. 10:237–248. 2020.PubMed/NCBI

11 

Knutsen E, Lellahi SM, Aure MR, Nord S, Fismen S, Larsen KB, Gabriel MT, Hedberg A, Bjørklund SS; Oslo Breast Cancer Research Consortium (OSBREAC), ; et al: The expression of the long NEAT1_2 isoform is associated with human epidermal growth factor receptor 2-positive breast cancers. Sci Rep. 10:12772020. View Article : Google Scholar : PubMed/NCBI

12 

Wang P, Wu T, Zhou H, Jin Q, He G, Yu H, Xuan L, Wang X, Tian L, Sun Y, et al: Long noncoding RNA NEAT1 promotes laryngeal squamous cell cancer through regulating miR-107/CDK6 pathway. J Exp Clin Cancer Res. 35:222016. View Article : Google Scholar : PubMed/NCBI

13 

Pichler M and Calin GA: MicroRNAs in cancer: From developmental genes in worms to their clinical application in patients. Br J Cancer. 113:569–573. 2015. View Article : Google Scholar : PubMed/NCBI

14 

Chu Y, Jiang M, Du F, Chen D, Ye T, Xu B, Li X, Wang W, Qiu Z, Liu H, et al: miR-204-5p suppresses hepatocellular cancer proliferation by regulating homeoprotein SIX1 expression. FEBS Open Bio. 8:189–200. 2018. View Article : Google Scholar : PubMed/NCBI

15 

Zhuang Z, Yu P, Xie N, Wu Y, Liu H, Zhang M, Tao Y, Wang W, Yin H, Zou B, et al: MicroRNA-204-5p is a tumor suppressor and potential therapeutic target in head and neck squamous cell carcinoma. Theranostics. 10:1433–1453. 2020. View Article : Google Scholar : PubMed/NCBI

16 

Gao W, Wu Y, He X, Zhang C, Zhu M, Chen B, Liu Q, Qu X, Li W, Wen S and Wang B: MicroRNA-204-5p inhibits invasion and metastasis of laryngeal squamous cell carcinoma by suppressing forkhead box C1. J Cancer. 8:2356–2368. 2017. View Article : Google Scholar : PubMed/NCBI

17 

Huang Y, Zhang C and Zhou Y: LncRNA MIR100HG promotes cancer cell proliferation, migration and invasion in laryngeal squamous cell carcinoma through the downregulation of miR-204-5p. Onco Targets Ther. 12:2967–2973. 2019. View Article : Google Scholar : PubMed/NCBI

18 

Kolodkin AL, Matthes DJ and Goodman CS: The semaphorin genes encode a family of transmembrane and secreted growth cone guidance molecules. Cell. 75:1389–1399. 1993. View Article : Google Scholar : PubMed/NCBI

19 

Ahmed A and Eickholt BJ: Intracellular kinases in semaphorin signaling. Adv Exp Med Biol. 600:24–37. 2007. View Article : Google Scholar : PubMed/NCBI

20 

Jian H, Zhao Y, Liu B and Lu S: SEMA4B inhibits growth of non-small cell lung cancer in vitro and in vivo. Cell Signal. 27:1208–1213. 2015. View Article : Google Scholar : PubMed/NCBI

21 

Jian H, Zhao Y, Liu B and Lu S: SEMA4b inhibits MMP9 to prevent metastasis of non-small cell lung cancer. Tumour Biol. 35:11051–11056. 2014. View Article : Google Scholar : PubMed/NCBI

22 

Livak KJ and Schmittgen TD: Analysis of relative gene expression data using real-time quantitative PCR and the 2(-Delta Delta C(T)) method. Methods. 25:402–408. 2001. View Article : Google Scholar : PubMed/NCBI

23 

Chen Z, Zhang Z, Zhao D, Feng W, Meng F, Han S, Lin B and Shi X: Long noncoding RNA (lncRNA) FOXD2-AS1 promotes cell proliferation and metastasis in hepatocellular carcinoma by regulating MiR-185/AKT axis. Med Sci Monitor. 25:9618–9629. 2019. View Article : Google Scholar : PubMed/NCBI

24 

Chaffer CL and Weinberg RA: A perspective on cancer cell metastasis. Science. 331:1559–1564. 2011. View Article : Google Scholar : PubMed/NCBI

25 

Wang B, Lv K, Chen W, Zhao J, Luo J, Wu J, Li Z, Qin H, Wong TS, Yang W, et al: miR-375 and miR-205 regulate the invasion and migration of laryngeal squamous cell carcinoma synergistically via AKT-Mediated EMT. Biomed Res Int. 2016:96527892016. View Article : Google Scholar : PubMed/NCBI

26 

Bhan A, Soleimani M and Mandal SS: Long noncoding RNA and cancer: A new paradigm. Cancer Res. 77:3965–3981. 2017. View Article : Google Scholar : PubMed/NCBI

27 

Yang G, Lu X and Yuan L: LncRNA: A link between RNA and cancer. Biochim Biophys Acta. 1839:1097–1109. 2014. View Article : Google Scholar : PubMed/NCBI

28 

Wang W, Ge L, Xu XJ, Yang T, Yuan Y, Ma XL and Zhang XH: LncRNA NEAT1 promotes endometrial cancer cell proliferation, migration and invasion by regulating the miR-144-3p/EZH2 axis. Radiol Oncol. 53:434–442. 2019. View Article : Google Scholar : PubMed/NCBI

29 

Yamazaki T and Hirose T: The building process of the functional paraspeckle with long non-coding RNAs. Front Biosci (Elite Ed). 7:1–41. 2015. View Article : Google Scholar : PubMed/NCBI

30 

Kawaguchi T, Tanigawa A, Naganuma T, Ohkawa Y, Souquere S, Pierron G and Hirose T: SWI/SNF chromatin-remodeling complexes function in noncoding RNA-dependent assembly of nuclear bodies. Proc Natl Acad Sci USA. 112:4304–4309. 2015. View Article : Google Scholar : PubMed/NCBI

31 

Sun C, Li S, Zhang F, Xi Y, Wang L, Bi Y and Li D: Long non-coding RNA NEAT1 promotes non-small cell lung cancer progression through regulation of miR-377-3p-E2F3 pathway. Oncotarget. 7:51784–51814. 2016. View Article : Google Scholar : PubMed/NCBI

32 

Liu H, Li A, Sun Z, Zhang J and Xu H: Long non-coding RNA NEAT1 promotes colorectal cancer progression by regulating miR-205-5p/VEGFA axis. Human Cell. 33:386–396. 2020. View Article : Google Scholar : PubMed/NCBI

33 

Wang H, Qian J, Xia X and Ye B: Long non-coding RNA OIP5-AS1 serves as an oncogene in laryngeal squamous cell carcinoma by regulating miR-204-5p/ZEB1 axis. Naunyn Schmiedebergs Arch Pharmacol. 393:2177–2184. 2020. View Article : Google Scholar : PubMed/NCBI

34 

Jiang X, Guo S, Zhang Y, Zhao Y, Li X, Jia Y, Xu Y and Ma B: LncRNA NEAT1 promotes docetaxel resistance in prostate cancer by regulating ACSL4 via sponging miR-34a-5p and miR-204-5p. Cell Signal. 65:1094222020. View Article : Google Scholar : PubMed/NCBI

35 

Tang J, Li Z, Zhu Q, Wen W, Wang J, Xu J, Wu W, Zhu Y, Xu H and Chen L: miR-204-5p regulates cell proliferation, invasion, and apoptosis by targeting IL-11 in esophageal squamous cell carcinoma. J Cell Physiol. 235:3043–3055. 2020. View Article : Google Scholar : PubMed/NCBI

36 

Hong BS, Ryu HS, Kim N, Kim J, Lee E, Moon H, Kim KH, Jin MS, Kwon NH, Kim S, et al: Tumor suppressor miRNA-204-5p regulates growth, metastasis, and immune microenvironment remodeling in breast cancer. Cancer Res. 79:1520–1534. 2019.PubMed/NCBI

37 

Nagai H, Sugito N, Matsubara H, Tatematsu Y, Hida T, Sekido Y, Nagino M, Nimura Y, Takahashi T and Osada H: CLCP1 interacts with semaphorin 4B and regulates motility of lung cancer cells. Oncogene. 26:4025–4031. 2007. View Article : Google Scholar : PubMed/NCBI

38 

Li F, Yoshizawa JM, Kim KM, Kanjanapangka J, Grogan TR, Wang X, Elashoff DE, Ishikawa S, Chia D, Liao W, et al: Discovery and validation of salivary extracellular RNA biomarkers for noninvasive detection of gastric cancer. Clin Chem. 64:1513–1521. 2018. View Article : Google Scholar : PubMed/NCBI

39 

Wang T, Xu H, Liu X, Chen S, Zhou Y and Zhang X: Identification of key genes in colorectal cancer regulated by miR-34a. Med Sci Monit. 23:5735–5743. 2017. View Article : Google Scholar : PubMed/NCBI

40 

Hong J, Yi Z, Bin L and Shun L: SEMA4b inhibits MMP9 to prevent metastasis of non-small cell lung cancer. Tumour Biol. 35:11051–11056. 2014. View Article : Google Scholar : PubMed/NCBI

41 

Jian H, Liu B and Zhang J: Hypoxia and hypoxia-inducible factor 1 repress SEMA4B expression to promote non-small cell lung cancer invasion. Tumour Biol. 35:4949–4955. 2014. View Article : Google Scholar : PubMed/NCBI

42 

Nagai H, Sugito N, Matsubara H, Tatematsu Y, Hida T, Sekido Y, Nagino M, Nimura Y, Takahashi T and Osada H: CLCP1 interacts with semaphorin 4B and regulates motility of lung cancer cells. Oncogene. 26:4025–4031. 2007. View Article : Google Scholar : PubMed/NCBI

Related Articles

  • Abstract
  • View
  • Download
  • Twitter
Copy and paste a formatted citation
Spandidos Publications style
Han L, Zheng C and Wu S: Long non‑coding RNA NEAT1 promotes the malignancy of laryngeal squamous cell carcinoma by regulating the microRNA‑204‑5p/SEMA4B axis Retraction in /10.3892/ol.2023.14148. Oncol Lett 22: 802, 2021.
APA
Han, L., Zheng, C., & Wu, S. (2021). Long non‑coding RNA NEAT1 promotes the malignancy of laryngeal squamous cell carcinoma by regulating the microRNA‑204‑5p/SEMA4B axis Retraction in /10.3892/ol.2023.14148. Oncology Letters, 22, 802. https://doi.org/10.3892/ol.2021.13063
MLA
Han, L., Zheng, C., Wu, S."Long non‑coding RNA NEAT1 promotes the malignancy of laryngeal squamous cell carcinoma by regulating the microRNA‑204‑5p/SEMA4B axis Retraction in /10.3892/ol.2023.14148". Oncology Letters 22.5 (2021): 802.
Chicago
Han, L., Zheng, C., Wu, S."Long non‑coding RNA NEAT1 promotes the malignancy of laryngeal squamous cell carcinoma by regulating the microRNA‑204‑5p/SEMA4B axis Retraction in /10.3892/ol.2023.14148". Oncology Letters 22, no. 5 (2021): 802. https://doi.org/10.3892/ol.2021.13063
Copy and paste a formatted citation
x
Spandidos Publications style
Han L, Zheng C and Wu S: Long non‑coding RNA NEAT1 promotes the malignancy of laryngeal squamous cell carcinoma by regulating the microRNA‑204‑5p/SEMA4B axis Retraction in /10.3892/ol.2023.14148. Oncol Lett 22: 802, 2021.
APA
Han, L., Zheng, C., & Wu, S. (2021). Long non‑coding RNA NEAT1 promotes the malignancy of laryngeal squamous cell carcinoma by regulating the microRNA‑204‑5p/SEMA4B axis Retraction in /10.3892/ol.2023.14148. Oncology Letters, 22, 802. https://doi.org/10.3892/ol.2021.13063
MLA
Han, L., Zheng, C., Wu, S."Long non‑coding RNA NEAT1 promotes the malignancy of laryngeal squamous cell carcinoma by regulating the microRNA‑204‑5p/SEMA4B axis Retraction in /10.3892/ol.2023.14148". Oncology Letters 22.5 (2021): 802.
Chicago
Han, L., Zheng, C., Wu, S."Long non‑coding RNA NEAT1 promotes the malignancy of laryngeal squamous cell carcinoma by regulating the microRNA‑204‑5p/SEMA4B axis Retraction in /10.3892/ol.2023.14148". Oncology Letters 22, no. 5 (2021): 802. https://doi.org/10.3892/ol.2021.13063
Follow us
  • Twitter
  • LinkedIn
  • Facebook
About
  • Spandidos Publications
  • Careers
  • Cookie Policy
  • Privacy Policy
How can we help?
  • Help
  • Live Chat
  • Contact
  • Email to our Support Team