Spandidos Publications Logo
  • About
    • About Spandidos
    • Aims and Scopes
    • Abstracting and Indexing
    • Editorial Policies
    • Reprints and Permissions
    • Job Opportunities
    • Terms and Conditions
    • Contact
  • Journals
    • All Journals
    • Oncology Letters
      • Oncology Letters
      • Information for Authors
      • Editorial Policies
      • Editorial Board
      • Aims and Scope
      • Abstracting and Indexing
      • Bibliographic Information
      • Archive
    • International Journal of Oncology
      • International Journal of Oncology
      • Information for Authors
      • Editorial Policies
      • Editorial Board
      • Aims and Scope
      • Abstracting and Indexing
      • Bibliographic Information
      • Archive
    • Molecular and Clinical Oncology
      • Molecular and Clinical Oncology
      • Information for Authors
      • Editorial Policies
      • Editorial Board
      • Aims and Scope
      • Abstracting and Indexing
      • Bibliographic Information
      • Archive
    • Experimental and Therapeutic Medicine
      • Experimental and Therapeutic Medicine
      • Information for Authors
      • Editorial Policies
      • Editorial Board
      • Aims and Scope
      • Abstracting and Indexing
      • Bibliographic Information
      • Archive
    • International Journal of Molecular Medicine
      • International Journal of Molecular Medicine
      • Information for Authors
      • Editorial Policies
      • Editorial Board
      • Aims and Scope
      • Abstracting and Indexing
      • Bibliographic Information
      • Archive
    • Biomedical Reports
      • Biomedical Reports
      • Information for Authors
      • Editorial Policies
      • Editorial Board
      • Aims and Scope
      • Abstracting and Indexing
      • Bibliographic Information
      • Archive
    • Oncology Reports
      • Oncology Reports
      • Information for Authors
      • Editorial Policies
      • Editorial Board
      • Aims and Scope
      • Abstracting and Indexing
      • Bibliographic Information
      • Archive
    • Molecular Medicine Reports
      • Molecular Medicine Reports
      • Information for Authors
      • Editorial Policies
      • Editorial Board
      • Aims and Scope
      • Abstracting and Indexing
      • Bibliographic Information
      • Archive
    • World Academy of Sciences Journal
      • World Academy of Sciences Journal
      • Information for Authors
      • Editorial Policies
      • Editorial Board
      • Aims and Scope
      • Abstracting and Indexing
      • Bibliographic Information
      • Archive
    • International Journal of Functional Nutrition
      • International Journal of Functional Nutrition
      • Information for Authors
      • Editorial Policies
      • Editorial Board
      • Aims and Scope
      • Abstracting and Indexing
      • Bibliographic Information
      • Archive
    • International Journal of Epigenetics
      • International Journal of Epigenetics
      • Information for Authors
      • Editorial Policies
      • Editorial Board
      • Aims and Scope
      • Abstracting and Indexing
      • Bibliographic Information
      • Archive
    • Medicine International
      • Medicine International
      • Information for Authors
      • Editorial Policies
      • Editorial Board
      • Aims and Scope
      • Abstracting and Indexing
      • Bibliographic Information
      • Archive
  • Articles
  • Information
    • Information for Authors
    • Information for Reviewers
    • Information for Librarians
    • Information for Advertisers
    • Conferences
  • Language Editing
Spandidos Publications Logo
  • About
    • About Spandidos
    • Aims and Scopes
    • Abstracting and Indexing
    • Editorial Policies
    • Reprints and Permissions
    • Job Opportunities
    • Terms and Conditions
    • Contact
  • Journals
    • All Journals
    • Biomedical Reports
      • Information for Authors
      • Editorial Policies
      • Editorial Board
      • Aims and Scope
      • Abstracting and Indexing
      • Bibliographic Information
      • Archive
    • Experimental and Therapeutic Medicine
      • Information for Authors
      • Editorial Policies
      • Editorial Board
      • Aims and Scope
      • Abstracting and Indexing
      • Bibliographic Information
      • Archive
    • International Journal of Epigenetics
      • Information for Authors
      • Editorial Policies
      • Editorial Board
      • Aims and Scope
      • Abstracting and Indexing
      • Bibliographic Information
      • Archive
    • International Journal of Functional Nutrition
      • Information for Authors
      • Editorial Policies
      • Editorial Board
      • Aims and Scope
      • Abstracting and Indexing
      • Bibliographic Information
      • Archive
    • International Journal of Molecular Medicine
      • Information for Authors
      • Editorial Policies
      • Editorial Board
      • Aims and Scope
      • Abstracting and Indexing
      • Bibliographic Information
      • Archive
    • International Journal of Oncology
      • Information for Authors
      • Editorial Policies
      • Editorial Board
      • Aims and Scope
      • Abstracting and Indexing
      • Bibliographic Information
      • Archive
    • Medicine International
      • Information for Authors
      • Editorial Policies
      • Editorial Board
      • Aims and Scope
      • Abstracting and Indexing
      • Bibliographic Information
      • Archive
    • Molecular and Clinical Oncology
      • Information for Authors
      • Editorial Policies
      • Editorial Board
      • Aims and Scope
      • Abstracting and Indexing
      • Bibliographic Information
      • Archive
    • Molecular Medicine Reports
      • Information for Authors
      • Editorial Policies
      • Editorial Board
      • Aims and Scope
      • Abstracting and Indexing
      • Bibliographic Information
      • Archive
    • Oncology Letters
      • Information for Authors
      • Editorial Policies
      • Editorial Board
      • Aims and Scope
      • Abstracting and Indexing
      • Bibliographic Information
      • Archive
    • Oncology Reports
      • Information for Authors
      • Editorial Policies
      • Editorial Board
      • Aims and Scope
      • Abstracting and Indexing
      • Bibliographic Information
      • Archive
    • World Academy of Sciences Journal
      • Information for Authors
      • Editorial Policies
      • Editorial Board
      • Aims and Scope
      • Abstracting and Indexing
      • Bibliographic Information
      • Archive
  • Articles
  • Information
    • For Authors
    • For Reviewers
    • For Librarians
    • For Advertisers
    • Conferences
  • Language Editing
Login Register Submit
  • This site uses cookies
  • You can change your cookie settings at any time by following the instructions in our Cookie Policy. To find out more, you may read our Privacy Policy.

    I agree
Search articles by DOI, keyword, author or affiliation
Search
Advanced Search
presentation
Oncology Letters
Join Editorial Board Propose a Special Issue
Print ISSN: 1792-1074 Online ISSN: 1792-1082
Journal Cover
January-2022 Volume 23 Issue 1

Full Size Image

Sign up for eToc alerts
Recommend to Library

Journals

International Journal of Molecular Medicine

International Journal of Molecular Medicine

International Journal of Molecular Medicine is an international journal devoted to molecular mechanisms of human disease.

International Journal of Oncology

International Journal of Oncology

International Journal of Oncology is an international journal devoted to oncology research and cancer treatment.

Molecular Medicine Reports

Molecular Medicine Reports

Covers molecular medicine topics such as pharmacology, pathology, genetics, neuroscience, infectious diseases, molecular cardiology, and molecular surgery.

Oncology Reports

Oncology Reports

Oncology Reports is an international journal devoted to fundamental and applied research in Oncology.

Experimental and Therapeutic Medicine

Experimental and Therapeutic Medicine

Experimental and Therapeutic Medicine is an international journal devoted to laboratory and clinical medicine.

Oncology Letters

Oncology Letters

Oncology Letters is an international journal devoted to Experimental and Clinical Oncology.

Biomedical Reports

Biomedical Reports

Explores a wide range of biological and medical fields, including pharmacology, genetics, microbiology, neuroscience, and molecular cardiology.

Molecular and Clinical Oncology

Molecular and Clinical Oncology

International journal addressing all aspects of oncology research, from tumorigenesis and oncogenes to chemotherapy and metastasis.

World Academy of Sciences Journal

World Academy of Sciences Journal

Multidisciplinary open-access journal spanning biochemistry, genetics, neuroscience, environmental health, and synthetic biology.

International Journal of Functional Nutrition

International Journal of Functional Nutrition

Open-access journal combining biochemistry, pharmacology, immunology, and genetics to advance health through functional nutrition.

International Journal of Epigenetics

International Journal of Epigenetics

Publishes open-access research on using epigenetics to advance understanding and treatment of human disease.

Medicine International

Medicine International

An International Open Access Journal Devoted to General Medicine.

Journal Cover
January-2022 Volume 23 Issue 1

Full Size Image

Sign up for eToc alerts
Recommend to Library

  • Article
  • Citations
    • Cite This Article
    • Download Citation
    • Create Citation Alert
    • Remove Citation Alert
    • Cited By
  • Similar Articles
    • Related Articles (in Spandidos Publications)
    • Similar Articles (Google Scholar)
    • Similar Articles (PubMed)
  • Download PDF
  • Download XML
  • View XML
Article Open Access

CEACAM6 promotes cholangiocarcinoma migration and invasion by inducing epithelial‑mesenchymal transition through inhibition of the SRC/PI3K/AKT signaling pathway

  • Authors:
    • Chen Liu
    • Min Wang
    • Haitao Lv
    • Bing Liu
    • Xueqiang Ya
    • Weihong Zhao
    • Wenbin Wang
  • View Affiliations / Copyright

    Affiliations: Department of Hepatobiliary Surgery, The Second Hospital of Hebei Medical University, Shijiazhuang, Hebei 050000, P.R. China, Department of Respiratory and Critical Care Medicine, The Second Hospital of Hebei Medical University, Shijiazhuang, Hebei 050000, P.R. China, Department of Oncology, The Third Hospital of Hebei Medical University, Shijiazhuang, Hebei 050000, P.R. China
    Copyright: © Liu et al. This is an open access article distributed under the terms of Creative Commons Attribution License.
  • Article Number: 39
    |
    Published online on: December 3, 2021
       https://doi.org/10.3892/ol.2021.13157
  • Expand metrics +
Metrics: Total Views: 0 (Spandidos Publications: | PMC Statistics: )
Metrics: Total PDF Downloads: 0 (Spandidos Publications: | PMC Statistics: )
Cited By (CrossRef): 0 citations Loading Articles...

This article is mentioned in:



Abstract

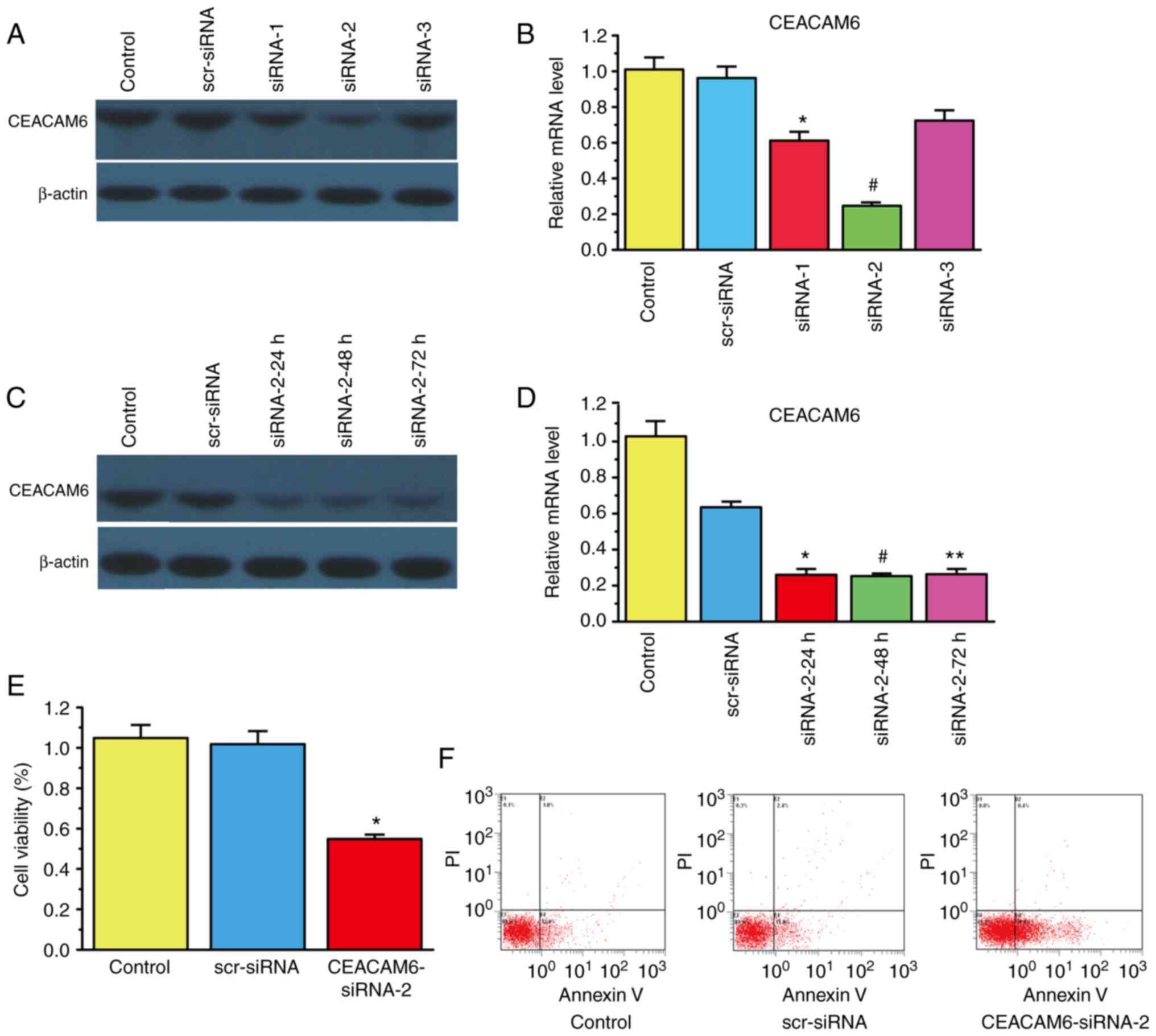
The immunoglobulin superfamily member carcinoembryonic antigen‑related cell adhesion molecule 6 (CEACAM6) is overexpressed in a wide variety of human cancer types, and is associated with tumor invasion and migration. The aim of the present study was to determine the role of CEACAM6 in cholangiocarcinoma (CCA) invasion and migration in vitro. The results showed that CEACAM6 was highly expressed in CCA tissues, and that the expression level of CEACAM6 was negatively associated with the degree of differentiation of CCA. Silencing CEACAM6 inhibited cell viability, invasion and migration but promoted cell apoptosis in a human CCA cell line (RBE). In addition, CEACAM6 knockdown decreased the expression of an antiapoptotic protein (Bcl‑2), an interstitial cell marker (N‑cadherin), extracellular matrix proteins (MMP‑2 and MMP‑9), a transcription factor helix protein (Twist‑related protein 1), an intermediate tumor cell scaffold marker (vimentin), a protein involved in tumor nutrient vascular formation (VEGFA) and a tumorigenesis factor (intercellular cell adhesion molecule‑1), but increased the expression of pro‑apoptotic proteins (Bax, and cleaved caspases‑3, ‑8 and ‑9) and an epithelial cell marker protein (E‑cadherin). Furthermore, CEACAM6‑small interfering RNA reduced the expression of the SRC/PI3K/AKT signaling transduction pathway. Taken together, these results suggested that CEACAM6 may be an epithelial‑mesenchymal transition biomarker and a potential therapeutic target in human CCA.
View Figures

Figure 1

Figure 2

Figure 3

Figure 4

Figure 5

View References

1 

Bridgewater J, Galle PR, Khan SA, Llovet JM, Park JW, Patel T, Pawlik TM and Gores GJ: Guidelines for the diagnosis and management of intrahepatic cholangiocarcinoma. J Hepatol. 60:1268–1289. 2014. View Article : Google Scholar : PubMed/NCBI

2 

Saha SK, Zhu AX, Fuchs CS and Brooks GA: Forty-year trends in cholangiocarcinoma incidence in the U.S.: Intrahepatic disease on the rise. Oncologist. 21:594–599. 2016. View Article : Google Scholar : PubMed/NCBI

3 

Kayhanian H, Smyth EC and Braconi C: Emerging molecular targets and therapy for cholangiocarcinoma. World J Gastrointest Oncol. 9:268–280. 2017. View Article : Google Scholar : PubMed/NCBI

4 

Khan SA, Taylor-Robinson SD, Toledano MB, Beck A, Elliott P and Thomas HC: Changing international trends in mortality rates for liver, biliary and pancreatic tumours. J Hepatol. 37:806–813. 2002. View Article : Google Scholar : PubMed/NCBI

5 

Rizvi S, Khan SA, Hallemeier CL, Kelley RK and Gores GJ: Cholangiocarcinoma-evolving concepts and therapeutic strategies. Nat Rev Clin Oncol. 15:95–111. 2018. View Article : Google Scholar : PubMed/NCBI

6 

Battaglia S, Benzoubir N, Nobilet S, Charneau P, Samuel D, Zignego AL, Atfi A, Brechot C and Bourgeade MF: Liver cancer-derived hepatitis C virus core proteins shift TGF-beta responses from tumor suppression to epithelial-mesenchymal transition. PLoS One. 4:e43552009. View Article : Google Scholar : PubMed/NCBI

7 

Vaquero J, Guedj N, Claperon A, Nguyen Ho-Bouldoires TH, Paradis V and Fouassier L: Epithelial-mesenchymal transition in cholangiocarcinoma: From clinical evidence to regulatory networks. J Hepatol. 66:424–441. 2017. View Article : Google Scholar : PubMed/NCBI

8 

Puisieux A, Brabletz T and Caramel J: Oncogenic roles of EMT-inducing transcription factors. Nat Cell Biol. 16:488–494. 2014. View Article : Google Scholar : PubMed/NCBI

9 

Zhu JY, Zhou F, Yu L and Zhang J: Epithelial-mesenchymal transition of small airway epithelium in patients receiving lung tumor surgery with normal lung function and chronic obstructive pulmonary disease. Zhonghua Yi Xue Za Zhi. 99:2681–2686. 2019.(In Chinese). PubMed/NCBI

10 

Baum B, Settleman J and Quinlan MP: Transitions between epithelial and mesenchymal states in development and disease. Semin Cell Dev Biol. 19:294–308. 2008. View Article : Google Scholar : PubMed/NCBI

11 

Zeisberg M and Neilson EG: Biomarkers for epithelial-mesenchymal transitions. J Clin Invest. 119:1429–1437. 2009. View Article : Google Scholar : PubMed/NCBI

12 

Rizeq B, Zakaria Z and Ouhtit A: Towards understanding the mechanisms of actions of carcinoembryonic antigen-related cell adhesion molecule 6 in cancer progression. Cancer Sci. 109:33–42. 2018. View Article : Google Scholar : PubMed/NCBI

13 

Yamanka T, Kuroki M, Matsuo Y and Matsuoka Y: Analysis of heterophilic cell adhesion mediated by CD66b and CD66c using their soluble recombinant proteins. Biochem Biophys Res Commun. 219:842–847. 1996. View Article : Google Scholar : PubMed/NCBI

14 

Ieta K, Tanaka F, Utsunomiya T, Kuwano H and Mori M: CEACAM6 gene expression in intrahepatic cholangiocarcinoma. Br J Cancer. 95:532–540. 2006. View Article : Google Scholar : PubMed/NCBI

15 

Rose JB, Correa-Gallego C, Li Y, Nelson J, Alseidi A, Helton WS, Allen PJ, D'Angelica MI, DeMatteo RP, Fong Y, et al: The role of biliary carcinoembryonic antigen-related cellular adhesion molecule 6 (CEACAM6) as a biomarker in cholangiocarcinoma. PLoS One. 11:e01501952016. View Article : Google Scholar : PubMed/NCBI

16 

Farina A, Dumonceau JM, Antinori P, Annessi-Ramseyer I, Frossard JL, Hochstrasser DF, Delhaye M and Lescuyer P: Bile carcinoembryonic cell adhesion molecule 6 (CEAM6) as a biomarker of malignant biliary stenoses. Biochim Biophys Acta. 1844:1018–1025. 2014. View Article : Google Scholar : PubMed/NCBI

17 

Kuespert K, Pils S and Hauck CR: CEACAMs: Their role in physiology and pathophysiology. Curr Opin Cell Biol. 18:565–571. 2006. View Article : Google Scholar : PubMed/NCBI

18 

Ilantzis C, DeMarte L, Screaton RA and Stanners CP: Deregulated expression of the human tumor marker CEA and CEA family member CEACAM6 disrupts tissue architecture and blocks colonocyte differentiation. Neoplasia. 4:151–163. 2002. View Article : Google Scholar : PubMed/NCBI

19 

Ordonez C, Screaton RA, Ilantzis C and Stanners CP: Human carcinoembryonic antigen functions as a general inhibitor of anoikis. Cancer Res. 60:3419–3424. 2000.PubMed/NCBI

20 

Duxbury MS, Ito H, Zinner MJ, Ashley SW and Whang EE: CEACAM6 gene silencing impairs anoikis resistance and in vivo metastatic ability of pancreatic adenocarcinoma cells. Oncogene. 23:465–473. 2004. View Article : Google Scholar : PubMed/NCBI

21 

Chen J, Li Q, An Y, Lv N, Xue X, Wei J, Jiang K, Wu J, Gao W, Qian Z, et al: CEACAM6 induces epithelial-mesenchymal transition and mediates invasion and metastasis in pancreatic cancer. Int J Oncol. 43:877–885. 2013. View Article : Google Scholar : PubMed/NCBI

22 

Livak KJ and Schmittgen TD: Analysis of relative gene expression data using real-time quantitative PCR and the 2(−Delta Delta C(T)) method. Methods. 25:402–408. 2001. View Article : Google Scholar : PubMed/NCBI

23 

Zhang Y, Zang M, Li J, Ji J, Zhang J, Liu X, Qu Y, Su L, Li C, Yu Y, et al: CEACAM6 promotes tumor migration, invasion, and metastasis in gastric cancer. Acta Biochim Biophys Sin (Shanghai). 46:283–290. 2014. View Article : Google Scholar : PubMed/NCBI

24 

Mancarella S, Serino G, Dituri F, Cigliano A, Ribback S, Wang J, Chen X, Calvisi DF and Giannelli G: Crenigacestat, a selective NOTCH1 inhibitor, reduces intrahepatic cholangiocarcinoma progression by blocking VEGFA/DLL4/MMP13 axis. Cell Death Differ. 27:2330–2343. 2020. View Article : Google Scholar : PubMed/NCBI

25 

Kim KS, Kim JT, Lee SJ, Kang MA, Choe IS, Kang YH, Kim SY, Yeom YI, Lee YH, Kim JH, et al: Overexpression and clinical significance of carcinoembryonic antigen-related cell adhesion molecule 6 in colorectal cancer. Clin Chim Acta. 415:12–19. 2013. View Article : Google Scholar : PubMed/NCBI

26 

Lewis-Wambi JS, Cunliffe HE, Kim HR, Willis AL and Jordan VC: Overexpression of CEACAM6 promotes migration and invasion of oestrogen-deprived breast cancer cells. Eur J Cancer. 44:1770–1779. 2008. View Article : Google Scholar : PubMed/NCBI

27 

Kobayashi M, Miki Y, Ebina M, Abe K, Mori K, Narumi S, Suzuki T, Sato I, Maemondo M, Endo C, et al: Carcinoembryonic antigen-related cell adhesion molecules as surrogate markers for EGFR inhibitor sensitivity in human lung adenocarcinoma. Br J Cancer. 107:1745–1753. 2012. View Article : Google Scholar : PubMed/NCBI

28 

Zang M, Zhang B, Zhang Y, Li J, Su L, Zhu Z, Gu Q, Liu B and Yan M: CEACAM6 promotes gastric cancer invasion and metastasis by inducing epithelial-mesenchymal transition via PI3K/AKT signaling pathway. PLos One. 9:e1129082014. View Article : Google Scholar : PubMed/NCBI

29 

Fan TJ, Han LH, Cong RS and Liang J: Caspase family proteases and apoptosis. Acta Biochim Biophys Sin (Shanghai). 37:719–727. 2005. View Article : Google Scholar : PubMed/NCBI

30 

Makler A and Asghar W: Exosomal biomarkers for cancer diagnosis and patient monitoring. Expert Rev Mol Diagn. 20:387–400. 2020. View Article : Google Scholar : PubMed/NCBI

31 

Deng Z, Wu J, Xu S, Chen F, Zhang Z, Jin A and Wang J: Exosomes-microRNAs interacted with gastric cancer and its microenvironment: A mini literature review. Biomark Med. 14:141–150. 2020. View Article : Google Scholar : PubMed/NCBI

32 

Duxbury MS, Ito H, Ashley SW and Whang EE: c-Src-dependent cross-talk between CEACAM6 and alphavbeta3 integrin enhances pancreatic adenocarcinoma cell adhesion to extracellular matrix components. Biochem Biophys Res Commun. 317:133–141. 2004. View Article : Google Scholar : PubMed/NCBI

Related Articles

  • Abstract
  • View
  • Download
  • Twitter
Copy and paste a formatted citation
Spandidos Publications style
Liu C, Wang M, Lv H, Liu B, Ya X, Zhao W and Wang W: CEACAM6 promotes cholangiocarcinoma migration and invasion by inducing epithelial‑mesenchymal transition through inhibition of the SRC/PI3K/AKT signaling pathway. Oncol Lett 23: 39, 2022.
APA
Liu, C., Wang, M., Lv, H., Liu, B., Ya, X., Zhao, W., & Wang, W. (2022). CEACAM6 promotes cholangiocarcinoma migration and invasion by inducing epithelial‑mesenchymal transition through inhibition of the SRC/PI3K/AKT signaling pathway. Oncology Letters, 23, 39. https://doi.org/10.3892/ol.2021.13157
MLA
Liu, C., Wang, M., Lv, H., Liu, B., Ya, X., Zhao, W., Wang, W."CEACAM6 promotes cholangiocarcinoma migration and invasion by inducing epithelial‑mesenchymal transition through inhibition of the SRC/PI3K/AKT signaling pathway". Oncology Letters 23.1 (2022): 39.
Chicago
Liu, C., Wang, M., Lv, H., Liu, B., Ya, X., Zhao, W., Wang, W."CEACAM6 promotes cholangiocarcinoma migration and invasion by inducing epithelial‑mesenchymal transition through inhibition of the SRC/PI3K/AKT signaling pathway". Oncology Letters 23, no. 1 (2022): 39. https://doi.org/10.3892/ol.2021.13157
Copy and paste a formatted citation
x
Spandidos Publications style
Liu C, Wang M, Lv H, Liu B, Ya X, Zhao W and Wang W: CEACAM6 promotes cholangiocarcinoma migration and invasion by inducing epithelial‑mesenchymal transition through inhibition of the SRC/PI3K/AKT signaling pathway. Oncol Lett 23: 39, 2022.
APA
Liu, C., Wang, M., Lv, H., Liu, B., Ya, X., Zhao, W., & Wang, W. (2022). CEACAM6 promotes cholangiocarcinoma migration and invasion by inducing epithelial‑mesenchymal transition through inhibition of the SRC/PI3K/AKT signaling pathway. Oncology Letters, 23, 39. https://doi.org/10.3892/ol.2021.13157
MLA
Liu, C., Wang, M., Lv, H., Liu, B., Ya, X., Zhao, W., Wang, W."CEACAM6 promotes cholangiocarcinoma migration and invasion by inducing epithelial‑mesenchymal transition through inhibition of the SRC/PI3K/AKT signaling pathway". Oncology Letters 23.1 (2022): 39.
Chicago
Liu, C., Wang, M., Lv, H., Liu, B., Ya, X., Zhao, W., Wang, W."CEACAM6 promotes cholangiocarcinoma migration and invasion by inducing epithelial‑mesenchymal transition through inhibition of the SRC/PI3K/AKT signaling pathway". Oncology Letters 23, no. 1 (2022): 39. https://doi.org/10.3892/ol.2021.13157
Follow us
  • Twitter
  • LinkedIn
  • Facebook
About
  • Spandidos Publications
  • Careers
  • Cookie Policy
  • Privacy Policy
How can we help?
  • Help
  • Live Chat
  • Contact
  • Email to our Support Team