Spandidos Publications Logo
  • About
    • About Spandidos
    • Aims and Scopes
    • Abstracting and Indexing
    • Editorial Policies
    • Reprints and Permissions
    • Job Opportunities
    • Terms and Conditions
    • Contact
  • Journals
    • All Journals
    • Oncology Letters
      • Oncology Letters
      • Information for Authors
      • Editorial Policies
      • Editorial Board
      • Aims and Scope
      • Abstracting and Indexing
      • Bibliographic Information
      • Archive
    • International Journal of Oncology
      • International Journal of Oncology
      • Information for Authors
      • Editorial Policies
      • Editorial Board
      • Aims and Scope
      • Abstracting and Indexing
      • Bibliographic Information
      • Archive
    • Molecular and Clinical Oncology
      • Molecular and Clinical Oncology
      • Information for Authors
      • Editorial Policies
      • Editorial Board
      • Aims and Scope
      • Abstracting and Indexing
      • Bibliographic Information
      • Archive
    • Experimental and Therapeutic Medicine
      • Experimental and Therapeutic Medicine
      • Information for Authors
      • Editorial Policies
      • Editorial Board
      • Aims and Scope
      • Abstracting and Indexing
      • Bibliographic Information
      • Archive
    • International Journal of Molecular Medicine
      • International Journal of Molecular Medicine
      • Information for Authors
      • Editorial Policies
      • Editorial Board
      • Aims and Scope
      • Abstracting and Indexing
      • Bibliographic Information
      • Archive
    • Biomedical Reports
      • Biomedical Reports
      • Information for Authors
      • Editorial Policies
      • Editorial Board
      • Aims and Scope
      • Abstracting and Indexing
      • Bibliographic Information
      • Archive
    • Oncology Reports
      • Oncology Reports
      • Information for Authors
      • Editorial Policies
      • Editorial Board
      • Aims and Scope
      • Abstracting and Indexing
      • Bibliographic Information
      • Archive
    • Molecular Medicine Reports
      • Molecular Medicine Reports
      • Information for Authors
      • Editorial Policies
      • Editorial Board
      • Aims and Scope
      • Abstracting and Indexing
      • Bibliographic Information
      • Archive
    • World Academy of Sciences Journal
      • World Academy of Sciences Journal
      • Information for Authors
      • Editorial Policies
      • Editorial Board
      • Aims and Scope
      • Abstracting and Indexing
      • Bibliographic Information
      • Archive
    • International Journal of Functional Nutrition
      • International Journal of Functional Nutrition
      • Information for Authors
      • Editorial Policies
      • Editorial Board
      • Aims and Scope
      • Abstracting and Indexing
      • Bibliographic Information
      • Archive
    • International Journal of Epigenetics
      • International Journal of Epigenetics
      • Information for Authors
      • Editorial Policies
      • Editorial Board
      • Aims and Scope
      • Abstracting and Indexing
      • Bibliographic Information
      • Archive
    • Medicine International
      • Medicine International
      • Information for Authors
      • Editorial Policies
      • Editorial Board
      • Aims and Scope
      • Abstracting and Indexing
      • Bibliographic Information
      • Archive
  • Articles
  • Information
    • Information for Authors
    • Information for Reviewers
    • Information for Librarians
    • Information for Advertisers
    • Conferences
  • Language Editing
Spandidos Publications Logo
  • About
    • About Spandidos
    • Aims and Scopes
    • Abstracting and Indexing
    • Editorial Policies
    • Reprints and Permissions
    • Job Opportunities
    • Terms and Conditions
    • Contact
  • Journals
    • All Journals
    • Biomedical Reports
      • Information for Authors
      • Editorial Policies
      • Editorial Board
      • Aims and Scope
      • Abstracting and Indexing
      • Bibliographic Information
      • Archive
    • Experimental and Therapeutic Medicine
      • Information for Authors
      • Editorial Policies
      • Editorial Board
      • Aims and Scope
      • Abstracting and Indexing
      • Bibliographic Information
      • Archive
    • International Journal of Epigenetics
      • Information for Authors
      • Editorial Policies
      • Editorial Board
      • Aims and Scope
      • Abstracting and Indexing
      • Bibliographic Information
      • Archive
    • International Journal of Functional Nutrition
      • Information for Authors
      • Editorial Policies
      • Editorial Board
      • Aims and Scope
      • Abstracting and Indexing
      • Bibliographic Information
      • Archive
    • International Journal of Molecular Medicine
      • Information for Authors
      • Editorial Policies
      • Editorial Board
      • Aims and Scope
      • Abstracting and Indexing
      • Bibliographic Information
      • Archive
    • International Journal of Oncology
      • Information for Authors
      • Editorial Policies
      • Editorial Board
      • Aims and Scope
      • Abstracting and Indexing
      • Bibliographic Information
      • Archive
    • Medicine International
      • Information for Authors
      • Editorial Policies
      • Editorial Board
      • Aims and Scope
      • Abstracting and Indexing
      • Bibliographic Information
      • Archive
    • Molecular and Clinical Oncology
      • Information for Authors
      • Editorial Policies
      • Editorial Board
      • Aims and Scope
      • Abstracting and Indexing
      • Bibliographic Information
      • Archive
    • Molecular Medicine Reports
      • Information for Authors
      • Editorial Policies
      • Editorial Board
      • Aims and Scope
      • Abstracting and Indexing
      • Bibliographic Information
      • Archive
    • Oncology Letters
      • Information for Authors
      • Editorial Policies
      • Editorial Board
      • Aims and Scope
      • Abstracting and Indexing
      • Bibliographic Information
      • Archive
    • Oncology Reports
      • Information for Authors
      • Editorial Policies
      • Editorial Board
      • Aims and Scope
      • Abstracting and Indexing
      • Bibliographic Information
      • Archive
    • World Academy of Sciences Journal
      • Information for Authors
      • Editorial Policies
      • Editorial Board
      • Aims and Scope
      • Abstracting and Indexing
      • Bibliographic Information
      • Archive
  • Articles
  • Information
    • For Authors
    • For Reviewers
    • For Librarians
    • For Advertisers
    • Conferences
  • Language Editing
Login Register Submit
  • This site uses cookies
  • You can change your cookie settings at any time by following the instructions in our Cookie Policy. To find out more, you may read our Privacy Policy.

    I agree
Search articles by DOI, keyword, author or affiliation
Search
Advanced Search
presentation
Oncology Letters
Join Editorial Board Propose a Special Issue
Print ISSN: 1792-1074 Online ISSN: 1792-1082
Journal Cover
February-2022 Volume 23 Issue 2

Full Size Image

Sign up for eToc alerts
Recommend to Library

Journals

International Journal of Molecular Medicine

International Journal of Molecular Medicine

International Journal of Molecular Medicine is an international journal devoted to molecular mechanisms of human disease.

International Journal of Oncology

International Journal of Oncology

International Journal of Oncology is an international journal devoted to oncology research and cancer treatment.

Molecular Medicine Reports

Molecular Medicine Reports

Covers molecular medicine topics such as pharmacology, pathology, genetics, neuroscience, infectious diseases, molecular cardiology, and molecular surgery.

Oncology Reports

Oncology Reports

Oncology Reports is an international journal devoted to fundamental and applied research in Oncology.

Experimental and Therapeutic Medicine

Experimental and Therapeutic Medicine

Experimental and Therapeutic Medicine is an international journal devoted to laboratory and clinical medicine.

Oncology Letters

Oncology Letters

Oncology Letters is an international journal devoted to Experimental and Clinical Oncology.

Biomedical Reports

Biomedical Reports

Explores a wide range of biological and medical fields, including pharmacology, genetics, microbiology, neuroscience, and molecular cardiology.

Molecular and Clinical Oncology

Molecular and Clinical Oncology

International journal addressing all aspects of oncology research, from tumorigenesis and oncogenes to chemotherapy and metastasis.

World Academy of Sciences Journal

World Academy of Sciences Journal

Multidisciplinary open-access journal spanning biochemistry, genetics, neuroscience, environmental health, and synthetic biology.

International Journal of Functional Nutrition

International Journal of Functional Nutrition

Open-access journal combining biochemistry, pharmacology, immunology, and genetics to advance health through functional nutrition.

International Journal of Epigenetics

International Journal of Epigenetics

Publishes open-access research on using epigenetics to advance understanding and treatment of human disease.

Medicine International

Medicine International

An International Open Access Journal Devoted to General Medicine.

Journal Cover
February-2022 Volume 23 Issue 2

Full Size Image

Sign up for eToc alerts
Recommend to Library

  • Article
  • Citations
    • Cite This Article
    • Download Citation
    • Create Citation Alert
    • Remove Citation Alert
    • Cited By
  • Similar Articles
    • Related Articles (in Spandidos Publications)
    • Similar Articles (Google Scholar)
    • Similar Articles (PubMed)
  • Download PDF
  • Download XML
  • View XML

  • Supplementary Files
    • Supplementary_Data.pdf
Article Open Access

Anti‑4‑1BB antibody‑based combination therapy augments antitumor immunity by enhancing CD11c+CD8+ T cells in renal cell carcinoma

  • Authors:
    • Seong-A Ju
    • Sang-Min Park
    • Yeonsoo Joe
    • Hun Taeg Chung
    • Won G. An
    • Byung-Sam Kim
  • View Affiliations / Copyright

    Affiliations: School of Biological Sciences, University of Ulsan, Ulsan 44610, Republic of Korea, CEFO Co., Ltd., Seoul 03150, Republic of Korea, Division of Pharmacology, School of Korean Medicine, Pusan National University, Yangsan, Gyeongsangnam 50612, Republic of Korea
    Copyright: © Ju et al. This is an open access article distributed under the terms of Creative Commons Attribution License.
  • Article Number: 43
    |
    Published online on: December 6, 2021
       https://doi.org/10.3892/ol.2021.13161
  • Expand metrics +
Metrics: Total Views: 0 (Spandidos Publications: | PMC Statistics: )
Metrics: Total PDF Downloads: 0 (Spandidos Publications: | PMC Statistics: )
Cited By (CrossRef): 0 citations Loading Articles...

This article is mentioned in:



Abstract

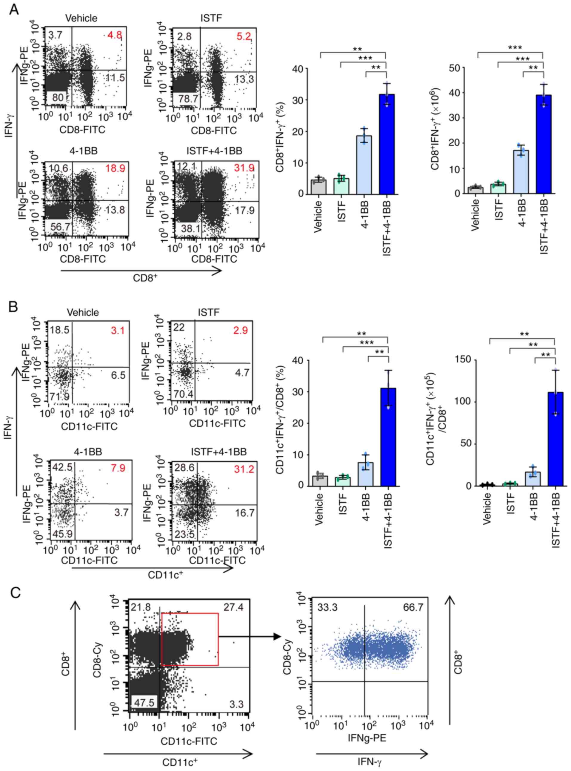
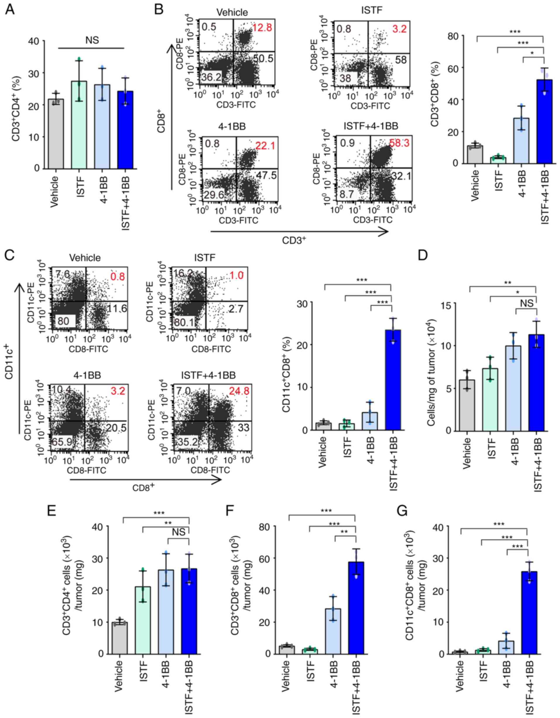
To improve the potential treatment strategies of incurable renal cell carcinoma (RCC), which is highly resistant to chemotherapy and radiotherapy, the present study established a combination therapy with immunostimulatory factor (ISTF) and anti‑4‑1BB monoclonal antibodies (mAbs) to augment the antitumor response in a murine RCC model. ISTF isolated from Actinobacillus actinomycetemcomitans stimulates macrophages, dendritic cells and B cells to produce IL‑6, TNF‑α, nitric oxide and major histocompatibility complex class II expression. 4‑1BB (CD137) is expressed in activated immune cells, including activated T cells, and is a promising target for cancer immunotherapy. The administration of anti‑4‑1BB mAbs promoted antitumor immunity via enhancing CD11c+CD8+ T cells. The CD11c+CD8+ T cells were characterized by high killing activity and IFN‑γ‑producing ability, representing a phenotype of active effector cytotoxic T lymphocytes. The present study showed that combination therapy with ISTF and anti‑4‑1BB mAbs promoted partial tumor regression with established RCC, but monotherapy with ISTF or anti‑4‑1BB mAbs did not. These effects were speculated to be caused by the increase in CD11c+CD8+ T cells in the spleen and tumor, and IFN‑γ production. These insights into the effector mechanisms of the combination of ISTF and anti‑4‑1BB mAbs may be useful for targeting incurable RCC.
View Figures

Figure 1

Figure 2

Figure 3

Figure 4

Figure 5

Figure 6

View References

1 

Vitale MG and Carteni G: Recent developments in second and third line therapy of metastatic renal cell carcinoma. Expert Rev Anticancer Ther. 16:469–471. 2016. View Article : Google Scholar : PubMed/NCBI

2 

Makhov P, Joshi S, Ghatalia P, Kutikov A, Uzzo RG and Kolenko VM: Resistance to systemic therapies in clear cell renal cell carcinoma: Mechanisms and management strategies. Mol Cancer Ther. 17:1355–1364. 2018. View Article : Google Scholar : PubMed/NCBI

3 

Bartkowiak T and Curran MA: 4-1BB Agonists: Multi-potent potentiators of tumor immunity. Front Oncol. 5:1172015. View Article : Google Scholar : PubMed/NCBI

4 

Yagoda A, Abi-Rached B and Petrylak D: Chemotherapy for advanced renal-cell carcinoma: 1983–1993. Semin Oncol. 22:42–60. 1995.PubMed/NCBI

5 

Reeves DJ and Liu CY: Treatment of metastatic renal cell carcinoma. Cancer Chemother Pharmacol. 64:11–25. 2009. View Article : Google Scholar : PubMed/NCBI

6 

Hah YS and Koo KC: Immunology and immunotherapeutic approaches for advanced renal cell carcinoma: A comprehensive review. Int J Mol Sci. 22:44522021. View Article : Google Scholar : PubMed/NCBI

7 

Brown LC, Desai K, Zhang T and Ornstein MC: The immunotherapy landscape in renal cell carcinoma. BioDrugs. 34:733–748. 2020. View Article : Google Scholar : PubMed/NCBI

8 

Considine B and Hurwitz ME: Current status and future directions of immunotherapy in renal cell carcinoma. Curr Oncol Rep. 21:342019. View Article : Google Scholar : PubMed/NCBI

9 

Negrier S, Escudier B, Lasset C, Douillard JY, Savary J, Chevreau C, Ravaud A, Mercatello A, Peny J, Mousseau M, et al: Recombinant human interleukin-2, recombinant human interferon alfa-2a, or both in metastatic renal-cell carcinoma. Groupe Francais d'Immunotherapie. N Engl J Med. 338:1272–1278. 1998. View Article : Google Scholar : PubMed/NCBI

10 

Sica G and Chen L: Modulation of the immune response through 4-1BB. Adv Exp Med Biol. 465:355–362. 2000. View Article : Google Scholar : PubMed/NCBI

11 

Vinay DS and Kwon BS: Role of 4-1BB in immune responses. Semin Immunol. 10:481–489. 1998. View Article : Google Scholar : PubMed/NCBI

12 

Melero I, Shuford WW, Newby SA, Aruffo A, Ledbetter JA, Hellström KE, Mittler RS and Chen L: Monoclonal antibodies against the 4-1BB T-cell activation molecule eradicate established tumors. Nat Med. 3:682–685. 1997. View Article : Google Scholar : PubMed/NCBI

13 

Miller RE, Jones J, Le T, Whitmore J, Boiani N, Gliniak B and Lynch DH: 4-1BB-specific monoclonal antibody promotes the generation of tumor-specific immune responses by direct activation of CD8 T cells in a CD40-dependent manner. J Immunol. 169:1792–1800. 2002. View Article : Google Scholar : PubMed/NCBI

14 

Taraban VY, Rowley TF, O'Brien L, Chan HT, Haswell LE, Green MH, Tutt AL, Glennie MJ and Al-Shamkhani A: Expression and costimulatory effects of the TNF receptor superfamily members CD134 (OX40) and CD137 (4–1BB), and their role in the generation of anti-tumor immune responses. Eur J Immunol. 32:3617–3627. 2002. View Article : Google Scholar : PubMed/NCBI

15 

Wilcox RA, Flies DB, Zhu G, Johnson AJ, Tamada K, Chapoval AI, Strome SE, Pease LR and Chen L: Provision of antigen and CD137 signaling breaks immunological ignorance, promoting regression of poorly immunogenic tumors. J Clin Invest. 109:651–659. 2002. View Article : Google Scholar : PubMed/NCBI

16 

Ju SA, Cheon SH, Park SM, Tam NQ, Kim YM, An WG and Kim BS: Eradication of established renal cell carcinoma by a combination of 5-fluorouracil and anti-4-1BB monoclonal antibody in mice. Int J Cancer. 122:2784–2790. 2008. View Article : Google Scholar : PubMed/NCBI

17 

Wallin JJ, Bendell JC, Funke R, Sznol M, Korski K, Jones S, Hernandez G, Mier J, He X, Hodi FS, et al: Atezolizumab in combination with bevacizumab enhances antigen-specific T-cell migration in metastatic renal cell carcinoma. Nat Commun. 7:126242016. View Article : Google Scholar : PubMed/NCBI

18 

McDermott DF, Sosman JA, Sznol M, Massard C, Gordon MS, Hamid O, Powderly JD, Infante JR, Fassò M, Wang YV, et al: Atezolizumab, an Anti-programmed death-ligand 1 antibody, in metastatic renal cell carcinoma: Long-term safety, clinical activity, and immune correlates from a phase ia study. J Clin Oncol. 34:833–842. 2016. View Article : Google Scholar : PubMed/NCBI

19 

Zizzari IG, Napoletano C, Di Filippo A, Botticelli A, Gelibter A, Calabrò F, Rossi E, Schinzari G, Urbano F, Pomati G, et al: Exploratory pilot study of circulating biomarkers in metastatic renal cell carcinoma. Cancers (Basel). 12:26202020. View Article : Google Scholar : PubMed/NCBI

20 

Li Y, Wang Z, Jiang W, Zeng H, Liu Z, Lin Z, Qu Y, Xiong Y, Wang J, Chang Y, et al: Tumor-infiltrating TNFRSF9 + CD8 + T cells define different subsets of clear cell renal cell carcinoma with prognosis and immunotherapeutic response. Oncoimmunology. 9:18381412020. View Article : Google Scholar : PubMed/NCBI

21 

Bromley GS and Solender M: Hand infection caused by Actinobacillus actinomycetemcomitans. J Hand Surg Am. 11:434–436. 1986. View Article : Google Scholar : PubMed/NCBI

22 

Hofstad T and Stallemo A: Subacute bacterial endocarditis due to Actinobacillus actinomycetemcomitans. Scand J Infect Dis. 13:78–79. 1981. View Article : Google Scholar : PubMed/NCBI

23 

Patel PK and Seitchik MW: Actinobacillus actinomycetemcomitans: A new cause for granuloma of the parotid gland and buccal space. Plast Reconstr Surg. 77:476–478. 1986. View Article : Google Scholar : PubMed/NCBI

24 

Salman RA, Bonk SJ, Salman DG and Glickman RS: Submandibular space abscess due to Actinobacillus actinomycetemcomitans. J Oral Maxillofac Surg. 44:1002–1005. 1986. View Article : Google Scholar : PubMed/NCBI

25 

Weir DM and Blackwell CC: Interaction of bacteria with the immune system. J Clin Lab Immunol. 10:1–12. 1983.PubMed/NCBI

26 

Jeong SJ, Yee ST, Jo WS, Yu SH, Lee SH, Lim YJ, Yoo YH, Kim JM, Lee JD and Jeong MH: A novel factor isolated from Actinobacillus actinomycetemcomitans stimulates mouse B cells and human peripheral blood mononuclear cells. Infect Immun. 68:5132–5138. 2000. View Article : Google Scholar : PubMed/NCBI

27 

Jo WS, Yee ST, Yoon S, Nam BH, Do E, Jung BS, Jeong SJ, Hong SH, Yoo YH, Kang CD, et al: Immunostimulating factor isolated from Actinobacillus actinomycetemcomitans stimulates monocytes and inflammatory macrophages. Microbiol Immunol. 50:535–542. 2006. View Article : Google Scholar : PubMed/NCBI

28 

Cheuk AT, Mufti GJ and Guinn BA: Role of 4-1BB:4-1BB ligand in cancer immunotherapy. Cancer Gene Ther. 11:215–226. 2004. View Article : Google Scholar : PubMed/NCBI

29 

Schwartz RH: T cell anergy. Annu Rev Immunol. 21:305–334. 2003. View Article : Google Scholar : PubMed/NCBI

30 

Ju SA, Lee SC, Kwon TH, Heo SK, Park SM, Paek HN, Suh JH, Cho HR, Kwon B, Kwon BS and Kim BS: Immunity to melanoma mediated by 4-1BB is associated with enhanced activity of tumour-infiltrating lymphocytes. Immunol Cell Biol. 83:344–351. 2005. View Article : Google Scholar : PubMed/NCBI

31 

Shen Z, Zhou S, Wang Y, Li RL, Zhong C, Liang C and Sun Y: Higher intratumoral infiltrated Foxp3+ Treg numbers and Foxp3+/CD8+ ratio are associated with adverse prognosis in resectable gastric cancer. J Cancer Res Clin Oncol. 136:1585–1595. 2010. View Article : Google Scholar : PubMed/NCBI

32 

Sato E, Olson SH, Ahn J, Bundy B, Nishikawa H, Qian F, Jungbluth AA, Frosina D, Gnjatic S, Ambrosone C, et al: Intraepithelial CD8+ tumor-infiltrating lymphocytes and a high CD8+/regulatory T cell ratio are associated with favorable prognosis in ovarian cancer. Proc Natl Acad Sci USA. 102:18538–18543. 2005. View Article : Google Scholar : PubMed/NCBI

33 

Ju SA, Park SM, Lee YS, Bae JH, Yu R, An WG, Suh JH and Kim BS: Administration of 6-gingerol greatly enhances the number of tumor-infiltrating lymphocytes in murine tumors. Int J Cancer. 130:2618–2628. 2012. View Article : Google Scholar : PubMed/NCBI

34 

Sarkar R, Mathew A and Sehrawat S: Myeloid-derived suppressor cells confer infectious tolerance to dampen virus-induced tissue immunoinflammation. J Immunol. 203:1325–1337. 2019. View Article : Google Scholar : PubMed/NCBI

35 

Obregon-Henao A, Henao-Tamayo M, Orme IM and Ordway DJ: Gr1(int)CD11b+ myeloid-derived suppressor cells in Mycobacterium tuberculosis infection. PLoS One. 8:e806692013. View Article : Google Scholar : PubMed/NCBI

36 

Ju SA, Park SM, Lee SC, Kwon BS and Kim BS: Marked expansion of CD11c+CD8+ T-cells in melanoma-bearing mice induced by anti-4-1BB monoclonal antibody. Mol Cells. 24:132–138. 2007.PubMed/NCBI

37 

Kim SH, Singh R, Han C, Cho E, Kim YI, Lee DG, Kim YH, Kim SS, Shin DH, You HJ, et al: Chronic activation of 4-1BB signaling induces granuloma development in tumor-draining lymph nodes that is detrimental to subsequent CD8+ T cell responses. Cell Mol Immunol. 18:1956–1968. 2021. View Article : Google Scholar : PubMed/NCBI

38 

Castro F, Cardoso AP, Goncalves RM, Serre K and Oliveira MJ: Interferon-gamma at the crossroads of tumor immune surveillance or evasion. Front Immunol. 9:8472018. View Article : Google Scholar : PubMed/NCBI

39 

Chen DS and Mellman I: Oncology meets immunology: The cancer-immunity cycle. Immunity. 39:1–10. 2013. View Article : Google Scholar : PubMed/NCBI

40 

Chen DS and Mellman I: Elements of cancer immunity and the cancer-immune set point. Nature. 541:321–330. 2017. View Article : Google Scholar : PubMed/NCBI

41 

Bhat P, Leggatt G, Waterhouse N and Frazer IH: Interferon-gamma derived from cytotoxic lymphocytes directly enhances their motility and cytotoxicity. Cell Death Dis. 8:e28362017. View Article : Google Scholar : PubMed/NCBI

42 

Llopiz D, Ruiz M, Infante S, Villanueva L, Silva L, Hervas-Stubbs S, Alignani D, Guruceaga E, Lasarte JJ and Sarobe P: IL-10 expression defines an immunosuppressive dendritic cell population induced by antitumor therapeutic vaccination. Oncotarget. 8:2659–2671. 2017. View Article : Google Scholar : PubMed/NCBI

43 

Moore KW, de Waal Malefyt R, Coffman RL and O'Garra A: Interleukin-10 and the interleukin-10 receptor. Annu Rev Immunol. 19:683–765. 2001. View Article : Google Scholar : PubMed/NCBI

44 

Motzer RJ, Bander NH and Nanus DM: Renal-cell carcinoma. N Engl J Med. 335:865–875. 1996. View Article : Google Scholar : PubMed/NCBI

45 

Vuong L, Kotecha RR, Voss MH and Hakimi AA: Tumor microenvironment dynamics in clear-cell renal cell carcinoma. Cancer Discov. 9:1349–1357. 2019. View Article : Google Scholar : PubMed/NCBI

46 

Chester C, Sanmamed MF, Wang J and Melero I: Immunotherapy targeting 4-1BB: Mechanistic rationale, clinical results, and future strategies. Blood. 131:49–57. 2018. View Article : Google Scholar : PubMed/NCBI

47 

Gros A, Robbins PF, Yao X, Li YF, Turcotte S, Tran E, Wunderlich JR, Mixon A, Farid S and Dudley ME: PD-1 identifies the patient-specific CD8+ tumor-reactive repertoire infiltrating human tumors. J Clin Invest. 124:2246–2259. 2014. View Article : Google Scholar : PubMed/NCBI

48 

Ye Q, Song DG, Poussin M, Yamamoto T, Best A, Li C, Coukos G and Powell DJ Jr: CD137 accurately identifies and enriches for naturally occurring tumor-reactive T cells in tumor. Clin Cancer Res. 20:44–55. 2014. View Article : Google Scholar : PubMed/NCBI

49 

Ochoa AC, Zea AH, Hernandez C and Rodriguez PC: Arginase, prostaglandins, and myeloid-derived suppressor cells in renal cell carcinoma. Clin Cancer Res. 13 (Suppl):721s–726s. 2007. View Article : Google Scholar : PubMed/NCBI

50 

Yu JW, Bhattacharya S, Yanamandra N, Kilian D, Shi H, Yadavilli S, Katlinskaya Y, Kaczynski H, Conner M, Benson W, et al: Tumor-immune profiling of murine syngeneic tumor models as a framework to guide mechanistic studies and predict therapy response in distinct tumor microenvironments. PLoS One. 13:e02062232018. View Article : Google Scholar : PubMed/NCBI

51 

Segal NH, Logan TF, Hodi FS, McDermott D, Melero I, Hamid O, Schmidt H, Robert C, Chiarion-Sileni V, Ascierto PA, et al: Results from an integrated safety analysis of urelumab, an agonist Anti-CD137 monoclonal antibody. Clin Cancer Res. 23:1929–1936. 2017. View Article : Google Scholar : PubMed/NCBI

52 

Li Y, Tan S, Zhang C, Chai Y, He M, Zhang CW, Wang Q, Tong Z, Liu K, Lei Y, et al: Limited cross-linking of 4-1BB by 4-1BB ligand and the agonist monoclonal antibody utomilumab. Cell Rep. 25:909–920.e4. 2018. View Article : Google Scholar : PubMed/NCBI

53 

Chin SM, Kimberlin CR, Roe-Zurz Z, Zhang P, Xu A, Liao-Chan S, Sen D, Nager AR, Oakdale NS, Brown C, et al: Structure of the 4-1BB/4-1BBL complex and distinct binding and functional properties of utomilumab and urelumab. Nat Commun. 9:46792018. View Article : Google Scholar : PubMed/NCBI

54 

Tolcher AW, Sznol M, Hu-Lieskovan S, Papadopoulos KP, Patnaik A, Rasco DW, Di Gravio D, Huang B, Gambhire D, Chen Y, et al: Phase Ib study of utomilumab (PF-05082566), a 4-1BB/CD137 agonist, in combination with pembrolizumab (MK-3475) in patients with advanced solid tumors. Clin Cancer Res. 23:5349–5357. 2017. View Article : Google Scholar : PubMed/NCBI

55 

Geuijen C, Tacken P, Wang LC, Klooster R, van Loo PF, Zhou J, Mondal A, Liu YB, Kramer A, Condamine T, et al: A human CD137×PD-L1 bispecific antibody promotes anti-tumor immunity via context-dependent T cell costimulation and checkpoint blockade. Nat Commun. 12:44452021. View Article : Google Scholar : PubMed/NCBI

56 

Takeda Y, Azuma M, Matsumoto M and Seya T: Tumoricidal efficacy coincides with CD11c up-regulation in antigen-specific CD8(+) T cells during vaccine immunotherapy. J Exp Clin Cancer Res. 35:1432016. View Article : Google Scholar : PubMed/NCBI

57 

Choi BK, Kim YH, Kang WJ, Lee SK, Kim KH, Shin SM, Yokoyama WM, Kim TY and Kwon BS: Mechanisms involved in synergistic anticancer immunity of anti-4-1BB and anti-CD4 therapy. Cancer Res. 67:8891–8899. 2007. View Article : Google Scholar : PubMed/NCBI

58 

Vinay DS and Kwon BS: CD11c+CD8+ T cells: Two-faced adaptive immune regulators. Cell Immunol. 264:18–22. 2010. View Article : Google Scholar : PubMed/NCBI

Related Articles

  • Abstract
  • View
  • Download
  • Twitter
Copy and paste a formatted citation
Spandidos Publications style
Ju S, Park S, Joe Y, Chung HT, An WG and Kim B: Anti‑4‑1BB antibody‑based combination therapy augments antitumor immunity by enhancing CD11c+CD8+ T cells in renal cell carcinoma. Oncol Lett 23: 43, 2022.
APA
Ju, S., Park, S., Joe, Y., Chung, H.T., An, W.G., & Kim, B. (2022). Anti‑4‑1BB antibody‑based combination therapy augments antitumor immunity by enhancing CD11c+CD8+ T cells in renal cell carcinoma. Oncology Letters, 23, 43. https://doi.org/10.3892/ol.2021.13161
MLA
Ju, S., Park, S., Joe, Y., Chung, H. T., An, W. G., Kim, B."Anti‑4‑1BB antibody‑based combination therapy augments antitumor immunity by enhancing CD11c+CD8+ T cells in renal cell carcinoma". Oncology Letters 23.2 (2022): 43.
Chicago
Ju, S., Park, S., Joe, Y., Chung, H. T., An, W. G., Kim, B."Anti‑4‑1BB antibody‑based combination therapy augments antitumor immunity by enhancing CD11c+CD8+ T cells in renal cell carcinoma". Oncology Letters 23, no. 2 (2022): 43. https://doi.org/10.3892/ol.2021.13161
Copy and paste a formatted citation
x
Spandidos Publications style
Ju S, Park S, Joe Y, Chung HT, An WG and Kim B: Anti‑4‑1BB antibody‑based combination therapy augments antitumor immunity by enhancing CD11c+CD8+ T cells in renal cell carcinoma. Oncol Lett 23: 43, 2022.
APA
Ju, S., Park, S., Joe, Y., Chung, H.T., An, W.G., & Kim, B. (2022). Anti‑4‑1BB antibody‑based combination therapy augments antitumor immunity by enhancing CD11c+CD8+ T cells in renal cell carcinoma. Oncology Letters, 23, 43. https://doi.org/10.3892/ol.2021.13161
MLA
Ju, S., Park, S., Joe, Y., Chung, H. T., An, W. G., Kim, B."Anti‑4‑1BB antibody‑based combination therapy augments antitumor immunity by enhancing CD11c+CD8+ T cells in renal cell carcinoma". Oncology Letters 23.2 (2022): 43.
Chicago
Ju, S., Park, S., Joe, Y., Chung, H. T., An, W. G., Kim, B."Anti‑4‑1BB antibody‑based combination therapy augments antitumor immunity by enhancing CD11c+CD8+ T cells in renal cell carcinoma". Oncology Letters 23, no. 2 (2022): 43. https://doi.org/10.3892/ol.2021.13161
Follow us
  • Twitter
  • LinkedIn
  • Facebook
About
  • Spandidos Publications
  • Careers
  • Cookie Policy
  • Privacy Policy
How can we help?
  • Help
  • Live Chat
  • Contact
  • Email to our Support Team