Spandidos Publications Logo
  • About
    • About Spandidos
    • Aims and Scopes
    • Abstracting and Indexing
    • Editorial Policies
    • Reprints and Permissions
    • Job Opportunities
    • Terms and Conditions
    • Contact
  • Journals
    • All Journals
    • Oncology Letters
      • Oncology Letters
      • Information for Authors
      • Editorial Policies
      • Editorial Board
      • Aims and Scope
      • Abstracting and Indexing
      • Bibliographic Information
      • Archive
    • International Journal of Oncology
      • International Journal of Oncology
      • Information for Authors
      • Editorial Policies
      • Editorial Board
      • Aims and Scope
      • Abstracting and Indexing
      • Bibliographic Information
      • Archive
    • Molecular and Clinical Oncology
      • Molecular and Clinical Oncology
      • Information for Authors
      • Editorial Policies
      • Editorial Board
      • Aims and Scope
      • Abstracting and Indexing
      • Bibliographic Information
      • Archive
    • Experimental and Therapeutic Medicine
      • Experimental and Therapeutic Medicine
      • Information for Authors
      • Editorial Policies
      • Editorial Board
      • Aims and Scope
      • Abstracting and Indexing
      • Bibliographic Information
      • Archive
    • International Journal of Molecular Medicine
      • International Journal of Molecular Medicine
      • Information for Authors
      • Editorial Policies
      • Editorial Board
      • Aims and Scope
      • Abstracting and Indexing
      • Bibliographic Information
      • Archive
    • Biomedical Reports
      • Biomedical Reports
      • Information for Authors
      • Editorial Policies
      • Editorial Board
      • Aims and Scope
      • Abstracting and Indexing
      • Bibliographic Information
      • Archive
    • Oncology Reports
      • Oncology Reports
      • Information for Authors
      • Editorial Policies
      • Editorial Board
      • Aims and Scope
      • Abstracting and Indexing
      • Bibliographic Information
      • Archive
    • Molecular Medicine Reports
      • Molecular Medicine Reports
      • Information for Authors
      • Editorial Policies
      • Editorial Board
      • Aims and Scope
      • Abstracting and Indexing
      • Bibliographic Information
      • Archive
    • World Academy of Sciences Journal
      • World Academy of Sciences Journal
      • Information for Authors
      • Editorial Policies
      • Editorial Board
      • Aims and Scope
      • Abstracting and Indexing
      • Bibliographic Information
      • Archive
    • International Journal of Functional Nutrition
      • International Journal of Functional Nutrition
      • Information for Authors
      • Editorial Policies
      • Editorial Board
      • Aims and Scope
      • Abstracting and Indexing
      • Bibliographic Information
      • Archive
    • International Journal of Epigenetics
      • International Journal of Epigenetics
      • Information for Authors
      • Editorial Policies
      • Editorial Board
      • Aims and Scope
      • Abstracting and Indexing
      • Bibliographic Information
      • Archive
    • Medicine International
      • Medicine International
      • Information for Authors
      • Editorial Policies
      • Editorial Board
      • Aims and Scope
      • Abstracting and Indexing
      • Bibliographic Information
      • Archive
  • Articles
  • Information
    • Information for Authors
    • Information for Reviewers
    • Information for Librarians
    • Information for Advertisers
    • Conferences
  • Language Editing
Spandidos Publications Logo
  • About
    • About Spandidos
    • Aims and Scopes
    • Abstracting and Indexing
    • Editorial Policies
    • Reprints and Permissions
    • Job Opportunities
    • Terms and Conditions
    • Contact
  • Journals
    • All Journals
    • Biomedical Reports
      • Information for Authors
      • Editorial Policies
      • Editorial Board
      • Aims and Scope
      • Abstracting and Indexing
      • Bibliographic Information
      • Archive
    • Experimental and Therapeutic Medicine
      • Information for Authors
      • Editorial Policies
      • Editorial Board
      • Aims and Scope
      • Abstracting and Indexing
      • Bibliographic Information
      • Archive
    • International Journal of Epigenetics
      • Information for Authors
      • Editorial Policies
      • Editorial Board
      • Aims and Scope
      • Abstracting and Indexing
      • Bibliographic Information
      • Archive
    • International Journal of Functional Nutrition
      • Information for Authors
      • Editorial Policies
      • Editorial Board
      • Aims and Scope
      • Abstracting and Indexing
      • Bibliographic Information
      • Archive
    • International Journal of Molecular Medicine
      • Information for Authors
      • Editorial Policies
      • Editorial Board
      • Aims and Scope
      • Abstracting and Indexing
      • Bibliographic Information
      • Archive
    • International Journal of Oncology
      • Information for Authors
      • Editorial Policies
      • Editorial Board
      • Aims and Scope
      • Abstracting and Indexing
      • Bibliographic Information
      • Archive
    • Medicine International
      • Information for Authors
      • Editorial Policies
      • Editorial Board
      • Aims and Scope
      • Abstracting and Indexing
      • Bibliographic Information
      • Archive
    • Molecular and Clinical Oncology
      • Information for Authors
      • Editorial Policies
      • Editorial Board
      • Aims and Scope
      • Abstracting and Indexing
      • Bibliographic Information
      • Archive
    • Molecular Medicine Reports
      • Information for Authors
      • Editorial Policies
      • Editorial Board
      • Aims and Scope
      • Abstracting and Indexing
      • Bibliographic Information
      • Archive
    • Oncology Letters
      • Information for Authors
      • Editorial Policies
      • Editorial Board
      • Aims and Scope
      • Abstracting and Indexing
      • Bibliographic Information
      • Archive
    • Oncology Reports
      • Information for Authors
      • Editorial Policies
      • Editorial Board
      • Aims and Scope
      • Abstracting and Indexing
      • Bibliographic Information
      • Archive
    • World Academy of Sciences Journal
      • Information for Authors
      • Editorial Policies
      • Editorial Board
      • Aims and Scope
      • Abstracting and Indexing
      • Bibliographic Information
      • Archive
  • Articles
  • Information
    • For Authors
    • For Reviewers
    • For Librarians
    • For Advertisers
    • Conferences
  • Language Editing
Login Register Submit
  • This site uses cookies
  • You can change your cookie settings at any time by following the instructions in our Cookie Policy. To find out more, you may read our Privacy Policy.

    I agree
Search articles by DOI, keyword, author or affiliation
Search
Advanced Search
presentation
Oncology Letters
Join Editorial Board Propose a Special Issue
Print ISSN: 1792-1074 Online ISSN: 1792-1082
Journal Cover
February-2022 Volume 23 Issue 2

Full Size Image

Sign up for eToc alerts
Recommend to Library

Journals

International Journal of Molecular Medicine

International Journal of Molecular Medicine

International Journal of Molecular Medicine is an international journal devoted to molecular mechanisms of human disease.

International Journal of Oncology

International Journal of Oncology

International Journal of Oncology is an international journal devoted to oncology research and cancer treatment.

Molecular Medicine Reports

Molecular Medicine Reports

Covers molecular medicine topics such as pharmacology, pathology, genetics, neuroscience, infectious diseases, molecular cardiology, and molecular surgery.

Oncology Reports

Oncology Reports

Oncology Reports is an international journal devoted to fundamental and applied research in Oncology.

Experimental and Therapeutic Medicine

Experimental and Therapeutic Medicine

Experimental and Therapeutic Medicine is an international journal devoted to laboratory and clinical medicine.

Oncology Letters

Oncology Letters

Oncology Letters is an international journal devoted to Experimental and Clinical Oncology.

Biomedical Reports

Biomedical Reports

Explores a wide range of biological and medical fields, including pharmacology, genetics, microbiology, neuroscience, and molecular cardiology.

Molecular and Clinical Oncology

Molecular and Clinical Oncology

International journal addressing all aspects of oncology research, from tumorigenesis and oncogenes to chemotherapy and metastasis.

World Academy of Sciences Journal

World Academy of Sciences Journal

Multidisciplinary open-access journal spanning biochemistry, genetics, neuroscience, environmental health, and synthetic biology.

International Journal of Functional Nutrition

International Journal of Functional Nutrition

Open-access journal combining biochemistry, pharmacology, immunology, and genetics to advance health through functional nutrition.

International Journal of Epigenetics

International Journal of Epigenetics

Publishes open-access research on using epigenetics to advance understanding and treatment of human disease.

Medicine International

Medicine International

An International Open Access Journal Devoted to General Medicine.

Journal Cover
February-2022 Volume 23 Issue 2

Full Size Image

Sign up for eToc alerts
Recommend to Library

  • Article
  • Citations
    • Cite This Article
    • Download Citation
    • Create Citation Alert
    • Remove Citation Alert
    • Cited By
  • Similar Articles
    • Related Articles (in Spandidos Publications)
    • Similar Articles (Google Scholar)
    • Similar Articles (PubMed)
  • Download PDF
  • Download XML
  • View XML
Article Open Access

CRNDE silencing promotes apoptosis and enhances cisplatin sensitivity of colorectal carcinoma cells by inhibiting the Akt/mTORC1‑mediated Warburg effect

  • Authors:
    • Wenyu Yang
    • Yanchun Wang
    • Chunhui Tao
    • Yunhai Li
    • Shan Cao
    • Xiqian Yang
  • View Affiliations / Copyright

    Affiliations: Clinical College of Chinese Medicine, Hubei University of Chinese Medicine, Wuhan, Hubei 430065, P.R. China
    Copyright: © Yang et al. This is an open access article distributed under the terms of Creative Commons Attribution License.
  • Article Number: 70
    |
    Published online on: January 5, 2022
       https://doi.org/10.3892/ol.2022.13190
  • Expand metrics +
Metrics: Total Views: 0 (Spandidos Publications: | PMC Statistics: )
Metrics: Total PDF Downloads: 0 (Spandidos Publications: | PMC Statistics: )
Cited By (CrossRef): 0 citations Loading Articles...

This article is mentioned in:



Abstract

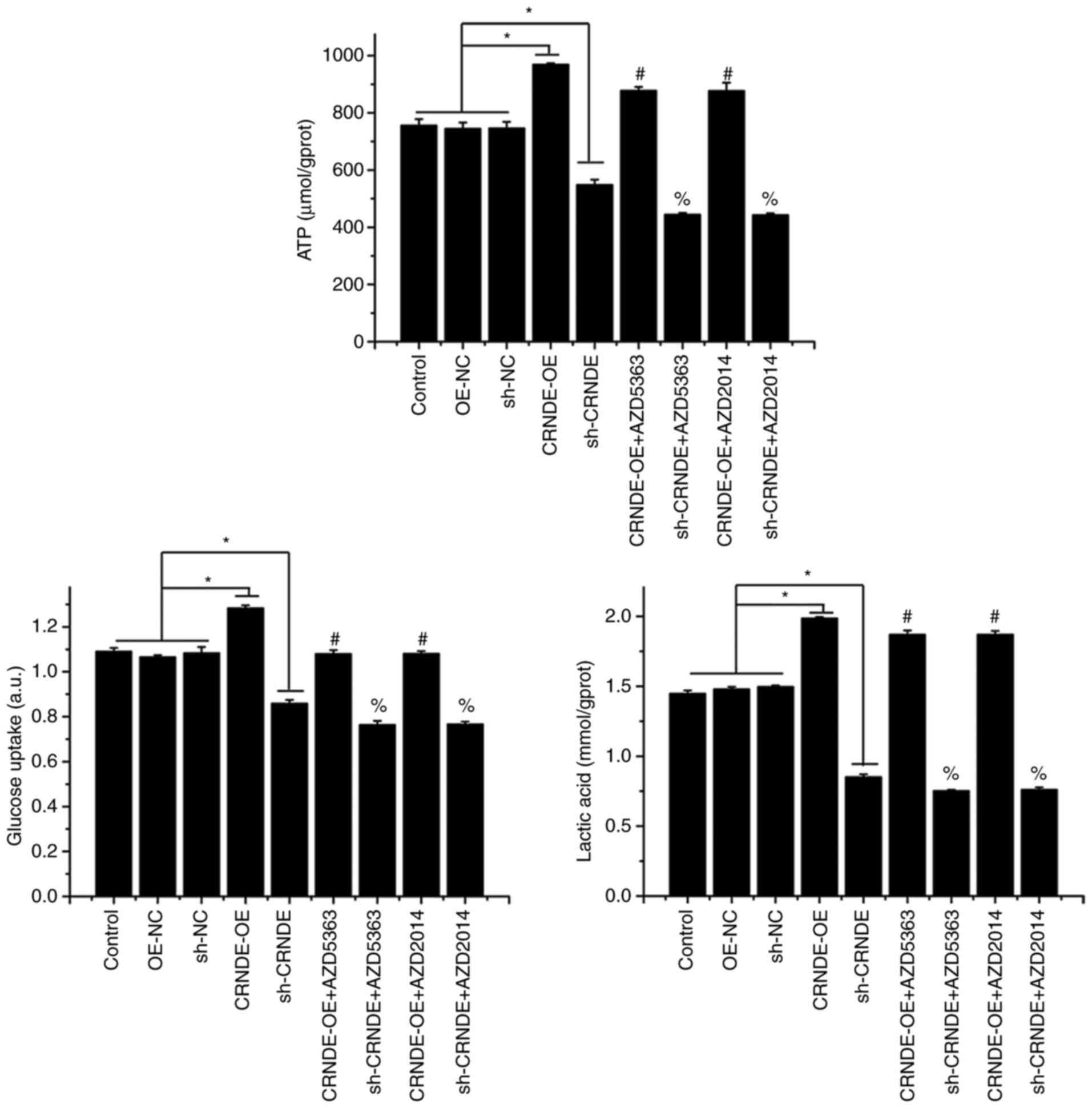
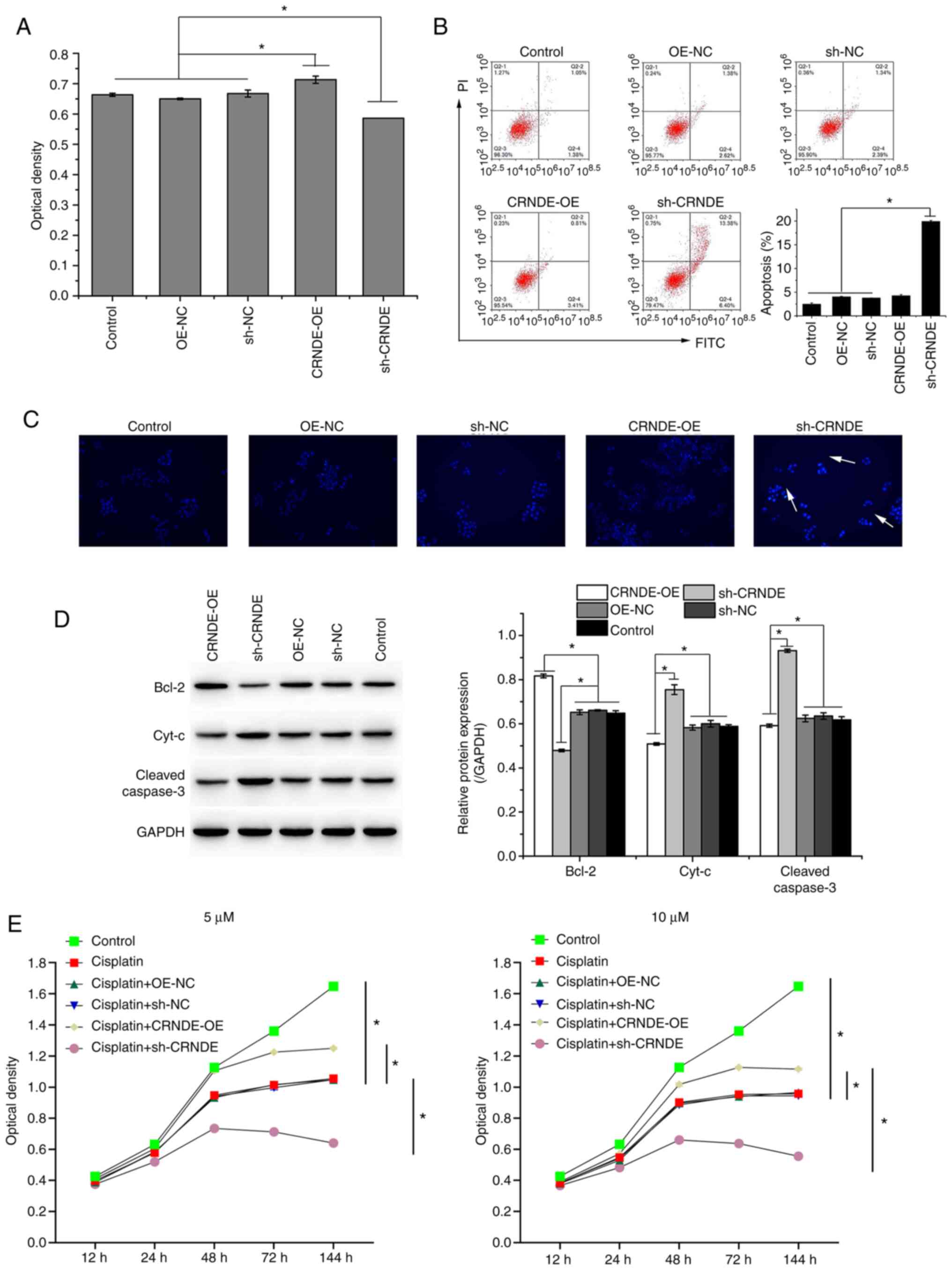
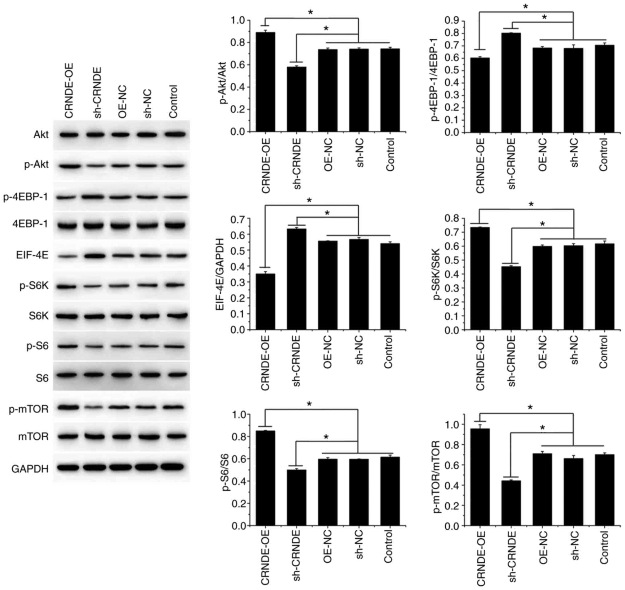
Colorectal cancer (CRC) is one of the most prevalent gastrointestinal tumors worldwide, with a high mortality rate. The lncRNA colorectal neoplasia differentially expressed (CRNDE) is upregulated in CRC and is involved in regulating the apoptosis, proliferation, and drug sensitivity of CRC cells. However, the specific underlying mechanisms remain to be elucidated. The aim of the present study was to investigate the effects of CRNDE on the Warburg effect in CRC cells, as well as the associated mechanisms. The expression of CRNDE in HCT‑116 cells was overexpressed or silenced by transfection. Apoptosis, cisplatin sensitivity, the Warburg effect, and Akt/mTOR activation were evaluated. The results demonstrated that CRNDE inhibition decreased the proliferation and increased the apoptosis and cisplatin sensitivity of HCT‑116 cells. In addition, CRNDE inhibition attenuated the Warburg effect in HCT‑116 cells, as verified by a decrease in ATP production, lactic acid levels, glucose uptake, and the expression of Warburg effect‑related enzymes (GLUT1, LDHA, HK2, and PKM2). CRNDE inhibition also suppressed the activity of the Akt/mTORC1 pathway, as demonstrated by the decreased phosphorylation of Akt, S6K, S6, and mTOR and the increased phosphorylation of 4EBP‑1 and EIF‑4E. The CRNDE overexpression‑induced increase in ATP and lactic acid levels and glucose uptake in HCT‑116 cells was reversed by Akt and mTOR inhibitors. These findings indicate that CRNDE silencing promotes apoptosis and enhances cisplatin sensitivity in colorectal carcinoma cells, which may be mediated by the regulation of the Warburg effect via the Akt/mTORC1 pathway. The present study thus provides a potential strategy for the treatment of CRC.
View Figures

Figure 1

Figure 2

Figure 3

Figure 4

Figure 5

View References

1 

Chen W, Zheng R, Baade PD, Zhang S, Zeng H, Bray F, Jemal A, Yu XQ and He J: Cancer statistics in China, 2015. CA Cancer J Clin. 66:115–132. 2016. View Article : Google Scholar : PubMed/NCBI

2 

Bray F, Ferlay J, Soerjomataram I, Siegel RL, Torre LA and Jemal A: Global cancer statistics 2018: GLOBOCAN estimates of incidence and mortality worldwide for 36 cancers in 185 countries. CA Cancer J Clin. 68:394–424. 2018. View Article : Google Scholar : PubMed/NCBI

3 

Binefa G, Rodriguez-Moranta F, Teule A and Medina-Hayas M: Colorectal cancer: From prevention to personalized medicine. World J Gastroenterol. 20:6786–6808. 2014. View Article : Google Scholar : PubMed/NCBI

4 

Brenner H, Kloor M and Pox CP: Colorectal cancer. Lancet. 383:1490–1502. 2014. View Article : Google Scholar : PubMed/NCBI

5 

Kim SE, Paik HY, Yoon H, Lee JE, Kim N and Sung MK: Sex- and gender-specific disparities in colorectal cancer risk. World J Gastroenterol. 21:5167–5175. 2015. View Article : Google Scholar : PubMed/NCBI

6 

Woolston A, Khan K, Spain G, Barber LJ, Griffiths B, Gonzalez-Exposito R, Hornsteiner L, Punta M, Patil Y, Newey A, et al: Genomic and transcriptomic determinants of therapy resistance and immune landscape evolution during Anti-EGFR treatment in colorectal cancer. Cancer Cell. 36:35–50, e9. 2019. View Article : Google Scholar : PubMed/NCBI

7 

Marjaneh RM, Khazaei M, Ferns GA, Avan A and Aghaee-Bakhtiari SH: The role of microRNAs in 5-FU resistance of colorectal cancer: Possible mechanisms. J Cell Physiol. 234:2306–2316. 2019. View Article : Google Scholar : PubMed/NCBI

8 

Wei L, Wang X, Lv L, Liu J, Xing H, Song Y, Xie M, Lei T, Zhang N and Yang M: The emerging role of microRNAs and long noncoding RNAs in drug resistance of hepatocellular carcinoma. Mol Cancer. 18:1472019. View Article : Google Scholar : PubMed/NCBI

9 

Xiong G, Liu C, Yang G, Feng M, Xu J, Zhao F, You L, Zhou L, Zheng L, Hu Y, et al: Long noncoding RNA GSTM3TV2 upregulates LAT2 and OLR1 by competitively sponging let-7 to promote gemcitabine resistance in pancreatic cancer. J Hematol Oncol. 12:972019. View Article : Google Scholar : PubMed/NCBI

10 

Martens-Uzunova ES, Bottcher R, Croce CM, Jenster G, Visakorpi T and Calin GA: Long noncoding RNA in prostate, bladder, and kidney cancer. Eur Urol. 65:1140–1151. 2014. View Article : Google Scholar : PubMed/NCBI

11 

Ni W, Yao S, Zhou Y, Liu Y, Huang P, Zhou A, Liu J, Che L and Li J: Long noncoding RNA GAS5 inhibits progression of colorectal cancer by interacting with and triggering YAP phosphorylation and degradation and is negatively regulated by the m6A reader YTHDF3. Mol Cancer. 18:1432019. View Article : Google Scholar : PubMed/NCBI

12 

Fu D, Lu C, Qu X, Li P, Chen K, Shan L and Zhu X: LncRNA TTN-AS1 regulates osteosarcoma cell apoptosis and drug resistance via the miR-134-5p/MBTD1 axis. Aging (Albany NY). 11:8374–8385. 2019. View Article : Google Scholar : PubMed/NCBI

13 

Fang Z, Zhao J, Xie W, Sun Q, Wang H and Qiao B: LncRNA UCA1 promotes proliferation and cisplatin resistance of oral squamous cell carcinoma by sunppressing miR-184 expression. Cancer Med. 6:2897–2908. 2017. View Article : Google Scholar : PubMed/NCBI

14 

Wang P, Xu J, Wang Y and Cao X: An interferon-independent lncRNA promotes viral replication by modulating cellular metabolism. Science. 358:1051–1055. 2017. View Article : Google Scholar : PubMed/NCBI

15 

Zhang J, Yin M, Peng G and Zhao Y: CRNDE: An important oncogenic long non-coding RNA in human cancers. Cell Prolif. 51:e124402018. View Article : Google Scholar : PubMed/NCBI

16 

Han P, Li JW, Zhang BM, Lv JC, Li YM, Gu XY, Yu ZW, Jia YH, Bai XF, Li L, et al: The lncRNA CRNDE promotes colorectal cancer cell proliferation and chemoresistance via miR-181a-5p-mediated regulation of Wnt/β-catenin signaling. Mol Cancer. 16:92017. View Article : Google Scholar : PubMed/NCBI

17 

Ji D, Jiang C, Zhang L, Liang N, Jiang T, Yang B and Liang H: LncRNA CRNDE promotes hepatocellular carcinoma cell proliferation, invasion, and migration through regulating miR-203/BCAT1 axis. J Cell Physiol. 234:6548–6560. 2019. View Article : Google Scholar : PubMed/NCBI

18 

Jing H, Xia H, Qian M and Lv X: Long noncoding RNA CRNDE promotes non-small cell lung cancer progression via sponging microRNA-338-3p. Biomed Pharmacother. 110:825–833. 2019. View Article : Google Scholar : PubMed/NCBI

19 

Liang C, Zhang B, Ge H, Xu Y, Li G and Wu J: Long non-coding RNA CRNDE as a potential prognostic biomarker in solid tumors: A meta-analysis. Clin Chim Acta. 481:99–107. 2018. View Article : Google Scholar : PubMed/NCBI

20 

Ding C, Han F, Xiang H, Xia X, Wang Y, Dou M, Zheng J, Li Y, Xue W, Ding X and Tian P: LncRNA CRNDE is a biomarker for clinical progression and poor prognosis in clear cell renal cell carcinoma. J Cell Biochem. 119:10406–10414. 2018. View Article : Google Scholar : PubMed/NCBI

21 

Yang HY, Huang CP, Cao MM, Wang YF and Liu Y: Long non-coding RNA CRNDE may be associated with poor prognosis by promoting proliferation and inhibiting apoptosis of cervical cancer cells through targeting PI3K/AKT. Neoplasma. 65:872–880. 2018. View Article : Google Scholar : PubMed/NCBI

22 

Sun XH, Fan WJ, An ZJ and Sun Y: Inhibition of long noncoding RNA CRNDE increases chemosensitivity of medulloblastoma cells by targeting miR-29c-3p. Oncol Res. 28:95–102. 2020. View Article : Google Scholar : PubMed/NCBI

23 

Ding J, Li J, Wang H, Tian Y, Xie M, He X, Ji H, Ma Z, Hui B, Wang K and Ji G: Long noncoding RNA CRNDE promotes colorectal cancer cell proliferation via epigenetically silencing DUSP5/CDKN1A expression. Cell Death Dis. 8:e29972017. View Article : Google Scholar : PubMed/NCBI

24 

Sun F, Liang W and Qian J: The identification of CRNDE, H19, UCA1 and HOTAIR as the key lncRNAs involved in oxaliplatin or irinotecan resistance in the chemotherapy of colorectal cancer based on integrative bioinformatics analysis. Mol Med Rep. 20:3583–3596. 2019.PubMed/NCBI

25 

Gao H, Song X, Kang T, Yan B, Feng L, Gao L, Ai L, Liu X, Yu J and Li H: Long noncoding RNA CRNDE functions as a competing endogenous RNA to promote metastasis and oxaliplatin resistance by sponging miR-136 in colorectal cancer. Onco Targets Ther. 10:205–216. 2017. View Article : Google Scholar : PubMed/NCBI

26 

Wiese EK and Hitosugi T: Tyrosine Kinase signaling in cancer metabolism: PKM2 Paradox in the Warburg Effect. Front Cell Dev Biol. 6:792018. View Article : Google Scholar : PubMed/NCBI

27 

Li L, Liang Y, Kang L, Liu Y, Gao S, Chen S, Li Y, You W, Dong Q, Hong T, et al: Transcriptional regulation of the warburg effect in cancer by SIX1. Cancer Cell. 33:368–385.e7. 2018. View Article : Google Scholar : PubMed/NCBI

28 

Li J, Cheng D, Zhu M, Yu H, Pan Z, Liu L, Geng Q, Pan H, Yan M and Yao M: OTUB2 stabilizes U2AF2 to promote the Warburg effect and tumorigenesis via the AKT/mTOR signaling pathway in non-small cell lung cancer. Theranostics. 9:179–195. 2019. View Article : Google Scholar : PubMed/NCBI

29 

Yang Z and Chen W: Long non-coding RNA CRNDE promote the progression of tongue squamous cell carcinoma through regulating the PI3K/AKT/mTOR signaling pathway. RSC Adv. 9:21381–21390. 2019. View Article : Google Scholar

30 

Livak KJ and Schmittgen TD: Analysis of relative gene expression data using real-time quantitative PCR and the 2(−Delta Delta C(T)) Method. Methods. 25:402–408. 2001. View Article : Google Scholar : PubMed/NCBI

31 

Lunt SY and Vander Heiden MG: Aerobic glycolysis: Meeting the metabolic requirements of cell proliferation. Annu Rev Cell Dev Biol. 27:441–464. 2011. View Article : Google Scholar : PubMed/NCBI

32 

Vaupel P, Schmidberger H and Mayer A: The Warburg effect: Essential part of metabolic reprogramming and central contributor to cancer progression. Int J Radiat Biol. 95:912–919. 2019. View Article : Google Scholar : PubMed/NCBI

33 

Brooks GA: Cell-cell and intracellular lactate shuttles. J Physiol. 587((Pt 23)): 5591–5600. 2009. View Article : Google Scholar : PubMed/NCBI

34 

Held-Warmkessel J and Dell DD: Lactic acidosis in patients with cancer. Clin J Oncol Nurs. 18:592–594. 2014. View Article : Google Scholar : PubMed/NCBI

35 

Peppicelli S, Bianchini F and Calorini L: Extracellular acidity, a ‘reappreciated’ trait of tumor environment driving malignancy: Perspectives in diagnosis and therapy. Cancer Metastasis Rev. 33:823–832. 2014. View Article : Google Scholar : PubMed/NCBI

36 

Shiraishi T, Verdone JE, Huang J, Kahlert UD, Hernandez JR, Torga G, Zarif JC, Epstein T, Gatenby R, McCartney A, et al: Glycolysis is the primary bioenergetic pathway for cell motility and cytoskeletal remodeling in human prostate and breast cancer cells. Oncotarget. 6:130–143. 2015. View Article : Google Scholar : PubMed/NCBI

37 

Holman GD: Chemical biology probes of mammalian GLUT structure and function. Biochem J. 475:3511–3534. 2018. View Article : Google Scholar : PubMed/NCBI

38 

Al-Azzam N: Sirtuin 6 and metabolic genes interplay in Warburg effect in cancers. J Clin Biochem Nutr. 66:169–175. 2020. View Article : Google Scholar : PubMed/NCBI

39 

Vander Heiden MG, Cantley LC and Thompson CB: Understanding the Warburg effect: The metabolic requirements of cell proliferation. Science. 324:1029–1033. 2009. View Article : Google Scholar : PubMed/NCBI

40 

Hong X, Zhong L, Xie Y, Zheng K, Pang J, Li Y, Yang Y, Xu X, Mi P, Cao H, et al: Matrine reverses the warburg effect and suppresses colon cancer cell growth via negatively regulating HIF-1α. Front Pharmacol. 10:14372019. View Article : Google Scholar : PubMed/NCBI

41 

Yu W, Yang Z, Huang R, Min Z and Ye M: SIRT6 promotes the Warburg effect of papillary thyroid cancer cell BCPAP through reactive oxygen species. Onco Targets Ther. 12:2861–2868. 2019. View Article : Google Scholar : PubMed/NCBI

42 

Lu Z, Guo Y, Zhang X, Li J, Li L, Zhang S and Shan C: ORY-1001 Suppresses cell growth and induces apoptosis in lung cancer through triggering HK2 mediated warburg effect. Front Pharmacol. 9:14112018. View Article : Google Scholar : PubMed/NCBI

43 

Lin G, Wu Y, Cai F, Li Z, Su S, Wang J, Cao J and Ma L: Matrine promotes human myeloid leukemia cells apoptosis through warburg effect mediated by hexokinase 2. Front Pharmacol. 10:10692019. View Article : Google Scholar : PubMed/NCBI

44 

Wang S, Zhang Y, Cai Q, Ma M, Jin LY, Weng M, Zhou D, Tang Z, Wang JD and Quan Z: Circular RNA FOXP1 promotes tumor progression and Warburg effect in gallbladder cancer by regulating PKLR expression. Mol Cancer. 18:1452019. View Article : Google Scholar : PubMed/NCBI

45 

Icard P, Shulman S, Farhat D, Steyaert JM, Alifano M and Lincet H: How the Warburg effect supports aggressiveness and drug resistance of cancer cells? Drug Resist Updat. 38:1–11. 2018. View Article : Google Scholar : PubMed/NCBI

46 

Lu Z, Shi X, Gong F, Li S, Wang Y, Ren Y, Zhang M, Yu B, Li Y, Zhao W, et al: RICTOR/mTORC2 affects tumorigenesis and therapeutic efficacy of mTOR inhibitors in esophageal squamous cell carcinoma. Acta Pharm Sin B. 10:1004–1019. 2020. View Article : Google Scholar : PubMed/NCBI

47 

Chen GQ, Tang CF, Shi XK, Lin CY, Fatima S, Pan XH, Yang DJ, Zhang G, Lu AP, Lin SH and Bian ZX: Halofuginone inhibits colorectal cancer growth through suppression of Akt/mTORC1 signaling and glucose metabolism. Oncotarget. 6:24148–24162. 2015. View Article : Google Scholar : PubMed/NCBI

48 

Sun Q, Chen X, Ma J, Peng H, Wang F, Zha X, Wang Y, Jing Y, Yang H, Chen R, et al: Mammalian target of rapamycin up-regulation of pyruvate kinase isoenzyme type M2 is critical for aerobic glycolysis and tumor growth. Proc Natl Acad Sci USA. 108:4129–4134. 2011. View Article : Google Scholar : PubMed/NCBI

49 

Duvel K, Yecies JL, Menon S, Raman P, Lipovsky AI, Souza AL, Triantafellow E, Ma Q, Gorski R, Cleaver S, et al: Activation of a metabolic gene regulatory network downstream of mTOR complex 1. Mol Cell. 39:171–183. 2010. View Article : Google Scholar : PubMed/NCBI

50 

Yalcin S, Marinkovic D, Mungamuri SK, Zhang X, Tong W, Sellers R and Ghaffari S: ROS-mediated amplification of AKT/mTOR signalling pathway leads to myeloproliferative syndrome in Foxo3(−/-) mice. EMBO J. 29:4118–4131. 2010. View Article : Google Scholar : PubMed/NCBI

51 

Maiese K, Chong ZZ, Shang YC and Wang S: mTOR: On target for novel therapeutic strategies in the nervous system. Trends Mol Med. 19:51–60. 2013. View Article : Google Scholar : PubMed/NCBI

52 

Siska PJ, van der Windt GJ, Kishton RJ, Cohen S, Eisner W, MacIver NJ, Kater AP, Weinberg JB and Rathmell JC: Suppression of glut1 and glucose metabolism by decreased Akt/mTORC1 signaling drives T cell impairment in B cell leukemia. J Immunol. 197:2532–2540. 2016. View Article : Google Scholar : PubMed/NCBI

Related Articles

  • Abstract
  • View
  • Download
  • Twitter
Copy and paste a formatted citation
Spandidos Publications style
Yang W, Wang Y, Tao C, Li Y, Cao S and Yang X: CRNDE silencing promotes apoptosis and enhances cisplatin sensitivity of colorectal carcinoma cells by inhibiting the Akt/mTORC1‑mediated Warburg effect. Oncol Lett 23: 70, 2022.
APA
Yang, W., Wang, Y., Tao, C., Li, Y., Cao, S., & Yang, X. (2022). CRNDE silencing promotes apoptosis and enhances cisplatin sensitivity of colorectal carcinoma cells by inhibiting the Akt/mTORC1‑mediated Warburg effect. Oncology Letters, 23, 70. https://doi.org/10.3892/ol.2022.13190
MLA
Yang, W., Wang, Y., Tao, C., Li, Y., Cao, S., Yang, X."CRNDE silencing promotes apoptosis and enhances cisplatin sensitivity of colorectal carcinoma cells by inhibiting the Akt/mTORC1‑mediated Warburg effect". Oncology Letters 23.2 (2022): 70.
Chicago
Yang, W., Wang, Y., Tao, C., Li, Y., Cao, S., Yang, X."CRNDE silencing promotes apoptosis and enhances cisplatin sensitivity of colorectal carcinoma cells by inhibiting the Akt/mTORC1‑mediated Warburg effect". Oncology Letters 23, no. 2 (2022): 70. https://doi.org/10.3892/ol.2022.13190
Copy and paste a formatted citation
x
Spandidos Publications style
Yang W, Wang Y, Tao C, Li Y, Cao S and Yang X: CRNDE silencing promotes apoptosis and enhances cisplatin sensitivity of colorectal carcinoma cells by inhibiting the Akt/mTORC1‑mediated Warburg effect. Oncol Lett 23: 70, 2022.
APA
Yang, W., Wang, Y., Tao, C., Li, Y., Cao, S., & Yang, X. (2022). CRNDE silencing promotes apoptosis and enhances cisplatin sensitivity of colorectal carcinoma cells by inhibiting the Akt/mTORC1‑mediated Warburg effect. Oncology Letters, 23, 70. https://doi.org/10.3892/ol.2022.13190
MLA
Yang, W., Wang, Y., Tao, C., Li, Y., Cao, S., Yang, X."CRNDE silencing promotes apoptosis and enhances cisplatin sensitivity of colorectal carcinoma cells by inhibiting the Akt/mTORC1‑mediated Warburg effect". Oncology Letters 23.2 (2022): 70.
Chicago
Yang, W., Wang, Y., Tao, C., Li, Y., Cao, S., Yang, X."CRNDE silencing promotes apoptosis and enhances cisplatin sensitivity of colorectal carcinoma cells by inhibiting the Akt/mTORC1‑mediated Warburg effect". Oncology Letters 23, no. 2 (2022): 70. https://doi.org/10.3892/ol.2022.13190
Follow us
  • Twitter
  • LinkedIn
  • Facebook
About
  • Spandidos Publications
  • Careers
  • Cookie Policy
  • Privacy Policy
How can we help?
  • Help
  • Live Chat
  • Contact
  • Email to our Support Team