International Journal of Molecular Medicine is an international journal devoted to molecular mechanisms of human disease.
International Journal of Oncology is an international journal devoted to oncology research and cancer treatment.
Covers molecular medicine topics such as pharmacology, pathology, genetics, neuroscience, infectious diseases, molecular cardiology, and molecular surgery.
Oncology Reports is an international journal devoted to fundamental and applied research in Oncology.
Experimental and Therapeutic Medicine is an international journal devoted to laboratory and clinical medicine.
Oncology Letters is an international journal devoted to Experimental and Clinical Oncology.
Explores a wide range of biological and medical fields, including pharmacology, genetics, microbiology, neuroscience, and molecular cardiology.
International journal addressing all aspects of oncology research, from tumorigenesis and oncogenes to chemotherapy and metastasis.
Multidisciplinary open-access journal spanning biochemistry, genetics, neuroscience, environmental health, and synthetic biology.
Open-access journal combining biochemistry, pharmacology, immunology, and genetics to advance health through functional nutrition.
Publishes open-access research on using epigenetics to advance understanding and treatment of human disease.
An International Open Access Journal Devoted to General Medicine.
Liver cancer was the seventh most common type of cancer and the second leading cause of cancer-associated mortality worldwide in 2020 (1). Among patients with liver cancer, hepatocellular carcinoma (HCC) accounts for >90% of cases. Patients with HCC typically demonstrate a poor prognosis, which can be attributed to a diagnosis at an advanced stage (2). Previous studies have reported that immunotherapy can serve an important role in the treatment of HCC (3,4). Based on these previous studies, it is necessary to evaluate the functional molecules associated with HCC in order to determine a potential therapeutic target in the HCC immune microenvironment.
Tumor-associated macrophages (TAMs) are a type of primary tumor-infiltrating immune cells (5) that have been demonstrated to promote tumor growth, metastasis and invasion (6,7). TAMs can be divided into two main types as follows: The classically activated M1 phenotype and the alternatively activated M2 phenotype (8). M1 macrophages are polarized by the activation of interferon gamma (IFN-γ), promoting the T-helper (Th)1 immune response and antitumor activity (9,10). M2 macrophages are polarized by interleukin (IL)-4/IL-13 and are associated with the anti-inflammatory Th2 immune response, which demonstrates a pro-tumor activity (11). Previous studies have revealed that most TAMs are of the M2 phenotype, which promote tumor growth and progression and therefore worsen the prognosis of patients with HCC (12,13). To further validate the results of these studies, it is necessary to explore and block the key stages of macrophage M2 polarization in order to inhibit HCC progression.
The signaling lymphocyte activation molecule (SLAM) family comprises the following nine members: CD150 (SLAMF1), CD48 (SLAMF2), CD229 (SLAMF3), CD244 (SLAMF4), CD84 (SLAMF5), CD352 (SLAMF6), CD319 (SLAMF7), CD353 (SLAMF8) and CD84-H1 (SLAMF9) (14). These are surface molecules that are expressed on hematopoietic cells. They are also a type of immune molecule that can regulate innate and adaptive immunity by activating associated immune cells (14,15). Among these nine molecules, SLAMF6 (Ly108 in mice) is highly expressed in activated T and B cells. Its expression can also be increased in dendritic cells and macrophages via inflammatory signals (16), functioning as both a positive and negative regulator of the immune response (17). SLAMF6 can inhibit the secretion of T-dependent and T-independent antibodies (18). It has also been reported that SLAMF6 can activate natural killer cells to induce cytotoxicity and influence IFN-γ production (19,20). SLAMF3 is involved in the inhibition of HCC progression and cell proliferation (21,22). In addition to SLAMF6, there are several SLAMF family members that are expressed on the macrophage surface, including SLAMF3, SLAMF4, SLAMF5 and SLAMF7 (23). SLAMFs have been demonstrated to negatively influence the function of macrophages by reducing IL-6 production and increasing IL-13 secretion (24).
As a membrane protein that is expressed on immune cells, SLAMF6 has been proven to serve a role in numerous diseases (25–28). For example, although the expression of SLAMF6 on peripheral T cells is not markedly different in patients with systemic lupus erythematosus, it has been determined that the co-stimulatory function of SLAMF6 is lacking (25). In addition, SLAMF6 can promote Th17 differentiation (26). SLAMF6 can also stimulate the interaction between colonic innate immune cells and Gram-negative bacteria, thus reducing mucosal protection and enhancing inflammation, resulting in lethal colitis in mice (27). The administration of anti-SLAMF6 antibodies combined with ibrutinib, which is a Bruton tyrosine kinase inhibitor that serves as an anticancer targeted drug, can effectively eliminate tumor cells in the spleen, bone marrow, liver and peritoneal cavity (28). SLAMF6 can affect the function of Th2 by binding to downstream proteins and transcription factors, such as nuclear factor-κB (NF-κB) (29), which serves a role in macrophage polarization (30).
The present study investigated the expression of SLAMF6 in the peripheral CD14+ monocytes of patients with HCC to determine whether this expression was associated with the clinicopathological characteristics of these patients. Furthermore, SLAMF6 expression on different phenotype macrophages was detected in order to explore the relationship between this and HCC progression. This may provide a novel therapeutic target for HCC treatment.
Blood samples were obtained from 34 patients with HCC and 33 healthy individuals at the Shandong Cancer Hospital and Institute (Jinan, China). Patients with HCC did not receive any form of antitumor therapy and were pathologically diagnosed with HCC prior to sampling. None of the healthy donors were positive for hepatitis B virus (HBV), hepatitis C virus or human immunodeficiency virus, consumed excessive alcohol or received any chemotherapy prior to sampling. Human peripheral mononuclear cell isolation was performed by centrifuging (800 × g; 15 min; 25°C) blood samples with an EZ-Sep™ lymphocyte separation tube (Dakewe Biotech Co., Ltd.). The mono-macrophages were marked with corresponding markers immediately after the isolation. The present study was approved by the Medical Ethics Committee of Shandong Cancer Hospital and Institute and informed consent was obtained from each participant. The clinicopathological characteristics of the healthy donors and patients with HCC are summarized in Table I.
Table I.Clinicopathological characteristics of patients with hepatocellular carcinoma and healthy donors. |
C57BL/6 mice were purchased from Beijing Weitonglihua Laboratory Animal Co., Ltd. and maintained in a controlled room (specific pathogen free; 12-h light/dark cycle; free access to food and water, temperature, 20–26°C; relative humidity, 40–70%). All experiments involving mice were approved by the Animal Care Committee of Shandong Cancer Hospital and Institute and performed according to the Animal Management Rules of the Chinese Ministry of Health. To establish a murine model of HCC, 100 µl PBS solution containing 1×106 H22 cells (cat. no. CL-0341; American Type Culture Collection) was subcutaneously injected into eight C57BL/6 male mice (8–10 weeks old; average weight, 22.32±0.19 g). After 14 days, the mice were euthanized via intraperitoneal injection of 100 mg/kg sodium pentobarbital followed by cervical dislocation (average weight, 24.17±0.62 g). The subsequent experiments were conducted immediately after the tissues were collected. The infiltrating lymphocytes from each type of tissue were isolated by centrifugation (800 × g; 20 min; 25°C) over 40% Percoll solution (GE Healthcare) (31), after which the expression level of SLAMF6 was evaluated by flow cytometry.
Flow cytometry was performed to detect the expression of SLAMF6 and various surface markers in macrophages. Human peripheral blood mononuclear cells (CD14+) were stained with anti-human SLAMF6-PE [cat. no. 317208; 3 µl stock solution/test (1×106 cells); BioLegend, Inc.] and anti-human CD14-FITC [cat. no. 301804; 5 µl stock solution/test (1×106 cells); BioLegend, Inc.] antibodies for 30 min at 4°C. Furthermore, murine macrophages (CD11b+) were stained with anti-mouse SLAMF6-PE [cat. no. 2124557; 3 µl stock solution/test (1×106 cells); eBioscience; Thermo Fisher Scientific, Inc.] and anti-mouse CD11b-PE-cy7 [cat. no. E07514-1633; 2 µl stock solution/test (1×106 cells); eBioscience; Thermo Fisher Scientific, Inc.] antibodies for 30 min. A total of ~10,000 cells were analyzed using BD FACSAria II (BD Biosciences) equipment and cells were gated according to their forward and side scatter properties.
Murine HCC cell lines, including H22 [cultured in RMPI-1640 containing 10% FBS and 1% penicillin/streptomycin mixture (cat. no. 15140-122; Gibco; Thermo Fisher Scientific, Inc.)] and Hepa1–6 (cat. no. CL-0105; cultured DMEM containing 10% FBS and 1% penicillin/streptomycin mixture), were obtained from the American Type Culture Collection. Murine peripheral macrophages (PMs) and bone marrow-derived macrophages (BMDMs) were cultured in DMEM containing 10% FBS and 1% penicillin/streptomycin mixture and placed at 37°C in a humidified incubator containing 5% CO2. The human monocyte cell line THP-1 (cat. no. BNCC100407; BeNa Culture Collection; Beijing Beina Chunglian Institute of Biotechnology) was cultured in RMPI-1640 supplemented with 10% FBS and 1% penicillin/streptomycin mixture. DMEM (cat. no. C11995500CP) was obtained from Gibco; Thermo Fisher Scientific, Inc., RMPI-1640 (cat. no. SH30809.01) was purchased from HyClone; Cytiva and FBS (cat. no. WXBD5226V) was obtained from Sigma-Aldrich; Merck KGaA.
Mouse peritonitis was induced by intraperitoneal injection of 1 ml sterile 6% starch solution in six 8–10 week old male C57BL/6 mice. After 72 h, mice were euthanized via intraperitoneal injection of 100 mg/kg sodium pentobarbital followed by cervical dislocation. The peritoneal cells were harvested by irrigating the abdominal cavity and the PMs were enriched by quick adhesion. Model establishment, harvesting of cells and quick adhesion were described previously (32). PMs were polarized into M1 phenotypes using 100 ng/ml lipopolysaccharide (LPS) for 24 h at 37°C, while M2 macrophages were polarized using 20 ng/ml IL-4 for 24 h at 37°C. PBS was used as a control. Furthermore, six 4–6 week old male C57BL/6 mice were euthanized via intraperitoneal injection of 100 mg/kg sodium pentobarbital followed by cervical dislocation. The BMDMs were collected by flushing the femurs and tibias (32). BMDMs were polarized into the M1 phenotype using 20 ng/ml granulocyte macrophage colony-stimulating factor (cat. no. AF-315-03-20; PeproTech, Inc.) treatment for 5 days at 37°C, while the M2 phenotype was obtained using 100 ng/ml macrophage colony-stimulating factor (cat. no. AF-315-02-10; PeproTech, Inc.) treatment for 5 days at 37°C. Samples were then stimulated using 100 ng/ml LPS for 24 h to induce M1 or 20 ng/ml IL-4 for 24 h to induce M2.
After culturing H22 cells for 24 h, serum-free DMEM was collected for use as HCM. Newly isolated PMs (2×105 per well) seeded into 12-well-plates were exposed to 200 µl HCM, producing a final volume of 1,000 µl with complete medium (DMEM containing 10% FBS). The control group was treated with 200 µl FBS-free DMEM added to 800 µl complete medium. The final percentage of HCM was 20%.
SLAMF6 expression was inhibited in murine PMs via transfection with SLAMF6 small interfering RNA (siRNA). Three siRNAs were tested and all sequences were working. The sequences of the siRNAs are presented in Table II. SLAMF6 siRNA (120 pmol) or non-targeting negative control siRNA (120 pmol) (Biosune Biotechnology Co., Ltd.) were transfected into the PMs in each of the 12 wells using lipofectamine RNAiMAX (cat. no. 13778-150; Invitrogen; Thermo Fisher Scientific, Inc.) for 24 h at 37°C. After 24 h, the PMs, which had been transfected with siRNAs, were treated with Bay11-7082 (10 µM; cat. no. HY-13453; MedChemExpress), an inhibitor of NF-κB, for 2 h before IL-4 (20 ng/ml) was added for 24 h. SLAMF6-silenced PMs, negative control PMs and their culture supernatants were collected (immediately or after storage at −80°C in an ultra-low temperature freezer within 1 month) to examine the effect of SLAMF6 on cell proliferation and invasion, since macrophages exert their function on tumor cells via secretion of cytokines.
Table II.Sequence of Ly108 small interfering RNAs used for transfection and of primers used for RT-qPCR. |
The culture supernatant of SLAMF6-silenced PMs and control PMs was used to culture Hepa1–6 cells. Transwell assay cell migratory and invasive abilities were determined using 24-well transwell chambers with an 8-µm pore polycarbonate membrane insert (Corning, Inc.; cat. no. 3422). For invasion assay only, the membrane was pre-coated with 50 µl Matrigel (cat. no. 356234; BD Biosciences) for half an hour. Then, ~2.5×104 Hepa1–6 cells suspended in 200 µl serum-free DMEM were loaded onto the upper chamber, while 600 µl medium collected from corresponding macrophages, as aforementioned in the SLAMF6 interference section, was added to the lower chamber. After 16 h (migration) or 24 h (invasion), the cells on the lower chamber were stained with 0.1% crystal violet for 10 min at room temperature. The number of invaded cells were counted under a light microscope (magnification, ×200).
To prepare murine hepatoma homografts, 2×105 H22 cells in 100 µl PBS were subcutaneously injected into the groins of 14 C57BL/6 male mice (8–10 week old; average weight, 22.72±0.17 g), which were anesthetized by intraperitoneal injection with 50 mg/kg sodium pentobarbital. At 8 days after H22 cell injection, SLAMF6-silenced PMs and control PMs were injected into the tumor site, after which time the size of tumors was measured. Tumor volume was calculated using the following formula: 1/2ab2 (a, long diameter; b, short diameter). The procedure was repeated every other day. On the 18th day, all mice were euthanized via intraperitoneal injection of 100 mg/kg sodium pentobarbital followed by cervical dislocation (average weight, 25.03±0.71 g), after which tumors were collected and their size and weight were determined. The maximum tumor volume was as follows: 1/2×17.0×16.5×16.5=2,314.125 mm3.
According to the manufacturer's protocol, RNA was extracted from THP-1 cells and PMs using the Fastagen RNA isolation kit (cat. no. 220011; Fastagen Biotech). Subsequently, RNA was reverse transcribed into cDNA using the Takara reverse transcription kit (cat. no. RR037A; Takara Biotechnology Co., Ltd.). The PCR thermocycling conditions (Bio-Rad Laboratories, Inc.) were as follows: 95°C for 30 sec, followed by 40 cycles of 95°C for 5 sec. The relative expression levels were normalized to endogenous control and were expressed as 2−ΔΔCq (33). The primers used for PCR are listed in Table II.
PMs were transfected with negative control or Ly108 siRNA and lysed with RIPA lysis buffer (cat. no. P0013B; Beyotime Institute of Biotechnology) at 4°C. Proteins (5 µg/lane), the concentration of which was determined by the BCA protein determination method (cat. no. A53225; Thermo Fisher Scientific, Inc.), were separated by 10% SDS-PAGE and transferred onto PVDF membranes. After blocking membranes with 5% bovine serum albumin (cat. no. A8010; Beijing Solarbio Science & Technology Co., Ltd.) for 2 h at room temperature, membranes were incubated with primary antibodies against phosphorylated (p)-NF-κB p65 (Cell Signaling Technology, Inc.; cat. no. 3033; 1:1,000); NF-κB (Cell Signaling Technology, Inc.; cat. no. 8242; 1:1,000) and β-actin (Cell Signaling Technology, Inc.; cat. no. 3700; 1:1,000) at 4°C overnight. The secondary antibodies (anti-mouse IgG, HRP-linked, cat. no. 7076S, 1:2,000, Cell Signaling Technology, Inc.; anti-rabbit IgG (H+L) antibody conjugated to biotin, cat. no. 14708S, 1:2,000, Cell Signaling Technology, Inc.) were incubated with the membranes at 25°C for 1 h. A western blot Imaging System (Tanon Science and Technology Co., Ltd.) was used to detect protein bands and obtain images using the Alldoc-ECL 2019 software (Tanon Science and Technology Co., Ltd.). The data were analyzed via densitometry and normalized to expression of the internal control (β-actin).
All data were analyzed using GraphPad Prism 8 software (GraphPad Software Inc.). A Student's t-test was used to determine differences between two groups. One-way ANOVA followed the Tukey's post hoc test was used to determine the differences between more than two groups. Data are presented as the mean ± standard error of the mean. P<0.05 was considered to indicate a statistically significant difference.
SLAMF6 expression level was detected in the peripheral CD14+ monocytes of patients with HCC and healthy donors. As presented in Fig. 1A, the percentage of peripheral CD14+ monocytes expressing SLAMF6 in patients with HCC was significantly higher compared with healthy donors. The relationship between SLAMF6 expression level and the severity of HCC was subsequently analyzed. As presented in Fig. 1B, the expression level of SLAMF6 was assessed in six groups of patients categorized according to the following criteria: i) The HBV status (negative or positive); ii) the α-fetoprotein (AFP) level (> or <100 ng/ml); iii) the number of tumors (single or multiple); iv) the lymphatic metastasis occurrence (yes or no); v) the distant metastasis occurrence (yes or no); and vi) the different stages of tumors. Among these groups, only two presented with differences in SLAMF6 expression. The expression level of SLAMF6 in CD14+ monocytes from patients with HCC who were HBV-positive was significantly higher than in HBV-negative individuals. Furthermore, an increased expression of SLAMF6 was demonstrated in patients with HCC whose serum AFP level was >100 ng/ml compared with those exhibiting AFP level <100 ng/ml, which indicated a relationship between SLAMF6 expression and HCC poor prognosis (34). Since the age distribution of the patients and the healthy donors was too different for SLAMF6 expression, we made the comparison between the low and high age groups and found no difference between the two age groups (Fig. S1).
To determine the expression level of SLAMF6 in TAMs, a murine tumor model of HCC was established, after which the expression of Ly108 was determined in TAMs isolated from tumor and liver tissues. As presented in Fig. 1C, when compared with liver tissues, the TAMs isolated from tumor tissues expressed a higher level of Ly108. These results demonstrated that SLAMF6 expression was increased in TAMs, which may be associated with the poor prognosis of patients with HCC.
As previously reported, TAMs are considered to be M2-like macrophages (35). The present study therefore compared the expression level of SLAMF6 in different types of macrophages. To achieve this, human THP-1, murine PMs and murine BMDMs were polarized into M1- and M2-like macrophages. As presented in Fig. 2A, different expression levels of TNF-α, a M1 marker, indicated that polarization was successful. In addition, the results from RT-qPCR demonstrated that the human M2-like phenotype exhibited higher SLAMF6 expression level compared with the M1-like phenotype. However, the results from flow cytometry analysis revealed that the human M1-like phenotype expressed a higher percentage of SLAMF6 compared with the M2-like phenotype.
For murine PMs, the mean fluorescence intensity (MFI) of Ly108 expression in the M2-like phenotype was higher than that in the M1-like phenotype. However, the percentage expression of Ly108 did not significantly differ between the two groups according to flow cytometry analysis (Fig. 2B), which may be due to the fact that the PMs we collected were induced by the starch and already expressed ~90% Ly108. Regarding murine BMDMs, the percentage of expression and MFI of Ly108 in M2-like macrophages were higher than in M1-like macrophages (Fig. 2C). These results suggested that the M2-like phenotype exhibited higher SLAMF6 expression level compared with the M1-like phenotype.
The aforementioned results indicated that the M2-like phenotype exhibited increased SLAMF6 expression level. Thus, the present study aimed to determine the reason behind this increase. The effect of HCC microenvironment on PMs was therefore assessed by using HCM. As presented in Fig. 3A, 200 µl HCM significantly promoted Ly108 expression in PMs and induced two positive peaks rather than one positive peak following the negative peak. This result may be due to the fact that HCM enhanced Ly108 expression in macrophages that already expressed a certain amount of Ly108, and HCM might trigger the Ly108 expression in macrophages that did express the molecule at a lower level. In addition, the expression levels of M2 marker arginase-1 (arg-1) and of the M1 markers TNF-α, IL-1β and inducible nitric oxide synthase (iNOS) were increased in the HCM group compared with the control group (Fig. 3B). It was therefore hypothesized that the tumor microenvironment may enhance SLAMF6 expression and that an unknown mechanism may promote M2 polarization in these conditions.
Previous studies have revealed that M2-like macrophages can promote HCC growth and invasion (6,8,12). Ly108 siRNA was therefore used to investigate the role of Ly108 in macrophage polarization and HCC progression. As presented in Fig. 4A, Ly108 expression was successfully decreased following siRNA transfection. The results also demonstrated that following Ly108 silencing, the expression of the M2 marker arg-1 was decreased, while the expression of certain M1 markers, including TNF-α, IL-1β and iNOS, was increased. The culture supernatant of macrophages treated with Ly108 or control siRNA was subsequently co-cultured with Hepa1–6 cells (Fig. 4B). Following co-culture, the proliferation, migration and invasion of Hepa1–6 cells was significantly decreased. These results suggested that Ly108 could inhibit the migratory and invasive abilities of Hepa1–6 cells.
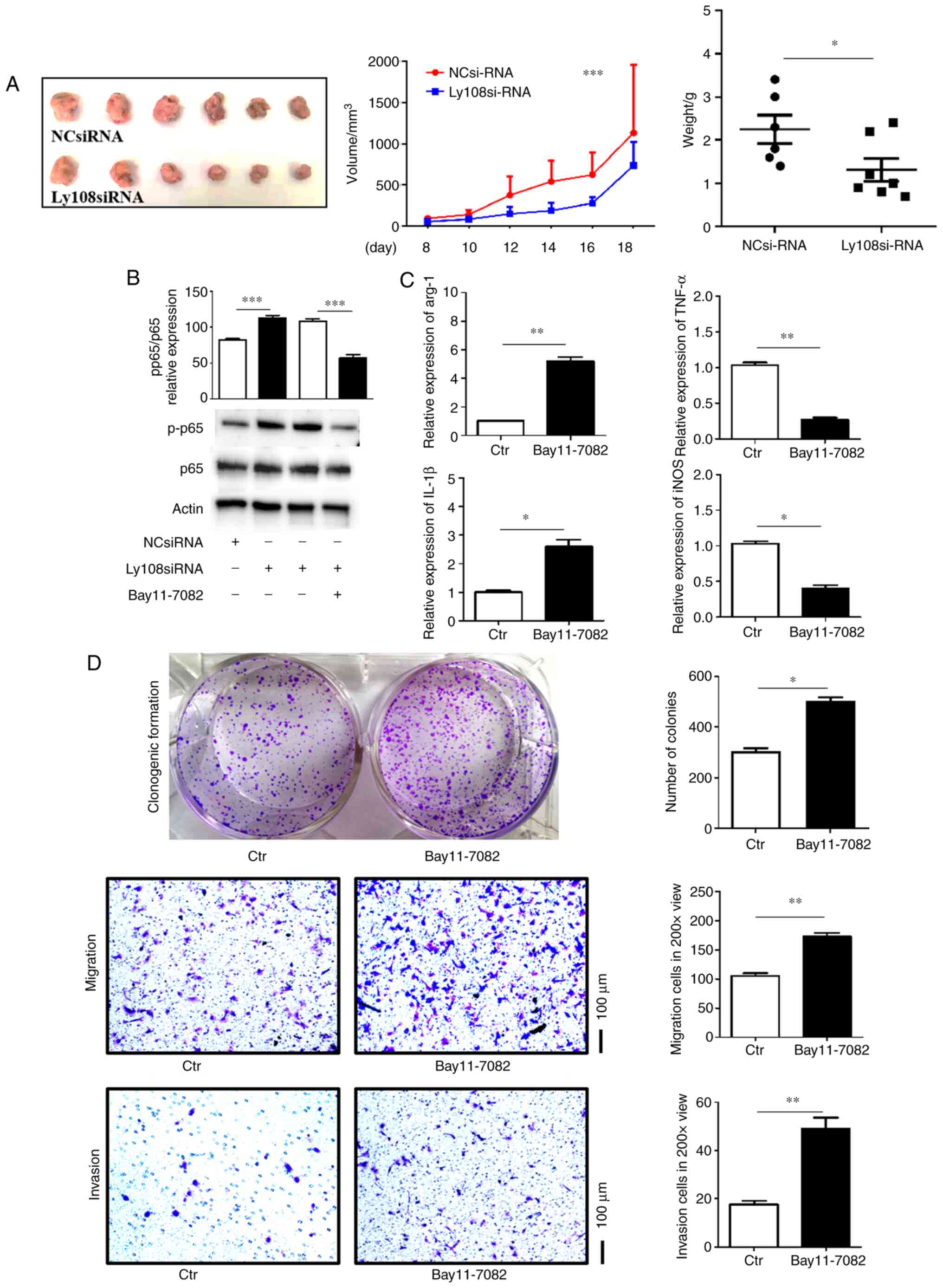
To improve our understanding of the effect of TAM Ly108 on HCC progression in vivo, a murine model of HCC was established. Ly108 siRNA or control siRNA was transfected into M2-like macrophages, which were subsequently injected into C57BL/6 mice. The results demonstrated that, compared with control M2-like macrophages, Ly108 siRNA-transfected M2-like macrophages inhibited the growth of H22 tumors in terms of growth rate, gross tumor volume and tumor weight (Fig. 5A).
The present study aimed to determine the potential underlying mechanism of Ly108. As presented in Fig. 5B, the Ly108 siRNA-transfected group presented higher expression of p65 phosphorylation. Furthermore, treatment with Bay11-7082, an inhibitor of NF-κB, inhibited the phosphorylation of p65. In addition, when Ly108 siRNA-transfected macrophages were treated with Bay11-7082, they were able to re-polarize to the M2 phenotype. This result was determined according to higher Arg-1 and IL-1β levels and lower TNF-α and iNOS levels (Fig. 5C). Macrophages of which phenotype was reversed by Bay11-7082 treatment also promoted the proliferation, migration and invasion of Hepa1–6 cells (Fig. 5D). These results indicated that Ly108 may promote HCC progression by inhibiting the NF-κB pathway.
SLAMF6 is an immune regulator that is expressed at the surface of hematopoietic cells. Previous studies have revealed that SLAMF6 is involved in numerous diseases, including systemic lupus erythematosus and lethal colitis (25,27). However, the role of macrophages SLAMF6 expression in HCC progression remains unknown. The present study reported increased SLAMF6 expression levels in the HCC microenvironment, which facilitated M2-polarization and promoted HCC cell migration, invasion and proliferation.
The results from the present study suggested that there was a relationship between SLAMF6 and TAM-related tumor-promoting inflammation. SLAMF6 expression level was higher in the peripheral CD14+ monocytes of patients with HCC compared with healthy donors and was associated with certain clinicopathological characteristics of patients. Furthermore, TAMs, also known as M2-like macrophages, exhibited higher SLAMF6 (Ly108 in mice) expression level compared with M1-like macrophages. In addition, the tumor microenvironment was determined to be the cause of high SLAMF6 expression and could also promote macrophage polarization. SLAMF6 expression in TAMs was able to promote HCC cell proliferation, migration and invasion, indicating the important role of SLAMF6 in HCC development.
After demonstrating that SLAMF6 was upregulated in the peripheral CD14+ monocytes of patients with HCC, our study aimed to elucidate the relationship between SLAMF6 expression level and certain clinicopathological characteristics of patients with HCC, including HBV status, AFP level, the number of tumors, the lymphatic metastasis occurrence, the distant metastasis occurrence and the different stages of tumors. Only SLAMF6 expression level in the CD14+ monocytes from patients with HCC that were HBV positive or whose serum AFP levels was >100 ng/ml was significantly higher compared with the control group. This may be due to the diversity of the patients from whom blood samples were obtained. Upregulated SLAMF6 levels were also observed in the murine HCC model, which verifies this conclusion.
Macrophages are classified into two phenotypes: The classically activated M1 phenotype and the alternatively activated M2 phenotype (8). Among these, the M2-like phenotype is considered to be a TAM, serving an important role in the promotion of tumor growth and progression and accelerating HCC cell invasion and migration, thereby worsening patient prognosis (12,13). The results from the present study revealed that TAMs had higher SLAMF6 expression levels compared with M1-like macrophages. Furthermore, these findings were in accordance with those obtained in human blood samples, indicating that the monocytes from patients with HCC may have a tendency towards the M2 phenotype and may therefore exhibit higher SLAMF6 expression level. The present study also demonstrated that the tumor microenvironment may facilitate macrophage SLAMF6 expression and polarization. The tumor microenvironment is extremely complex and its components could promote the expression of SLAMF6. However, this conclusion is difficult to verify. The results from the present study indicated that SLAMF6 silencing significantly inhibited the proliferation, migration and invasion of Hepa1–6 cells. Furthermore, SLAMF6 silencing could inhibit tumor growth in the murine HCC model. Taken together, these finding suggested a potential role of SLAMF6 in TAM-mediated HCC progression.
NF-κB is a signaling pathway that serves an important role in macrophage polarization (30). It has been reported that SLAMF6 regulates the function of Th2 cells via the NF-κB pathway (29). The results from the present study demonstrated that SLAMF6 accelerated HCC growth by inhibiting the NF-κB signaling pathway.
The findings from our study suggested that increased SLAMF6 expression levels in patients with HCC may be caused by the tumor microenvironment, which promoted HCC development via the NF-κB signaling pathway. However, further investigation is required to determine the relationship between SLAMF6 expression and the clinicopathological characteristics of patients with HCC. Furthermore, determining why SLAMF6 expression level was upregulated in M2 macrophages and elucidating the mechanisms underlying the interactions between SLAMF6 and NF-κB should be the aim of future studies.
Not applicable.
This study was supported by the Shandong Provincial Natural Science Foundation, China (grant no. ZR2020QH177) and the Key Research & Development Plan of Shandong Province (grant no. 2019GSF108013).
All data generated or analyzed during this study are included in this published article and are available from the corresponding author on reasonable request.
QM, XD and QY were responsible for the flow cytometry and molecular biology experiments. DX, ZL, YL, QJ, FG and SJ were responsible for the human sample collection. ZW, XC and WY were responsible for the mouse model of hepatocellular carcinoma. PS designed the research and drafted the manuscript. QM and PS confirm the authenticity of all the raw data. All authors read and approved the final manuscript.
The present study was approved by the Medical Ethics Committee of Shandong Cancer Hospital and Institute. Blood collection methods were carried out in accordance with Guidelines for the Collection of Venous Blood Specimens of China (WS/T661-2020). Informed consent was obtained from all participants. Animal experimental protocols were approved by the Animal Ethics Committee of Shandong Cancer Hospital and Institute. The methods used for the anesthesia and euthanasia of mice were carried out in accordance with the American Veterinary Medical Association Guidelines for the Euthanasia of Animals (2020). All methods involving animals were performed in accordance with ARRIVE (Animal Research: Reporting of In Vivo Experiments) guidelines.
Not applicable.
The authors declare that there have no competing interests.
|
BMDM |
bone marrow-derived macrophage |
|
HCC |
hepatocellular carcinoma |
|
IFN-γ |
interferon gamma |
|
IL-6 |
interleukin-6 |
|
LPS |
lipopolysaccharide |
|
PM |
peripheral macrophage |
|
RNS |
reactive nitrogen species |
|
ROS |
reactive oxygen species |
|
SLAMF |
signaling lymphocytes activation molecule family |
|
SLE |
systemic lupus erythematous |
|
TAMs |
tumor-associated macrophages |
|
TNF-α |
tumor necrosis factor-α |
|
Sung H, Ferlay J, Siegel RL, Laversanne M, Soerjomataram I, Jemal A and Bray F: Global cancer statistics 2020: GLOBOCAN estimates of incidence and mortality worldwide for 36 cancers in 185 countries. CA Cancer J Clin. 71:209–249. 2021. View Article : Google Scholar : PubMed/NCBI | |
|
European Association for The Study of The Liver, European Organisation for Research and Treatment of Cancer, . EASL-EORTC clinical practice guidelines: Management of hepatocellular carcinoma. J Hepatol. 56:908–943. 2012. View Article : Google Scholar : PubMed/NCBI | |
|
Pardee AD and Butterfield LH: Immunotherapy of hepatocellular carcinoma: Unique challenges and clinical opportunities. Oncoimmunology. 1:48–55. 2012. View Article : Google Scholar : PubMed/NCBI | |
|
Tsuchiya N, Sawada Y, Endo I, Uemura Y and Nakatsura T: Potentiality of immunotherapy against hepatocellular carcinoma. World J Gastroenterol. 21:10314–10326. 2015. View Article : Google Scholar : PubMed/NCBI | |
|
Hernandez-Gea V, Toffanin S, Friedman SL and Llovet JM: Role of the microenvironment in the pathogenesis and treatment of hepatocellular carcinoma. Gastroenterology. 144:512–527. 2013. View Article : Google Scholar : PubMed/NCBI | |
|
Wan S, Zhao E, Kryczek I, Vatan L, Sadovskaya A, Ludema G, Simeone DM, Zou W and Welling TH: Tumor-associated macrophages produce interleukin 6 and signal via STAT3 to promote expansion of human hepatocellular carcinoma stem cells. Gastroenterology. 147:1393–1404. 2014. View Article : Google Scholar : PubMed/NCBI | |
|
Ruffell B, Affara NI and Coussens LM: Differential macrophage programming in the tumor microenvironment. Trends Immunol. 33:119–126. 2012. View Article : Google Scholar : PubMed/NCBI | |
|
Gordon S: Alternative activation of macrophages. Nat Rev Immunol. 3:23–35. 2003. View Article : Google Scholar : PubMed/NCBI | |
|
Locati M, Mantovani A and Sica A: Macrophage activation and polarization as an adaptive component of innate immunity. Adv Immunol. 120:163–184. 2013. View Article : Google Scholar : PubMed/NCBI | |
|
Sica A and Mantovani A: Macrophage plasticity and polarization: In vivo veritas. J Clin Invest. 122:787–795. 2012. View Article : Google Scholar : PubMed/NCBI | |
|
Wynn TA and Vannella KM: Macrophages in tissue repair, regeneration, and fibrosis. Immunity. 44:450–462. 2016. View Article : Google Scholar : PubMed/NCBI | |
|
Yeung OW, Lo CM, Ling CC, Qi X, Geng W, Li CX, Ng KT, Forbes SJ, Guan XY, Poon RT, et al: Alternatively activated (M2) macrophages promote tumour growth and invasiveness in hepatocellular carcinoma. J Hepatol. 62:607–616. 2015. View Article : Google Scholar : PubMed/NCBI | |
|
Yao RR, Li JH, Zhang R, Chen RX and Wang YH: M2-polarized tumor-associated macrophages facilitated migration and epithelial-mesenchymal transition of HCC cells via the TLR4/STAT3 signaling pathway. World J Surg Oncol. 16:92018. View Article : Google Scholar : PubMed/NCBI | |
|
Cannons JL, Tangye SG and Schwartzberg PL: SLAM family receptors and SAP adaptors in immunity. Annu Rev Immunol. 29:665–705. 2011. View Article : Google Scholar : PubMed/NCBI | |
|
Veillette A: Immune regulation by SLAM family receptors and SAP-related adaptors. Nat Rev Immunol. 6:56–66. 2006. View Article : Google Scholar : PubMed/NCBI | |
|
Calpe S, Wang N, Romero X, Berger SB, Lanyi A, Engel P and Terhorst C: The SLAM and SAP gene families control innate and adaptive immune responses. Adv Immunol. 97:177–250. 2008. View Article : Google Scholar : PubMed/NCBI | |
|
Wang N, Keszei M, Halibozek P, Yigit B, Engel P and Terhorst C: Slamf6 negatively regulates autoimmunity. Clin Immunol. 173:19–26. 2016. View Article : Google Scholar : PubMed/NCBI | |
|
Wang N, Halibozek PJ, Yigit B, Zhao H, O'Keeffe MS, Sage P, Sharpe A and Terhorst C: Negative regulation of humoral immunity due to interplay between the SLAMF1, SLAMF5, and SLAMF6 Receptors. Front Immunol. 6:1582015. View Article : Google Scholar : PubMed/NCBI | |
|
Flaig RM, Stark S and Watzl C: Cutting edge: NTB-A activates NK cells via homophilic interaction. J Immunol. 172:6524–6527. 2004. View Article : Google Scholar : PubMed/NCBI | |
|
Bottino C, Falco M, Parolini S, Marcenaro E, Augugliaro R, Sivori S, Landi E, Biassoni R, Notarangelo LD, Moretta L and Moretta A: NTB-A [correction of GNTB-A], a novel SH2D1A-associated surface molecule contributing to the inability of natural killer cells to kill Epstein-Barr virus-infected B cells in X-linked lymphoproliferative disease. J Exp Med. 194:235–246. 2001. View Article : Google Scholar : PubMed/NCBI | |
|
Marcq I, Nyga R, Cartier F, Amrathlal RS, Ossart C, Ouled-Haddou H, Ghamlouch H, Galmiche A, Chatelain D, Lamotte L, et al: Identification of SLAMF3 (CD229) as an inhibitor of hepatocellular carcinoma cell proliferation and tumour progression. PLoS One. 8:e829182013. View Article : Google Scholar : PubMed/NCBI | |
|
Bouhlal H, Ouled-Haddou H, Debuysscher V, Singh AR, Ossart C, Reignier A, Hocini H, Fouquet G, Al Baghami M, Eugenio MS, et al: RB/PLK1-dependent induced pathway by SLAMF3 expression inhibits mitosis and control hepatocarcinoma cell proliferation. Oncotarget. 7:9832–9843. 2016. View Article : Google Scholar : PubMed/NCBI | |
|
Wang N, Satoskar A, Faubion W, Howie D, Okamoto S, Feske S, Gullo C, Clarke K, Sosa MR, Sharpe AH and Terhorst C: The cell surface receptor SLAM controls T cell and macrophage functions. J Exp Med. 199:1255–1264. 2004. View Article : Google Scholar : PubMed/NCBI | |
|
Fouquet G, Marcq I, Debuysscher V, Bayry J, Rabbind Singh A, Bengrine A, Nguyen-Khac E, Naassila M and Bouhlal H: Signaling lymphocytic activation molecules Slam and cancers: Friends or foes? Oncotarget. 9:16248–16262. 2018. View Article : Google Scholar : PubMed/NCBI | |
|
Chatterjee M, Kis-Toth K, Thai TH, Terhorst C and Tsokos GC: SLAMF6-driven co-stimulation of human peripheral T cells is defective in SLE T cells. Autoimmunity. 44:211–218. 2011. View Article : Google Scholar : PubMed/NCBI | |
|
Chatterjee M, Rauen T, Kis-Toth K, Kyttaris VC, Hedrich CM, Terhorst C and Tsokos GC: Increased expression of SLAM receptors SLAMF3 and SLAMF6 in systemic lupus erythematosus T lymphocytes promotes Th17 differentiation. J Immunol. 188:1206–1212. 2012. View Article : Google Scholar : PubMed/NCBI | |
|
van Driel B, Wang G, Liao G, Halibozek PJ, Keszei M, O'Keeffe MS, Bhan AK, Wang N and Terhorst C: The cell surface receptor Slamf6 modulates innate immune responses during Citrobacter rodentium-induced colitis. Int Immunol. 27:447–457. 2015. View Article : Google Scholar : PubMed/NCBI | |
|
Yigit B, Halibozek PJ, Chen SS, O'Keeffe MS, Arnason J, Avigan D, Gattei V, Bhan A, Cen O, Longnecker R, et al: A combination of an anti-SLAMF6 antibody and ibrutinib efficiently abrogates expansion of chronic lymphocytic leukemia cells. Oncotarget. 7:26346–26360. 2016. View Article : Google Scholar : PubMed/NCBI | |
|
Cannons JL, Yu LJ, Hill B, Mijares LA, Dombroski D, Nichols KE, Antonellis A, Koretzky GA, Gardner K, Schwartzberg PL, et al: SAP regulates T(H)2 differentiation and PKC-theta-mediated activation of NF-kappaB. Immunity. 21:693–706. 2004. View Article : Google Scholar : PubMed/NCBI | |
|
Mussbacher M, Salzmann M, Brostjan C, Hoesel B, Schoergenhofer C, Datler H, Hohensinner P, Basílio J, Petzelbauer P, Assinger A and Schmid JA: Cell type-specific roles of NF-κB linking inflammation and thrombosis. Front Immunol. 10:852019. View Article : Google Scholar : PubMed/NCBI | |
|
Crowe NY, Coquet JM, Berzins SP, Kyparissoudis K, Keating R, Pellicci DG, Hayakawa Y, Godfrey DI and Smyth MJ: Differential antitumor immunity mediated by NKT cell subsets in vivo. J Exp Med. 202:1279–1288. 2005. View Article : Google Scholar : PubMed/NCBI | |
|
Zhang X, Goncalves R and Mosser DM: The isolation and characterization of murine macrophages. Curr Protoc Immunol. Nov 15–2008.(Epub ahead of print). doi: 10.1002/0471142735.im1401s83. View Article : Google Scholar | |
|
Livak KJ and Schmittgen TD: Analysis of relative gene expression data using real-time quantitative PCR and the 2(−Delta Delta C(T)). Methods. 25:402–408. 2001. View Article : Google Scholar : PubMed/NCBI | |
|
Sauzay C, Petit A, Bourgeois AM, Barbare JC, Chauffert B, Galmiche A and Houessinon A: Alpha-foetoprotein (AFP): A multi-purpose marker in hepatocellular carcinoma. Clin Chim Acta. 463:39–44. 2016. View Article : Google Scholar : PubMed/NCBI | |
|
Mantovani A, Sozzani S, Locati M, Allavena P and Sica A: Macrophage polarization: Tumor-associated macrophages as a paradigm for polarized M2 mononuclear phagocytes. Trends Immunol. 23:549–555. 2002. View Article : Google Scholar : PubMed/NCBI |