Spandidos Publications Logo
  • About
    • About Spandidos
    • Aims and Scopes
    • Abstracting and Indexing
    • Editorial Policies
    • Reprints and Permissions
    • Job Opportunities
    • Terms and Conditions
    • Contact
  • Journals
    • All Journals
    • Oncology Letters
      • Oncology Letters
      • Information for Authors
      • Editorial Policies
      • Editorial Board
      • Aims and Scope
      • Abstracting and Indexing
      • Bibliographic Information
      • Archive
    • International Journal of Oncology
      • International Journal of Oncology
      • Information for Authors
      • Editorial Policies
      • Editorial Board
      • Aims and Scope
      • Abstracting and Indexing
      • Bibliographic Information
      • Archive
    • Molecular and Clinical Oncology
      • Molecular and Clinical Oncology
      • Information for Authors
      • Editorial Policies
      • Editorial Board
      • Aims and Scope
      • Abstracting and Indexing
      • Bibliographic Information
      • Archive
    • Experimental and Therapeutic Medicine
      • Experimental and Therapeutic Medicine
      • Information for Authors
      • Editorial Policies
      • Editorial Board
      • Aims and Scope
      • Abstracting and Indexing
      • Bibliographic Information
      • Archive
    • International Journal of Molecular Medicine
      • International Journal of Molecular Medicine
      • Information for Authors
      • Editorial Policies
      • Editorial Board
      • Aims and Scope
      • Abstracting and Indexing
      • Bibliographic Information
      • Archive
    • Biomedical Reports
      • Biomedical Reports
      • Information for Authors
      • Editorial Policies
      • Editorial Board
      • Aims and Scope
      • Abstracting and Indexing
      • Bibliographic Information
      • Archive
    • Oncology Reports
      • Oncology Reports
      • Information for Authors
      • Editorial Policies
      • Editorial Board
      • Aims and Scope
      • Abstracting and Indexing
      • Bibliographic Information
      • Archive
    • Molecular Medicine Reports
      • Molecular Medicine Reports
      • Information for Authors
      • Editorial Policies
      • Editorial Board
      • Aims and Scope
      • Abstracting and Indexing
      • Bibliographic Information
      • Archive
    • World Academy of Sciences Journal
      • World Academy of Sciences Journal
      • Information for Authors
      • Editorial Policies
      • Editorial Board
      • Aims and Scope
      • Abstracting and Indexing
      • Bibliographic Information
      • Archive
    • International Journal of Functional Nutrition
      • International Journal of Functional Nutrition
      • Information for Authors
      • Editorial Policies
      • Editorial Board
      • Aims and Scope
      • Abstracting and Indexing
      • Bibliographic Information
      • Archive
    • International Journal of Epigenetics
      • International Journal of Epigenetics
      • Information for Authors
      • Editorial Policies
      • Editorial Board
      • Aims and Scope
      • Abstracting and Indexing
      • Bibliographic Information
      • Archive
    • Medicine International
      • Medicine International
      • Information for Authors
      • Editorial Policies
      • Editorial Board
      • Aims and Scope
      • Abstracting and Indexing
      • Bibliographic Information
      • Archive
  • Articles
  • Information
    • Information for Authors
    • Information for Reviewers
    • Information for Librarians
    • Information for Advertisers
    • Conferences
  • Language Editing
Spandidos Publications Logo
  • About
    • About Spandidos
    • Aims and Scopes
    • Abstracting and Indexing
    • Editorial Policies
    • Reprints and Permissions
    • Job Opportunities
    • Terms and Conditions
    • Contact
  • Journals
    • All Journals
    • Biomedical Reports
      • Information for Authors
      • Editorial Policies
      • Editorial Board
      • Aims and Scope
      • Abstracting and Indexing
      • Bibliographic Information
      • Archive
    • Experimental and Therapeutic Medicine
      • Information for Authors
      • Editorial Policies
      • Editorial Board
      • Aims and Scope
      • Abstracting and Indexing
      • Bibliographic Information
      • Archive
    • International Journal of Epigenetics
      • Information for Authors
      • Editorial Policies
      • Editorial Board
      • Aims and Scope
      • Abstracting and Indexing
      • Bibliographic Information
      • Archive
    • International Journal of Functional Nutrition
      • Information for Authors
      • Editorial Policies
      • Editorial Board
      • Aims and Scope
      • Abstracting and Indexing
      • Bibliographic Information
      • Archive
    • International Journal of Molecular Medicine
      • Information for Authors
      • Editorial Policies
      • Editorial Board
      • Aims and Scope
      • Abstracting and Indexing
      • Bibliographic Information
      • Archive
    • International Journal of Oncology
      • Information for Authors
      • Editorial Policies
      • Editorial Board
      • Aims and Scope
      • Abstracting and Indexing
      • Bibliographic Information
      • Archive
    • Medicine International
      • Information for Authors
      • Editorial Policies
      • Editorial Board
      • Aims and Scope
      • Abstracting and Indexing
      • Bibliographic Information
      • Archive
    • Molecular and Clinical Oncology
      • Information for Authors
      • Editorial Policies
      • Editorial Board
      • Aims and Scope
      • Abstracting and Indexing
      • Bibliographic Information
      • Archive
    • Molecular Medicine Reports
      • Information for Authors
      • Editorial Policies
      • Editorial Board
      • Aims and Scope
      • Abstracting and Indexing
      • Bibliographic Information
      • Archive
    • Oncology Letters
      • Information for Authors
      • Editorial Policies
      • Editorial Board
      • Aims and Scope
      • Abstracting and Indexing
      • Bibliographic Information
      • Archive
    • Oncology Reports
      • Information for Authors
      • Editorial Policies
      • Editorial Board
      • Aims and Scope
      • Abstracting and Indexing
      • Bibliographic Information
      • Archive
    • World Academy of Sciences Journal
      • Information for Authors
      • Editorial Policies
      • Editorial Board
      • Aims and Scope
      • Abstracting and Indexing
      • Bibliographic Information
      • Archive
  • Articles
  • Information
    • For Authors
    • For Reviewers
    • For Librarians
    • For Advertisers
    • Conferences
  • Language Editing
Login Register Submit
  • This site uses cookies
  • You can change your cookie settings at any time by following the instructions in our Cookie Policy. To find out more, you may read our Privacy Policy.

    I agree
Search articles by DOI, keyword, author or affiliation
Search
Advanced Search
presentation
Oncology Letters
Join Editorial Board Propose a Special Issue
Print ISSN: 1792-1074 Online ISSN: 1792-1082
Journal Cover
March-2022 Volume 23 Issue 3

Full Size Image

Sign up for eToc alerts
Recommend to Library

Journals

International Journal of Molecular Medicine

International Journal of Molecular Medicine

International Journal of Molecular Medicine is an international journal devoted to molecular mechanisms of human disease.

International Journal of Oncology

International Journal of Oncology

International Journal of Oncology is an international journal devoted to oncology research and cancer treatment.

Molecular Medicine Reports

Molecular Medicine Reports

Covers molecular medicine topics such as pharmacology, pathology, genetics, neuroscience, infectious diseases, molecular cardiology, and molecular surgery.

Oncology Reports

Oncology Reports

Oncology Reports is an international journal devoted to fundamental and applied research in Oncology.

Experimental and Therapeutic Medicine

Experimental and Therapeutic Medicine

Experimental and Therapeutic Medicine is an international journal devoted to laboratory and clinical medicine.

Oncology Letters

Oncology Letters

Oncology Letters is an international journal devoted to Experimental and Clinical Oncology.

Biomedical Reports

Biomedical Reports

Explores a wide range of biological and medical fields, including pharmacology, genetics, microbiology, neuroscience, and molecular cardiology.

Molecular and Clinical Oncology

Molecular and Clinical Oncology

International journal addressing all aspects of oncology research, from tumorigenesis and oncogenes to chemotherapy and metastasis.

World Academy of Sciences Journal

World Academy of Sciences Journal

Multidisciplinary open-access journal spanning biochemistry, genetics, neuroscience, environmental health, and synthetic biology.

International Journal of Functional Nutrition

International Journal of Functional Nutrition

Open-access journal combining biochemistry, pharmacology, immunology, and genetics to advance health through functional nutrition.

International Journal of Epigenetics

International Journal of Epigenetics

Publishes open-access research on using epigenetics to advance understanding and treatment of human disease.

Medicine International

Medicine International

An International Open Access Journal Devoted to General Medicine.

Journal Cover
March-2022 Volume 23 Issue 3

Full Size Image

Sign up for eToc alerts
Recommend to Library

  • Article
  • Citations
    • Cite This Article
    • Download Citation
    • Create Citation Alert
    • Remove Citation Alert
    • Cited By
  • Similar Articles
    • Related Articles (in Spandidos Publications)
    • Similar Articles (Google Scholar)
    • Similar Articles (PubMed)
  • Download PDF
  • Download XML
  • View XML
Article Open Access

Emodin exerts antitumor effects in ovarian cancer cell lines by preventing the development of cancer stem cells via epithelial mesenchymal transition

  • Authors:
    • Heming Long
    • Hongmei Chen
    • Jun Yan
    • Haiyan Cheng
  • View Affiliations / Copyright

    Affiliations: Department of Internal Medicine ‑ Oncology, First Affiliated Hospital of Gannan Medical University, Ganzhou, Jiangxi 341000, P.R. China
    Copyright: © Long et al. This is an open access article distributed under the terms of Creative Commons Attribution License.
  • Article Number: 95
    |
    Published online on: January 27, 2022
       https://doi.org/10.3892/ol.2022.13215
  • Expand metrics +
Metrics: Total Views: 0 (Spandidos Publications: | PMC Statistics: )
Metrics: Total PDF Downloads: 0 (Spandidos Publications: | PMC Statistics: )
Cited By (CrossRef): 0 citations Loading Articles...

This article is mentioned in:



Abstract

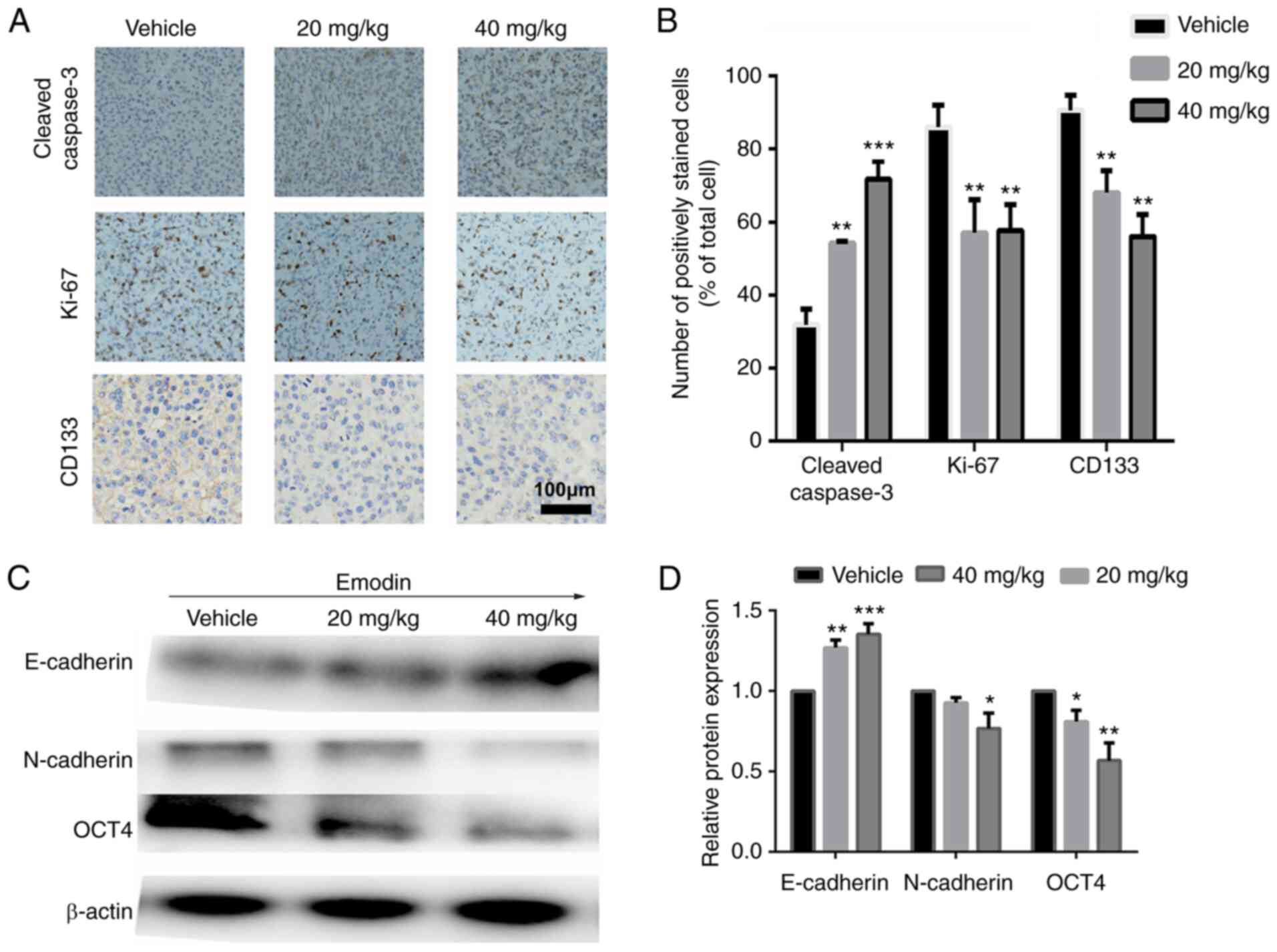
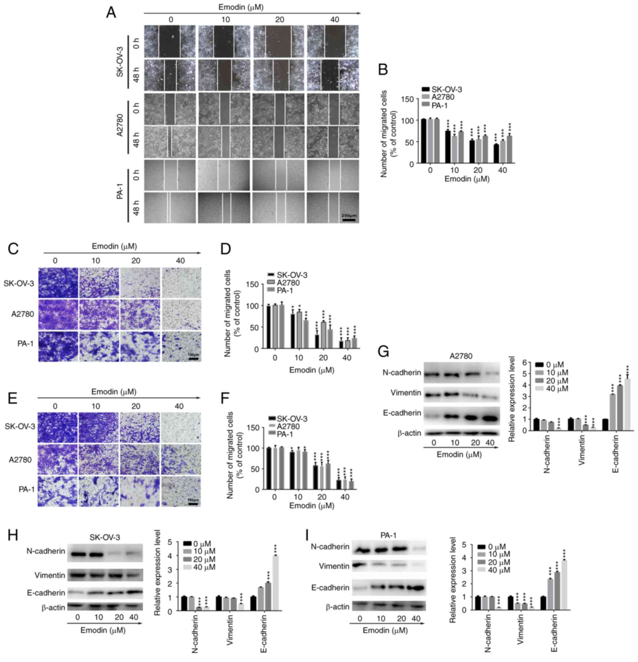
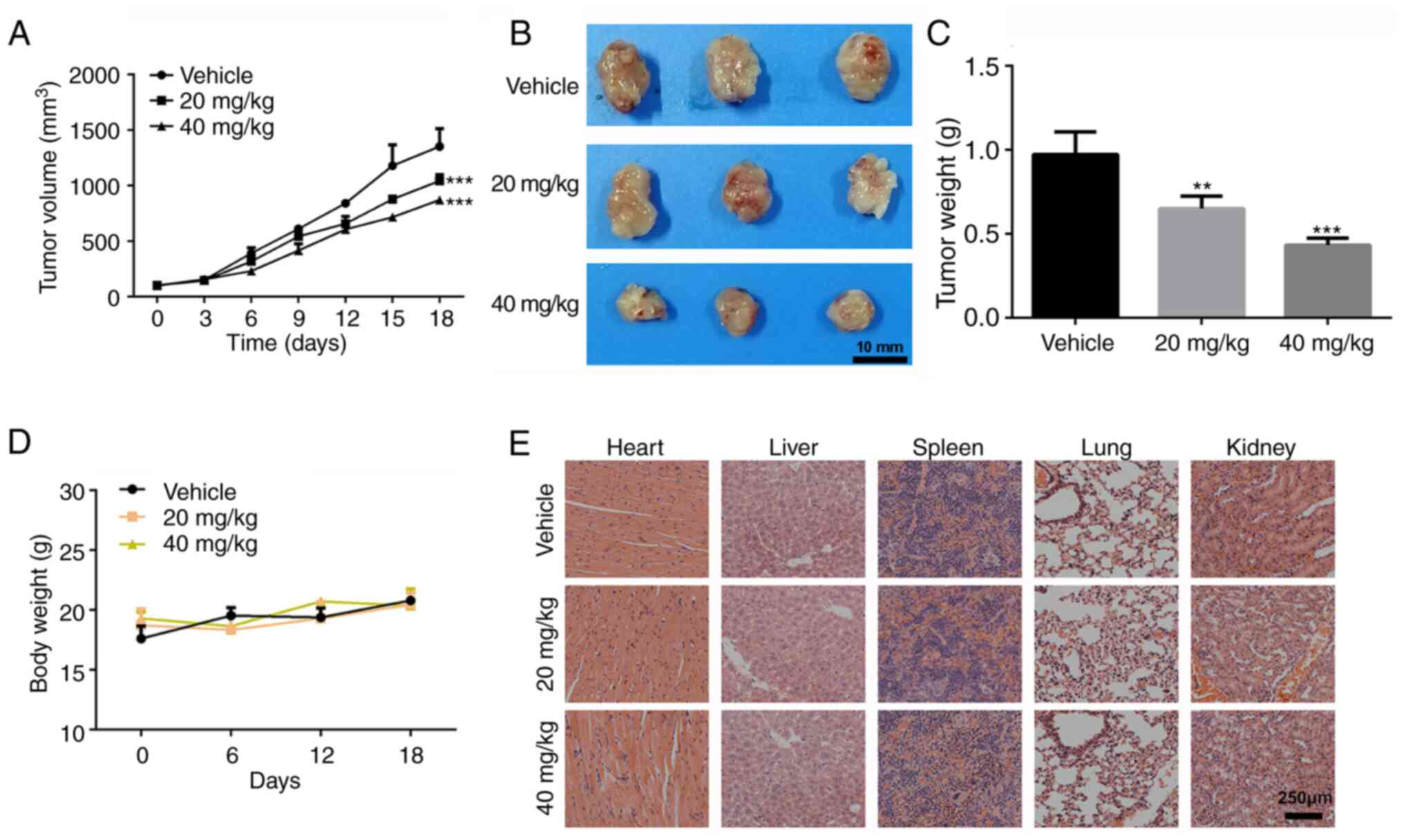
Ovarian cancer has the worst prognosis among all types of gynecological malignancies and patients are often diagnosed at an advanced stage with distant metastasis. In the present study, it was found that emodin, a small molecular chemical drug derived from natural plants, has antitumor effects on ovarian cancer cells. Emodin induced cytotoxicity and inhibited proliferation in the ovarian cancer cell lines, SK‑OV‑3, A2780 and PA‑1. In addition, emodin inhibited the migration and invasion abilities of the ovarian cancer cells by inhibiting epithelial‑mesenchymal transition (EMT), which was evidenced by the downregulation of N‑cadherin and vimentin, and the upregulation of E‑cadherin protein expression levels. When a subcutaneous xenograft SK‑OV‑3 tumor mouse model was used, emodin notably reduced the tumor growth rate and inhibited tumor cell proliferation. Furthermore, mechanical analysis revealed that emodin markedly inhibited EMT and reduced the stemness of tumor cells, which was evidenced by the decrease in the protein expression of CD133 and Oct4. Pulmonary metastasis of the ovarian cancer cells was significantly suppressed in the tumor mouse model by the administration of emodin. In addition, flow cytometry analysis indicated that emodin significantly reduced the proportion of ovarian cancer stem‑like cells in metastatic lung tissues. In conclusion, emodin, a potent inhibitor of EMT, could serve as a potential candidate for ovarian cancer therapy.
View Figures

Figure 1

Figure 2

Figure 3

Figure 4

Figure 5

View References

1 

Kleppe M, Wang T, Van Gorp T, Slangen BF, Kruse AJ and Kruitwagen RF: Lymph node metastasis in stages I and II ovarian cancer: A review. Gynecol Oncol. 123:610–614. 2011. View Article : Google Scholar : PubMed/NCBI

2 

Pakneshan S, Safarpour D, Tavassoli F and Jabbari B: Brain metastasis from ovarian cancer: A systematic review. J Neurooncol. 119:1–6. 2014. View Article : Google Scholar : PubMed/NCBI

3 

Ottevanger PB: Ovarian cancer stem cells more questions than answers. Semin Cancer Biol. 44:67–71. 2017. View Article : Google Scholar : PubMed/NCBI

4 

Crosbie EJ, Flaum N, Harkness EF, Clayton RD, Holland C, Martin-Hirsch P, Wood N, Keating P, Woodward ER, Lalloo F, et al: Specialist oncological surgery for removal of the ovaries and fallopian tubes in BRCA1 and BRCA2 pathogenic variant carriers may reduce primary peritoneal cancer risk to very low levels. Int J Cancer. 148:1155–1163. 2020. View Article : Google Scholar : PubMed/NCBI

5 

Zheng H and Gao YN: Primary debulking surgery or neoadjuvant chemotherapy followed by interval debulking surgery for patients with advanced ovarian cancer. Chin J Cancer Res. 24:304–309. 2012. View Article : Google Scholar : PubMed/NCBI

6 

Ducoulombier S, Golfier F, Colomban O, Benayoun D, Bolze PA, Tod M and You B: Modeling CA-125 during neoadjuvant chemotherapy for predicting optimal cytoreduction and relapse risk in ovarian cancer. Anticancer Res. 37:6879–6886. 2017.PubMed/NCBI

7 

Wang Y, Herrstedt J, Havsteen H, DePoint Christensen R, Mirza MR, Lund B, Maenpaa J and Kristensen G: A multicenter, non-randomized, phase II study of docetaxel and carboplatin administered every 3 weeks as second line chemotherapy in patients with first relapse of platinum sensitive epithelial ovarian, peritoneal or fallopian tube cancer. BMC Cancer. 14:9372014. View Article : Google Scholar : PubMed/NCBI

8 

Zhang B, Chen F, Xu Q, Han L, Xu J, Gao L, Sun X, Li Y, Li Y, Qian M and Sun Y: Revisiting ovarian cancer microenvironment: A friend or a foe? Protein Cell. 9:674–692. 2018. View Article : Google Scholar : PubMed/NCBI

9 

Luo Q, Wu T, Wu W, Chen G, Luo X, Jiang L, Tao H, Rong M, Kang S and Deng M: The functional role of voltage-gated sodium channel Nav1.5 in metastatic breast cancer. Front Pharmacol. 11:11112020. View Article : Google Scholar : PubMed/NCBI

10 

Wang W, Wang J, Yan H, Zhang K and Liu Y: Upregulation of USP11 promotes epithelialtomesenchymal transition by deubiquitinating Snail in ovarian cancer. Oncol Rep. 41:1739–1748. 2019.PubMed/NCBI

11 

Dai G, Sun B, Gong T, Pan Z, Meng Q and Ju W: Ginsenoside Rb2 inhibits epithelial-mesenchymal transition of colorectal cancer cells by suppressing TGF-beta/Smad signaling. Phytomedicine. 56:126–135. 2019. View Article : Google Scholar : PubMed/NCBI

12 

Oh E, Hong J and Yun CO: Regulatory T cells induce metastasis by increasing Tgf-β and enhancing the epithelial-mesenchymal transition. Cells. 8:13872019. View Article : Google Scholar : PubMed/NCBI

13 

van Schaijik B, Davis PF, Wickremesekera AC, Tan ST and Itinteang T: Subcellular localisation of the stem cell markers OCT4, SOX2, NANOG, KLF4 and c-MYC in cancer: A review. J Clin Pathol. 71:88–91. 2018. View Article : Google Scholar : PubMed/NCBI

14 

Fu W, Lei C, Yu Y, Liu S, Li T, Lin F, Fan X, Shen Y, Ding M, Tang Y, et al: EGFR/Notch antagonists enhance the response to inhibitors of the PI3K-Akt pathway by decreasing tumor-initiating cell frequency. Clin Cancer Res. 25:2835–2847. 2019. View Article : Google Scholar : PubMed/NCBI

15 

Hu S, Fu W, Li T, Yuan Q, Wang F, Lv G, Lv Y, Fan X, Shen Y, Lin F, et al: Antagonism of EGFR and Notch limits resistance to EGFR inhibitors and radiation by decreasing tumor-initiating cell frequency. Sci Transl Med. 9:eaag03392017. View Article : Google Scholar : PubMed/NCBI

16 

Mani SA, Guo W, Liao MJ, Eaton EN, Ayyanan A, Zhou AY, Brooks M, Reinhard F, Zhang CC, Shipitsin M, et al: The epithelial-mesenchymal transition generates cells with properties of stem cells. Cell. 133:704–715. 2008. View Article : Google Scholar : PubMed/NCBI

17 

Morel AP, Lievre M, Thomas C, Hinkal G, Ansieau S and Puisieux A: Generation of breast cancer stem cells through epithelial-mesenchymal transition. PLoS One. 3:e28882008. View Article : Google Scholar : PubMed/NCBI

18 

Wang Q, Yu C, Yue C and Liu X: Fusobacterium nucleatum produces cancer stem cell characteristics via EMT-resembling variations. Int J Clin Exp Pathol. 13:1819–1828. 2020.PubMed/NCBI

19 

Čipak Gašparović A, Milković L, Dandachi N, Stanzer S, Pezdirc I, Vrančić J, Šitić S, Suppan C and Balic M: Chronic oxidative stress promotes molecular changes associated with epithelial mesenchymal transition, NRF2, and breast cancer stem cell phenotype. Antioxidants (Basel). 8:6332019. View Article : Google Scholar : PubMed/NCBI

20 

Navas T, Kinders RJ, Lawrence SM, Ferry-Galow KV, Borgel S, Hollingshead MG, Srivastava AK, Alcoser SY, Makhlouf HR, Chuaqui R, et al: Clinical evolution of epithelial-mesenchymal transition in human carcinomas. Cancer Res. 80:304–318. 2020.PubMed/NCBI

21 

Hoca M, Becer E, Kabadayi H, Yucecan S and Vatansever HS: The effect of resveratrol and quercetin on epithelial-mesenchymal transition in pancreatic cancer stem cell. Nutr Cancer. 72:1231–1242. 2020. View Article : Google Scholar : PubMed/NCBI

22 

Zhou JM, Hu SQ, Jiang H, Chen YL, Feng JH, Chen ZQ and Wen KM: OCT4B1 promoted EMT and regulated the self-renewal of CSCs in CRC: Effects associated with the balance of miR-8064/PLK1. Mol Ther Oncolytics. 15:7–20. 2019. View Article : Google Scholar : PubMed/NCBI

23 

Kenda Suster N and Virant-Klun I: Presence and role of stem cells in ovarian cancer. World J Stem Cells. 11:383–397. 2019. View Article : Google Scholar : PubMed/NCBI

24 

Zhao Y, He M, Cui L, Gao M, Zhang M, Yue F, Shi T, Yang X, Pan Y, Zheng X, et al: Chemotherapy exacerbates ovarian cancer cell migration and cancer stem cell-like characteristics through GLI1. Br J Cancer. 122:1638–1648. 2020. View Article : Google Scholar : PubMed/NCBI

25 

Song L, Chen X, Mi L, Liu C, Zhu S, Yang T, Luo X, Zhang Q, Lu H and Liang X: Icariin-induced inhibition of SIRT6/NF-κB triggers redox mediated apoptosis and enhances anti-tumor immunity in triple-negative breast cancer. Cancer Sci. 111:4242–4256. 2020. View Article : Google Scholar : PubMed/NCBI

26 

Wang C, Wang J, Chen K, Pang H, Li X, Zhu J, Ma Y, Qiu T, Li W, Xie J and Zhang J: Caprylic acid (C8:0) promotes bone metastasis of prostate cancer by dysregulated adipo-osteogenic balance in bone marrow. Cancer Sci. 111:3600–3612. 2020. View Article : Google Scholar : PubMed/NCBI

27 

Zeng A, Liang X, Zhu S, Liu C, Luo X, Zhang Q and Song L: Baicalin, a potent inhibitor of NF-κB signaling pathway, enhances chemosensitivity of breast cancer cells to docetaxel and inhibits tumor growth and metastasis both in vitro and in vivo. Front Pharmacol. 11:8792020. View Article : Google Scholar : PubMed/NCBI

28 

Zhang X, Ruan Q, Zhai Y, Lu D, Li C, Fu Y, Zheng Z, Song Y and Guo J: Baicalein inhibits non-small-cell lung cancer invasion and metastasis by reducing ezrin tension in inflammation microenvironment. Cancer Sci. 111:3802–3812. 2020. View Article : Google Scholar : PubMed/NCBI

29 

Cui Y, Chen LJ, Huang T, Ying JQ and Li J: The pharmacology, toxicology and therapeutic potential of anthraquinone derivative emodin. Chin J Nat Med. 18:425–435. 2020.PubMed/NCBI

30 

Li Q, Gao J, Pang X, Chen A and Wang Y: Molecular mechanisms of action of emodin: As an anti-cardiovascular disease drug. Front Pharmacol. 11:5596072020. View Article : Google Scholar : PubMed/NCBI

31 

Luo N, Fang J, Wei L, Sahebkar A, Little PJ, Xu S, Luo C and Li G: Emodin in atherosclerosis prevention: Pharmacological actions and therapeutic potential. Eur J Pharmacol. 890:1736172020. View Article : Google Scholar : PubMed/NCBI

32 

Zhang Y, Zhang M, Hu G, Zhang Z and Song R: Elevated system exposures of baicalin after combinatory oral administration of rhein and baicalin: Mainly related to breast cancer resistance protein (ABCG2), not UDP-glucuronosyltransferases. J Ethnopharmacol. 250:1125282020. View Article : Google Scholar : PubMed/NCBI

33 

Shrimali D, Shanmugam MK, Kumar AP, Zhang J, Tan BK, Ahn KS and Sethi G: Targeted abrogation of diverse signal transduction cascades by emodin for the treatment of inflammatory disorders and cancer. Cancer Lett. 341:139–149. 2013. View Article : Google Scholar : PubMed/NCBI

34 

Song K, Lv T, Chen Y, Diao Y, Yao Q and Wang Y: Emodin inhibits TGF-β2 by activating the FOXD3/miR199a axis in ovarian cancer cells in vitro. Oncol Rep. 39:2063–2070. 2018.PubMed/NCBI

35 

Dhamija S and Diederichs S: From junk to master regulators of invasion: lncRNA functions in migration, EMT and metastasis. Int J Cancer. 139:269–280. 2016. View Article : Google Scholar : PubMed/NCBI

36 

Caspa Gokulan R and Devaraj H: Stem cell markers CXCR-4 and CD133 predict aggressive phenotype and their double positivity indicates poor prognosis of oral squamous cell carcinoma. Cancers (Basel). 13:58952021. View Article : Google Scholar : PubMed/NCBI

37 

Liu HL, Tang HT, Yang HL, Deng TT, Xu YP, Xu SQ, Peng L, Wang Z, Fang Q, Kuang XY and Li QS: Oct4 regulates the transition of cancer stem-like cells to tumor endothelial-like cells in human liver cancer. Front Cell Dev Biol. 8:5633162020. View Article : Google Scholar : PubMed/NCBI

38 

Lopez de Andres J, Grinan-Lison C, Jimenez G and Marchal JA: Cancer stem cell secretome in the tumor microenvironment: A key point for an effective personalized cancer treatment. J Hematol Oncol. 13:1362020. View Article : Google Scholar : PubMed/NCBI

39 

Xu J, Su Q, Gao M, Liang Q, Li J and Chen X: Differential expression and effects of Peroxiredoxin-6 on drug resistance and cancer stem cell-like properties in non-small cell lung cancer. Onco Targets Ther. 12:10477–10486. 2019. View Article : Google Scholar : PubMed/NCBI

40 

He QZ, Luo XZ, Wang K, Zhou Q, Ao H, Yang Y, Li SX, Li Y, Zhu HT and Duan T: Isolation and characterization of cancer stem cells from high-grade serous ovarian carcinomas. Cell Physiol Biochem. 33:173–184. 2014. View Article : Google Scholar : PubMed/NCBI

41 

Huang R, Zhu L and Zhang Y: XIST lost induces ovarian cancer stem cells to acquire taxol resistance via a KMT2C-dependent way. Cancer Cell Int. 20:4362020. View Article : Google Scholar : PubMed/NCBI

42 

Wang W, Gao Y, Hai J, Yang J and Duan S: HER2 decreases drug sensitivity of ovarian cancer cells via inducing stem cell-like property in an NFκB-dependent way. Biosci Rep. 39:BSR201808292019. View Article : Google Scholar : PubMed/NCBI

43 

Corrado G, Salutari V, Palluzzi E, Distefano MG, Scambia G and Ferrandina G: Optimizing treatment in recurrent epithelial ovarian cancer. Expert Rev Anticancer Ther. 17:1147–1158. 2017. View Article : Google Scholar : PubMed/NCBI

44 

Karadimitris A, Chaidos A, Caputo V, Goudevenou K, Ponnusamy K and Xiao X: Myeloma propagating cells, drug resistance and relapse. Stem Cells. 33:3205–3211. 2015. View Article : Google Scholar : PubMed/NCBI

45 

Clarke MF: Clinical and therapeutic implications of cancer stem cells. N Engl J Med. 380:2237–2245. 2019. View Article : Google Scholar : PubMed/NCBI

46 

Saxena K, Jolly MK and Balamurugan K: Hypoxia, partial EMT and collective migration: Emerging culprits in metastasis. Transl Oncol. 13:1008452020. View Article : Google Scholar : PubMed/NCBI

47 

He L, Wang C, Zhang Y, Guo C, Wan Y and Li Y: Effect of emodin on hyperlipidemia and hepatic lipid metabolism in zebrafish larvae fed a high-cholesterol diet. Chem Biodivers. e202100675. 2021.doi: 10.1002/cbdv.202100675 (Epub ahead of print). View Article : Google Scholar

48 

Horvat M, Avbelj M, Duran-Alonso MB, Banjanac M, Petkovic H and Iskra J: Antiviral activities of halogenated emodin derivatives against human coronavirus NL63. Molecules. 26:68252021. View Article : Google Scholar : PubMed/NCBI

49 

Zhou Y, Wu R, Cai FF, Zhou WJ, Lu YY, Zhang H, Chen QL, Sun MY and Su SB: Development of a novel anti-liver fibrosis formula with luteolin, licochalcone A, aloe-emodin and acacetin by network pharmacology and transcriptomics analysis. Pharm Biol. 59:1594–1606. 2021. View Article : Google Scholar : PubMed/NCBI

50 

Gao R, Wu X, Huang Z, Wang B, Li F, Xu H and Ran L: Anti-tumor effect of aloe-emodin on cervical cancer cells was associated with human papillomavirus E6/E7 and glucose metabolism. Onco Targets Ther. 12:3713–3721. 2019. View Article : Google Scholar : PubMed/NCBI

51 

Liu Q, Hodge J, Wang J, Wang Y, Wang L, Singh U, Li Y, Yao Y, Wang D, Ai W, et al: Emodin reduces breast cancer lung metastasis by suppressing Macrophage-induced breast cancer cell Epithelial-mesenchymal transition and cancer stem cell formation. Theranostics. 10:8365–8381. 2020. View Article : Google Scholar : PubMed/NCBI

52 

Tong H, Huang Z, Chen H, Zhou B, Liao Y and Wang Z: Emodin reverses gemcitabine resistance of pancreatic cancer cell lines through inhibition of IKKβ/NF-κB signaling pathway. Onco Targets Ther. 13:9839–9848. 2020. View Article : Google Scholar : PubMed/NCBI

53 

Li N, Wang C, Zhang P and You S: Emodin inhibits pancreatic cancer EMT and invasion by upregulating microRNA1271. Mol Med Rep. 18:3366–3374. 2018.PubMed/NCBI

54 

Gu J, Cui CF, Yang L, Wang L and Jiang XH: Emodin inhibits colon cancer cell invasion and migration by suppressing epithelial-mesenchymal transition via the Wnt/beta-catenin pathway. Oncol Res. 27:193–202. 2019. View Article : Google Scholar : PubMed/NCBI

55 

Dai G, Ding K, Cao Q, Xu T, He F, Liu S and Ju W: Emodin suppresses growth and invasion of colorectal cancer cells by inhibiting VEGFR2. Eur J Pharmacol. 859:1725252019. View Article : Google Scholar : PubMed/NCBI

56 

Liu SC, Huang CM, Bamodu OA, Lin CS, Liu BL, Tzeng YM, Tsai JT, Lee WH and Chen TM: Ovatodiolide suppresses nasopharyngeal cancer by targeting stem cell-like population, inducing apoptosis, inhibiting EMT and dysregulating JAK/STAT signaling pathway. Phytomedicine. 56:269–278. 2019. View Article : Google Scholar : PubMed/NCBI

57 

Tanabe S, Quader S, Cabral H and Ono R: Interplay of EMT and CSC in cancer and the potential therapeutic strategies. Front Pharmacol. 11:9042020. View Article : Google Scholar : PubMed/NCBI

58 

Luo Z, Wang Q, Lau WB, Lau B, Xu L, Zhao L, Yang H, Feng M, Xuan Y, Yang Y, et al: Tumor microenvironment: The culprit for ovarian cancer metastasis? Cancer Lett. 377:174–182. 2016. View Article : Google Scholar : PubMed/NCBI

59 

Bockhorn M, Jain RK and Munn LL: Active versus passive mechanisms in metastasis: Do cancer cells crawl into vessels, or are they pushed? Lancet Oncol. 8:444–448. 2007. View Article : Google Scholar : PubMed/NCBI

60 

Nowicki A, Kulus M, Wieczorkiewicz M, Pieńkowski W, Stefańska K, Skupin-Mrugalska P, Bryl R, Mozdziak P, Kempisty B and Piotrowska-Kempisty H: Ovarian cancer and cancer stem cells-cellular and molecular characteristics, signaling pathways, and usefulness as a diagnostic tool in medicine and oncology. Cancers (Basel). 13:41782021. View Article : Google Scholar : PubMed/NCBI

Related Articles

  • Abstract
  • View
  • Download
  • Twitter
Copy and paste a formatted citation
Spandidos Publications style
Long H, Chen H, Yan J and Cheng H: Emodin exerts antitumor effects in ovarian cancer cell lines by preventing the development of cancer stem cells via epithelial mesenchymal transition. Oncol Lett 23: 95, 2022.
APA
Long, H., Chen, H., Yan, J., & Cheng, H. (2022). Emodin exerts antitumor effects in ovarian cancer cell lines by preventing the development of cancer stem cells via epithelial mesenchymal transition. Oncology Letters, 23, 95. https://doi.org/10.3892/ol.2022.13215
MLA
Long, H., Chen, H., Yan, J., Cheng, H."Emodin exerts antitumor effects in ovarian cancer cell lines by preventing the development of cancer stem cells via epithelial mesenchymal transition". Oncology Letters 23.3 (2022): 95.
Chicago
Long, H., Chen, H., Yan, J., Cheng, H."Emodin exerts antitumor effects in ovarian cancer cell lines by preventing the development of cancer stem cells via epithelial mesenchymal transition". Oncology Letters 23, no. 3 (2022): 95. https://doi.org/10.3892/ol.2022.13215
Copy and paste a formatted citation
x
Spandidos Publications style
Long H, Chen H, Yan J and Cheng H: Emodin exerts antitumor effects in ovarian cancer cell lines by preventing the development of cancer stem cells via epithelial mesenchymal transition. Oncol Lett 23: 95, 2022.
APA
Long, H., Chen, H., Yan, J., & Cheng, H. (2022). Emodin exerts antitumor effects in ovarian cancer cell lines by preventing the development of cancer stem cells via epithelial mesenchymal transition. Oncology Letters, 23, 95. https://doi.org/10.3892/ol.2022.13215
MLA
Long, H., Chen, H., Yan, J., Cheng, H."Emodin exerts antitumor effects in ovarian cancer cell lines by preventing the development of cancer stem cells via epithelial mesenchymal transition". Oncology Letters 23.3 (2022): 95.
Chicago
Long, H., Chen, H., Yan, J., Cheng, H."Emodin exerts antitumor effects in ovarian cancer cell lines by preventing the development of cancer stem cells via epithelial mesenchymal transition". Oncology Letters 23, no. 3 (2022): 95. https://doi.org/10.3892/ol.2022.13215
Follow us
  • Twitter
  • LinkedIn
  • Facebook
About
  • Spandidos Publications
  • Careers
  • Cookie Policy
  • Privacy Policy
How can we help?
  • Help
  • Live Chat
  • Contact
  • Email to our Support Team