Spandidos Publications Logo
  • About
    • About Spandidos
    • Aims and Scopes
    • Abstracting and Indexing
    • Editorial Policies
    • Reprints and Permissions
    • Job Opportunities
    • Terms and Conditions
    • Contact
  • Journals
    • All Journals
    • Oncology Letters
      • Oncology Letters
      • Information for Authors
      • Editorial Policies
      • Editorial Board
      • Aims and Scope
      • Abstracting and Indexing
      • Bibliographic Information
      • Archive
    • International Journal of Oncology
      • International Journal of Oncology
      • Information for Authors
      • Editorial Policies
      • Editorial Board
      • Aims and Scope
      • Abstracting and Indexing
      • Bibliographic Information
      • Archive
    • Molecular and Clinical Oncology
      • Molecular and Clinical Oncology
      • Information for Authors
      • Editorial Policies
      • Editorial Board
      • Aims and Scope
      • Abstracting and Indexing
      • Bibliographic Information
      • Archive
    • Experimental and Therapeutic Medicine
      • Experimental and Therapeutic Medicine
      • Information for Authors
      • Editorial Policies
      • Editorial Board
      • Aims and Scope
      • Abstracting and Indexing
      • Bibliographic Information
      • Archive
    • International Journal of Molecular Medicine
      • International Journal of Molecular Medicine
      • Information for Authors
      • Editorial Policies
      • Editorial Board
      • Aims and Scope
      • Abstracting and Indexing
      • Bibliographic Information
      • Archive
    • Biomedical Reports
      • Biomedical Reports
      • Information for Authors
      • Editorial Policies
      • Editorial Board
      • Aims and Scope
      • Abstracting and Indexing
      • Bibliographic Information
      • Archive
    • Oncology Reports
      • Oncology Reports
      • Information for Authors
      • Editorial Policies
      • Editorial Board
      • Aims and Scope
      • Abstracting and Indexing
      • Bibliographic Information
      • Archive
    • Molecular Medicine Reports
      • Molecular Medicine Reports
      • Information for Authors
      • Editorial Policies
      • Editorial Board
      • Aims and Scope
      • Abstracting and Indexing
      • Bibliographic Information
      • Archive
    • World Academy of Sciences Journal
      • World Academy of Sciences Journal
      • Information for Authors
      • Editorial Policies
      • Editorial Board
      • Aims and Scope
      • Abstracting and Indexing
      • Bibliographic Information
      • Archive
    • International Journal of Functional Nutrition
      • International Journal of Functional Nutrition
      • Information for Authors
      • Editorial Policies
      • Editorial Board
      • Aims and Scope
      • Abstracting and Indexing
      • Bibliographic Information
      • Archive
    • International Journal of Epigenetics
      • International Journal of Epigenetics
      • Information for Authors
      • Editorial Policies
      • Editorial Board
      • Aims and Scope
      • Abstracting and Indexing
      • Bibliographic Information
      • Archive
    • Medicine International
      • Medicine International
      • Information for Authors
      • Editorial Policies
      • Editorial Board
      • Aims and Scope
      • Abstracting and Indexing
      • Bibliographic Information
      • Archive
  • Articles
  • Information
    • Information for Authors
    • Information for Reviewers
    • Information for Librarians
    • Information for Advertisers
    • Conferences
  • Language Editing
Spandidos Publications Logo
  • About
    • About Spandidos
    • Aims and Scopes
    • Abstracting and Indexing
    • Editorial Policies
    • Reprints and Permissions
    • Job Opportunities
    • Terms and Conditions
    • Contact
  • Journals
    • All Journals
    • Biomedical Reports
      • Information for Authors
      • Editorial Policies
      • Editorial Board
      • Aims and Scope
      • Abstracting and Indexing
      • Bibliographic Information
      • Archive
    • Experimental and Therapeutic Medicine
      • Information for Authors
      • Editorial Policies
      • Editorial Board
      • Aims and Scope
      • Abstracting and Indexing
      • Bibliographic Information
      • Archive
    • International Journal of Epigenetics
      • Information for Authors
      • Editorial Policies
      • Editorial Board
      • Aims and Scope
      • Abstracting and Indexing
      • Bibliographic Information
      • Archive
    • International Journal of Functional Nutrition
      • Information for Authors
      • Editorial Policies
      • Editorial Board
      • Aims and Scope
      • Abstracting and Indexing
      • Bibliographic Information
      • Archive
    • International Journal of Molecular Medicine
      • Information for Authors
      • Editorial Policies
      • Editorial Board
      • Aims and Scope
      • Abstracting and Indexing
      • Bibliographic Information
      • Archive
    • International Journal of Oncology
      • Information for Authors
      • Editorial Policies
      • Editorial Board
      • Aims and Scope
      • Abstracting and Indexing
      • Bibliographic Information
      • Archive
    • Medicine International
      • Information for Authors
      • Editorial Policies
      • Editorial Board
      • Aims and Scope
      • Abstracting and Indexing
      • Bibliographic Information
      • Archive
    • Molecular and Clinical Oncology
      • Information for Authors
      • Editorial Policies
      • Editorial Board
      • Aims and Scope
      • Abstracting and Indexing
      • Bibliographic Information
      • Archive
    • Molecular Medicine Reports
      • Information for Authors
      • Editorial Policies
      • Editorial Board
      • Aims and Scope
      • Abstracting and Indexing
      • Bibliographic Information
      • Archive
    • Oncology Letters
      • Information for Authors
      • Editorial Policies
      • Editorial Board
      • Aims and Scope
      • Abstracting and Indexing
      • Bibliographic Information
      • Archive
    • Oncology Reports
      • Information for Authors
      • Editorial Policies
      • Editorial Board
      • Aims and Scope
      • Abstracting and Indexing
      • Bibliographic Information
      • Archive
    • World Academy of Sciences Journal
      • Information for Authors
      • Editorial Policies
      • Editorial Board
      • Aims and Scope
      • Abstracting and Indexing
      • Bibliographic Information
      • Archive
  • Articles
  • Information
    • For Authors
    • For Reviewers
    • For Librarians
    • For Advertisers
    • Conferences
  • Language Editing
Login Register Submit
  • This site uses cookies
  • You can change your cookie settings at any time by following the instructions in our Cookie Policy. To find out more, you may read our Privacy Policy.

    I agree
Search articles by DOI, keyword, author or affiliation
Search
Advanced Search
presentation
Oncology Letters
Join Editorial Board Propose a Special Issue
Print ISSN: 1792-1074 Online ISSN: 1792-1082
Journal Cover
June-2022 Volume 23 Issue 6

Full Size Image

Sign up for eToc alerts
Recommend to Library

Journals

International Journal of Molecular Medicine

International Journal of Molecular Medicine

International Journal of Molecular Medicine is an international journal devoted to molecular mechanisms of human disease.

International Journal of Oncology

International Journal of Oncology

International Journal of Oncology is an international journal devoted to oncology research and cancer treatment.

Molecular Medicine Reports

Molecular Medicine Reports

Covers molecular medicine topics such as pharmacology, pathology, genetics, neuroscience, infectious diseases, molecular cardiology, and molecular surgery.

Oncology Reports

Oncology Reports

Oncology Reports is an international journal devoted to fundamental and applied research in Oncology.

Experimental and Therapeutic Medicine

Experimental and Therapeutic Medicine

Experimental and Therapeutic Medicine is an international journal devoted to laboratory and clinical medicine.

Oncology Letters

Oncology Letters

Oncology Letters is an international journal devoted to Experimental and Clinical Oncology.

Biomedical Reports

Biomedical Reports

Explores a wide range of biological and medical fields, including pharmacology, genetics, microbiology, neuroscience, and molecular cardiology.

Molecular and Clinical Oncology

Molecular and Clinical Oncology

International journal addressing all aspects of oncology research, from tumorigenesis and oncogenes to chemotherapy and metastasis.

World Academy of Sciences Journal

World Academy of Sciences Journal

Multidisciplinary open-access journal spanning biochemistry, genetics, neuroscience, environmental health, and synthetic biology.

International Journal of Functional Nutrition

International Journal of Functional Nutrition

Open-access journal combining biochemistry, pharmacology, immunology, and genetics to advance health through functional nutrition.

International Journal of Epigenetics

International Journal of Epigenetics

Publishes open-access research on using epigenetics to advance understanding and treatment of human disease.

Medicine International

Medicine International

An International Open Access Journal Devoted to General Medicine.

Journal Cover
June-2022 Volume 23 Issue 6

Full Size Image

Sign up for eToc alerts
Recommend to Library

  • Article
  • Citations
    • Cite This Article
    • Download Citation
    • Create Citation Alert
    • Remove Citation Alert
    • Cited By
  • Similar Articles
    • Related Articles (in Spandidos Publications)
    • Similar Articles (Google Scholar)
    • Similar Articles (PubMed)
  • Download PDF
  • Download XML
  • View XML
Article Open Access

Downregulation of FTL decreases proliferation of malignant mesothelioma cells by inducing G1 cell cycle arrest

  • Authors:
    • Takahiro Kambara
    • Vishwa Jeet Amatya
    • Kei Kushitani
    • Yutaro Fujii
    • Ihiro Endo
    • Yukio Takeshima
  • View Affiliations / Copyright

    Affiliations: Department of Pathology, Graduate School of Biomedical and Health Sciences, Hiroshima University, Hiroshima, Hiroshima 734‑8551, Japan
    Copyright: © Kambara et al. This is an open access article distributed under the terms of Creative Commons Attribution License.
  • Article Number: 174
    |
    Published online on: April 13, 2022
       https://doi.org/10.3892/ol.2022.13294
  • Expand metrics +
Metrics: Total Views: 0 (Spandidos Publications: | PMC Statistics: )
Metrics: Total PDF Downloads: 0 (Spandidos Publications: | PMC Statistics: )
Cited By (CrossRef): 0 citations Loading Articles...

This article is mentioned in:



Abstract

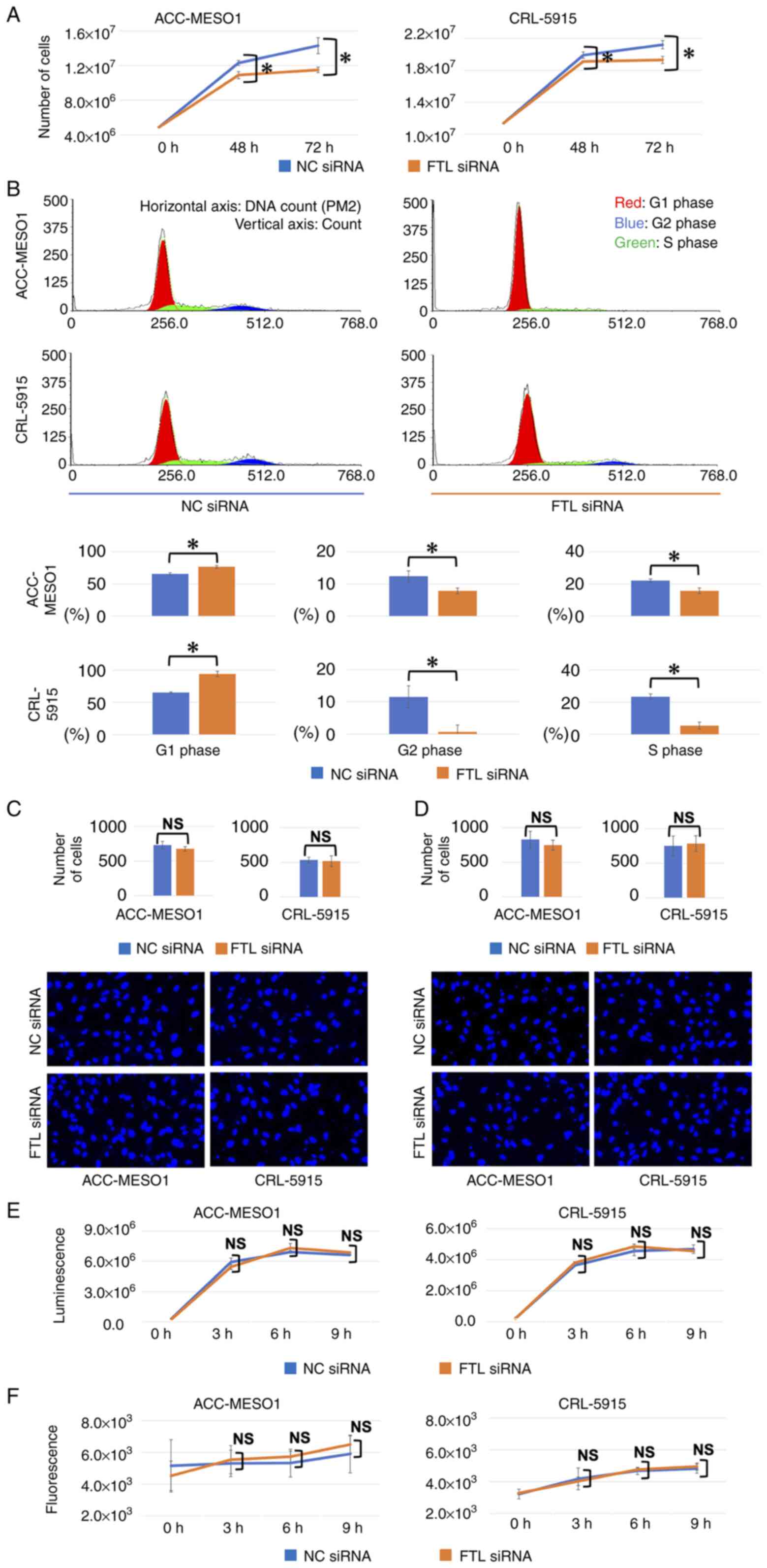
Pleural malignant mesothelioma is a malignant tumor with a poor prognosis that is strongly associated with asbestos exposure during its development. Because there is no adequate treatment for malignant mesothelioma, investigation of its molecular mechanism is important. The ferritin light chain (FTL) is a subunit of ferritin, and its high expression in malignant tumors, including malignant mesothelioma, has recently been reported; however, its role in malignant mesothelioma is unclear. The purpose of the present study was to clarify the function of FTL in malignant mesothelioma. The expression levels of FTL in malignant mesothelioma were examined using the Cancer Cell Line Encyclopedia database and our previous data. The short interfering (si)RNA against FTL was transfected into two mesothelioma cell lines, ACC‑MESO‑1 and CRL‑5915, and functional analysis was performed. Expression of p21, p27, cyclin‑dependent kinase 2 (CDK2) and phosphorylated retinoblastoma protein (pRb) associated with the cell cycle were examined as candidate genes associated with FTL. The expression levels of the FTL mRNA were higher in malignant mesothelioma compared with other tumors in the Cancer Cell Line Encyclopedia database, and among other genes in our previous study. Reverse transcription‑quantitative PCR and western blotting demonstrated suppression of FTL expression in two cell lines transfected with FTL siRNA compared with cells transfected with negative control (NC) siRNA. In the two cell lines transfected with FTL siRNA, proliferation was significantly suppressed, and cell cycle arrest was observed in the G1 phase. The levels of p21 and p27 were increased, while those of CDK2 and pRb were decreased compared with NC. However, no significant differences in invasion and migration ability were revealed between FTL siRNA‑transfected cells and NC. In conclusion, FTL may increase the proliferative capacity of malignant mesothelioma cells by affecting p21, p27, CDK2 and pRb, and promoting the cell cycle at the G1 phase.
View Figures

Figure 1

Figure 2

Figure 3

Figure 4

Figure 5

View References

1 

Robinson BW and Lake RA: Advances in malignant mesothelioma. N Engl J Med. 353:1591–1603. 2005. View Article : Google Scholar : PubMed/NCBI

2 

Delgermaa V, Takahashi K, Park EK, Le GV, Hara T and Sorahan T: Global mesothelioma deaths reported to the World Health Organization between 1994 and 2008. Bull World Health Organ. 89:716–724. 2011. View Article : Google Scholar : PubMed/NCBI

3 

Alkhateeb AA and Connor JR: The significance of ferritin in cancer: Anti-oxidation, inflammation and tumorigenesis. Biochim Biophys Acta. 1836:245–254. 2013.PubMed/NCBI

4 

Gomez DR, Rimner A, Simone CB II, Cho BCJ, de Perrot M, Adjei AA, Bueno R, Gill RR, Harpole DH Jr, Hesdorffer M, et al: The use of radiation therapy for the treatment of malignant pleural mesothelioma: Expert opinion from the National Cancer Institute thoracic malignancy steering committee, International Association for the Study of Lung Cancer, and Mesothelioma Applied Research Foundation. J Thorac Oncol. 14:1172–1183. 2019. View Article : Google Scholar : PubMed/NCBI

5 

de Gooijer CJ, Baas P and Burgers JA: Current chemotherapy strategies in malignant pleural mesothelioma. Transl Lung Cancer Res. 7:574–583. 2018. View Article : Google Scholar : PubMed/NCBI

6 

Aung W, Hasegawa S, Furukawa T and Saga T: Potential role of ferritin heavy chain in oxidative stress and apoptosis in human mesothelial and mesothelioma cells: Implications for asbestos-induced oncogenesis. Carcinogenesis. 28:2047–2052. 2007. View Article : Google Scholar : PubMed/NCBI

7 

Li Z, Liu J, Chen H, Zhang Y, Shi H, Huang L, Tao J, Shen R and Wang T: Ferritin light chain (FTL) competes with long noncoding RNA Linc00467 for miR-133b binding site to regulate chemoresistance and metastasis of colorectal cancer. Carcinogenesis. 41:467–477. 2020. View Article : Google Scholar : PubMed/NCBI

8 

Zhang L, Chen Z and Xu A: FTL: A novel predictor in gastric cancer. Int J Clin Exp Pathol. 10:7865–7872. 2017.PubMed/NCBI

9 

Wu T, Li Y, Liu B, Zhang S, Wu L, Zhu X and Chen Q: Expression of ferritin light chain (FTL) is elevated in glioblastoma, and FTL silencing inhibits glioblastoma cell proliferation via the GADD45/JNK pathway. PLoS One. 11:e01493612016. View Article : Google Scholar : PubMed/NCBI

10 

Huang H, Qiu Y, Huang G, Zhou X, Zhou X and Luo W: Value of Ferritin Heavy Chain (FTH1) Expression in diagnosis and prognosis of renal cell carcinoma. Med Sci Monit. 19:3700–3715. 2019. View Article : Google Scholar : PubMed/NCBI

11 

Mohr S, Bottin MC, Lannes B, Neuville A, Bellocq JP, Keith G and Rihn BH: Microdissection, mRNA amplification and microarray: A study of pleural mesothelial and malignant mesothelioma cells. Biochimie. 86:13–19. 2004. View Article : Google Scholar : PubMed/NCBI

12 

Barretina J, Caponigro G, Stransky N, Venkatesan K, Margolin AA, Kim S, Wilson CJ, Lehár J, Kryukov GV, Sonkin D, et al: The cancer cell line encyclopedia enables predictive modelling of anticancer drug sensitivity. Nature. 483:603–607. 2012. View Article : Google Scholar : PubMed/NCBI

13 

Kuraoka M, Amatya VJ, Kushitani K, Mawas AS, Miyata Y, Okada M, Kishimoto T, Inai K, Nishisaka T, Sueda T and Takeshima Y: Identification of DAB2 and Intelectin-1 as novel positive immunohistochemical markers of epithelioid mesothelioma by transcriptome microarray analysis for its differentiation from pulmonary adenocarcinoma. Am J Surg Pathol. 41:1045–1052. 2017. View Article : Google Scholar : PubMed/NCBI

14 

Lamprecht MR, Sabatini DM and Carpenter AE: CellProfiler: Free, versatile software for automated biological image analysis. Biotechniques. 42:71–75. 2007. View Article : Google Scholar : PubMed/NCBI

15 

Cao C, Tian D, Park J, Allan J, Pataky KA and Yan TD: A systematic review and meta-analysis of surgical treatments for malignant pleural mesothelioma. Lung Cancer. 83:240–245. 2014. View Article : Google Scholar : PubMed/NCBI

16 

Flores RM, Riedel E, Donington JS, Alago W, Ihekweazu U, Krug L, Rosenzweig K, Adusumilli PS, Carbone M and Pass HI: Frequency of use and predictors of cancer-directed surgery in the management of malignant pleural mesothelioma in a community-based (Surveillance, Epidemiology, and End Results [SEER]) population. J Thorac Oncol. 5:1649–1654. 2010. View Article : Google Scholar : PubMed/NCBI

17 

Baas P, Scherpereel A, Nowak AK, Fujimoto N, Peters S, Tsao AS, Mansfield AS, Popat S, Jahan T, Antonia S, et al: First-line nivolumab plus ipilimumab in unresectable malignant pleural mesothelioma (CheckMate 743): A multicentre, randomised, open-label, phase 3 trial. Lancet. 397:375–386. 2021. View Article : Google Scholar : PubMed/NCBI

18 

Li Z, Jiang L, Chew SH, Hirayama T, Sekido Y and Toyokuni S: Carbonic anhydrase 9 confers resistance to ferroptosis/apoptosis in malignant mesothelioma under hypoxia. Redox Biol. 26:1012972019. View Article : Google Scholar : PubMed/NCBI

19 

Shi L, Ito F, Wang Y, Okazaki Y, Tanaka H, Mizuno M, Hori M, Hirayama T, Nagasawa H, Richardson DR and Toyokuni S: Non-thermal plasma induces a stress response in mesothelioma cells resulting in increased endocytosis, lysosome biogenesis and autophagy. Free Radic Biol Med. 108:904–917. 2017. View Article : Google Scholar : PubMed/NCBI

20 

Ma T, Van Tine BA, Wei Y, Garrett MD, Nelson D, Adams PD, Wang J, Qin J, Chow LT and Harper JW: Cell cycle-regulated phosphorylation of p220(NPAT) by cyclin E/Cdk2 in Cajal bodies promotes histone gene transcription. Genes Dev. 14:2298–2313. 2000. View Article : Google Scholar : PubMed/NCBI

21 

Okuda M, Horn HF, Tarapore P, Tokuyama Y, Smulian AG, Chan PK, Knudsen ES, Hofmann IA, Snyder JD, Bove KE and Fukasawa K: Nucleophosmin/B23 is a target of CDK2/cyclin E in centrosome duplication. Cell. 103:127–140. 2000. View Article : Google Scholar : PubMed/NCBI

22 

Sever-Chroneos Z, Angus SP, Fribourg AF, Wan H, Todorov I, Knudsen KE and Knudsen ES: Retinoblastoma tumor suppressor protein signals through inhibition of cyclin-dependent kinase 2 activity to disrupt PCNA function in S phase. Mol Cell Biol. 21:4032–4045. 2001. View Article : Google Scholar : PubMed/NCBI

23 

Herrera RE, Sah VP, Williams BO, Mäkelä TP, Weinberg RA and Jacks T: Altered cell cycle kinetics, gene expression, and G1 restriction point regulation in Rb-deficient fibroblasts. Mol Cell Biol. 16:2402–2407. 1996. View Article : Google Scholar : PubMed/NCBI

24 

Zhu W, Giangrande PH and Nevins JR: E2Fs link the control of G1/S and G2/M transcription. EMBO J. 23:4615–4626. 2004. View Article : Google Scholar : PubMed/NCBI

25 

Markey MP, Angus SP, Strobeck MW, Williams SL, Gunawardena RW, Aronow BJ and Knudsen ES: Unbiased analysis of RB-mediated transcriptional repression identifies novel targets and distinctions from E2F action. Cancer Res. 62:6587–6597. 2002.PubMed/NCBI

26 

Möröy T and Geisen C: Cyclin E. Int J Biochem Cell Biol. 36:1424–1439. 2004. View Article : Google Scholar : PubMed/NCBI

27 

Ren B, Cam H, Takahashi Y, Volkert T, Terragni J, Young RA and Dynlacht BD: E2F integrates cell cycle progression with DNA repair, replication, and G(2)/M checkpoints. Genes Dev. 16:245–256. 2002. View Article : Google Scholar : PubMed/NCBI

28 

Scaltriti M, Eichhorn PJ, Cortés J, Prudkin L, Aura C, Jiménez J, Chandarlapaty S, Serra V, Prat A, Ibrahim YH, et al: Cyclin E amplification/overexpression is a mechanism of trastuzumab resistance in HER2+ breast cancer patients. Proc Natl Acad Sci USA. 108:3761–3766. 2011. View Article : Google Scholar : PubMed/NCBI

29 

Polyak K, Lee MH, Erdjument-Bromage H, Koff A, Roberts JM, Tempst P and Massagué J: Cloning of p27Kip1, a cyclin-dependent kinase inhibitor and a potential mediator of extracellular antimitogenic signals. Cell. 78:59–66. 1994. View Article : Google Scholar : PubMed/NCBI

30 

van den Heuvel S and Harlow E: Distinct roles for cyclin-dependent kinases in cell cycle control. Science. 262:2050–2054. 1993. View Article : Google Scholar : PubMed/NCBI

Related Articles

  • Abstract
  • View
  • Download
  • Twitter
Copy and paste a formatted citation
Spandidos Publications style
Kambara T, Amatya VJ, Kushitani K, Fujii Y, Endo I and Takeshima Y: Downregulation of FTL decreases proliferation of malignant mesothelioma cells by inducing G<sub>1</sub> cell cycle arrest. Oncol Lett 23: 174, 2022.
APA
Kambara, T., Amatya, V.J., Kushitani, K., Fujii, Y., Endo, I., & Takeshima, Y. (2022). Downregulation of FTL decreases proliferation of malignant mesothelioma cells by inducing G<sub>1</sub> cell cycle arrest. Oncology Letters, 23, 174. https://doi.org/10.3892/ol.2022.13294
MLA
Kambara, T., Amatya, V. J., Kushitani, K., Fujii, Y., Endo, I., Takeshima, Y."Downregulation of FTL decreases proliferation of malignant mesothelioma cells by inducing G<sub>1</sub> cell cycle arrest". Oncology Letters 23.6 (2022): 174.
Chicago
Kambara, T., Amatya, V. J., Kushitani, K., Fujii, Y., Endo, I., Takeshima, Y."Downregulation of FTL decreases proliferation of malignant mesothelioma cells by inducing G<sub>1</sub> cell cycle arrest". Oncology Letters 23, no. 6 (2022): 174. https://doi.org/10.3892/ol.2022.13294
Copy and paste a formatted citation
x
Spandidos Publications style
Kambara T, Amatya VJ, Kushitani K, Fujii Y, Endo I and Takeshima Y: Downregulation of FTL decreases proliferation of malignant mesothelioma cells by inducing G<sub>1</sub> cell cycle arrest. Oncol Lett 23: 174, 2022.
APA
Kambara, T., Amatya, V.J., Kushitani, K., Fujii, Y., Endo, I., & Takeshima, Y. (2022). Downregulation of FTL decreases proliferation of malignant mesothelioma cells by inducing G<sub>1</sub> cell cycle arrest. Oncology Letters, 23, 174. https://doi.org/10.3892/ol.2022.13294
MLA
Kambara, T., Amatya, V. J., Kushitani, K., Fujii, Y., Endo, I., Takeshima, Y."Downregulation of FTL decreases proliferation of malignant mesothelioma cells by inducing G<sub>1</sub> cell cycle arrest". Oncology Letters 23.6 (2022): 174.
Chicago
Kambara, T., Amatya, V. J., Kushitani, K., Fujii, Y., Endo, I., Takeshima, Y."Downregulation of FTL decreases proliferation of malignant mesothelioma cells by inducing G<sub>1</sub> cell cycle arrest". Oncology Letters 23, no. 6 (2022): 174. https://doi.org/10.3892/ol.2022.13294
Follow us
  • Twitter
  • LinkedIn
  • Facebook
About
  • Spandidos Publications
  • Careers
  • Cookie Policy
  • Privacy Policy
How can we help?
  • Help
  • Live Chat
  • Contact
  • Email to our Support Team