Spandidos Publications Logo
  • About
    • About Spandidos
    • Aims and Scopes
    • Abstracting and Indexing
    • Editorial Policies
    • Reprints and Permissions
    • Job Opportunities
    • Terms and Conditions
    • Contact
  • Journals
    • All Journals
    • Oncology Letters
      • Oncology Letters
      • Information for Authors
      • Editorial Policies
      • Editorial Board
      • Aims and Scope
      • Abstracting and Indexing
      • Bibliographic Information
      • Archive
    • International Journal of Oncology
      • International Journal of Oncology
      • Information for Authors
      • Editorial Policies
      • Editorial Board
      • Aims and Scope
      • Abstracting and Indexing
      • Bibliographic Information
      • Archive
    • Molecular and Clinical Oncology
      • Molecular and Clinical Oncology
      • Information for Authors
      • Editorial Policies
      • Editorial Board
      • Aims and Scope
      • Abstracting and Indexing
      • Bibliographic Information
      • Archive
    • Experimental and Therapeutic Medicine
      • Experimental and Therapeutic Medicine
      • Information for Authors
      • Editorial Policies
      • Editorial Board
      • Aims and Scope
      • Abstracting and Indexing
      • Bibliographic Information
      • Archive
    • International Journal of Molecular Medicine
      • International Journal of Molecular Medicine
      • Information for Authors
      • Editorial Policies
      • Editorial Board
      • Aims and Scope
      • Abstracting and Indexing
      • Bibliographic Information
      • Archive
    • Biomedical Reports
      • Biomedical Reports
      • Information for Authors
      • Editorial Policies
      • Editorial Board
      • Aims and Scope
      • Abstracting and Indexing
      • Bibliographic Information
      • Archive
    • Oncology Reports
      • Oncology Reports
      • Information for Authors
      • Editorial Policies
      • Editorial Board
      • Aims and Scope
      • Abstracting and Indexing
      • Bibliographic Information
      • Archive
    • Molecular Medicine Reports
      • Molecular Medicine Reports
      • Information for Authors
      • Editorial Policies
      • Editorial Board
      • Aims and Scope
      • Abstracting and Indexing
      • Bibliographic Information
      • Archive
    • World Academy of Sciences Journal
      • World Academy of Sciences Journal
      • Information for Authors
      • Editorial Policies
      • Editorial Board
      • Aims and Scope
      • Abstracting and Indexing
      • Bibliographic Information
      • Archive
    • International Journal of Functional Nutrition
      • International Journal of Functional Nutrition
      • Information for Authors
      • Editorial Policies
      • Editorial Board
      • Aims and Scope
      • Abstracting and Indexing
      • Bibliographic Information
      • Archive
    • International Journal of Epigenetics
      • International Journal of Epigenetics
      • Information for Authors
      • Editorial Policies
      • Editorial Board
      • Aims and Scope
      • Abstracting and Indexing
      • Bibliographic Information
      • Archive
    • Medicine International
      • Medicine International
      • Information for Authors
      • Editorial Policies
      • Editorial Board
      • Aims and Scope
      • Abstracting and Indexing
      • Bibliographic Information
      • Archive
  • Articles
  • Information
    • Information for Authors
    • Information for Reviewers
    • Information for Librarians
    • Information for Advertisers
    • Conferences
  • Language Editing
Spandidos Publications Logo
  • About
    • About Spandidos
    • Aims and Scopes
    • Abstracting and Indexing
    • Editorial Policies
    • Reprints and Permissions
    • Job Opportunities
    • Terms and Conditions
    • Contact
  • Journals
    • All Journals
    • Biomedical Reports
      • Information for Authors
      • Editorial Policies
      • Editorial Board
      • Aims and Scope
      • Abstracting and Indexing
      • Bibliographic Information
      • Archive
    • Experimental and Therapeutic Medicine
      • Information for Authors
      • Editorial Policies
      • Editorial Board
      • Aims and Scope
      • Abstracting and Indexing
      • Bibliographic Information
      • Archive
    • International Journal of Epigenetics
      • Information for Authors
      • Editorial Policies
      • Editorial Board
      • Aims and Scope
      • Abstracting and Indexing
      • Bibliographic Information
      • Archive
    • International Journal of Functional Nutrition
      • Information for Authors
      • Editorial Policies
      • Editorial Board
      • Aims and Scope
      • Abstracting and Indexing
      • Bibliographic Information
      • Archive
    • International Journal of Molecular Medicine
      • Information for Authors
      • Editorial Policies
      • Editorial Board
      • Aims and Scope
      • Abstracting and Indexing
      • Bibliographic Information
      • Archive
    • International Journal of Oncology
      • Information for Authors
      • Editorial Policies
      • Editorial Board
      • Aims and Scope
      • Abstracting and Indexing
      • Bibliographic Information
      • Archive
    • Medicine International
      • Information for Authors
      • Editorial Policies
      • Editorial Board
      • Aims and Scope
      • Abstracting and Indexing
      • Bibliographic Information
      • Archive
    • Molecular and Clinical Oncology
      • Information for Authors
      • Editorial Policies
      • Editorial Board
      • Aims and Scope
      • Abstracting and Indexing
      • Bibliographic Information
      • Archive
    • Molecular Medicine Reports
      • Information for Authors
      • Editorial Policies
      • Editorial Board
      • Aims and Scope
      • Abstracting and Indexing
      • Bibliographic Information
      • Archive
    • Oncology Letters
      • Information for Authors
      • Editorial Policies
      • Editorial Board
      • Aims and Scope
      • Abstracting and Indexing
      • Bibliographic Information
      • Archive
    • Oncology Reports
      • Information for Authors
      • Editorial Policies
      • Editorial Board
      • Aims and Scope
      • Abstracting and Indexing
      • Bibliographic Information
      • Archive
    • World Academy of Sciences Journal
      • Information for Authors
      • Editorial Policies
      • Editorial Board
      • Aims and Scope
      • Abstracting and Indexing
      • Bibliographic Information
      • Archive
  • Articles
  • Information
    • For Authors
    • For Reviewers
    • For Librarians
    • For Advertisers
    • Conferences
  • Language Editing
Login Register Submit
  • This site uses cookies
  • You can change your cookie settings at any time by following the instructions in our Cookie Policy. To find out more, you may read our Privacy Policy.

    I agree
Search articles by DOI, keyword, author or affiliation
Search
Advanced Search
presentation
Oncology Letters
Join Editorial Board Propose a Special Issue
Print ISSN: 1792-1074 Online ISSN: 1792-1082
Journal Cover
July-2022 Volume 24 Issue 1

Full Size Image

Sign up for eToc alerts
Recommend to Library

Journals

International Journal of Molecular Medicine

International Journal of Molecular Medicine

International Journal of Molecular Medicine is an international journal devoted to molecular mechanisms of human disease.

International Journal of Oncology

International Journal of Oncology

International Journal of Oncology is an international journal devoted to oncology research and cancer treatment.

Molecular Medicine Reports

Molecular Medicine Reports

Covers molecular medicine topics such as pharmacology, pathology, genetics, neuroscience, infectious diseases, molecular cardiology, and molecular surgery.

Oncology Reports

Oncology Reports

Oncology Reports is an international journal devoted to fundamental and applied research in Oncology.

Experimental and Therapeutic Medicine

Experimental and Therapeutic Medicine

Experimental and Therapeutic Medicine is an international journal devoted to laboratory and clinical medicine.

Oncology Letters

Oncology Letters

Oncology Letters is an international journal devoted to Experimental and Clinical Oncology.

Biomedical Reports

Biomedical Reports

Explores a wide range of biological and medical fields, including pharmacology, genetics, microbiology, neuroscience, and molecular cardiology.

Molecular and Clinical Oncology

Molecular and Clinical Oncology

International journal addressing all aspects of oncology research, from tumorigenesis and oncogenes to chemotherapy and metastasis.

World Academy of Sciences Journal

World Academy of Sciences Journal

Multidisciplinary open-access journal spanning biochemistry, genetics, neuroscience, environmental health, and synthetic biology.

International Journal of Functional Nutrition

International Journal of Functional Nutrition

Open-access journal combining biochemistry, pharmacology, immunology, and genetics to advance health through functional nutrition.

International Journal of Epigenetics

International Journal of Epigenetics

Publishes open-access research on using epigenetics to advance understanding and treatment of human disease.

Medicine International

Medicine International

An International Open Access Journal Devoted to General Medicine.

Journal Cover
July-2022 Volume 24 Issue 1

Full Size Image

Sign up for eToc alerts
Recommend to Library

  • Article
  • Citations
    • Cite This Article
    • Download Citation
    • Create Citation Alert
    • Remove Citation Alert
    • Cited By
  • Similar Articles
    • Related Articles (in Spandidos Publications)
    • Similar Articles (Google Scholar)
    • Similar Articles (PubMed)
  • Download PDF
  • Download XML
  • View XML
Article Open Access

High expression of 14‑3‑3ơ indicates poor prognosis and progression of lung adenocarcinoma

  • Authors:
    • Junfei Feng
    • Jing Leng
    • Changdi Zhao
    • Jie Guo
    • Yongbing Chen
    • Haifeng Li
  • View Affiliations / Copyright

    Affiliations: Department of Respiratory and Critical Care Medicine, The Third People's Hospital of Yunnan Province, Kunming, Yunnan 650011, P.R. China, Department of Respiratory Medicine, People's Hospital of Beilun District, Ningbo, Zhejiang 315826, P.R. China
    Copyright: © Feng et al. This is an open access article distributed under the terms of Creative Commons Attribution License.
  • Article Number: 203
    |
    Published online on: May 12, 2022
       https://doi.org/10.3892/ol.2022.13323
  • Expand metrics +
Metrics: Total Views: 0 (Spandidos Publications: | PMC Statistics: )
Metrics: Total PDF Downloads: 0 (Spandidos Publications: | PMC Statistics: )
Cited By (CrossRef): 0 citations Loading Articles...

This article is mentioned in:



Abstract

Lung adenocarcinoma (LUAD) is one of the leading causes of cancer‑related death worldwide. 14‑3‑3ơ is an intracellular phosphoserine‑binding protein that has been proposed to be involved in tumorigenesis. However, the biofunctional role of 14‑3‑3ơ and its clinicopathological/prognostic significance in LUAD have remained elusive. In the present study, western blot and immunohistochemical analyses of cancer tissues/cells and the corresponding normal controls were performed to verify that 14‑3‑3ơ was upregulated in LUAD. Univariate and multivariate logistic regression analysis indicated that high expression of 14‑3‑3ơ predicted poor overall survival and progression‑free survival of patients with LUAD. Furthermore, in vivo and in vitro experiments demonstrated that overexpression of 14‑3‑3ơ markedly promoted cell proliferation, colony formation, anchorage‑independent growth and tumor growth, whereas 14‑3‑3ơ depletion produced the opposite effects. Of note, 14‑3‑3ơ was identified as an independent prognostic factor for patients with LUAD. Collectively, the present results revealed that high expression of 14‑3‑3ơ may serve as an independent biomarker, contributing to poor prognosis and progression of LUAD.

Introduction

Lung cancer, including non-small cell lung cancer (NSCLC) and SCLC, is one of the major causes of cancer-related death worldwide (1). NSCLC accounts for 80-85% of lung cancers and lung adenocarcinoma (LUAD) is the most prevalent sub-type of NSCLC (2). Difficulties in early diagnosis, high metastatic potential and the occurrence of treatment resistance in advanced disease are the reasons for the poor survival of patients with LUAD. Numerous targeted treatment drugs, such as gefitinib, erlotinib, and crizotinib, have been widely used in clinical treatment (3,4). Although molecularly targeted therapies have produced promising clinical outcomes, only a minority of patients with LUAD are ideal candidates for targeted therapies (5). Furthermore, curing patients with LUAD remains challenging due to target genetic resistance mutations or off-target mechanisms of resistance (6–8). Therefore, it is necessary to investigate more effective molecular pathological diagnosis and markers for predicting the prognosis of patients with LUAD.

The 14-3-3 protein family consists of at least seven isoforms, namely β, γ, ε, η, ξ, σ and τ/θ, which are present in mammalian cells (9). 14-3-3 proteins are involved in a variety of cell signal transduction processes, such as cell proliferation, cell cycle regulation, apoptosis and malignant transformation (10,11). In the 14-3-3 protein family, 14-3-3σ is most associated with tumor occurrence and development (12). 14-3-3ơ was originally identified as a human mammary epithelium marker 1 and as a tumor suppressor gene (13,14), which was determined to be reduced or lost in numerous types of solid tumor (15). Loss or reduction of 14-3-3σ by CpG methylation or p53 mutation contributes to the progression of different types of carcinomas, including early stages of tumor development (16–21). This suggests that the function of 14-3-3σ may help prevent the malignant transformation of epithelial cells. However, a growing body of evidence suggested that 14-3-3σ does not act as a tumor suppressor in cancers. Enhanced 14-3-3σ has been observed in pancreatic cancer (22), gastric carcinomas (23) and prostate cancer (24), and which is positively associated with aggressive tumor behavior and poor prognosis (15,25,26). Therefore, the biological role of 14-3-3ơ in tumorigenesis and progression of human cancers varies according to the specific tumor type.

In lung cancer, 14-3-3 protein was elevated in tumor tissues compared to normal tissues (9,27,28). Upregulation of 14-3-3σ was also observed in LUAD (27) and NSCLC tissues (29). Increased expression of 14-3-3 may be due to the decreased DNA methylation of 14-3-3σ (30) and has been associated with cisplatin resistance in NSCLC cells (29). These results suggest that 14-3-3σ may be a promising biomarker for the molecular pathology, diagnosis and prognosis of patients with LUAD. However, only a small number of studies have reported on this possibility (29,31). Furthermore, the biological function of 14-3-3ơ in tumorigenesis and progression of LUAD has remained to be fully elucidated. In the present study, the prognostic significance of 14-3-3σ expression in LUAD was assessed by a bioinformatics analysis of the clinical features and survival information of patients from a public database and in clinical patients from our hospital. Furthermore, in vitro and in vivo experiments were performed to investigate the effect of 14-3-3σ expression on cell proliferation, colony formation and anchorage-independent growth, as well as tumor growth, of LUAD. Overall, 14-3-3ơ was indicated to be involved in tumor progression and high expression of 14-3-3σ was associated with poor prognosis of patients with LUAD.

Materials and methods

Cell lines and culture

The human bronchial epithelial immortalized cell line Beas-2B was purchased from the American Type Culture Collection and cultured in Bronchial Epithelial Basal Medium (BEBM; Lonza) with 10% fetal bovine serum (FBS; Corning, Inc.) and 1% penicillin/streptomycin (Gibco; Thermo Fisher Scientific, Inc.). The lung cancer cell lines NCI-H1299, NCI-H358, A-549 and NCI-H23 were purchased from Zhong Qiao Xin Zhou Biotechnology Co., Ltd. NCI-H1299, NCI-H358 and NCI-H23 were cultured in RPMI-1640 medium (Gibco; Thermo Fisher Scientific, Inc.) supplemented with 10% FBS and 1% penicillin/streptomycin; A-549 was grown in F-12K medium (Gibco; Thermo Fisher Scientific, Inc.) supplemented with 10% FBS and 1% penicillin/streptomycin. All cells were maintained in a humidified incubator with 5% CO2 at 37°C.

Clinical specimens

To detect the protein level of 14-3-3ơ in LUAD tissue, a total of four LUAD tissue samples and non-tumor adjacent tissues samples were derived from biopsy samples and pathologically confirmed as LUAD from December 2020 to August 2021. Specific information on the patients is provided in Table I. The present study was performed according to the Declaration of Helsinki and approved by Ethics Committee of the People's Hospital of Beilun District [Ningbo, China; no. 2021-23(YS)]. Each patient provided written informed consent prior to surgery.

Table I.

Clinicopathological data of the patients whose samples were used for western blot analysis.

Table I.

Clinicopathological data of the patients whose samples were used for western blot analysis.

IDSexAge, yearsPathologic typeTNM stage
3397749Male51Infiltrating adenocarcinoma of the left upper lungT1cN0M0
2296185Female41Infiltrating adenocarcinoma of the left upper lungT1bN0M0
2295463Male43Infiltrating adenocarcinoma of the left upper lungT1bN0M0
2287639Male41Infiltrating adenocarcinoma of the right upper lungT1cN0M0

To detect the relationship between 14-3-3ơ and prognosis of patients with LUAD, a total of 106 paraffin-embedded LUAD specimens from the archives of the Department of Pathology at People's Hospital of Beilun (Ningbo, China) were included in the present study. All patients had undergone surgery from February 2002 to October 2003. All patients were pathologically confirmed as LUAD. Furthermore, they had no chemotherapy, radiation therapy or history of surgery. The patients, 66 males (62.3%) and 40 females (37.7%), ranged in age from 39 to 77 years (mean, 59 years). All patients received radical surgery for primary tumor and lymph nodes, and postoperative cisplatin-based adjuvant chemotherapy. The patients did not receive any radiotherapy or chemotherapy prior to surgery. The histological type and stage were determined according to the classification for NSCLC by the World Health Organization and the International Union against Cancer Tumor-Nodes-Metastasis staging system (32). All patients provided written informed consent for tissue use prior to surgery and this study was approved by the Institute Research Ethics Committee of People's Hospital of Beilun District (Ningbo, China). All patients had follow-up records for over 6 years. After the completion of therapy, patients were observed every 3 months for the first 3 years and every 6 months thereafter. Overall survival (OS) was defined as the time from diagnosis to the date of death, or at the latest date if patients were still alive. Progression-free survival (PFS) was determined from the first day of treatment to the earliest signs of disease progression as identified by CT or MRI, or death from any cause.

Plasmids, siRNA and transfection

Plasmids of HA-14-3-3σ were obtained from Professor Jie Xu from The Second Affiliated Hospital of the Third Military Medical University (Army Medical University, Chongqing, China). The targeting plasmids were delivered into NCI-H1299 LUAD cells using the Lipofectamine® 2000 transfection reagent (Cat No: 11668019; Invitrogen; Thermo Fisher Scientific, Inc.) according to the manufacturer's protocol. siRNA designed to target 14-3-3σ (si-14-3-3σ) was purchased from Sangon Biotech Co., Ltd., including si-14-3-3σ-1# (5′-GGAUCCCACUCUUCUUGCA-3′) and si-14-3-3σ-2# (5′-GACCAUGUUUCCUCUCAAU-3′). The sequence for the scrambled control siRNA was 5′-AUUGUAUGCGAUCGCAGACUU-3′. For transient transfection, control and si-14-3-3σ siRNA (#1 and #2) were mixed with Lipofectamine® 2000 and then added to the cell culture medium of A-549 LUAD cells according to the manufacturer's protocol. Finally, western blot analysis was used to assess the transfection efficiency.

ATP-lite cell proliferation assay

Cells were seeded into 96-well plates in triplicate at an initial density of 0.2×104 cells/well. Cells were processed using the ATP-lite assay (cat. no. 6016739; Perkin-Elmer, Inc.) to assess cell proliferation at various time-points (24, 48, 72, 96 and 120 h) according to the manufacturer's protocol (33). Luminescence was read using a LD 400 plate reader (Beckman Coulter, Inc.). Each experiment was performed in triplicate.

Colony-formation assay

After transduction with targeting plasmids or small interfering (si)RNA, the stably transfected A-549 or NCI-H1299 cells were seeded into 6-cm dishes in triplicate at a density of 0.5×103 cells/well and incubated at 37°C for 14 days. The colonies were fixed with 4% paraformaldehyde, stained with crystal violet and then counted (33).

Soft agar assay

A standard soft agar assay was done as detailed previously (34). In brief, 5×103 of parental cells or their transfectants (14-3-3σ-overexpressing or 14-3-3σ silenced, along with the vector controls), were suspended in 0.33% agar (cat. no. A5431; MilliporeSigma) containing 10% FCS in 6-cm dishes. After culture at 37°C for 14 days, the cells were stained with p-iodonitrotetrazolium (cat. no. V900870; 1 mg/ml; MilliporeSigma) overnight at 37°C and the colonies with cell numbers of more than eight were counted in five randomly selected areas from each dish.

Western blot analysis

Total protein was extracted from cells using RIPA lysis buffer (50 mM Tris-pH 7.4, 150 mM NaCl, 1% Triton X-100, 1% sodium deoxycholate and 0.1% SDS; cat. no. P0013B; Beyotime Institute of Biotechnology) supplemented with phosphatase (cat. no. B15001; Bimake) and protease inhibitors (cat. no. B14001; Bimake). BCA assay kit (cat. no. P0011; Beyotime Institute of Biotechnology) was used to determine the protein concentration and 40 µg protein was loaded onto the gel per lane. The equal amounts of total protein were separated by SDS-PAGE (8–15%) and then transferred onto nitrocellulose (NC) membranes (EMD Millipore). The NC membranes were blocked with 5% nonfat milk (cat. no. P0216; Beyotime Institute of Biotechnology) for 1 h at room temperature, followed by incubation with primary antibodies overnight at 4°C. The following primary antibodies were used: 14-3-3σ (cat. no. sc-100638; 1:1,000 dilution; Santa Cruz Biotechnology, Inc.), poly (ADP-ribose) polymerase (PARP; cat. no. 13371-1-AP; 1:1,000 dilution; ProteinTech Group, Inc.), Caspase-3 (cat. no. 66470-2-Ig; 1:1,000 dilution; ProteinTech Group, Inc.), GAPDH (cat. no. 60004-1-Ig; 1:1,000 dilution; ProteinTech Group, Inc.) and hemagglutinin (HA)-tag (cat. no. 51064-2-AP; 1:1,000 dilution; ProteinTech Group, Inc.). The NC membranes were then incubated with the following corresponding secondary antibodies: Goat anti-rabbit IgG (cat. no. SA00001-2; 1:2,000 dilution; ProteinTech Group, Inc.); goat anti-mouse IgG (cat. no. SA00001-1; 1:2,000 dilution; ProteinTech Group, Inc.); goat anti-rat IgG (cat. no. SA00001-15; 1:2,000 dilution; ProteinTech Group, Inc.) for 1 h at room temperature. ECL reagent (cat. no. 32106; Thermo Fisher Scientific, Inc.) was used to detect the signals.

Immunohistochemical (IHC) analysis and scoring

IHC analysis was used to study 14-3-3σ protein expression in human LUAD tissues and normal adjacent tissues as controls. The slides were dewaxed in xylene, rehydrated with an alcohol gradient, immersed in 3% hydrogen peroxide for 10 min to block endogenous peroxidase activity and subjected to antigen retrieval by pressure cooking in Tris/EDTA (pH=8.0) for 10 min. The slides were then incubated with 14-3-3σ primary antibody overnight at 4°C. After incubation with the secondary antibody for 30 min at 37°C, the specimens were stained with a DAB staining kit (cat. no. ab64238; Abcam). Finally, the sections were counterstained with hematoxylin, dehydrated and fixed. The brown granules in the cytoplasm were considered as positive staining for 14-3-3σ. For the evaluation of nuclear and cytoplasmic staining, the staining intensity was scored as follows (35): Negative (score 0); weak (score 1); moderate (score 2) and strong (score 3). The degree of staining was divided into four categories according to the percentage of stained cells in the field: Negative (score 0%), 0-25% (score 1), 26-75% (score 2), 56-100% (score 3) and 76-100% (score 4). The results reported as the expression score were the product of the above two scores. Protein expression was then evaluated by jointly assessing the intensity and extent of staining. IHC staining was assessed and scored by two independent researchers (JL and CDZ), who were blinded to the clinicopathological data.

Selection of cutoff score for 14-3-3σ expression

A receiver operating characteristic (ROC) curve analysis was performed for the selection of the cutoff value of the 14-3-3σ IHC score for OS and PFS, as described previously (36). In brief, the sensitivity and specificity of the outcome being studied for each score were plotted to generate an ROC curve. The score localized closest to the point of maximum sensitivity and specificity, the point on the curve (0.0, 1.0), was selected as the cutoff score leading to the highest number of tumors correctly classified as with or without the respective outcome. To facilitate the ROC curve analysis, the patients' outcome characteristics were dichotomized by survival [death vs. other outcome (censored, alive or death from other causes)].

Animal experiment

All experimental procedures using mice were performed in accordance with protocols approved by the Laboratory Animal Welfare and Ethics Committee of The Third People's Hospital of Yunnan Province (Kunming, China). A total of eight BALB/C nude mice (nu/nu; male; aged, 4–6 weeks; body weight, 18–20 g) were purchased from Beijing Vital River Laboratory Animal Technology Co., Ltd. and each experimental group consisted of four mice. In brief, 5×105 NCI-H1299 cells stably transfected with Vector or HA-14-3-3σ were mixed 1:1 with Matrigel® in a total volume of 0.2 ml and injected subcutaneously into the right flank of each mouse (37). Tumor size and mouse body weight were measured twice a week with a vernier caliper and precise analytical balance, respectively. On day 28 after tumor cell injection, mice were euthanized by carbon dioxide asphyxiation (30% vol/min) when certain tumors reached the size limits set by the guidelines ‘Tumor Induction in Mice and Rats-UCSF Animal Care and Use’ (38). The largest sizes of tumor in the study were no bigger than 16 mm. At 10 min after the animals were euthanized by carbon dioxide asphyxiation, the absence of vital signs was checked to confirm that the animals had died. In this study, the nude mice did not suddenly lose 20-25% weight (cachexia); therefore, no other humane endpoint was used in this experiment except for tumor size limitation. Tumors were excised, weighed and frozen or fixed in 4% paraformaldehyde and paraffin-embedded for IHC analysis. The mean tumor volume (TV) was calculated according to the following equation: TV=(L × W2)/2, where L is the length and W is the width of the tumor.

IHC staining of mouse tumors was performed as described above. In brief, after deparaffinization, rehydration, antigen retrieval and blocking, the tissue slides were incubated overnight at 4°C with the indicated antibodies. The following primary antibodies were used: Ki-67 (1:1,000 dilution; cat. no. 9449; Cell Signaling Technology, Inc.), p21 (1:200 dilution; cat. no. 10355-1-AP; ProteinTech Group, Inc.), p27 (1:200 dilution; cat. no. 25614-1-AP; ProteinTech Group, Inc.) and cleaved-Caspase-3 (Asp175) (1:200 dilution; cat. no. 9664; Cell Signaling Technology, Inc.).

Statistical analysis

All data were expressed as the mean ± standard deviation and statistical charts were prepared using GraphPad Prism 7.0 software (GraphPad Software, Inc.) and SPSS 20.0 (IBM Corporation). Transcripts per million (TPM) values were used and survival analysis was applied for assessing differential expression of 14-3-3σ mRNA levels in UALCAN. For survival analysis, the χ2 test or Fisher's exact test was used to assess the association between 14-3-3σ protein expression and clinicopathological variables. The multivariate Cox proportional hazards model was used to estimate the hazard ratios and 95% confidence intervals for patient outcomes. The associations between 14-3-3σ protein expression and OS or PFS were determined by Kaplan-Meier analysis. The log-rank test was performed to assess differences in survival probability between patient subsets. Differences between two groups were analyzed using an unpaired Student's t-test, while the expression of 14-3-3σ in tumor tissues and matched normal tissues was compared using a paired Student's t-test. Comparisons of multiple groups were performed using one-way ANOVA followed by Dunnett's or Tukey's test. P<0.05 was considered to indicate a statistically significant difference.

Results

Integrated analysis indicates that 14-3-3σ is an oncogene in LUAD

It was previously reported that 14-3-3σ expression is present in LUAD (27), but the biofunction role of 14-3-3ơ and its clinicopathological/prognostic significance in LUAD have remained elusive. In the present study, 14-3-3σ mRNA expression was analyzed in LUAD using the data from UALCAN (http://ualcan.path.uab.edu.). Significant differences were identified between LUAD tissues and their normal counterparts (Fig. 1A). For the dataset from UALCAN, Kaplan-Meier survival analysis also indicated that patients with higher 14-3-3σ mRNA expression had poor overall survival (Fig. 1B). Next, the protein expression of 14-3-3σ was examined in LUAD and adjacent normal tissues by western blot analysis (Fig. 1C), and it was observed that 14-3-3σ was upregulated in LUAD tissues, whereas its expression was low in the normal adjacent tissue. Consistent with this result, the expression of 14-3-3σ in four established LUAD cell lines (A-549, NCI-H1299, NCI-H358 and NCI-H23) and a human bronchial epithelial cell line (Beas-2B) was analyzed by western blot analysis, indicating that 14-3-3σ was highly expressed in LUAD cell lines (Fig. 1D). Taken together, 14-3-3σ may function as an oncogene for LUAD.

Figure 1.

14-3-3ơ is upregulated in LUAD and predicts poor prognosis. (A) The mRNA level of 14-3-3ơ has a higher expression value in LUAD. Bar graph displaying expression values of the 14-3-3ơ in the UALCAN (http://ualcan.path.uab.edu.) with 95% confidence interval. (B) mRNA levels of 14-3-3ơ in LUAD and association with patient survival: Kaplan-Meier survival analysis indicated that patients with higher expression of 14-3-3ơ had unfavorable overall survival (log-rank test, P=0.0041). (C) Western blot analysis of 14-3-3ơ protein expression in LUAD tissues (T) and normal adjacent tissues (N). (D) Basal levels of 14-3-3ơ in human LUAD cell lines and Beas-2B cells. The protein levels were normalized to GAPDH. ns, not significant; *P<0.05, ***P<0.001; n=3 independent experiments; two-tailed paired Student's t-test or one-way ANOVA with Tukey's test. LUAD, lung adenocarcinoma; UALCAN, University of Alabama Cancer Database; N, normal tumor-adjacent tissue; T, tumor tissue.

14-3-3σ expression and survival: Univariate analysis

Consistent with the western blot results, IHC analysis revealed that 14-3-3σ was present in the cytoplasm and highly expressed in LUAD tissues (Fig. 2Aa1 and a2), while it was weakly expressed in normal paired lung tissues (Fig. 2Ac1 and c2). Next, ROC curve analysis was employed to determine a cutoff score for 14-3-3σ expression to predict survival (Fig. 2B). The cutoff score for 14-3-3σ to predict OS and PFS in patients with LUAD (n=106) was 3.8 (P<0.001) and 4.1 (P=0.017), respectively. Therefore, a 14-3-3σ expression score of 4.0 (>4.0 vs. ≤4.0) was selected as the unified cutoff point for survival analysis in patients with LUAD. The ROC-derived 14-3-3σ cutoff score for patients with LUAD was 4 and the cohort (n=106) was divided into a high (52/106, 49.1%) and a low (54/106, 50.9%) expression group. Kaplan-Meier analysis further indicated that high expression of 14-3-3σ predicted an inferior OS and PFS in patients with LUAD (P<0.001, Fig. 2C).

Figure 2.

Protein levels of 14-3-3ơ are significantly upregulated in LUAD and predict poor patient survival. (A) Representative IHC staining of 14-3-3ơ in LUAD and normal adjacent tissues: (a1) 14-3-3ơ was strongly expressed in the cytoplasm of LUAD tissue; (b1) 14-3-3ơ was weakly expressed in the cytoplasm of LUAD tissue; (c1) 14-3-3ơ was negatively expressed in paired normal adjacent tissues from the same case (×100). (a2, b2 and c2) provide magnified windows (×200) from a1, b1 and c1, respectively. The images of the IHC staining are representative of all samples. (B) ROC curve analyses of the predictive value of 14-3-3ơ in patients with LUAD. OS (left) or PFS (right) in the overall patients. For each IHC score, the sensitivity and specificity for the outcome being studied were plotted, thus generating an ROC curve. The optimal cutoff score for 14-3-3ơ for OS and PFS was 4.1 and 3.8, respectively. (C) Kaplan-Meier survival analysis of the impact of 14-3-3ơ expression on survival of patients with LUAD. High expression of 14-3-3ơ was significantly associated with poor OS (left) and PFS (right) in the dataset. LUAD, lung adenocarcinoma; OS, overall survival; PFS, progression-free survival; ROC, receiver operating characteristic; IHC, immunohistochemistry.

14-3-3σ expression in LUAD tissues and clinical features of patients

The association between 14-3-3σ expression and the clinical characteristics of patients with LUAD was then examined. As presented in Table II, high expression of 14-3-3σ in LUAD tissues was significantly positively associated with the tumor stage (P=0.001). In addition, high expression of 14-3-3σ was associated with tumor size (P=0.036) and recurrence (P<0.001, Table II). However, no association between 14-3-3σ and other patient characteristics was observed, including patient age, sex or node stage.

Table II.

Association of 14-3-3ơ expression with characteristics of patients with lung adenocarcinoma.

Table II.

Association of 14-3-3ơ expression with characteristics of patients with lung adenocarcinoma.

14-3-3ơ

VariableTotal nHighLowP-value
Age, years 0.078
  ≥59.00563224
  <59.00502030
Sex 0.803
  Male663333
  Female401921
Tumor size (mm) 0.036
  <20756
  20-50531831
  >50462917
Tumor stage 0.001
  T1+T2521735
  T3+T4543519
Node stage 0.227
  N0+N1451926
  N2+N3613328
Recurrence <0.001
  Positive614615
  Negative45639
Multivariate Cox regression analysis

To avoid the influence of various factors in the univariate analysis, the expression of 14-3-3σ as well as other parameters were examined in a multivariate Cox regression analysis (Table III). Among the patients with LUAD, 14-3-3σ was indeed determined to be a significant independent prognostic factor for OS (hazard ratio, 4.878; 95% CI, 2.895-8.219; P<0.001; Table III) and PFS (hazard ratio, 3.041; 95% CI, 1.878-4.923; P<0.001; Table III). Furthermore, the node stage was also identified as an independent prognostic parameter for OS (hazard ratio, 2.396; 95% CI, 1.115-5.148; P=0.025; Table III) and PFS (hazard ratio, 2.471; 95% CI, 1.168-5.228; P=0.018; Table III) in the patients with LUAD. However, other important prognostic factors, including age, sex, smoking, tumor stage and metastasis, were no significant independent prognostic factors for LUAD according to this analysis, implying that a larger cohort may be required in future studies.

Table III.

Results of multivariate Cox proportional hazards analysis in lung adenocarcinoma.

Table III.

Results of multivariate Cox proportional hazards analysis in lung adenocarcinoma.

For deathFor survival with relapse


VariableHazard ratio95% confidence intervalP-valueHazard ratio95% confidence intervalP-value
Age (≥59.00 vs. <59 years)1.390(0.888-2.176)0.1501.168(0.749-1.822)0.492
Sex (male vs. female)0.624(0.301-1.292)0.2040.869(0.407-1.858)0.718
Smoking (yes vs. no)0.939(0.468-1.883)0.8591.052(0.510-2.168)0.892
Tumor size, mm
  <201.024(0.357-2.937)0.9650.781(0.275-2.218)0.642
  20-501.287(0.758-2.185)0.3511.153(0.679-1.958)0.598
  >501 (Reference)1 1 (Reference)1
Tumor stage (T4 + T3 vs. T2 + T1)1.130(0.667-1.915)0.6491.307(0.777-2.201)0.313
Nodal stage (N3 + N2 vs. N1 + N0)2.396(1.115-5.148)0.0252.471(1.168-5.228)0.018
14-3-3ơ (high vs. low)4.878(2.895-8.219)<0.0013.041(1.878-4.923)<0.001
14-3-3σ overexpression promotes growth of LUAD cells in vitro

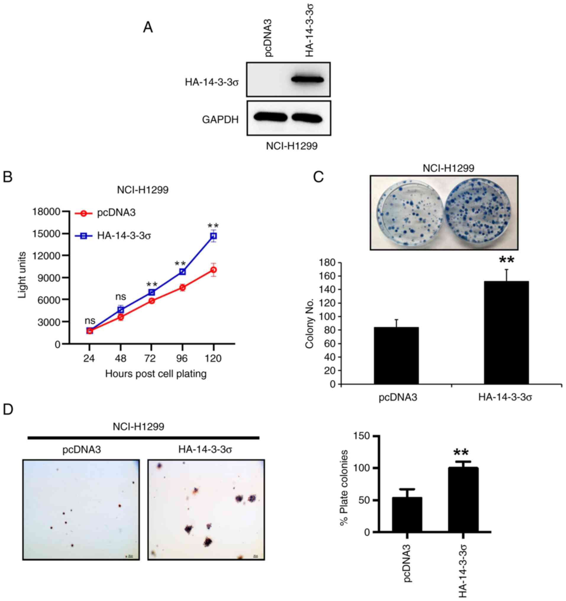
The above results suggested that high expression of 14-3-3σ was associated with progression and poor prognosis of LUAD. Thus, the biological function of 14-3-3σ in LUAD was further investigated in vitro. First, 14-3-3σ plasmid was transfected into NCI-H1299 LUAD cells (Fig. 3A), as the native cell line expressed 14-3-3σ at a low level (Fig. 1D), and it was indicated that overexpression of 14-3-3σ promoted cell proliferation and survival, as measured by ATP-lite (Fig. 3B) and colony formation assays (Fig. 3C), respectively. Furthermore, the anchorage-independent growth of NCI-H1299 cells, measured by the soft agar assay, was increased upon 14-3-3σ overexpression (Fig. 3D). Thus, 14-3-3σ appeared to have growth-promoting activity in LUAD cells.

Figure 3.

Overexpression of 14-3-3ơ promotes the growth of LUAD cells. (A) 14-3-3ơ was overexpressed in NCI-H1299 LUAD cells by targeted plasmids. (B) Overexpression 14-3-3ơ significantly stimulated cell proliferation in NCI-H1299 cells. Cell viability was detected with an ATP-lite assay. (C) Overexpression 14-3-3ơ significantly promoted cell colony formation by NCI-H1299 cells. (D) The anchorage-independent growth of NCI-H1299 cells in a soft agar assay was increased upon 14-3-3σ overexpression (scale bar, 100 µm). ns, no significance; **P<0.01; n=3 independent experiments; Student's two-tailed t-test, paired or unpaired. LUAD, lung adenocarcinoma.

14-3-3σ silencing inhibits LUAD cell growth by inducing apoptosis

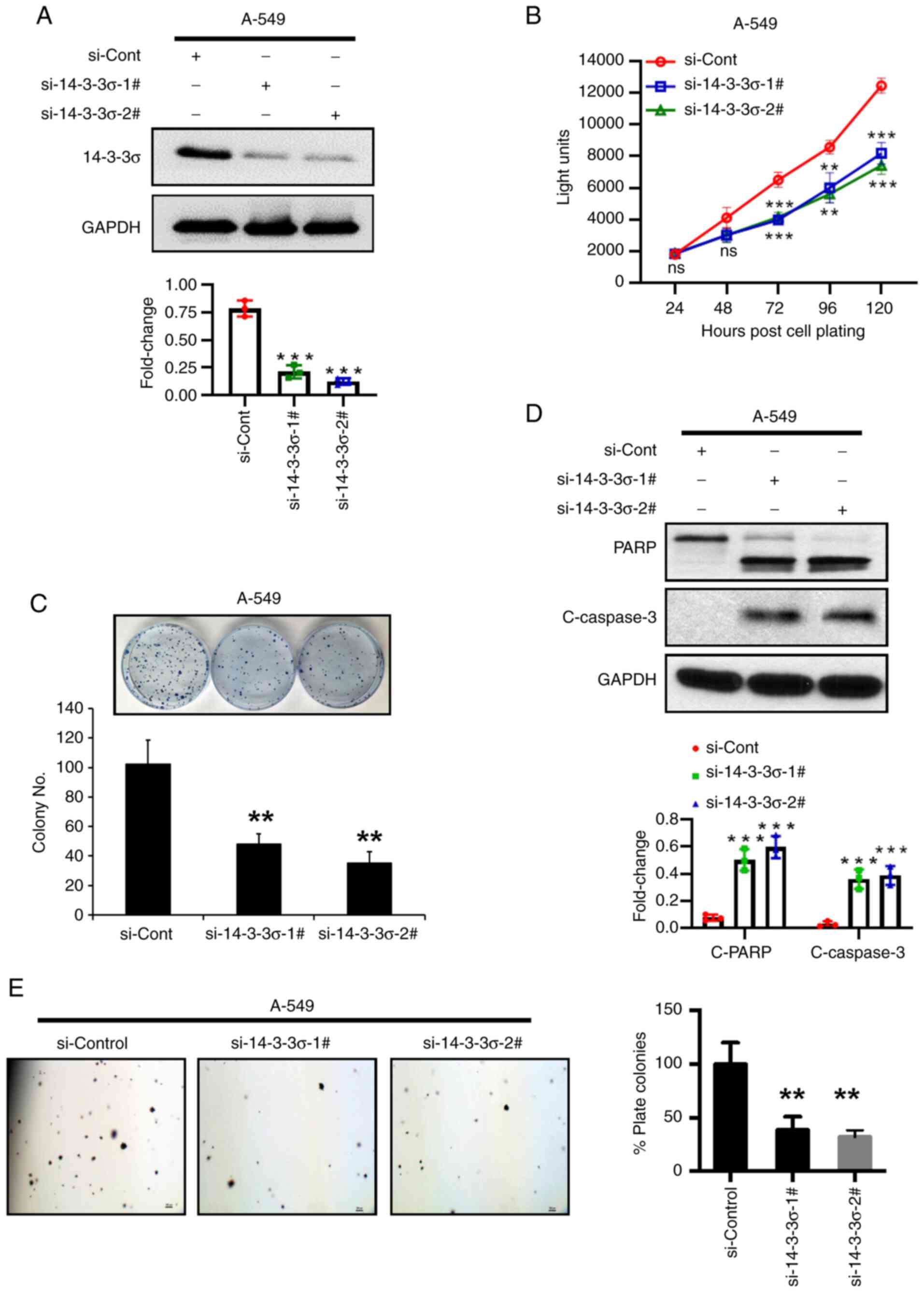
To further validate 14-3-3σ as an oncogene for LUAD, siRNA-based knockdown experiments were performed in A-549 LUAD cells, as the native cell line has high expression of 14-3-3σ (Fig. 1D). The results indicated that 14-3-3σ depletion suppressed cell proliferation and the colony-forming ability of the cells (Fig. 4A-C). The nature of survival inhibition upon 14-3-3σ depletion was demonstrated to be induction of apoptosis, as evidenced by an increase in PARP cleavage and Caspase-3 cleavage (Fig. 4D). Furthermore, the anchorage-independent growth of A-549 LUAD cells was inhibited by up to 60% on 14-3-3σ depletion (Fig. 4E). Thus, growth suppression upon 14-3-3σ depletion may be mediated via apoptosis induction.

Figure 4.

14-3-3σ silencing inhibits LUAD cell growth by inducing apoptosis. (A) 14-3-3ơ was knockdown in A-549 LUAD cells by targeted siRNA. (B) 14-3-3ơ silencing significantly suppressed cell proliferation in A-549 cells. Cell viability was detected with an ATP-lite assay. (C) 14-3-3ơ silencing significantly suppressed colony formation by A-549 cells. (D) 14-3-3σ depletion induced apoptosis by increasing PARP and C-Caspase-3. A-549 LUAD cells were transfected siRNAs targeting 14-3-3σ, followed by western blot analysis. (E) The anchorage-independent growth of A-549 cells sd measured by a soft agar assay was reduced upon 14-3-3σ silencing (scale bar, 100 µm). ns, no significance; **P<0.01, ***P<0.001; n=3 independent experiments; one-way ANOVA with Dunnett's test. LUAD, lung adenocarcinoma; siRNA, small interfering RNA; si-Cont, control siRNA; C-PARP, cleaved poly (ADP-ribose) polymerase.

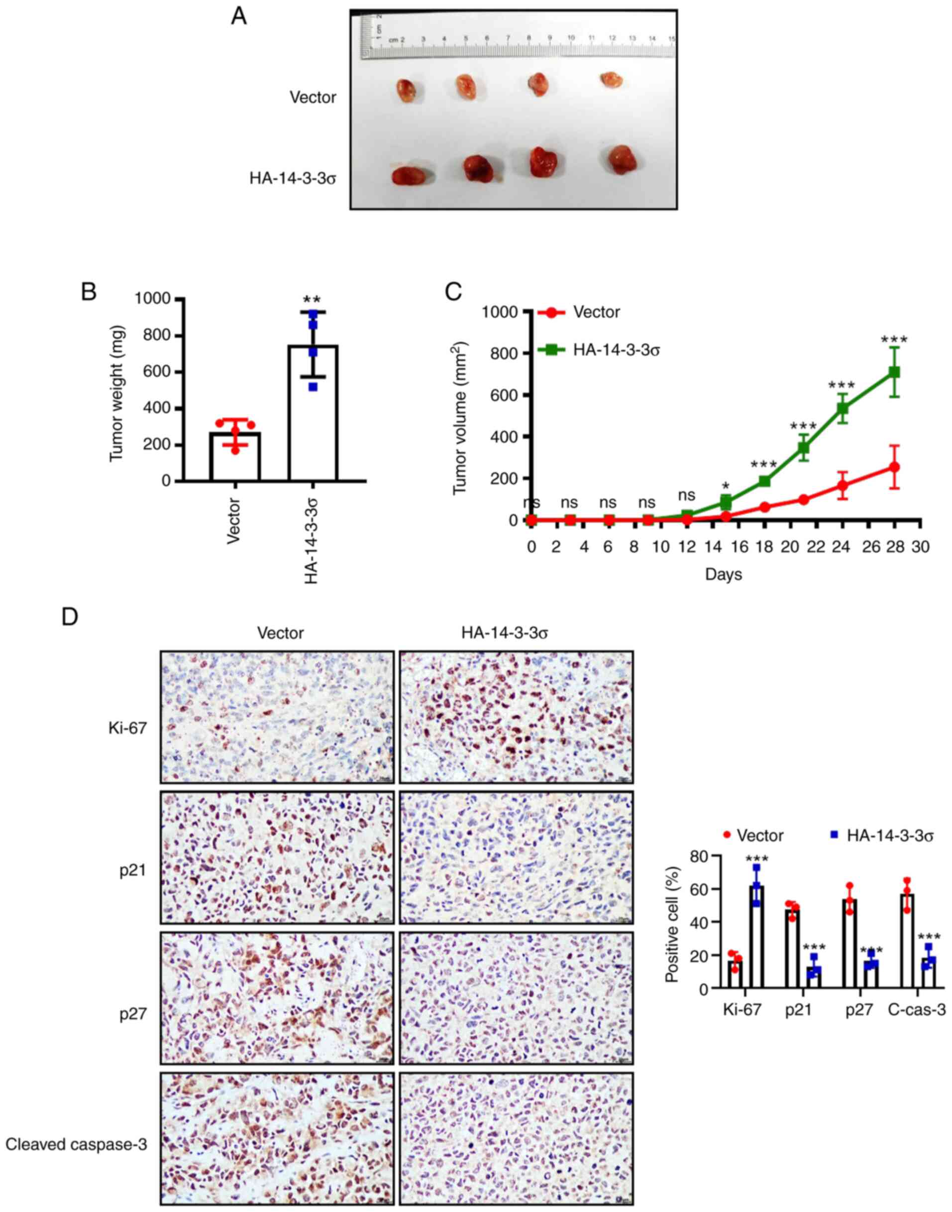
Overexpression of 14-3-3σ promotes LUAD tumor growth in vivo

Next, the above in vitro findings were validated in a xenograft model. NCI-H1299 cells with stable overexpression of 14-3-3σ were inoculated into the right flank of nude mice and, as expected, overexpression of 14-3-3σ profoundly promoted tumor growth in vivo, increasing the tumor size and weight compared to the vector control (Fig. 5A-C). Likewise, IHC staining of tumor tissues also revealed that overexpression of 14-3-3σ markedly promoted tumor growth (increase of Ki-67 and decrease of p21 and p27) and inhibited apoptosis (decrease of cleaved-Caspase-3) (Fig. 5D). Collectively, the results of the in vitro cell experiments and in vivo xenograft models consistently demonstrated that overexpression of 14-3-3σ significantly promoted the growth of LUAD. At the same time, clinical data analysis also confirmed that 14-3-3σ high expression was positively correlated with poor prognosis of patients with LUAD.

Figure 5.

Overexpression of 14-3-3σ promotes LUAD tumor growth in vivo. (A-C) Overexpression of 14-3-3σ promoted tumor growth in vivo xenograft LUAD models. NCI-H1299 cells stably expressing HA-14-3-3σ or transfected with vector were subcutaneously inoculated in the right flank of nude mice. After the indicated times, the tumors were harvested, (A) images were captured and (B) their weight was determined. (C) The tumor growth was measured and plotted. (D) Immunohistochemical staining of xenograft tumor tissues. Tumor tissues from two groups of nude mice were fixed, sectioned and stained with indicated antibodies (scale bars, 100 µm). Values are expressed as the mean ± standard error of the mean (n=4). ns, no significance; *P<0.05; **P<0.01; ***P<0.001; paired or unpaired two-tailed Student's t-test. LUAD, lung adenocarcinoma.

Discussion

LUAD is one of the most common causes of global cancer-related mortalities worldwide (39). Although previous studies have indicated that numerous abnormally expressed genes in LUAD may help classify prognostic risks (40–42), there is still an urgent requirement for novel molecular markers to identify tumor progression and predict prognosis. The 14-3-3 family of proteins have received considerable attention in the past few years due to their involvement in cancers by regulating a variety of cellular processes (10,11). 14-3-3ơ was originally identified as a tumor suppressor gene (13–15), which was upregulated by p53 upon DNA damage, and reported to sequester the essential mitosis initiation complex cdc2-cyclin B1 into the nucleus, thus preventing the initiation of mitosis (42–45). As a result, 14-3-3σ induces G2 arrest, allowing DNA damage repair to take place (18–20). However, there is increasing evidence that 14-3-3σ is an oncogene in cancers (22–24). Although 14-3-3σ expression was also observed in LUAD (27), its significance in the prognosis and function of patients with LUAD has remained largely elusive.

In the present study, certain findings regarding the important role of 14-3-3ơ in LUAD were presented and supporting evidence for the following was provided: i) 14-3-3ơ is strongly expressed in both LUAD cells and tissues, Similar to the findings in previous studies (27); ii) overexpression of 14-3-3ơ significantly promotes cell growth and survival in both in vitro and in vivo LUAD cancer models, whereas 14-3-3ơ depletion produces opposite effects; iii) 14-3-3ơ depletion also induces cell apoptosis, as evidenced by the increase of PARP cleavage and Caspase-3 cleavage; iv) high expression of 14-3-3ơ positively correlates with tumor size, tumor stage and recurrence, worse OS and PFS in LUAD; v) multivariate analyses further revealed that 14-3-3ơ is an independent prognostic biomarker for patients with LUAD. Taken together, the findings of the present study provided evidence that overexpression of 14-3-3ơ may contribute to an increased degree of malignancy and unfavorable prognostic phenotype in LUAD.

Data reported by certain studies are completely contradictory regarding the prognostic impact of 14-3-3σ in different human cancers. Loss of expression of 14-3-3σ has been documented to be associated with poor prognosis in patients with breast cancer (46,47), endometrial (48) and ovarian cancers (49). However, consistent with findings in pancreatic cancer (50) and colorectal cancer (51), the results of the present study suggested that high expression of 14-3-3σ was positively associated with poor survival. The underlying mechanism(s) by which 14-3-3σ affected cancer prognosis may depend on the intrinsic properties of the tumor type. More recently, studies have indicated that overexpression of 14-3-3σ is associated with tumor progression in pancreatic cancer (26,50), which may further explain the present findings that higher 14-3-3σ expression was predominantly detected in more advanced tumor stages.

In conclusion, in the present study, 14-3-3σ was identified as an independent prognostic biomarker for OS and PFS in LUAD. The results suggested that 14-3-3σ has clinical value in predicting the prognosis of LUAD and identifying patients with LUAD at high risk of progression and recurrence. Although the present study reported the effects of 14-3-3σ in LUAD, the regulatory mechanisms remain to be elucidated. In the future, further research will be performed to investigate how 14-3-3σ regulates cellular processes in LUAD.

Acknowledgements

The authors would like to thank Professor Jie Xu (The Second Affiliated Hospital of the Third Military Medical University, Army Medical University, Chongqing, China) for providing cell lines, plasmids and research cooperation.

Funding

This work was supported by the National Natural Science Foundation of China (grant no. 81860017 to HFL) and Yunnan Provincial Department of Education Science Research Fund Project (grant no. 2019J0792 to JL).

Availability of data and materials

The datasets used and/or analyzed during the current study are available from the corresponding author upon reasonable request.

Author's contributions

HFL and YBC were involved in the conception and design of the research. HFL edited and revised the manuscript. JFF, JL and CDZ performed the experiments, interpreted the results of the experiments and prepared the figures. YBC and JG drafted the manuscript. JG was also responsible for the collation of clinical data. HFL and YBC confirm the authenticity of all the raw data. All authors read and approved the final manuscript.

Ethics approval and consent to participate

The protocol for the study involving human participants was reviewed and approved by the Ethics Committee of the People's Hospital of Beilun District of China [Ningbo, China; no. 2021-23(YS)]. The patients/participants provided their written informed consent to participate in this study. The animal experiment was approved by the Institutional Animal Care and Use Committee of the People's Hospital of Beilun District of China (Ningbo, China; no. NBU20220098).

Patient consent for publication

Not applicable.

Competing interests

The authors declare that they have no competing interests.

References

1 

Torre LA, Bray F, Siegel RL, Ferlay J, Lortet-Tieulent J and Jemal A: Global cancer statistics, 2012. CA Cancer J Clin. 65:87–108. 2015. View Article : Google Scholar : PubMed/NCBI

2 

Robinson KW and Sandler AB: The role of MET receptor tyrosine kinase in non-small cell lung cancer and clinical development of targeted anti-MET agents. Oncologist. 18:115–122. 2013. View Article : Google Scholar

3 

Kobayashi Y and Mitsudomi T: Not all epidermal growth factor receptor mutations in lung cancer are created equal: Perspectives for individualized treatment strategy. Cancer Sci. 107:1179–1186. 2016. View Article : Google Scholar

4 

Karachaliou N, Santarpia M, Cao MZ, Teixido C, Sosa AE, Berenguer J, Capote AR, Altavilla G and Rosell R: Anaplastic lymphoma kinase inhibitors in phase I and phase II clinical trials for non-small cell lung cancer. Expert Opin Investig Drugs. 26:713–722. 2017. View Article : Google Scholar : PubMed/NCBI

5 

Roviello G: The distinctive nature of adenocarcinoma of the lung. Onco Targets Ther. 8:2399–2406. 2015. View Article : Google Scholar : PubMed/NCBI

6 

Sacco JJ, Al-Akhrass H and Wilson CM: Challenges and strategies in precision medicine for non-small-cell lung cancer. Curr Pharm Des. 22:4374–4385. 2016. View Article : Google Scholar : PubMed/NCBI

7 

Gainor JF, Dardaei L, Yoda S, Friboulet L, Leshchiner I, Katayama R, Dagogo-Jack I, Gadgeel S, Schultz K, Singh M, et al: Molecular mechanisms of resistance to first- and second-generation ALK inhibitors in ALK-rearranged lung cancer. Cancer Discov. 6:1118–1133. 2016. View Article : Google Scholar : PubMed/NCBI

8 

Kobayashi S, Boggon TJ, Dayaram T, Janne PA, Kocher O, Meyerson M, Johnson BE, Eck MJ, Tenen DG and Halmos B: EGFR mutation and resistance of non-small-cell lung cancer to gefitinib. N Engl J Med. 352:786–792. 2005. View Article : Google Scholar : PubMed/NCBI

9 

Raungrut P, Wongkotsila A, Lirdprapamongkol K, Svasti J, Geater SL, Phukaoloun M, Suwiwat S and Thongsuksai P: Prognostic significance of 14-3-3gamma overexpression in advanced non-small cell lung cancer. Asian Pac J Cancer Prev. 15:3513–3518. 2014. View Article : Google Scholar : PubMed/NCBI

10 

Porter GW, Khuri FR and Fu H: Dynamic 14-3-3/client protein interactions integrate survival and apoptotic pathways. Semin Cancer Biol. 16:193–202. 2006. View Article : Google Scholar

11 

Morrison DK: The 14-3-3 proteins: Integrators of diverse signaling cues that impact cell fate and cancer development. Trends Cell Biol. 19:16–23. 2009. View Article : Google Scholar

12 

Huang Y, Yang M and Huang W: 14-3-3 σ: A potential biomolecule for cancer therapy. Clin Chim Acta. 511:50–58. 2020. View Article : Google Scholar

13 

Ling C, Zuo D, Xue B, Muthuswamy S and Muller WJ: A novel role for 14-3-3sigma in regulating epithelial cell polarity. Genes Dev. 24:947–956. 2010. View Article : Google Scholar : PubMed/NCBI

14 

Ling C, Su VM, Zuo D and Muller WJ: Loss of the 14-3-3sigma tumor suppressor is a critical event in ErbB2-mediated tumor progression. Cancer Discov. 2:68–81. 2012. View Article : Google Scholar : PubMed/NCBI

15 

Boudreau A, Tanner K, Wang D, Geyer FC, Reis-Filho JS and Bissell MJ: 14-3-3sigma stabilizes a complex of soluble actin and intermediate filament to enable breast tumor invasion. Proc Natl Acad Sci USA. 110:E3937–E3944. 2013. View Article : Google Scholar : PubMed/NCBI

16 

Lodygin D and Hermeking H: The role of epigenetic inactivation of 14-3-3sigma in human cancer. Cell Res. 15:237–246. 2005. View Article : Google Scholar : PubMed/NCBI

17 

Nacht M, Ferguson AT, Zhang W, Petroziello JM, Cook BP, Gao YH, Maguire S, Riley D, Coppola G, Landes GM, et al: Combining serial analysis of gene expression and array technologies to identify genes differentially expressed in breast cancer. Cancer Res. 59:5464–5470. 1999.PubMed/NCBI

18 

Ferguson AT, Evron E, Umbricht CB, Pandita TK, Chan TA, Hermeking H, Marks JR, Lambers AR, Futreal PA, Stampfer MR and Sukumar S: High frequency of hypermethylation at the 14-3-3 sigma locus leads to gene silencing in breast cancer. Proc Natl Acad Sci USA. 97:6049–6054. 2000. View Article : Google Scholar : PubMed/NCBI

19 

Lodygin D, Diebold J and Hermeking H: Prostate cancer is characterized by epigenetic silencing of 14-3-3sigma expression. Oncogene. 23:9034–9041. 2004. View Article : Google Scholar : PubMed/NCBI

20 

Iwata N, Yamamoto H, Sasaki S, Itoh F, Suzuki H, Kikuchi T, Kaneto H, Iku S, Ozeki I, Karino Y, et al: Frequent hypermethylation of CpG islands and loss of expression of the 14-3-3 sigma gene in human hepatocellular carcinoma. Oncogene. 19:5298–5302. 2000. View Article : Google Scholar : PubMed/NCBI

21 

Lodygin D, Epanchintsev A, Menssen A, Diebold J and Hermeking H: Functional epigenomics identifies genes frequently silenced in prostate cancer. Cancer Res. 65:4218–4227. 2005. View Article : Google Scholar : PubMed/NCBI

22 

Okada T, Masuda N, Fukai Y, Shimura T, Nishida Y, Hosouchi Y, Kashiwabara K, Nakajima T and Kuwano H: Immunohistochemical expression of 14-3-3 sigma protein in intraductal papillary-mucinous tumor and invasive ductal carcinoma of the pancreas. Anticancer Res. 26((4B)): 3105–3110. 2006.PubMed/NCBI

23 

Kuramitsu Y, Baron B, Yoshino S, Zhang X, Tanaka T, Yashiro M, Hirakawa K, Oka M and Nakamura K: Proteomic differential display analysis shows up-regulation of 14-3-3 sigma protein in human scirrhous-type gastric carcinoma cells. Anticancer Res. 30:4459–4465. 2010.PubMed/NCBI

24 

Ito Y, Miyoshi E, Uda E, Yoshida H, Uruno T, Takamura Y, Miya A, Kobayashi K, Matsuzuka F, Matsuura N, et al: 14-3-3 sigma possibly plays a constitutive role in papillary carcinoma, but not in follicular tumor of the thyroid. Cancer Lett. 200:161–166. 2003. View Article : Google Scholar

25 

Neal CL and Yu D: 14-3-3ζ as a prognostic marker and therapeutic target for cancer. Expert Opin Ther Targets. 14:1343–1354. 2010. View Article : Google Scholar : PubMed/NCBI

26 

Guweidhi A, Kleeff J, Giese N, El Fitori J, Ketterer K, Giese T, Büchler MW, Korc M and Friess H: Enhanced expression of 14-3-3sigma in pancreatic cancer and its role in cell cycle regulation and apoptosis. Carcinogenesis. 25:1575–1585. 2004. View Article : Google Scholar : PubMed/NCBI

27 

Shiba-Ishii A, Kano J, Morishita Y, Sato Y, Minami Y and Noguchi M: High expression of stratifin is a universal abnormality during the course of malignant progression of early-stage lung adenocarcinoma. Int J Cancer. 129:2445–2453. 2011. View Article : Google Scholar : PubMed/NCBI

28 

Qi W, Liu X, Qiao D and Martinez JD: Isoform-specific expression of 14-3-3 proteins in human lung cancer tissues. Int J Cancer. 113:359–363. 2005. View Article : Google Scholar : PubMed/NCBI

29 

Cetintas VB, Tetik A, Cok G, Kucukaslan AS, Kosova B, Gunduz C, Veral A and Eroglu Z: Role of 14-3-3sigma in resistance to cisplatin in non-small cell lung cancer cells. Cell Biol Int. 37:78–86. 2013. View Article : Google Scholar

30 

Radhakrishnan VM, Jensen TJ, Cui H, Futscher BW and Martinez JD: Hypomethylation of the 14-3-3sigma promoter leads to increased expression in non-small cell lung cancer. Genes Chromosomes Cancer. 50:830–836. 2011. View Article : Google Scholar : PubMed/NCBI

31 

Wang R, Yan B, Li Z, Jiang Y, Mao C, Wang X and Zhou X: Long non-coding RNA HOX transcript antisense RNA promotes expression of 14-3-3sigma in non-small cell lung cancer. Exp Ther Med. 14:4503–4508. 2017.PubMed/NCBI

32 

Carbone L: Pain management standards in the eighth edition of the guide for the care and use of laboratory animals. J Am Assoc Lab Anim Sci. 51:322–328. 2012.

33 

Xu J, Zhou W, Yang F, Chen G, Li H, Zhao Y, Liu P, Li H, Tan M, Xiong X and Sun Y: The β-TrCP-FBXW2-SKP2 axis regulates lung cancer cell growth with FBXW2 acting as a tumour suppressor. Nat Commun. 8:140022017. View Article : Google Scholar : PubMed/NCBI

34 

Gu Q, Tan M and Sun Y: SAG/ROC2/Rbx2 is a novel activator protein-1 target that promotes c-Jun degradation and inhibits 12-O-tetradecanoylphorbol-13-acetate-induced neoplastic transformation. Cancer Res. 67:3616–3625. 2007. View Article : Google Scholar : PubMed/NCBI

35 

Shang W, Liang X, Li S, Li T, Zheng L, Shao W, Wang Y, Liu F, Ma L and Jia J: Orphan nuclear receptor Nurr1 promotes Helicobacter pylori-associated gastric carcinogenesis by directly enhancing CDK4 expression. EBioMedicine. 53:1026722020. View Article : Google Scholar : PubMed/NCBI

36 

Zhou WH, Tang F, Xu J, Wu X, Yang SB, Feng ZY, Ding YG, Wan XB, Guan Z, Li HG, et al: Low expression of Beclin 1, associated with high Bcl-xL, predicts a malignant phenotype and poor prognosis of gastric cancer. Autophagy. 8:389–400. 2012. View Article : Google Scholar : PubMed/NCBI

37 

Zhou W, Xu J, Tan M, Li H, Li H, Wei W and Sun Y: UBE2M is a stress-inducible dual E2 for neddylation and ubiquitylation that promotes targeted degradation of UBE2F. Mol Cell. 70:1008–1024. 2018. View Article : Google Scholar

38 

Travis WD, Brambilla E, Burke AP, Marx A and Nicholson AG: Introduction to The 2015 world health organization classification of tumors of the lung, pleura, thymus, and heart. J Thorac Oncol. 10:1240–1242. 2015. View Article : Google Scholar

39 

Zhang Y, Yuan Y, Li Y, Zhang P, Chen P and Sun S: An inverse interaction between HOXA11 and HOXA11-AS is associated with cisplatin resistance in lung adenocarcinoma. Epigenetics. 14:949–960. 2019. View Article : Google Scholar : PubMed/NCBI

40 

Jin CY, Du L, Nuerlan AH, Wang XL, Yang YW and Guo R: High expression of RRM2 as an independent predictive factor of poor prognosis in patients with lung adenocarcinoma. Aging (Albany NY). 13:3518–3535. 2020. View Article : Google Scholar : PubMed/NCBI

41 

Yu Y and Tian X: Analysis of genes associated with prognosis of lung adenocarcinoma based on GEO and TCGA databases. Medicine (Baltimore). 99:e201832020. View Article : Google Scholar : PubMed/NCBI

42 

Zhang Y, Liu X, Liu L, Li J, Hu Q and Sun R: Expression and prognostic significance of m6A-related genes in lung adenocarcinoma. Med Sci Monit. 26:e9196442020.

43 

Dellinger RW, Karjian PL and Neuteboom ST: NB1011 induces Ser15 phosphorylation of p53 and activates the G2/M checkpoint. Anticancer Drugs. 14:449–455. 2003. View Article : Google Scholar : PubMed/NCBI

44 

Holm R, Ali T, Svendsrud DH, Nesland JM, Kristensen GB and Lyng H: Expression of 14-3-3sigma in cervical squamous cell carcinomas: Relationship with clinical outcome. Oncol Rep. 22:11–15. 2009. View Article : Google Scholar : PubMed/NCBI

45 

Horie-Inoue K and Inoue S: Epigenetic and proteolytic inactivation of 14-3-3sigma in breast and prostate cancers. Semin Cancer Biol. 16:235–239. 2006. View Article : Google Scholar

46 

Simpson PT, Gale T, Reis-Filho JS, Jones C, Parry S, Steele D, Cossu A, Budroni M, Palmieri G and Lakhani SR: Distribution and significance of 14-3-3sigma, a novel myoepithelial marker, in normal, benign, and malignant breast tissue. J Pathol. 202:274–285. 2004. View Article : Google Scholar

47 

Neal CL, Yao J, Yang W, Zhou X, Nguyen NT, Lu J, Danes CG, Guo H, Lan KH, Ensor J, et al: 14-3-3zeta overexpression defines high risk for breast cancer recurrence and promotes cancer cell survival. Cancer Res. 69:3425–3432. 2009. View Article : Google Scholar : PubMed/NCBI

48 

Nakayama H, Sano T, Motegi A, Oyama T and Nakajima T: Increasing 14-3-3 sigma expression with declining estrogen receptor alpha and estrogen-responsive finger protein expression defines malignant progression of endometrial carcinoma. Pathol Int. 55:707–715. 2005. View Article : Google Scholar

49 

Akahira J, Sugihashi Y, Suzuki T, Ito K, Niikura H, Moriya T, Nitta M, Okamura H, Inoue S, Sasano H, et al: Decreased expression of 14-3-3 sigma is associated with advanced disease in human epithelial ovarian cancer: Its correlation with aberrant DNA methylation. Clin Cancer Res. 10:2687–2693. 2004. View Article : Google Scholar : PubMed/NCBI

50 

Li Z, Dong Z, Myer D, Yip-Schneider M, Liu J, Cui P, Schmidt CM and Zhang JT: Role of 14-3-3sigma in poor prognosis and in radiation and drug resistance of human pancreatic cancers. BMC Cancer. 10:5982010. View Article : Google Scholar : PubMed/NCBI

51 

Perathoner A, Pirkebner D, Brandacher G, Spizzo G, Stadlmann S, Obrist P, Margreiter R and Amberger A: 14-3-3sigma expression is an independent prognostic parameter for poor survival in colorectal carcinoma patients. Clin Cancer Res. 11:3274–3279. 2005. View Article : Google Scholar : PubMed/NCBI

Related Articles

  • Abstract
  • View
  • Download
  • Twitter
Copy and paste a formatted citation
Spandidos Publications style
Feng J, Leng J, Zhao C, Guo J, Chen Y and Li H: High expression of 14‑3‑3ơ indicates poor prognosis and progression of lung adenocarcinoma. Oncol Lett 24: 203, 2022.
APA
Feng, J., Leng, J., Zhao, C., Guo, J., Chen, Y., & Li, H. (2022). High expression of 14‑3‑3ơ indicates poor prognosis and progression of lung adenocarcinoma. Oncology Letters, 24, 203. https://doi.org/10.3892/ol.2022.13323
MLA
Feng, J., Leng, J., Zhao, C., Guo, J., Chen, Y., Li, H."High expression of 14‑3‑3ơ indicates poor prognosis and progression of lung adenocarcinoma". Oncology Letters 24.1 (2022): 203.
Chicago
Feng, J., Leng, J., Zhao, C., Guo, J., Chen, Y., Li, H."High expression of 14‑3‑3ơ indicates poor prognosis and progression of lung adenocarcinoma". Oncology Letters 24, no. 1 (2022): 203. https://doi.org/10.3892/ol.2022.13323
Copy and paste a formatted citation
x
Spandidos Publications style
Feng J, Leng J, Zhao C, Guo J, Chen Y and Li H: High expression of 14‑3‑3ơ indicates poor prognosis and progression of lung adenocarcinoma. Oncol Lett 24: 203, 2022.
APA
Feng, J., Leng, J., Zhao, C., Guo, J., Chen, Y., & Li, H. (2022). High expression of 14‑3‑3ơ indicates poor prognosis and progression of lung adenocarcinoma. Oncology Letters, 24, 203. https://doi.org/10.3892/ol.2022.13323
MLA
Feng, J., Leng, J., Zhao, C., Guo, J., Chen, Y., Li, H."High expression of 14‑3‑3ơ indicates poor prognosis and progression of lung adenocarcinoma". Oncology Letters 24.1 (2022): 203.
Chicago
Feng, J., Leng, J., Zhao, C., Guo, J., Chen, Y., Li, H."High expression of 14‑3‑3ơ indicates poor prognosis and progression of lung adenocarcinoma". Oncology Letters 24, no. 1 (2022): 203. https://doi.org/10.3892/ol.2022.13323
Follow us
  • Twitter
  • LinkedIn
  • Facebook
About
  • Spandidos Publications
  • Careers
  • Cookie Policy
  • Privacy Policy
How can we help?
  • Help
  • Live Chat
  • Contact
  • Email to our Support Team