Spandidos Publications Logo
  • About
    • About Spandidos
    • Aims and Scopes
    • Abstracting and Indexing
    • Editorial Policies
    • Reprints and Permissions
    • Job Opportunities
    • Terms and Conditions
    • Contact
  • Journals
    • All Journals
    • Oncology Letters
      • Oncology Letters
      • Information for Authors
      • Editorial Policies
      • Editorial Board
      • Aims and Scope
      • Abstracting and Indexing
      • Bibliographic Information
      • Archive
    • International Journal of Oncology
      • International Journal of Oncology
      • Information for Authors
      • Editorial Policies
      • Editorial Board
      • Aims and Scope
      • Abstracting and Indexing
      • Bibliographic Information
      • Archive
    • Molecular and Clinical Oncology
      • Molecular and Clinical Oncology
      • Information for Authors
      • Editorial Policies
      • Editorial Board
      • Aims and Scope
      • Abstracting and Indexing
      • Bibliographic Information
      • Archive
    • Experimental and Therapeutic Medicine
      • Experimental and Therapeutic Medicine
      • Information for Authors
      • Editorial Policies
      • Editorial Board
      • Aims and Scope
      • Abstracting and Indexing
      • Bibliographic Information
      • Archive
    • International Journal of Molecular Medicine
      • International Journal of Molecular Medicine
      • Information for Authors
      • Editorial Policies
      • Editorial Board
      • Aims and Scope
      • Abstracting and Indexing
      • Bibliographic Information
      • Archive
    • Biomedical Reports
      • Biomedical Reports
      • Information for Authors
      • Editorial Policies
      • Editorial Board
      • Aims and Scope
      • Abstracting and Indexing
      • Bibliographic Information
      • Archive
    • Oncology Reports
      • Oncology Reports
      • Information for Authors
      • Editorial Policies
      • Editorial Board
      • Aims and Scope
      • Abstracting and Indexing
      • Bibliographic Information
      • Archive
    • Molecular Medicine Reports
      • Molecular Medicine Reports
      • Information for Authors
      • Editorial Policies
      • Editorial Board
      • Aims and Scope
      • Abstracting and Indexing
      • Bibliographic Information
      • Archive
    • World Academy of Sciences Journal
      • World Academy of Sciences Journal
      • Information for Authors
      • Editorial Policies
      • Editorial Board
      • Aims and Scope
      • Abstracting and Indexing
      • Bibliographic Information
      • Archive
    • International Journal of Functional Nutrition
      • International Journal of Functional Nutrition
      • Information for Authors
      • Editorial Policies
      • Editorial Board
      • Aims and Scope
      • Abstracting and Indexing
      • Bibliographic Information
      • Archive
    • International Journal of Epigenetics
      • International Journal of Epigenetics
      • Information for Authors
      • Editorial Policies
      • Editorial Board
      • Aims and Scope
      • Abstracting and Indexing
      • Bibliographic Information
      • Archive
    • Medicine International
      • Medicine International
      • Information for Authors
      • Editorial Policies
      • Editorial Board
      • Aims and Scope
      • Abstracting and Indexing
      • Bibliographic Information
      • Archive
  • Articles
  • Information
    • Information for Authors
    • Information for Reviewers
    • Information for Librarians
    • Information for Advertisers
    • Conferences
  • Language Editing
Spandidos Publications Logo
  • About
    • About Spandidos
    • Aims and Scopes
    • Abstracting and Indexing
    • Editorial Policies
    • Reprints and Permissions
    • Job Opportunities
    • Terms and Conditions
    • Contact
  • Journals
    • All Journals
    • Biomedical Reports
      • Information for Authors
      • Editorial Policies
      • Editorial Board
      • Aims and Scope
      • Abstracting and Indexing
      • Bibliographic Information
      • Archive
    • Experimental and Therapeutic Medicine
      • Information for Authors
      • Editorial Policies
      • Editorial Board
      • Aims and Scope
      • Abstracting and Indexing
      • Bibliographic Information
      • Archive
    • International Journal of Epigenetics
      • Information for Authors
      • Editorial Policies
      • Editorial Board
      • Aims and Scope
      • Abstracting and Indexing
      • Bibliographic Information
      • Archive
    • International Journal of Functional Nutrition
      • Information for Authors
      • Editorial Policies
      • Editorial Board
      • Aims and Scope
      • Abstracting and Indexing
      • Bibliographic Information
      • Archive
    • International Journal of Molecular Medicine
      • Information for Authors
      • Editorial Policies
      • Editorial Board
      • Aims and Scope
      • Abstracting and Indexing
      • Bibliographic Information
      • Archive
    • International Journal of Oncology
      • Information for Authors
      • Editorial Policies
      • Editorial Board
      • Aims and Scope
      • Abstracting and Indexing
      • Bibliographic Information
      • Archive
    • Medicine International
      • Information for Authors
      • Editorial Policies
      • Editorial Board
      • Aims and Scope
      • Abstracting and Indexing
      • Bibliographic Information
      • Archive
    • Molecular and Clinical Oncology
      • Information for Authors
      • Editorial Policies
      • Editorial Board
      • Aims and Scope
      • Abstracting and Indexing
      • Bibliographic Information
      • Archive
    • Molecular Medicine Reports
      • Information for Authors
      • Editorial Policies
      • Editorial Board
      • Aims and Scope
      • Abstracting and Indexing
      • Bibliographic Information
      • Archive
    • Oncology Letters
      • Information for Authors
      • Editorial Policies
      • Editorial Board
      • Aims and Scope
      • Abstracting and Indexing
      • Bibliographic Information
      • Archive
    • Oncology Reports
      • Information for Authors
      • Editorial Policies
      • Editorial Board
      • Aims and Scope
      • Abstracting and Indexing
      • Bibliographic Information
      • Archive
    • World Academy of Sciences Journal
      • Information for Authors
      • Editorial Policies
      • Editorial Board
      • Aims and Scope
      • Abstracting and Indexing
      • Bibliographic Information
      • Archive
  • Articles
  • Information
    • For Authors
    • For Reviewers
    • For Librarians
    • For Advertisers
    • Conferences
  • Language Editing
Login Register Submit
  • This site uses cookies
  • You can change your cookie settings at any time by following the instructions in our Cookie Policy. To find out more, you may read our Privacy Policy.

    I agree
Search articles by DOI, keyword, author or affiliation
Search
Advanced Search
presentation
Oncology Letters
Join Editorial Board Propose a Special Issue
Print ISSN: 1792-1074 Online ISSN: 1792-1082
Journal Cover
September-2022 Volume 24 Issue 3

Full Size Image

Sign up for eToc alerts
Recommend to Library

Journals

International Journal of Molecular Medicine

International Journal of Molecular Medicine

International Journal of Molecular Medicine is an international journal devoted to molecular mechanisms of human disease.

International Journal of Oncology

International Journal of Oncology

International Journal of Oncology is an international journal devoted to oncology research and cancer treatment.

Molecular Medicine Reports

Molecular Medicine Reports

Covers molecular medicine topics such as pharmacology, pathology, genetics, neuroscience, infectious diseases, molecular cardiology, and molecular surgery.

Oncology Reports

Oncology Reports

Oncology Reports is an international journal devoted to fundamental and applied research in Oncology.

Experimental and Therapeutic Medicine

Experimental and Therapeutic Medicine

Experimental and Therapeutic Medicine is an international journal devoted to laboratory and clinical medicine.

Oncology Letters

Oncology Letters

Oncology Letters is an international journal devoted to Experimental and Clinical Oncology.

Biomedical Reports

Biomedical Reports

Explores a wide range of biological and medical fields, including pharmacology, genetics, microbiology, neuroscience, and molecular cardiology.

Molecular and Clinical Oncology

Molecular and Clinical Oncology

International journal addressing all aspects of oncology research, from tumorigenesis and oncogenes to chemotherapy and metastasis.

World Academy of Sciences Journal

World Academy of Sciences Journal

Multidisciplinary open-access journal spanning biochemistry, genetics, neuroscience, environmental health, and synthetic biology.

International Journal of Functional Nutrition

International Journal of Functional Nutrition

Open-access journal combining biochemistry, pharmacology, immunology, and genetics to advance health through functional nutrition.

International Journal of Epigenetics

International Journal of Epigenetics

Publishes open-access research on using epigenetics to advance understanding and treatment of human disease.

Medicine International

Medicine International

An International Open Access Journal Devoted to General Medicine.

Journal Cover
September-2022 Volume 24 Issue 3

Full Size Image

Sign up for eToc alerts
Recommend to Library

  • Article
  • Citations
    • Cite This Article
    • Download Citation
    • Create Citation Alert
    • Remove Citation Alert
    • Cited By
  • Similar Articles
    • Related Articles (in Spandidos Publications)
    • Similar Articles (Google Scholar)
    • Similar Articles (PubMed)
  • Download PDF
  • Download XML
  • View XML
Article

Identifying pancreatic cancer‑associated miRNAs using weighted gene co‑expression network analysis

  • Authors:
    • Pengfei Lyu
    • Zhengwen Hao
    • Haoruo Zhang
    • Jun Li
  • View Affiliations / Copyright

    Affiliations: Department of General Surgery, Shanxi Tumor Hospital, Taiyuan, Shanxi 030000, P.R. China
  • Article Number: 297
    |
    Published online on: July 5, 2022
       https://doi.org/10.3892/ol.2022.13417
  • Expand metrics +
Metrics: Total Views: 0 (Spandidos Publications: | PMC Statistics: )
Metrics: Total PDF Downloads: 0 (Spandidos Publications: | PMC Statistics: )
Cited By (CrossRef): 0 citations Loading Articles...

This article is mentioned in:



Abstract

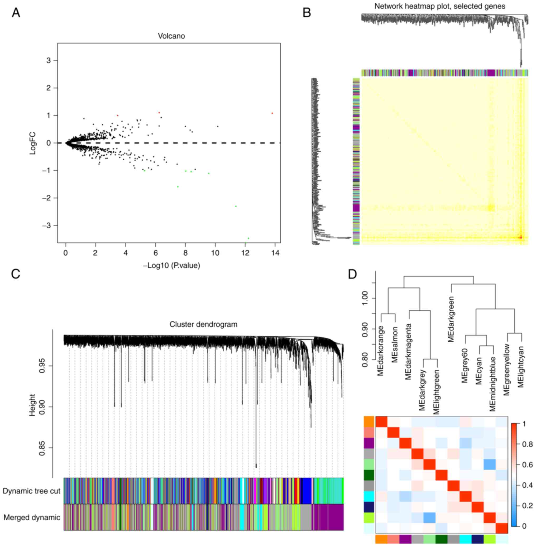
Pancreatic cancer is a common type of gastrointestinal tumour throughout the world and is characterised by high malignancy rates and poor prognosis. Studies indicated that early and effective diagnosis is key to prolonging patients' overall survival, particularly in the case of fluid biopsy. Given this, the present study was designed to evaluate the expression profile arrays of patients with pancreatic cancer from the Gene Expression Omnibus database in an effort to identify differentially expressed microRNAs (miRNAs/miRs) that may be suitable for application in liquid biopsy‑based diagnostics. Suitable miRNA candidates were identified using a weighted correlation network analysis (WGCNA) and key differentially expressed miRNAs were verified using reverse transcription‑quantitative PCR. WGCNA identified 11 differentially expressed miRNAs (miR‑155‑5p, miR‑4668‑5p, miR‑3613‑3p, miR‑3201, miR‑548ac, miR‑486‑5p, miR‑548a‑3p, miR‑8084, miR‑455‑3p, miR‑6068 and miR‑1246). Of these, miR‑4668‑5p was indicated to have the highest number of associated modules, making it most likely to be of diagnostic value. Thus, the present analysis identified 11 miRNAs associated with pancreatic cancer and further identified miR‑4668‑5p as a potential biomarker for pancreatic cancer diagnosis.
View Figures

Figure 1

Figure 2

View References

1 

Jia X, Du P, Wu K, Xu Z, Fang J, Xu X and Lin K: Pancreatic cancer mortality in China: Characteristics and prediction. Pancreas. 47:233–237. 2018. View Article : Google Scholar : PubMed/NCBI

2 

McGuigan A, Kelly P, Turkington RC, Jones C, Coleman HG and McCain RS: Pancreatic cancer: A review of clinical diagnosis, epidemiology, treatment and outcomes. World J Gastroenterol. 24:4846–4861. 2018. View Article : Google Scholar : PubMed/NCBI

3 

Previdi MC, Carotenuto P, Zito D, Pandolfo R and Braconi C: Noncoding RNAs as novel biomarkers in pancreatic cancer: What do we know? Future Oncol. 13:443–453. 2017. View Article : Google Scholar : PubMed/NCBI

4 

Mishra NK and Guda C: Genome-wide DNA methylation analysis reveals molecular subtypes of pancreatic cancer. Oncotarget. 8:28990–29012. 2017. View Article : Google Scholar : PubMed/NCBI

5 

Vietsch EE, Graham GT, McCutcheon JN, Javaid A, Giaccone G, Marshall JL and Wellstein A: Circulating cell-free DNA mutation patterns in early and late stage colon and pancreatic cancer. Cancer Genet. 218–219. 39–50. 2017.PubMed/NCBI

6 

Zhao C, Gao F, Weng S and Liu Q: Pancreatic cancer and associated exosomes. Cancer Biomark. 20:357–367. 2017. View Article : Google Scholar : PubMed/NCBI

7 

Chu LC, Goggins MG and Fishman EK: Diagnosis and detection of pancreatic cancer. Cancer J. 23:333–342. 2017. View Article : Google Scholar : PubMed/NCBI

8 

Langfelder P and Horvath S: WGCNA: An R package for weighted correlation network analysis. BMC Bioinformatics. 9:5592008. View Article : Google Scholar : PubMed/NCBI

9 

Ruan QF, Jiang MJ, Ye ZQ, Zhao CL and Xie WG: Analysis of microRNA expression profile in serum of patients with electrical burn or thermal burn. Zhonghua Shao Shang Za Zhi. 33:37–42. 2017.(In Chinese). PubMed/NCBI

10 

Schmittgen TD and Livak KJ: Analyzing real-time PCR data by the comparative C(T) method. Nat Protoc. 3:1101–1108. 2008. View Article : Google Scholar : PubMed/NCBI

11 

Zhou B, Xu JW, Cheng YG, Gao JY, Hu SY, Wang L and Zhan HX: Early detection of pancreatic cancer: Where are we now and where are we going? Int J Cancer. 141:231–241. 2017. View Article : Google Scholar : PubMed/NCBI

12 

Chu D and Park BH: Liquid biopsy: Unlocking the potentials of cell-free DNA. Virchows Arch. 471:147–154. 2017. View Article : Google Scholar : PubMed/NCBI

13 

Zhai X, Xue Q, Liu Q, Guo Y and Chen Z: Colon cancer recurrence-associated genes revealed by WGCNA co-expression network analysis. Mol Med Rep. 16:6499–6505. 2017. View Article : Google Scholar : PubMed/NCBI

14 

Yepes S, López R, Andrade RE, Rodriguez-Urrego PA, Lopez-Kleine L and Torres MM: Co-expressed miRNAs in gastric adenocarcinoma. Genomics. 108:93–101. 2016. View Article : Google Scholar : PubMed/NCBI

15 

Zhou XG, Huang XL, Liang SY, Tang SM, Wu SK, Huang TT, Mo ZN and Wang QY: Identifying miRNA and gene modules of colon cancer associated with pathological stage by weighted gene co-expression network analysis. Onco Targets Ther. 11:2815–2830. 2018. View Article : Google Scholar : PubMed/NCBI

16 

Pascut D, Krmac H, Gilardi F, Patti R, Calligaris R, Croce LS and Tiribelli C: A comparative characterization of the circulating miRNome in whole blood and serum of HCC patients. Sci Rep. 9:82652019. View Article : Google Scholar : PubMed/NCBI

17 

Bibi F, Naseer MI, Alvi SA, Yasir M, Jiman-Fatani AA, Sawan A, Abuzenadah AM, Al-Qahtani MH and Azhar EI: microRNA analysis of gastric cancer patients from Saudi Arabian population. BMC Genomics. 17 (Suppl 9):S7512016. View Article : Google Scholar : PubMed/NCBI

18 

Fricke A, Cimniak AFV, Ullrich PV, Becherer C, Bickert C, Pfeifer D, Heinz J, Stark GB, Bannasch H, Braig D and Eisenhardt SU: Whole blood miRNA expression analysis reveals miR-3613-3p as a potential biomarker for dedifferentiated liposarcoma. Cancer Biomark. 22:199–207. 2018. View Article : Google Scholar : PubMed/NCBI

19 

Yan S, Zhang H, Xie W, Meng F, Zhang K, Jiang Y, Zhang X and Zhang J: Altered microRNA profiles in plasma exosomes from mesial temporal lobe epilepsy with hippocampal sclerosis. Oncotarget. 8:4136–4146. 2017. View Article : Google Scholar : PubMed/NCBI

Related Articles

  • Abstract
  • View
  • Download
  • Twitter
Copy and paste a formatted citation
Spandidos Publications style
Lyu P, Hao Z, Zhang H and Li J: Identifying pancreatic cancer‑associated miRNAs using weighted gene co‑expression network analysis. Oncol Lett 24: 297, 2022.
APA
Lyu, P., Hao, Z., Zhang, H., & Li, J. (2022). Identifying pancreatic cancer‑associated miRNAs using weighted gene co‑expression network analysis. Oncology Letters, 24, 297. https://doi.org/10.3892/ol.2022.13417
MLA
Lyu, P., Hao, Z., Zhang, H., Li, J."Identifying pancreatic cancer‑associated miRNAs using weighted gene co‑expression network analysis". Oncology Letters 24.3 (2022): 297.
Chicago
Lyu, P., Hao, Z., Zhang, H., Li, J."Identifying pancreatic cancer‑associated miRNAs using weighted gene co‑expression network analysis". Oncology Letters 24, no. 3 (2022): 297. https://doi.org/10.3892/ol.2022.13417
Copy and paste a formatted citation
x
Spandidos Publications style
Lyu P, Hao Z, Zhang H and Li J: Identifying pancreatic cancer‑associated miRNAs using weighted gene co‑expression network analysis. Oncol Lett 24: 297, 2022.
APA
Lyu, P., Hao, Z., Zhang, H., & Li, J. (2022). Identifying pancreatic cancer‑associated miRNAs using weighted gene co‑expression network analysis. Oncology Letters, 24, 297. https://doi.org/10.3892/ol.2022.13417
MLA
Lyu, P., Hao, Z., Zhang, H., Li, J."Identifying pancreatic cancer‑associated miRNAs using weighted gene co‑expression network analysis". Oncology Letters 24.3 (2022): 297.
Chicago
Lyu, P., Hao, Z., Zhang, H., Li, J."Identifying pancreatic cancer‑associated miRNAs using weighted gene co‑expression network analysis". Oncology Letters 24, no. 3 (2022): 297. https://doi.org/10.3892/ol.2022.13417
Follow us
  • Twitter
  • LinkedIn
  • Facebook
About
  • Spandidos Publications
  • Careers
  • Cookie Policy
  • Privacy Policy
How can we help?
  • Help
  • Live Chat
  • Contact
  • Email to our Support Team