Spandidos Publications Logo
  • About
    • About Spandidos
    • Aims and Scopes
    • Abstracting and Indexing
    • Editorial Policies
    • Reprints and Permissions
    • Job Opportunities
    • Terms and Conditions
    • Contact
  • Journals
    • All Journals
    • Oncology Letters
      • Oncology Letters
      • Information for Authors
      • Editorial Policies
      • Editorial Board
      • Aims and Scope
      • Abstracting and Indexing
      • Bibliographic Information
      • Archive
    • International Journal of Oncology
      • International Journal of Oncology
      • Information for Authors
      • Editorial Policies
      • Editorial Board
      • Aims and Scope
      • Abstracting and Indexing
      • Bibliographic Information
      • Archive
    • Molecular and Clinical Oncology
      • Molecular and Clinical Oncology
      • Information for Authors
      • Editorial Policies
      • Editorial Board
      • Aims and Scope
      • Abstracting and Indexing
      • Bibliographic Information
      • Archive
    • Experimental and Therapeutic Medicine
      • Experimental and Therapeutic Medicine
      • Information for Authors
      • Editorial Policies
      • Editorial Board
      • Aims and Scope
      • Abstracting and Indexing
      • Bibliographic Information
      • Archive
    • International Journal of Molecular Medicine
      • International Journal of Molecular Medicine
      • Information for Authors
      • Editorial Policies
      • Editorial Board
      • Aims and Scope
      • Abstracting and Indexing
      • Bibliographic Information
      • Archive
    • Biomedical Reports
      • Biomedical Reports
      • Information for Authors
      • Editorial Policies
      • Editorial Board
      • Aims and Scope
      • Abstracting and Indexing
      • Bibliographic Information
      • Archive
    • Oncology Reports
      • Oncology Reports
      • Information for Authors
      • Editorial Policies
      • Editorial Board
      • Aims and Scope
      • Abstracting and Indexing
      • Bibliographic Information
      • Archive
    • Molecular Medicine Reports
      • Molecular Medicine Reports
      • Information for Authors
      • Editorial Policies
      • Editorial Board
      • Aims and Scope
      • Abstracting and Indexing
      • Bibliographic Information
      • Archive
    • World Academy of Sciences Journal
      • World Academy of Sciences Journal
      • Information for Authors
      • Editorial Policies
      • Editorial Board
      • Aims and Scope
      • Abstracting and Indexing
      • Bibliographic Information
      • Archive
    • International Journal of Functional Nutrition
      • International Journal of Functional Nutrition
      • Information for Authors
      • Editorial Policies
      • Editorial Board
      • Aims and Scope
      • Abstracting and Indexing
      • Bibliographic Information
      • Archive
    • International Journal of Epigenetics
      • International Journal of Epigenetics
      • Information for Authors
      • Editorial Policies
      • Editorial Board
      • Aims and Scope
      • Abstracting and Indexing
      • Bibliographic Information
      • Archive
    • Medicine International
      • Medicine International
      • Information for Authors
      • Editorial Policies
      • Editorial Board
      • Aims and Scope
      • Abstracting and Indexing
      • Bibliographic Information
      • Archive
  • Articles
  • Information
    • Information for Authors
    • Information for Reviewers
    • Information for Librarians
    • Information for Advertisers
    • Conferences
  • Language Editing
Spandidos Publications Logo
  • About
    • About Spandidos
    • Aims and Scopes
    • Abstracting and Indexing
    • Editorial Policies
    • Reprints and Permissions
    • Job Opportunities
    • Terms and Conditions
    • Contact
  • Journals
    • All Journals
    • Biomedical Reports
      • Information for Authors
      • Editorial Policies
      • Editorial Board
      • Aims and Scope
      • Abstracting and Indexing
      • Bibliographic Information
      • Archive
    • Experimental and Therapeutic Medicine
      • Information for Authors
      • Editorial Policies
      • Editorial Board
      • Aims and Scope
      • Abstracting and Indexing
      • Bibliographic Information
      • Archive
    • International Journal of Epigenetics
      • Information for Authors
      • Editorial Policies
      • Editorial Board
      • Aims and Scope
      • Abstracting and Indexing
      • Bibliographic Information
      • Archive
    • International Journal of Functional Nutrition
      • Information for Authors
      • Editorial Policies
      • Editorial Board
      • Aims and Scope
      • Abstracting and Indexing
      • Bibliographic Information
      • Archive
    • International Journal of Molecular Medicine
      • Information for Authors
      • Editorial Policies
      • Editorial Board
      • Aims and Scope
      • Abstracting and Indexing
      • Bibliographic Information
      • Archive
    • International Journal of Oncology
      • Information for Authors
      • Editorial Policies
      • Editorial Board
      • Aims and Scope
      • Abstracting and Indexing
      • Bibliographic Information
      • Archive
    • Medicine International
      • Information for Authors
      • Editorial Policies
      • Editorial Board
      • Aims and Scope
      • Abstracting and Indexing
      • Bibliographic Information
      • Archive
    • Molecular and Clinical Oncology
      • Information for Authors
      • Editorial Policies
      • Editorial Board
      • Aims and Scope
      • Abstracting and Indexing
      • Bibliographic Information
      • Archive
    • Molecular Medicine Reports
      • Information for Authors
      • Editorial Policies
      • Editorial Board
      • Aims and Scope
      • Abstracting and Indexing
      • Bibliographic Information
      • Archive
    • Oncology Letters
      • Information for Authors
      • Editorial Policies
      • Editorial Board
      • Aims and Scope
      • Abstracting and Indexing
      • Bibliographic Information
      • Archive
    • Oncology Reports
      • Information for Authors
      • Editorial Policies
      • Editorial Board
      • Aims and Scope
      • Abstracting and Indexing
      • Bibliographic Information
      • Archive
    • World Academy of Sciences Journal
      • Information for Authors
      • Editorial Policies
      • Editorial Board
      • Aims and Scope
      • Abstracting and Indexing
      • Bibliographic Information
      • Archive
  • Articles
  • Information
    • For Authors
    • For Reviewers
    • For Librarians
    • For Advertisers
    • Conferences
  • Language Editing
Login Register Submit
  • This site uses cookies
  • You can change your cookie settings at any time by following the instructions in our Cookie Policy. To find out more, you may read our Privacy Policy.

    I agree
Search articles by DOI, keyword, author or affiliation
Search
Advanced Search
presentation
Oncology Letters
Join Editorial Board Propose a Special Issue
Print ISSN: 1792-1074 Online ISSN: 1792-1082
Journal Cover
September-2022 Volume 24 Issue 3

Full Size Image

Sign up for eToc alerts
Recommend to Library

Journals

International Journal of Molecular Medicine

International Journal of Molecular Medicine

International Journal of Molecular Medicine is an international journal devoted to molecular mechanisms of human disease.

International Journal of Oncology

International Journal of Oncology

International Journal of Oncology is an international journal devoted to oncology research and cancer treatment.

Molecular Medicine Reports

Molecular Medicine Reports

Covers molecular medicine topics such as pharmacology, pathology, genetics, neuroscience, infectious diseases, molecular cardiology, and molecular surgery.

Oncology Reports

Oncology Reports

Oncology Reports is an international journal devoted to fundamental and applied research in Oncology.

Experimental and Therapeutic Medicine

Experimental and Therapeutic Medicine

Experimental and Therapeutic Medicine is an international journal devoted to laboratory and clinical medicine.

Oncology Letters

Oncology Letters

Oncology Letters is an international journal devoted to Experimental and Clinical Oncology.

Biomedical Reports

Biomedical Reports

Explores a wide range of biological and medical fields, including pharmacology, genetics, microbiology, neuroscience, and molecular cardiology.

Molecular and Clinical Oncology

Molecular and Clinical Oncology

International journal addressing all aspects of oncology research, from tumorigenesis and oncogenes to chemotherapy and metastasis.

World Academy of Sciences Journal

World Academy of Sciences Journal

Multidisciplinary open-access journal spanning biochemistry, genetics, neuroscience, environmental health, and synthetic biology.

International Journal of Functional Nutrition

International Journal of Functional Nutrition

Open-access journal combining biochemistry, pharmacology, immunology, and genetics to advance health through functional nutrition.

International Journal of Epigenetics

International Journal of Epigenetics

Publishes open-access research on using epigenetics to advance understanding and treatment of human disease.

Medicine International

Medicine International

An International Open Access Journal Devoted to General Medicine.

Journal Cover
September-2022 Volume 24 Issue 3

Full Size Image

Sign up for eToc alerts
Recommend to Library

  • Article
  • Citations
    • Cite This Article
    • Download Citation
    • Create Citation Alert
    • Remove Citation Alert
    • Cited By
  • Similar Articles
    • Related Articles (in Spandidos Publications)
    • Similar Articles (Google Scholar)
    • Similar Articles (PubMed)
  • Download PDF
  • Download XML
  • View XML

  • Supplementary Files
    • Supplementary_Data1.pdf
    • Supplementary_Data2.pdf
Article Open Access

Prognostic value and potential biological functions of ferroptosis‑related gene signature in bladder cancer

  • Authors:
    • Yutong Wang
    • Wenchuan Shao
    • Yeqi Feng
    • Junzhe Tang
    • Qinchun Wang
    • Dong Zhang
    • Huaxing Huang
    • Minjun Jiang
  • View Affiliations / Copyright

    Affiliations: The First School of Clinical Medicine, Nanjing Medical University, Nanjing, Jiangsu 210029, P.R. China, State Key Lab of Reproductive Medicine, Department of Urology, The First Affiliated Hospital of Nanjing Medical University, Nanjing, Jiangsu 210029, P.R. China, Department of Urology, Suzhou Ninth People's Hospital, Soochow University, Suzhou, Jiangsu 215299, P.R. China
    Copyright: © Wang et al. This is an open access article distributed under the terms of Creative Commons Attribution License.
  • Article Number: 301
    |
    Published online on: July 5, 2022
       https://doi.org/10.3892/ol.2022.13421
  • Expand metrics +
Metrics: Total Views: 0 (Spandidos Publications: | PMC Statistics: )
Metrics: Total PDF Downloads: 0 (Spandidos Publications: | PMC Statistics: )
Cited By (CrossRef): 0 citations Loading Articles...

This article is mentioned in:



Abstract

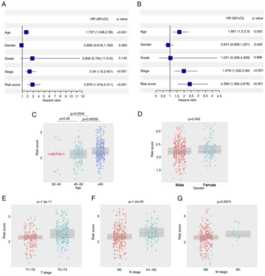
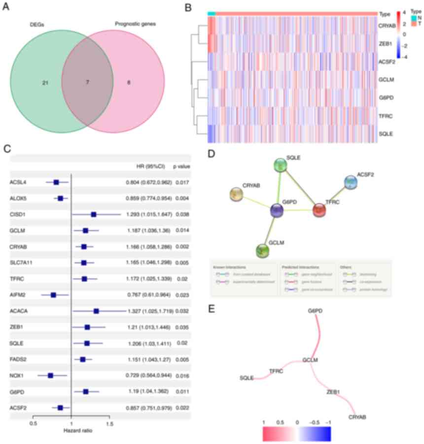
Bladder cancer (BC), as a genitourinary system tumor, is a highly prevalent tumor type. Ferroptosis is an iron‑dependent oxidative cell death mechanism that is becoming increasingly recognized as a promising avenue for cancer therapy. However, further determination of the prospective prognostic value of ferroptosis for BC and investigation of the underlying mechanisms is required. The mRNA expression profiles and associated clinical data were downloaded from public databases such as The Cancer Genome Atlas, Gene Expression Omnibus and the IMvigor210 database. To construct a predictive formula, the least absolute shrinkage and selection operator Cox regression algorithm was used. In addition, a prognostic multigene signature was constructed using previously selected ferroptosis‑related genes (FRGs). A total of 28 FRGs were differentially expressed between tumor and normal samples with |log2 fold change| >1 and adjusted P<0.05. A prognostic model was then established and it was validated in the GEO cohort using six genes: Glutamate‑cysteine ligase modifier subunit, crystallin α‑B, transferrin receptor, zinc finger E‑box binding homeobox 1, squalene epoxidase and glucose‑6‑phosphate dehydrogenase (G6PD). Numerous important pathways involved in the development of the immune system and cancer were indicated to be significantly different between the two risk groups. In addition, it was discovered that G6PD expression subgroups that were associated with immunotherapy response in patients with BC had similar prognostic features to risk score subgroups. In the present study, a gene signature with a prognostic value for ferroptosis in BC was successfully developed and the potential value of G6PD was identified for future research.
View Figures

Figure 1

Figure 2

Figure 3

Figure 4

Figure 5

Figure 6

Figure 7

Figure 8

Figure 9

View References

1 

Lenis AT, Lec PM, Chamie K and Mshs MD: Bladder cancer: A review. JAMA. 324:1980–1991. 2020. View Article : Google Scholar : PubMed/NCBI

2 

Richters A, Aben KKH and Kiemeney L: The global burden of urinary bladder cancer: An update. World J Urol. 38:1895–1904. 2020. View Article : Google Scholar : PubMed/NCBI

3 

DeGeorge KC, Holt HR and Hodges SC: Bladder cancer: Diagnosis and Treatment. Am Fam Physician. 96:507–514. 2017.PubMed/NCBI

4 

Antoni S, Ferlay J, Soerjomataram I, Znaor A, Jemal A and Bray F: Bladder cancer incidence and mortality: A global overview and recent trends. Eur Urol. 71:96–108. 2017. View Article : Google Scholar : PubMed/NCBI

5 

Babjuk M, Burger M, Compérat EM, Gontero P, Mostafid AH, Palou J, van Rhijn BWG, Rouprêt M, Shariat SF, Sylvester R, et al: European association of urology guidelines on non-muscle-invasive bladder cancer (TaT1 and carcinoma in situ)-2019 update. Eur Urol. 76:639–657. 2019. View Article : Google Scholar : PubMed/NCBI

6 

Chang SS, Bochner BH, Chou R, Dreicer R, Kamat AM, Lerner SP, Lotan Y, Meeks JJ, Michalski JM, Morgan TM, et al: Treatment of non-metastatic muscle-invasive bladder cancer: AUA/ASCO/ASTRO/SUO guideline. J Urol. 198:552–559. 2017. View Article : Google Scholar : PubMed/NCBI

7 

Kamat AM, Hahn NM, Efstathiou JA, Lerner SP, Malmström PU, Choi W, Guo CC, Lotan Y and Kassouf W: Bladder cancer. Lancet. 388:2796–2810. 2016. View Article : Google Scholar : PubMed/NCBI

8 

Amiri M, Heshmatollah S, Esmaeilnasab N, Khoubi J, Ghaderi E and Roshani D: Survival rate of patients with bladder cancer and its related factors in Kurdistan province (2013–2018): A population-based study. BMC Urol. 20:1952020. View Article : Google Scholar : PubMed/NCBI

9 

Mou Y, Wang J, Wu J, He D, Zhang C, Duan C and Li B: Ferroptosis, a new form of cell death: Opportunities and challenges in cancer. J Hematol Oncol. 12:342019. View Article : Google Scholar : PubMed/NCBI

10 

Hassannia B, Vandenabeele P and Vanden Berghe T: Targeting ferroptosis to iron out cancer. Cancer Cell. 35:830–849. 2019. View Article : Google Scholar : PubMed/NCBI

11 

Du Y, Miao W, Jiang X, Cao J, Wang B, Wang Y, Yu J, Wang X and Liu H: The epithelial to mesenchymal transition related gene calumenin is an adverse prognostic factor of bladder cancer correlated with tumor microenvironment remodeling, gene mutation, and ferroptosis. Front Oncol. 11:6839512021. View Article : Google Scholar : PubMed/NCBI

12 

Chen JN, Li T, Cheng L, Qin TS, Sun YX, Chen CT, He YZ, Liu G, Yao D, Wei Y, et al: Synthesis and in vitro anti-bladder cancer activity evaluation of quinazolinyl-arylurea derivatives. Eur J Med Chem. 205:1126612020. View Article : Google Scholar : PubMed/NCBI

13 

Guo P, Wang L, Shang W, Chen J, Chen Z, Xiong F, Wang Z, Tong Z, Wang K, Yang L, et al: Intravesical in situ immunostimulatory gel for triple therapy of bladder cancer. ACS Appl Mater Interfaces. 12:54367–54377. 2020. View Article : Google Scholar : PubMed/NCBI

14 

Liang C, Zhang X, Yang M and Dong X: Recent progress in ferroptosis inducers for cancer therapy. Adv Mater. 31:e19041972019. View Article : Google Scholar : PubMed/NCBI

15 

Liu J, Ma H, Meng L, Liu X, Lv Z, Zhang Y and Wang J: Construction and external validation of a ferroptosis-related gene signature of predictive value for the overall survival in bladder cancer. Front Mol Biosci. 8:6756512021. View Article : Google Scholar : PubMed/NCBI

16 

Wang Z, Jensen MA and Zenklusen JC: A practical guide to the cancer genome atlas (TCGA). Methods Mol Biol. 1418:111–141. 2016. View Article : Google Scholar : PubMed/NCBI

17 

Kim WJ, Kim EJ, Kim SK, Kim YJ, Ha YS, Jeong P, Kim MJ, Yun SJ, Lee KM, Moon SK, et al: Predictive value of progression-related gene classifier in primary non-muscle invasive bladder cancer. Mol Cancer. 9:32010. View Article : Google Scholar : PubMed/NCBI

18 

Chandrashekar DS, Chakravarthi B, Robinson AD, Anderson JC, Agarwal S, Balasubramanya SAH, Eich ML, Bajpai AK, Davuluri S, Guru MS, et al: Therapeutically actionable PAK4 is amplified, overexpressed, and involved in bladder cancer progression. Oncogene. 39:4077–4091. 2020. View Article : Google Scholar : PubMed/NCBI

19 

Lu M, Ge Q, Wang G, Luo Y and Wang X, Jiang W, Liu X, Wu CL, Xiao Y and Wang X: CIRBP is a novel oncogene in human bladder cancer inducing expression of HIF-1α. Cell Death Dis. 9:10462018. View Article : Google Scholar : PubMed/NCBI

20 

Stockwell BR, Friedmann Angeli JP, Bayir H, Bush AI, Conrad M, Dixon SJ, Fulda S, Gascón S, Hatzios SK, Kagan VE, et al: Ferroptosis: A regulated cell death nexus linking metabolism, redox biology, and disease. Cell. 171:273–285. 2017. View Article : Google Scholar : PubMed/NCBI

21 

Bersuker K, Hendricks JM, Li Z, Magtanong L, Ford B, Tang PH, Roberts MA, Tong B, Maimone TJ, Zoncu R, et al: The CoQ oxidoreductase FSP1 acts parallel to GPX4 to inhibit ferroptosis. Nature. 575:688–692. 2019. View Article : Google Scholar : PubMed/NCBI

22 

Doll S, Freitas FP, Shah R, Aldrovandi M, da Silva MC, Ingold I, Goya Grocin A, Xavier da Silva TN, Panzilius E, Scheel CH, et al: FSP1 is a glutathione-independent ferroptosis suppressor. Nature. 575:693–698. 2019. View Article : Google Scholar : PubMed/NCBI

23 

Szklarczyk D, Franceschini A, Kuhn M, Simonovic M, Roth A, Minguez P, Doerks T, Stark M, Muller J, Bork P, et al: The STRING database in 2011: Functional interaction networks of proteins, globally integrated and scored. Nucleic Acids Res. 39:D561–D568. 2011. View Article : Google Scholar : PubMed/NCBI

24 

Simon N, Friedman J, Hastie T and Tibshirani R: Regularization paths for Cox's proportional hazards model via coordinate descent. J Stat Softw. 39:1–13. 2011. View Article : Google Scholar : PubMed/NCBI

25 

Tibshirani R: The lasso method for variable selection in the Cox model. Stat Med. 16:385–395. 1997. View Article : Google Scholar : PubMed/NCBI

26 

Subramanian A, Tamayo P, Mootha VK, Mukherjee S, Ebert BL, Gillette MA, Paulovich A, Pomeroy SL, Golub TR, Lander ES and Mesirov JP: Gene set enrichment analysis: A knowledge-based approach for interpreting genome-wide expression profiles. Proc Natl Acad Sci USA. 102:15545–15550. 2005. View Article : Google Scholar : PubMed/NCBI

27 

Rooney MS, Shukla SA, Wu CJ, Getz G and Hacohen N: Molecular and genetic properties of tumors associated with local immune cytolytic activity. Cell. 160:48–61. 2015. View Article : Google Scholar : PubMed/NCBI

28 

Schmittgen TD and Livak KJ: Analyzing real-time PCR data by the comparative C(T) method. Nat Protoc. 3:1101–1108. 2008. View Article : Google Scholar : PubMed/NCBI

29 

Lawrence MS, Stojanov P, Polak P, Kryukov GV, Cibulskis K, Sivachenko A, Carter SL, Stewart C, Mermel CH, Roberts SA, et al: Mutational heterogeneity in cancer and the search for new cancer-associated genes. Nature. 499:214–218. 2013. View Article : Google Scholar : PubMed/NCBI

30 

Tran L, Xiao JF, Agarwal N, Duex JE and Theodorescu D: Advances in bladder cancer biology and therapy. Nat Rev Cancer. 21:104–121. 2021. View Article : Google Scholar : PubMed/NCBI

31 

Wan C, Sun Y, Tian Y, Lu L, Dai X, Meng J, Huang J, He Q, Wu B, Zhang Z, et al: Irradiated tumor cell-derived microparticles mediate tumor eradication via cell killing and immune reprogramming. Sci Adv. 6:eaay97892020. View Article : Google Scholar : PubMed/NCBI

32 

Takeuchi H, Tanaka M, Tanaka A, Tsunemi A and Yamamoto H: Predominance of M2-polarized macrophages in bladder cancer affects angiogenesis, tumor grade and invasiveness. Oncol Lett. 11:3403–3408. 2016. View Article : Google Scholar : PubMed/NCBI

33 

Takeuchi H, Taoka R, Mmeje CO, Jinesh GG, Safe S and Kamat AM: CDODA-Me decreases specificity protein transcription factors and induces apoptosis in bladder cancer cells through induction of reactive oxygen species. Urol Oncol. 34:337.e11–8. 2016. View Article : Google Scholar : PubMed/NCBI

34 

Takeuchi H, Mmeje CO, Jinesh GG, Taoka R and Kamat AM: Sequential gemcitabine and tamoxifen treatment enhances apoptosis and blocks transformation in bladder cancer cells. Oncol Rep. 34:2738–2744. 2015. View Article : Google Scholar : PubMed/NCBI

35 

Hangauer MJ, Viswanathan VS, Ryan MJ, Bole D, Eaton JK, Matov A, Galeas J, Dhruv HD, Berens ME, Schreiber SL, et al: Drug-tolerant persister cancer cells are vulnerable to GPX4 inhibition. Nature. 551:247–250. 2017. View Article : Google Scholar : PubMed/NCBI

36 

Viswanathan VS, Ryan MJ, Dhruv HD, Gill S, Eichhoff OM, Seashore-Ludlow B, Kaffenberger SD, Eaton JK, Shimada K, Aguirre AJ, et al: Dependency of a therapy-resistant state of cancer cells on a lipid peroxidase pathway. Nature. 547:453–457. 2017. View Article : Google Scholar : PubMed/NCBI

37 

Luan JC, Zeng TY, Zhang QJ, Xia DR, Cong R, Yao LY, Song LB, Zhou X, Zhou X, Chen X, et al: A novel signature constructed by ferroptosis-associated genes (FAGs) for the prediction of prognosis in bladder urothelial carcinoma (BLCA) and associated with immune infiltration. Cancer Cell Int. 21:4142021. View Article : Google Scholar : PubMed/NCBI

38 

Wu B, Lu X, Shen H, Yuan X, Wang X, Yin N, Sun L, Shen P, Hu C, Jiang H and Wang D: Intratumoral heterogeneity and genetic characteristics of prostate cancer. Int J Cancer. 146:3369–3378. 2020. View Article : Google Scholar : PubMed/NCBI

39 

Gulhati P, Bowen KA, Liu J, Stevens PD, Rychahou PG, Chen M, Lee EY, Weiss HL, O'Connor KL, Gao T and Evers BM: mTORC1 and mTORC2 regulate EMT, motility, and metastasis of colorectal cancer via RhoA and Rac1 signaling pathways. Cancer Res. 71:3246–3256. 2011. View Article : Google Scholar : PubMed/NCBI

40 

Lu SC: Regulation of glutathione synthesis. Mol Aspects Med. 30:42–59. 2009. View Article : Google Scholar : PubMed/NCBI

41 

Kajarabille N and Latunde-Dada GO: Programmed cell-death by ferroptosis: Antioxidants as mitigators. Int J Mol Sci. 20:49682019. View Article : Google Scholar : PubMed/NCBI

42 

Zhu L, Yang F, Wang L, Dong L, Huang Z, Wang G, Chen G and Li Q: Identification the ferroptosis-related gene signature in patients with esophageal adenocarcinoma. Cancer Cell Int. 21:1242021. View Article : Google Scholar : PubMed/NCBI

43 

Sharma P, Shimura T, Banwait JK and Goel A: Andrographis-mediated chemosensitization through activation of ferroptosis and suppression of β-catenin/Wnt-signaling pathways in colorectal cancer. Carcinogenesis. 41:1385–1394. 2020. View Article : Google Scholar : PubMed/NCBI

44 

Ma R, Shimura T, Yin C, Okugawa Y, Kitajima T, Koike Y, Okita Y, Ohi M, Uchida K, Goel A, et al: Antitumor effects of Andrographis via ferroptosis-associated genes in gastric cancer. Oncol Lett. 22:5232021. View Article : Google Scholar : PubMed/NCBI

45 

Zhang J, Liu J, Wu J, Li W, Chen Z and Yang L: Progression of the role of CRYAB in signaling pathways and cancers. Onco Targets Ther. 12:4129–4139. 2019. View Article : Google Scholar : PubMed/NCBI

46 

Hu WF, Gong L, Cao Z, Ma H, Ji W, Deng M, Liu M, Hu XH, Chen P, Yan Q, et al: αA- and αB-crystallins interact with caspase-3 and Bax to guard mouse lens development. Curr Mol Med. 12:177–187. 2012. View Article : Google Scholar : PubMed/NCBI

47 

Sun X, Ou Z, Xie M, Kang R, Fan Y, Niu X, Wang H, Cao L and Tang D: HSPB1 as a novel regulator of ferroptotic cancer cell death. Oncogene. 34:5617–5625. 2015. View Article : Google Scholar : PubMed/NCBI

48 

Christopher KL, Pedler MG, Shieh B, Ammar DA, Petrash JM and Mueller NH: Alpha-crystallin-mediated protection of lens cells against heat and oxidative stress-induced cell death. Biochim Biophys Acta. 1843:309–315. 2014. View Article : Google Scholar : PubMed/NCBI

49 

Prabhu S, Srinivas V, Ramakrishna T, Raman B and Rao Ch M: Inhibition of Cu2+-mediated generation of reactive oxygen species by the small heat shock protein αB-crystallin: The relative contributions of the N- and C-terminal domains. Free Radic Biol Med. 51:755–762. 2011. View Article : Google Scholar : PubMed/NCBI

50 

Ruan H, Li Y, Wang X, Sun B, Fang W, Jiang S and Liang C: CRYAB inhibits migration and invasion of bladder cancer cells through the PI3K/AKT and ERK pathways. Jpn J Clin Oncol. 50:254–260. 2020. View Article : Google Scholar : PubMed/NCBI

51 

Feng H, Schorpp K, Jin J, Yozwiak CE, Hoffstrom BG, Decker AM, Rajbhandari P, Stokes ME, Bender HG, Csuka JM, et al: Transferrin receptor is a specific ferroptosis marker. Cell Rep. 30:3411–3423.e7. 2020. View Article : Google Scholar : PubMed/NCBI

52 

Daniels TR, Bernabeu E, Rodríguez JA, Patel S, Kozman M, Chiappetta DA, Holler E, Ljubimova JY, Helguera G and Penichet ML: The transferrin receptor and the targeted delivery of therapeutic agents against cancer. Biochim Biophys Acta. 1820:291–317. 2012. View Article : Google Scholar : PubMed/NCBI

53 

Yamamoto S and Bloch K: Studies on squalene epoxidase of rat liver. J Biol Chem. 245:1670–1674. 1970. View Article : Google Scholar : PubMed/NCBI

54 

Xu H, Zhou S, Tang Q, Xia H and Bi F: Cholesterol metabolism: New functions and therapeutic approaches in cancer. Biochim Biophys Acta Rev Cancer. 1874:1883942020. View Article : Google Scholar : PubMed/NCBI

55 

Jun SY, Brown AJ, Chua NK, Yoon JY, Lee JJ, Yang JO, Jang I, Jeon SJ, Choi TI, Kim CH and Kim NS: Reduction of squalene epoxidase by cholesterol accumulation accelerates colorectal cancer progression and metastasis. Gastroenterology. 160:1194–1207.e28. 2021. View Article : Google Scholar : PubMed/NCBI

56 

Liu D, Wong CC, Fu L, Chen H, Zhao L, Li C, Zhou Y, Zhang Y, Xu W, Yang Y, et al: Squalene epoxidase drives NAFLD-induced hepatocellular carcinoma and is a pharmaceutical target. Sci Transl Med. 10:eaap98402018. View Article : Google Scholar : PubMed/NCBI

57 

Gubelmann C, Schwalie PC, Raghav SK, Röder E, Delessa T, Kiehlmann E, Waszak SM, Corsinotti A, Udin G, Holcombe W, et al: Identification of the transcription factor ZEB1 as a central component of the adipogenic gene regulatory network. Elife. 3:e033462014. View Article : Google Scholar : PubMed/NCBI

58 

Yang WS, SriRamaratnam R, Welsch ME, Shimada K, Skouta R, Viswanathan VS, Cheah JH, Clemons PA, Shamji AF, Clish CB, et al: Regulation of ferroptotic cancer cell death by GPX4. Cell. 156:317–331. 2014. View Article : Google Scholar : PubMed/NCBI

59 

Hu T, Zhang C, Tang Q, Su Y, Li B, Chen L, Zhang Z, Cai T and Zhu Y: Variant G6PD levels promote tumor cell proliferation or apoptosis via the STAT3/5 pathway in the human melanoma xenograft mouse model. BMC Cancer. 13:2512013. View Article : Google Scholar : PubMed/NCBI

60 

Zhang C, Zhang Z, Zhu Y and Qin S: Glucose-6-phosphate dehydrogenase: A biomarker and potential therapeutic target for cancer. Anticancer Agents Med Chem. 14:280–289. 2014. View Article : Google Scholar : PubMed/NCBI

61 

Lu M, Lu L, Dong Q, Yu G, Chen J, Qin L, Wang L, Zhu W and Jia H: Elevated G6PD expression contributes to migration and invasion of hepatocellular carcinoma cells by inducing epithelial-mesenchymal transition. Acta Biochim Biophys Sin (Shanghai). 50:370–380. 2018. View Article : Google Scholar : PubMed/NCBI

62 

Chen X, Xu Z, Zhu Z, Chen A, Fu G, Wang Y, Pan H and Jin B: Modulation of G6PD affects bladder cancer via ROS accumulation and the AKT pathway in vitro. Int J Oncol. 53:1703–1712. 2018.PubMed/NCBI

63 

Yi J, Zhu J, Wu J, Thompson C and Jiang X: Oncogenic activation of PI3K-AKT-mTOR signaling suppresses ferroptosis via SREBP-mediated lipogenesis. Proc Natl Acad Sci USA. 117:31189–31197. 2020. View Article : Google Scholar : PubMed/NCBI

64 

Zhang L, Liu W, Liu F, Wang Q, Song M, Yu Q, Tang K, Teng T, Wu D, Wang X, et al: IMCA induces ferroptosis mediated by SLC7A11 through the AMPK/mTOR pathway in colorectal cancer. Oxid Med Cell Longev. 2020:16756132020. View Article : Google Scholar : PubMed/NCBI

65 

Wang S, Chen S, Ying Y, Ma X, Shen H, Li J, Wang X, Lin Y, Liu B, Zheng X and Xie L: Comprehensive analysis of ferroptosis regulators with regard to PD-L1 and immune infiltration in clear cell renal cell carcinoma. Front Cell Dev Biol. 9:6761422021. View Article : Google Scholar : PubMed/NCBI

66 

Jiang LR, Zhang N, Chen ST, He J, Liu YH, Han YQ, Shi XQ, Yang JJ, Mu DY, Fu GH and Gao F: PD-1-positive tumor-associated macrophages define poor clinical outcomes in patients with muscle invasive bladder cancer through potential CD68/PD-1 complex interactions. Front Oncol. 11:6799282021. View Article : Google Scholar : PubMed/NCBI

67 

Krafft U, Olah C, Reis H, Kesch C, Darr C, Grünwald V, Tschirdewahn S, Hadaschik B, Horvath O, Kenessey I, et al: High serum PD-L1 levels are associated with poor survival in urothelial cancer patients treated with chemotherapy and immune checkpoint inhibitor therapy. Cancers (Basel). 13:25482021. View Article : Google Scholar : PubMed/NCBI

68 

van Wilpe S, Gerretsen E, van der Heijden A, de Vries I, Gerritsen W and Mehra N: Prognostic and predictive value of tumor-infiltrating immune cells in urothelial cancer of the bladder. Cancers (Basel). 12:26922020. View Article : Google Scholar : PubMed/NCBI

69 

Dixon SJ, Lemberg KM, Lamprecht MR, Skouta R, Zaitsev EM, Gleason CE, Patel DN, Bauer AJ, Cantley AM, Yang WS, et al: Ferroptosis: An iron-dependent form of nonapoptotic cell death. Cell. 149:1060–1072. 2012. View Article : Google Scholar : PubMed/NCBI

70 

Gu M, Zhou X, Sohn JH, Zhu L, Jie Z, Yang JY, Zheng X, Xie X, Yang J, Shi Y, et al: NF-κB-inducing kinase maintains T cell metabolic fitness in antitumor immunity. Nat Immunol. 22:193–204. 2021. View Article : Google Scholar : PubMed/NCBI

71 

Zhang Y, Swanda RV, Nie L, Liu X, Wang C, Lee H, Lei G, Mao C, Koppula P, Cheng W, et al: mTORC1 couples cyst(e)ine availability with GPX4 protein synthesis and ferroptosis regulation. Nat Commun. 12:15892021. View Article : Google Scholar : PubMed/NCBI

72 

Chen D, Fan Z, Rauh M, Buchfelder M, Eyupoglu IY and Savaskan N: ATF4 promotes angiogenesis and neuronal cell death and confers ferroptosis in a xCT-dependent manner. Oncogene. 36:5593–5608. 2017. View Article : Google Scholar : PubMed/NCBI

Related Articles

  • Abstract
  • View
  • Download
  • Twitter
Copy and paste a formatted citation
Spandidos Publications style
Wang Y, Shao W, Feng Y, Tang J, Wang Q, Zhang D, Huang H and Jiang M: Prognostic value and potential biological functions of ferroptosis‑related gene signature in bladder cancer. Oncol Lett 24: 301, 2022.
APA
Wang, Y., Shao, W., Feng, Y., Tang, J., Wang, Q., Zhang, D. ... Jiang, M. (2022). Prognostic value and potential biological functions of ferroptosis‑related gene signature in bladder cancer. Oncology Letters, 24, 301. https://doi.org/10.3892/ol.2022.13421
MLA
Wang, Y., Shao, W., Feng, Y., Tang, J., Wang, Q., Zhang, D., Huang, H., Jiang, M."Prognostic value and potential biological functions of ferroptosis‑related gene signature in bladder cancer". Oncology Letters 24.3 (2022): 301.
Chicago
Wang, Y., Shao, W., Feng, Y., Tang, J., Wang, Q., Zhang, D., Huang, H., Jiang, M."Prognostic value and potential biological functions of ferroptosis‑related gene signature in bladder cancer". Oncology Letters 24, no. 3 (2022): 301. https://doi.org/10.3892/ol.2022.13421
Copy and paste a formatted citation
x
Spandidos Publications style
Wang Y, Shao W, Feng Y, Tang J, Wang Q, Zhang D, Huang H and Jiang M: Prognostic value and potential biological functions of ferroptosis‑related gene signature in bladder cancer. Oncol Lett 24: 301, 2022.
APA
Wang, Y., Shao, W., Feng, Y., Tang, J., Wang, Q., Zhang, D. ... Jiang, M. (2022). Prognostic value and potential biological functions of ferroptosis‑related gene signature in bladder cancer. Oncology Letters, 24, 301. https://doi.org/10.3892/ol.2022.13421
MLA
Wang, Y., Shao, W., Feng, Y., Tang, J., Wang, Q., Zhang, D., Huang, H., Jiang, M."Prognostic value and potential biological functions of ferroptosis‑related gene signature in bladder cancer". Oncology Letters 24.3 (2022): 301.
Chicago
Wang, Y., Shao, W., Feng, Y., Tang, J., Wang, Q., Zhang, D., Huang, H., Jiang, M."Prognostic value and potential biological functions of ferroptosis‑related gene signature in bladder cancer". Oncology Letters 24, no. 3 (2022): 301. https://doi.org/10.3892/ol.2022.13421
Follow us
  • Twitter
  • LinkedIn
  • Facebook
About
  • Spandidos Publications
  • Careers
  • Cookie Policy
  • Privacy Policy
How can we help?
  • Help
  • Live Chat
  • Contact
  • Email to our Support Team