Spandidos Publications Logo
  • About
    • About Spandidos
    • Aims and Scopes
    • Abstracting and Indexing
    • Editorial Policies
    • Reprints and Permissions
    • Job Opportunities
    • Terms and Conditions
    • Contact
  • Journals
    • All Journals
    • Oncology Letters
      • Oncology Letters
      • Information for Authors
      • Editorial Policies
      • Editorial Board
      • Aims and Scope
      • Abstracting and Indexing
      • Bibliographic Information
      • Archive
    • International Journal of Oncology
      • International Journal of Oncology
      • Information for Authors
      • Editorial Policies
      • Editorial Board
      • Aims and Scope
      • Abstracting and Indexing
      • Bibliographic Information
      • Archive
    • Molecular and Clinical Oncology
      • Molecular and Clinical Oncology
      • Information for Authors
      • Editorial Policies
      • Editorial Board
      • Aims and Scope
      • Abstracting and Indexing
      • Bibliographic Information
      • Archive
    • Experimental and Therapeutic Medicine
      • Experimental and Therapeutic Medicine
      • Information for Authors
      • Editorial Policies
      • Editorial Board
      • Aims and Scope
      • Abstracting and Indexing
      • Bibliographic Information
      • Archive
    • International Journal of Molecular Medicine
      • International Journal of Molecular Medicine
      • Information for Authors
      • Editorial Policies
      • Editorial Board
      • Aims and Scope
      • Abstracting and Indexing
      • Bibliographic Information
      • Archive
    • Biomedical Reports
      • Biomedical Reports
      • Information for Authors
      • Editorial Policies
      • Editorial Board
      • Aims and Scope
      • Abstracting and Indexing
      • Bibliographic Information
      • Archive
    • Oncology Reports
      • Oncology Reports
      • Information for Authors
      • Editorial Policies
      • Editorial Board
      • Aims and Scope
      • Abstracting and Indexing
      • Bibliographic Information
      • Archive
    • Molecular Medicine Reports
      • Molecular Medicine Reports
      • Information for Authors
      • Editorial Policies
      • Editorial Board
      • Aims and Scope
      • Abstracting and Indexing
      • Bibliographic Information
      • Archive
    • World Academy of Sciences Journal
      • World Academy of Sciences Journal
      • Information for Authors
      • Editorial Policies
      • Editorial Board
      • Aims and Scope
      • Abstracting and Indexing
      • Bibliographic Information
      • Archive
    • International Journal of Functional Nutrition
      • International Journal of Functional Nutrition
      • Information for Authors
      • Editorial Policies
      • Editorial Board
      • Aims and Scope
      • Abstracting and Indexing
      • Bibliographic Information
      • Archive
    • International Journal of Epigenetics
      • International Journal of Epigenetics
      • Information for Authors
      • Editorial Policies
      • Editorial Board
      • Aims and Scope
      • Abstracting and Indexing
      • Bibliographic Information
      • Archive
    • Medicine International
      • Medicine International
      • Information for Authors
      • Editorial Policies
      • Editorial Board
      • Aims and Scope
      • Abstracting and Indexing
      • Bibliographic Information
      • Archive
  • Articles
  • Information
    • Information for Authors
    • Information for Reviewers
    • Information for Librarians
    • Information for Advertisers
    • Conferences
  • Language Editing
Spandidos Publications Logo
  • About
    • About Spandidos
    • Aims and Scopes
    • Abstracting and Indexing
    • Editorial Policies
    • Reprints and Permissions
    • Job Opportunities
    • Terms and Conditions
    • Contact
  • Journals
    • All Journals
    • Biomedical Reports
      • Information for Authors
      • Editorial Policies
      • Editorial Board
      • Aims and Scope
      • Abstracting and Indexing
      • Bibliographic Information
      • Archive
    • Experimental and Therapeutic Medicine
      • Information for Authors
      • Editorial Policies
      • Editorial Board
      • Aims and Scope
      • Abstracting and Indexing
      • Bibliographic Information
      • Archive
    • International Journal of Epigenetics
      • Information for Authors
      • Editorial Policies
      • Editorial Board
      • Aims and Scope
      • Abstracting and Indexing
      • Bibliographic Information
      • Archive
    • International Journal of Functional Nutrition
      • Information for Authors
      • Editorial Policies
      • Editorial Board
      • Aims and Scope
      • Abstracting and Indexing
      • Bibliographic Information
      • Archive
    • International Journal of Molecular Medicine
      • Information for Authors
      • Editorial Policies
      • Editorial Board
      • Aims and Scope
      • Abstracting and Indexing
      • Bibliographic Information
      • Archive
    • International Journal of Oncology
      • Information for Authors
      • Editorial Policies
      • Editorial Board
      • Aims and Scope
      • Abstracting and Indexing
      • Bibliographic Information
      • Archive
    • Medicine International
      • Information for Authors
      • Editorial Policies
      • Editorial Board
      • Aims and Scope
      • Abstracting and Indexing
      • Bibliographic Information
      • Archive
    • Molecular and Clinical Oncology
      • Information for Authors
      • Editorial Policies
      • Editorial Board
      • Aims and Scope
      • Abstracting and Indexing
      • Bibliographic Information
      • Archive
    • Molecular Medicine Reports
      • Information for Authors
      • Editorial Policies
      • Editorial Board
      • Aims and Scope
      • Abstracting and Indexing
      • Bibliographic Information
      • Archive
    • Oncology Letters
      • Information for Authors
      • Editorial Policies
      • Editorial Board
      • Aims and Scope
      • Abstracting and Indexing
      • Bibliographic Information
      • Archive
    • Oncology Reports
      • Information for Authors
      • Editorial Policies
      • Editorial Board
      • Aims and Scope
      • Abstracting and Indexing
      • Bibliographic Information
      • Archive
    • World Academy of Sciences Journal
      • Information for Authors
      • Editorial Policies
      • Editorial Board
      • Aims and Scope
      • Abstracting and Indexing
      • Bibliographic Information
      • Archive
  • Articles
  • Information
    • For Authors
    • For Reviewers
    • For Librarians
    • For Advertisers
    • Conferences
  • Language Editing
Login Register Submit
  • This site uses cookies
  • You can change your cookie settings at any time by following the instructions in our Cookie Policy. To find out more, you may read our Privacy Policy.

    I agree
Search articles by DOI, keyword, author or affiliation
Search
Advanced Search
presentation
Oncology Letters
Join Editorial Board Propose a Special Issue
Print ISSN: 1792-1074 Online ISSN: 1792-1082
Journal Cover
September-2022 Volume 24 Issue 3

Full Size Image

Sign up for eToc alerts
Recommend to Library

Journals

International Journal of Molecular Medicine

International Journal of Molecular Medicine

International Journal of Molecular Medicine is an international journal devoted to molecular mechanisms of human disease.

International Journal of Oncology

International Journal of Oncology

International Journal of Oncology is an international journal devoted to oncology research and cancer treatment.

Molecular Medicine Reports

Molecular Medicine Reports

Covers molecular medicine topics such as pharmacology, pathology, genetics, neuroscience, infectious diseases, molecular cardiology, and molecular surgery.

Oncology Reports

Oncology Reports

Oncology Reports is an international journal devoted to fundamental and applied research in Oncology.

Experimental and Therapeutic Medicine

Experimental and Therapeutic Medicine

Experimental and Therapeutic Medicine is an international journal devoted to laboratory and clinical medicine.

Oncology Letters

Oncology Letters

Oncology Letters is an international journal devoted to Experimental and Clinical Oncology.

Biomedical Reports

Biomedical Reports

Explores a wide range of biological and medical fields, including pharmacology, genetics, microbiology, neuroscience, and molecular cardiology.

Molecular and Clinical Oncology

Molecular and Clinical Oncology

International journal addressing all aspects of oncology research, from tumorigenesis and oncogenes to chemotherapy and metastasis.

World Academy of Sciences Journal

World Academy of Sciences Journal

Multidisciplinary open-access journal spanning biochemistry, genetics, neuroscience, environmental health, and synthetic biology.

International Journal of Functional Nutrition

International Journal of Functional Nutrition

Open-access journal combining biochemistry, pharmacology, immunology, and genetics to advance health through functional nutrition.

International Journal of Epigenetics

International Journal of Epigenetics

Publishes open-access research on using epigenetics to advance understanding and treatment of human disease.

Medicine International

Medicine International

An International Open Access Journal Devoted to General Medicine.

Journal Cover
September-2022 Volume 24 Issue 3

Full Size Image

Sign up for eToc alerts
Recommend to Library

  • Article
  • Citations
    • Cite This Article
    • Download Citation
    • Create Citation Alert
    • Remove Citation Alert
    • Cited By
  • Similar Articles
    • Related Articles (in Spandidos Publications)
    • Similar Articles (Google Scholar)
    • Similar Articles (PubMed)
  • Download PDF
  • Download XML
  • View XML
Article Open Access

Propofol inhibits the malignant development of osteosarcoma U2OS cells via AMPK/FΟΧO1‑mediated autophagy

  • Authors:
    • Lina Dai
    • Shimei Li
    • Xi Li
    • Bo Jiang
  • View Affiliations / Copyright

    Affiliations: Department of Anesthesiology, The First Affiliated Hospital of Guizhou University of Traditional Chinese Medicine, Guiyang, Guizhou 550001, P.R. China, Department of Anesthesiology, The First Affiliated Hospital of Guizhou University of Traditional Chinese Medicine, Guiyang, Guizhou 550001, P.R. China, Department of Orthopedic and Sports Medicine, Ningbo First Hospital, Ningbo, Zhejiang 315000, P.R. China
    Copyright: © Dai et al. This is an open access article distributed under the terms of Creative Commons Attribution License.
  • Article Number: 310
    |
    Published online on: July 15, 2022
       https://doi.org/10.3892/ol.2022.13430
  • Expand metrics +
Metrics: Total Views: 0 (Spandidos Publications: | PMC Statistics: )
Metrics: Total PDF Downloads: 0 (Spandidos Publications: | PMC Statistics: )
Cited By (CrossRef): 0 citations Loading Articles...

This article is mentioned in:



Abstract

It has previously been reported that propofol regulates the development of human osteosarcoma (OS). However, the specific molecular mechanisms underlying the effect of propofol on OS remain poorly understood. Therefore, the aim of the present study was to explore the effects of propofol on OS U2OS cells and the potential underlying mechanism. The Cell Counting Kit‑8 and colony formation assays were performed to assess cell viability and proliferation. Furthermore, cell apoptosis was assessed using the TUNEL assay and western blotting. Wound healing and Transwell assays were performed to evaluate OS cell migration and invasion abilities, respectively. The protein expression levels of epithelial‑mesenchymal transition (EMT)‑, autophagy‑ and adenosine monophosphate‑activated protein kinase (AMPK)/FOXO1 signaling pathway‑related proteins were also determined using western blotting. The results demonstrated that propofol significantly reduced the viability of OS cells and promoted autophagy in a dose‑dependent manner. Moreover, cell treatment with propofol significantly enhanced the protein expression levels of phosphorylated (p)‑AMPK and FOXO1, while decreasing the protein levels of p‑FOXO1. Furthermore, treatment with propofol significantly suppressed cell viability, migration and invasion abilities and the EMT of OS cells, and potentially promoted cell apoptosis via inducing autophagy via the AMPK/FOXO1 signaling pathway. In summary, the present study indicated that propofol potentially had an inhibitory effect on the development of OS cells via AMPK/FOXO1‑mediated autophagy. These results have therefore provided an experimental basis for further studies into the therapeutic effect of propofol on OS.

Introduction

Osteosarcoma (OS), a malignant tumor originating from the mesenchymal tissue, commonly occurs in children and adolescents (1–3). OS may only be accompanied by local pain and swelling. However, pulmonary metastasis from OS is likely to occur at an early stage of the disease and develops rapidly (4). With surgical procedures and the application of chemotherapy, the 5-year survival rate has improved significantly (5). However, further improvement of therapeutics of OS has been limited, especially for patients with lung metastasis (6). Therefore, identifying novel therapeutic methods and strategies for the treatment of OS and its development is of importance.

Anesthetic agents may serve an essential role in tumor relapse and metastasis as they are administered at the moment of greatest risk of transmission, which is the surgical removal of the tumor (7). Recently, numerous studies have reported that the type of anesthetic agent used could influence the prognosis of patients with cancer undergoing surgery for cancer treatment (8,9). Propofol, a common intravenous anesthetic, is commonly used for anesthesia prior to tumor resection (10). Emerging evidence suggests that propofol can inhibit the growth and metastasis of tumor cells (11,12). Propofol can enhance the anti-tumor effect of chemotherapeutic drugs or certain small molecular compounds (13). Furthermore, in vivo animal models have demonstrated that propofol suppresses tumor growth and metastasis (14). It has also been demonstrated in clinical trials that propofol is associated with better survival rates in patients with cancer following surgery (15,16). Therefore, it is important to study the effects of propofol on numerous types of cancer and its potential underlying mechanisms.

Previous studies have reported that propofol is involved in tumor development via modulation of the expression of key RNAs, such as microRNAs (miRs) and long non-coding RNAs (lncRNAs), and the activation of several signaling pathways, including the hypoxia-inducible factor-1α, MAPK, NF-κB and nuclear factor E2-related factor-2 signaling pathways (17–19). Moreover, it has been demonstrated that propofol affects the degree of host immunosuppression and modulates immune function (20). It has also been reported that propofol has a regulatory effect on the proliferation, invasion and apoptosis of OS cells (21,22). However, the specific molecular mechanisms underlying the effect of propofol on OS remain unclear.

Autophagy is an evolutionarily conserved catabolic process that maintains cellular homeostasis via degrading long-lived and damaged proteins or organelles in cells (23). Emerging evidence has suggested that autophagy can inhibit the malignant development of OS (24). Furthermore, a previous study has reported that propofol can benefit organs and tissues in cancer by modulating autophagy, which is an evolutionarily conserved catabolic process that maintains cellular homeostasis by degrading long-lived proteins and damaged cellular proteins or organelles (25).

Therefore, the aim of the present study was to investigate whether propofol inhibited the development of OS via inducing cell autophagy. Furthermore, whether the adenosine monophosphate-activated protein kinase (AMPK)/FOXO1 signaling pathway was involved in the regulation of autophagy in OS was also explored.

Materials and methods

Cell culture and treatment

The human OS U2OS cell line was purchased from the American Type Culture Collection. Cells were cultured in DMEM (Gibco; Thermo Fisher Scientific, Inc.) supplemented with 10% FBS (Gibco; Thermo Fisher Scientific, Inc.), 100 µg/ml streptomycin and 100 U/ml penicillin at 37°C in a humidified atmosphere with 5% CO2. U2OS cells were treated with different concentrations (0, 2.5, 5 and 10 µg/ml) of propofol (MilliporeSigma) at 37°C for 48 h (26–28). Untreated cells were used as the control. To reveal the underlying molecular mechanism of propofol, U2OS cells were also co-treated with 10 µg/ml propofol with or without 20 µM compound C (MedChemExpress), an antagonist of AMPK, with or without 50 nM rapamycin (RAP; Abcam), an autophagy agonist, for 24 h at 37°C.

Cell counting kit 8 (CCK-8) assay

U2OS cells under different treatment conditions were cultured in DMEM with 10% FBS at 37°C for 24 h. Subsequently, 10 µl CCK-8 solution (Dojindo Laboratories, Inc.) was added into each well and the cells (5×103 cells/well) were incubated for 2 h. The absorbance of each well was assessed at a wavelength of 450 nm using a microplate reader (Bio-Rad Laboratories, Inc.). A total of six parallel wells were used for each group.

Colony formation assay

U2OS cells under different treatment conditions were seeded into 6-well plates (500 cells/well) and incubated in DMEM with 10% bovine calf serum (Thermo Fisher Scientific, Inc.) at 37°C. The medium was replaced with fresh complete culture medium every 3 days, and the cells were incubated for 2 weeks. The cells were fixed with 4% paraformaldehyde for 20 min at room temperature and stained with 0.1% crystal violet solution for 30 min at room temperature. A cell group containing >50 cells was identified as a colony. The number of visible colonies was counted manually using a light microscope (Olympus Corporation). All experiments were repeated three times.

TUNEL assay

Cell apoptosis was assessed using the TUNEL assay. An in situ Cell Death Detection Kit (Roche Diagnostics GmbH) was used according to the manufacturer's instructions. Briefly, U2OS cells (2×105 cells/well) in a 24-well plate under different treatment conditions were fixed with 4% paraformaldehyde at room temperature for 30 min and incubated with proteinase K for 15 min at 37°C. Subsequently, the cells were incubated with 3% H2O2 for 15 min at room temperature and were then treated using the in situ Cell Death Detection Kit for 60 min at 37°C. Following incubation, cells were co-labeled with 1 µg/ml DAPI working solution for 10 min in the dark. Slides were mounted using glycerol. Apoptotic cells in six randomly selected fields of view were imaged using a fluorescence microscope (Leica Microsystems GmbH) and quantified by ImageJ Software (version 6.0; National Institutes of Health).

Wound healing assay

U2OS cell migration ability was assessed using a wound healing assay. Briefly, U2OS cells under different treatment conditions were seeded into a 6-well plate (1×105 cells/well) and cultured in serum-free DMEM until they reached 90% confluency. Subsequently, a straight scratch was made on the cell monolayer using a 20-µl pipette tip followed by washing with serum-free medium three times. Following incubation for 24 h, the cell migration rate was calculated using the following formula: (wound width at 0 h-wound width at 24 h)/wound width at 0 h × 100. Images were captured by a light Nikon ECLIPSE E100 microscope and the gap distance was quantitatively evaluated using ImageJ software (version 1.8.0 172; National Institutes of Health).

Transwell assay

Cell invasion ability was assessed using the Transwell assay. The Transwell chambers (Costar; Corning, Inc.) were first coated with 0.1 ml Matrigel (BD Biosciences) at 37°C for 1 h. U2OS cells under different treatment conditions were suspended in serum-free DMEM at a final concentration of 5×105 cells/ml and seeded into the upper chamber, whereas the lower chamber was supplemented with DMEM containing 5% FBS. Following incubation for 24 h at 37°C, cells on the lower surface of the membrane were fixed with 100% methanol at room temperature for 20 min and stained with 0.1% crystal violet for 15 min at room temperature. Invaded cells were counted using an inverted light microscope and analyzed using ImageJ software (version 1.8.0 172; National Institutes of Health).

Western blotting

Total protein was extracted from U2OS cells under different treatment conditions using RIPA buffer (Auragene; Hunan Aijia Biotechnology Co., Ltd.) and protein concentration was quantified using the BCA method (Thermo Fisher Scientific, Inc.). Total protein (50 µg/lane) was separated using SDS-PAGE on a 10% gel and separated proteins were then electrotransferred onto PVDF membranes. Following blocking with 5% non-fat milk for 1 h at room temperature, the membranes were incubated at 4°C overnight with the following primary antibodies against: LC3II/I (cat. no. 14600-1-AP; 1:1,000; ProteinTech Group, Inc.), Beclin1 (cat. no. ab207612; 1:2,000; Abcam), p62 (cat. no. ab207305; 1:1,000; Abcam), phosphorylated (p)-AMPK (cat. no. ab133448; 1:1,000; Abcam), AMPK (cat. no. ab32047; 1:1,000; Abcam), p-FOXO1 (cat. no. ab131339; 1:1,000; Abcam), FOXO1 (cat. no. ab179450; 1:1,000; Abcam), Bcl-2 (cat. no. ab32124; 1;1,000; Abcam), Bax (cat. no. ab32503; 1:1,000; Abcam), cleaved caspase-3 (cat. no. ab32042; 1:500; Abcam), caspase-3 (cat. no. ab32351; 1:5,000; Abcam), N-cadherin (cat. no. ab76011; 1:5,000; Abcam), Vimentin (cat. no. ab92547; 1:1,000; Abcam), E-cadherin (cat. no. ab40772; 1:10,000; Abcam) and GAPDH (cat. no. ab9485; 1:2,500; Abcam). Following washing three times with TBS-0.1% Tween 20, the membranes were incubated with the corresponding horseradish peroxidase-conjugated secondary antibodies (cat. no. 7074; 1:1,000; Cell Signaling Technology, Inc.) for 1 h at room temperature. Separated proteins were visualized using an enhanced chemiluminescence detection system (Amersham; Cytiva). ImageJ software (version 1.8.0 172; National Institutes of Health) was used to analyze the images. The data were normalized to GAPDH to obtain the integral optical density values.

Statistical analysis

All experiments were repeated three times. All statistical analysis was performed using SPSS 22.0 software (IBM Corp.). All data are presented as the mean ± SD. The differences among multiple groups were analyzed using one-way ANOVA followed by Bonferroni's multiple comparison post hoc test. P<0.05 was considered to indicate a statistically significant difference.

Results

Propofol attenuates U2OS cell viability and promotes cell autophagy

To explore the effects of propofol on OS cells, the present study first investigated the effect of different doses of propofol on U2OS cell viability. The results demonstrated that compared with untreated cells, U2OS cell viability was significantly reduced in a dose-dependent manner following cell treatment with different doses of propofol (Fig. 1A). Furthermore, treatment with propofol significantly upregulated LC3II/I and Beclin1 protein expression levels at 5 and 10 µg/ml and significantly downregulated p62 protein expression levels at all doses, compared with the untreated control. These results therefore indicated that propofol may promote U2OS cell autophagy (Fig. 1B and C).

Figure 1.

Prop inhibits cell viability and induces cell autophagy in U2OS cells. (A) Cell viability was detected using the Cell Counting Kit-8 assay. (B) Protein expression levels of LC3II/I, Beclin1 and p62 were determined using western blotting. (C) Semi-quantification of the related western blotting bands. Data are presented as the mean ± SD. **P<0.01 and ***P<0.001. Prop, propofol.

Propofol promotes U2OS cell autophagy via dose-dependent activation of the AMPK/FOXO1 signaling pathway

Subsequently, the present study aimed to investigate how propofol affected U2OS cell autophagy. Western blotting demonstrated that treatment with propofol significantly increased the protein expression levels of p-AMPK in a dose-dependent manner compared with the untreated control, whereas the total levels of AMPK remained unchanged. Furthermore, compared with the untreated control, the protein expression levels of total FOXO1 were significantly increased in a dose-dependent manner, whereas those of p-FOXO1 were significantly reduced following cell treatment with increasing concentrations of propofol (Fig. 2A). Cells were also treated with 20 µM compound C, an AMPK/FOXO1 signaling pathway inhibitor. The results demonstrated that the protein expression levels of LC3II/I and Beclin1 were significantly reduced, whereas those of p62 were significantly elevated in cells co-treated with propofol and compound C, compared with cells treated only with propofol (Fig. 2B). These results suggested that the AMPK/FOXO1 signaling pathway may be involved in propofol-induced autophagy in U2OS cells.

Figure 2.

Prop induces the autophagy of U2OS cells by activating the AMPK/FOXO1 signaling pathway. (A) Protein expression levels of t-AMPK, p-AMPK, FOXO1 and p-FOXO1 were detected via western blotting. (B) Protein expression levels of LC3II/I, Beclin1 and p62 were detected via western blotting. Data are presented as the mean ± SD. ***P<0.001. Prop, propofol; AMPK, adenosine monophosphate-activated protein kinase; t, total; p, phosphorylated.

Propofol attenuates cell proliferation and promotes apoptosis via AMPK/FOXO1 signaling pathway-induced autophagy in U2OS cells

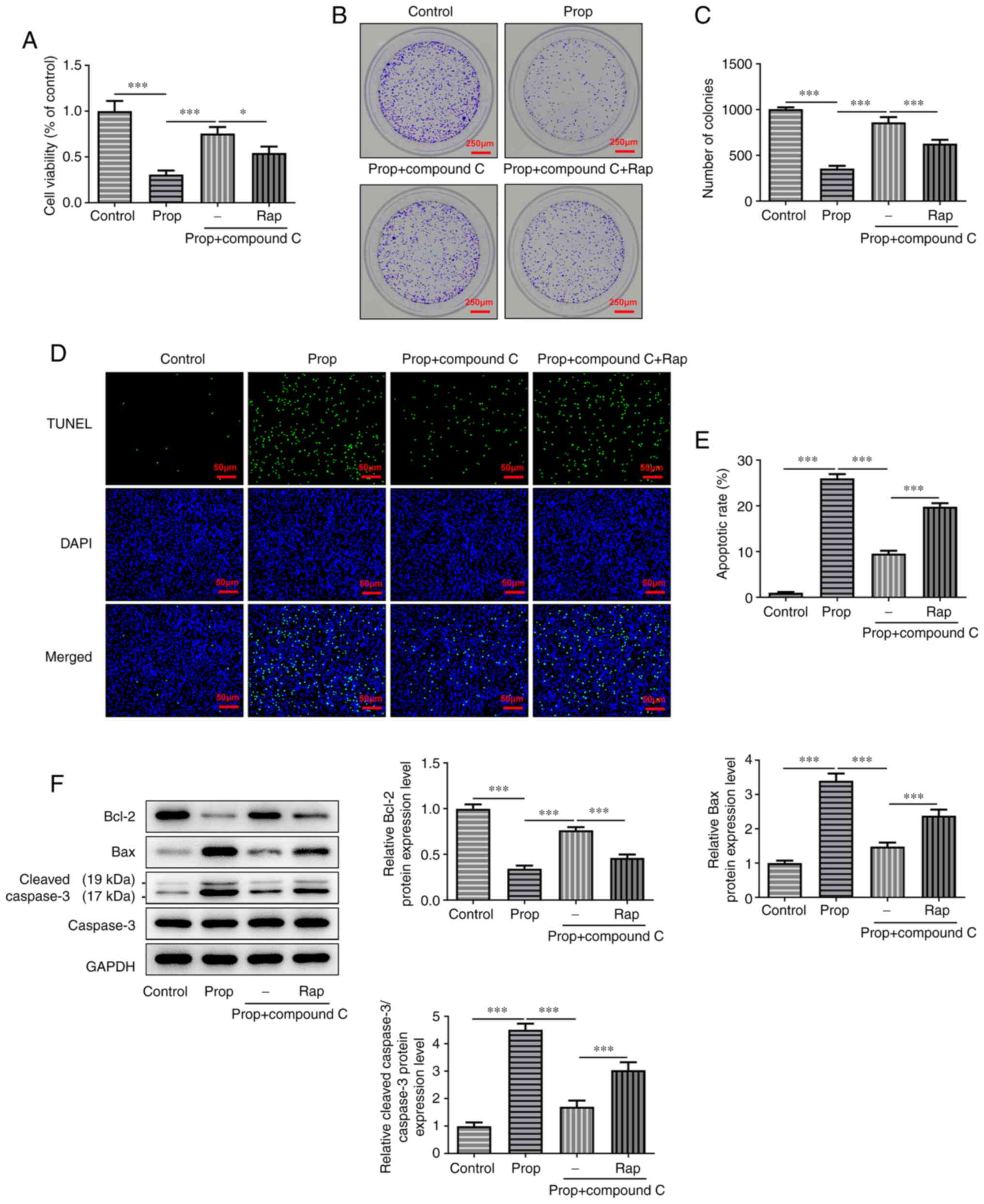
To explore the effects of propofol-induced autophagy on cell proliferation and apoptosis, U2OS cells were treated with 50 nM RAP. The results of the CCK-8 assay demonstrated that co-treatment of U2OS cells with propofol and compound C significantly promoted cell viability compared with cells treated with propofol only. However, RAP significantly reversed the effects of compound C on cell viability compared with the propofol + compound C group (Fig. 3A). Furthermore, the colony formation assay demonstrated that co-treatment of propofol and compound C significantly increased the number of cell colonies compared with the propofol group. However, the additional treatment with RAP significantly reversed this increase in U2OS cell colonies compared with the propofol + compound C group (Fig. 3B and C). The results of the TUNEL assay demonstrated that cell apoptosis was significantly increased in propofol-treated cells compared with the control group. However, cell co-treatment with compound C significantly attenuated propofol-induced cell apoptosis compared with the propofol only group, whereas RAP significantly reversed the inhibitory effect of compound C on U2OS cell apoptosis compared with the propofol + compound C group (Fig. 3D and E). Furthermore, cell treatment with compound C significantly promoted Bcl-2 protein expression levels and significantly downregulated the protein expression levels of Bax and cleaved caspase-3 compared with the propofol only group. However, the protein expression levels of the aforementioned proteins were significantly reversed following cell treatment with RAP compared with the propofol + compound C group (Fig. 3F). In summary, propofol hindered the occurrence of OS via modulation of AMPK/FOXO1 signaling pathway-induced autophagy.

Figure 3.

Prop induces adenosine monophosphate-activated protein kinase/FOXO1 pathway-mediated autophagy to inhibit cell proliferation and promote apoptosis in U2OS cells. (A) Cell viability was detected using the Cell Counting Kit-8 assay. (B) Cell proliferation was assessed using the colony formation assay. (C) Quantification of cell colony number. (D) Cell apoptosis was assessed using the TUNEL assay. Scale bar, 50 µm. (E) Quantification of the U2OS cell apoptotic rate. (F) Protein expression levels of Bcl-2, Bax, caspase-3 and cleaved caspase-3 were detected via western blotting. Data are presented as the mean ± SD. *P<0.05 and ***P<0.001. Prop, propofol; RAP, rapamycin.

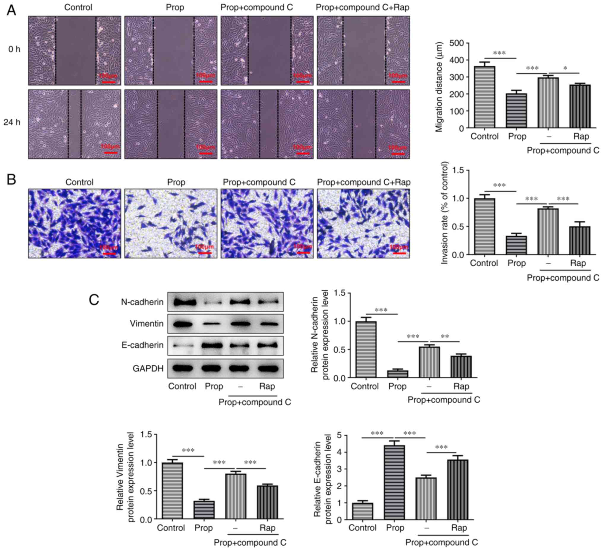
Propofol suppresses U2OS cell migration, invasion and the epithelial-mesenchymal transition (EMT) via autophagy through the activation of the AMPK/FOXO1 signaling pathway

Subsequently, the effects of propofol-induced autophagy on cell migration, invasion and the EMT were assessed. The results demonstrated that propofol significantly inhibited cell migration and invasion compared with the untreated control group, which was significantly reversed by cell treatment with compound C (Fig. 4A and B). The effect of compound C on enhancing cell invasion was markedly abrogated and on enhancing cell migration was slightly reduced following cell treatment with RAP, compared with the propofol + compound C group. Furthermore, western blotting demonstrated that the protein expression levels of N-cadherin and Vimentin were significantly reduced, whereas those of E-cadherin were significantly enhanced by propofol treatment compared with the control group. However, inhibition of the AMPK/FOXO1 signaling pathway using compound C significantly reversed these results compared with the propofol only group. Furthermore, cell treatment with RAP resulted in a significant inverse effect on the protein expression levels of N-cadherin, Vimentin and E-cadherin compared with the propofol + compound C group. In conclusion, propofol impeded the progression of OS via modulation of AMPK/FOXO1 signaling pathway-induced autophagy.

Figure 4.

Prop inhibits U2OS cell migration, invasion and the epithelial-mesenchymal transition via autophagy through the activation of the adenosine monophosphate-activated protein kinase/FOXO1 signaling pathway. (A) Cell migration was analyzed using the wound healing assay. (B) Cell invasion was assessed using the Transwell assay. (C) N-cadherin, Vimentin and E-cadherin protein expression levels were detected via western blotting. Data are presented as the mean ± SD. *P<0.05, **P<0.01 and ***P<0.001. Prop, propofol.

Discussion

OS is an aggressive type of malignant tumor that often occurs in young individuals (29). OS is characterized by a high metastatic rate and drug resistance, which therefore leads to a high mortality rate (30). The present study investigated the effect of propofol on human OS cells and its potential underlying molecular mechanism. The results demonstrated that propofol significantly inhibited cell viability, migration, invasion and the EMT, and significantly promoted U2OS cell apoptosis. Furthermore, the results demonstrated that AMPK/FOXO1-mediated autophagy may be involved in the mechanism of propofol on OS, which therefore suggested that propofol may potentially serve a crucial role in OS progression via AMPK/FOXO1-mediated autophagy.

Propofol is an intravenous anesthetic that is commonly used in clinical practice and it has been reported to inhibit the development of several types of cancer, including breast cancer, gastric cancer and colon cancer (12,31,32). Ye et al (28) demonstrated that propofol attenuates the proliferation and invasion and promotes the apoptosis of OS cells via the upregulation of miR-143. Furthermore, Xu et al (21) reported that propofol could downregulate TGF-β1 expression, which results in the inhibition of the proliferation and invasion of OS cells. In the present study, propofol significantly reduced U2OS cell viability in a dose-dependent manner. Moreover, TUNEL assays and western blotting demonstrated that propofol significantly promoted cell apoptosis and modulated the protein expression levels of Bcl-2, Bax and cleaved caspase-3, respectively. Wound healing and Transwell assays demonstrated that propofol significantly reduced the migration and invasion abilities and suppressed the EMT process in U2OS cells, which was consistent with previous studies (21,28).

Autophagy can function as an important process that can inhibit the malignant development of OS (33). A previous study reported that propofol serves a beneficial role in organs and tissues via the regulation of autophagy (34). Propofol also regulates cancer cell autophagy (35). For example, Zhang et al (36) demonstrated that propofol could improve gastric cancer cell sensitivity to cisplatin via lncRNA metastasis-associated lung adenocarcinoma transcript 1/miR-30e/autophagy related 5 axis-mediated autophagy. Furthermore, Wang et al (35) reported that propofol inhibits cell proliferation and the cell cycle but promotes cell apoptosis during hepatocarcinogenesis via the activation of AMPK and the induction of autophagy, both in vivo and in vitro. In the present study, the protein expression levels of autophagy-related proteins were detected via western blotting. The results demonstrated that propofol may have promoted autophagy via the significant upregulation of LC3II/I and Beclin1 and the downregulation of p62 protein expression levels. However, transmission electron microscopy and GFP-LC3 fluorescence assays may better locate autophagy-related proteins and therefore these methods will be used to investigate the effect of propofol on cell autophagy in future work.

Emerging evidence has suggested that inhibiting the FOXO1/tumor suppressor candidate 7 axis via regulating the AKT/GSK-3β signal transduction pathway can decrease the proliferation, migration and invasion abilities of OS cells (22). Huang et al (22) reported that propofol could increase the transcriptional activity of FOXO1. FOXO1 serves a key role in autophagy in cancer cells (37,38). A previous study demonstrated that trichostatin A induced cell autophagy via activating the transcriptional activity of FOXO1 in OS (39). Furthermore, Chen et al (40) demonstrated that propofol could attenuate HeLa cell growth via impairing autophagic flux via AMPK activation and calcium-regulated endoplasmic reticulum stress. The present study demonstrated that autophagy may be promoted in OS cell treatment with propofol via the activation of the AMPK/FOXO1 signaling pathway. Furthermore, propofol potentially enhanced AMPK/FOXO1 pathway-mediated autophagy to inhibit OS cell proliferation and metastasis and promote cell apoptosis. It should be noted that animal and clinical trials are more complex and uncontrollable than cell experiments. Therefore the dose of propofol used in clinical trials does not apply to the doses used in the present study. Furthermore, there may be other signaling pathways that are regulated by propofol in OS, which will be investigated in future work.

To the best of our knowledge the present study was the first to provide evidence that propofol potentially regulated OS progression via AMPK/FOXO1 pathway-mediated autophagy. This has therefore provided a novel insight into the potential effect of propofol in the treatment of OS.

Acknowledgements

Not applicable.

Funding

This work was supported by the Natural Science Foundation of Ningbo City, China (grant no. 2021J257).

Availability of data and materials

The datasets used and/or analyzed during the current study are available from the corresponding author on reasonable request.

Authors' contributions

LD and BJ designed the study, drafted and revised the manuscript. LD, SL and XL performed the experiments, searched the literature and analyzed the data. BJ guided the experiments. All authors read and approved the final manuscript. LD and BJ confirm the authenticity of all the raw data.

Ethics approval and consent to participate

Not applicable.

Patients consent for publication

Not applicable.

Competing interests

The authors declare that they have no competing interests.

References

1 

Harrison DJ, Geller DS, Gill JD, Lewis VO and Gorlick R: Current and future therapeutic approaches for osteosarcoma. Expert Rev Anticancer Ther. 18:39–50. 2018. View Article : Google Scholar : PubMed/NCBI

2 

Eaton BR, Schwarz R, Vatner R, Yeh B, Claude L, Indelicato DJ and Laack N: Osteosarcoma. Pediatr Blood Cancer. 68 (Suppl 2):e283522021. View Article : Google Scholar : PubMed/NCBI

3 

Corre I, Verrecchia F, Crenn V, Redini F and Trichet V: The Osteosarcoma microenvironment: A complex but targetable ecosystem. Cells. 9:9762020. View Article : Google Scholar

4 

Meazza C and Scanagatta P: Metastatic osteosarcoma: A challenging multidisciplinary treatment. Expert Rev Anticancer Ther. 16:543–556. 2016. View Article : Google Scholar : PubMed/NCBI

5 

Kager L, Tamamyan G and Bielack S: Novel insights and therapeutic interventions for pediatric osteosarcoma. Future Oncol. 13:357–368. 2017. View Article : Google Scholar

6 

Wang S, Zhong L, Li Y, Xiao D, Zhang R, Liao D, Lv D, Wang X, Wang J, Xie X, et al: Up-regulation of PCOLCE by TWIST1 promotes metastasis in Osteosarcoma. Theranostics. 9:4342–4353. 2019. View Article : Google Scholar : PubMed/NCBI

7 

Kurosawa S: Anesthesia in patients with cancer disorders. Curr Opin Anaesthesiol. 25:376–384. 2012. View Article : Google Scholar

8 

Guerrero Orriach JL, Raigon Ponferrada A, Malo Manso A, Herrera Imbroda B, Escalona Belmonte JJ, Ramirez Aliaga M, Ramirez Fernandez A, Diaz Crespo J, Soriano Perez AM, Fontaneda Heredia A, et al: Anesthesia in combination with propofol increases disease-free survival in bladder cancer patients who undergo radical tumor cystectomy as compared to inhalational anesthetics and opiate-based analgesia. Oncology. 98:161–167. 2020.
. View Article : Google Scholar : PubMed/NCBI

9 

Jun IJ, Jo JY, Kim JI, Chin JH, Kim WJ, Kim HR, Lee EH and Choi IC: Impact of anesthetic agents on overall and recurrence-free survival in patients undergoing esophageal cancer surgery: A retrospective observational study. Sci Rep. 7:140202017. View Article : Google Scholar : PubMed/NCBI

10 

Sahinovic MM, Struys MMRF and Absalom AR: Clinical pharmacokinetics and pharmacodynamics of propofol. Clin Pharmacokinet. 57:1539–1558. 2018. View Article : Google Scholar

11 

Xu Y, Pan S, Jiang W, Xue F and Zhu X: Effects of propofol on the development of cancer in humans. Cell Prolif. 53:e128672020. View Article : Google Scholar : PubMed/NCBI

12 

Li R, Liu H, Dilger JP and Lin J: Effect of propofol on breast cancer cell, the immune system, and patient outcome. BMC Anesthesiol. 18:772018. View Article : Google Scholar

13 

Li H, Lu Y, Pang Y, Li M, Cheng X and Chen J: Propofol enhances the cisplatin-induced apoptosis on cervical cancer cells via EGFR/JAK2/STAT3 pathway. Biomed Pharmacother. 86:324–333. 2017. View Article : Google Scholar : PubMed/NCBI

14 

Xu W, Zheng J, Bie S, Kang L, Mao Q, Liu W, Guo J, Lu J and Xia R: Propofol inhibits Wnt signaling and exerts anticancer activity in glioma cells. Oncol Lett. 16:402–408. 2018.

15 

Huang YH, Wu ZF, Lee MS, Lou YS, Wu KL, Cheng KI and Lai HC: Propofol-based total intravenous anesthesia is associated with better survival than desflurane anesthesia in glioblastoma surgery. PLoS One. 16:e02556272021. View Article : Google Scholar : PubMed/NCBI

16 

Cata JP and Forget P: Paravertebral block with propofol anaesthesia does not improve survival compared with sevoflurane anaesthesia for breast cancer surgery: Independent discussion of a randomised controlled trial. Br J Anaesth. 124:19–24. 2020. View Article : Google Scholar : PubMed/NCBI

17 

Farooqi AA, Adylova A, Sabitaliyevich UY, Attar R, Sohail MI and Yilmaz S: Recent updates on true potential of an anesthetic agent as a regulator of cell signaling pathways and non-coding RNAs in different cancers: Focusing on the brighter side of propofol. Gene. 737:1444522020. View Article : Google Scholar : PubMed/NCBI

18 

Peng X, Li C, Yu W, Liu S, Cong Y, Fan G and Qi S: Propofol attenuates hypoxia-induced inflammation in BV2 microglia by inhibiting oxidative stress and NF-κB/Hif-1α signaling. Biomed Res Int. 2020:89787042020. View Article : Google Scholar

19 

Yan HJ, Qi GQ and Ma Y: Effect of propofol on myocardial ischemia-reperfusion injury through MAPK/ERK pathway. Eur Rev Med Pharmacol Sci. 23:11051–11061. 2019.

20 

Gao X, Mi Y, Guo N, Luan J, Xu H, Hu Z, Wang N, Zhang D, Gou X and Xu L: The mechanism of propofol in cancer development: An updated review. Asia Pac J Clin Oncol. 16:e3–e11. 2020. View Article : Google Scholar

21 

Xu YB, Jiang W, Zhao FR, Li G, Du QH, Zhang MY and Guo XG: Propofol suppresses invasion and induces apoptosis of osteosarcoma cell in vitro via downregulation of TGF-β1 expression. Eur Rev Med Pharmacol Sci. 20:1430–1435. 2016.

22 

Huang X, Liu J and Xie H: Propofol suppresses osteosarcoma cell function by regulating FOXO1/TUSC7. J Pharm Pharmacol. 73:720–725. 2021. View Article : Google Scholar

23 

Yun CW and Lee SH: The roles of autophagy in cancer. Int J Mol Sci. 19:34662018. View Article : Google Scholar

24 

Lin YC, Chen HY, Hsieh CP, Huang YF and Chang IL: Betulin inhibits mTOR and induces autophagy to promote apoptosis in human osteosarcoma cell lines. Environ Toxicol. 35:879–887. 2020. View Article : Google Scholar

25 

Guo YN and Ma X: The effects of propofol on autophagy. DNA Cell Biol. 39:197–209. 2020. View Article : Google Scholar

26 

Li F, Li F and Chen W: Propofol inhibits cell proliferation, migration, and invasion via mir-410-3p/transforming growth factor-β receptor type 2 (TGFBR2) Axis in glioma. Med Sci Monit. 26:e9195232020.

27 

Sun H and Gao D: Propofol suppresses growth, migration and invasion of A549 cells by down-regulation of miR-372. BMC Cancer. 18:12522018. View Article : Google Scholar : PubMed/NCBI

28 

Ye Z, Jingzhong L, Yangbo L, Lei C and Jiandong Y: Propofol inhibits proliferation and invasion of osteosarcoma cells by regulation of microRNA-143 expression. Oncol Res. 21:201–207. 2013. View Article : Google Scholar : PubMed/NCBI

29 

Kansara M, Teng MW, Smyth MJ and Thomas DM: Translational biology of osteosarcoma. Nat Rev Cancer. 14:722–735. 2014. View Article : Google Scholar : PubMed/NCBI

30 

Lilienthal I and Herold N: Targeting molecular mechanisms underlying treatment efficacy and resistance in osteosarcoma: A review of current and future strategies. Int J Mol Sci. 21:68852020. View Article : Google Scholar

31 

Zheng X, Wang Y, Dong L, Zhao S, Wang L, Chen H, Xu Y and Wang G: Effects of propofol-based total intravenous anesthesia on gastric cancer: A retrospective study. Onco Targets Ther. 11:1141–1148. 2018. View Article : Google Scholar : PubMed/NCBI

32 

Wu ZF, Lee MS, Wong CS, Lu CH, Huang YS, Lin KT, Lou YS, Lin C, Chang YC and Lai HC: Propofol-based total intravenous anesthesia is associated with better survival than desflurane anesthesia in colon cancer surgery. Anesthesiology. 129:932–941. 2018. View Article : Google Scholar : PubMed/NCBI

33 

Wu X, Liu JM, Song HH, Yang QK, Ying H, Tong WL, Zhou Y and Liu ZL: Aurora-B knockdown inhibits osteosarcoma metastasis by inducing autophagy via the mTOR/ULK1 pathway. Cancer Cell Int. 20:5752020. View Article : Google Scholar

34 

Sun B, Ou H, Ren F, Huan Y, Zhong T, Gao M and Cai H: Propofol inhibited autophagy through Ca2+/CaMKKβ/AMPK/mTOR pathway in OGD/R-induced neuron injury. Mol Med. 24:582018. View Article : Google Scholar : PubMed/NCBI

35 

Wang Y, Xu B, Zhou J and Wu X: Propofol activates AMPK to inhibit the growth of HepG2 cells in vitro and hepatocarcinogenesis in xenograft mouse tumor models by inducing autophagy. J Gastrointest Oncol. 11:1322–1332. 2020. View Article : Google Scholar

36 

Zhang YF, Li CS, Zhou Y and Lu XH: Propofol facilitates cisplatin sensitivity via lncRNA MALAT1/miR-30e/ATG5 axis through suppressing autophagy in gastric cancer. Life Sci. 244:1172802020. View Article : Google Scholar

37 

Zhao Y, Yang J, Liao W, Liu X, Zhang H, Wang S, Wang D, Feng J, Yu L and Zhu WG: Cytosolic FoxO1 is essential for the induction of autophagy and tumour suppressor activity. Nat Cell Biol. 12:665–675. 2010. View Article : Google Scholar

38 

Zhao Y, Li X, Cai MY, Ma K, Yang J, Zhou J, Fu W, Wei FZ, Wang L, Xie D and Zhu WG: XBP-1u suppresses autophagy by promoting the degradation of FoxO1 in cancer cells. Cell Res. 23:491–507. 2013. View Article : Google Scholar : PubMed/NCBI

39 

Bai Y, Chen Y, Chen X, Jiang J, Wang X, Wang L, Wang J, Zhang J and Gao L: Trichostatin A activates FOXO1 and induces autophagy in osteosarcoma. Arch Med Sci. 15:204–213. 2019. View Article : Google Scholar

40 

Chen X, Li K and Zhao G: Propofol Inhibits HeLa cells by impairing autophagic flux via AMP-Activated protein kinase (AMPK) activation and endoplasmic reticulum stress regulated by calcium. Med Sci Monit. 24:2339–2349. 2018. View Article : Google Scholar

Related Articles

  • Abstract
  • View
  • Download
  • Twitter
Copy and paste a formatted citation
Spandidos Publications style
Dai L, Li S, Li X and Jiang B: Propofol inhibits the malignant development of osteosarcoma U2OS cells via AMPK/FΟΧO1‑mediated autophagy. Oncol Lett 24: 310, 2022.
APA
Dai, L., Li, S., Li, X., & Jiang, B. (2022). Propofol inhibits the malignant development of osteosarcoma U2OS cells via AMPK/FΟΧO1‑mediated autophagy. Oncology Letters, 24, 310. https://doi.org/10.3892/ol.2022.13430
MLA
Dai, L., Li, S., Li, X., Jiang, B."Propofol inhibits the malignant development of osteosarcoma U2OS cells via AMPK/FΟΧO1‑mediated autophagy". Oncology Letters 24.3 (2022): 310.
Chicago
Dai, L., Li, S., Li, X., Jiang, B."Propofol inhibits the malignant development of osteosarcoma U2OS cells via AMPK/FΟΧO1‑mediated autophagy". Oncology Letters 24, no. 3 (2022): 310. https://doi.org/10.3892/ol.2022.13430
Copy and paste a formatted citation
x
Spandidos Publications style
Dai L, Li S, Li X and Jiang B: Propofol inhibits the malignant development of osteosarcoma U2OS cells via AMPK/FΟΧO1‑mediated autophagy. Oncol Lett 24: 310, 2022.
APA
Dai, L., Li, S., Li, X., & Jiang, B. (2022). Propofol inhibits the malignant development of osteosarcoma U2OS cells via AMPK/FΟΧO1‑mediated autophagy. Oncology Letters, 24, 310. https://doi.org/10.3892/ol.2022.13430
MLA
Dai, L., Li, S., Li, X., Jiang, B."Propofol inhibits the malignant development of osteosarcoma U2OS cells via AMPK/FΟΧO1‑mediated autophagy". Oncology Letters 24.3 (2022): 310.
Chicago
Dai, L., Li, S., Li, X., Jiang, B."Propofol inhibits the malignant development of osteosarcoma U2OS cells via AMPK/FΟΧO1‑mediated autophagy". Oncology Letters 24, no. 3 (2022): 310. https://doi.org/10.3892/ol.2022.13430
Follow us
  • Twitter
  • LinkedIn
  • Facebook
About
  • Spandidos Publications
  • Careers
  • Cookie Policy
  • Privacy Policy
How can we help?
  • Help
  • Live Chat
  • Contact
  • Email to our Support Team