Spandidos Publications Logo
  • About
    • About Spandidos
    • Aims and Scopes
    • Abstracting and Indexing
    • Editorial Policies
    • Reprints and Permissions
    • Job Opportunities
    • Terms and Conditions
    • Contact
  • Journals
    • All Journals
    • Oncology Letters
      • Oncology Letters
      • Information for Authors
      • Editorial Policies
      • Editorial Board
      • Aims and Scope
      • Abstracting and Indexing
      • Bibliographic Information
      • Archive
    • International Journal of Oncology
      • International Journal of Oncology
      • Information for Authors
      • Editorial Policies
      • Editorial Board
      • Aims and Scope
      • Abstracting and Indexing
      • Bibliographic Information
      • Archive
    • Molecular and Clinical Oncology
      • Molecular and Clinical Oncology
      • Information for Authors
      • Editorial Policies
      • Editorial Board
      • Aims and Scope
      • Abstracting and Indexing
      • Bibliographic Information
      • Archive
    • Experimental and Therapeutic Medicine
      • Experimental and Therapeutic Medicine
      • Information for Authors
      • Editorial Policies
      • Editorial Board
      • Aims and Scope
      • Abstracting and Indexing
      • Bibliographic Information
      • Archive
    • International Journal of Molecular Medicine
      • International Journal of Molecular Medicine
      • Information for Authors
      • Editorial Policies
      • Editorial Board
      • Aims and Scope
      • Abstracting and Indexing
      • Bibliographic Information
      • Archive
    • Biomedical Reports
      • Biomedical Reports
      • Information for Authors
      • Editorial Policies
      • Editorial Board
      • Aims and Scope
      • Abstracting and Indexing
      • Bibliographic Information
      • Archive
    • Oncology Reports
      • Oncology Reports
      • Information for Authors
      • Editorial Policies
      • Editorial Board
      • Aims and Scope
      • Abstracting and Indexing
      • Bibliographic Information
      • Archive
    • Molecular Medicine Reports
      • Molecular Medicine Reports
      • Information for Authors
      • Editorial Policies
      • Editorial Board
      • Aims and Scope
      • Abstracting and Indexing
      • Bibliographic Information
      • Archive
    • World Academy of Sciences Journal
      • World Academy of Sciences Journal
      • Information for Authors
      • Editorial Policies
      • Editorial Board
      • Aims and Scope
      • Abstracting and Indexing
      • Bibliographic Information
      • Archive
    • International Journal of Functional Nutrition
      • International Journal of Functional Nutrition
      • Information for Authors
      • Editorial Policies
      • Editorial Board
      • Aims and Scope
      • Abstracting and Indexing
      • Bibliographic Information
      • Archive
    • International Journal of Epigenetics
      • International Journal of Epigenetics
      • Information for Authors
      • Editorial Policies
      • Editorial Board
      • Aims and Scope
      • Abstracting and Indexing
      • Bibliographic Information
      • Archive
    • Medicine International
      • Medicine International
      • Information for Authors
      • Editorial Policies
      • Editorial Board
      • Aims and Scope
      • Abstracting and Indexing
      • Bibliographic Information
      • Archive
  • Articles
  • Information
    • Information for Authors
    • Information for Reviewers
    • Information for Librarians
    • Information for Advertisers
    • Conferences
  • Language Editing
Spandidos Publications Logo
  • About
    • About Spandidos
    • Aims and Scopes
    • Abstracting and Indexing
    • Editorial Policies
    • Reprints and Permissions
    • Job Opportunities
    • Terms and Conditions
    • Contact
  • Journals
    • All Journals
    • Biomedical Reports
      • Information for Authors
      • Editorial Policies
      • Editorial Board
      • Aims and Scope
      • Abstracting and Indexing
      • Bibliographic Information
      • Archive
    • Experimental and Therapeutic Medicine
      • Information for Authors
      • Editorial Policies
      • Editorial Board
      • Aims and Scope
      • Abstracting and Indexing
      • Bibliographic Information
      • Archive
    • International Journal of Epigenetics
      • Information for Authors
      • Editorial Policies
      • Editorial Board
      • Aims and Scope
      • Abstracting and Indexing
      • Bibliographic Information
      • Archive
    • International Journal of Functional Nutrition
      • Information for Authors
      • Editorial Policies
      • Editorial Board
      • Aims and Scope
      • Abstracting and Indexing
      • Bibliographic Information
      • Archive
    • International Journal of Molecular Medicine
      • Information for Authors
      • Editorial Policies
      • Editorial Board
      • Aims and Scope
      • Abstracting and Indexing
      • Bibliographic Information
      • Archive
    • International Journal of Oncology
      • Information for Authors
      • Editorial Policies
      • Editorial Board
      • Aims and Scope
      • Abstracting and Indexing
      • Bibliographic Information
      • Archive
    • Medicine International
      • Information for Authors
      • Editorial Policies
      • Editorial Board
      • Aims and Scope
      • Abstracting and Indexing
      • Bibliographic Information
      • Archive
    • Molecular and Clinical Oncology
      • Information for Authors
      • Editorial Policies
      • Editorial Board
      • Aims and Scope
      • Abstracting and Indexing
      • Bibliographic Information
      • Archive
    • Molecular Medicine Reports
      • Information for Authors
      • Editorial Policies
      • Editorial Board
      • Aims and Scope
      • Abstracting and Indexing
      • Bibliographic Information
      • Archive
    • Oncology Letters
      • Information for Authors
      • Editorial Policies
      • Editorial Board
      • Aims and Scope
      • Abstracting and Indexing
      • Bibliographic Information
      • Archive
    • Oncology Reports
      • Information for Authors
      • Editorial Policies
      • Editorial Board
      • Aims and Scope
      • Abstracting and Indexing
      • Bibliographic Information
      • Archive
    • World Academy of Sciences Journal
      • Information for Authors
      • Editorial Policies
      • Editorial Board
      • Aims and Scope
      • Abstracting and Indexing
      • Bibliographic Information
      • Archive
  • Articles
  • Information
    • For Authors
    • For Reviewers
    • For Librarians
    • For Advertisers
    • Conferences
  • Language Editing
Login Register Submit
  • This site uses cookies
  • You can change your cookie settings at any time by following the instructions in our Cookie Policy. To find out more, you may read our Privacy Policy.

    I agree
Search articles by DOI, keyword, author or affiliation
Search
Advanced Search
presentation
Oncology Letters
Join Editorial Board Propose a Special Issue
Print ISSN: 1792-1074 Online ISSN: 1792-1082
Journal Cover
November-2022 Volume 24 Issue 5

Full Size Image

Sign up for eToc alerts
Recommend to Library

Journals

International Journal of Molecular Medicine

International Journal of Molecular Medicine

International Journal of Molecular Medicine is an international journal devoted to molecular mechanisms of human disease.

International Journal of Oncology

International Journal of Oncology

International Journal of Oncology is an international journal devoted to oncology research and cancer treatment.

Molecular Medicine Reports

Molecular Medicine Reports

Covers molecular medicine topics such as pharmacology, pathology, genetics, neuroscience, infectious diseases, molecular cardiology, and molecular surgery.

Oncology Reports

Oncology Reports

Oncology Reports is an international journal devoted to fundamental and applied research in Oncology.

Experimental and Therapeutic Medicine

Experimental and Therapeutic Medicine

Experimental and Therapeutic Medicine is an international journal devoted to laboratory and clinical medicine.

Oncology Letters

Oncology Letters

Oncology Letters is an international journal devoted to Experimental and Clinical Oncology.

Biomedical Reports

Biomedical Reports

Explores a wide range of biological and medical fields, including pharmacology, genetics, microbiology, neuroscience, and molecular cardiology.

Molecular and Clinical Oncology

Molecular and Clinical Oncology

International journal addressing all aspects of oncology research, from tumorigenesis and oncogenes to chemotherapy and metastasis.

World Academy of Sciences Journal

World Academy of Sciences Journal

Multidisciplinary open-access journal spanning biochemistry, genetics, neuroscience, environmental health, and synthetic biology.

International Journal of Functional Nutrition

International Journal of Functional Nutrition

Open-access journal combining biochemistry, pharmacology, immunology, and genetics to advance health through functional nutrition.

International Journal of Epigenetics

International Journal of Epigenetics

Publishes open-access research on using epigenetics to advance understanding and treatment of human disease.

Medicine International

Medicine International

An International Open Access Journal Devoted to General Medicine.

Journal Cover
November-2022 Volume 24 Issue 5

Full Size Image

Sign up for eToc alerts
Recommend to Library

  • Article
  • Citations
    • Cite This Article
    • Download Citation
    • Create Citation Alert
    • Remove Citation Alert
    • Cited By
  • Similar Articles
    • Related Articles (in Spandidos Publications)
    • Similar Articles (Google Scholar)
    • Similar Articles (PubMed)
  • Download PDF
  • Download XML
  • View XML
Article Open Access

Dapagliflozin induces apoptosis by downregulating cFILPL and increasing cFILPS instability in Caki‑1 cells

  • Authors:
    • Ji Hoon Jang
    • Tae-Jin Lee
    • Eon-Gi Sung
    • In-Hwan Song
    • Joo-Young Kim
  • View Affiliations / Copyright

    Affiliations: Department of Anatomy, College of Medicine, Yeungnam University, Daegu 42415, Republic of Korea
    Copyright: © Jang et al. This is an open access article distributed under the terms of Creative Commons Attribution License.
  • Article Number: 401
    |
    Published online on: September 22, 2022
       https://doi.org/10.3892/ol.2022.13521
  • Expand metrics +
Metrics: Total Views: 0 (Spandidos Publications: | PMC Statistics: )
Metrics: Total PDF Downloads: 0 (Spandidos Publications: | PMC Statistics: )
Cited By (CrossRef): 0 citations Loading Articles...

This article is mentioned in:



Abstract

Dapagliflozin is a sodium/glucose cotransporter 2 inhibitor used recently to treat patients with type 2 diabetes. A recent study has demonstrated that dapagliflozin induces apoptosis in human renal and breast tumor cells. However, to the best of our knowledge, the molecular mechanism underlying dapagliflozin‑mediated apoptosis in Caki‑1 human renal carcinoma cells has not been elucidated. The present study demonstrated that the dapagliflozin treatment dose‑dependently increased cell death in Caki‑1 cells. Dapagliflozin treatment also induced apoptosis as confirmed by FITC‑conjugated Annexin V/PI staining. Additionally, treatment with dapagliflozin reduced the expression levels of anti‑apoptotic proteins, cellular Fas‑associated death domain‑like interleukin‑1‑converting enzyme‑inhibitory protein (cFLIP)L and cFLIPS in Caki‑1 cells. Benzyloxycarbonyl‑Val‑Ala‑Asp‑fluoromethyl‑ketone inhibited dapagliflozin‑induced apoptosis, implying that dapagliflozin‑­induced apoptosis is regulated by a caspase‑dependent pathway. By contrast, N‑acetylcysteine had no effect on dapagliflozin‑­induced apoptosis and downregulation of cFLIPL and cFLIPS expression. Furthermore, overexpression of cFLIPL, but not cFLIPS, partially inhibited apoptosis induced by dapagliflozin. cFLIPL and cFLIPS mRNA levels remained constant in Caki‑1 cells after treatment with 0, 20, 40, 60, 80 and 100 µM dapagliflozin. Notably, it was confirmed that cFLIPS protein levels were reduced due to the increased cFLIPS instability in dapagliflozin‑treated Caki‑1 cells. The present study also demonstrated that dapagliflozin had no effect on HK‑2 normal human kidney cells. Taken together, the present study revealed that dapagliflozin induced apoptosis via the downregulation of cFLIPL and an increase in cFLIPS instability, suggesting that dapagliflozin may be a feasible drug candidate for the treatment of human renal cancer.

Introduction

Renal carcinoma (RC) is responsible for approximately 90% of all kidney cancers in adults (1). RC is classified into several histological cell types based on the genetic, histological and clinical phenotypes; clear cells, granular cells, mixture cells and undifferentiated cells (2–4). The cancer cells are resistant to radiation, chemical and hormone therapies in RC patients and cannot be treated without surgery (5,6). Therefore, it is essential to identify more efficient chemotherapeutic agents for RC treatment.

Dapagliflozin is a new type 2 diabetes drug that decreases blood glucose levels by inhibition of sodium/glucose cotransporter (SGLT2) in the kidney (7–9). It has been reported that empagliflozin, a SGLT2 inhibitor, mediates apoptosis through inhibition of sonic hedgehog signaling molecule expression and migration by activating adenosine monophosphate–activated protein kinase (AMPK) in cervical cancer (10). Previous studies demonstrate that dapagliflozin exerts anti-proliferative and anti-tumor activity in human kidney and breast tumor cells through cell cycle arrest and apoptosis, tumor growth inhibition or AMPK/mTOR signaling pathways (11,12). Moreover, dapagliflozin reduces tumor volume and activates caspase-3, beclin-1 and JNK in solid Ehrlich carcinoma mice (13). Nevertheless, the mechanism underlying dapagliflozin-induced apoptosis has not been presented in human RC.

The cellular Fas-associated death domain-like interleukin-1-converting enzyme-inhibitory protein (cFLIP) is an important apoptosis-regulatory protein associated with apoptosis (14). cFLIP has cFLIPL, cFLIPS and cFLIPR isoforms (15). Each of these isoforms has different effects on apoptotic pathways through different mechanisms (16–19). Overexpression of cFLIP suppresses death ligand-mediated cell death and confers resistance to chemotherapeutic agents (20). Constant cFLIP mRNA levels and cFLIP protein stability decrease the sensitivity to anti-cancer drugs in the cFLIP-overexpressing bladder and colorectal cancers (21–23). Hence, modulation of cFLIP, an anti-apoptotic protein, plays a key role in elucidating the mechanism of chemopreventive–mediated apoptosis.

In the present investigation, we showed that dapagliflozin mediated apoptosis in human RC Caki-1 cells by caspase-dependent pathway via the downregulation of cFLIPL and an increase in cFLIPS instability.

Materials and methods

Cell culture and materials

Caki-1 cells were purchased from American Type Culture Collection (HTB-46) and maintained in DMEM (LM 001–05; WelGene) with 10% FBS (S001-07; WelGene) and 1% anti-biotic anti-mycotic (AA) solution (LS 203-01; WelGene). HK-2 cells were obtained from the Korean Cell Line Bank (22190) and maintained in RPMI1640 medium (LM 011-01; WelGene) supplemented with 10% FBS and 1% AA solution. The cells were maintained at 37°C under 5% CO2 condition. z-VAD-fmk (627610) was obtained from Calbiochem. Dapagliflozin (SC-364481), N-acetylcysteine (NAC; A7250) and cycloheximide (CHX; C1988) were obtained from Sigma-Aldrich.

Cell viability assay

2,3-bis-(2-methoxy-4-nitro-5-sulfophenyl)–2H-tetrazolium-5-carboxanilide (XTT) assays were analyzed using the Welcount Cell Viability Assay Kit (TR055-01; WelGene). Caki-1 and HK-2 cells were seeded (0.2×105 cells/well) into three 96-well plates containing DMEM or RPMI1640 with 10% FBS. Cells were expose to 0, 20, 40, 60, 80 and 100 µM of dapagliflozin for 24 h and then cultivated with XTT reagent for 2–3 h at room temperature. The density was measured at 450 nm using a microplate reader (Thermo LabSystems) at 450/690 nm.

FACS analysis

0.4×106 cells were suspended in 100 µl of cold phosphate-buffered saline (PBS; 70011044; Thermo Fisher Scientific) and 200 µl of 95% ethanol (1.00983.1011; Merck) was mixed, and the sample was while vortexing. The cells were cultivated for 3 h at 4°C, washed twice with cold PBS, and resuspended in 250 µl of 1.12% sodium citrate buffer (pH 8.4) with 12.5 µg of RNase A (R4875; Sigma-Aldrich; Merck KGaA). The cells were cultivated for 30 min at 37°C, mixed with 250 µl of 50 µg/ml propidium iodide (PI; P4170; Sigma-Aldrich; Merck KGaA) for 20 min at 37°C. Cells were analyzed by fluorescence-activated cell sorting (FACS) using CytoFLEX (B53000; Beckman Coulter).

Western blotting

The total cell lysates were prepared by resuspending 0.45×106 cells in 20–50 µl of RIPA lysis buffer (50 mM Tris buffer, 20 mM HEPES, 100 mM NaF; 120 mM NaCl, 0.5% Triton X-100, 100 µM Na3VO4, pH 7.6) Total lysates was quantified using a BCA kit (#23225; Thermo Fisher Scientific) according to the manufacturer's protocols. The proteins (30–70 µg) were isolated using 10 or 12% SDS-PAGE gels and electrotransferred onto NC membranes (GE Healthcare). Target proteins were identified using the respective antibodies and Immobilon Western Chemiluminescent HRP Substrate Solution (WBKLS0100; Millipore) and visualized by Davinch-Chemi (CAS-400SM; Davinch-K). Anti-PARP antibody (1:1,000; #9542) and anti-Bax (1:1,000; #2772) were obtain from Cell Signaling Technology. Anti-caspase-3 (1:3,000; ADI-AAP-113) and anti-FLIP (1:700; ALX-804-961-0100) were purchased from Enzo Life Sciences. Anti-Bcl-2 (1:700; sc-7832), anti-Bcl-xL (1:1,000, sc-634), anti-Mcl-1 (1:1,000; sc-12756), anti-cIAP1 (1:1,000; sc-7943), anti-cIAP2 (1:1,000; sc-517317) and anti-β-actin antibody (1:5,000; sc-47778) were supplied by Santa Cruz Biotechnology, and anti-XIAP (1:10,000; 610717) antibody was obtained from BD Biosciences.

Annexin V/PI double staining

Fluorescein isothiocyanate (FITC) Annexin V apoptosis detection kit I (556547; BD Biosciences) was used to determine cell death type. The cells were washed twice with cold PBS, and then cell pellets resuspended in 1X binding buffer. This suspended cells (100 µl) were stained with 5 µl of FITC-conjugated Annexin V and then 5 µl PI. The cells were incubated for 15 min at room temperature in the dark. After adding 400 µl of 1X binding buffer to each tube, the cells were analyzed using CytoFLEX (Beckman Coulter).

RNA isolation and RT-PCR

The levels of cFLIPL and cFLIPS mRNA was confirmed using RT-PCR. Total RNA was isolated using Easy-Blue reagent (17061; iNtRON Biotechnology). cDNA was prepared using the M-MLV Reverse Transcriptase (18057018; Thermo Fisher Scientific) according to the manufacturer's protocols. GAPDH was used as an internal control. The primers used to target genes of cFLIPL, cFLIPS and GAPDH: for cFLIPL, 5′-CGGACTATAGAGTGCTGATGG-3′ (forward) and 5′-GATTATCAGGCAGATTCCTAG-3′ (reverse); cFLIPS, 5′-TAAGCTGTCTGTCGGGGACT-3′ (forward) and 5′-AGATCAGGACAATGGGCATAG-3′ (reverse); GAPDH, 5′-AGGTCGGAGTCAACGGATTTG-3′ (forward) and 5′-GTGATGGCATGGACTGTGGT-3′ (reverse). The amplified PCR products were separated by electrophoresing on a 1.5% agarose gel with 0.1% ETBR, and the DNA bands were detected by an ultraviolet light gel doc (WGD30; DAIHAN).

Stable transfection

Caki-1 cells were seeded onto 6-well culture plates (0.25×106 cells/well) and cultivated overnight at 37°C. Cells were transfected with the pcDNA 3.1-cFLIPL, pcDNA 3.1-cFLIPS or control pcDNA 3.1 plasmid vectors using LipofectAMINE2000® (11668-019; Thermo Fisher Scientific) in Opti-MEM medium (31985-070; Thermo Fisher Scientific). After 48 h of transfection, the transfected cells were selected using culture medium containing 800 µg/ml G418 (10131-035; Thermo Fisher Scientific). The cells were then exposed to dapagliflozin for 24 h and analyzed for cFLIPL and cFLIPS protein expression using western blotting. After 2 or 3 weeks, to rule out the possibility of clonal differences between the generated stable cell lines, pooled Caki-1/pcDNA 3.1, Caki-1/cFLIPL and Caki-1/cFLIPS clones were analyzed for cFLIPL and cFLIPS protein expression using western blotting.

Statistical analysis

The experiments were performed three independent experiments. One-way ANOVA and post hoc comparisons (Scheffe) and two-way ANOVA followed by post hoc test (Tukey's HSD) were used when comparing the situations. Statistical Package for Social Sciences 27.0 (IBM SPSS Inc.) was utilized for the data analysis. The data were expressed as the mean ± SD, and P-values <0.05 were considered significant.

Results

Dapagliflozin decreases cell viability and induces apoptosis in Caki-1 cells

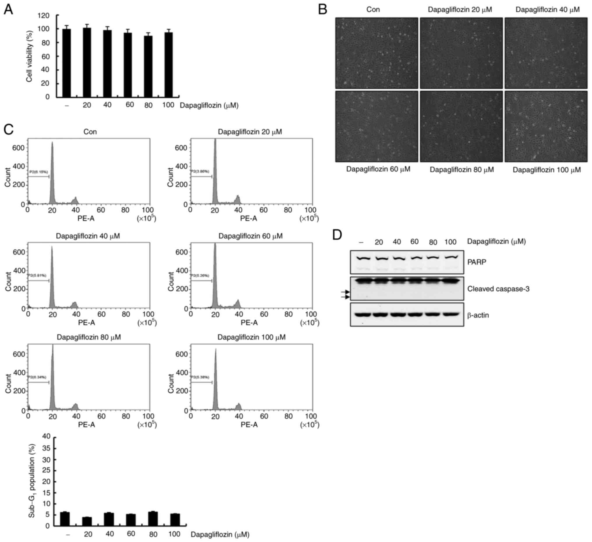
The anti-cancer effect of dapagliflozin on RC Caki-1 cells, the cells was investigated by treating the cells with 0, 20, 40, 60, 80 and 100 µM of dapagliflozin. As shown in Fig. 1A, treatment of Caki-1 cells with dapagliflozin showed a dose-dependent reduction in cell viability. High concentrations (80 and 100 µM) dapagliflozin induced the rounded cells of considerable number in Caki-1 cells under light microscopy (Fig. 1B). We then performed flow cytometry analysis of the dapagliflozin-treated Caki-1 cells. Dapagliflozin treatment for 24 h significantly increased the sub-G1 fraction in a dose-dependent manner (Fig. 1C). Exposure to dapagliflozin increased the expression levels of cleavage form of PARP and caspase-3 in Caki-1 cells (Fig. 1D). To determine cell death type induced by dapagliflozin, we analyzed FITC-conjugated Annexin V/PI staining using flow cytometry. Treatment with 100 µM of dapagliflozin increased Annexin V/PI positive cells (Fig. 1E). These observations supported that dapagliflozin induces apoptosis in Caki-1 cells.

Figure 1.

Dapagliflozin induces apoptosis in Caki-1 cells. (A) Cells were treated with dapagliflozin for 24 h. Subsequently, cell viability was analyzed using a 2,3-bis-(2-methoxy-4-nitro-5-sulfophenyl)-2H-tetrazolium-5-carboxanilide assay kit. (B) Caki-1 cells were treated with dapagliflozin for 24 h and morphological findings were observed under a light microscope at a magnification of ×200. (C) Caki-1 cells were exposed to dapagliflozin for 24 h. The Sub-G1 fraction was measured via flow cytometry. The FACS data are indicated in the upper panel. The percentage of the sub-G1 population is shown in the lower panel. (D) Cells were treated with varying concentrations of dapagliflozin for 24 h. PARP, cleaved caspase-3 and β-actin protein expression was examined by western blotting. β-actin was used as the protein loading control. Cleaved caspase-3 is indicated by arrows. (E) Caki cells were treated with dapagliflozin for 24 h. The type of cell death, which is apoptosis or necrosis, was confirmed via flow cytometry after FITC-conjugated Annexin V/PI staining. The percentage of cells in each quadrant (Q1-UL, necrotic cells; Q1-UR, late apoptotic cells; Q1-LL, live cells; Q1-LR, early apoptotic cells) is indicated (left panel). The percentage of apoptotic cells is shown in the right panel. Data were acquired in three independent experiments and presented as the mean ± SD (n=3). *P<0.05 compared with non-treated cells. Con, dapagliflozin 0 µM; PARP, poly (ADP-ribose) polymerase.

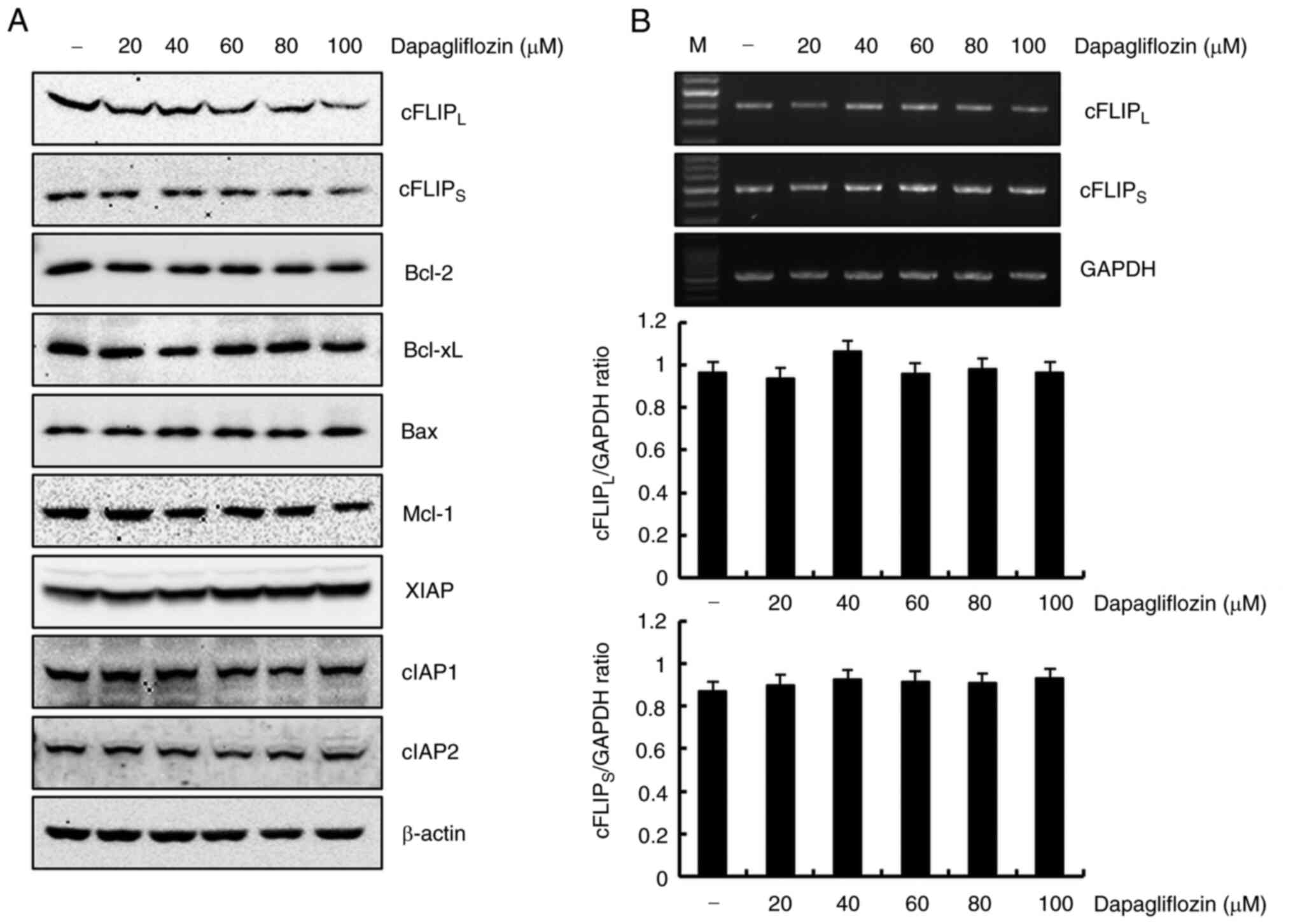
Dapagliflozin-induced apoptosis reduces cFLIPL and cFLIPS expression levels

The detailed molecular mechanism associated with dapagliflozin-induced apoptosis was studied by treating Caki-1 cells with dapagliflozin and analyzing the expression levels of apoptotic regulatory proteins using western blotting. As shown in Fig. 2A, cFLIPL and cFLIPS protein expressions markedly reduced in dapagliflozin-treated Caki-1 cells. However, protein expression levels of Bcl-2, Bcl-xL, Bax, Mcl-1, XIAP, cIAP1 and cIAP2 did not change in response to dapagliflozin treatment. These results demonstrated that dapagliflozin-induced apoptosis suppressed the expression of cFLIPL and cFLIPS in Caki-1 cells. To determine whether the dapagliflozin-mediated cFLIPL and cFLIPS reduction in protein expression was regulated at the transcriptional level, we confirmed RT-PCR. Exposure Caki-1 cells to dapagliflozin had no effect on cFLIPL or cFLIPS expression at the transcriptional level (Fig. 2B). Therefore, dapagliflozin-mediated downregulation of cFLIPL and cFLIPS expression levels is modulated at the post-transcriptional level.

Figure 2.

Dapagliflozin inhibits cFLIPL and cFLIPS protein expression in Caki-1 cells. (A) Cells were treated with various concentrations of dapagliflozin. At 24 h after treatment, protein expression levels of cFLIPL, cFLIPS, Bcl-2, Bcl-xL, Bax, Mcl-1, XIAP, cIAP1, cIAP2 and β-actin were analyzed using western blotting. β-actin served as the protein loading control. (B) Caki-1 cells were treated with different concentrations dapagliflozin. After 24 h, the levels of cFLIPL, cFLIPS and GAPDH mRNA (upper panel) were determined using RT-PCR. GAPDH was used as a loading control. The density of cFLIPL, cFLIPS and GAPDH was analyzed using ImageJ software. Data obtained from RT-PCR of cFLIPL, cFLIPS and GAPDH were used to evaluate the effect of dapagliflozin on the cFLIPL/GAPDH ratio (middle panel) and cFLIPS/GAPDH ratio (lower panel). Data were acquired in three independent experiments. PARP, poly (ADP-ribose) polymerase; cFLIP, cellular Fas-associated death domain-like interleukin-1-converting enzyme-inhibitory protein Mcl-1, myeloid cell leukemia-1; XIAP, X-linked inhibitor of apoptosis protein; cIAP, cellular inhibitor of apoptosis protein; RT-PCR, reverse transcription PCR; M, marker of RT-PCR.

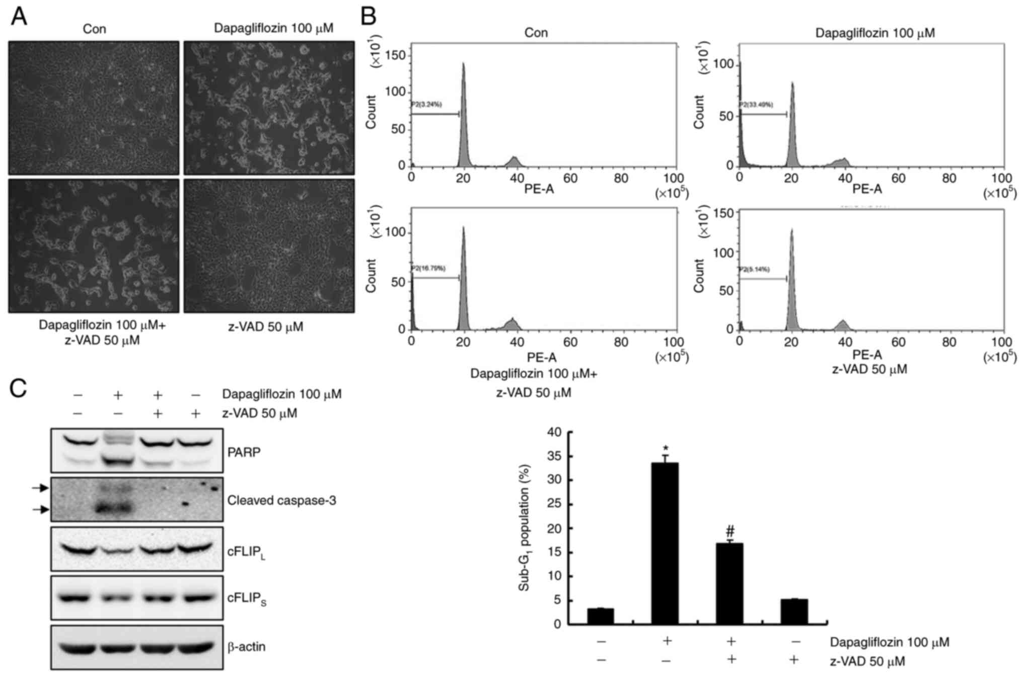
Dapagliflozin-mediated apoptosis is inhibited via a caspase signaling pathway

To identify whether activation of the caspase signaling pathway plays an important role in dapagliflozin-mediated apoptosis, Caki-1 cells were pretreatment with a pan-caspase inhibitor, z-VAD-fmk. As shown in Fig, 3A and B, pretreatment with z-VAD-fmk inhibited dapagliflozin-mediated apoptosis. Moreover, pretreatment of Caki-1 cells with z-VAD-fmk prevented the cleavage forms of PARP and caspase-3 and restored the cFLIPL and cFLIPS expressions levels (Fig. 3C). These findings suggest that dapagliflozin-induced apoptosis is modulated by a caspase signaling pathway through cFLIPL and cFLIPS downregulation in Caki-1 cells.

Figure 3.

Dapagliflozin-mediated apoptosis is blocked by a caspase signaling pathway in Caki-1 cells. (A) Cells were treated with 100 µM dapagliflozin for 24 h in the presence or absence of z-VAD-fmk. Morphological changes were visualized by light microscopy at a magnification of ×200. (B) Caki-1 cells were pretreated with 50 µM z-VAD-fmk or solvent for 30 min and cultivated with dapagliflozin for 24 h. The Sub-G1 fraction was analyzed by FACS. The FACS data are presented in the upper panel. The percentage of the sub-G1 population is shown in the lower panel. (C) Caki-1 cells were pretreated with 50 µM z-VAD-fmk or solvent for 30 min and cultivated with 100 µM dapagliflozin for 24 h. Protein expression levels of PARP, cleaved caspase-3, cFLIPL, cFLIPS and β-actin were examined by western blotting. β-actin was used as a loading control. Cleaved caspase-3 is indicated by arrows. Data were acquired in three independent experiments and are presented as the mean ± SD (n=3). *P<0.05 compared with untreated cells, #P<0.05 compared with dapagliflozin-treated cells. Con, dapagliflozin 0 µM; z-VAD-fmk, benzyloxycarbonyl-Val-Ala-Asp-fluoromethyl-ketone; PARP, poly (ADP-ribose) polymerase; cFLIP, cellular Fas-associated death domain-like interleukin-1-converting enzyme-inhibitory protein.

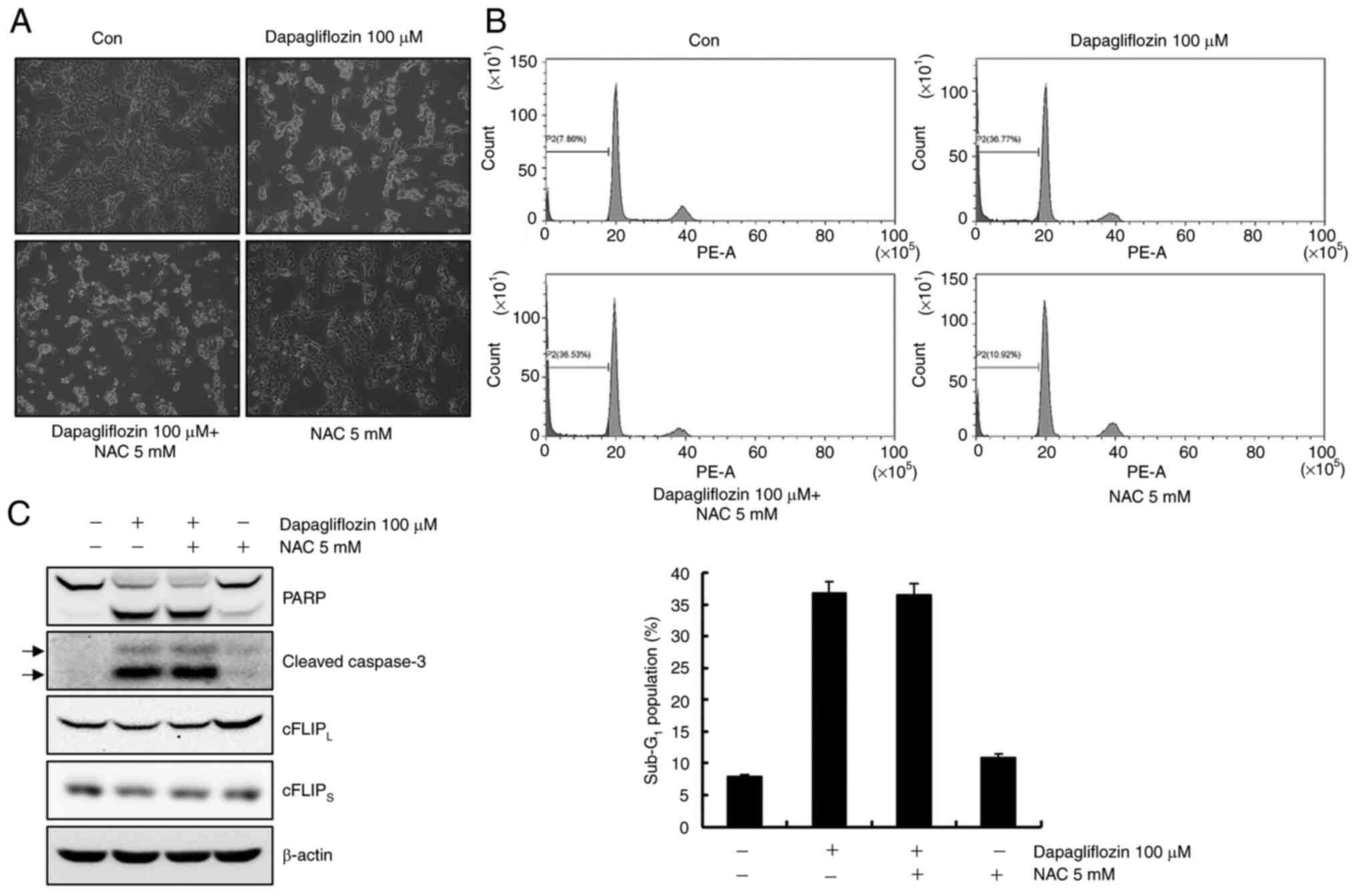
Dapagliflozin-mediated apoptosis is not involved in reactive oxygen species (ROS)

ROS causes apoptosis by modulating the expression levels of cFLIP (24). Caki-1 cells were pretreated with the ROS scavenger, NAC, for 1 h and then cultivated with dapagliflozin for 24 h to investigate whether ROS plays a key role in dapagliflozin-induced apoptosis. As shown in Fig. 4A and B, pretreatment with NAC did not prevent dapagliflozin-mediated apoptosis. Furthermore, NAC failed to prevent PARP cleavage and caspase activation and did not restore cFLIPL and cFLIPS expression levels in dapagliflozin-treated cells (Fig. 4C). These data suggest that ROS generation is not affected by dapagliflozin-mediated apoptosis.

Figure 4.

Dapagliflozin-induced apoptosis in Caki-1 cells is not affected by reactive oxygen species. (A) Caki-1 cells were pretreated with 5 mM NAC or vehicle for 1 h and then treated with dapagliflozin for 24 h. Morphological changes were observed by light microscopy at a magnification of ×200. (B) Percentages of the Sub-G1 population were measured by flow cytometry. The FACS data are presented in the upper panel. The percentage of the sub-G1 population is shown in the lower panel. (C) Caki-1 cells were treated with 5 mM NAC or a vehicle for 1 h before treatment with 100 µM dapagliflozin for 24 h. Protein expression levels of PARP, cleaved caspase-3, cFLIPL, cFLIPS and β-actin were detected using western blotting. β-actin was used as a loading control. Cleaved caspase-3 is indicated by arrows. Data were acquired in three independent experiments and presented as the mean ± SD (n=3). Con, dapagliflozin 0 µM; NAC, N-acetylcysteine; FACS, fluorescence-activated cell sorting; PARP, poly (ADP-ribose) polymerase; cFLIP, cellular Fas-associated death domain-like interleukin-1-converting enzyme-inhibitory protein.

Dapagliflozin-mediated apoptosis is partially recovered through cFLIPL downregulation

To determine whether the downregulation of cFLIPL and cFLIPS plays an important role in dapagliflozin-induced apoptosis in Caki-1 cells, cFLIPL- and cFLIPS-overexpressing cells were exposed to dapagliflozin. As shown in Fig. 5A, treatment with dapagliflozin considerably caused apoptosis in Caki-1/vector cells, whereas overexpression of cFLIPL partially inhibited dapagliflozin-mediated apoptosis. In contrast, the overexpression of cFLIPS did not prevent dapagliflozin-induced apoptosis (Fig. 5B). The expression of cleavage forms of PARP and caspase-3 induced by dapagliflozin treatment was partially blocked by the overexpression of cFLIPL (Fig. 5C). However, treatment with dapagliflozin in Caki-1/cFLIPS cells did not affect the cleavage forms of PARP and caspase-3 expression levels (Fig. 5D). These results reveal that the downregulation of cFLIPL contributes to dapagliflozin-mediated apoptosis. In addition, dapagliflozin may mediate apoptosis in Caki-1/vector cells and even in cFLIPS-overexpressed cells.

Figure 5.

Downregulation of cFLIPL contributes to dapagliflozin-mediated apoptosis. (A and B) Caki-1/Vec, Caki-1/cFLIPL and Caki-1/cFLIPS cells were treated for 24 h with the indicated concentrations of dapagliflozin. The apoptosis levels were determined based on the sub-G1 fraction using flow cytometry. The FACS data are indicated in the upper panels. The percentage of the sub-G1 population is shown in the lower panels. (C) Caki-1/vector and Caki-1/cFLIPL cells were treated with the indicated concentrations of dapagliflozin. After 24 h, the protein expression levels of PARP, cleaved caspase-3, cFLIPL and β-actin were analyzed by western blotting. (D) Caki-1/vector and Caki-1/cFLIPS cells were treated with dapagliflozin for 24 h. Protein expression levels of PARP, cleaved caspase-3, cFLIPS and β-actin were detected using western blotting. β-actin was used as a loading control. Cleaved caspase-3 is indicated by arrows. Data were acquired in three independent experiments and are presented as the mean ± SD (n=3). *P<0.05 compared with dapagliflozin-treated Caki-1/Vec cells. Vec, vector; Con, dapagliflozin 0 µM; PARP, poly (ADP-ribose) polymerase; cFLIP, cellular Fas-associated death domain-like interleukin-1-converting enzyme-inhibitory protein.

Dapagliflozin reduces the expression level of cFLIPS ascribed by the increase in protein instability

To further investigate the molecular mechanism underlying the reduction of cFLIPL and cFLIPS expression levels in dapagliflozin-treated cells, we studied protein stability assays of cFLIPL and cFLIPS. Treatment with dapagliflozin did not affect cFLIPL or cFLIPS expression at the transcriptional level (Fig. 2B). After pretreating Caki-1 cells with CHX for 1 h, the cells were treated with dapagliflozin for varying lengths of time; degradation of the cFLIPS was promoted by dapagliflozin treatment, but not by cFLIPL (Fig. 6). These findings indicate that the degradation of cFLIPS protein is facilitated by dapagliflozin treatment and that dapagliflozin treatment induces cFLIPS protein instability.

Figure 6.

Decrease in cFLIPS protein levels induced by dapagliflozin treatment occurs due to increased protein instability. Cells were treated with 100 µM dapagliflozin in the presence or absence of 20 µg/ml CHX for the indicated duration. cFLIPL and cFLIPS expression levels (upper panel) were detected by western blotting. The density of cFLIPL and cFLIPS was analyzed using ImageJ software (middle panel). Data obtained from western blotting of cFLIPL, cFLIPS and β-actin were used to evaluate the effect of dapagliflozin on the cFLIPL/β-actin ratio and cFLIPS/β-actin ratio (lower panel). β-actin served as a loading control. Data were acquired in three independent experiments and are presented as the mean ± SD (n=3). *P<0.05 compared with CHX only-treated Caki-1 cells. CHX, cycloheximide; cFLIP, cellular Fas-associated death domain-like interleukin-1-converting enzyme-inhibitory protein.

Dapagliflozin does not affect cell death in normal human kidney HK-2 cells

We examined the effect of dapagliflozin on normal human kidney HK-2 cells. Dapagliflozin had no effects on cell viability and morphology (Fig. 7A and B). Then, flow cytometry analysis of the dapagliflozin-treated HK-2 cells was conducted. Sub-G1 population was not affected by dapagliflozin treatment (Fig. 7C). Additionally, protein bands of cleavage form of PARP and caspase-3 were not detected in response to dapagliflozin treatment (Fig. 7D). These data indicate that dapagliflozin did not affect cell death in HK-2 cells.

Figure 7.

Dapagliflozin does not affect HK-2 cell death. (A) Cells were treated with various concentrations of dapagliflozin. After 24 h, cell viability was measured using a 2,3-bis-(2-methoxy-4-nitro-5-sulfophenyl)-2H-tetrazolium-5-carboxanilide assay kit. (B) HK-2 cells were exposed to dapagliflozin for 24 h. The morphological findings were visualized by light microscope at a magnification of ×200. (C) Cells were treated with dapagliflozin for 24 h. The Sub-G1 population was analyzed by flow cytometry. The FACS data are indicated in the upper panel. The percentage of the sub-G1 population is shown in the lower panel. (D) HK-2 cells were treated with dapagliflozin for 24 h. PARP, cleaved caspase-3 and β-actin protein expression levels were examined by western blotting. β-actin was used as the protein loading control. Cleaved caspase-3 is indicated by arrows but not detected. Data were acquired in three independent experiments and presented as the mean ± SD (n=3). Con, dapagliflozin 0 µM; PARP, poly (ADP-ribose) polymerase.

Discussion

In this study, we demonstrated that dapagliflozin exerts potential anti-tumor effects on human RC Caki-1 cells. Dapagliflozin-mediated apoptosis is caused by caspase signaling pathways in Caki-1 cells. Furthermore, the detailed molecular mechanism in dapagliflozin-induced apoptosis is associated with caspase-mediated degradation of cFLIPL and increase of cFLIPS instability.

Previous studies have reported that dapagliflozin exerts anti-proliferative and anti-tumor effect (11,12). Consistent with previous studies, our study showed that dapagliflozin treatment significantly increased the sub-G1 fraction in a dose-dependent manner and increased the levels of cleavage forms of PARP and caspase-3. Annexin V/PI positive cells were detected. These findings reveal that dapagliflozin induces apoptosis in Caki-1 cells.

Apoptosis refers to programmed cell death related with caspase activation (25–27). The caspase activation is determined by the regulation of anti- and/or pro-apoptotic proteins (28) Dapagliflozin-mediated downregulation of cFLIPL and cFLIPS was caused by their increased degradation, whereas protein expression levels of Bcl-2, Bcl-xL, Bax, Mcl-1, XIAP, cIAP1 and cIAP2 were no changed. These data indicate that dapagliflozin-induced apoptosis decreases the expression levels of cFLIPL and cFLIPS.

cFLIP is a regulator of the apoptotic signaling pathway and is expressed in various cancer cell lines (15,29). Previous studies have demonstrated that cFLIP expression levels are modulated at the proteasome-mediated post-translational level (30,31). In this study, dapagliflozin treatment did not alter cFLIPL and cFLIPS mRNA levels. The findings suggest that the dapagliflozin-mediated reduction in the cFLIPL and cFLIPS expression levels is modulated at the post-translational level.

Caspase activation regulates apoptosis-regulatory proteins (32,33). Previous studies have shown that dapagliflozin does not affect caspase activation in colon cancer cell lines (34). Contrary to these studies, the present study showed that pretreatment with z-VAD-fmk inhibited sub-G1 cell accumulation, cleavage forms of PARP and caspase-3, and restored the cFLIPL and cFLIPS expression levels. These results suggested that dapagliflozin-induced apoptosis might be modulated by the caspase signaling pathway through the downregulation of cFLIPL and cFLIPS in Caki-1 cells.

Previous investigations have shown that overexpression of cFLIP modulates apoptosis in several cancer cell lines (35–37). In the present study, overexpression of cFLIPL partially inhibited dapagliflozin-induced apoptosis, while the overexpression of cFLIPS failed to inhibit dapagliflozin-induced apoptosis. These data indicate that dapagliflozin-mediated apoptosis is blocked in cFLIPL-overexpressing cells, implying that dapagliflozin-induced apoptosis occurs by the downregulation of cFLIPL.

It has been reported that the downregulation of cFLIPS is occurred by the increase in protein instability during endoplasmic reticulum (ER) stress-induced apoptosis in human colon tumor cells (38). In the present study, reduction of cFLIPS expression was ascribed by the increased protein instability of cFLIPS in dapagliflozin-treated cells. This demonstrated that dapagliflozin facilitated the degradation of the cFLIPS, leading to increase instability of cFLIPS.

ROS is an important apoptosis regulator in human cancer cells (39,40). Previous studies reported that ROS regulates cFLIP expression and increases apoptosis (41,42). In the present study, pretreatment with of Caki-1 cells did not inhibit dapagliflozin-mediated apoptosis. These data suggest that dapagliflozin-mediated apoptosis is independent of ROS generation. However, recent studies have shown that dapagliflozin decreases ROS production (43–45). Consistent with the present study, dapagliflozin appears to be a feasible option for reducing ROS production.

Interestingly, dapagliflozin suppresses ER stress-induced apoptosis in normal HK-2 cells (46). In contrast, dapagliflozin did not affect cell death in HK-2 cells in this study.

Taken together, our data indicates that dapagliflozin–induced apoptosis is modulated by caspase signaling pathways through the downregulation of cFLIPL and an increase in cFLIPS protein instability in Caki-1 cells. In conclusion, dapagliflozin is a potential chemotherapeutic agent against human renal cancer.

Acknowledgements

Not applicable.

Funding

This research was supported by Basic Science Research Program through the National Research Foundation of Korea (NRF) funded by the Ministry of Education (grant no. 2020R1I1A1A01068857).

Availability of data and materials

The datasets used and/or analyzed during the current study are available from the corresponding author on reasonable request.

Authors' contributions

JYK conceived and designed the experiments. JHJ performed most of the experiments and analyzed the data. TJL, EGS and IHS conducted data analyses for light microscopy, Annexin V/PI staining and RT-PCR. JHJ drafted and wrote the manuscript. JYK revised the manuscript accordingly. JHJ provided the funding. JHJ and JYK confirmed the authenticity of all the raw data. All authors have read and approved the final manuscript.

Ethics approval and consent to participate

Not applicable.

Patient consent for publication

Not applicable.

Competing interests

The authors declare that they have no competing interests.

References

1 

Low G, Huang G, Fu W, Moloo Z and Girgis S: Review of renal cell carcinoma and its common subtypes in radiology. World J Radiol. 8:484–500. 2016. View Article : Google Scholar : PubMed/NCBI

2 

Ray RP, Mahapatra RS, Khullar S, Pal DK and Kundu AK: Clinical characteristics of renal cell carcinoma: Five years review from a tertiary hospital in Eastern India. Indian J Cancer. 53:114–117. 2016. View Article : Google Scholar : PubMed/NCBI

3 

Jonasch E, Gao J and Rathmell WK: Renal cell carcinoma. BMJ. 349:g47972014. View Article : Google Scholar : PubMed/NCBI

4 

Cohen HT and McGovern FJ: Renal-cell carcinoma. N Engl J Med. 353:2477–2490. 2005. View Article : Google Scholar : PubMed/NCBI

5 

Rabinovitch RA, Zelefsky MJ, Gaynor JJ and Fuks Z: Patterns of failure following surgical resection of renal cell carcinoma: Implications for adjuvant local and systemic therapy. J Clin Oncol. 12:206–212. 1994. View Article : Google Scholar : PubMed/NCBI

6 

Wang X, Zhang H and Chen X: Drug resistance and combating drug resistance in cancer. Cancer Drug Resist. 2:141–160. 2019.PubMed/NCBI

7 

Bakris GL, Fonseca VA, Sharma K and Wright EM: Renal sodium-glucose transport: Role in diabetes mellitus and potential clinical implications. Kidney Int. 75:1272–1277. 2009. View Article : Google Scholar : PubMed/NCBI

8 

Mosley JF II, Smith L, Everton E and Fellner C: Sodium-glucose linked transporter 2 (SGLT2) inhibitors in the management of type-2 diabetes: A drug class overview. P T. 40:451–462. 2015.PubMed/NCBI

9 

Gnudi L, Coward RJM and Long DA: Diabetic nephropathy: Perspective on novel molecular mechanisms. Trends Endocrinol Metab. 27:820–830. 2016. View Article : Google Scholar : PubMed/NCBI

10 

Xie Z, Wang F, Lin L, Duan S, Liu X, Li X, Li T, Xue M, Cheng Y, Ren H and Zhu Y: An SGLT2 inhibitor modulates SHH expression by activating AMPK to inhibit the migration and induce the apoptosis of cervical carcinoma cells. Cancer Lett. 495:200–210. 2020. View Article : Google Scholar : PubMed/NCBI

11 

Kuang H, Liao L, Chen H, Kang Q, Shu X and Wang Y: Therapeutic effect of sodium glucose Co-transporter 2 inhibitor dapagliflozin on renal cell carcinoma. Med Sci Monit. 23:3737–3745. 2017. View Article : Google Scholar : PubMed/NCBI

12 

Zhou J, Zhu J, Yu SJ, Ma HL, Chen J, Ding XF, Chen G, Liang Y and Zhang Q: Sodium-glucose co-transporter-2 (SGLT-2) inhibition reduces glucose uptake to induce breast cancer cell growth arrest through AMPK/mTOR pathway. Biomed Pharmacother. 132:1108212020. View Article : Google Scholar : PubMed/NCBI

13 

Kabel AM, Arab HH and Elmaaboud MA: Effect of dapagliflozin and/or L-arginine on solid tumor model in mice: The interaction between nitric oxide, transforming growth factor-beta 1, autophagy, and apoptosis. Fundam Clin Pharmacol. 35:968–978. 2021. View Article : Google Scholar : PubMed/NCBI

14 

Shirley S and Micheau O: Targeting c-FLIP in cancer. Cancer Lett. 332:141–150. 2013. View Article : Google Scholar : PubMed/NCBI

15 

Ivanisenko NV, Seyrek K, Hillert-Richter LK, König C, Espe J, Bose K and Lavrik IN: Regulation of extrinsic apoptotic signaling by c-FLIP: Towards targeting cancer networks. Trends Cancer. 8:190–209. 2022. View Article : Google Scholar : PubMed/NCBI

16 

He MX and He YW: A role for c-FLIP(L) in the regulation of apoptosis, autophagy, and necroptosis in T lymphocytes. Cell Death Differ. 20:188–197. 2013. View Article : Google Scholar : PubMed/NCBI

17 

Bagnoli M, Canevari S and Mezzanzanica D: Cellular FLICE-inhibitory protein (c-FLIP) signalling: A key regulator of receptor-mediated apoptosis in physiologic context and in cancer. Int J Biochem Cell Biol. 42:210–213. 2010. View Article : Google Scholar : PubMed/NCBI

18 

Kataoka T: The caspase-8 modulator c-FLIP. Crit Rev Immunol. 25:31–58. 2005. View Article : Google Scholar : PubMed/NCBI

19 

Smyth P, Sessler T, Scott CJ and Longley DB: FLIP(L): The pseudo-caspase. FEBS J. 287:4246–4260. 2020. View Article : Google Scholar : PubMed/NCBI

20 

Poukkula M, Kaunisto A, Hietakangas V, Denessiouk K, Katajamäki T, Johnson MS, Sistonen L and Eriksson JE: Rapid turnover of c-FLIPshort is determined by its unique C-terminal tail. J Biol Chem. 280:27345–27355. 2005. View Article : Google Scholar : PubMed/NCBI

21 

Korkolopoulou P, Goudopoulou A, Voutsinas G, Thomas-Tsagli E, Kapralos P, Patsouris E and Saetta AA: c-FLIP expression in bladder urothelial carcinomas: Its role in resistance to Fas-mediated apoptosis and clinicopathologic correlations. Urology. 63:1198–1204. 2004. View Article : Google Scholar : PubMed/NCBI

22 

Ullenhag GJ, Mukherjee A, Watson NF, Al-Attar AH, Scholefield JH and Durrant LG: Overexpression of FLIPL is an independent marker of poor prognosis in colorectal cancer patients. Clin Cancer Res. 13:5070–5075. 2007. View Article : Google Scholar : PubMed/NCBI

23 

Ryu BK, Lee MG, Chi SG, Kim YW and Park JH: Increased expression of cFLIP(L) in colonic adenocarcinoma. J Pathol. 194:15–19. 2001. View Article : Google Scholar : PubMed/NCBI

24 

Azad N and Iyer AKV: Reactive oxygen species and apoptosis. Systems biology of free radicals and antioxidants. Laher I: Springer Berlin Heidelberg; Berlin, Heidelberg: pp. 113–135. 2014, View Article : Google Scholar

25 

Jan R and Chaudhry GE: Understanding apoptosis and apoptotic pathways targeted cancer therapeutics. Adv Pharm Bull. 9:205–218. 2019. View Article : Google Scholar : PubMed/NCBI

26 

Plati J, Bucur O and Khosravi-Far R: Apoptotic cell signaling in cancer progression and therapy. Integr Biol (Camb). 3:279–296. 2011. View Article : Google Scholar : PubMed/NCBI

27 

Plati J, Bucur O and Khosravi-Far R: Dysregulation of apoptotic signaling in cancer: Molecular mechanisms and therapeutic opportunities. J Cell Biochem. 104:1124–1149. 2008. View Article : Google Scholar : PubMed/NCBI

28 

Goldar S, Khaniani MS, Derakhshan SM and Baradaran B: Molecular mechanisms of apoptosis and roles in cancer development and treatment. Asian Pac J Cancer Prev. 16:2129–2144. 2015. View Article : Google Scholar : PubMed/NCBI

29 

Longley DB, Wilson TR, McEwan M, Allen WL, McDermott U, Galligan L and Johnston PG: c-FLIP inhibits chemotherapy–induced colorectal cancer cell death. Oncogene. 25:838–848. 2006. View Article : Google Scholar : PubMed/NCBI

30 

Safa AR, Day TW and Wu CH: Cellular FLICE-like inhibitory protein (C-FLIP): A novel target for cancer therapy. Curr Cancer Drug Targets. 8:37–46. 2008. View Article : Google Scholar : PubMed/NCBI

31 

Oztürk S, Schleich K and Lavrik IN: Cellular FLICE-like inhibitory proteins (c-FLIPs): Fine-tuners of life and death decisions. Exp Cell Res. 318:1324–1331. 2012. View Article : Google Scholar : PubMed/NCBI

32 

Kiraz Y, Adan A, Yandim MK and Baran Y: Major apoptotic mechanisms and genes involved in apoptosis. Tumour Biol. 37:8471–8486. 2016. View Article : Google Scholar : PubMed/NCBI

33 

Pfeffer CM and Singh ATK: Apoptosis: A target for anticancer therapy. Int J Mol Sci. 19:4482018. View Article : Google Scholar : PubMed/NCBI

34 

Saito T, Okada S, Yamada E, Shimoda Y, Osaki A, Tagaya Y, Shibusawa R, Okada J and Yamada M: Effect of dapagliflozin on colon cancer cell [Rapid Communication]. Endocr J. 62:1133–1137. 2015. View Article : Google Scholar : PubMed/NCBI

35 

Liu X, Yue P, Schönthal AH, Khuri FR and Sun SY: Cellular FLICE-inhibitory protein down-regulation contributes to celecoxib-induced apoptosis in human lung cancer cells. Cancer Res. 66:11115–11119. 2006. View Article : Google Scholar : PubMed/NCBI

36 

Chen S, Liu X, Yue P, Schönthal AH, Khuri FR and Sun SY: CCAAT/enhancer binding protein homologous protein-dependent death receptor 5 induction and ubiquitin/proteasome-mediated cellular FLICE-inhibitory protein down-regulation contribute to enhancement of tumor necrosis factor-related apoptosis-inducing ligand-induced apoptosis by dimethyl-celecoxib in human non small-cell lung cancer cells. Mol Pharmacol. 72:1269–1279. 2007. View Article : Google Scholar : PubMed/NCBI

37 

Lin Y, Liu X, Yue P, Benbrook DM, Berlin KD, Khuri FR and Sun SY: Involvement of c-FLIP and survivin down-regulation in flexible heteroarotinoid-induced apoptosis and enhancement of TRAIL-initiated apoptosis in lung cancer cells. Mol Cancer Ther. 7:3556–3565. 2008. View Article : Google Scholar : PubMed/NCBI

38 

Mora-Molina R, Stöhr D, Rehm M and López-Rivas A: cFLIP downregulation is an early event required for endoplasmic reticulum stress-induced apoptosis in tumor cells. Cell Death Dis. 13:1112022. View Article : Google Scholar : PubMed/NCBI

39 

Yodkeeree S, Sung B, Limtrakul P and Aggarwal BB: Zerumbone enhances TRAIL-induced apoptosis through the induction of death receptors in human colon cancer cells: Evidence for an essential role of reactive oxygen species. Cancer Res. 69:6581–6589. 2009. View Article : Google Scholar : PubMed/NCBI

40 

Sheikh BY, Sarker MMR, Kamarudin MNA and Mohan G: Antiproliferative and apoptosis inducing effects of citral via p53 and ROS-induced mitochondrial-mediated apoptosis in human colorectal HCT116 and HT29 cell lines. Biomed Pharmacother. 96:834–846. 2017. View Article : Google Scholar : PubMed/NCBI

41 

Kanayama A and Miyamoto Y: Apoptosis triggered by phagocytosis-related oxidative stress through FLIPS down-regulation and JNK activation. J Leukoc Biol. 82:1344–1352. 2007. View Article : Google Scholar : PubMed/NCBI

42 

Nitobe J, Yamaguchi S, Okuyama M, Nozaki N, Sata M, Miyamoto T, Takeishi Y, Kubota I and Tomoike H: Reactive oxygen species regulate FLICE inhibitory protein (FLIP) and susceptibility to Fas-mediated apoptosis in cardiac myocytes. Cardiovasc Res. 57:119–128. 2003. View Article : Google Scholar : PubMed/NCBI

43 

Uthman L, Homayr A, Juni RP, Spin EL, Kerindongo R, Boomsma M, Hollmann MW, Preckel B, Koolwijk P, van Hinsbergh VWM, et al: Empagliflozin and dapagliflozin reduce ROS generation and restore NO bioavailability in tumor necrosis factor α-stimulated human coronary arterial endothelial cells. Cell Physiol Biochem. 53:865–886. 2019. View Article : Google Scholar : PubMed/NCBI

44 

Hu Y, Xu Q, Li H, Meng Z, Hao M, Ma X, Lin W and Kuang H: Dapagliflozin reduces apoptosis of diabetic retina and human retinal microvascular endothelial cells through ERK1/2/cPLA2/AA/ROS pathway independent of hypoglycemic. Front Pharmacol. 13:8278962022. View Article : Google Scholar : PubMed/NCBI

45 

Leng W, Wu M, Pan H, Lei X, Chen L, Wu Q, Ouyang X and Liang Z: The SGLT2 inhibitor dapagliflozin attenuates the activity of ROS-NLRP3 inflammasome axis in steatohepatitis with diabetes mellitus. Ann Transl Med. 7:4292019. View Article : Google Scholar : PubMed/NCBI

46 

Shibusawa R, Yamada E, Okada S, Nakajima Y, Bastie CC, Maeshima A, Kaira K and Yamada M: Dapagliflozin rescues endoplasmic reticulum stress-mediated cell death. Sci Rep. 9:98872019. View Article : Google Scholar : PubMed/NCBI

Related Articles

  • Abstract
  • View
  • Download
  • Twitter
Copy and paste a formatted citation
Spandidos Publications style
Jang JH, Lee T, Sung E, Song I and Kim J: Dapagliflozin induces apoptosis by downregulating cFILP<sub>L</sub> and increasing cFILP<sub>S</sub> instability in Caki‑1 cells. Oncol Lett 24: 401, 2022.
APA
Jang, J.H., Lee, T., Sung, E., Song, I., & Kim, J. (2022). Dapagliflozin induces apoptosis by downregulating cFILP<sub>L</sub> and increasing cFILP<sub>S</sub> instability in Caki‑1 cells. Oncology Letters, 24, 401. https://doi.org/10.3892/ol.2022.13521
MLA
Jang, J. H., Lee, T., Sung, E., Song, I., Kim, J."Dapagliflozin induces apoptosis by downregulating cFILP<sub>L</sub> and increasing cFILP<sub>S</sub> instability in Caki‑1 cells". Oncology Letters 24.5 (2022): 401.
Chicago
Jang, J. H., Lee, T., Sung, E., Song, I., Kim, J."Dapagliflozin induces apoptosis by downregulating cFILP<sub>L</sub> and increasing cFILP<sub>S</sub> instability in Caki‑1 cells". Oncology Letters 24, no. 5 (2022): 401. https://doi.org/10.3892/ol.2022.13521
Copy and paste a formatted citation
x
Spandidos Publications style
Jang JH, Lee T, Sung E, Song I and Kim J: Dapagliflozin induces apoptosis by downregulating cFILP<sub>L</sub> and increasing cFILP<sub>S</sub> instability in Caki‑1 cells. Oncol Lett 24: 401, 2022.
APA
Jang, J.H., Lee, T., Sung, E., Song, I., & Kim, J. (2022). Dapagliflozin induces apoptosis by downregulating cFILP<sub>L</sub> and increasing cFILP<sub>S</sub> instability in Caki‑1 cells. Oncology Letters, 24, 401. https://doi.org/10.3892/ol.2022.13521
MLA
Jang, J. H., Lee, T., Sung, E., Song, I., Kim, J."Dapagliflozin induces apoptosis by downregulating cFILP<sub>L</sub> and increasing cFILP<sub>S</sub> instability in Caki‑1 cells". Oncology Letters 24.5 (2022): 401.
Chicago
Jang, J. H., Lee, T., Sung, E., Song, I., Kim, J."Dapagliflozin induces apoptosis by downregulating cFILP<sub>L</sub> and increasing cFILP<sub>S</sub> instability in Caki‑1 cells". Oncology Letters 24, no. 5 (2022): 401. https://doi.org/10.3892/ol.2022.13521
Follow us
  • Twitter
  • LinkedIn
  • Facebook
About
  • Spandidos Publications
  • Careers
  • Cookie Policy
  • Privacy Policy
How can we help?
  • Help
  • Live Chat
  • Contact
  • Email to our Support Team