Spandidos Publications Logo
  • About
    • About Spandidos
    • Aims and Scopes
    • Abstracting and Indexing
    • Editorial Policies
    • Reprints and Permissions
    • Job Opportunities
    • Terms and Conditions
    • Contact
  • Journals
    • All Journals
    • Oncology Letters
      • Oncology Letters
      • Information for Authors
      • Editorial Policies
      • Editorial Board
      • Aims and Scope
      • Abstracting and Indexing
      • Bibliographic Information
      • Archive
    • International Journal of Oncology
      • International Journal of Oncology
      • Information for Authors
      • Editorial Policies
      • Editorial Board
      • Aims and Scope
      • Abstracting and Indexing
      • Bibliographic Information
      • Archive
    • Molecular and Clinical Oncology
      • Molecular and Clinical Oncology
      • Information for Authors
      • Editorial Policies
      • Editorial Board
      • Aims and Scope
      • Abstracting and Indexing
      • Bibliographic Information
      • Archive
    • Experimental and Therapeutic Medicine
      • Experimental and Therapeutic Medicine
      • Information for Authors
      • Editorial Policies
      • Editorial Board
      • Aims and Scope
      • Abstracting and Indexing
      • Bibliographic Information
      • Archive
    • International Journal of Molecular Medicine
      • International Journal of Molecular Medicine
      • Information for Authors
      • Editorial Policies
      • Editorial Board
      • Aims and Scope
      • Abstracting and Indexing
      • Bibliographic Information
      • Archive
    • Biomedical Reports
      • Biomedical Reports
      • Information for Authors
      • Editorial Policies
      • Editorial Board
      • Aims and Scope
      • Abstracting and Indexing
      • Bibliographic Information
      • Archive
    • Oncology Reports
      • Oncology Reports
      • Information for Authors
      • Editorial Policies
      • Editorial Board
      • Aims and Scope
      • Abstracting and Indexing
      • Bibliographic Information
      • Archive
    • Molecular Medicine Reports
      • Molecular Medicine Reports
      • Information for Authors
      • Editorial Policies
      • Editorial Board
      • Aims and Scope
      • Abstracting and Indexing
      • Bibliographic Information
      • Archive
    • World Academy of Sciences Journal
      • World Academy of Sciences Journal
      • Information for Authors
      • Editorial Policies
      • Editorial Board
      • Aims and Scope
      • Abstracting and Indexing
      • Bibliographic Information
      • Archive
    • International Journal of Functional Nutrition
      • International Journal of Functional Nutrition
      • Information for Authors
      • Editorial Policies
      • Editorial Board
      • Aims and Scope
      • Abstracting and Indexing
      • Bibliographic Information
      • Archive
    • International Journal of Epigenetics
      • International Journal of Epigenetics
      • Information for Authors
      • Editorial Policies
      • Editorial Board
      • Aims and Scope
      • Abstracting and Indexing
      • Bibliographic Information
      • Archive
    • Medicine International
      • Medicine International
      • Information for Authors
      • Editorial Policies
      • Editorial Board
      • Aims and Scope
      • Abstracting and Indexing
      • Bibliographic Information
      • Archive
  • Articles
  • Information
    • Information for Authors
    • Information for Reviewers
    • Information for Librarians
    • Information for Advertisers
    • Conferences
  • Language Editing
Spandidos Publications Logo
  • About
    • About Spandidos
    • Aims and Scopes
    • Abstracting and Indexing
    • Editorial Policies
    • Reprints and Permissions
    • Job Opportunities
    • Terms and Conditions
    • Contact
  • Journals
    • All Journals
    • Biomedical Reports
      • Information for Authors
      • Editorial Policies
      • Editorial Board
      • Aims and Scope
      • Abstracting and Indexing
      • Bibliographic Information
      • Archive
    • Experimental and Therapeutic Medicine
      • Information for Authors
      • Editorial Policies
      • Editorial Board
      • Aims and Scope
      • Abstracting and Indexing
      • Bibliographic Information
      • Archive
    • International Journal of Epigenetics
      • Information for Authors
      • Editorial Policies
      • Editorial Board
      • Aims and Scope
      • Abstracting and Indexing
      • Bibliographic Information
      • Archive
    • International Journal of Functional Nutrition
      • Information for Authors
      • Editorial Policies
      • Editorial Board
      • Aims and Scope
      • Abstracting and Indexing
      • Bibliographic Information
      • Archive
    • International Journal of Molecular Medicine
      • Information for Authors
      • Editorial Policies
      • Editorial Board
      • Aims and Scope
      • Abstracting and Indexing
      • Bibliographic Information
      • Archive
    • International Journal of Oncology
      • Information for Authors
      • Editorial Policies
      • Editorial Board
      • Aims and Scope
      • Abstracting and Indexing
      • Bibliographic Information
      • Archive
    • Medicine International
      • Information for Authors
      • Editorial Policies
      • Editorial Board
      • Aims and Scope
      • Abstracting and Indexing
      • Bibliographic Information
      • Archive
    • Molecular and Clinical Oncology
      • Information for Authors
      • Editorial Policies
      • Editorial Board
      • Aims and Scope
      • Abstracting and Indexing
      • Bibliographic Information
      • Archive
    • Molecular Medicine Reports
      • Information for Authors
      • Editorial Policies
      • Editorial Board
      • Aims and Scope
      • Abstracting and Indexing
      • Bibliographic Information
      • Archive
    • Oncology Letters
      • Information for Authors
      • Editorial Policies
      • Editorial Board
      • Aims and Scope
      • Abstracting and Indexing
      • Bibliographic Information
      • Archive
    • Oncology Reports
      • Information for Authors
      • Editorial Policies
      • Editorial Board
      • Aims and Scope
      • Abstracting and Indexing
      • Bibliographic Information
      • Archive
    • World Academy of Sciences Journal
      • Information for Authors
      • Editorial Policies
      • Editorial Board
      • Aims and Scope
      • Abstracting and Indexing
      • Bibliographic Information
      • Archive
  • Articles
  • Information
    • For Authors
    • For Reviewers
    • For Librarians
    • For Advertisers
    • Conferences
  • Language Editing
Login Register Submit
  • This site uses cookies
  • You can change your cookie settings at any time by following the instructions in our Cookie Policy. To find out more, you may read our Privacy Policy.

    I agree
Search articles by DOI, keyword, author or affiliation
Search
Advanced Search
presentation
Oncology Letters
Join Editorial Board Propose a Special Issue
Print ISSN: 1792-1074 Online ISSN: 1792-1082
Journal Cover
December-2022 Volume 24 Issue 6

Full Size Image

Sign up for eToc alerts
Recommend to Library

Journals

International Journal of Molecular Medicine

International Journal of Molecular Medicine

International Journal of Molecular Medicine is an international journal devoted to molecular mechanisms of human disease.

International Journal of Oncology

International Journal of Oncology

International Journal of Oncology is an international journal devoted to oncology research and cancer treatment.

Molecular Medicine Reports

Molecular Medicine Reports

Covers molecular medicine topics such as pharmacology, pathology, genetics, neuroscience, infectious diseases, molecular cardiology, and molecular surgery.

Oncology Reports

Oncology Reports

Oncology Reports is an international journal devoted to fundamental and applied research in Oncology.

Experimental and Therapeutic Medicine

Experimental and Therapeutic Medicine

Experimental and Therapeutic Medicine is an international journal devoted to laboratory and clinical medicine.

Oncology Letters

Oncology Letters

Oncology Letters is an international journal devoted to Experimental and Clinical Oncology.

Biomedical Reports

Biomedical Reports

Explores a wide range of biological and medical fields, including pharmacology, genetics, microbiology, neuroscience, and molecular cardiology.

Molecular and Clinical Oncology

Molecular and Clinical Oncology

International journal addressing all aspects of oncology research, from tumorigenesis and oncogenes to chemotherapy and metastasis.

World Academy of Sciences Journal

World Academy of Sciences Journal

Multidisciplinary open-access journal spanning biochemistry, genetics, neuroscience, environmental health, and synthetic biology.

International Journal of Functional Nutrition

International Journal of Functional Nutrition

Open-access journal combining biochemistry, pharmacology, immunology, and genetics to advance health through functional nutrition.

International Journal of Epigenetics

International Journal of Epigenetics

Publishes open-access research on using epigenetics to advance understanding and treatment of human disease.

Medicine International

Medicine International

An International Open Access Journal Devoted to General Medicine.

Journal Cover
December-2022 Volume 24 Issue 6

Full Size Image

Sign up for eToc alerts
Recommend to Library

  • Article
  • Citations
    • Cite This Article
    • Download Citation
    • Create Citation Alert
    • Remove Citation Alert
    • Cited By
  • Similar Articles
    • Related Articles (in Spandidos Publications)
    • Similar Articles (Google Scholar)
    • Similar Articles (PubMed)
  • Download PDF
  • Download XML
  • View XML

  • Supplementary Files
    • Supplementary_Data.pdf
Article Open Access

Pan‑cancer analysis supports MAPK12 as a potential prognostic and immunotherapeutic target in multiple tumor types, including in THCA

  • Authors:
    • Jinju Wang
    • Zhe Song
    • Li Ren
    • Bowei Zhang
    • Yun Zhang
    • Xianwei Yang
    • Tong Liu
    • Yi Gu
    • Chao Feng
  • View Affiliations / Copyright

    Affiliations: Department of Vascular and Thyroid Surgery, Sichuan Academy of Medical Sciences and Sichuan Provincial People's Hospital, University of Electronic Science and Technology of China, Chengdu, Sichuan 610041, P.R. China, Department of Vascular and Thyroid Surgery, Sichuan Academy of Medical Sciences and Sichuan Provincial People's Hospital, University of Electronic Science and Technology of China, Chengdu, Sichuan 610041, P.R. China, Department of Radiology, Sichuan University West China Hospital, Chengdu, Sichuan 610041, P.R. China
    Copyright: © Wang et al. This is an open access article distributed under the terms of Creative Commons Attribution License.
  • Article Number: 445
    |
    Published online on: October 26, 2022
       https://doi.org/10.3892/ol.2022.13565
  • Expand metrics +
Metrics: Total Views: 0 (Spandidos Publications: | PMC Statistics: )
Metrics: Total PDF Downloads: 0 (Spandidos Publications: | PMC Statistics: )
Cited By (CrossRef): 0 citations Loading Articles...

This article is mentioned in:



Abstract

P38 mitogen‑activated protein kinase (MAPK)12 (also known as P38 γ) is critical in the development and progression of various types of tumors. Despite the extensive literature on the subject, further studies are needed to elucidate its role in cancer progression. Here, a comprehensive bioinformatics analysis of a generalized cancer dataset was performed to explore the mechanism of MAPK12 regulation in tumorigenesis. Several tumor datasets and online analytical tools, including HPA, SangerBox, UALCAN, GEPIA2, STRING, ImmuCellAI, and MEXPRESS, were used to analyze the expression information on MAPK12 in several types of cancers. Western blotting and reverse transcription‑quantitative PCR were used to verify the protein and mRNA expression levels of MAPK12, respectively, in human normal thyroid cells (HTORI‑3) and thyroid carcinoma (THCA) cells. Cytotoxicity and EdU assays were used to verify the promoting effect of MAPK12 on cell proliferation in THCA cells. Analysis of several cancers found that MAPK12 was overexpressed in multiple cancer types. Upregulated MAPK12 mRNA expression levels were correlated with a worse prognosis in patients with several types of cancer. Cytotoxicity and EdU experiments showed that MAPK12 knockdown inhibited THCA cell proliferation. Gene Ontology‑Biological Process and Kyoto Encyclopedia of Genes and Genomes analyses showed that the enrichment of MAPK12 genes was related to cell proliferation and the tumor immune microenvironment. These results showed that MAPK12 was closely related to the immune checkpoint, microsatellite instability, and tumor mutational burden and affected the sensitivity of the tumor to immunotherapy. This study showed that MAPK12 may be an immunotherapeutic and promising prognostic biomarker in certain types of tumors.

Introduction

The (MAPK) family is a highly conserved protein family, the members of which participate in several cytokine pathways (1–3). P38 has four isoforms encoded by different genes in mammalian cells: P38 α (MAPK14), P38 β (MAPK11), P38 γ (MAPK12), and P38 δ (MAPK13) (3). The MAPK signaling pathway partakes in numerous core biological functions such as in the regulation of cell proliferation, inflammation, survival, innate immunity, and other cellular processes related to cancer progression and development (4,5). Classical MAPKs primarily include P38, JNK1/2/3, and other subtypes, which have been studied in depth (6–8).

Studies suggest that MAPK12 is expressed in multiple tissues and promotes tumorigenesis and tumor progression (9). For example, high MAPK12 expression promoted epithelial-mesenchymal transition (EMT) in breast cancer cells, and the downregulation of MAPK12 inhibited EMT (10,11). MAPK12 overexpression increased the number of cancer stem cells (CSCs), whereas MAPK12 knockdown decreased the proportion of CSCs in breast cancer cells (12). Chen et al (13) found that overexpression of MAPK12 enhanced the transformation to a malignant phenotype in renal cell carcinoma (RCC) cells, and MAPK12 may be a novel therapeutic target for the management of RCC.

Here, systematic bioinformatics analysis was used to explore the functions and effects of MAPK12 in a variety of cancers. The significance of abnormal MAPK12 expression in multiple cancer types was comprehensively studied using mRNA expression analysis, patient prognostic indicators, functional analyses of MAPK12-related genes, tumor immunity, and methylation patterns. Additionally, the relationship between MAPK12 expression and thyroid carcinoma (THCA) proliferation was determined using cytotoxicity and EdU assays in vitro.

Materials and methods

Expression analysis

The mRNA expression profiles of MAPK12 in various normal tissues were obtained from the Human Protein Atlas (HPA) website (https://www.proteinatlas.org). Data sources are Tumor-Node-Metastasis standardized. The ‘Gene’ module of SangerBox (14), a web-based program (http://www.sanger box.com), was used to examine the mRNA expression levels of MAPK12 in normal and cancer tissues as reported by TCGA (https://cancergenome.nih.gov/abouttcga/overview). The GSE33630 (15), GSE27155 (16), and GSE65144 (17) datasets were downloaded to analyze the MAPK12 mRNA expression differences between normal thyroid cells and thyroid carcinoma cells.

Survival analysis

The relationship between MAPK12 mRNA expression and overall survival (OS) in each tumor type in the TCGA database was analyzed using the GEPIA2 website (18). Patients were divided into MAPK12 low and MAPK12 high cohorts based on MAPK12 expression levels. Cox regression analysis was used in SangerBox to study the effects of MAPK12 expression on the OS and disease-free survival (DFS) of patients with different types of tumors.

MAPK12-related gene enrichment analysis

First, the ‘similar Gene’ module in GEPIA was used to analyze the top 100 genes that were most commonly associated with MAPK12 pan-cancer, and we screened the top 50 genes. A network map of MAPK12 and the 50 genes was created using STRING (https://string-db.org/) (19). Gene Ontology (GO) (20,21) and Kyoto Encyclopedia of Genes and Genomes (KEGG) (22) were used to perform enrichment analysis of these 100 MAPK12-related genes. The TCGA-THCA database was downloaded, and the genes that most significantly correlated with MAPK12 were screened based on thresholds of R>0.35 and P<0.05 using R-project (http://www.R-project.org/) and R studio (http://www.rstudio.com/). GO and KEGG enrichment analyses were performed for the screened differentially expressed genes using the GeneDenovo tool (https://www.omicshare.com/tools/).

Immune-related analysis

The EPIC and QUANTISEQ (https://www.epicimmunea tlas.org) datasets from TCGA (https://icbi.i-med.ac.at/software/quantiseq/doc/index.html) were used for the immune analysis of all types of infiltrating immune cells. The relationship between the expression levels of MAPK12 mRNA and immune checkpoint (ICP), microsatellite instability (MSI), and tumor mutational burden (TMB) in different cancer types in TCGA were analyzed using the immuno-analysis module of the SangerBox website (http://vip.sangerbox.com/home.html). The ImmuCellAI (http://bioinfo.life.hust.edu.cn/ImmuCellAI#!/) portal was used to analyze the relationship between MAPK12 expression and immune-related cells in THCA using the dataset from TCGA. The P-values and partial correlation were obtained using the Spearman rank correlation test.

Methylation analysis

The MAPK12 promoter methylation level differences in tumor tissues and normal tissues were analyzed using UALCAN (http://ualcan.path.uab.edu). The transcripts per kilobase of exon model per million mapped reads (TPM) was used to normalize the methylation expression value of raw data from TCGA. The MEXPRESS website (https://mexpress.be/) (23) was used to obtain the DNA promoter methylation patterns of MAPK12 in THCA.

Cell culture

The human normal thyroid cell line HTORI-3 and human THCA cell lines (TPC-1, K-1, and HTH-83) were obtained from ATCC. All cell lines were tested for mycoplasma, and STR cell identification was performed. All cell lines used in this study were cultured in DMEM supplemented with 10% FBS (both from Thermo Fisher Scientific, Inc.) and maintained in an incubator at 37°C, supplied with 5% CO2, and 95% humidity.

Transfection

The MAPK12 small interfering (si)RNAs were purchased from Shanghai GenePharma Co., Ltd. siRNAs were used to knock down the expression of MAPK12 in HTH-83 and K-1 cells. The pcDNA3.1-MAPK12 plasmid was purchased from Genewiz, Inc. and used to overexpress MAPK12. Transient transfection of 3 µl si-MAPK12 (20 µM) or 2 µl MAPK12 plasmid (1,000 ng/µl) was performed in 6-well plates with a cell density of 2×105 cells using Lipofectamine 3000 (Thermo Fisher Scientific, Inc.) according to the manufacturer's instructions. The empty vector (pcDNA3.1) and si-NC were also used as negative controls. Transfected cells were harvested 48 h after transfection for subsequent analysis and detection. The MAPK12 siRNA sequences were #1:'5′-AAGUAACACGCUUCCAUUCTT'3′ and #2:'5′-UACAAAAGGGUCUAUUUCCTT'3′; the si-NC sequence was sense: UUCUCCGAACGUGUCACGUTT and antisense: ACGUGACACGUUCGGAGAATT.

Reverse transcription-quantitative (RT-q) PCR

The total RNA was extracted using TRIzol® reagent (Thermo Fisher Scientific, Inc.). The GoScript RT system (Promega Corporation) was used to synthesize cDNA according to the manufacturer's protocol. The MAPK12 mRNA expression status was detected using GoTaq®qPCR Master Mix (Promega Corporation) on an ABI QuantStudio 3. The PCR system was 20 µl in total, including 2X SYBR Green qPCR Master Mix (10 µl; Bimake), cDNA (2 µl), primer mix (2 µl), DNase/RNase-free water (6 µl), and the following thermocycling conditions were used: 95°C for 3 min, 40 cycles of 95°C for 15 sec and 60°C for 1 min. The dissolution curve program was: 95°C for 15 sec, 60°C for 1 min, and 95°C for 1 sec. The relative expression levels of the target gene were calculated using the 2−∆∆Cq method (24). The oligonucleotide primers used for qPCR were: MAPK12 forward, 5′-CCCTGGATGACTTCACGGAC-3′ and reverse, 5′-GCTTCAGGTCCCTCAGCC-3′; GAPDH forward, 5′-GGTGGTCTCCTCTGACTTCAACA-3′ and reverse, 5′-GTTGCTGTAGCCAAATTCGTTGT-3′.

Western blotting

The plates were carefully washed twice with PBS. Total protein was extracted using RIPA buffer (Beijing Solarbio Science & Technology Co., Ltd.) containing protease inhibitors (Beijing Solarbio Science & Technology Co., Ltd.). The protein concentration was detected using a BCA kit (Beijing Solarbio Science & Technology Co., Ltd.) according to the manufacturer's instructions. The protein lysates (20 µg) were loaded on a 10% SDS gel, resolved using SDS-PAGE, and transferred to PVDF membranes (MilliporeSigma). Then membranes were blocked using TBS containing 5% BSA (cat. no. A7906, MilliporeSigma) at room temperature for 2 h followed by incubation with primary antibodies against MAPK12 (1:2,000; cat. no. 9212; Cell Signaling Technology, Inc.) or GAPDH (1:5,000; cat. no. 97166; Cell Signaling Technology, Inc.) overnight at 4°C, followed by incubation with the corresponding HRP-conjugated secondary antibody at 1 h (1:3,000; cat. no. 7074; Cell Signaling Technology, Inc.). The protein bands were visualized and detected using an enhanced chemiluminescence system (Bio-Rad Laboratories, Inc.). GAPDH was used as a loading control.

Cytotoxicity assay

A cytotoxicity assay (Dojindo Molecular Technologies, Inc.) was used to detect cell proliferation. A total of 2×103 cells/well were plated in 96-well plates with 3 replicate wells/group. The treatment group was treated with siMAPK12 knockdown. After 0, 1, 2, 3, 4, and 5 days, 100 µl serum-free solution (ApexBio) containing 10% cytotoxicity reagent was added, and cells were further incubated at 37°C for 1 h. The optical density values were obtained at 450 nm using a microplate reader (Thermo Fisher Scientific, Inc.).

EdU assay

An EdU assay was used to detect cell proliferation. A total of 2×105 THCA cells/well (HTH-83, K-1, or TPC1) were plated in 96-well plates. After 24 h, the adherent cells were transfected. After 48 h, 100 µl EdU medium containing 10 µM (Guangzhou RiboBio Co., Ltd.) was added to each well for 2 h, and the culture medium was washed and fixed with 100 µl cell fixator (cat. no. P1110; Beijing Solarbio Science & Technology Co., Ltd.) at room temperature for 30 min. The fixed cells were permeabilized with 100 µl PBS containing 0.5% Triton X-100, followed by staining using an Apollo staining reaction solution (Guangzhou RiboBio Co., Ltd.) in the dark for 30 min at 37°C. A Hoechst 33342 reaction solution (100 µl 1×; Guangzhou RiboBio Co., Ltd.) was used for 10 min at 37°C. The dyed plate was placed under an inverted fluorescence microscope (×100 magnification) to obtain fluorescence images.

Statistical analysis

Statistical analyses were automatically calculated using the aforementioned online tools. Comparisons between two groups were made using an unpaired t-test. Comparisons between multiple groups were made by one-way ANOVA and comparisons between CCK8 groups were made using two-way ANOVA, followed by Bonferroni's post-hoc test. P<0.05 was considered to indicate a statistically significant difference.

Results

MAPK12 expression patterns

The flowchart of this study is shown in Fig. 1. The HPA database revealed that MAPK12 mRNA expression was highest in skeletal muscle, followed by the tongue (nTPM >100; Fig. 2A). MAPK12 mRNA expression levels were detectable but low (nTPM <20) in most other normal human tissues (Fig. 2A). To understand and analyze the differences in mRNA expression levels of MAPK12 in normal tissues compared with the respective tumor tissues, the expression profiles of several cancers were obtained from TCGA and the differences in expression of MAPK12 mRNA in normal tissues and tumor tissues were determined. The mRNA expression levels of MAPK12 in all TCGA tumor datasets are shown in Fig. 2B. MAPK12 mRNA expression levels were higher in several TCGA tumor datasets compared with the corresponding normal tissues. The expression of MAPK12 mRNA was significantly higher in 12 cancers: Cholangiocarcinoma (CHOL), colon adenocarcinoma (COAD), esophageal carcinoma (ESCA), head and neck cancer (HNSC), kidney renal clear cell carcinoma (KIRC), liver hepatocellular carcinoma (LIHC), lung adenocarcinoma (LUAD), lung squamous cell carcinoma (LUSC), prostate adenocarcinoma (PRAD), rectum adenocarcinoma (READ), stomach adenocarcinoma (STAD), and THCA. However, MAPK12 mRNA expression was lower in kidney chromophobe (KICH), kidney renal papillary cell carcinoma (KIRP), and uterine corpus endometrial carcinoma (UCEC) (Fig. 2B).

Figure 1.

Flow chart of the bioinformatics analyses.

Figure 2.

MAPK12 mRNA expression levels in normal and cancer tissues. (A) The mRNA expression levels of MAPK12 in several normal tissues based on the Human Protein Atlas. (B) Based on TCGA data, the mRNA expression levels of MAPK12 in different cancer tissues were analyzed using GEPIA2. (C-E) Based on the GEO data, the mRNA expression levels of MAPK12 mRNA in different cancer tissues were analyzed. Based on (F) western blotting and (G) RT-qPCR analysis, the protein and mRNA expression levels of MAPK12 in a normal thyroid cell line and human thyroid carcinoma cell lines were analyzed. *P<0.05, **P<0.01, ***P<0.001, ****P<0.0001. TCGA, The Cancer Genome Atlas; GEO, Gene Expression Omnibus; MAPK12, P38 mitogen-activated protein kinase 12.

The expression levels of MAPK12 in THCA were further studied to add to the relevance of disciplinary research. First, three GEO datasets were obtained: GSE33630, GSE27155, and GSE65144. MAPK12 expression levels were higher in all three databases compared with the normal tissues (Fig. 2C-E). Three THCA cell lines and a normal thyroid follicular cell line were used to verify the expression of MAPK12 RNA and protein. The expression levels of MAPK12 protein and mRNA were higher in the THCA cell lines compared with the normal thyroid follicle cells (Fig. 2F-G).

In conclusion, these results suggested that MAPK12 expression was upregulated in several tumors, including THCA.

MAPK12 expression is associated with prognosis across several types of cancer, including THCA

First, the correlation between MAPK12 mRNA levels and prognosis using patient survival-related information obtained from TCGA was determined, and the OS curves were plotted. The results showed that higher levels of MAPK12 mRNA in multiple cancer types were associated with a poorer prognosis and shorter survival in patients with multiple tumors, including bladder urothelial carcinoma (BLCA), LIHC, mesothelioma (MESO), THCA, and uveal melanoma (UVM) (Fig. 3). Cox regression analysis was used to further analyze the relationship between MAPK12 mRNA levels with OS and DFS in tumor patients. The results showed that high mRNA levels of MAPK12 were associated with a shorter OS in the pan-kidney cohort (KIPAN), LAML, HNSC, LIHC, lung adenocarcinoma (LUAD), BLCA, LAML, COADREAD, COAD, ACC, MESO, THCA, and UVM, and a shorter DFS in KIPAN, STES, HNSC, BRCA, KIRP, BLCA, ACC, COAD, COADREAD, UVM, MESO, and THCA (Fig. S1A and B).

Figure 3.

Correlation analysis between MAPK12 expression and survival prognosis in various types of cancer based on data obtained from TCGA. Overall survival between high and low MAPK12 expression groups in different types of cancer was compared using a log-rank test. A survival map with positive results is shown on the left. TCGA, The Cancer Genome Atlas; MAPK12, P38 mitogen-activated protein kinase 12.

Overall, the analyses suggested that high levels of MAPK12 mRNA were associated with a poorer prognosis pan-cancer, including in THCA.

Enrichment analysis of MAPK12-related genes

To further examine the molecular biological mechanism of MAPK12 function in tumors, MAPK12 expression-related proteins were identified, a protein-protein interaction network was constructed, and functional enrichment analysis of the MAPK12 expression-related genes obtained above was performed. First, the interaction of the top 50 proteins associated with MAPK12 in the form of a network diagram was shown using STRING (Fig. 4A). Second, the top 100 genes with a significant correlation with the MAPK12 gene in the generalized carcinoma dataset from TCGA were determined using GEPIA2. Third, GO-biological process (BP) and KEGG functional enrichment analyses were performed using the top 100 positively related genes (Fig. 4B and C). The results showed that the top 100 genes were enriched in cell proliferation-related pathways and immune-related pathways, including ‘cell cycle process’ and ‘activation of immune response’.

Figure 4.

MAPK12-related genes enrichment analysis. (A) MAPK12-binding proteins were obtained using STRING. The significantly enriched (B) GO annotations and (C) KEGG pathways of the top 100 genes positively associated with MAPK12 expression in all TCGA tumor datasets are shown. The significantly enriched (D) GO annotations and (E) KEGG pathways of the top 100 genes positively associated with MAPK12 expression in the THCA dataset from TCGA are shown. TCGA, The Cancer Genome Atlas; MAPK12, P38 mitogen-activated protein kinase 12; GO, Gene Ontology; KEGG, Kyoto Encyclopedia of Genes and Genomes; BP, biological process; THCA, thyroid carcinoma.

The THCA dataset from TCGA was downloaded and analyzed regarding MAPK12-related genes based on thresholds of R>0.35 and P<0.05. The related genes were analyzed using GO-BP and KEGG functional enrichment. The results were similar to that of the pan-cancer analysis. MAPK12 THCA was also enriched in cell proliferation, and in immune-related functions and pathways (Fig. 4D and E).

Based on these results, it was speculated that MAPK12 promoted the development of tumors pan-cancer, particularly in THCA, by influencing cell proliferation and the tumor immune microenvironment (TIM). Therefore, the underlying mechanism was further examined.

MAPK12 expression is associated with THCA cell proliferation in vitro

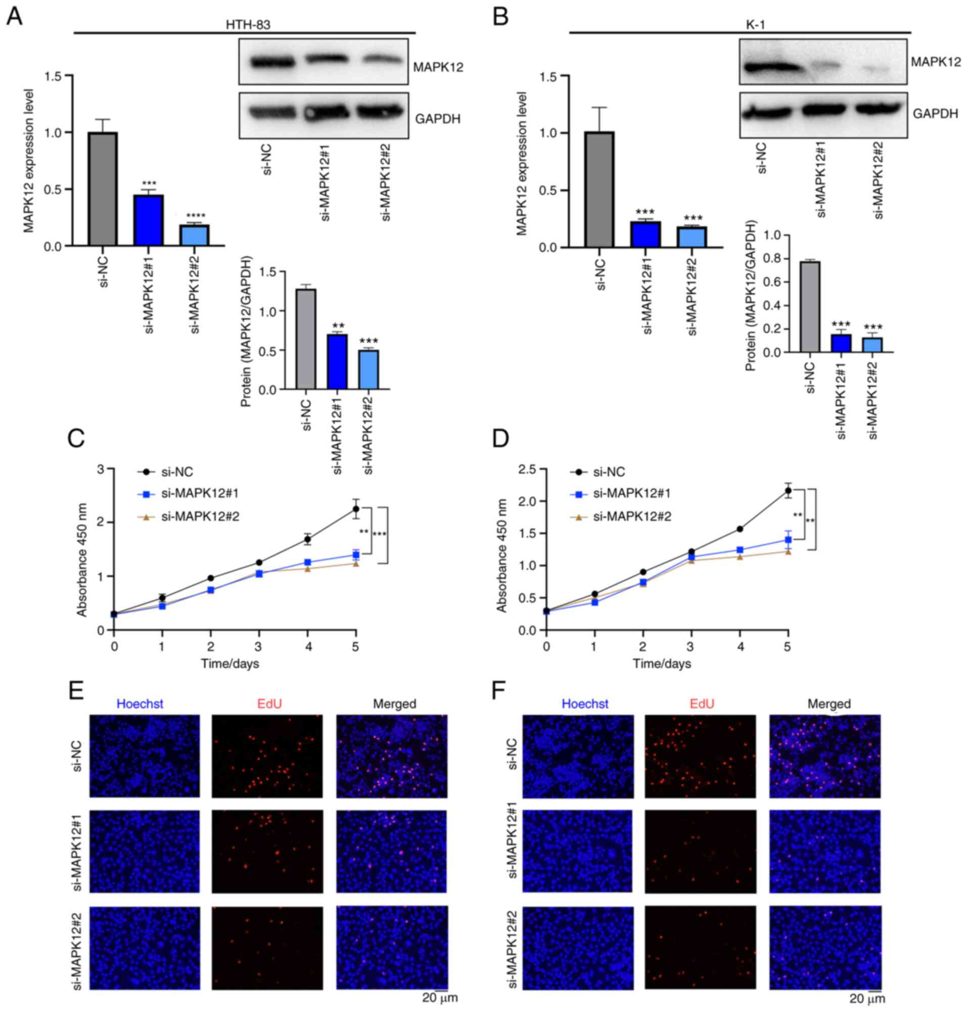
Although the functional enrichment analysis results confirmed that MAPK12 promoted cancer progression in THCA, experimental verification was required to confirm the bioinformatics results. Three classical THCA cell lines, TPC-1, HTH-83, and K-1, were selected for the cell proliferation experiments. MAPK12 expression in HTH-83 and K-1 cell lines was knocked down using siRNA. The MAPK12 expression levels in the TPC-1 cell line were upregulated using a pcDNA.31-MAPK12 plasmid. The efficiencies of MAPK12 knockdown or overexpression were confirmed using RT-qPCR and western blot analyses (Figs. 5A, B, and S2A). Cytotoxicity and EdU assays were performed, and the results showed that knockdown of MAPK12 led to a significant decrease in cell proliferation, whereas overexpression of MAPK12 resulted in an increase in cell proliferation (Figs. 5C-F, S2B and C). Together, it was experimentally demonstrated that MAPK12 played a role in tumor occurrence and development by regulating cell proliferation.

Figure 5.

Experimental verification of MAPK12 expression and phenotype in THCA cell lines. The relative expression of MAPK12 at the mRNA and protein level following siRNA-mediated knockdown of MAPK12 in (A) HTH-83 and (B) K-1 cells. Cytotoxicity assays were used to measure cell viability and proliferation following knockdown of MAPK12 in (C) HTH-83 and (D) K-1 cells. EdU assays were used to measure cell viability and proliferation following knockdown of MAPK12 in (E) HTH-83 and (F) K-1 cells. **P<0.01, ***P<0.001, ****P<0.0001. MAPK12, P38 mitogen-activated protein kinase 12; siRNA, small interfering RNA; NC, negative control.

MAPK12 expression is associated with the TIM pan-cancer, including in THCA

The enrichment analysis of MAPK12-related genes also suggested that MAPK12 influenced the development of tumors by influencing the TIM. Therefore, the impact of MAPK12 on TIM pan-cancer and in THCA was assessed.

First, the correlation between MAPK12 mRNA levels and the abundance of tumor immune cells that had invaded diffuse carcinoma tissues was determined. Tumor-infiltrating lymphocytes (TILs) are an important component of the TIM and are generally associated with the development of tumors. TILs are key predictors of metastatic lymph node status and prognosis in patients with cancer. First, the relationship between TIL abundance and MAPK12 mRNA levels was determined using the EPIC and QUANTISEQ datasets. MAPK12 mRNA levels showed significant correlations with multiple TIIs/TILs in THCA (Fig. 6A and B). MAPK12 expression levels also showed a positive correlation with various TILs in the TCGA-THCA dataset (Fig. S3). Macrophages are a significant constituent of the innate immune system and play an indispensable role in activating the body's first-line defense against infection and cancer (25). Therefore, the infiltration levels of macrophages were assessed. A positive correlation was obtained in the EPIC database between macrophages and MAPK12 mRNA expression in THCA. Macrophages polarize to antitumor M1 and protumor M2 macrophages. Therefore, the QUANTISEQ database was used to further analyze the levels of invading M1 and M2 macrophages (26) and found that the M2 invasion levels were positively correlated with the MAPK12 mRNA expression levels in THCA. Therefore, it was hypothesized that THCA tumor cells secreted chemokines to increase the infiltration of tumor-promoting M2 macrophages to increase the degree of tumor malignancy.

Figure 6.

Correlation analysis between MAPK12 expression and immune infiltration levels. (A and B) The relationship between MAPK12 expression and immune cell infiltration level was analyzed in various types of cancer using Sangerbox. (C) The relationship between MAPK12 expression and the expression levels of ICP-related genes in several types of cancer. (D and E) The relationship between MAPK12 expression with TMB and MSI in several types of cancer. *P<0.05, **P<0.01, ***P<0.001, ****P<0.0001. MAPK12, P38 mitogen-activated protein kinase 12; ICP, immune checkpoint; TMB, tumor mutational burden; MSI, microsatellite instability.

We analyzed whether MAPK12 affected the sensitivity of cancer patients to immunotherapy. ICP proteins are often regarded as promising therapeutic targets in the field of cancer immunotherapy (27–29). Therefore, the relationship between ICP gene expression levels and MAPK12 in various cancer types were determined. MAPK12 mRNA levels were positively correlated with multiple ICP genes in THCA (Fig. 6C). Moreover, MAPK12 expression in THCA showed a positive association with several ICP receptors including HAVCR2, NCR3, CD27, CD40, CD47, CD48, PDCD1, TNFRSF18, TNFRSF4, CTLA4, and TNFRSF14, as well as ICP ligands such as CD274, CD86, ICOSLG, CD160, PVR, CD244, and LGALS9 (Fig. 7). TMB and MSI are also important indicators of whether patients with cancer will benefit from immunotherapy (30,31). The relationship between the expression levels of MAPK12 with TMB and MSI in the TCGA dataset was studied using SangerBox. The results suggested that MAPK12 affected the sensitivity of THCA cells to immune checkpoint inhibitor therapy (Fig. 6D and E). Therefore, it was hypothesized that MAPK12 altered the TIM in THCA tissues by regulating the expression levels of ICP receptors and ligands. These results suggest that MAPK12 mediates the activation of ICP genes and is thus an ideal target for immunotherapy in THCA patients.

Figure 7.

The correlation between MAPK12 expression and ICPs. The relationship between MAPK12 expression and ICP receptors and ligands in THCA. *P<0.05, **P<0.01, ***P<0.001, ****P<0.0001. MAPK12, P38 mitogen-activated protein kinase 12; ICP, immune checkpoint; THCA, thyroid carcinoma.

In conclusion, MAPK12 may affect the TIM by modulating the infiltration of immune cells within tumors and the sensitivity of multiple tumors to immunotherapy. Therefore, MAPK12 may serve as an immunotherapeutic target.

Determination of the MAPK12 methylation levels pan-cancer

To further study the mechanism of abnormal MAPK12 expression, we also analyzed the DNA methylation patterns of the MAPK12 gene promoter. DNA methylation generally leads to increased expression levels, and upregulation of oncogenes promotes tumor development (32).

The UALCAN online tool was used to explore methylation levels in the MAPK12 promoter region. MAPK12 promoter methylation levels were lower in BLCA, CESC, ESCA, READ, KIRC, KIRP, LUSC, TGCT, THCA, and UCEC (Fig. 8A). These results suggest that methylation of the MAPK12 promoter may lead to its upregulation in a variety of cancer tissues. Next, the MEXPRESS methylation analytical tool was used to analyze THCA promoter levels and the results showed that MAPK12 mRNA expression levels were negatively correlated with MAPK12 methylation levels in THCA. The mRNA levels of MAPK12 were negatively correlated with the MAPK12 methylation levels at probe ID: cg19816445 (r=−0.089, P<0.05), probe ID: cg21649580 (r=−0.109, P<0.001), probe ID: cg21028326 (r=−0.108, P<0.05), probe ID: cg02031597 (r=−0.090, P<0.05), and probe ID: cg17193921 (r=−0.175, P<0.0001) in THCA (Fig. 8B).

Figure 8.

Association between DNA methylation and the mRNA expression levels of MAPK12. (A) Comparison of MAPK12 gene promoter methylation levels between tumor tissues and normal tissues. (B) The correlation between the expression and DNA methylation levels of the MAPK12 gene in THCA based on MEXPRESS. MAPK12, P38 mitogen-activated protein kinase 12; THCA, thyroid carcinoma.

Taken together, these results suggest that the carcinogenicity of high MAPK12 expression in multiple types of cancer was due to hypomethylation of its promoter, particularly in THCA.

Discussion

There are four subtypes of p38 MAPK encoded by different genes in mammalian cells: P38α (MAPK14), P38β (MAPK11), P38γ (MAPK12), and P38δ (MAPK13) (33). P38 MAPKs exhibit different expression patterns in different tissues. P38α was detected in all cells and tissues, and P38β was specifically overexpressed in brain tissue, thymus tissue, and spleen tissues. P38β is expressed at low levels in several tissues, such as the adrenal gland, and it is not expressed in skeletal muscle. In contrast, P38γ is highly expressed in skeletal muscle, whilst being expressed at very low levels in other tissues (34–37). All P38 MAPKs are serine/threonine kinases that are activated by a variety of inflammatory factors in a variety of conditions.

MAPK12, also known as P38γ, ERK6, and SAPK3, regulates some of the processes of malignant transformation in several human cancer cell lines, such as proliferation, cell cycle progression, and apoptosis (38,39). Several researchers found that MAPK12 promoted the development and progression of various types of cancer (40–42). However, the role of MAPK12 in THCA metastasis is not known. Therefore, data from TCGA was used to analyze the functional role of MAPK12 in various tumors, particularly THCA. The analysis performed in this study included the expression of MAPK12 at the RNA level and the effect of differential expression on prognosis, functional enrichment analysis of MAPK12-related genes, and further analysis of its effect on tumor cell growth and proliferation, and the TIM.

The present study found that MAPK12 was overexpressed in several tumors. The mRNA and protein expression levels of MAPK12 were higher in THCA cell lines compared with normal thyroid follicles. Higher mRNA levels of MAPK12 were associated with a worse OS in KIPAN, LAML, HNSC, LIHC, LUAD, BLCA, LAML, COADREAD, COAD, ACC, MESO, THCA, and UVM, and a shorter DFS in KIPAN, STES, HNSC, BRCA, KIRP, BLCA, ACC, COAD, COADREAD, UVM, MESO, and THCA. GO-BP and KEGG enrichment analyses were performed using the MAPK12-related genes following analysis of the THCA data from TCGA, and the results showed that MAPK12-related genes were enriched in cell proliferation and tumor immune-related functions and pathways. MAPK12 is highly expressed in HNSC, and it promotes the proliferation of ESCC cells and prevents their apoptosis in vitro (24). Hou et al (25) found that MAPK12 expression was significantly elevated in human colorectal cancer tissues relative to the corresponding normal epithelial tissues, and it promoted the growth, proliferation, and migration of CRC cells whilst inhibiting cellular apoptosis via the direct phosphorylation of PTPH1. Xu et al (26) showed that MAPK12 was positively correlated with the grade of glioma and may be a tumorigenic factor that promotes the growth and progression of glioma. Based on these results, it was hypothesized that MAPK12 promoted the development of tumors pan-cancer, particularly in THCA, by affecting cell proliferation and antitumor immunity.

The association between MAPK12 mRNA levels and immune cell infiltration based on the GO and KEGG results of MAPK12-related genes was assessed. As an important component of the TIM, tumor-infiltrating immune cells are generally associated with the occurrence, progression, treatment, and/or metastasis of tumors (43). The MAPK12 mRNA levels were significantly correlated with multiple TIIs/TILs in THCA. A positive correlation was observed between macrophage numbers and MAPK12 mRNA expression levels in THCA in the EPIC database. As macrophages can polarize to antitumor M1 and protumor M2 macrophages (27), the levels of invading M1 and M2 macrophages were analyzed and the results showed that the level of invading M2 macrophages was positively correlated with the expression levels of MAPK12 mRNA in THCA. Therefore, it was hypothesized that tumor cells secreted chemokines to increase the infiltration of tumor M2 macrophages in THCA, which increased the degree of tumor malignancy. Whether MAPK12 affected the sensitivity of cancer patients to immunotherapy was next assessed. ICP, MSI, and TMB analyses showed that MAPK12 may be an ideal target for the treatment of THCA patients, especially in immunotherapy.

In conclusion, the results of the present study suggest that MAPK12 may be a promising prognostic marker and a potential factor for predicting sensitivity to immunotherapy in patients with malignant tumors, particularly THCA.

Supplementary Material

Supporting Data

Acknowledgements

Not applicable.

Funding

This study was supported by the Science and Technology Department of Sichuan Province, China (grant no. 2021YJ0160).

Availability of data and materials

The datasets used and/or analyzed during the present study are available from the corresponding author on reasonable request.

Authors' contributions

CF and YG conceived and designed the study. JW and ZS performed the experiments. LR, BZ and YZ analyzed the results. TL and XY wrote the manuscript and performed some of the experiments. CF and YG confirm the authenticity of all the raw data. All authors have read and approved the final manuscript.

Ethics approval and consent to participate

Not applicable.

Patient consent for publication

Not applicable.

Competing interests

The authors declare that they have no competing interests.

Glossary

Abbreviations

Abbreviations:

ACC

adrenocortical carcinoma

BLCA

bladder urothelial carcinoma

BRCA

breast invasive carcinoma

CHOL

cholangiocarcinoma

COAD

colon adenocarcinoma

DFS

disease free survival

ESCA

esophageal carcinoma

GBM

glioblastoma multiforme

HNSC

head and neck cancer

ICP

immune checkpoint

KICH

kidney chromophobe

KIRC

kidney renal clear cell carcinoma

KIRP

kidney renal papillary cell carcinoma

LAML

acute myeloid leukemia

LGG

brain lower grade glioma

LIHC

liver hepatocellular carcinoma

LUAD

lung adenocarcinoma

LUSC

lung squamous cell carcinoma

MAPK12

P38 mitogen-activated protein kinase 12

MESO

mesothelioma

MSI

microsatellite instability

OS

overall survival

PAAD

pancreatic adenocarcinoma

PRAD

prostate adenocarcinoma

READ

rectum adenocarcinoma

RFS

relapse-free survival

STAD

stomach adenocarcinoma

STES

stomach and esophageal carcinoma

THCA

thyroid carcinoma

TMB

tumor mutational burden

UCEC

uterine corpus endometrial carcinoma

UVM

uveal melanoma

References

1 

Sakurai K, Dainichi T, Garcet S, Tsuchiya S, Yamamoto Y, Kitoh A, Honda T, Nomura T, Egawa G, Otsuka A, et al: Cutaneous p38 mitogen-activated protein kinase activation triggers psoriatic dermatitis. J Allergy Clin Immunol. 144:1036–1049. 2019. View Article : Google Scholar : PubMed/NCBI

2 

Wagner EF and Nebreda AR: Signal integration by JNK and p38 MAPK pathways in cancer development. Nat Rev Cancer. 9:537–549. 2009. View Article : Google Scholar : PubMed/NCBI

3 

Mai L, Zhu X, Huang F, He H and Fan W: p38 mitogen-activated protein kinase and pain. Life Sci. 256:1178852020. View Article : Google Scholar : PubMed/NCBI

4 

Zarubin T and Han J: Activation and signaling of the p38 MAP kinase pathway. Cell Res. 15:11–18. 2005. View Article : Google Scholar : PubMed/NCBI

5 

Coulthard LR, White DE, Jones DL, Mcdermott MF and Burchill SA: p38(MAPK): Stress responses from molecular mechanisms to therapeutics. Trends Mol Med. 15:369–379. 2009. View Article : Google Scholar : PubMed/NCBI

6 

Uchida S, Yoshioka K, Kizu R, Nakagama H, Matsunaga T, Ishizaka Y, Poon RY and Yamashita K: Stress-activated mitogen-activated protein kinases c-Jun NH2-terminal kinase and p38 target Cdc25B for degradation. Cancer Res. 69:6438–6444. 2009. View Article : Google Scholar : PubMed/NCBI

7 

Garcia-Hernandez L, Garcia-Ortega MB, Ruiz-Alcala G, Carrillo E, Marchal JA and Garcia MA: The p38 MAPK components and modulators as biomarkers and molecular targets in cancer. Int J Mol Sci. 23:3702021. View Article : Google Scholar : PubMed/NCBI

8 

Peluso I, Yarla NS, Ambra R, Pastore G and Perry G: MAPK signalling pathway in cancers: Olive products as cancer preventive and therapeutic agents. Semin Cancer Biol. 56:185–195. 2019. View Article : Google Scholar : PubMed/NCBI

9 

Messina S, Frati L, Leonetti C, Zuchegna C, Di Zazzo E, Calogero A and Porcellini A: Dual-specificity phosphatase DUSP6 has tumor-promoting properties in human glioblastomas. Oncogene. 30:3813–3820. 2011. View Article : Google Scholar : PubMed/NCBI

10 

Luan Q, Jin L, Jiang C, Tay KH, Lai F, Liu XY, Liu YL, Guo ST, Li CY, Yan XG, et al: RIPK1 regulates survival of human melanoma cells upon endoplasmic reticulum stress through autophagy. Autophagy. 11:975–994. 2015. View Article : Google Scholar : PubMed/NCBI

11 

Cheng G, Fan X, Hao M, Wang J, Zhou X and Sun X: Higher levels of TIMP-1 expression are associated with a poor prognosis in triple-negative breast cancer. Mol Cancer. 15:302016. View Article : Google Scholar : PubMed/NCBI

12 

Qi X, Yin N, Ma S, Lepp A, Tang J, Jing W, Johnson B, Dwinell MB, Chitambar CR and Chen G: p38gamma MAPK is a therapeutic target for triple-negative breast cancer by stimulation of cancer stem-like cell expansion. Stem Cells. 33:2738–2747. 2015. View Article : Google Scholar : PubMed/NCBI

13 

Chen XF, Pan YS, Zheng B and Lu Q: p38gamma overexpression promotes renal cell carcinoma cell growth, proliferation and migration. Biochem Biophys Res Commun. 516:466–473. 2019. View Article : Google Scholar : PubMed/NCBI

14 

Wang D, Wang Y, Zou X, Shi Y, Liu Q, Huyan T, Su J, Wang Q, Zhang F, Li X and Tie L: FOXO1 inhibition prevents renal ischemia-reperfusion injury via cAMP-response element binding protein/PPAR-γ coactivator-1α-mediated mitochondrial biogenesis. Br J Pharmacol. 177:432–448. 2020. View Article : Google Scholar : PubMed/NCBI

15 

Xie Z, Li X, He Y, Wu S, Wang S, Sun J, He Y, Lun Y and Zhang J: Immune cell confrontation in the papillary thyroid carcinoma microenvironment. Front Endocrinol (Lausanne). 11:5706042020. View Article : Google Scholar : PubMed/NCBI

16 

Yu X, Zhong P, Han Y, Huang Q, Wang J, Jia C and Lv Z: Key candidate genes associated with BRAF(V600E) in papillary thyroid carcinoma on microarray analysis. J Cell Physiol. 234:23369–23378. 2019. View Article : Google Scholar : PubMed/NCBI

17 

Pan Z, Li L, Fang Q, Qian Y, Zhang Y, Zhu J, Ge M and Huang P: Integrated bioinformatics analysis of master regulators in anaplastic thyroid carcinoma. Biomed Res Int. 2019:97345762019. View Article : Google Scholar : PubMed/NCBI

18 

Tang Z, Li C, Kang B, Gao G, Li C and Zhang Z: GEPIA: A web server for cancer and normal gene expression profiling and interactive analyses. Nucleic Acids Res. 45:W98–W102. 2017. View Article : Google Scholar : PubMed/NCBI

19 

Szklarczyk D, Gable AL, Lyon D, Junge A, Wyder S, Huerta-Cepas J, Simonovic M, Doncheva NT, Morris JH, Bork P, et al: STRING v11: protein-protein association networks with increased coverage, supporting functional discovery in genome-wide experimental datasets. Nucleic Acids Res. 47:D607–D613. 2019. View Article : Google Scholar : PubMed/NCBI

20 

Ashburner M, Ball CA, Blake JA, Botstein D, Butler H, Cherry JM, Davis AP, Dolinski K, Dwight SS, Eppig JT, et al: Gene ontology: Tool for the unification of biology. The gene ontology consortium. Nat Genet. 25:25–29. 2000. View Article : Google Scholar : PubMed/NCBI

21 

The Gene Ontology Consortium, . The Gene Ontology Resource: 20 years and still GOing strong. Nucleic Acids Res. 47:D330–D338. 2019. View Article : Google Scholar : PubMed/NCBI

22 

Kanehisa M: A database for post-genome analysis. Trends Genet. 13:375–376. 1997. View Article : Google Scholar : PubMed/NCBI

23 

Koch A, De Meyer T, Jeschke J and Van Criekinge W: MEXPRESS: Visualizing expression, DNA methylation and clinical TCGA data. BMC Genomics. 16:6362015. View Article : Google Scholar : PubMed/NCBI

24 

Livak KJ and Schmittgen TD: Analysis of relative gene expression data using real-time quantitative PCR and the 2(−Delta Delta C(T)) method. Methods. 25:402–408. 2001. View Article : Google Scholar : PubMed/NCBI

25 

Hou S, Suresh PS, Qi X, Lepp A, Mirza SP and Chen G: p38γ Mitogen-activated protein kinase signals through phosphorylating its phosphatase PTPH1 in regulating ras protein oncogenesis and stress response. J Biol Chem. 287:27895–27905. 2012. View Article : Google Scholar : PubMed/NCBI

26 

Xu Y, Sun Q, Yuan F, Dong H, Zhang H, Geng R, Qi Y, Xiong X, Chen Q and Liu B: RND2 attenuates apoptosis and autophagy in glioblastoma cells by targeting the p38 MAPK signalling pathway. J Exp Clin Cancer Res. 39:1742020. View Article : Google Scholar : PubMed/NCBI

27 

Kiaie SH, Sanaei MJ, Heshmati M, Asadzadeh Z, Azimi I, Hadidi S, Jafari R and Baradaran B: Immune checkpoints in targeted-immunotherapy of pancreatic cancer: New hope for clinical development. Acta Pharm Sin B. 11:1083–1097. 2021. View Article : Google Scholar : PubMed/NCBI

28 

Wei C, Wang B, Peng D, Zhang X, Li Z, Luo L, He Y, Liang H, Du X, Li S, et al: Pan-cancer analysis shows that ALKBH5 is a potential prognostic and immunotherapeutic biomarker for multiple cancer types including gliomas. Front Immunol. 13:8495922022. View Article : Google Scholar : PubMed/NCBI

29 

Bonaventura P, Shekarian T, Alcazer V, Valladeau-Guilemond J, Valsesia-Wittmann S, Amigorena S, Caux C and Depil S: Cold tumors: A therapeutic challenge for immunotherapy. Front Immunol. 10:1682019. View Article : Google Scholar : PubMed/NCBI

30 

Picard E, Verschoor CP, Ma GW and Pawelec G: Relationships between immune landscapes, genetic subtypes and responses to immunotherapy in colorectal cancer. Front Immunol. 11:3692020. View Article : Google Scholar : PubMed/NCBI

31 

Goodman AM, Sokol ES, Frampton GM, Lippman SM and Kurzrock R: Microsatellite-stable tumors with high mutational burden benefit from immunotherapy. Cancer Immunol Res. 7:1570–1573. 2019. View Article : Google Scholar : PubMed/NCBI

32 

Koch A, Joosten SC, Feng Z, de Ruijter TC, Draht MX, Melotte V, Smits KM, Veeck J, Herman JG, Van Neste L, et al: Analysis of DNA methylation in cancer: Location revisited. Nat Rev Clin Oncol. 15:459–466. 2018. View Article : Google Scholar : PubMed/NCBI

33 

Johnson GL and Lapadat R: Mitogen-activated protein kinase pathways mediated by ERK, JNK, and p38 protein kinases. Science. 298:1911–1912. 2002. View Article : Google Scholar : PubMed/NCBI

34 

Rouse J, Cohen P, Trigon S, Morange M, Alonso-Llamazares A, Zamanillo D, Hunt T and Nebreda AR: A novel kinase cascade triggered by stress and heat shock that stimulates MAPKAP kinase-2 and phosphorylation of the small heat shock proteins. Cell. 78:1027–1037. 1994. View Article : Google Scholar : PubMed/NCBI

35 

Lechner C, Zahalka MA, Giot JF, Møller NP and Ullrich A: ERK6, a mitogen-activated protein kinase involved in C2C12 myoblast differentiation. Proc Natl Acad Sci USA. 93:4355–4359. 1996. View Article : Google Scholar : PubMed/NCBI

36 

Li Z, Jiang Y, Ulevitch RJ and Han J: The primary structure of p38 gamma: A new member of p38 group of MAP kinases. Biochem Biophys Res Commun. 228:334–340. 1996. View Article : Google Scholar : PubMed/NCBI

37 

Jiang Y, Gram H, Zhao M, New L, Gu J, Feng L, Di Padova F, Ulevitch RJ and Han J: Characterization of the structure and function of the fourth member of p38 group mitogen-activated protein kinases, p38delta. J Biol Chem. 272:30122–30128. 1997. View Article : Google Scholar : PubMed/NCBI

38 

Xu W, Liu R, Dai Y, Hong S, Dong H and Wang H: The role of p38gamma in cancer: From review to outlook. Int J Biol Sci. 17:4036–4046. 2021. View Article : Google Scholar : PubMed/NCBI

39 

Lin J, Yang J, Xu X, Wang Y, Yu M and Zhu Y: A robust 11-genes prognostic model can predict overall survival in bladder cancer patients based on five cohorts. Cancer Cell Int. 20:4022020. View Article : Google Scholar : PubMed/NCBI

40 

Roche O, Fernandez-Aroca DM, Arconada-Luque E, Garcia-Flores N, Mellor LF, Ruiz-Hidalgo MJ and Sanchez-Prieto R: p38beta and cancer: The beginning of the road. Int J Mol Sci. 21:75242020. View Article : Google Scholar : PubMed/NCBI

41 

Yang K, Liu Y, Liu Z, Liu J, Liu X, Chen X, Li C and Zeng Y: p38γ overexpression in gliomas and its role in proliferation and apoptosis. Sci Rep. 3:20892013. View Article : Google Scholar : PubMed/NCBI

42 

Xu M, Wang S, Wang Y, Wu H, Frank JA, Zhang Z and Luo J: Role of p38gamma MAPK in regulation of EMT and cancer stem cells. Biochim Biophys Acta Mol Basis Dis. 1864:3605–3617. 2018. View Article : Google Scholar : PubMed/NCBI

43 

Mao X, Xu J, Wang W, Liang C, Hua J, Liu J, Zhang B, Meng Q, Yu X and Shi S: Crosstalk between cancer-associated fibroblasts and immune cells in the tumor microenvironment: New findings and future perspectives. Mol Cancer. 20:1312021. View Article : Google Scholar : PubMed/NCBI

Related Articles

  • Abstract
  • View
  • Download
  • Twitter
Copy and paste a formatted citation
Spandidos Publications style
Wang J, Song Z, Ren L, Zhang B, Zhang Y, Yang X, Liu T, Gu Y and Feng C: Pan‑cancer analysis supports MAPK12 as a potential prognostic and immunotherapeutic target in multiple tumor types, including in THCA. Oncol Lett 24: 445, 2022.
APA
Wang, J., Song, Z., Ren, L., Zhang, B., Zhang, Y., Yang, X. ... Feng, C. (2022). Pan‑cancer analysis supports MAPK12 as a potential prognostic and immunotherapeutic target in multiple tumor types, including in THCA. Oncology Letters, 24, 445. https://doi.org/10.3892/ol.2022.13565
MLA
Wang, J., Song, Z., Ren, L., Zhang, B., Zhang, Y., Yang, X., Liu, T., Gu, Y., Feng, C."Pan‑cancer analysis supports MAPK12 as a potential prognostic and immunotherapeutic target in multiple tumor types, including in THCA". Oncology Letters 24.6 (2022): 445.
Chicago
Wang, J., Song, Z., Ren, L., Zhang, B., Zhang, Y., Yang, X., Liu, T., Gu, Y., Feng, C."Pan‑cancer analysis supports MAPK12 as a potential prognostic and immunotherapeutic target in multiple tumor types, including in THCA". Oncology Letters 24, no. 6 (2022): 445. https://doi.org/10.3892/ol.2022.13565
Copy and paste a formatted citation
x
Spandidos Publications style
Wang J, Song Z, Ren L, Zhang B, Zhang Y, Yang X, Liu T, Gu Y and Feng C: Pan‑cancer analysis supports MAPK12 as a potential prognostic and immunotherapeutic target in multiple tumor types, including in THCA. Oncol Lett 24: 445, 2022.
APA
Wang, J., Song, Z., Ren, L., Zhang, B., Zhang, Y., Yang, X. ... Feng, C. (2022). Pan‑cancer analysis supports MAPK12 as a potential prognostic and immunotherapeutic target in multiple tumor types, including in THCA. Oncology Letters, 24, 445. https://doi.org/10.3892/ol.2022.13565
MLA
Wang, J., Song, Z., Ren, L., Zhang, B., Zhang, Y., Yang, X., Liu, T., Gu, Y., Feng, C."Pan‑cancer analysis supports MAPK12 as a potential prognostic and immunotherapeutic target in multiple tumor types, including in THCA". Oncology Letters 24.6 (2022): 445.
Chicago
Wang, J., Song, Z., Ren, L., Zhang, B., Zhang, Y., Yang, X., Liu, T., Gu, Y., Feng, C."Pan‑cancer analysis supports MAPK12 as a potential prognostic and immunotherapeutic target in multiple tumor types, including in THCA". Oncology Letters 24, no. 6 (2022): 445. https://doi.org/10.3892/ol.2022.13565
Follow us
  • Twitter
  • LinkedIn
  • Facebook
About
  • Spandidos Publications
  • Careers
  • Cookie Policy
  • Privacy Policy
How can we help?
  • Help
  • Live Chat
  • Contact
  • Email to our Support Team