Spandidos Publications Logo
  • About
    • About Spandidos
    • Aims and Scopes
    • Abstracting and Indexing
    • Editorial Policies
    • Reprints and Permissions
    • Job Opportunities
    • Terms and Conditions
    • Contact
  • Journals
    • All Journals
    • Oncology Letters
      • Oncology Letters
      • Information for Authors
      • Editorial Policies
      • Editorial Board
      • Aims and Scope
      • Abstracting and Indexing
      • Bibliographic Information
      • Archive
    • International Journal of Oncology
      • International Journal of Oncology
      • Information for Authors
      • Editorial Policies
      • Editorial Board
      • Aims and Scope
      • Abstracting and Indexing
      • Bibliographic Information
      • Archive
    • Molecular and Clinical Oncology
      • Molecular and Clinical Oncology
      • Information for Authors
      • Editorial Policies
      • Editorial Board
      • Aims and Scope
      • Abstracting and Indexing
      • Bibliographic Information
      • Archive
    • Experimental and Therapeutic Medicine
      • Experimental and Therapeutic Medicine
      • Information for Authors
      • Editorial Policies
      • Editorial Board
      • Aims and Scope
      • Abstracting and Indexing
      • Bibliographic Information
      • Archive
    • International Journal of Molecular Medicine
      • International Journal of Molecular Medicine
      • Information for Authors
      • Editorial Policies
      • Editorial Board
      • Aims and Scope
      • Abstracting and Indexing
      • Bibliographic Information
      • Archive
    • Biomedical Reports
      • Biomedical Reports
      • Information for Authors
      • Editorial Policies
      • Editorial Board
      • Aims and Scope
      • Abstracting and Indexing
      • Bibliographic Information
      • Archive
    • Oncology Reports
      • Oncology Reports
      • Information for Authors
      • Editorial Policies
      • Editorial Board
      • Aims and Scope
      • Abstracting and Indexing
      • Bibliographic Information
      • Archive
    • Molecular Medicine Reports
      • Molecular Medicine Reports
      • Information for Authors
      • Editorial Policies
      • Editorial Board
      • Aims and Scope
      • Abstracting and Indexing
      • Bibliographic Information
      • Archive
    • World Academy of Sciences Journal
      • World Academy of Sciences Journal
      • Information for Authors
      • Editorial Policies
      • Editorial Board
      • Aims and Scope
      • Abstracting and Indexing
      • Bibliographic Information
      • Archive
    • International Journal of Functional Nutrition
      • International Journal of Functional Nutrition
      • Information for Authors
      • Editorial Policies
      • Editorial Board
      • Aims and Scope
      • Abstracting and Indexing
      • Bibliographic Information
      • Archive
    • International Journal of Epigenetics
      • International Journal of Epigenetics
      • Information for Authors
      • Editorial Policies
      • Editorial Board
      • Aims and Scope
      • Abstracting and Indexing
      • Bibliographic Information
      • Archive
    • Medicine International
      • Medicine International
      • Information for Authors
      • Editorial Policies
      • Editorial Board
      • Aims and Scope
      • Abstracting and Indexing
      • Bibliographic Information
      • Archive
  • Articles
  • Information
    • Information for Authors
    • Information for Reviewers
    • Information for Librarians
    • Information for Advertisers
    • Conferences
  • Language Editing
Spandidos Publications Logo
  • About
    • About Spandidos
    • Aims and Scopes
    • Abstracting and Indexing
    • Editorial Policies
    • Reprints and Permissions
    • Job Opportunities
    • Terms and Conditions
    • Contact
  • Journals
    • All Journals
    • Biomedical Reports
      • Information for Authors
      • Editorial Policies
      • Editorial Board
      • Aims and Scope
      • Abstracting and Indexing
      • Bibliographic Information
      • Archive
    • Experimental and Therapeutic Medicine
      • Information for Authors
      • Editorial Policies
      • Editorial Board
      • Aims and Scope
      • Abstracting and Indexing
      • Bibliographic Information
      • Archive
    • International Journal of Epigenetics
      • Information for Authors
      • Editorial Policies
      • Editorial Board
      • Aims and Scope
      • Abstracting and Indexing
      • Bibliographic Information
      • Archive
    • International Journal of Functional Nutrition
      • Information for Authors
      • Editorial Policies
      • Editorial Board
      • Aims and Scope
      • Abstracting and Indexing
      • Bibliographic Information
      • Archive
    • International Journal of Molecular Medicine
      • Information for Authors
      • Editorial Policies
      • Editorial Board
      • Aims and Scope
      • Abstracting and Indexing
      • Bibliographic Information
      • Archive
    • International Journal of Oncology
      • Information for Authors
      • Editorial Policies
      • Editorial Board
      • Aims and Scope
      • Abstracting and Indexing
      • Bibliographic Information
      • Archive
    • Medicine International
      • Information for Authors
      • Editorial Policies
      • Editorial Board
      • Aims and Scope
      • Abstracting and Indexing
      • Bibliographic Information
      • Archive
    • Molecular and Clinical Oncology
      • Information for Authors
      • Editorial Policies
      • Editorial Board
      • Aims and Scope
      • Abstracting and Indexing
      • Bibliographic Information
      • Archive
    • Molecular Medicine Reports
      • Information for Authors
      • Editorial Policies
      • Editorial Board
      • Aims and Scope
      • Abstracting and Indexing
      • Bibliographic Information
      • Archive
    • Oncology Letters
      • Information for Authors
      • Editorial Policies
      • Editorial Board
      • Aims and Scope
      • Abstracting and Indexing
      • Bibliographic Information
      • Archive
    • Oncology Reports
      • Information for Authors
      • Editorial Policies
      • Editorial Board
      • Aims and Scope
      • Abstracting and Indexing
      • Bibliographic Information
      • Archive
    • World Academy of Sciences Journal
      • Information for Authors
      • Editorial Policies
      • Editorial Board
      • Aims and Scope
      • Abstracting and Indexing
      • Bibliographic Information
      • Archive
  • Articles
  • Information
    • For Authors
    • For Reviewers
    • For Librarians
    • For Advertisers
    • Conferences
  • Language Editing
Login Register Submit
  • This site uses cookies
  • You can change your cookie settings at any time by following the instructions in our Cookie Policy. To find out more, you may read our Privacy Policy.

    I agree
Search articles by DOI, keyword, author or affiliation
Search
Advanced Search
presentation
Oncology Letters
Join Editorial Board Propose a Special Issue
Print ISSN: 1792-1074 Online ISSN: 1792-1082
Journal Cover
January-2023 Volume 25 Issue 1

Full Size Image

Sign up for eToc alerts
Recommend to Library

Journals

International Journal of Molecular Medicine

International Journal of Molecular Medicine

International Journal of Molecular Medicine is an international journal devoted to molecular mechanisms of human disease.

International Journal of Oncology

International Journal of Oncology

International Journal of Oncology is an international journal devoted to oncology research and cancer treatment.

Molecular Medicine Reports

Molecular Medicine Reports

Covers molecular medicine topics such as pharmacology, pathology, genetics, neuroscience, infectious diseases, molecular cardiology, and molecular surgery.

Oncology Reports

Oncology Reports

Oncology Reports is an international journal devoted to fundamental and applied research in Oncology.

Experimental and Therapeutic Medicine

Experimental and Therapeutic Medicine

Experimental and Therapeutic Medicine is an international journal devoted to laboratory and clinical medicine.

Oncology Letters

Oncology Letters

Oncology Letters is an international journal devoted to Experimental and Clinical Oncology.

Biomedical Reports

Biomedical Reports

Explores a wide range of biological and medical fields, including pharmacology, genetics, microbiology, neuroscience, and molecular cardiology.

Molecular and Clinical Oncology

Molecular and Clinical Oncology

International journal addressing all aspects of oncology research, from tumorigenesis and oncogenes to chemotherapy and metastasis.

World Academy of Sciences Journal

World Academy of Sciences Journal

Multidisciplinary open-access journal spanning biochemistry, genetics, neuroscience, environmental health, and synthetic biology.

International Journal of Functional Nutrition

International Journal of Functional Nutrition

Open-access journal combining biochemistry, pharmacology, immunology, and genetics to advance health through functional nutrition.

International Journal of Epigenetics

International Journal of Epigenetics

Publishes open-access research on using epigenetics to advance understanding and treatment of human disease.

Medicine International

Medicine International

An International Open Access Journal Devoted to General Medicine.

Journal Cover
January-2023 Volume 25 Issue 1

Full Size Image

Sign up for eToc alerts
Recommend to Library

  • Article
  • Citations
    • Cite This Article
    • Download Citation
    • Create Citation Alert
    • Remove Citation Alert
    • Cited By
  • Similar Articles
    • Related Articles (in Spandidos Publications)
    • Similar Articles (Google Scholar)
    • Similar Articles (PubMed)
  • Download PDF
  • Download XML
  • View XML

  • Supplementary Files
    • Supplementary_Data.pdf
Article Open Access

ZDHHC9 promotes colon tumor growth by inhibiting effector T cells

  • Authors:
    • Xiaodan Chong
    • Lingxi Zhu
    • Dong Yu
    • Shasha Chen
    • Guang Wang
    • Qingzhuo Yu
    • Xianwei Ma
    • Jing Xu
    • Haitao Chen
    • Huazhang An
  • View Affiliations / Copyright

    Affiliations: Clinical Cancer Institute, Translational Medicine Center, Naval Medical University, Shanghai 200433, P.R. China, Center of Translational Medicine, Naval Medical University, Shanghai 200433, P.R. China, Department of Geriatrics, Changhai Hospital, Naval Medical University, Shanghai 200433, P.R. China
    Copyright: © Chong et al. This is an open access article distributed under the terms of Creative Commons Attribution License.
  • Article Number: 5
    |
    Published online on: November 10, 2022
       https://doi.org/10.3892/ol.2022.13591
  • Expand metrics +
Metrics: Total Views: 0 (Spandidos Publications: | PMC Statistics: )
Metrics: Total PDF Downloads: 0 (Spandidos Publications: | PMC Statistics: )
Cited By (CrossRef): 0 citations Loading Articles...

This article is mentioned in:



Abstract

Zinc finger DHHC‑type palmitoyltransferase 9 (ZDHHC9) has been reported to play an important role in the occurrence and development of several types of cancer. However, its effects on colon cancer growth remain unclear. Using Gene Expression Profiling Interactive Analysis and Tumor Immune Estimation Resource, data obtained from The Cancer Genome Atlas were analyzed, and the results showed that ZDHHC9 was highly expressed in colon cancer and that patients with higher ZDHHC9 expression levels had a worse prognosis. Inhibition of ZDHHC9 expression promoted the proliferation of colon cancer cells in vitro but decreased their growth in vivo. Additionally, inhibition of ZDHHC9 expression in cancer cells enhanced CD8+ T cell‑mediated cytotoxicity in vitro and increased CD8+ T infiltration and activation in vivo. Furthermore, ZDHHC9 promoted IFN‑γ‑induced JAK/STAT1 activation and upregulated programmed death‑ligand 1 (PD‑L1) expression in colon cancer cells. In conclusion, the present findings showed that ZDHHC9 promoted colon cancer growth by upregulating the expression of PD‑L1 and inhibiting the function of CD8+ T cells.

Introduction

Immunotherapy has become an important therapeutic strategy for the management of several types of cancers. Antibodies against T cell suppressor receptor cytotoxic T lymphocyte antigen 4 (CTLA4) and programmed cell death protein 1 (PD-1) or its ligand, programmed death-ligand 1 (PD-L1), have been widely used in cancer immunotherapy (1). The success of these immune checkpoint inhibitors has demonstrated the potential of tumor-specific CD8+ T cells in the prevention and treatment of cancer. Unlike the effects usually observed with oncogene-targeting drugs or standard chemotherapy, reversing the inhibition of CD8+ T cells can lead to tumor regression or elimination, as well as lasting clinical remission (2). However, for many indications (lung cancer and colon cancer), only 15% of patients exhibit a clinical response to checkpoint inhibitors, such as anti-CTLA4 and anti-PD-1 antibodies, when administered alone (3). Several factors can limit the use of CD8+ T cell immunotherapy, including the difficulty in recognizing tumor-specific peptides presented by MHC class I molecules and the ability of tumor cells to evade being killed by CD8+ T cells (4,5). It is therefore important to elucidate how the tumor and tumor microenvironment affects the function of CD8+ T cells, as well as the effect of cancer immunotherapy.

Zinc finger DHHC-type palmitoyltransferase 9 (ZDHHC9) is an integral membrane protein and a member of the zinc finger DHHC domain-containing protein family (6). The encoded protein mediates the palmitoylation of proteins as a palmitoyltransferase. Palmitoylation is a reversible posttranslational lipid modification that can attach long-chain fatty acids, such as palmitic acid, to cysteine residues and contribute to the vesicular transport and subcellular localization of modified proteins (7). It has been previously reported that ZDHHC9 is associated with neurological and neurodevelopmental disorders (8). Loss-of-function mutations of ZDHHC9 can lead to X-linked intellectual disability and an increase in the incidence of epilepsy (9,10). ZDHHC9 inactivation mitigates the leukemogenic potential of oncogenic Nras (11), enhancer of zeste 2 polycomb repressive complex 2 subunit (12), and TEA domain transcription factor 4 (13). Of note, ZDHHC9 also promotes the growth of breast cancer by palmitoylating PD-L1, affecting the stability of PD-L1 and protecting tumor cells from T-cell immune surveillance (14). ZDHHC9 expression is upregulated in colon cancer, especially in microsatellite stable (MSS) tumors (15); however, how it regulates the development of colon cancer remains unclear. ZDHHC9 regulates PD-L1 expression in breast cancer, but whether it also regulates the immune microenvironment of colon cancer is still unclear. Thus, the role of ZDHHC9 in colon cancer, especially the role of ZDHHC9 in the antitumor immunity of colon cancer patients, requires further investigation.

In the present study, it was shown that ZDHHC9 inhibited the proliferation of colon cancer cells in vitro but promoted the growth of colon cancer in vivo by inhibiting the T cell-mediated tumor immune response. It was also demonstrated that ZDHHC9 positively regulated the gene expression of PD-L1 by affecting the activation of the IFN-γ-induced JAK/STAT1 signaling pathway in colon cancer.

Materials and methods

Cell culture

MC38 mouse colon cancer cells and human DLD-1 colon cancer cells were purchased from National Infrastructure of Cell Line Resource and cultured in DMEM (HyClone; Cytiva) supplemented with 10% FBS (Gibco; Thermo Fisher Scientific, Inc.). Cells were incubated with 5% CO2 at 37°C. ZDHHC9-knockdown (ZDHHC9-KD) cells in MC38 were prepared using the CRISPR system with the pLV hU6-sgRNA hUbC-dCas9-KRAB-T2a-Puro plasmid (cat. no. 71236; Addgene, Inc.) (16). The following sgRNA sequences were used: ZDHHC9-sgRNA top, 5′-caccGTAGCGACTTCTCCCTGACA-3′; ZDHHC9-sgRNA bottom, 5′-aaacTGTCAGGGAGAAGTCGCTAC-3′.

sgRNA was phosphorylated, annealed, and ligated with the plasmid and transformed into E. coli competent DH5α cells. The clones were selected and then sequenced by Sangon Biotech, Co., Ltd. Next, the plasmid was prepared and transfected into MC38 cells, and then the ZDHHC9-KD cell line was screened using puromycin. Control cells were transfected with empty control plasmid. ZDHHC9-KD DLD-1 cells were constructed using RNAi. The following siRNA sequences (Shanghai GenePharma Co., Ltd.) were used: 5′-GGGACUGACUGGAUUUCAUTT-3′ (sense) and 5′-AUGAAAUCCAGUCAGUCCCTT-3′ (anti-sense). DLD-1 cells were transfected with ZDHHC9 siRNA for 72 h using RNAiMAX (Invitrogen; Thermo Fisher Scientific, Inc.). The ZDHHC9-OE cell line was constructed by transfecting the MIGR1-ZDHHC9 plasmid into MC38 cells, control cells were transfected with empty MIGR1-vector plasmid (cat. no. 27490; Addgene, Inc.). The sequences of the primers for ZDHHC9, used to construct ZDHHC9-OE cell line, were as follows: Sense, 5′-AATTAGATCTCTCGAATGTCTGTGATGGTGGTAAGA-3′ and antisense, 5′-GGGGGGGGCGGAATTCTTCTCAGCTTCGGATGCCTCCT-3′.

Data collection and processing

ZDHHC9 gene expression in 270 colon cancer tissues and 41 adjacent tissues in TCGA was assessed using GEPIA (http://gepia.cancer-pku.cn/). The patients were divided into a low and a high expression group based on median ZDHHC9 expression. Overall survival analysis was then performed.

ZDHHC9-related immune infiltration analysis

Tumor Immune Estimation Resource (TIMER) (https://cistrome.shinyapps.io/timer/) is a web server for the comprehensive analysis of tumor-infiltrating immune cells. Based on this database, the correlation between ZDHHC9 expression and CD8+ T cells, neutrophils, and macrophages was analyzed. In addition, the relationship between ZDHHC9 and IFN-γ expression was analyzed.

Cell proliferation assay

The cells were incubated at 37°C for 2 h with 10 µl CCK-8 solution (cat. no. 40203ES60; Dojindo Molecular Technologies, Inc.), and absorbance was measured at 450 nm using a microplate reader. Proliferation rates were determined after 24, 48, 72, or 96 h.

In vitro killing assay

To prepare effector cells, OT-1 mice were subcutaneously immunized using OVA. All experiments involving mice were conducted in accordance with the National Institute of Health Guide for the Care and Use of Laboratory Animals and were approved by the Scientific Investigation Board of the Naval Medical University (Shanghai, China). The mice were kept in a special pathogen-free facility with free access to drinking water and a pellet-based diet. After 7 days, mice were euthanized by injection of 150 mg/kg pentobarbital, and the spleen and mesenteric lymph nodes of OT-1 mice were collected. CD8+ T cells were separated with magnetic beads that had been activated with anti-CD3/anti-CD28 antibodies. ZDHHC9-KD and control cells were incubated with 2 µmol/l OVA (257–264) polypeptide. The supernatant was then washed out, and the cell count was adjusted to 1×105/ml. Effector cells were added to 100 µl target cell suspension according to different effector-target (E:T) ratios of 1:2, 1:1, and 2:1. The cells were cultured at 37°C and 5% CO2 for 6 h, FVS780 fluorescent antibody (1:1,000; cat. no. 565388; BD Biosciences) was added, and the cells were centrifuged at 3,000 × g at 4°C for 30 min and resuspended for flow cytometry (Attune NxT; Thermo Fisher Scientific, Inc.). Flowjo_v10 (FlowJo LLC) was used to analyze the data. The specific killing ability was equivalent to the proportion of FVS780-positive cells. The above animal experiments were approved by the Ethics Committee of the Navy Medical University.

Mouse model and tumor studies

For the in vivo studies, 8-week-old male C57BL/6 mice were randomly divided into groups (n=5 per group). The average starting weight of mice was ~21 g. Stable ZDHHC9-KD and control cells were digested and resuspended at a concentration of 1.5×106 cells/200 µl in PBS. A 200-µl cell suspension was injected into the right hip of each mouse subcutaneously. A total of 5 mice per group were raised under the same conditions, and the size of the tumors was measured every 3 days; the tumor volume was calculated as follows: Volume=length × width2 ×0.5. On the 21st day, the mice were sacrificed; mice were euthanized by injection of 150 mg/kg pentobarbital.

Tumor-infiltrating CD8+ T-cell responses

The tumor was cut into pieces and digested using 200 µg/ml collagenase (cat. no. LS004188; Worthington Biochemical Corporation) and 20 µg/ml DNase (cat. no. LS002138; Worthington Biochemical Corporation) at 37°C for 30 min. The digested tumor tissue suspension was filtered through a 0.45-µm filter, and the filtered single-cell suspension was collected and treated with Golgiplug Protein Transport Inhibitor (cat. no. 555029; BD Biosciences), according to the manufacturer's instructions. The cells were then labeled with CD8 (1:100; cat. no. 11-0081-82; Ebioscience; Thermo Fisher Scientific, Inc.) and an intracellular IFN-γ antibody (1:100; cat. no. 554413; BD Biosciences, Inc.) at 4°C for 15 min, and assessed using a flow cytometer (Attune NxT; Thermo Fisher Scientific, Inc.).

RNA isolation and reverse transcription-quantitative PCR (RT-qPCR)

RNA was extracted from cells and reverse-transcribed into cDNA using an M-MLV RT kit (cat. no. 2641A; Takara Bio, Inc.) according to the manufacturer's protocol. The reverse transcription temperature protocol was: 95°C for 10 sec, 58°C for 15 sec and 72°C for 35 sec.

The sequences of the primers used for amplification were: β-actin forward, 5′-AGTGTGACGTGACATCCGT-3′ and reverse, 5′-GCAGCTCAGTAACAGTCCGC-3′ reverse; ZDHHC9 forward, 5′-AAGGTGACACGGAAATGGGAG-3′ and reverse, 5′-CGACACTCGAGAGCAAGAAGAA-3′; and PD-L1 forward, 5′-GGTGCCGACTACAAGCGAAT-3′ and reverse, 5′-AGCCCTCAGCCTGACATGTC-3′.

Western blotting

Total protein was extracted from the cells using M-per (cat. no. 78505; Thermo Fisher Scientific, Inc.), and then the concentration of the protein was measured by BCA assay (cat. no. BCA1; Merck KGaA). The final protein amount was 15 µg per well. The proteins were separated on 10% gels using SDS-PAGE, transferred to PVDF membranes (EMD Millipore), and incubated with primary antibodies overnight at 4°C, followed by incubation with a horseradish peroxidase (HRP)-conjugated (1:2,000; cat. no. 7076/7074; Cell Signaling Technology, Inc.) secondary antibody for 2 h at 37°C. Signals were visualized using Western Bright ECL HRP (EMD Millipore). The following primary antibodies were used for western blotting: ZDHHC9 (1:1,000; cat. no. ab74504; Abcam, Inc.), STAT1 (1:1,000; cat. no. 14994; Cell Signaling Technology, Inc.), p-STAT1 (1:1,000; cat. no. 14994; Cell Signaling Technology, Inc.), JAK1 (1:1,000; cat. no. ab133666; Abcam, Inc.), p-JAK1 (1:1,000; cat. no. ab133666; Abcam, Inc.) and GAPDH (1:5,000; cat. no. amab91153; MilliporeSigma).

Statistical analysis

Data are presented as the mean ± SD. A Student's t-test was used for comparisons between the two groups. A one-way ANOVA followed by post hoc Bonferroni's correction was used for comparison between multiple groups. P<0.05 was considered to indicate a statistically significant difference. All statistical analyses were performed using GraphPad Prism version 8.0 (GraphPad Software, Inc.).

Results

ZDHHC9 expression is upregulated in colon cancer and is positively associated with a poorer prognosis

The expression profiles of ZDHHC9 in several cancers based on data from TCGA were analyzed using GEPIA (http://gepia.cancer-pku.cn/), and the results indicated that ZDHHC9 mRNA was upregulated in numerous cancers, including colon, lung, esophageal, and other gastrointestinal cancers. In particular, the expression of ZDHHC9 in colon cancer was higher than that in normal tissues (Fig. 1A). ZDHHC9 expression in tissues of different TNM stages was analyzed, and the results showed that the expression of ZDHHC9 in stages 1, 2, 3, and 4 of colon cancer was significantly higher than that in the normal tissues (Fig. 1B). In addition, data on 270 patients with colon cancer from TCGA were also analyzed, and it was found that patients with higher ZDHHC9 expression had markedly lower survival times (Fig. 1C).

Figure 1.

ZDHHC9 expression in several types of cancer and its prognostic effect. (A) Differences in the gene expression of ZDHHC9 between tumor and normal tissues across 33 different types of solid cancers. (B) ZDHHC9 expression in colon cancer based on TNM stage. (C) Kaplan-Meier curves of overall survival for COAD patients with low or high ZDHHC9 expression. The thin lines of data are confidence intervals in the survival analysis. ZDHHC9, zinc finger DHHC-type palmitoyltransferase 9; TNM, Tumor-Node-Metastasis; COAD, colon adenocarcinoma.

To determine whether ZDHHC9 affected colon cancer growth, CRISPR-mediated knockdown was performed to knock down the expression of ZDHHC9 in MC38 mouse colon cancer cells. As shown in Fig. 2A, the mRNA and protein expression levels of ZDHHC9 in MC38 cells were markedly lower following knock down. A cell proliferation assay was performed to observe the effect of ZDHHC9 expression on the in vitro proliferation of MC38 cells. As shown in Fig. 2B, knock down of ZDHHC9 expression increased the proliferation of MC38 cells. A transplantation tumor model was then established in C57BL/6 mice by subcutaneously injecting ZDHHC9-KD or control MC38 cells. The mice were sacrificed 21 days after injection. ZDHHC9 was then knocked down in DLD1 cells (Fig. 2C). As shown in Fig. 2D-F, the growth of ZDHHC9-KD MC38 cells in vivo was significantly decreased compared with that of mice injected with control MC38 cells. These results suggest that ZDHHC9 plays an important role in the occurrence and development of colon cancer.

Figure 2.

ZDHHC9 promotes tumor growth in vivo. (A) Detection of ZDHHC9 knockdown efficiency in MC38 cell lines. Left: reverse transcription-quantitative PCR analysis of ZDHHC9 expression in MC38; Right: the protein expression levels of ZDHHC9 were analyzed by western blotting. (B) Effect of ZDHHC9 on the proliferation of MC38 cells was assessed using a CCK-8 assay. (C) Detection of ZDHHC9 knockdown efficiency in DLD1 cells. The protein expression levels of ZDHHC9 in DLD1 cells were analyzed by western blotting. (D-F) Detection of tumor volume and weight in mice. Subcutaneous tumorigenesis in 8-week-old mice: 1×106 ZDHHC9-KD cells or 1×106 control cells were implanted into the mice. The tumor volume was measured every 3 days (n=5). *P<0.05, **P<0.01. ZDHHC9, zinc finger DHHC-type palmitoyltransferase 9; NC, negative control; OD, optical density; KD, knockdown.

Bioinformatics analysis of the relationship between ZDHHC9 and the immune system

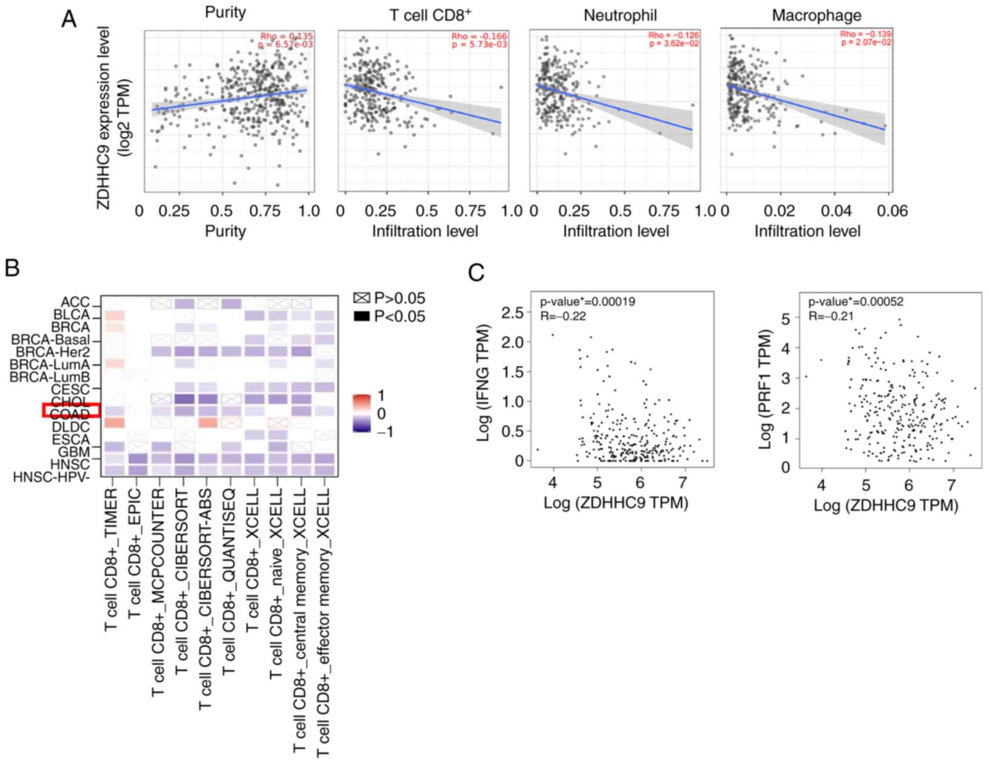
The data in Fig. 2 shows that ZDHHC9 differentially affected the growth of MC38 cells in vitro and in vivo. ZDHHC9 has been reported to protect breast cancer cells from the immune surveillance of T cells (14). It was hypothesized that ZDHHC9 promoted the in vivo growth of MC38 colon cancer cells by affecting the immune response against MC38 cells. To investigate the role of ZDHHC9 in immunity against colon cancer, TIMER was used to analyze the relationship between ZDHHC9 expression and immune infiltration. As shown in Fig. 3A, ZDHHC9 was significantly positively correlated with tumor purity in colon adenocarcinoma (COAD; cor.=0.135, P=6.57×10−3), indicating that ZDHHC9 was primarily expressed in tumor cells. By contrast, a higher ZDHHC9 expression in COAD was significantly negatively correlated with the infiltration of immune cells, particularly CD8+ T cells (cor.=−0.166, P=2.36×10−16), neutrophils (cor.=−0.126, P=3.62×10−15), and macrophages (cor.=−0.139, P=2.07×10−15). Consistently, multiple databases showed that ZDHHC9 expression was significantly negatively correlated with CD8+ T cells in COAD (Fig. 3B). Furthermore, ZDHHC9 expression was markedly negatively correlated with IFN-γ and perforin-1 (PRF1) expression in COAD tissues (Fig. 3C). These results indicated that CD8+ T cell infiltration and activation were negatively correlated with ZDHHC9 expression in colon cancer tissues. We analyzed the function of ZDHHC9 in the immune system using bioinformatics tools and found that it affected CD8+ T cells, neutrophils, and macrophages, but the effect on CD8+ T cells was the most notable, thus, CD8+ T cells were chosen for further analysis.

Figure 3.

Bioinformatics analysis of the relationship between ZDHHC9 expression and CD8+ T cell activation. (A) Correlation between ZDHHC9 gene expression and the immune infiltration of CD8+ T cells, neutrophils, and macrophages in COAD. (B) Correlation between ZDHHC9 gene expression and CD8+ T cell infiltration in multiple databases. (C) Correlation between ZDHHC9 expression with IFN-γ and PRF1 expression in COAD tissues. ZDHHC9, Zinc finger DHHC-type palmitoyltransferase 9; COAD, colon adenocarcinoma; PRF1, perforin-1.

ZDHHC9 promotes tumor growth by inhibiting the response of T cells

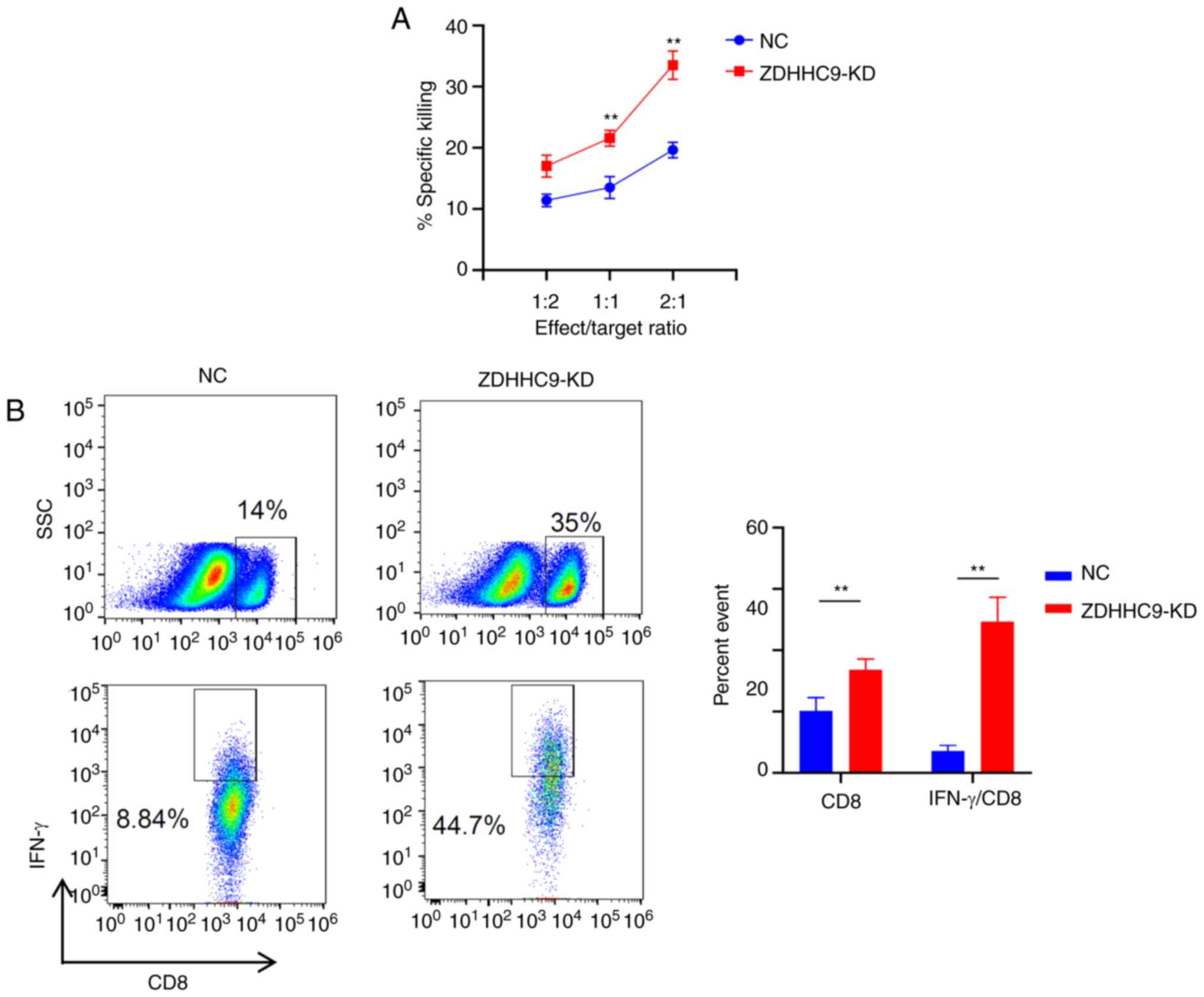
To investigate whether ZDHHC9 affected the function of T cells, T-cell killing experiments were performed. CD8+ T cells were isolated from OT-I mice and co-cultured with MC38 cells treated with OVA (257–264 aa) peptide. As shown in Fig. 4A, the mortality rate of MC38 cells was significantly increased when co-cultured with OT-I T cells at E:T ratios of 2:1, 1:1, and 1:2 for 6 h. The method of gating cells is demonstrated in Fig. S1. The inhibition of ZDHHC9 expression significantly increased the mortality of MC38 cells. These data suggested that the expression of ZDHHC9 in tumor cells could protect the cells from an attack by CD8+ T cells, thus playing an important role in suppressing tumor immunity.

Figure 4.

ZDHHC9 promotes tumor growth by inhibiting the T cell response. (A) T cell killing experiments in vitro. ZDHHC9-deficient and NC cells were co-cultured with OT-1 T cells at an E:T ratio of 1:2, 1:1, and 2:1 for 6 h, and an FVS780 fluorescent antibody was used to detect the mortality rate of tumor cells. (B) Detection of CD8 and IFN-γ secreted by CD8 in tumor-infiltrating lymphocytes using flow cytometry. On the 27th day, the tumor tissue was excised, digested, and flow cytometry was used to detect CD8 and IFN-γ expression in the cells (n=3). **P<0.01. ZDHHC9, zßinc finger DHHC-type palmitoyltransferase 9; NC, negative control; KD, knockdown; NC, negative control; SSC, side scatter; E:T, Effect: Target.

FACS analysis was then used to examine the changes that occurred in intratumoral immune cell infiltration. The distribution of different immune cell subpopulations was evaluated in the tumor microenvironment. In tumors harvested from mice injected with ZDHHC9-KD cells, the percentage of CD8+ cytotoxic T cells was significantly higher than that in the control group (NC) (Fig. 4B). Flow cytometry was further used to analyze the effect of ZDHHC9 on the ability of CD8+ T cells to secrete cytokines. It was found that ZDHHC9 knockdown in MC38 cells markedly increased the secretion of IFN-γ by CD8+ T cells (Fig. 4B). These results showed that ZDHHC9 molecules can modulate the tumor microenvironment by repressing the activation and function of CD8+ T cells.

ZDHHC9 promotes PD-L1 expression

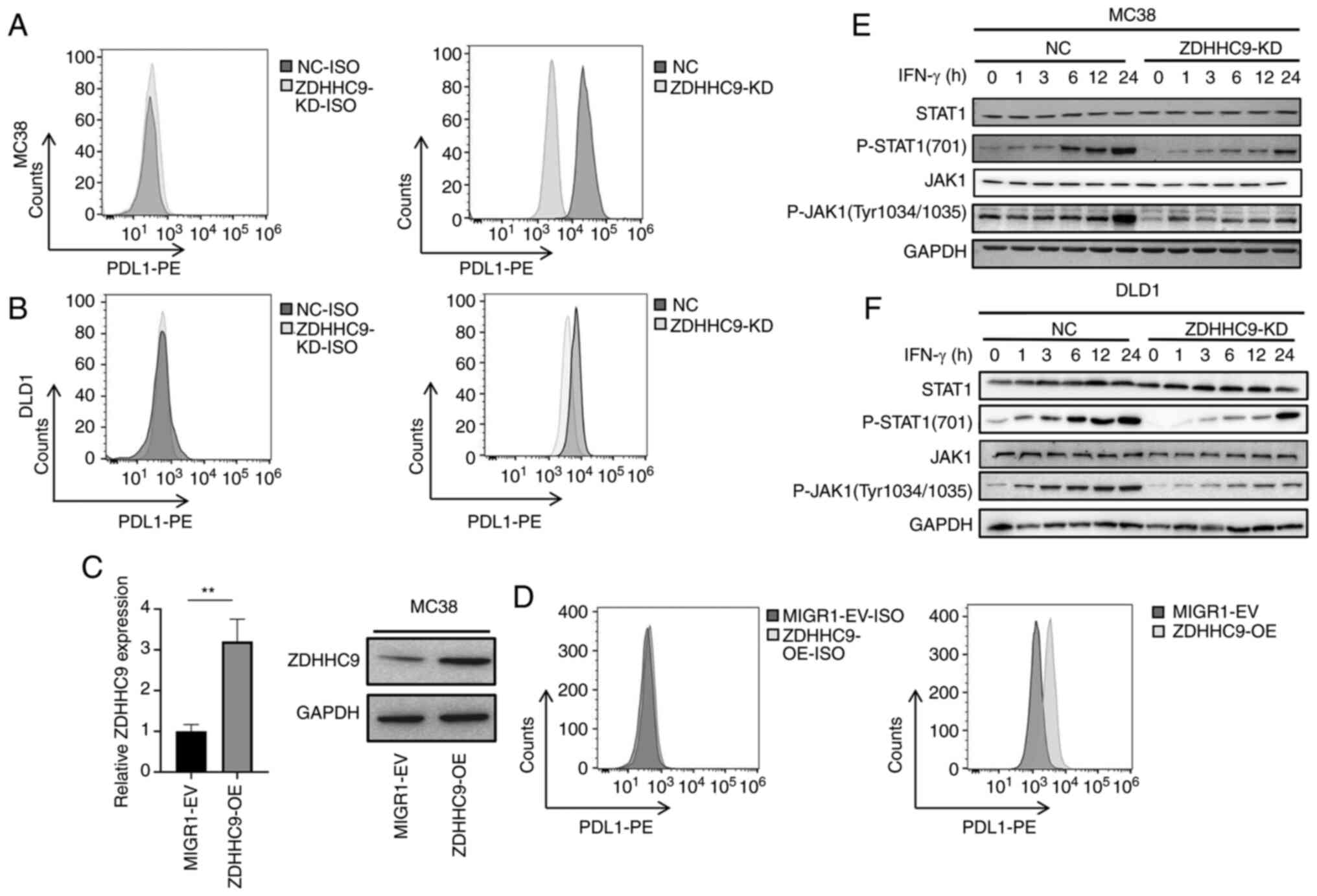
The above experimental results showed that ZDHHC9 inhibited the activation of CD8+ T cells in the tumor microenvironment in colon cancer, thus promoting tumor growth in vivo. The mechanism through which ZDHHC9 in tumor cells promoted T cells to induce immune tolerance was next assessed. The expression levels of PD-L1 protein were detected in ZDHHC9-KD MC38 cells. The results showed that the expression levels of PD-L1 in colon cancer cells with ZDHHC9 deletion were lower than that in control cells (Fig. 5A). ZDHHC9 expression was knocked down in the DLD1 cells (Fig. 2D). The expression levels of PD-L1 in DLD-1 cells were reduced following ZDHHC9 knockdown compared with the control cells (Fig. 5B). A MIGR1-ZDHHC9-MC38 cell line overexpressing ZDHHC9 was next constructed (Fig. 5C). In MC38 cells overexpressing ZDHHC9, the expression of PD-L1 was also increased (Fig. 5D), which further confirmed the positive regulation of ZDHHC9 on the expression of PD-L1.

Figure 5.

ZDHHC9 promotes the expression of PD-L1 in colon cancer. (A) PD-L1 protein expression levels were detected in ZDHHC9-KD MC38 cells and control MC38 cells using flow cytometry. (B) The protein expression levels of PD-L1 were detected in ZDHHC9-KD DLD-1 cells and control DLD-1 cells using flow cytometry. (C) Detection of ZDHHC9 expression using reverse transcription-quantitative PCR and western blotting in DLD1 cells. (D) The expression levels of PD-L1 protein were detected in ZDHHC9-overexpressing and control cells (MIGR1-EV) using flow cytometry. (E) Western blotting was performed to determine the activation of the JAK1 signaling pathway in ZDHHC9-KD MC38 and control MC38 cells treated with or without IFN-γ. (F) Western blotting was performed to determine the activation of the JAK1 signaling pathway in ZDHHC9-KD MC38 and control MC38 cells treated with or without IFN-γ. **P<0.01. ZDHHC9, zinc finger DHHC-type palmitoyltransferase 9; PD-L1, programmed death-ligand 1; NC, negative control; KD, knockdown.

To explore the mechanism by which ZDHHC9 upregulated PD-L1 expression, the effect of ZDHHC9 on the expression of PD-L1 and activation of the JAK/STAT1 signaling pathway was measured. As ZDHHC9 increased PD-L1 expression, and as PD-L1 gene expression is regulated by the transcription factor STAT1 (17), whether ZDHHC9 affected the activation of STAT1 was assessed. As anticipated, ZDHHC9 knockdown markedly decreased the phosphorylation levels of STAT1 and JAK1 in MC38 and DLD-1 cells (Fig. 5E and F).

Discussion

In the present study, data from TCGA was used to analyze the expression of ZDHHC9 in colon cancer. It was found that ZDHHC9 expression was significantly increased in colon cancer and was negatively correlated with the survival time of patients with colon cancer. The knockdown of ZDHHC9 expression increased the proliferation of MC38 cells in vitro; however, the knockdown of ZDHHC9 expression decreased the growth of MC38 cells in vivo.

The relationship between ZDHHC9 expression and the activation of the immune system in colon cancer tissues was analyzed, and it was found that ZDHHC9 expression in colon cancer was negatively correlated with CD8+ T cell infiltration and the expression of T cell effector molecules, such as IFN-γ.

Next, the effect of ZDHHC9 on tumor growth was assessed in vivo using a subcutaneous transplantation model of colon cancer in mice, and it was found that ZDHHC9 promoted tumor growth in mice and significantly increased the percentage of IFN-γ+/CD8+ T cells in the tumor microenvironment. Through a specific T cell killing model, it was found that ZDHHC9-deficient tumor cells were vulnerable to cytotoxic T cells in vitro. These in vivo and in vitro experimental results are consistent with the results of TCGA correlation analysis, suggesting that ZDHHC9 promotes the growth of colon cancer by inhibiting the T cell-mediated tumor immune response.

It has been reported that ZDHHC9 increases the protein expression of PD-L1 by palmitoylating and stabilizing PD-L1 in breast cancer (14). The expression of PD-L1 in colon cancer cells was detected, and it was found that ZDHHC9 increased the protein expression levels of PD-L1. Further experiments showed that ZDHHC9 increased the activation of the JAK1/STAT1 pathway, which has been demonstrated to increase PD-L1 expression. It was therefore concluded that ZDHHC9 may increase PD-L1 expression and affect the function of CD8+ T cells.

In the present study, it was determined that ZDHHC9 can play a role in tumor immunity and inhibit the killing effect of CD8+ T cells to promote tumor growth in colon cancer. Only MC38 cells were used to evaluate the effect of ZDHHC9 on cell proliferation and the association with the immune system. Thus, the lack of evaluation of ZDHHC9 in DLD1 cells can be considered a limitation and an area for further study. However, the tumor immune microenvironment is a complex environment (16,18), with B cells, tumor-associated macrophages, myeloid-derived suppressor cells, regulatory T cells, neutrophils, and natural killer cells (19). In addition to PD-L1, tumor cells express numerous molecules that affect the tumor immune microenvironment. Whether ZDHHC9 regulates other molecules in addition to PD-L1 to affect T-cell tumor immunity needs further investigation.

In conclusion, the results of the present study suggested that ZDHHC9 can inhibit CD8+ T cells to promote colon cancer and that it can increase PD-L1 expression through the JAK1/STAT1 pathway.

Supplementary Material

Supporting Data

Acknowledgements

Not applicable.

Funding

This study was supported by grants from the National Key Research and Development Program of China (grant nos. 2016YFA0502201 and 2018YFC1002801), National Natural Science Foundation of China (grant nos. 81571550 and 81771698) and Shanghai Key Laboratory of Cell Engineering (grant no. 14DZ2272300).

Availability of data and materials

The datasets used and/or analyzed during the present study are available from the corresponding author on reasonable request.

Authors' contributions

HC and HA designed the experiments. XC, LZ, DY and SC obtained the data and contributed to the data analysis. XC drafted the manuscript. HC and HA performed critical revision of the manuscript. GW, QY, XM, JX performed the statistical analysis. Administrative and technical support was provided by GW, QY, XM, JX, HC and HA were responsible for the study concept and design. XC and SC confirmed the authenticity of all the raw data. All authors read and approved the final manuscript.

Ethics approval and consent to participate

This study was approved by the Committee on Ethics of Medicine, Naval Medical University, PLA. All experiments involving mice were conducted in accordance with the National Institute of Health Guide for the Care and Use of Laboratory Animals and were approved by the Scientific Investigation Board of the Naval Medical University (Shanghai, China).

Patient consent for publication

Not applicable.

Competing interests

The authors declare that they have no competing interests.

References

1 

Chen SJ, Wang SC and Chen YC: The immunotherapy for colorectal cancer, lung cancer and pancreatic cancer. Int J Mol Sci. 22:128362021. View Article : Google Scholar : PubMed/NCBI

2 

Fiorica F, Belluomini L, Giuliani J, Urbini B, Milella M, Frassoldati A, Pilotto S and Giorgi C: Abscopal effect and resistance reversion in nivolumab-treated non-small-cell lung cancer undergoing palliative radiotherapy: A case report. Immunotherapy. 13:971–976. 2021. View Article : Google Scholar : PubMed/NCBI

3 

Morad G, Helmink BA, Sharma P and Wargo JA: Hallmarks of response, resistance, and toxicity to immune checkpoint blockade. Cell. 185:5762022. View Article : Google Scholar : PubMed/NCBI

4 

Dersh D, Holly J and Yewdell JW: A few good peptides: MHC class I-based cancer immunosurveillance and immunoevasion. Nat Rev Immunol. 21:116–128. 2021. View Article : Google Scholar : PubMed/NCBI

5 

Watson RA, Tong O, Cooper R, Taylor CA, Sharma PK, de Los Aires AV, Mahé EA, Ruffieux H, Nassiri I, Middleton MR and Fairfax BP: Immune checkpoint blockade sensitivity and progression-free survival associates with baseline CD8(+) T cell clone size and cytotoxicity. Sci Immunol. 6:eabj88252021. View Article : Google Scholar : PubMed/NCBI

6 

Kouskou M, Thomson DM, Brett RR, Wheeler L, Tate RJ, Pratt JA and Chamberlain LH: Disruption of the Zdhhc9 intellectual disability gene leads to behavioural abnormalities in a mouse model. Exp Neurol. 308:35–46. 2018. View Article : Google Scholar : PubMed/NCBI

7 

Masurel-Paulet A, KalscheuerV M, Lebrun N, Hu H, Levy F, Thauvin-Robinet C, Darmency-Stamboul V, El Chehadeh S, Thevenon J, Chancenotte S, et al: Expanding the clinical phenotype of patients with a ZDHHC9 mutation. Am J Med Genet A. 64:789–795. 2014. View Article : Google Scholar : PubMed/NCBI

8 

Hawkins E, Akarca D, Zhang M, Brkić D, Woolrich M, Baker K and Astle D: Functional network dynamics in a neurodevelopmental disorder of known genetic origin. Hum Brain Mapp. 41:530–544. 2020. View Article : Google Scholar : PubMed/NCBI

9 

Shimell JJ, Shah BS, Cain SM, Thouta S, Kuhlmann N, Tatarnikov I, Jovellar DB, Brigidi GS, Kass J, Milnerwood AJ, et al: The X-linked intellectual disability gene Zdhhc9 is essential for dendrite outgrowth and inhibitory synapse formation. Cell Rep. 29:2422–2437. 2019. View Article : Google Scholar : PubMed/NCBI

10 

Schirwani S, Wakeling E, Smith K, Study DDD and Balasubramanian M: Expanding the molecular basis and phenotypic spectrum of ZDHHC9-associated X-linked intellectual disability. Am J Med Genet A. 176:1238–1244. 2018. View Article : Google Scholar : PubMed/NCBI

11 

Liu P, Jiao B, Zhang R, Zhao H, Zhang C, Wu M, Li D, Zhao X, Qiu Q, Li J and Ren R: Palmitoylacyltransferase Zdhhc9 inactivation mitigates leukemogenic potential of oncogenic Nras. Leukemia. 30:1225–1228. 2016. View Article : Google Scholar : PubMed/NCBI

12 

Chen X, Ma H, Wang Z, Zhang S, Yang H and Fang Z: EZH2 palmitoylation mediated by ZDHHC5 in p53-mutant glioma drives malignant development and progression. Cancer Res. 77:4998–5010. 2017. View Article : Google Scholar : PubMed/NCBI

13 

Noland CL, Gierke S, Schnier PD, Murray J, Sandoval WN, Sagolla M, Dey A, Hannoush RN, Fairbrother WJ and Cunningham CN: Palmitoylation of TEAD transcription factors is required for their stability and function in hippo pathway signaling. Structure. 24:179–186. 2016. View Article : Google Scholar : PubMed/NCBI

14 

Yang Y, Hsu JM, Sun L, Chan LC, Li CW, Hsu JL, Wei Y, Xia W, Hou J, Qiu Y and Hung MC: Palmitoylation stabilizes PD-L1 to promote breast tumor growth. Cell Res. 29:83–86. 2019. View Article : Google Scholar : PubMed/NCBI

15 

Mansilla F, Birkenkamp-Demtroder K, Kruhøffer M, Sørensen FB, Andersen CL, Laiho P, Aaltonen LA, Verspaget HW and Orntoft TF: Differential expression of DHHC9 in microsatellite stable and instable human colorectal cancer subgroups. Br J Cancer. 96:1896–1903. 2007. View Article : Google Scholar : PubMed/NCBI

16 

Sharma P and Allison JP: Dissecting the mechanisms of immune checkpoint therapy. Nat Rev Immunol. 20:75–76. 2020. View Article : Google Scholar : PubMed/NCBI

17 

Cerezo M, Guemiri R, Druillennec S, Girault I, Malka-Mahieu H, Shen S, Allard D, Martineau S, Welsch C, Agoussi S, et al: Translational control of tumor immune escape via the eIF4F-STAT1-PD-L1 axis in melanoma. Nat Med. 24:1877–1886. 2018. View Article : Google Scholar : PubMed/NCBI

18 

Lv B, Wang Y, Ma D, Cheng W, Liu J, Yong T, Chen H and Wang C: Immunotherapy: Reshape the tumor immune microenvironment. Front Immunol. 13:8441422022. View Article : Google Scholar : PubMed/NCBI

19 

Yenyuwadee S, Aliazis K, Wang Q, Christofides A, Shah R, Patsoukis N and Boussiotis VA: Immune cellular components and signaling pathways in the tumor microenvironment. Semin Cancer Biol. 86:187–201. 2022. View Article : Google Scholar : PubMed/NCBI

Related Articles

  • Abstract
  • View
  • Download
  • Twitter
Copy and paste a formatted citation
Spandidos Publications style
Chong X, Zhu L, Yu D, Chen S, Wang G, Yu Q, Ma X, Xu J, Chen H, An H, An H, et al: ZDHHC9 promotes colon tumor growth by inhibiting effector T cells. Oncol Lett 25: 5, 2023.
APA
Chong, X., Zhu, L., Yu, D., Chen, S., Wang, G., Yu, Q. ... An, H. (2023). ZDHHC9 promotes colon tumor growth by inhibiting effector T cells. Oncology Letters, 25, 5. https://doi.org/10.3892/ol.2022.13591
MLA
Chong, X., Zhu, L., Yu, D., Chen, S., Wang, G., Yu, Q., Ma, X., Xu, J., Chen, H., An, H."ZDHHC9 promotes colon tumor growth by inhibiting effector T cells". Oncology Letters 25.1 (2023): 5.
Chicago
Chong, X., Zhu, L., Yu, D., Chen, S., Wang, G., Yu, Q., Ma, X., Xu, J., Chen, H., An, H."ZDHHC9 promotes colon tumor growth by inhibiting effector T cells". Oncology Letters 25, no. 1 (2023): 5. https://doi.org/10.3892/ol.2022.13591
Copy and paste a formatted citation
x
Spandidos Publications style
Chong X, Zhu L, Yu D, Chen S, Wang G, Yu Q, Ma X, Xu J, Chen H, An H, An H, et al: ZDHHC9 promotes colon tumor growth by inhibiting effector T cells. Oncol Lett 25: 5, 2023.
APA
Chong, X., Zhu, L., Yu, D., Chen, S., Wang, G., Yu, Q. ... An, H. (2023). ZDHHC9 promotes colon tumor growth by inhibiting effector T cells. Oncology Letters, 25, 5. https://doi.org/10.3892/ol.2022.13591
MLA
Chong, X., Zhu, L., Yu, D., Chen, S., Wang, G., Yu, Q., Ma, X., Xu, J., Chen, H., An, H."ZDHHC9 promotes colon tumor growth by inhibiting effector T cells". Oncology Letters 25.1 (2023): 5.
Chicago
Chong, X., Zhu, L., Yu, D., Chen, S., Wang, G., Yu, Q., Ma, X., Xu, J., Chen, H., An, H."ZDHHC9 promotes colon tumor growth by inhibiting effector T cells". Oncology Letters 25, no. 1 (2023): 5. https://doi.org/10.3892/ol.2022.13591
Follow us
  • Twitter
  • LinkedIn
  • Facebook
About
  • Spandidos Publications
  • Careers
  • Cookie Policy
  • Privacy Policy
How can we help?
  • Help
  • Live Chat
  • Contact
  • Email to our Support Team