Spandidos Publications Logo
  • About
    • About Spandidos
    • Aims and Scopes
    • Abstracting and Indexing
    • Editorial Policies
    • Reprints and Permissions
    • Job Opportunities
    • Terms and Conditions
    • Contact
  • Journals
    • All Journals
    • Oncology Letters
      • Oncology Letters
      • Information for Authors
      • Editorial Policies
      • Editorial Board
      • Aims and Scope
      • Abstracting and Indexing
      • Bibliographic Information
      • Archive
    • International Journal of Oncology
      • International Journal of Oncology
      • Information for Authors
      • Editorial Policies
      • Editorial Board
      • Aims and Scope
      • Abstracting and Indexing
      • Bibliographic Information
      • Archive
    • Molecular and Clinical Oncology
      • Molecular and Clinical Oncology
      • Information for Authors
      • Editorial Policies
      • Editorial Board
      • Aims and Scope
      • Abstracting and Indexing
      • Bibliographic Information
      • Archive
    • Experimental and Therapeutic Medicine
      • Experimental and Therapeutic Medicine
      • Information for Authors
      • Editorial Policies
      • Editorial Board
      • Aims and Scope
      • Abstracting and Indexing
      • Bibliographic Information
      • Archive
    • International Journal of Molecular Medicine
      • International Journal of Molecular Medicine
      • Information for Authors
      • Editorial Policies
      • Editorial Board
      • Aims and Scope
      • Abstracting and Indexing
      • Bibliographic Information
      • Archive
    • Biomedical Reports
      • Biomedical Reports
      • Information for Authors
      • Editorial Policies
      • Editorial Board
      • Aims and Scope
      • Abstracting and Indexing
      • Bibliographic Information
      • Archive
    • Oncology Reports
      • Oncology Reports
      • Information for Authors
      • Editorial Policies
      • Editorial Board
      • Aims and Scope
      • Abstracting and Indexing
      • Bibliographic Information
      • Archive
    • Molecular Medicine Reports
      • Molecular Medicine Reports
      • Information for Authors
      • Editorial Policies
      • Editorial Board
      • Aims and Scope
      • Abstracting and Indexing
      • Bibliographic Information
      • Archive
    • World Academy of Sciences Journal
      • World Academy of Sciences Journal
      • Information for Authors
      • Editorial Policies
      • Editorial Board
      • Aims and Scope
      • Abstracting and Indexing
      • Bibliographic Information
      • Archive
    • International Journal of Functional Nutrition
      • International Journal of Functional Nutrition
      • Information for Authors
      • Editorial Policies
      • Editorial Board
      • Aims and Scope
      • Abstracting and Indexing
      • Bibliographic Information
      • Archive
    • International Journal of Epigenetics
      • International Journal of Epigenetics
      • Information for Authors
      • Editorial Policies
      • Editorial Board
      • Aims and Scope
      • Abstracting and Indexing
      • Bibliographic Information
      • Archive
    • Medicine International
      • Medicine International
      • Information for Authors
      • Editorial Policies
      • Editorial Board
      • Aims and Scope
      • Abstracting and Indexing
      • Bibliographic Information
      • Archive
  • Articles
  • Information
    • Information for Authors
    • Information for Reviewers
    • Information for Librarians
    • Information for Advertisers
    • Conferences
  • Language Editing
Spandidos Publications Logo
  • About
    • About Spandidos
    • Aims and Scopes
    • Abstracting and Indexing
    • Editorial Policies
    • Reprints and Permissions
    • Job Opportunities
    • Terms and Conditions
    • Contact
  • Journals
    • All Journals
    • Biomedical Reports
      • Information for Authors
      • Editorial Policies
      • Editorial Board
      • Aims and Scope
      • Abstracting and Indexing
      • Bibliographic Information
      • Archive
    • Experimental and Therapeutic Medicine
      • Information for Authors
      • Editorial Policies
      • Editorial Board
      • Aims and Scope
      • Abstracting and Indexing
      • Bibliographic Information
      • Archive
    • International Journal of Epigenetics
      • Information for Authors
      • Editorial Policies
      • Editorial Board
      • Aims and Scope
      • Abstracting and Indexing
      • Bibliographic Information
      • Archive
    • International Journal of Functional Nutrition
      • Information for Authors
      • Editorial Policies
      • Editorial Board
      • Aims and Scope
      • Abstracting and Indexing
      • Bibliographic Information
      • Archive
    • International Journal of Molecular Medicine
      • Information for Authors
      • Editorial Policies
      • Editorial Board
      • Aims and Scope
      • Abstracting and Indexing
      • Bibliographic Information
      • Archive
    • International Journal of Oncology
      • Information for Authors
      • Editorial Policies
      • Editorial Board
      • Aims and Scope
      • Abstracting and Indexing
      • Bibliographic Information
      • Archive
    • Medicine International
      • Information for Authors
      • Editorial Policies
      • Editorial Board
      • Aims and Scope
      • Abstracting and Indexing
      • Bibliographic Information
      • Archive
    • Molecular and Clinical Oncology
      • Information for Authors
      • Editorial Policies
      • Editorial Board
      • Aims and Scope
      • Abstracting and Indexing
      • Bibliographic Information
      • Archive
    • Molecular Medicine Reports
      • Information for Authors
      • Editorial Policies
      • Editorial Board
      • Aims and Scope
      • Abstracting and Indexing
      • Bibliographic Information
      • Archive
    • Oncology Letters
      • Information for Authors
      • Editorial Policies
      • Editorial Board
      • Aims and Scope
      • Abstracting and Indexing
      • Bibliographic Information
      • Archive
    • Oncology Reports
      • Information for Authors
      • Editorial Policies
      • Editorial Board
      • Aims and Scope
      • Abstracting and Indexing
      • Bibliographic Information
      • Archive
    • World Academy of Sciences Journal
      • Information for Authors
      • Editorial Policies
      • Editorial Board
      • Aims and Scope
      • Abstracting and Indexing
      • Bibliographic Information
      • Archive
  • Articles
  • Information
    • For Authors
    • For Reviewers
    • For Librarians
    • For Advertisers
    • Conferences
  • Language Editing
Login Register Submit
  • This site uses cookies
  • You can change your cookie settings at any time by following the instructions in our Cookie Policy. To find out more, you may read our Privacy Policy.

    I agree
Search articles by DOI, keyword, author or affiliation
Search
Advanced Search
presentation
Oncology Letters
Join Editorial Board Propose a Special Issue
Print ISSN: 1792-1074 Online ISSN: 1792-1082
Journal Cover
April-2023 Volume 25 Issue 4

Full Size Image

Sign up for eToc alerts
Recommend to Library

Journals

International Journal of Molecular Medicine

International Journal of Molecular Medicine

International Journal of Molecular Medicine is an international journal devoted to molecular mechanisms of human disease.

International Journal of Oncology

International Journal of Oncology

International Journal of Oncology is an international journal devoted to oncology research and cancer treatment.

Molecular Medicine Reports

Molecular Medicine Reports

Covers molecular medicine topics such as pharmacology, pathology, genetics, neuroscience, infectious diseases, molecular cardiology, and molecular surgery.

Oncology Reports

Oncology Reports

Oncology Reports is an international journal devoted to fundamental and applied research in Oncology.

Experimental and Therapeutic Medicine

Experimental and Therapeutic Medicine

Experimental and Therapeutic Medicine is an international journal devoted to laboratory and clinical medicine.

Oncology Letters

Oncology Letters

Oncology Letters is an international journal devoted to Experimental and Clinical Oncology.

Biomedical Reports

Biomedical Reports

Explores a wide range of biological and medical fields, including pharmacology, genetics, microbiology, neuroscience, and molecular cardiology.

Molecular and Clinical Oncology

Molecular and Clinical Oncology

International journal addressing all aspects of oncology research, from tumorigenesis and oncogenes to chemotherapy and metastasis.

World Academy of Sciences Journal

World Academy of Sciences Journal

Multidisciplinary open-access journal spanning biochemistry, genetics, neuroscience, environmental health, and synthetic biology.

International Journal of Functional Nutrition

International Journal of Functional Nutrition

Open-access journal combining biochemistry, pharmacology, immunology, and genetics to advance health through functional nutrition.

International Journal of Epigenetics

International Journal of Epigenetics

Publishes open-access research on using epigenetics to advance understanding and treatment of human disease.

Medicine International

Medicine International

An International Open Access Journal Devoted to General Medicine.

Journal Cover
April-2023 Volume 25 Issue 4

Full Size Image

Sign up for eToc alerts
Recommend to Library

  • Article
  • Citations
    • Cite This Article
    • Download Citation
    • Create Citation Alert
    • Remove Citation Alert
    • Cited By
  • Similar Articles
    • Related Articles (in Spandidos Publications)
    • Similar Articles (Google Scholar)
    • Similar Articles (PubMed)
  • Download PDF
  • Download XML
  • View XML
Article Open Access

Platycodin D inhibits the proliferation, invasion and migration of endometrial cancer cells by blocking the PI3K/Akt signaling pathway via ADRA2A upregulation

  • Authors:
    • Zhen Ni
    • Zhuoma Dawa
    • Deji Suolang
    • Quzhen Pingcuo
    • Zhuoma Langga
    • Pingcuo Quzhen
    • Zhuoga Deji
  • View Affiliations / Copyright

    Affiliations: Department of Pathology, General Hospital of The Tibetan Military Region of The Chinese People's Liberation Army, Lhasa, Tibet Autonomous Region 850000, P.R. China, Basic Department, Medical College of Tibet University, Lhasa, Tibet Autonomous Region 850000, P.R. China, Department of Respiratory and Critical Care Diseases, The People's Hospital of Tibet Autonomous Region, Lhasa, Tibet Autonomous Region 850000, P.R. China, Department of Digestive System, The People's Hospital of Tibet Autonomous Region, Lhasa, Tibet Autonomous Region 850000, P.R. China, Department of Pathology, Lhasa People's Hospital, Lhasa, Tibet Autonomous Region 850000, P.R. China
    Copyright: © Ni et al. This is an open access article distributed under the terms of Creative Commons Attribution License.
  • Article Number: 136
    |
    Published online on: February 15, 2023
       https://doi.org/10.3892/ol.2023.13722
  • Expand metrics +
Metrics: Total Views: 0 (Spandidos Publications: | PMC Statistics: )
Metrics: Total PDF Downloads: 0 (Spandidos Publications: | PMC Statistics: )
Cited By (CrossRef): 0 citations Loading Articles...

This article is mentioned in:



Abstract

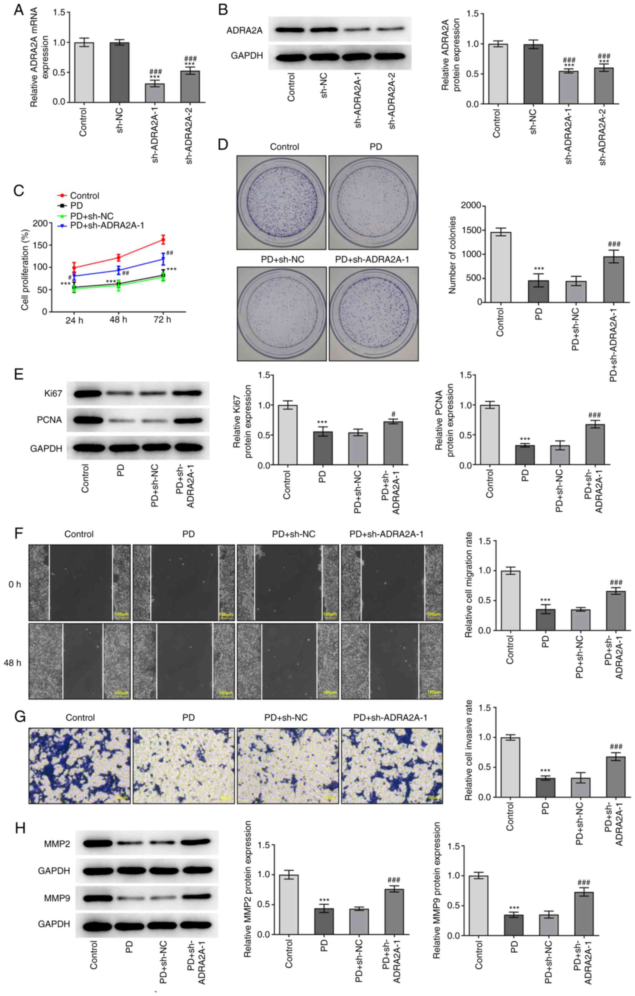
Endometrial cancer (EC) is a complex disease that affects the reproductive health of females worldwide. Platycodin D (PD) is known to exert numerous anticancer effects, markedly inhibiting cell proliferation, inducing apoptosis and causing cell cycle arrest in several types of cancer. The present study aimed to explore the mechanisms underlying the effects of PD in EC cells. The viability and proliferation of human endometrial stromal cells (ESCs) and RL95‑2 EC cells following treatment with PD were evaluated using Cell Counting Kit‑8, MTT and colony formation assays. Wound healing and Transwell assays were also performed to assess the migration and invasion of EC cells following treatment with PD. The expression levels of α2A‑adrenergic receptor (ADRA2A) were measured using reverse transcription‑quantitative PCR and western blotting assays with and without PD treatment and following transfection with short hairpin (sh) RNAs targeting ADRA2A2. Moreover, western blot analysis was performed to measure the expression levels of Ki67, PCNA, MMP2 and MMP9 and the phosphorylation of proteins of the PI3K/Akt signaling pathway. The results demonstrated that treatment with PD markedly decreased the proliferation, invasion and migration of EC cells, and reduced activation of the PI3K/Akt signaling pathway in EC cells. Moreover, transfection with sh‑ADRA2A attenuated the effects of PD. ADRA2A expression was downregulated in EC cells compared with ESCs, and ADRA2A expression was elevated in EC cells following treatment with PD. In conclusion, the present study indicates that PD blocked the PI3K/Akt signaling pathway via the upregulation of ADRA2A expression, thereby inhibiting the proliferation, invasion and migration of EC cells.
View Figures

Figure 1

Figure 2

Figure 3

Figure 4

Figure 5

Figure 6

View References

1 

Passarello K, Kurian S and Villanueva V: Endometrial cancer: An overview of pathophysiology, management, and care. Semin Oncol Nurs. 35:157–165. 2019. View Article : Google Scholar : PubMed/NCBI

2 

Banz-Jansen C, Helweg LP and Kaltschmidt B: Endometrial cancer stem cells: Where do we stand and where should we go? Int J Mol Sci. 23:34122022. View Article : Google Scholar : PubMed/NCBI

3 

McAlpine JN, Temkin SM and Mackay HJ: Endometrial cancer: Not your grandmother's cancer. Cancer. 122:2787–2798. 2016. View Article : Google Scholar : PubMed/NCBI

4 

Emons G and Vordermark D: Adjuvant treatment for endometrial cancer. Curr Opin Oncol. 31:404–410. 2019. View Article : Google Scholar : PubMed/NCBI

5 

de Boer SM, Powell ME, Mileshkin L, Katsaros D, Bessette P, Haie-Meder C, Ottevanger PB, Ledermann JA, Khaw P, D'Amico R, et al: Adjuvant chemoradiotherapy versus radiotherapy alone in women with high-risk endometrial cancer (PORTEC-3): Patterns of recurrence and post-hoc survival analysis of a randomised phase 3 trial. Lancet Oncol. 20:1273–1285. 2019. View Article : Google Scholar : PubMed/NCBI

6 

Han Y, Jin SW, Lee GH, Choi JH, Lee HS, Chung YC, Jeong HG and Lee KY: Stimulatory effects of platycodin D on osteoblast differentiation. J Cell Biochem. 120:13085–13094. 2019. View Article : Google Scholar : PubMed/NCBI

7 

Kong Y, Lu ZL, Wang JJ, Zhou R, Guo J, Liu J, Sun HL, Wang H, Song W, Yang J and Xu HX: Platycodin D, a metabolite of platycodin grandiflorum, inhibits highly metastatic MDA-MB-231 breast cancer growth in vitro and in vivo by targeting the MDM2 oncogene. Oncol Rep. 36:1447–1456. 2016. View Article : Google Scholar : PubMed/NCBI

8 

Chun J and Kim YS: Platycodin D inhibits migration, invasion, and growth of MDA-MB-231 human breast cancer cells via suppression of EGFR-mediated Akt and MAPK pathways. Chem Biol Interact. 205:212–21. 2013. View Article : Google Scholar : PubMed/NCBI

9 

Zhou R, Lu Z, Liu K, Guo J, Liu J, Zhou Y, Yang J, Mi M and Xu H: Platycodin D induces tumor growth arrest by activating FOXO3a expression in prostate cancer in vitro and in vivo. Curr Cancer Drug Targets. 14:860–871. 2015. View Article : Google Scholar : PubMed/NCBI

10 

Wang W, Guo X and Dan H: α2A-adrenergic receptor inhibits the progression of cervical cancer through blocking PI3K/AKT/mTOR pathway. Onco Targets Ther. 13:10535–10546. 2020. View Article : Google Scholar : PubMed/NCBI

11 

Li JH, Liu S, Zhou H, Qu LH and Yang JH: StarBase v2.0: Decoding miRNA-ceRNA, miRNA-ncRNA and protein-RNA interaction networks from large-scale CLIP-Seq data. Nucleic Acids Res. 42:D92–D97. 2014. View Article : Google Scholar : PubMed/NCBI

12 

Daina A, Michielin O and Zoete V: SwissTargetPrediction: Updated data and new features for efficient prediction of protein targets of small molecules. Nucleic Acids Res. 47:W357–W364. 2019. View Article : Google Scholar : PubMed/NCBI

13 

Livak KJ and Schmittgen TD: Analysis of relative gene expression data using real-time quantitative PCR and the 2(−Delta Delta C(T)) method. Methods. 25:402–408. 2001. View Article : Google Scholar : PubMed/NCBI

14 

Lu KH and Broaddus RR: Endometrial cancer. N Engl J Med. 383:2053–2064. 2020. View Article : Google Scholar : PubMed/NCBI

15 

Post CCB, Westermann AM, Bosse T, Creutzberg CL and Kroep JR: PARP and PD-1/PD-L1 checkpoint inhibition in recurrent or metastatic endometrial cancer. Crit Rev Oncol Hematol. 152:1029732020. View Article : Google Scholar : PubMed/NCBI

16 

Brooks RA, Fleming GF, Lastra RR, Lee NK, Moroney JW, Son CH, Tatebe K and Veneris JL: Current recommendations and recent progress in endometrial cancer. CA Cancer J Clin. 69:258–279. 2019.PubMed/NCBI

17 

Chen D, Chen T, Guo Y, Wang C, Dong L and Lu C: Platycodin D (PD) regulates LncRNA-XIST/miR-335 axis to slow down bladder cancer progression in vitro and in vivo. Exp Cell Res. 396:1122812020. View Article : Google Scholar : PubMed/NCBI

18 

Huang MY, Jiang XM, Xu YL, Yuan LW, Chen YC, Cui G, Huang RY, Liu B, Wang Y, Chen X and Lu JJ: Platycodin D triggers the extracellular release of programed death Ligand-1 in lung cancer cells. Food Chem Toxicol. 131:1105372019. View Article : Google Scholar : PubMed/NCBI

19 

Peng Y, Fan JY, Xiong J, Lou Y and Zhu Y: MiR-34a enhances the susceptibility of gastric cancer to platycodin d by targeting survivin. Pathobiology. 86:296–305. 2019. View Article : Google Scholar : PubMed/NCBI

20 

Khan M, Maryam A, Zhang H, Mehmood T and Ma T: Killing cancer with platycodin D through multiple mechanisms. J Cell Mol Med. 20:389–402. 2016. View Article : Google Scholar : PubMed/NCBI

21 

Zhang X, Zhai T, Hei Z, Zhou D, Jin L, Han C and Wang J: Effects of platycodin D on apoptosis, migration, invasion and cell cycle arrest of gallbladder cancer cells. Oncol Lett. 20:3112020. View Article : Google Scholar : PubMed/NCBI

22 

Li T, Xu XH, Tang ZH, Wang YF, Leung CH, Ma DL, Chen XP, Wang YT, Chen Y and Lu JJ: Platycodin D induces apoptosis and triggers ERK- and JNK-mediated autophagy in human hepatocellular carcinoma BEL-7402 cells. Acta Pharmacol Sin. 36:1503–1513. 2015. View Article : Google Scholar : PubMed/NCBI

23 

Wu D, Zhang W, Chen Y, Ma H and Wang M: Platycodin D inhibits proliferation, migration and induces chemosensitization through inactivation of the NF-κB and JAK2/STAT3 pathways in multiple myeloma cells. Clin Exp Pharmacol Physiol. 46:1194–1200. 2019. View Article : Google Scholar : PubMed/NCBI

24 

Zhang Z, Zhao M, Zheng W and Liu Y: Platycodin D, a triterpenoid saponin from Platycodon grandiflorum, suppresses the growth and invasion of human oral squamous cell carcinoma cells via the NF-κB pathway. J Biochem Mol Toxicol. 31:219342017. View Article : Google Scholar

25 

Sivalingam VN, Latif A, Kitson S, McVey R, Finegan KG, Marshall K, Lisanti MP, Sotgia F, Stratford IJ and Crosbie EJ: Hypoxia and hyperglycaemia determine why some endometrial tumours fail to respond to metformin. Br J Cancer. 122:62–71. 2020. View Article : Google Scholar : PubMed/NCBI

26 

Lin YC, Lin YC, Kuo WW, Shen CY, Cheng YC, Lin YM, Chang RL, Padma VV and Huang CY and Huang CY: Platycodin D reverses pathological cardiac hypertrophy and fibrosis in spontaneously hypertensive rats. Am J Chin Med. 46:537–549. 2018. View Article : Google Scholar : PubMed/NCBI

27 

Urbinati G, Ali HM, Rousseau Q, Chapuis H, Desmaele D, Couvreur P and Massaad-Massade L: Antineoplastic effects of siRNA against TMPRSS2-ERG junction oncogene in prostate cancer. PLoS One. 10:e01252772015. View Article : Google Scholar : PubMed/NCBI

28 

Rivero EM, Martinez LM, Bruque CD, Gargiulo L, Bruzzone A and Luthy IA: Prognostic significance of α- and β2-adrenoceptor gene expression in breast cancer patients. Br J Clin Pharmacol. 85:2143–2154. 2019. View Article : Google Scholar : PubMed/NCBI

29 

Xu C, Sun G, Yuan G, Wang R and Sun X: Effects of platycodin D on proliferation, apoptosis and PI3K/Akt signal pathway of human glioma U251 cells. Molecules. 19:21411–21423. 2014. View Article : Google Scholar : PubMed/NCBI

30 

Uko NE, Guner OF, Matesic DF and Bowen JP: Akt pathway inhibitors. Curr Top Med Chem. 20:883–900. 2020. View Article : Google Scholar : PubMed/NCBI

31 

Zheng H and Liu JF: Studies on the relationship between P13K/AKT signal pathway-mediated MMP-9 gene and lung cancer. Eur Rev Med Pharmacol Sci. 21:753–759. 2017.PubMed/NCBI

32 

Pompura SL and Dominguez-Villar M: The PI3K/AKT signaling pathway in regulatory T-cell development, stability, and function. J Leukoc Biol. 22:10.1002/JLB.2MIR0817–349R. 2018.

33 

Chen ZF, Wang J, Yu Y and Wei W: MicroRNA-936 promotes proliferation and invasion of gastric cancer cells by down-regulating FGF2 expression and activating P13K/Akt signaling pathway. Eur Rev Med Pharmacol Sci. 24:6707–6715. 2020.PubMed/NCBI

34 

Xu J, Li Z, Su Q, Zhao J and Ma J: TRIM29 promotes progression of thyroid carcinoma via activating P13K/AKT signaling pathway. Oncol Rep. 37:1555–1564. 2017. View Article : Google Scholar : PubMed/NCBI

35 

Fan Y, Dong Z, Shi Y, Sun S, Wei B and Zhan L: NLRC5 promotes cell migration and invasion by activating the PI3K/AKT signaling pathway in endometrial cancer. J Int Med Res. 48:3000605209253522020. View Article : Google Scholar : PubMed/NCBI

Related Articles

  • Abstract
  • View
  • Download
  • Twitter
Copy and paste a formatted citation
Spandidos Publications style
Ni Z, Dawa Z, Suolang D, Pingcuo Q, Langga Z, Quzhen P and Deji Z: Platycodin D inhibits the proliferation, invasion and migration of endometrial cancer cells by blocking the PI3K/Akt signaling pathway via ADRA2A upregulation. Oncol Lett 25: 136, 2023.
APA
Ni, Z., Dawa, Z., Suolang, D., Pingcuo, Q., Langga, Z., Quzhen, P., & Deji, Z. (2023). Platycodin D inhibits the proliferation, invasion and migration of endometrial cancer cells by blocking the PI3K/Akt signaling pathway via ADRA2A upregulation. Oncology Letters, 25, 136. https://doi.org/10.3892/ol.2023.13722
MLA
Ni, Z., Dawa, Z., Suolang, D., Pingcuo, Q., Langga, Z., Quzhen, P., Deji, Z."Platycodin D inhibits the proliferation, invasion and migration of endometrial cancer cells by blocking the PI3K/Akt signaling pathway via ADRA2A upregulation". Oncology Letters 25.4 (2023): 136.
Chicago
Ni, Z., Dawa, Z., Suolang, D., Pingcuo, Q., Langga, Z., Quzhen, P., Deji, Z."Platycodin D inhibits the proliferation, invasion and migration of endometrial cancer cells by blocking the PI3K/Akt signaling pathway via ADRA2A upregulation". Oncology Letters 25, no. 4 (2023): 136. https://doi.org/10.3892/ol.2023.13722
Copy and paste a formatted citation
x
Spandidos Publications style
Ni Z, Dawa Z, Suolang D, Pingcuo Q, Langga Z, Quzhen P and Deji Z: Platycodin D inhibits the proliferation, invasion and migration of endometrial cancer cells by blocking the PI3K/Akt signaling pathway via ADRA2A upregulation. Oncol Lett 25: 136, 2023.
APA
Ni, Z., Dawa, Z., Suolang, D., Pingcuo, Q., Langga, Z., Quzhen, P., & Deji, Z. (2023). Platycodin D inhibits the proliferation, invasion and migration of endometrial cancer cells by blocking the PI3K/Akt signaling pathway via ADRA2A upregulation. Oncology Letters, 25, 136. https://doi.org/10.3892/ol.2023.13722
MLA
Ni, Z., Dawa, Z., Suolang, D., Pingcuo, Q., Langga, Z., Quzhen, P., Deji, Z."Platycodin D inhibits the proliferation, invasion and migration of endometrial cancer cells by blocking the PI3K/Akt signaling pathway via ADRA2A upregulation". Oncology Letters 25.4 (2023): 136.
Chicago
Ni, Z., Dawa, Z., Suolang, D., Pingcuo, Q., Langga, Z., Quzhen, P., Deji, Z."Platycodin D inhibits the proliferation, invasion and migration of endometrial cancer cells by blocking the PI3K/Akt signaling pathway via ADRA2A upregulation". Oncology Letters 25, no. 4 (2023): 136. https://doi.org/10.3892/ol.2023.13722
Follow us
  • Twitter
  • LinkedIn
  • Facebook
About
  • Spandidos Publications
  • Careers
  • Cookie Policy
  • Privacy Policy
How can we help?
  • Help
  • Live Chat
  • Contact
  • Email to our Support Team