Spandidos Publications Logo
  • About
    • About Spandidos
    • Aims and Scopes
    • Abstracting and Indexing
    • Editorial Policies
    • Reprints and Permissions
    • Job Opportunities
    • Terms and Conditions
    • Contact
  • Journals
    • All Journals
    • Oncology Letters
      • Oncology Letters
      • Information for Authors
      • Editorial Policies
      • Editorial Board
      • Aims and Scope
      • Abstracting and Indexing
      • Bibliographic Information
      • Archive
    • International Journal of Oncology
      • International Journal of Oncology
      • Information for Authors
      • Editorial Policies
      • Editorial Board
      • Aims and Scope
      • Abstracting and Indexing
      • Bibliographic Information
      • Archive
    • Molecular and Clinical Oncology
      • Molecular and Clinical Oncology
      • Information for Authors
      • Editorial Policies
      • Editorial Board
      • Aims and Scope
      • Abstracting and Indexing
      • Bibliographic Information
      • Archive
    • Experimental and Therapeutic Medicine
      • Experimental and Therapeutic Medicine
      • Information for Authors
      • Editorial Policies
      • Editorial Board
      • Aims and Scope
      • Abstracting and Indexing
      • Bibliographic Information
      • Archive
    • International Journal of Molecular Medicine
      • International Journal of Molecular Medicine
      • Information for Authors
      • Editorial Policies
      • Editorial Board
      • Aims and Scope
      • Abstracting and Indexing
      • Bibliographic Information
      • Archive
    • Biomedical Reports
      • Biomedical Reports
      • Information for Authors
      • Editorial Policies
      • Editorial Board
      • Aims and Scope
      • Abstracting and Indexing
      • Bibliographic Information
      • Archive
    • Oncology Reports
      • Oncology Reports
      • Information for Authors
      • Editorial Policies
      • Editorial Board
      • Aims and Scope
      • Abstracting and Indexing
      • Bibliographic Information
      • Archive
    • Molecular Medicine Reports
      • Molecular Medicine Reports
      • Information for Authors
      • Editorial Policies
      • Editorial Board
      • Aims and Scope
      • Abstracting and Indexing
      • Bibliographic Information
      • Archive
    • World Academy of Sciences Journal
      • World Academy of Sciences Journal
      • Information for Authors
      • Editorial Policies
      • Editorial Board
      • Aims and Scope
      • Abstracting and Indexing
      • Bibliographic Information
      • Archive
    • International Journal of Functional Nutrition
      • International Journal of Functional Nutrition
      • Information for Authors
      • Editorial Policies
      • Editorial Board
      • Aims and Scope
      • Abstracting and Indexing
      • Bibliographic Information
      • Archive
    • International Journal of Epigenetics
      • International Journal of Epigenetics
      • Information for Authors
      • Editorial Policies
      • Editorial Board
      • Aims and Scope
      • Abstracting and Indexing
      • Bibliographic Information
      • Archive
    • Medicine International
      • Medicine International
      • Information for Authors
      • Editorial Policies
      • Editorial Board
      • Aims and Scope
      • Abstracting and Indexing
      • Bibliographic Information
      • Archive
  • Articles
  • Information
    • Information for Authors
    • Information for Reviewers
    • Information for Librarians
    • Information for Advertisers
    • Conferences
  • Language Editing
Spandidos Publications Logo
  • About
    • About Spandidos
    • Aims and Scopes
    • Abstracting and Indexing
    • Editorial Policies
    • Reprints and Permissions
    • Job Opportunities
    • Terms and Conditions
    • Contact
  • Journals
    • All Journals
    • Biomedical Reports
      • Information for Authors
      • Editorial Policies
      • Editorial Board
      • Aims and Scope
      • Abstracting and Indexing
      • Bibliographic Information
      • Archive
    • Experimental and Therapeutic Medicine
      • Information for Authors
      • Editorial Policies
      • Editorial Board
      • Aims and Scope
      • Abstracting and Indexing
      • Bibliographic Information
      • Archive
    • International Journal of Epigenetics
      • Information for Authors
      • Editorial Policies
      • Editorial Board
      • Aims and Scope
      • Abstracting and Indexing
      • Bibliographic Information
      • Archive
    • International Journal of Functional Nutrition
      • Information for Authors
      • Editorial Policies
      • Editorial Board
      • Aims and Scope
      • Abstracting and Indexing
      • Bibliographic Information
      • Archive
    • International Journal of Molecular Medicine
      • Information for Authors
      • Editorial Policies
      • Editorial Board
      • Aims and Scope
      • Abstracting and Indexing
      • Bibliographic Information
      • Archive
    • International Journal of Oncology
      • Information for Authors
      • Editorial Policies
      • Editorial Board
      • Aims and Scope
      • Abstracting and Indexing
      • Bibliographic Information
      • Archive
    • Medicine International
      • Information for Authors
      • Editorial Policies
      • Editorial Board
      • Aims and Scope
      • Abstracting and Indexing
      • Bibliographic Information
      • Archive
    • Molecular and Clinical Oncology
      • Information for Authors
      • Editorial Policies
      • Editorial Board
      • Aims and Scope
      • Abstracting and Indexing
      • Bibliographic Information
      • Archive
    • Molecular Medicine Reports
      • Information for Authors
      • Editorial Policies
      • Editorial Board
      • Aims and Scope
      • Abstracting and Indexing
      • Bibliographic Information
      • Archive
    • Oncology Letters
      • Information for Authors
      • Editorial Policies
      • Editorial Board
      • Aims and Scope
      • Abstracting and Indexing
      • Bibliographic Information
      • Archive
    • Oncology Reports
      • Information for Authors
      • Editorial Policies
      • Editorial Board
      • Aims and Scope
      • Abstracting and Indexing
      • Bibliographic Information
      • Archive
    • World Academy of Sciences Journal
      • Information for Authors
      • Editorial Policies
      • Editorial Board
      • Aims and Scope
      • Abstracting and Indexing
      • Bibliographic Information
      • Archive
  • Articles
  • Information
    • For Authors
    • For Reviewers
    • For Librarians
    • For Advertisers
    • Conferences
  • Language Editing
Login Register Submit
  • This site uses cookies
  • You can change your cookie settings at any time by following the instructions in our Cookie Policy. To find out more, you may read our Privacy Policy.

    I agree
Search articles by DOI, keyword, author or affiliation
Search
Advanced Search
presentation
Oncology Letters
Join Editorial Board Propose a Special Issue
Print ISSN: 1792-1074 Online ISSN: 1792-1082
Journal Cover
April-2023 Volume 25 Issue 4

Full Size Image

Sign up for eToc alerts
Recommend to Library

Journals

International Journal of Molecular Medicine

International Journal of Molecular Medicine

International Journal of Molecular Medicine is an international journal devoted to molecular mechanisms of human disease.

International Journal of Oncology

International Journal of Oncology

International Journal of Oncology is an international journal devoted to oncology research and cancer treatment.

Molecular Medicine Reports

Molecular Medicine Reports

Covers molecular medicine topics such as pharmacology, pathology, genetics, neuroscience, infectious diseases, molecular cardiology, and molecular surgery.

Oncology Reports

Oncology Reports

Oncology Reports is an international journal devoted to fundamental and applied research in Oncology.

Experimental and Therapeutic Medicine

Experimental and Therapeutic Medicine

Experimental and Therapeutic Medicine is an international journal devoted to laboratory and clinical medicine.

Oncology Letters

Oncology Letters

Oncology Letters is an international journal devoted to Experimental and Clinical Oncology.

Biomedical Reports

Biomedical Reports

Explores a wide range of biological and medical fields, including pharmacology, genetics, microbiology, neuroscience, and molecular cardiology.

Molecular and Clinical Oncology

Molecular and Clinical Oncology

International journal addressing all aspects of oncology research, from tumorigenesis and oncogenes to chemotherapy and metastasis.

World Academy of Sciences Journal

World Academy of Sciences Journal

Multidisciplinary open-access journal spanning biochemistry, genetics, neuroscience, environmental health, and synthetic biology.

International Journal of Functional Nutrition

International Journal of Functional Nutrition

Open-access journal combining biochemistry, pharmacology, immunology, and genetics to advance health through functional nutrition.

International Journal of Epigenetics

International Journal of Epigenetics

Publishes open-access research on using epigenetics to advance understanding and treatment of human disease.

Medicine International

Medicine International

An International Open Access Journal Devoted to General Medicine.

Journal Cover
April-2023 Volume 25 Issue 4

Full Size Image

Sign up for eToc alerts
Recommend to Library

  • Article
  • Citations
    • Cite This Article
    • Download Citation
    • Create Citation Alert
    • Remove Citation Alert
    • Cited By
  • Similar Articles
    • Related Articles (in Spandidos Publications)
    • Similar Articles (Google Scholar)
    • Similar Articles (PubMed)
  • Download PDF
  • Download XML
  • View XML

  • Supplementary Files
    • Supplementary_Data.pdf
Article Open Access

Analysis of transcriptome expression profiling data in oral leukoplakia and early and late‑stage oral squamous cell carcinoma

  • Authors:
    • Lihui Yao
    • Bin Guo
    • Jiannan Wang
    • Jiale Wu
  • View Affiliations / Copyright

    Affiliations: Department of Stomatology, The First Affiliated Hospital of Zhengzhou University, Zhengzhou, Henan 450000, P.R. China, Department of Stomatology, The People's Liberation Army Hong Kong Garrison Hospital, Hong Kong SAR 999077, P.R. China, School of Stomatology, Zhengzhou University, Zhengzhou, Henan 450000, P.R. China
    Copyright: © Yao et al. This is an open access article distributed under the terms of Creative Commons Attribution License.
  • Article Number: 156
    |
    Published online on: March 3, 2023
       https://doi.org/10.3892/ol.2023.13742
  • Expand metrics +
Metrics: Total Views: 0 (Spandidos Publications: | PMC Statistics: )
Metrics: Total PDF Downloads: 0 (Spandidos Publications: | PMC Statistics: )
Cited By (CrossRef): 0 citations Loading Articles...

This article is mentioned in:



Abstract

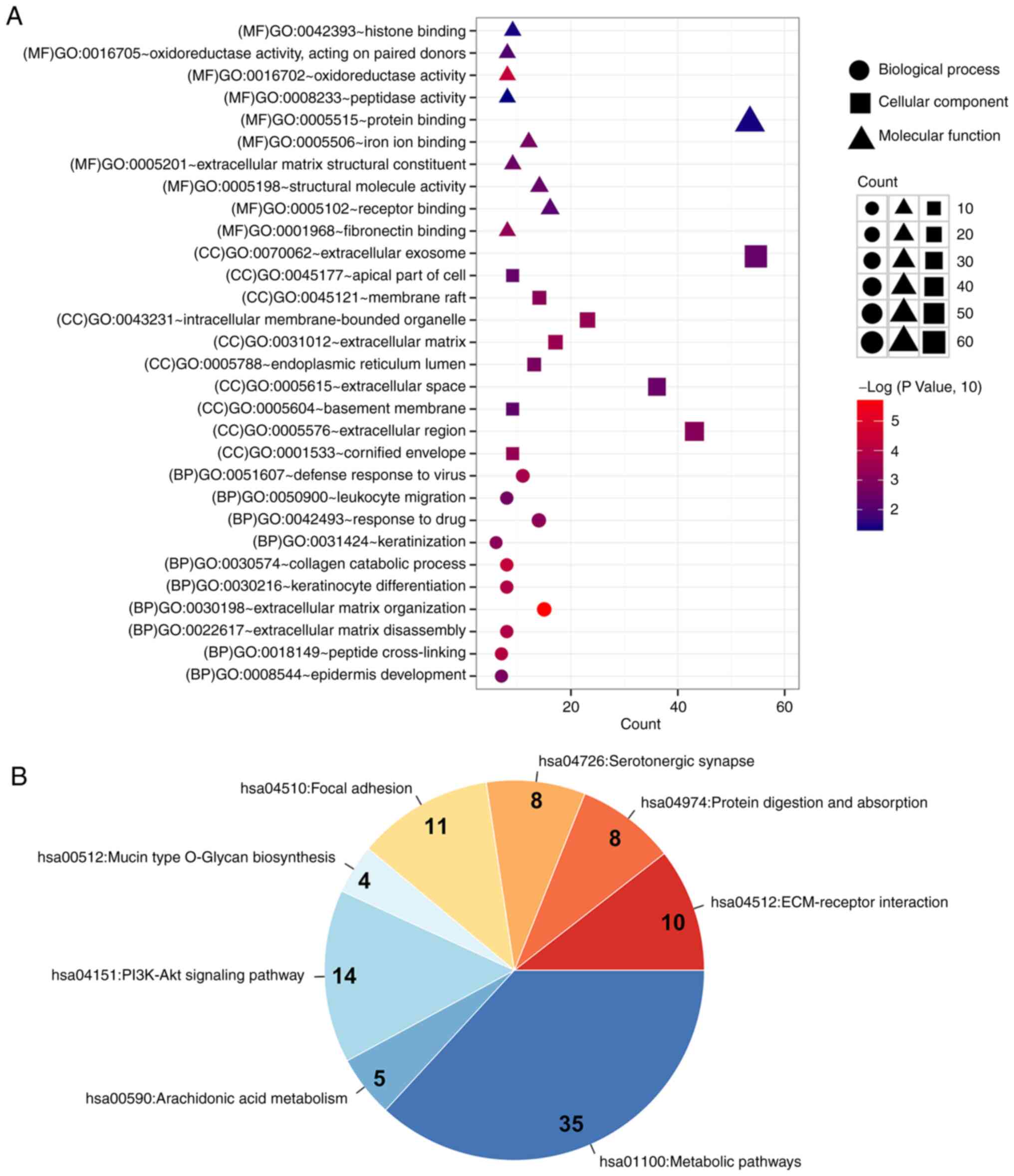
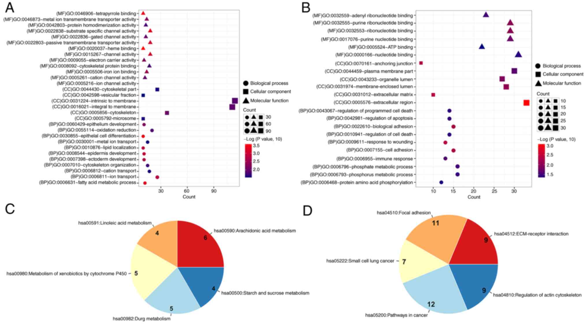
The present study screened, potential prognostic biomarkers for oral carcinogenesis. The GSE85195 dataset, which consisted of oral leukoplakia (OL) and early and late‑stage oral squamous cell carcinoma (OSCC) samples, was used. The differentially expressed genes (DEGs) in early OSCC vs. OL, late OSCC vs. OL and late OSCC vs. early OSCC groups were screened using the limma package in R. The Short Time‑series Expression Miner software package was used to cluster DEGs with similar expression patterns in the course of disease progression (from OL to early and then late‑stage OSCC). Moreover, the Database for Annotation, Visualization and Integrated Discovery online analysis tool was used to perform Gene Ontology functional annotation and Kyoto Encyclopedia of Genes and Genomes pathway enrichment analysis. A protein‑protein interaction (PPI) network was also constructed using the Search Tool for the Retrieval of Interacting Genes/Proteins database. Reverse transcription‑quantitative PCR was performed to assess the mRNA expression levels of hub node genes in clinical samples, and receiver operating characteristic curve analysis was performed to assess the prognostic value of the hub genes. A total of 4,595, 6,042 and 2,738 DEGs were screened in the early OSCC vs. OL, late OSCC vs. OL and late OSCC vs. early OSCC groups, respectively. A total of 665 overlapping genes were identified when the screened DEGs were compared. Cluster 1 and cluster 7 were identified as the significant clusters, which contained 496 and 341 DEGs, respectively. A PPI network was constructed with 440 interaction pairs. There were five differentially expressed hub nodes identified in different stages from OL to OSCC. The results of the present study indicated that fibronectin 1, signal transducer and activator of transcription 1, collagen type II α1 chain, collagen type X α1 chain and collagen type IV α6 chain might serve as independent diagnostic factors for OL and OSCC, and as prognostic biomarkers for OL carcinogenesis.
View Figures

Figure 1

Figure 2

Figure 3

Figure 4

Figure 5

Figure 6

View References

1 

Madke B, Chougule BD, Kar S and Khopkar U: Appearances in clinical dermatology. Indian J Dermatol Venereol Leprol. 80:432–447. 2014. View Article : Google Scholar : PubMed/NCBI

2 

Marija BB: The prevalence of precancerous oral lesions: Oral leukoplakia. Archive of Oncology. 8:107–109. 2000.

3 

Jha R and Parmar DV: A study of precancerous lesions for oral cancer in Jamnagar City. Journal of Indian Academy of Oral Medicine & Radiology. 23:S333–S335. 2011. View Article : Google Scholar

4 

Field JK: Oncogenes and tumor-suppressor genes in squamous cell carcinoma of the head and neck. Eur J Cancer B Oral Oncol. 28B:67–76. 1992. View Article : Google Scholar : PubMed/NCBI

5 

Kato K, Shimasaki M, Kato T, Segami N and Ueda Y: Expression of Sphingosine Kinase-1 is associated with invasiveness and poor prognosis of oral squamous cell carcinoma. Anticancer Res. 38:1361–1368. 2018.PubMed/NCBI

6 

Grimm M, Kraut W, Hoefert S, Krimmel M, Biegner T, Teriete P, Cetindis M, Polligkeit J, Kluba S, Munz A and Reinert S: Evaluation of a biomarker based blood test for monitoring surgical resection of oral squamous cell carcinomas. Clin Oral Investig. 20:329–338. 2016. View Article : Google Scholar : PubMed/NCBI

7 

Xie L, Dang Y, Guo J, Sun X, Xie T, Zhang L, Yan Z, Amin H and Guo X: High KRT8 expression independently predicts poor prognosis for lung adenocarcinoma patients. Genes (Basel). 10:362019. View Article : Google Scholar : PubMed/NCBI

8 

Xie L, Li H, Zhang L, Ma X, Dang Y, Guo J, Liu J, Ge L, Nan F, Dong H, et al: Autophagy-related gene P4HB: A novel diagnosis and prognosis marker for kidney renal clear cell carcinoma. Aging (Albany NY). 12:1828–1842. 2020. View Article : Google Scholar : PubMed/NCBI

9 

Rivera C, Oliveira AK, Costa RAP, De Rossi T and Paes Leme AF: Prognostic biomarkers in oral squamous cell carcinoma: A systematic review. Oral Oncol. 72:38–47. 2017. View Article : Google Scholar : PubMed/NCBI

10 

Cssz V, Lábiscsák P, Kalló G, Márkus B, Emri M, Szabó A, Tar I, Tőzsér J, Kiss C and Márton I: Proteomics investigation of OSCC-specific salivary biomarkers in a Hungarian population highlights the importance of identification of population-tailored biomarkers. PLoS One. 12:e01772822017. View Article : Google Scholar : PubMed/NCBI

11 

Ali J, Sabiha B, Jan HU, Haider SA, Khan AA and Ali SS: Genetic etiology of oral cancer. Oral Oncol. 70:23–28. 2017. View Article : Google Scholar : PubMed/NCBI

12 

Sathyan KM, Nalinakumari KR and Kannan S: H-Ras mutation modulates the expression of major cell cycle regulatory proteins and disease prognosis in oral carcinoma. Mod Pathol. 20:1141–1148. 2007. View Article : Google Scholar : PubMed/NCBI

13 

Lord RV, Salonga D, Danenberg KD, Peters JH, DeMeester TR, Park JM, Johansson J, Skinner KA, Chandrasoma P, DeMeester SR, et al: Telomerase reverse transcriptase expression is increased early in the Barrett's metaplasia, dysplasia, adenocarcinoma sequence. J Gastrointest Surg. 4:135–142. 2000. View Article : Google Scholar : PubMed/NCBI

14 

Zhou Q, Wang XH, Jiang YH, Li RW and Zhong M: Expression of telomerase genes hTRTmRNA in oral squamous cell carcinomas. Shanghai Kou Qiang Yi Xue. 15:259–262. 2006.(In Chinese). PubMed/NCBI

15 

Umbreit C, Tuch D, Hoffmann F, Gräfe C, Clement JH, Franz M, von Eggeling F, Berndt A and Guntinas-Lichius O: Characterization of phenotype changes after long-term inhibition of EGFR in OSCC and analysis by MALDI-MSI. Laryngorhinootologie. 97((S 02)): S137–S138. 2018.

16 

Matsuhira A, Noguchi S, Sato K, Tanaka Y, Yamamoto G, Mishima K and Katakura A: Cytokeratin 13, Cytokeratin 17, Ki-67 and p53 expression in upper layers of epithelial dysplasia surrounding tongue squamous cell carcinoma. Bull Tokyo Dent Coll. 56:223–231. 2015. View Article : Google Scholar : PubMed/NCBI

17 

Bhosale PG, Cristea S, Ambatipudi S, Desai RS, Kumar R, Patil A, Kane S, Borges AM, Schäffer AA, Beerenwinkel N and Mahimkar MB: Chromosomal alterations and gene expression changes associated with the progression of leukoplakia to advanced gingivobuccal cancer. Transl Oncol. 10:396–409. 2017. View Article : Google Scholar : PubMed/NCBI

18 

Ritchie ME, Phipson B, Wu D, Hu Y, Law CW, Shi W and Smyth GK: limma powers differential expression analyses for RNA-sequencing and microarray studies. Nucleic Acids Res. 43:e472015. View Article : Google Scholar : PubMed/NCBI

19 

Wang L, Cao C, Ma Q, Zeng Q, Wang H, Cheng Z, Zhu G, Qi J, Ma H, Nian H and Wang Y: RNA-seq analyses of multiple meristems of soybean: Novel and alternative transcripts, evolutionary and functional implications. BMC Plant Biol. 14:1692014. View Article : Google Scholar : PubMed/NCBI

20 

Ghandhi SA, Sinha A, Markatou M and Amundson SA: Time-series clustering of gene expression in irradiated and bystander fibroblasts: An application of FBPA clustering. BMC Genomics. 12:22011. View Article : Google Scholar : PubMed/NCBI

21 

Huang da W, Sherman BT and Lempicki RA: Systematic and integrative analysis of large gene lists using DAVID bioinformatics resources. Nat Protoc. 4:44–57. 2009. View Article : Google Scholar : PubMed/NCBI

22 

Szklarczyk D, Morris JH, Cook H, Kuhn M, Wyder S, Simonovic M, Santos A, Doncheva NT, Roth A, Bork P, et al: The STRING database in 2017: Quality-controlled protein-protein association networks, made broadly accessible. Nucleic Acids Res. 45((D1)): D362–D368. 2017. View Article : Google Scholar : PubMed/NCBI

23 

Bergholdt R, Brorsson C, Lage K, Nielsen JH, Brunak S and Pociot F: Expression profiling of human genetic and protein interaction networks in type 1 diabetes. PLoS One. 4:e62502009. View Article : Google Scholar : PubMed/NCBI

24 

Jeong H, Mason SP, Barabási AL and Oltvai ZN: Lethality and centrality in protein networks. Nature. 411:41–42. 2001. View Article : Google Scholar : PubMed/NCBI

25 

Xu QS, Wang C, Li B, Li JZ, Mao MH, Qin LZ, Li H, Huang X, Han Z and Feng Z: Prognostic value of pathologic grade for patients with oral squamous cell carcinoma. Oral Dis. 24:335–346. 2018. View Article : Google Scholar : PubMed/NCBI

26 

Livak KJ and Schmittgen TD: Analysis of relative gene expression data using real-time quantitative PCR and the 2(−Delta Delta C(T)) method. Methods. 25:402–408. 2001. View Article : Google Scholar : PubMed/NCBI

27 

Nomura H, Sakamoto K, Sugihara T, Okamoto S, Aoki Y, Tanigawa T, Matoda M, Omatsu K, Kanao H, Kato K, et al: Oral leukoplakia, a precancerous lesion of squamous cell carcinoma, in patients with long-term pegylated liposomal doxorubicin treatment. Medicine (Baltimore). 97:e99322018. View Article : Google Scholar : PubMed/NCBI

28 

Cohen HV and Quek SYP: The molecular biology of cancer-Part 1-cellular and genetic changes that lead to the development of cancer. J N J Dent Assoc. 82:22–25. 2011.PubMed/NCBI

29 

Ouaissi MA and Capron A: Fibronectins: Structure and functions. Ann Inst Pasteur Immunol. (1985). 136C:169–185. 1985.(In French). View Article : Google Scholar : PubMed/NCBI

30 

Nuttelman CR, Mortisen DJ, Henry SM and Anseth KS: Attachment of fibronectin to poly(vinyl alcohol) hydrogels promotes NIH3T3 cell adhesion, proliferation, and migration. J Biomed Mater Res. 57:217–223. 2001. View Article : Google Scholar : PubMed/NCBI

31 

Chen Z, Tao Q, Qiao B and Zhang L: Silencing of LINC01116 suppresses the development of oral squamous cell carcinoma by up-regulating microRNA-136 to inhibit FN1. Cancer Manag Res. 11:6043–6059. 2019. View Article : Google Scholar : PubMed/NCBI

32 

Yen CY, Huang CY, Hou MF, Yang YH, Chang CH, Huang HW, Chen CH and Chang HW: Evaluating the performance of fibronectin 1 (FN1), integrin α4β1 (ITGA4), syndecan-2 (SDC2), and glycoprotein CD44 as the potential biomarkers of oral squamous cell carcinoma (OSCC). Biomarkers. 18:63–72. 2013. View Article : Google Scholar : PubMed/NCBI

33 

Suresh A, Vannan M, Kumaran D, Gümüs ZH, Sivadas P, Murugaian EE, Kekatpure V, Iyer S, Thangaraj K and Kuriakose MA: Resistance/response molecular signature for oral tongue squamous cell carcinoma. Dis Markers. 32:51–64. 2012. View Article : Google Scholar : PubMed/NCBI

34 

Pavuluri S, Lefevre C, Sharp J, Vasireddi SP and Nicholas KR: Abstract C37: Gene profiling predicts biomarkers in oral squamous cell carcinoma with diagnostic and therapeutic importance. Mol Cancer Ther. 12 (11_Supplement):C372014. View Article : Google Scholar

35 

Stupack DG, Cho SY and Klemke RL: Molecular signaling mechanisms of cell migration and invasion. Immunol Res. 21:83–88. 2000. View Article : Google Scholar : PubMed/NCBI

36 

Park JC, Kim HM and Ko J: Effects of extracellular matrix constituents on the attachment of human oral epithelial cells at the titanium surface. Int J Oral Maxillofac Implants. 13:826–836. 1998.PubMed/NCBI

37 

Yang T, Lu P, Zhang Y, Zheng YB, Wang L, Zhou L and Liu J: Seeking colorectal carcinoma related genes based on regulation network. Afr J Pharm Pharmacol. 5:1467–1474. 2011. View Article : Google Scholar

38 

Bhat GJ and Baker KM: Cross-talk between angiotensin II and interleukin-6-induced signaling through Stat3 transcription factor. Basic Res Cardiol. 93 (Suppl 3):S26–S29. 1998. View Article : Google Scholar : PubMed/NCBI

39 

Mori K, Haraguchi S, Hiori M, Shimada J and Ohmori Y: Tumor-associated macrophages in oral premalignant lesions coexpress CD163 and STAT1 in a Th1-dominated microenvironment. BMC Cancer. 15:5732015. View Article : Google Scholar : PubMed/NCBI

40 

Laimer K, Spizzo G, Obrist P, Gastl G, Brunhuber T, Schäfer G, Norer B, Rasse M, Haffner MC and Doppler W: STAT1 activation in squamous cell cancer of the oral cavity: A potential predictive marker of response to adjuvant chemotherapy. Cancer. 110:326–333. 2007. View Article : Google Scholar : PubMed/NCBI

41 

Wu TS, Tan CT, Chang CC, Lin BR, Lai WT, Chen ST, Kuo MY, Rau CL, Jaw FS and Chang HH: B-cell lymphoma/leukemia 10 promotes oral cancer progression through STAT1/ATF4/S100P signaling pathway. Oncogene. 34:1207–1219. 2014. View Article : Google Scholar : PubMed/NCBI

42 

Matsumiya T, Hayakari R, Narita N, Ito R, Kon T, Kubota K, Sakaki H, Yoshida H, Imaizumi T, Kobayashi W and Kimura H: Role of type I- and type II-interferon in expression of melanoma differentiation-associated gene-5 in HSC-3 oral squamous carcinoma cells. Biomed Res. 35:9–16. 2014. View Article : Google Scholar : PubMed/NCBI

43 

Yokota S, Saito H, Kubota T, Yokosawa N, Amano K and Fujii N: Measles virus suppresses interferon-alpha signaling pathway: Suppression of Jak1 phosphorylation and association of viral accessory proteins, C and V, with interferon-alpha receptor complex. Virology. 306:135–146. 2003. View Article : Google Scholar : PubMed/NCBI

44 

Carretero A, Soares da Costa D, Reis RL and Pashkuleva I: Extracellular matrix-inspired assembly of glycosaminoglycan-collagen fibers. J Mater Chem B. 5:3103–3106. 2017. View Article : Google Scholar : PubMed/NCBI

45 

Benbow U, Schoenermark MP, Mitchell TI, Rutter JL, Shimokawa K, Nagase H and Brinckerhoff CE: A novel host/tumor cell interaction activates matrix metalloproteinase 1 and mediates invasion through type I collagen. J Biol Chem. 274:25371–25378. 1999. View Article : Google Scholar : PubMed/NCBI

46 

Li Y, Chai Z, Wan L and Ding Y: Analysis of the gene expression profile for Oral tongue squamous cell carcinoma. Int J Clin Exp Med. 9:7471–7480. 2016.

47 

Wang H, Wu Q, Liu Z, Luo X, Fan Y, Liu Y, Zhang Y, Hua S, Fu Q, Zhao M, et al: Downregulation of FAP suppresses cell proliferation and metastasis through PTEN/PI3K/AKT and Ras-ERK signaling in oral squamous cell carcinoma. Cell Death Dis. 5:e11552014. View Article : Google Scholar : PubMed/NCBI

48 

Zheng Y, Wang Z, Xiong X, Zhong Y, Zhang W, Dong Y, Li J, Zhu Z, Zhang W, Wu H, et al: Membrane-tethered Notch1 exhibits oncogenic property via activation of EGFR-PI3K-AKT pathway in oral squamous cell carcinoma. J Cell Physiol. 234:5940–5952. 2019. View Article : Google Scholar : PubMed/NCBI

49 

Sutinen M, Kainulainen T, Hurskainen T, Vesterlund E, Alexander JP, Overall CM, Sorsa T and Salo T: Expression of matrix metalloproteinases (MMP-1 and −2) and their inhibitors (TIMP-1, −2 and −3) in oral lichen planus, dysplasia, squamous cell carcinoma and lymph node metastasis. Br J Cancer. 77:2239–2245. 1998. View Article : Google Scholar : PubMed/NCBI

50 

Katayama A, Bandoh N, Kishibe K, Takahara M, Ogino T, Nonaka S and Harabuchi Y: Expressions of matrix metalloproteinases in early-stage oral squamous cell carcinoma as predictive indicators for tumor metastases and prognosis. Clin Cancer Res. 10:634–640. 2004. View Article : Google Scholar : PubMed/NCBI

51 

Arora KS, Nayyar A, Kaur P, Arora KS, Goel A and Singh S: Evaluation of collagen in leukoplakia, oral submucous fibrosis and oral squamous cell carcinomas using polarizing microscopy and immunohistochemistry. Asian Pac J Cancer Prev. 19:1075–1080. 2018.PubMed/NCBI

Related Articles

  • Abstract
  • View
  • Download
  • Twitter
Copy and paste a formatted citation
Spandidos Publications style
Yao L, Guo B, Wang J and Wu J: Analysis of transcriptome expression profiling data in oral leukoplakia and early and late‑stage oral squamous cell carcinoma. Oncol Lett 25: 156, 2023.
APA
Yao, L., Guo, B., Wang, J., & Wu, J. (2023). Analysis of transcriptome expression profiling data in oral leukoplakia and early and late‑stage oral squamous cell carcinoma. Oncology Letters, 25, 156. https://doi.org/10.3892/ol.2023.13742
MLA
Yao, L., Guo, B., Wang, J., Wu, J."Analysis of transcriptome expression profiling data in oral leukoplakia and early and late‑stage oral squamous cell carcinoma". Oncology Letters 25.4 (2023): 156.
Chicago
Yao, L., Guo, B., Wang, J., Wu, J."Analysis of transcriptome expression profiling data in oral leukoplakia and early and late‑stage oral squamous cell carcinoma". Oncology Letters 25, no. 4 (2023): 156. https://doi.org/10.3892/ol.2023.13742
Copy and paste a formatted citation
x
Spandidos Publications style
Yao L, Guo B, Wang J and Wu J: Analysis of transcriptome expression profiling data in oral leukoplakia and early and late‑stage oral squamous cell carcinoma. Oncol Lett 25: 156, 2023.
APA
Yao, L., Guo, B., Wang, J., & Wu, J. (2023). Analysis of transcriptome expression profiling data in oral leukoplakia and early and late‑stage oral squamous cell carcinoma. Oncology Letters, 25, 156. https://doi.org/10.3892/ol.2023.13742
MLA
Yao, L., Guo, B., Wang, J., Wu, J."Analysis of transcriptome expression profiling data in oral leukoplakia and early and late‑stage oral squamous cell carcinoma". Oncology Letters 25.4 (2023): 156.
Chicago
Yao, L., Guo, B., Wang, J., Wu, J."Analysis of transcriptome expression profiling data in oral leukoplakia and early and late‑stage oral squamous cell carcinoma". Oncology Letters 25, no. 4 (2023): 156. https://doi.org/10.3892/ol.2023.13742
Follow us
  • Twitter
  • LinkedIn
  • Facebook
About
  • Spandidos Publications
  • Careers
  • Cookie Policy
  • Privacy Policy
How can we help?
  • Help
  • Live Chat
  • Contact
  • Email to our Support Team