Spandidos Publications Logo
  • About
    • About Spandidos
    • Aims and Scopes
    • Abstracting and Indexing
    • Editorial Policies
    • Reprints and Permissions
    • Job Opportunities
    • Terms and Conditions
    • Contact
  • Journals
    • All Journals
    • Oncology Letters
      • Oncology Letters
      • Information for Authors
      • Editorial Policies
      • Editorial Board
      • Aims and Scope
      • Abstracting and Indexing
      • Bibliographic Information
      • Archive
    • International Journal of Oncology
      • International Journal of Oncology
      • Information for Authors
      • Editorial Policies
      • Editorial Board
      • Aims and Scope
      • Abstracting and Indexing
      • Bibliographic Information
      • Archive
    • Molecular and Clinical Oncology
      • Molecular and Clinical Oncology
      • Information for Authors
      • Editorial Policies
      • Editorial Board
      • Aims and Scope
      • Abstracting and Indexing
      • Bibliographic Information
      • Archive
    • Experimental and Therapeutic Medicine
      • Experimental and Therapeutic Medicine
      • Information for Authors
      • Editorial Policies
      • Editorial Board
      • Aims and Scope
      • Abstracting and Indexing
      • Bibliographic Information
      • Archive
    • International Journal of Molecular Medicine
      • International Journal of Molecular Medicine
      • Information for Authors
      • Editorial Policies
      • Editorial Board
      • Aims and Scope
      • Abstracting and Indexing
      • Bibliographic Information
      • Archive
    • Biomedical Reports
      • Biomedical Reports
      • Information for Authors
      • Editorial Policies
      • Editorial Board
      • Aims and Scope
      • Abstracting and Indexing
      • Bibliographic Information
      • Archive
    • Oncology Reports
      • Oncology Reports
      • Information for Authors
      • Editorial Policies
      • Editorial Board
      • Aims and Scope
      • Abstracting and Indexing
      • Bibliographic Information
      • Archive
    • Molecular Medicine Reports
      • Molecular Medicine Reports
      • Information for Authors
      • Editorial Policies
      • Editorial Board
      • Aims and Scope
      • Abstracting and Indexing
      • Bibliographic Information
      • Archive
    • World Academy of Sciences Journal
      • World Academy of Sciences Journal
      • Information for Authors
      • Editorial Policies
      • Editorial Board
      • Aims and Scope
      • Abstracting and Indexing
      • Bibliographic Information
      • Archive
    • International Journal of Functional Nutrition
      • International Journal of Functional Nutrition
      • Information for Authors
      • Editorial Policies
      • Editorial Board
      • Aims and Scope
      • Abstracting and Indexing
      • Bibliographic Information
      • Archive
    • International Journal of Epigenetics
      • International Journal of Epigenetics
      • Information for Authors
      • Editorial Policies
      • Editorial Board
      • Aims and Scope
      • Abstracting and Indexing
      • Bibliographic Information
      • Archive
    • Medicine International
      • Medicine International
      • Information for Authors
      • Editorial Policies
      • Editorial Board
      • Aims and Scope
      • Abstracting and Indexing
      • Bibliographic Information
      • Archive
  • Articles
  • Information
    • Information for Authors
    • Information for Reviewers
    • Information for Librarians
    • Information for Advertisers
    • Conferences
  • Language Editing
Spandidos Publications Logo
  • About
    • About Spandidos
    • Aims and Scopes
    • Abstracting and Indexing
    • Editorial Policies
    • Reprints and Permissions
    • Job Opportunities
    • Terms and Conditions
    • Contact
  • Journals
    • All Journals
    • Biomedical Reports
      • Information for Authors
      • Editorial Policies
      • Editorial Board
      • Aims and Scope
      • Abstracting and Indexing
      • Bibliographic Information
      • Archive
    • Experimental and Therapeutic Medicine
      • Information for Authors
      • Editorial Policies
      • Editorial Board
      • Aims and Scope
      • Abstracting and Indexing
      • Bibliographic Information
      • Archive
    • International Journal of Epigenetics
      • Information for Authors
      • Editorial Policies
      • Editorial Board
      • Aims and Scope
      • Abstracting and Indexing
      • Bibliographic Information
      • Archive
    • International Journal of Functional Nutrition
      • Information for Authors
      • Editorial Policies
      • Editorial Board
      • Aims and Scope
      • Abstracting and Indexing
      • Bibliographic Information
      • Archive
    • International Journal of Molecular Medicine
      • Information for Authors
      • Editorial Policies
      • Editorial Board
      • Aims and Scope
      • Abstracting and Indexing
      • Bibliographic Information
      • Archive
    • International Journal of Oncology
      • Information for Authors
      • Editorial Policies
      • Editorial Board
      • Aims and Scope
      • Abstracting and Indexing
      • Bibliographic Information
      • Archive
    • Medicine International
      • Information for Authors
      • Editorial Policies
      • Editorial Board
      • Aims and Scope
      • Abstracting and Indexing
      • Bibliographic Information
      • Archive
    • Molecular and Clinical Oncology
      • Information for Authors
      • Editorial Policies
      • Editorial Board
      • Aims and Scope
      • Abstracting and Indexing
      • Bibliographic Information
      • Archive
    • Molecular Medicine Reports
      • Information for Authors
      • Editorial Policies
      • Editorial Board
      • Aims and Scope
      • Abstracting and Indexing
      • Bibliographic Information
      • Archive
    • Oncology Letters
      • Information for Authors
      • Editorial Policies
      • Editorial Board
      • Aims and Scope
      • Abstracting and Indexing
      • Bibliographic Information
      • Archive
    • Oncology Reports
      • Information for Authors
      • Editorial Policies
      • Editorial Board
      • Aims and Scope
      • Abstracting and Indexing
      • Bibliographic Information
      • Archive
    • World Academy of Sciences Journal
      • Information for Authors
      • Editorial Policies
      • Editorial Board
      • Aims and Scope
      • Abstracting and Indexing
      • Bibliographic Information
      • Archive
  • Articles
  • Information
    • For Authors
    • For Reviewers
    • For Librarians
    • For Advertisers
    • Conferences
  • Language Editing
Login Register Submit
  • This site uses cookies
  • You can change your cookie settings at any time by following the instructions in our Cookie Policy. To find out more, you may read our Privacy Policy.

    I agree
Search articles by DOI, keyword, author or affiliation
Search
Advanced Search
presentation
Oncology Letters
Join Editorial Board Propose a Special Issue
Print ISSN: 1792-1074 Online ISSN: 1792-1082
Journal Cover
April-2023 Volume 25 Issue 4

Full Size Image

Sign up for eToc alerts
Recommend to Library

Journals

International Journal of Molecular Medicine

International Journal of Molecular Medicine

International Journal of Molecular Medicine is an international journal devoted to molecular mechanisms of human disease.

International Journal of Oncology

International Journal of Oncology

International Journal of Oncology is an international journal devoted to oncology research and cancer treatment.

Molecular Medicine Reports

Molecular Medicine Reports

Covers molecular medicine topics such as pharmacology, pathology, genetics, neuroscience, infectious diseases, molecular cardiology, and molecular surgery.

Oncology Reports

Oncology Reports

Oncology Reports is an international journal devoted to fundamental and applied research in Oncology.

Experimental and Therapeutic Medicine

Experimental and Therapeutic Medicine

Experimental and Therapeutic Medicine is an international journal devoted to laboratory and clinical medicine.

Oncology Letters

Oncology Letters

Oncology Letters is an international journal devoted to Experimental and Clinical Oncology.

Biomedical Reports

Biomedical Reports

Explores a wide range of biological and medical fields, including pharmacology, genetics, microbiology, neuroscience, and molecular cardiology.

Molecular and Clinical Oncology

Molecular and Clinical Oncology

International journal addressing all aspects of oncology research, from tumorigenesis and oncogenes to chemotherapy and metastasis.

World Academy of Sciences Journal

World Academy of Sciences Journal

Multidisciplinary open-access journal spanning biochemistry, genetics, neuroscience, environmental health, and synthetic biology.

International Journal of Functional Nutrition

International Journal of Functional Nutrition

Open-access journal combining biochemistry, pharmacology, immunology, and genetics to advance health through functional nutrition.

International Journal of Epigenetics

International Journal of Epigenetics

Publishes open-access research on using epigenetics to advance understanding and treatment of human disease.

Medicine International

Medicine International

An International Open Access Journal Devoted to General Medicine.

Journal Cover
April-2023 Volume 25 Issue 4

Full Size Image

Sign up for eToc alerts
Recommend to Library

  • Article
  • Citations
    • Cite This Article
    • Download Citation
    • Create Citation Alert
    • Remove Citation Alert
    • Cited By
  • Similar Articles
    • Related Articles (in Spandidos Publications)
    • Similar Articles (Google Scholar)
    • Similar Articles (PubMed)
  • Download PDF
  • Download XML
  • View XML
Article Open Access

LAT1 is associated with poor prognosis and radioresistance in head and neck squamous cell carcinoma

  • Authors:
    • Yohei Kawasaki
    • Hitomi Suzuki
    • Masahito Miura
    • Haruka Hatakeyama
    • Shinsuke Suzuki
    • Takechiyo Yamada
    • Maya Suzuki
    • Ayumi Ito
    • Yasufumi Omori
  • View Affiliations / Copyright

    Affiliations: Department of Otorhinolaryngology and Head‑and‑Neck Surgery, Akita University Graduate School of Medicine, Akita, Akita 010‑8543, Japan, Department of Molecular and Tumour Pathology, Akita University Graduate School of Medicine, Akita, Akita 010‑8543, Japan
    Copyright: © Kawasaki et al. This is an open access article distributed under the terms of Creative Commons Attribution License.
  • Article Number: 171
    |
    Published online on: March 13, 2023
       https://doi.org/10.3892/ol.2023.13757
  • Expand metrics +
Metrics: Total Views: 0 (Spandidos Publications: | PMC Statistics: )
Metrics: Total PDF Downloads: 0 (Spandidos Publications: | PMC Statistics: )
Cited By (CrossRef): 0 citations Loading Articles...

This article is mentioned in:



Abstract

Head and neck squamous cell carcinoma (HNSCC) has been identified as the sixth most common disease in the world, and its prognosis remains poor. The basic treatment of HNSCC includes a combination of chemoradiation and surgery. With the advent of immune checkpoint inhibitors, the prognosis has improved; however, the efficacy of checkpoint inhibitors is limited. L‑type amino acid transporter 1 (LAT1), an amino acid transporter, is highly expressed in a cancer‑specific manner. However, to the best of our knowledge, LAT1 expression in HNSCC has not been determined. Therefore, the present study aimed to examine the role of LAT1 expression in HNSCC. A total of three HNSCC cell lines (Sa3, HSC2 and HSC4) were used to investigate the characteristics of LAT1‑positive cells, including their ability to form spheroids, and their invasion and migration. The present study also examined LAT1 by immunostaining of biopsy specimens from 174 patients diagnosed, treated and followed‑up at Akita University (Akita, Japan) between January 2010 and December 2019, and overall survival, progression‑free survival and multivariate analyses were performed. The results demonstrated that LAT1‑positive cells in HNSCC were an independent prognostic factor for overall survival and progression‑free survival, and were resistant to chemoradiation. Therefore, JPH203, a LAT1 inhibitor, may be effective in treating chemoradiotherapy‑resistant HNSCC and may improve the prognosis of patients with HNSCC.

Introduction

Head and neck squamous cell carcinoma (HNSCC) has been identified as the sixth most common cancer in the world, with approximately 600,000 new cases diagnosed annually (1). Two-thirds of patients are diagnosed at an advanced stage, and the 5-year survival rate is 39–65%; thus, HNSCC has one of the worst prognoses compared to other cancer types (2). Worldwide, the standard treatments are surgery and chemoradiation (3–7). Unfortunately, recurrence and metastasis often occur even after these therapies. Recently, immune checkpoint inhibitors, such as nivolumab and pembrolizumab, have exhibited better performance than standard chemotherapy in the Phase III CHECK-MATE-141 and KEYNOTE-040 studies (8,9). However, the response rate was only about 15%, and the median overall survival was 1.4-2.4 months, which is deemed unsatisfactory (10).

The L-type amino acid transporter (LAT1, SLC7A5) has been attracting the recent attention as a therapeutic target. Among the 50 types of mammalian cell membrane amino acid transporters, the expression of the following transporters is upregulated in malignant tumors: LAT1 (SLC7A5) (11), LAT3 (SLC43A1) (12), ASCT2 (SLC1A5) (13), ATB0+ (SLC6A14) (14), and xCT (SLC7A11) (15). LAT1 forms a heterodimeric complex with CD98 heavy chain (CD98hc) (4F2hc, SLC3A2) (16) and transports large neutral amino acids, such as leucine, isoleucine, valine, phenylalanine, tyrosine, tryptophan, methionine, and histidine. LAT1 is often upregulated in human cancer tissues, including colon, lung, prostate, gastric, breast, kidney, esophageal, and brain cancers. In non-small cell lung cancer, pancreatic cancer, brain tumor, prostate cancer, and breast cancer, high expression of LAT1 is associated with a poor prognosis, suggesting that the expression of LAT1 is related to cancer malignancy (17–22). LAT1 is upregulated in cancers, and its expression is highly specific to cancers. Inhibition of LAT1 often blocks the amino acid supply to tumor cells and evokes antitumor effects. Thus, LAT1 inhibitors are currently being developed as antitumor drugs. Intravenous administration of the LAT1 inhibitor, JPH203, inhibits tumor growth in nude mice (23).

Despite the high expression of LAT1 in various cancers, the function of LAT1 has not yet been elucidated in HNSCC. Therefore, this study aimed to characterize LAT1 in HNSCC and to investigate the relationship between LAT1 and prognosis in clinical samples. If LAT1 is a prognostic factor, the use of JPH203 will be improved significantly. If LAT1 can be used as a prognostic factor, tailor-made treatment based on the patient's background can be implemented instead of the current standard of care, which includes platinum-based agents combined with radiation therapy and surgery. For refractory and recurrent tumors, JPH203 may be an alternative treatment to nivolumab and pembrolizumab.

Materials and methods

Cell culture

Sa3 (gingiva), HSC2 (oral), and HSC4 (tongue) cell lines were used. Cells were grown in RPMI1640 (Nissui Pharmaceutical, Tokyo, Japan) supplemented with 10% fetal bovine serum (FBS) (Clontech Laboratories, Mountain View, CA) and 2 mM L-glutamine. The radioresistant cell lines were described previously (24).

Flow cytometry

For the analysis of the LAT1-positive fraction, cell pellets were incubated with FITC-conjugated SLC7A5/LAT1 antibody (BU53) (Novus Biologicals, Littleton). After washing with PBS twice, the cells were resuspended in 2 µg/ml propidium iodide/Hank's balanced salt solution and filtered through a cell strainer (BD Biosciences Discovery Labware, Bedford, MA). Flow cytometry was performed using a BD FACS Aria III instrument (Becton, Dickinson and Company Japan, Tokyo, Japan). To determine the negative fraction, FITC-conjugated mouse IgG2a isotype control (M2A) (Novus, Biologicals, Littleton, USA) was used.

Sphere formation assay

To avoid adhesion and subsequent development to non-CSCs, cells were cultured in serum-free semisolid medium. LAT1-positive and LAT1-negative cells (1×103 cells each) were seeded in 100 µl of PromoCell 3D Tumorsphere Medium XF (PromoCell GmbH, Heidelberg, Germany), containing 0.33% agar. The cells were then incubated for 14 days at 37°C in a humidified atmosphere containing 5% CO2.

Invasion assay

Invasion assays were performed using an 8 µm Boyden chamber (Falcon, USA). The filter was coated with 100 µl of Matrigel (1 mg/ml). The upper chamber was filled with 500 µl of serum-free RPMI 1640 medium with 5×103 cells, whereas the bottom chamber was filled with 1,000 µl of 10%-FBS-supplemented RPMI 1640 medium. After 72 h of incubation, the upside of the filter was swabbed off and fixed with formalin. Cells were stained with hematoxylin-eosin and counted under an optical microscope (Olympus, Tokyo, Japan).

Wound healing assay

Cells were grown to confluency with growth medium in a 60-mm dish, and a straight line was drawn with a 200-µl pipet tip. After 24 h of incubation with serum-free RPMI medium, the cells were fixed in formalin, and the residual area of wound gap after migration was analyzed using ImageJ and compared to that of the corresponding initial wound gap (set at 1).

Immunostaining

Immunohistochemical staining was performed on 173 preoperative untreated HNSCC biopsy specimens collected at our hospital from 2010 to 2019 for clinicopathological studies. The median follow-up period was 34 (range: 2–6) months. The anti-LAT-1 antibody was a monoclonal antibody purified from rabbit. Tissue sections (3 µm) were deparaffinized and treated with 3% hydrogen peroxide methanol for 10 min to inhibit endogenous peroxidase activity. After washing with the buffer, the sections were incubated with anti-LAT1 antibody (1:1,000; ab208776, Abcam, Cambridge, MA) for 90 min. The sections were then incubated with Dako EnVision+ System HRP and colorized with DAB (3,3-diaminobenzidine). The results were classified into four levels according to the degree of staining: score 0 (negative), score 1 (weak), score 2 (moderate), and score 3 (strong). A score of ≥2 was considered positive for LAT1 expression. The evaluation method was adopted from a study by Rietbergen et al (25). At least two skilled pathologists scored the staining while blinded to the clinical information.

Experiment using JPH203

JPH203 (Namiki, Tokyo, Japan) was used to inhibit LAT1 at a concentration of 100 µM, referring to the concentration used by Choi et al (26).

Statistical analysis

Significant differences in OS and PFS were assessed using the Kaplan-Meier method and log-rank test. The univariate and multivariate Cox proportional hazards modeling was used to evaluate prognostic significance. One-way ANOVA followed by Tukey's post hoc test was used to compare three unpaired groups, and unpaired Student's t-tests were used to compare two unpaired groups, respectively. All experiments were independently repeated at least three times. P<0.05 was considered significant.

Results

LAT1-positive cells in HNSCC have strong spheroid-forming and invasive potential

Three HNSCC cell lines, that is, Sa3, HSC2, and HSC4, were separated into LAT1-positive and -negative cells using a flow cytometer. The LAT1-positive cells had strong spheroid formation ability, whereas the LAT1-negative cells could hardly form spheroids (Fig. 1A). LAT1-positive cells from the three different cell lines also exhibited enhanced invasive ability (Fig. 1B).

Figure 1.

LAT1-positive cells exhibit enhanced spheroid formation and invasion. A total of three cell lines were separated into LAT1-positive and LAT1-negative cells using flow cytometry. (A) Spheroid formation was compared after 14 days of culture in serum-free semifluid medium. LAT1-positive cells were capable of forming more spheroids than LAT1-negative cells. LAT1-negative cells had little ability to form spheroids. Scale bar, 100 µm. (B) LAT1-positive cells were also more invasive than LAT1-negative cells. Scale bar, 200 µm. ****P<0.0001. LAT1, L-type amino acid transporter 1; LAT1+, LAT1-positive cell; LAT1-, LAT1-negative cell.

Patients with LAT1-positive HNSCC have a poor prognosis and are refractory to chemoradiotherapy

According to TNM Classification of Malignant Tumours, 8th ed., Union for International Cancer Control (27), 78.0% of patients were at advanced stages (Table I). The intensity of LAT1 immunostaining of biopsy specimens was determined by skilled pathologists to be negative (Fig. 2A), weak (Fig. 2B), moderate (Fig. 2C), or strong (Fig. 2D). Specimens with negative and weak immunostaining were classified into the Low group, whereas specimens with moderate and strong immunostaining were classified into the High group. Of the 173 patients (Table I), 52 were in the Low group and 121 were in the High group. The 5-year OS was 56.8% in the Low group, whereas it was 45.3% in the High group (P=0.041) (Fig. 3A); moreover, PFS was 47.9% in the Low group and 36.2% in the High group (P=0.037) (Fig. 3B). Furthermore, multivariate analysis revealed that LAT1 was an independent prognostic factor for OS (Table IIA) and PFS (Table IIB) [OS, P=0.045, HR: 1.710, 95% confidence interval (95% CI): 1.013-2.887; PFS, P=0.037, HR: 1.749, 95% CI: 1.013-2.887].

Figure 2.

Immunostaining of L-type amino acid transporter 1 in biopsy specimens from patients with head and neck squamous cell carcinoma. Expression levels were determined by experienced pathologists as follows: (A) Negative, the proportion of positive cells is <10%; (B) weak, the proportion of positive cells is ≥10% and <25%; (C) moderate, the proportion of positive cells is ≥25% and <50%; (D) strong, the proportion of positive cells is ≥50%. Scale bar, 100 µm.

Figure 3.

(A and B) Kaplan-Meier survival curves of OS and PFS for all patients with HNSCC. Patients with HNSCC (n=173) were classified into high (121 patients) and low (52 patients) LAT1 expression groups. (A) 5-year OS was 56.8% in the low group and 45.3% in the high group (P=0.041). (B) 5-year PFS was 47.9% in the low group and 36.2% in the high group (P=0.037). The high LAT1 group had a predominantly poor prognosis. (C and D) Kaplan-Meier survival curves of OS and PFS for 85 patients with HNSCC who underwent CRT. Patients were classified into high (49 patients) and low (36 patients) LAT1 expression groups. (C) 5-year OS was 58.7% in the low group and 33.0% in the high group (P=0.003). (D) 5-year PFS was 46.4% in the low group and 28.4% in the high group (P=0.010). These results indicated that high LAT1 expression conferred resistance to CRT. (E and F) Kaplan-Meier survival curves of OS and PFS for 89 surgically treated patients with HNSCC. Patients were classified into high (72 patients) and low (16 patients) LAT1 expression groups. (E) 5-year OS was 53.5% in the low group and 53.6% in the high group. (F) 5-year PFS was 50.0% in the low group and 41.4% in the high group. In surgically treated patients with HNSCC, neither OS nor PFS was associated with LAT1 expression. CRT, chemoradiotherapy; HNSCC, head and neck squamous cell carcinoma; LAT1, L-type amino acid transporter 1; OS, overall survival; PFS, progression-free survival.

Table I.

Patient characteristics.

Table I.

Patient characteristics.

CharacteristicValue
Mean age ± SD, years65.4±10.6
Sex, n (male/female)143/30
T category n (%)
    T116 (9.2)
    T270 (40.5)
    T337 (21.4)
    T450 (28.9)
N category, n (%)
    N049 (28.3)
    N117 (9.8)
    N2103 (59.5)
    N34 (2.4)
M category, n (%)
    M0173 (100.0)
Stage, n (%)
    I11 (6.4)
    II27 (15.6)
    III19 (11.0)
    IV116 (67.0)
Tumor sites, n (%)
    Tongue32 (18.5)
    Nasopharynx9 (5.2)
    Oropharynx55 (31.8)
    Hypopharynx63 (36.4)
    Gingiva14 (8.1)

Table II.

Univariate and multivariate analyses of OS and PFS.

Table II.

Univariate and multivariate analyses of OS and PFS.

A, 5-year OS

Univariate analysisMultivariate analysis


CharacteristicHR95% CIP-valueHR95% CIP-value
Age (<65 vs. >65 years)1.5370.963-2.4550.0721.8271.133-2.9460.013a
Sex (female vs. male)1.3560.696-2.6400.3711.4220.724-2.7960.307
T category (T1-T2 vs. T3-T4)1.9541.221-3.1280.005b1.6911.032-2.7690.037a
N category (N0 vs. N1-N3)1.8451.046-3.2530.034a1.6660.904-3.0680.102
Stage (I–II vs. III–IV)1.9181.010-3.6420.046aNANANA
LAT1 (low vs. high)1.7101.013-2.8870.045a1.7491.033-2.9610.037a

B, 5-year PFS

Univariate analysisMultivariate analysis


CharacteristicHR95% CIP-valueHR95% CIP-value

Age (<65 vs. >65 years)1.0460.700-1.5640.8251.2000.792-1.8160.390
Sex (female vs. male)1.4340.783-2.6270.2431.4880.807-2.7430.203
T category (T1-T2 vs. T3-T4)1.5031.003-2.2540.048a1.3880.908-2.1230.130
N category (N0 vs. N1-N3)1.5090.937-2.4300.0901.3660.818-2.2820.233
Stage (I–II vs. III–IV)1.4340.849-2.4220.178NANANA
LAT1 (low vs. high)1.6101.019-2.5430.041a1.6401.035-2.5970.035a

a P<0.05,

b P<0.01. LAT1 was an independent prognostic factor for both OS and PFS. NA, not applicable; HR, hazard ratio; LAT1, L-type amino acid transporter 1; OS, overall survival; PFS, progression-free survival.

In total, 85 of the 173 patients were treated with chemoradiation, including 36 patients in the Low group and 49 patients in the High group (Table III). The 5-year OS for patients treated with chemoradiation was 58.7% in the Low group and 33.0% in the High group (P=0.003) (Fig. 3C). The PFS for the Low group was found to be better than the prognosis for the High group (46.4% in the Low group vs. 28.4% in the High group, P=0.001) (Fig. 3D). The multivariate analysis showed that LAT1 was an independent prognostic factor for OS and PFS in patients who underwent chemoradiotherapy (OS: P=0.008, HR: 2.697, 95% CI: 1.292-5.464; PFS: P=0.017, HR: 2.124, 95% CI: 1.147-3.933) (Table IV). Surgical treatment was available for 88 patients (Table V), but there were no significant differences in terms of OS (53.5% for Low and 53.6% for High) (Fig. 3E) or PFS (50.0% for Low and 41.4% for High) (Fig. 3F), (Table VI).

Table III.

Characteristics of patients treated by chemoradiotherapy.

Table III.

Characteristics of patients treated by chemoradiotherapy.

CharacteristicValue
Mean age ± SD, years65.6±9.1
Sex, n (male/female)75/10
T category, n (%)
    T16 (7.1)
    T235 (41.2)
    T321 (24.7)
    T423 (27.0)
N category, n (%)
    N013 (15.3)
    N112 (14.1)
    N256 (65.9)
    N34 (4.7)
M category, n (%)
    M085 (100.0)
Stage, n (%)
    I2 (2.4)
    II7 (8.2)
    III12 (14.1)
    IV64 (75.3)
Tumor sites, n (%)
    Tongue2 (2.4)
    Nasopharynx9 (10.6)
    Oropharynx40 (47.0)
    Hypopharynx32 (37.6)
    Gingiva2 (2.4)

Table IV.

Univariate and multivariate analyses of OS and PFS.

Table IV.

Univariate and multivariate analyses of OS and PFS.

A, 5-year OS

Univariate analysisMultivariate analysis


CharacteristicHR95% CIP-valueHR95% CIP-value
Age (<65 vs. >65 years)1.9881.008-3.9200.047a1.7070.852-3.4180.131
Sex (female vs. male)1.8650.574-6.0530.3002.1570.639-7.2830.216
T category (T1-T2 vs. T3-T4)2.7981.438-5.4430.002b2.3511.168-4.7300.017a
N category (N0 vs. N1-N3)1.6240.635-4.1560.3110.8960.314-2.5600.838
Stage (I–II vs. III–IV)3.3600.808-13.9630.095NANANA
LAT1 (low vs. high)2.6951.361-5.3360.004b2.6571.292-5.4640.008b

B, 5-year PFS

Univariate analysisMultivariate analysis


CharacteristicHR95% CIP-valueHR95% CIP-value

Age (<65 vs. >65 years)1.3310.744-2.3820.3361.1600.634-2.1230.630
Sex (female vs. male)2.5420.789-8.1880.1182.7720.845-9.0910.092
T category (T1-T2 vs. T3-T4)1.9251.080-3.4300.026a1.7670.954-3.2730.070
N category (N0 vs. N1-N3)1.5870.674-3.7340.2900.9740.388-2.4410.955
Stage (I–II vs. III–IV)2.5500.792-8.2150.117NANANA
LAT1 (low vs. high)2.1201.170-3.8420.013a2.1241.147-3.9330.017a

a P<0.05,

b P<0.01. LAT1 was also an independent prognostic factor in chemoradiotherapy. NA, not applicable; HR, hazard ratio; LAT1, L-type amino acid transporter 1; OS, overall survival; PFS, progression-free survival.

Table V.

Characteristics of patients treated by surgery.

Table V.

Characteristics of patients treated by surgery.

CharacteristicValue
Mean age ± SD, years65.2±11.9
Sex, n (male/female)68/20
T category, n (%)
    T110 (11.4)
    T235 (39.8)
    T316 (18.2)
    T427 (30.6)
N category, n (%)
    N036 (40.9)
    N15 (5.7)
    N247 (53.4)
    N30 (0.0)
M category, n (%)
    M088 (100.0)
Stage, n (%)
    I9 (10.2)
    II20 (22.7)
    III7 (8.0)
    IV52 (59.1)
Tumor sites, n (%)
    Tongue30 (34.1)
    Nasopharynx0 (0.0)
    Oropharynx15 (17.0)
    Hypopharynx31 (35.3)
    Gingiva12 (13.6)

Table VI.

Univariate and multivariate analyses of OS and PFS.

Table VI.

Univariate and multivariate analyses of OS and PFS.

A, 5-year OS

Univariate analysisMultivariate analysis


CharacteristicHR95% CIP-valueHR95% CIP-value
Age (<65 vs. >65 years)1.1500.587-2.2570.6831.5010.728-3.0930.271
Sex (female vs. male)1.0260.446-2.3570.9521.0320.439-2.4240.943
T category (T1-T2 vs. T3-T4)1.3140.667-2.5860.4301.0360.483-2.2250.927
N category (N0 vs. N1-N3)1.8970.906-3.9730.0892.1330.913-4.9840.080
Stage (I–II vs. III–IV)1.4470.675-3.1030.342NANANA
LAT1 (low vs. high)1.1130.484-2.5610.8011.1020.474-2.5640.822

B, 5-year PFS

Univariate analysisMultivariate analysis


CharacteristicHR95% CIP-valueHR95% CIP-value

Age (<65 vs. >65 years)0.8070.454-1.4350.4660.9410.497-1.7800.851
Sex (female vs. male)1.0380.501-2.1480.9201.0050.475-2.1270.989
T category (T1-T2 vs. T3-T4)1.1640.656-2.0640.6041.0010.527-1.9010.998
N category (N0 vs. N1-N3)1.4740.806-2.6960.2081.4270.707-2.8800.322
Stage (I–II vs. III–IV)1.1390.609-2.1280.684NANANA
LAT1 (low vs. high)1.2240.572-2.6200.6031.1800.545-2.5550.674

[i] In the surgical treatment group, there was no relationship between LAT1 and prognosis. NA, not applicable; HR, hazard ratio; LAT1, L-type amino acid transporter 1; OS, overall survival; PFS, progression-free survival.

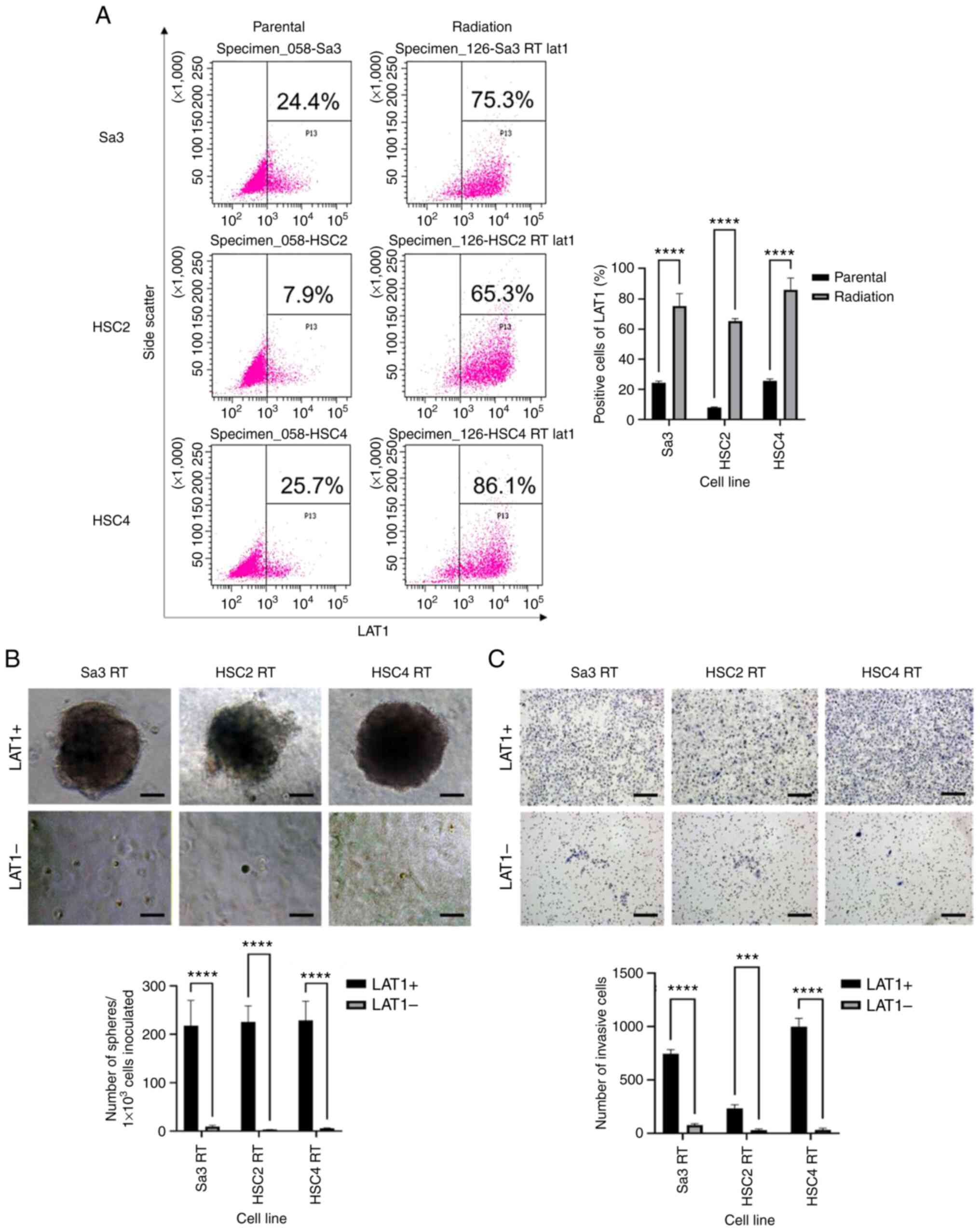
Radioresistant cells have an expanded LAT1-positive fraction and enhanced malignant potential

Because of the poor prognosis of LAT1-positive patients and their resistance to radiotherapy, we examined the expression of LAT1 in three cell lines, Sa3, HSC2, and HSC4, after irradiation with 60 Gy. The LAT1-positive fraction increased from 10–20% before irradiation to 60–80% after irradiation (Fig. 4A). After irradiation with 60 Gy, cells were separated into LAT1-positive and LAT1-negative cells using flow cytometry and cultured in serum-free semifluid medium. The LAT1-positive cells exhibited enhanced spheroid-forming and invasive abilities (Fig. 4B and C), indicating that radioresistant cells had high malignant potential.

Figure 4.

(A) Expanded LAT1-positive fractions in radioresistant cells. A total of three cell lines were irradiated with 60 Gy of radiation, and LAT1 expression was examined by flow cytometry. The positive rate of LAT1 increased from 10–20% to 60–80% after irradiation. It is unclear whether the LAT1-positive cells survived irradiation or the number of LAT1-positive cells increased after irradiation. (B) Spheroid formation in LAT1-positive radioresistant cells. Scale bar, 100 µm. (C) Invasiveness in LAT1-positive radioresistant cells. Scale bar, 200 µm. The present study examined the malignant characteristics in LAT1-positive and LAT1-negative radioresistant cells after 60 Gy irradiation. Note that the abilities of LAT1-positive cells to form spheroids and to invade to Matrigel were reinforced by acquisition of radioresistance. ***P<0.001, ****P<0.0001. LAT1, L-type amino acid transporter 1; LAT1+, LAT1-positive cell; LAT1-, LAT1-negative cell; RT, radiotolerant.

LAT1 inhibition reduces the LAT1-positive fraction of normal and radioresistant cells and reduces the malignant potential

JPH203 was added to RPMI 1640 and incubated for 1 day, after which the LAT1-positive fractions were compared. Treatment with JPH203 reduced the fraction of LAT1-positive cells from 10–20% to 2–5% (Fig. 5A). In radioresistant cells (irradiated as described above), JPH203 reduced the LAT1-positive fraction from 80 to 20–40% (Fig. 5B). Thus, JPH203 reduced the LAT1-positive fraction in both the parental and radioresistant cells.

Figure 5.

(A and B) Reduction in LAT1-positive cells in response to JPH203. Cells were incubated with JPH203 in RPMI 1640 medium for 24 h, and LAT1 expression was examined by flow cytometry. (A) In the parental cell lines, the LAT1-positive fraction decreased from 10–20% to 2–5%. (B) In the radioresistant cell lines, the LAT1-positive fraction decreased from 60–80% to 20–40%. (C-F) Inhibition of spheroid formation and invasiveness by JPH203 in both the LAT1-positive parental cells and radioresistant cells. (C) Spheroid formation and (D) invasion of the parental cell lines were examined after adding JPH203 to the culture medium. Spheroid formation and invasion of LAT1-positive cells were significantly suppressed. In the radioresistant cells, JPH203 was added to RPMI 1640 medium, and spheroid formation and invasion were examined. (E) Spheroid-formation and (F) invasion were significantly suppressed, indicating that JPH203 was effective against radioresistant cells. (G and H) In the presence of JPH203, wound healing was retarded in both parental and radioresistant cells compared with their corresponding untreated groups. Cells were grown to 90% confluency in a 60-mm dish, and a 500-µm-straight line was drawn using a 200-µl pipet tip to perform a 24-h wound healing assay. (C, E, and G) Scale bar, 100 µm. (D and F) Scale bar, 200 µm. (H) Scale bar, 120 µm. ***P<0.001, ****P<0.0001. LAT1, L-type amino acid transporter 1; LAT1+, LAT1-positive cell; RT, radiotolerant.

Parental and radioresistant cells were separated into LAT1-positive and LAT1-negative cells and cultured in serum-free semifluid medium supplemented with JPH203. After JPH203 treatment, the spheroid formation ability was not significantly different between LAT1-positive and LAT1-negative cells (Fig. 5C and D) Similarly, no differences in invasive ability were detected between LAT1-positive and LAT1-negative cells after JPH203 treatment in both normal and radioresistant cells (Fig. 5E and F).

JPH203 inhibits the migratory ability of normal and radioresistant cells

Wound healing assays were performed in both parental and radioresistant cells. JPH203 was effective in inhibiting the migration in both the parental (Fig. 5G) and radioresistant cells (Fig. 5H).

Discussion

We demonstrated that LAT1 is strongly involved in sphere formation, invasion, and migration in HNSCC. Furthermore, patients with LAT1-positive specimens had a worse prognosis and were more resistant to chemoradiotherapy compared to patients with low LAT1 expression. JPH203, a LAT1 inhibitor, suppressed sphere formation, invasion, and migration in radioresistant cells.

We have previously reported that CD98hc is a marker for cancer stem cells in HNSCC (24), and similar reports have been published by other investigators (28,29). Since CD98hc binds to amino acid transporters in the light chain, LAT1-positive cells may have cancer stem cell characteristics. LAT1-positive cells can form spheres in serum-free semifluid medium, which is a characteristic of cancer stem cells (30). Although other stem cell markers, such as Oct3/4, Nanog, and SOX2, need to be investigated, LAT1 may be an important therapeutic target because it induces chemoradiotherapy resistance.

The mTOR signaling pathway plays an important role in invasion and migration. Amino acids, including leucine or amino acid prodrugs, are transported into cells by LAT1 and cause activation of mTORC1, resulting in enhanced invasion and migration (31). In our study, the enhanced invasion and migration of LAT1-positive cells may result from the activation of mTOR signaling.

According to the LAT1 immunostaining of HNSCC patient biopsies, high LAT1 expression was associated with poor prognosis and chemoradiotherapy resistance. In a previous report, high LAT1 expression was associated with an extremely poor prognosis in resected tongue cancer (32). However, in our study, no significant differences were detected in the LAT1 expression groups after surgical treatment. The lack of differences may be due to the staging based on clinical imaging diagnosis rather than pathological indicators and grouping head and neck cancers together. We believe that the ability to predict chemoradiotherapy resistance at the biopsy stage based on LAT1 expression is a significant finding of this study.

About half of HNSCC patients relapse after chemoradiotherapy or surgery, and immune checkpoint inhibitors have achieved some success. However, their efficacy is limited, and HNSCC remains a disease with a poor prognosis (33). Therefore, JPH203, a LAT1 inhibitor, is expected to be a new therapeutic agent. The expression of LAT1 increased from 10–20% to 60–80% after irradiation. Sphere formation, invasion, and migration are enhanced in LAT1-positive cells, even in radioresistant cell lines. The high fraction of LAT1-positive cells in resistant cell lines indicates high malignancy (34). Recurrent tumors may need to utilize more amino acids to survive and proliferate; however, the mechanism must be clarified.

JPH203 suppressed sphere formation, invasion, and migration in both the parental and radioresistant cells. After the addition of JPH203, the LAT1-positive cell fraction was noted to decrease to 2–5% in the parental cells and significantly decreased to 20–40% in the radioresistant cells. The expression of LAT1 was also suppressed by BCH, which is an inhibitor of LAT1 and LAT2. However, the expression of LAT1 is upregulated by feedback with prolonged exposure to JPH203 (35). In this study, the results were obtained after 24 h. The long-term expression of LAT1 requires further investigation.

In HNSCC, LAT1-positive cells are highly malignant and capable of sphere formation, invasion, and migration. Targeting these cells will improve the prognosis of HNSCC. Furthermore, LAT1 expression at the biopsy stage can be used to determine radiosensitivity. This will play an important role in designing tailor-made treatment strategies. For instance, patients with high LAT1 expression can undergo surgery first, whereas patients with low LAT1 expression can undergo chemoradiation first. JPH203 concomitant radiation therapy may be an alternative to platinum-based agents. JPH203 may also be an effective treatment for recurrent tumors that have become radioresistant, and the availability of other options, in addition to nivolumab and pembrolizumab, will improve the prognosis of HNSCC patients. In addition to treatment, 18F-FAMT, a LAT1-selective amino acid PET, has been found to be effective in cancer diagnosis (36). In the HNSCC field, the function of LAT1 needs to be clarified urgently and actively applied in the future.

In conclusion, LAT1-positive cells in HNSCC are those with enhanced spheroid formation, invasion, and migration, as well as those in radioresistant cell lines. Immunostaining of HNSCC patient specimens showed that LAT1 is an independent prognostic factor and resistant to chemoradiotherapy. JPH203, a LAT1 inhibitor, could strongly suppress spheroid formation, invasion, and migration of LAT1 positive cells. Therefore, JPH203 should also be used in the field of HNSCC, as LAT1 is a prognostic factor and can be used to predict therapeutic efficacy.

Acknowledgements

The authors would like to thank Mr. Yusuke Ono (Department of Molecular and Tumour Pathology, Akita University Graduate School of Medicine, Akita, Japan) and Ms. Reiko Ito (Department of Molecular and Tumour Pathology, Akita University Graduate School of Medicine, Akita, Japan) for their technical assistance, and Ms. Eriko Kumagai (Department of Molecular and Tumour Pathology, Akita University Graduate School of Medicine, Akita, Japan) for her secretarial work.

Funding

The present study was supported by JSPS KAKENHI (grant nos. 18K09311 and 19K07497).

Availability of data and materials

The datasets used and/or analyzed during the current study are available from the corresponding author on reasonable request.

Authors' contributions

YK and YO designed the outline of the study. HS, YK, MM, HH, SS, TY, MS and AI conducted the experiments and data analyses. YK, SH and YO confirmed the authenticity of all raw data. YK and YO interpreted the data and wrote the draft. YO revised the draft before the submission. All authors read and approved the final manuscript.

Ethics approval and consent to participate

Written informed consent was obtained from all patients. All procedures used in this research were approved by the Ethical Committee of Akita University Hospital (approval no. 2532; Akita, Japan). The study was performed according to the Declaration of Helsinki.

Patient consent for publication

Not applicable.

Competing interests

The authors declare that they have no competing interests.

Glossary

Abbreviations

Abbreviations:

HNSCC

head and neck squamous cell carcinoma

HR

hazard ratio

LAT1

L-type amino acid transporter 1

OS

overall survival

PFS

progression-free survival

References

1 

Ferlay J, Soerjomataram I, Dikshit R, Eser S, Mathers C, Rebelo M, Parkin DM, Forman D and Bray F: Cancer incidence and mortality worldwide: Sources, methods and major patterns in GLOBOCAN 2012. Int J Cancer. 136:E359–E386. 2015. View Article : Google Scholar : PubMed/NCBI

2 

Pignon JP, Le Maître A, Maillard E and Bourhis J; MACH-NC Collaborative Group, : Meta-analysis of chemotherapy in head and neck cancer (MACH-NC): An update on 93 randomised trials and 17,346 patients. Radiother Oncol. 92:4–14. 2009. View Article : Google Scholar : PubMed/NCBI

3 

Begg AC: Predicting recurrence after radiotherapy in head and neck cancer. Semin Radiat Oncol. 22:108–118. 2012. View Article : Google Scholar : PubMed/NCBI

4 

Department of Veterans Affairs Laryngeal Cancer Study Group, . Wolf GT, Fisher SG, Hong WK, Hillman R, Spaulding M, Laramore GE, Endicott JW, McClatchey K and Henderson WG: Induction chemotherapy plus radiation compared with surgery plus radiation in patients with advanced laryngeal cancer. N Engl J Med. 324:1685–1690. 1991. View Article : Google Scholar : PubMed/NCBI

5 

Forastiere AA, Goepfert H, Maor M, Pajak TF, Weber R, Morrison W, Glisson B, Trotti A, Ridge JA, Chao C, et al: Concurrent chemotherapy and radiotherapy for organ preservation in advanced laryngeal cancer. N Engl J Med. 349:2091–2098. 2003. View Article : Google Scholar : PubMed/NCBI

6 

Bernier J, Domenge C, Ozsahin M, Matuszewska K, Lefèbvre JL, Greiner RH, Giralt J, Maingon P, Rolland F, Bolla M, et al: Postoperative irradiation with or without concomitant chemotherapy for locally advanced head and neck cancer. N Engl J Med. 350:1945–1952. 2004. View Article : Google Scholar : PubMed/NCBI

7 

Corvò R: Evidence-based radiation oncology in head and neck squamous cell carcinoma. Radiother Oncol. 85:156–170. 2007. View Article : Google Scholar : PubMed/NCBI

8 

Solomon B, Young RJ, Bressel M, Urban D, Hendry S, Thai A, Angel C, Haddad A, Kowanetz M, Fua T, et al: Prognostic significance of PD-L1+ and CD8+ immune cells in HPV+ oropharyngeal squamous cell carcinoma. Cancer Immunol Res. 6:295–304. 2018. View Article : Google Scholar : PubMed/NCBI

9 

Tumeh PC, Harview CL, Yearley JH, Shintaku IP, Taylor EJ, Robert L, Chmielowski B, Spasic M, Henry G, Ciobanu V, et al: PD-1 blockade induces responses by inhibiting adaptive immune resistance. Nature. 515:568–571. 2014. View Article : Google Scholar : PubMed/NCBI

10 

Dovedi SJ, Adlard AL, Lipowska-Bhalla G, Mckenna C, Jones S, Cheadle EJ, Stratford IJ, Poon E, Morrow M, Stewart R, et al: Acquired resistance to fractionated radiotherapy can be overcome by concurrent PD-L1 blockade. Cancer Res. 74:5458–5468. 2014. View Article : Google Scholar : PubMed/NCBI

11 

Kanai Y, Segawa H, Miyamoto Ki, Uchino H, Takeda E and Endou H: Expression cloning and characterization of a transporter for large neutral amino acids activated by the heavy chain of 4F2 antigen (CD98). J Biol Chem. 273:23629–23632. 1998. View Article : Google Scholar : PubMed/NCBI

12 

Babu E, Kanai Y, Chairoungdua A, Kim DK, Iribe Y, Tangtrongsup S, Jutabha P, Li Y, Ahmed N, Sakamoto S, et al: Identification of a novel system L amino acid transporter structurally distinct from heterodimeric amino acid transporters. J Biol Chem. 278:43838–43845. 2003. View Article : Google Scholar : PubMed/NCBI

13 

Utsunomiya-Tate N, Endou H and Kanai Y: Cloning and functional characterization of a system ASC-like Na+-dependent neutral amino acid transporter. J Biol Chem. 271:14883–14890. 1996. View Article : Google Scholar : PubMed/NCBI

14 

Sloan JL and Mager S: Cloning and functional expression of a human Na(+) and Cl(−)-dependent neutral and cationic amino acid transporter B(0+). J Biol Chem. 274:23740–23745. 1999. View Article : Google Scholar : PubMed/NCBI

15 

Sato H, Tamba M, Ishii T and Bannai S: Cloning and expression of a plasma membrane cystine/glutamate exchange transporter composed of two distinct proteins. J Biol Chem. 274:11455–11458. 1999. View Article : Google Scholar : PubMed/NCBI

16 

Lee Y, Wiriyasermkul P, Jin C, Quan L, Ohgaki R, Okuda S, Kusakizako T, Nishizawa T, Oda K, Ishitani R, et al: Cryo-EM structure of the human L-type amino acid transporter 1 in complex with glycoprotein CD98hc. Nat Struct Mol Biol. 26:510–517. 2019. View Article : Google Scholar : PubMed/NCBI

17 

Nawashiro H, Otani N, Shinomiya N, Fukui S, Ooigawa H, Shima K, Matsuo H, Kanai Y and Endou H: L-type amino acid transporter 1 as a potential molecular target in human astrocytic tumors. Int J Cancer. 119:484–492. 2006. View Article : Google Scholar : PubMed/NCBI

18 

Kaira K, Oriuchi N, Imai H, Shimizu K, Yanagitani N, Sunaga N, Hisada T, Tanaka S, Ishizuka T, Kanai Y, et al: Prognostic significance of L-type amino acid transporter 1 expression in resectable stage I–III nonsmall cell lung cancer. Br J Cancer. 98:742–748. 2008. View Article : Google Scholar : PubMed/NCBI

19 

Kaira K, Oriuchi N, Shimizu K, Ishikita T, Higuchi T, Imai H, Yanagitani N, Sunaga N, Hisada T, Ishizuka T, et al: Evaluation of thoracic tumors with (18)F-FMT and (18)F-FDG PET-CT: A clinicopathological study. Int J Cancer. 124:1152–1160. 2009. View Article : Google Scholar : PubMed/NCBI

20 

Sakata T, Ferdous G, Tsuruta T, Satoh T, Baba S, Muto T, Ueno A, Kanai Y, Endou H and Okayasu I: L-type amino-acid transporter 1 as a novel biomarker for high-grade malignancy in prostate cancer. Pathol Int. 59:7–18. 2009. View Article : Google Scholar : PubMed/NCBI

21 

Furuya M, Horiguchi J, Nakajima H, Kanai Y and Oyama T: Correlation of L-type amino acid transporter 1 and CD98 expression with triple negative breast cancer prognosis. Cancer Sci. 103:382–389. 2012. View Article : Google Scholar : PubMed/NCBI

22 

Kaira K, Sunose Y, Arakawa K, Ogawa T, Sunaga N, Shimizu K, Tominaga H, Oriuchi N, Itoh H, Nagamori S, et al: Prognostic significance of L-type amino-acid transporter 1 expression in surgically resected pancreatic cancer. Br J Cancer. 107:632–638. 2012. View Article : Google Scholar : PubMed/NCBI

23 

Oda K, Hosoda N, Endo H, Saito K, Tsujihara K, Yamamura M, Sakata T, Anzai N, Wempe MF, Kanai Y and Endou H: L-type amino acid transporter 1 inhibitors inhibit tumor cell growth. Cancer Sci. 101:173–179. 2010. View Article : Google Scholar : PubMed/NCBI

24 

Kawasaki Y, Omori Y, Suzuki S and Yamada T: CD98hc as a marker of radiotherapy-resistant cancer stem cells in head and neck squamous cell carcinoma. Arch Med Sci. 2020. View Article : Google Scholar

25 

Rietbergen MM, Martens-De Kemp SR, Bloemena E, Witte BI, Brink A, Baatenburg de Jong RJ, Leemans CR, Braakhuis BJ and Brakenhoff RH: Cancer stem cell enrichment marker CD98: A prognostic factor for survival in patients with human papillomavirus-positive oropharyngeal cancer. Eur J Cancer. 50:765–773. 2014. View Article : Google Scholar : PubMed/NCBI

26 

Choi DW, Kim DK, Kanai Y, Wempe MF, Endou H and Kim JK: JPH203, a selective L-type amino acid transporter 1 inhibitor, induces mitochondria-dependent apoptosis in Saos2 human osteosarcoma cells. Korean J Physiol Pharmacol. 21:599–607. 2017. View Article : Google Scholar : PubMed/NCBI

27 

Brierley JD, Gospodarowicz MK and Wittekind C: TNM classification of malignant tumours. 8th edition. Wiley Blackwell; Oxford: pp. 17–54. 2017

28 

Digomann D, Kurth I, Tyutyunnykova A, Chen O, Löck S, Gorodetska I, Peitzsch C, Skvortsova II, Negro G, Aschenbrenner B, et al: The CD98 heavy chain is a marker and regulator of head and neck squamous cell carcinoma radiosensitivity. Clin Cancer Res. 25:3152–3163. 2019. View Article : Google Scholar : PubMed/NCBI

29 

Martens-De Kemp SR, Brink A, Stigter-Van Walsum M, Damen JM, Rustenburg F, Wu T, van Wieringen WN, Schuurhuis GJ, Braakhuis BJ, Slijper M and Brakenhoff RH: CD98 marks a subpopulation of head and neck squamous cell carcinoma cells with stem cell properties. Stem Cell Res. 10:477–488. 2013. View Article : Google Scholar : PubMed/NCBI

30 

Kawasaki Y, Omori Y, Li Q, Nishikawa Y, Yoshioka T, Yoshida M, Ishikawa K and Enomoto K: Cytoplasmic accumulation of connexin32 expands cancer stem cell population in human HuH7 hepatoma cells by enhancing its self-renewal. Int J Cancer. 128:51–62. 2011. View Article : Google Scholar : PubMed/NCBI

31 

Luo W, Zhang H, Zhang Y, Liang P, Wang X, Ma J, Tan D, Tan Y, Song J, Ji P and Zhao T: L-type amino acid transporter 1 promotes proliferation and invasion of human chorionic trophoblast and choriocarcinoma cells through mTORC1. Am J Transl Res. 12:6665–6681. 2020.PubMed/NCBI

32 

Toyoda M, Kaira K, Ohshima Y, Ishioka NS, Shino M, Sakakura K, Takayasu Y, Takahashi K, Tominaga H, Oriuchi N, et al: Prognostic significance of amino-acid transporter expression (LAT1, ASCT2, and xCT) in surgically resected tongue cancer. Br J Cancer. 110:2506–2513. 2014. View Article : Google Scholar : PubMed/NCBI

33 

So YK, Byeon SJ, Ku BM, Ko YH, Ahn MJ, Son YI and Chung MK: An increase of CD8+ T cell infiltration following recurrence is a good prognosticator in HNSCC. Sci Rep. 10:200592020. View Article : Google Scholar : PubMed/NCBI

34 

Kawasaki Y, Omori Y and Yamada T: Increased expression of CD44v9, a cancer stem cell marker, in head and neck squamous cell carcinoma cells after irradiation. Int J Cancer Oncol. 4:225–230. 2017.

35 

Cormerais Y, Pagnuzzi-Boncompagni M, Schrötter S, Giuliano S, Tambutté E, Endou H, Wempe MF, Pagès G, Pouysségur J and Picco V: Inhibition of the amino-acid transporter LAT1 demonstrates anti-neoplastic activity in medulloblastoma. J Cell Mol Med. 23:2711–2718. 2019. View Article : Google Scholar : PubMed/NCBI

36 

Wiriyasermkul P, Nagamori S, Tominaga H, Oriuchi N, Kaira K, Nakao H, Kitashoji T, Ohgaki R, Tanaka H, Endou H, et al: Transport of 3-fluoro-L-α-methyl-tyrosine by tumor-upregulated L-type amino acid transporter 1: A cause of the tumor uptake in PET. J Nucl Med. 53:1253–1261. 2012. View Article : Google Scholar : PubMed/NCBI

Related Articles

  • Abstract
  • View
  • Download
  • Twitter
Copy and paste a formatted citation
Spandidos Publications style
Kawasaki Y, Suzuki H, Miura M, Hatakeyama H, Suzuki S, Yamada T, Suzuki M, Ito A and Omori Y: LAT1 is associated with poor prognosis and radioresistance in head and neck squamous cell carcinoma. Oncol Lett 25: 171, 2023.
APA
Kawasaki, Y., Suzuki, H., Miura, M., Hatakeyama, H., Suzuki, S., Yamada, T. ... Omori, Y. (2023). LAT1 is associated with poor prognosis and radioresistance in head and neck squamous cell carcinoma. Oncology Letters, 25, 171. https://doi.org/10.3892/ol.2023.13757
MLA
Kawasaki, Y., Suzuki, H., Miura, M., Hatakeyama, H., Suzuki, S., Yamada, T., Suzuki, M., Ito, A., Omori, Y."LAT1 is associated with poor prognosis and radioresistance in head and neck squamous cell carcinoma". Oncology Letters 25.4 (2023): 171.
Chicago
Kawasaki, Y., Suzuki, H., Miura, M., Hatakeyama, H., Suzuki, S., Yamada, T., Suzuki, M., Ito, A., Omori, Y."LAT1 is associated with poor prognosis and radioresistance in head and neck squamous cell carcinoma". Oncology Letters 25, no. 4 (2023): 171. https://doi.org/10.3892/ol.2023.13757
Copy and paste a formatted citation
x
Spandidos Publications style
Kawasaki Y, Suzuki H, Miura M, Hatakeyama H, Suzuki S, Yamada T, Suzuki M, Ito A and Omori Y: LAT1 is associated with poor prognosis and radioresistance in head and neck squamous cell carcinoma. Oncol Lett 25: 171, 2023.
APA
Kawasaki, Y., Suzuki, H., Miura, M., Hatakeyama, H., Suzuki, S., Yamada, T. ... Omori, Y. (2023). LAT1 is associated with poor prognosis and radioresistance in head and neck squamous cell carcinoma. Oncology Letters, 25, 171. https://doi.org/10.3892/ol.2023.13757
MLA
Kawasaki, Y., Suzuki, H., Miura, M., Hatakeyama, H., Suzuki, S., Yamada, T., Suzuki, M., Ito, A., Omori, Y."LAT1 is associated with poor prognosis and radioresistance in head and neck squamous cell carcinoma". Oncology Letters 25.4 (2023): 171.
Chicago
Kawasaki, Y., Suzuki, H., Miura, M., Hatakeyama, H., Suzuki, S., Yamada, T., Suzuki, M., Ito, A., Omori, Y."LAT1 is associated with poor prognosis and radioresistance in head and neck squamous cell carcinoma". Oncology Letters 25, no. 4 (2023): 171. https://doi.org/10.3892/ol.2023.13757
Follow us
  • Twitter
  • LinkedIn
  • Facebook
About
  • Spandidos Publications
  • Careers
  • Cookie Policy
  • Privacy Policy
How can we help?
  • Help
  • Live Chat
  • Contact
  • Email to our Support Team