Spandidos Publications Logo
  • About
    • About Spandidos
    • Aims and Scopes
    • Abstracting and Indexing
    • Editorial Policies
    • Reprints and Permissions
    • Job Opportunities
    • Terms and Conditions
    • Contact
  • Journals
    • All Journals
    • Oncology Letters
      • Oncology Letters
      • Information for Authors
      • Editorial Policies
      • Editorial Board
      • Aims and Scope
      • Abstracting and Indexing
      • Bibliographic Information
      • Archive
    • International Journal of Oncology
      • International Journal of Oncology
      • Information for Authors
      • Editorial Policies
      • Editorial Board
      • Aims and Scope
      • Abstracting and Indexing
      • Bibliographic Information
      • Archive
    • Molecular and Clinical Oncology
      • Molecular and Clinical Oncology
      • Information for Authors
      • Editorial Policies
      • Editorial Board
      • Aims and Scope
      • Abstracting and Indexing
      • Bibliographic Information
      • Archive
    • Experimental and Therapeutic Medicine
      • Experimental and Therapeutic Medicine
      • Information for Authors
      • Editorial Policies
      • Editorial Board
      • Aims and Scope
      • Abstracting and Indexing
      • Bibliographic Information
      • Archive
    • International Journal of Molecular Medicine
      • International Journal of Molecular Medicine
      • Information for Authors
      • Editorial Policies
      • Editorial Board
      • Aims and Scope
      • Abstracting and Indexing
      • Bibliographic Information
      • Archive
    • Biomedical Reports
      • Biomedical Reports
      • Information for Authors
      • Editorial Policies
      • Editorial Board
      • Aims and Scope
      • Abstracting and Indexing
      • Bibliographic Information
      • Archive
    • Oncology Reports
      • Oncology Reports
      • Information for Authors
      • Editorial Policies
      • Editorial Board
      • Aims and Scope
      • Abstracting and Indexing
      • Bibliographic Information
      • Archive
    • Molecular Medicine Reports
      • Molecular Medicine Reports
      • Information for Authors
      • Editorial Policies
      • Editorial Board
      • Aims and Scope
      • Abstracting and Indexing
      • Bibliographic Information
      • Archive
    • World Academy of Sciences Journal
      • World Academy of Sciences Journal
      • Information for Authors
      • Editorial Policies
      • Editorial Board
      • Aims and Scope
      • Abstracting and Indexing
      • Bibliographic Information
      • Archive
    • International Journal of Functional Nutrition
      • International Journal of Functional Nutrition
      • Information for Authors
      • Editorial Policies
      • Editorial Board
      • Aims and Scope
      • Abstracting and Indexing
      • Bibliographic Information
      • Archive
    • International Journal of Epigenetics
      • International Journal of Epigenetics
      • Information for Authors
      • Editorial Policies
      • Editorial Board
      • Aims and Scope
      • Abstracting and Indexing
      • Bibliographic Information
      • Archive
    • Medicine International
      • Medicine International
      • Information for Authors
      • Editorial Policies
      • Editorial Board
      • Aims and Scope
      • Abstracting and Indexing
      • Bibliographic Information
      • Archive
  • Articles
  • Information
    • Information for Authors
    • Information for Reviewers
    • Information for Librarians
    • Information for Advertisers
    • Conferences
  • Language Editing
Spandidos Publications Logo
  • About
    • About Spandidos
    • Aims and Scopes
    • Abstracting and Indexing
    • Editorial Policies
    • Reprints and Permissions
    • Job Opportunities
    • Terms and Conditions
    • Contact
  • Journals
    • All Journals
    • Biomedical Reports
      • Information for Authors
      • Editorial Policies
      • Editorial Board
      • Aims and Scope
      • Abstracting and Indexing
      • Bibliographic Information
      • Archive
    • Experimental and Therapeutic Medicine
      • Information for Authors
      • Editorial Policies
      • Editorial Board
      • Aims and Scope
      • Abstracting and Indexing
      • Bibliographic Information
      • Archive
    • International Journal of Epigenetics
      • Information for Authors
      • Editorial Policies
      • Editorial Board
      • Aims and Scope
      • Abstracting and Indexing
      • Bibliographic Information
      • Archive
    • International Journal of Functional Nutrition
      • Information for Authors
      • Editorial Policies
      • Editorial Board
      • Aims and Scope
      • Abstracting and Indexing
      • Bibliographic Information
      • Archive
    • International Journal of Molecular Medicine
      • Information for Authors
      • Editorial Policies
      • Editorial Board
      • Aims and Scope
      • Abstracting and Indexing
      • Bibliographic Information
      • Archive
    • International Journal of Oncology
      • Information for Authors
      • Editorial Policies
      • Editorial Board
      • Aims and Scope
      • Abstracting and Indexing
      • Bibliographic Information
      • Archive
    • Medicine International
      • Information for Authors
      • Editorial Policies
      • Editorial Board
      • Aims and Scope
      • Abstracting and Indexing
      • Bibliographic Information
      • Archive
    • Molecular and Clinical Oncology
      • Information for Authors
      • Editorial Policies
      • Editorial Board
      • Aims and Scope
      • Abstracting and Indexing
      • Bibliographic Information
      • Archive
    • Molecular Medicine Reports
      • Information for Authors
      • Editorial Policies
      • Editorial Board
      • Aims and Scope
      • Abstracting and Indexing
      • Bibliographic Information
      • Archive
    • Oncology Letters
      • Information for Authors
      • Editorial Policies
      • Editorial Board
      • Aims and Scope
      • Abstracting and Indexing
      • Bibliographic Information
      • Archive
    • Oncology Reports
      • Information for Authors
      • Editorial Policies
      • Editorial Board
      • Aims and Scope
      • Abstracting and Indexing
      • Bibliographic Information
      • Archive
    • World Academy of Sciences Journal
      • Information for Authors
      • Editorial Policies
      • Editorial Board
      • Aims and Scope
      • Abstracting and Indexing
      • Bibliographic Information
      • Archive
  • Articles
  • Information
    • For Authors
    • For Reviewers
    • For Librarians
    • For Advertisers
    • Conferences
  • Language Editing
Login Register Submit
  • This site uses cookies
  • You can change your cookie settings at any time by following the instructions in our Cookie Policy. To find out more, you may read our Privacy Policy.

    I agree
Search articles by DOI, keyword, author or affiliation
Search
Advanced Search
presentation
Oncology Letters
Join Editorial Board Propose a Special Issue
Print ISSN: 1792-1074 Online ISSN: 1792-1082
Journal Cover
May-2023 Volume 25 Issue 5

Full Size Image

Sign up for eToc alerts
Recommend to Library

Journals

International Journal of Molecular Medicine

International Journal of Molecular Medicine

International Journal of Molecular Medicine is an international journal devoted to molecular mechanisms of human disease.

International Journal of Oncology

International Journal of Oncology

International Journal of Oncology is an international journal devoted to oncology research and cancer treatment.

Molecular Medicine Reports

Molecular Medicine Reports

Covers molecular medicine topics such as pharmacology, pathology, genetics, neuroscience, infectious diseases, molecular cardiology, and molecular surgery.

Oncology Reports

Oncology Reports

Oncology Reports is an international journal devoted to fundamental and applied research in Oncology.

Experimental and Therapeutic Medicine

Experimental and Therapeutic Medicine

Experimental and Therapeutic Medicine is an international journal devoted to laboratory and clinical medicine.

Oncology Letters

Oncology Letters

Oncology Letters is an international journal devoted to Experimental and Clinical Oncology.

Biomedical Reports

Biomedical Reports

Explores a wide range of biological and medical fields, including pharmacology, genetics, microbiology, neuroscience, and molecular cardiology.

Molecular and Clinical Oncology

Molecular and Clinical Oncology

International journal addressing all aspects of oncology research, from tumorigenesis and oncogenes to chemotherapy and metastasis.

World Academy of Sciences Journal

World Academy of Sciences Journal

Multidisciplinary open-access journal spanning biochemistry, genetics, neuroscience, environmental health, and synthetic biology.

International Journal of Functional Nutrition

International Journal of Functional Nutrition

Open-access journal combining biochemistry, pharmacology, immunology, and genetics to advance health through functional nutrition.

International Journal of Epigenetics

International Journal of Epigenetics

Publishes open-access research on using epigenetics to advance understanding and treatment of human disease.

Medicine International

Medicine International

An International Open Access Journal Devoted to General Medicine.

Journal Cover
May-2023 Volume 25 Issue 5

Full Size Image

Sign up for eToc alerts
Recommend to Library

  • Article
  • Citations
    • Cite This Article
    • Download Citation
    • Create Citation Alert
    • Remove Citation Alert
    • Cited By
  • Similar Articles
    • Related Articles (in Spandidos Publications)
    • Similar Articles (Google Scholar)
    • Similar Articles (PubMed)
  • Download PDF
  • Download XML
  • View XML

  • Supplementary Files
    • Supplementary_Data.pdf
Article Open Access

ZAP70 interaction with 13 mRNAs as a potential immunotherapeutic target for endometrial cancer

  • Authors:
    • Yuming Zhang
    • Hai'ou Lu
    • Yuexin Yu
  • View Affiliations / Copyright

    Affiliations: Department of Reproductive Medicine, General Hospital of Northern Theater Command, Shenyang, Liaoning 110016, P.R. China
    Copyright: © Zhang et al. This is an open access article distributed under the terms of Creative Commons Attribution License.
  • Article Number: 213
    |
    Published online on: April 6, 2023
       https://doi.org/10.3892/ol.2023.13799
  • Expand metrics +
Metrics: Total Views: 0 (Spandidos Publications: | PMC Statistics: )
Metrics: Total PDF Downloads: 0 (Spandidos Publications: | PMC Statistics: )
Cited By (CrossRef): 0 citations Loading Articles...

This article is mentioned in:



Abstract

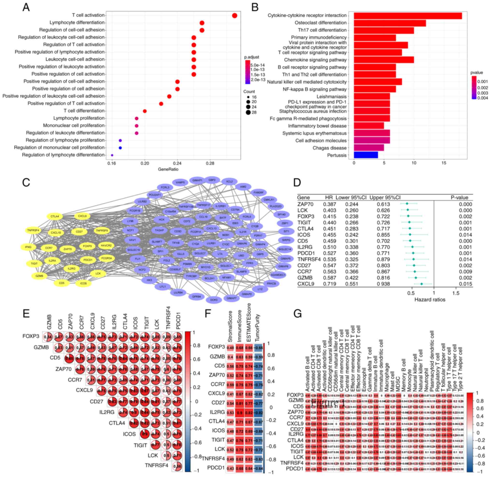
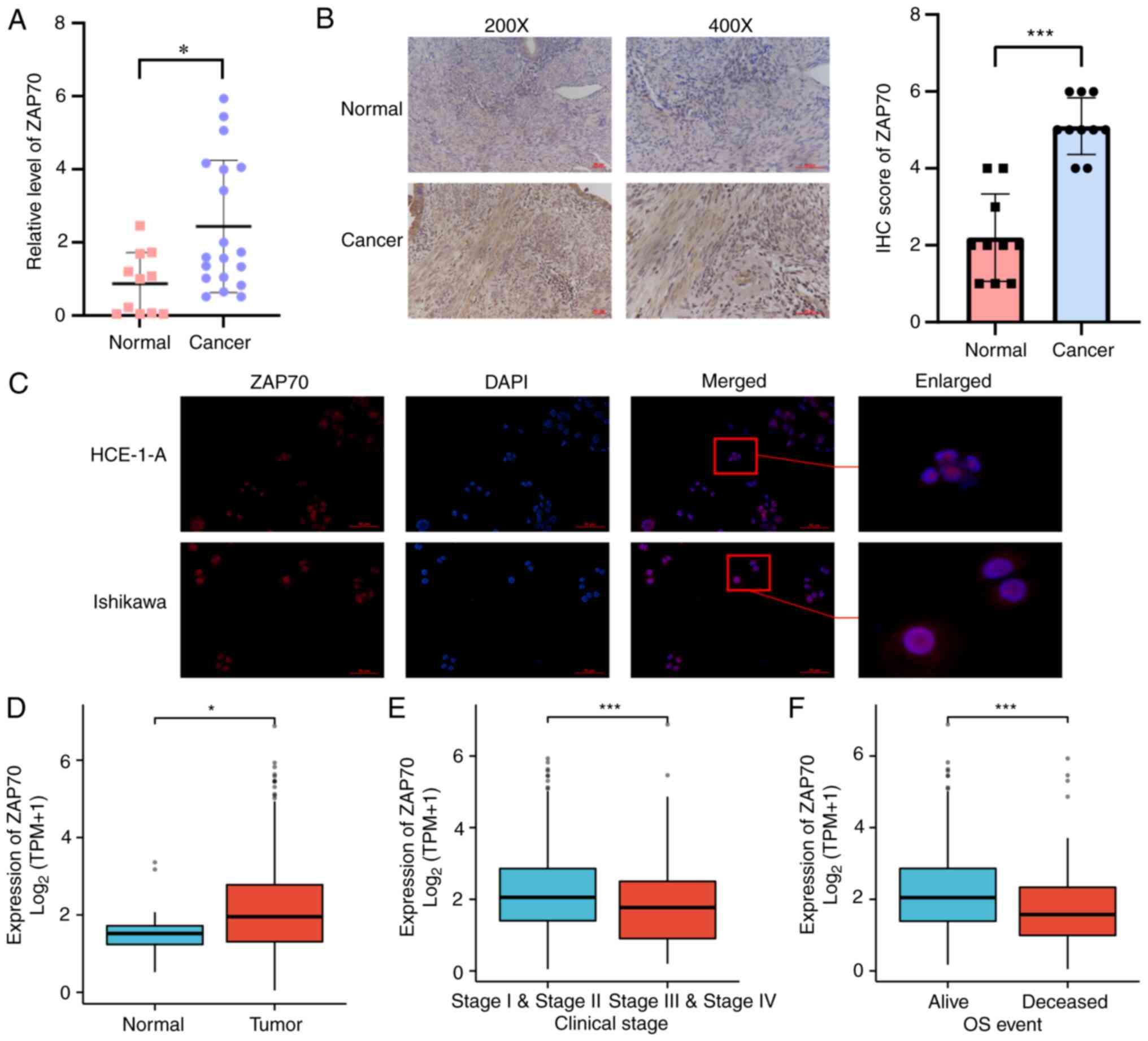
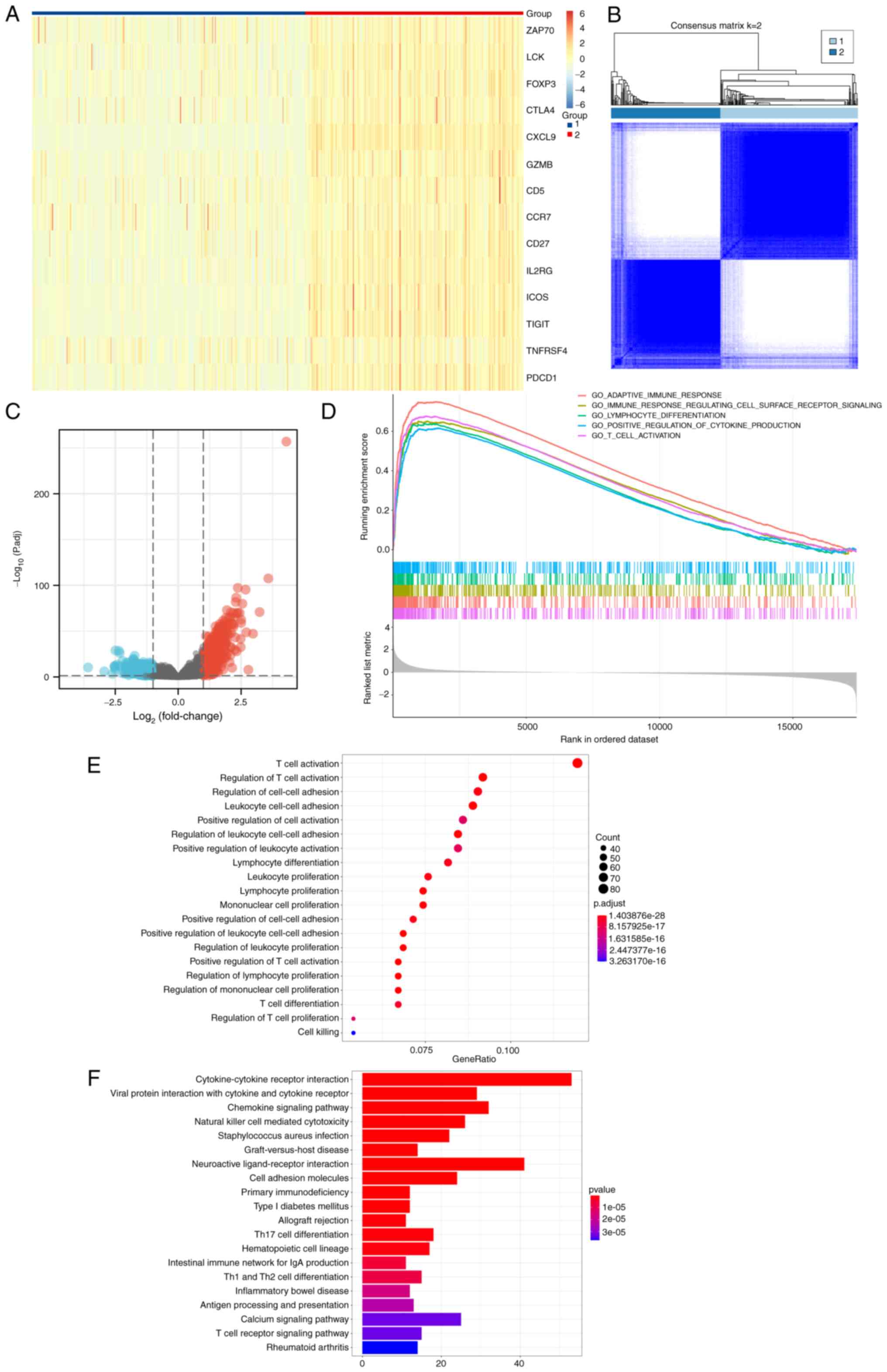
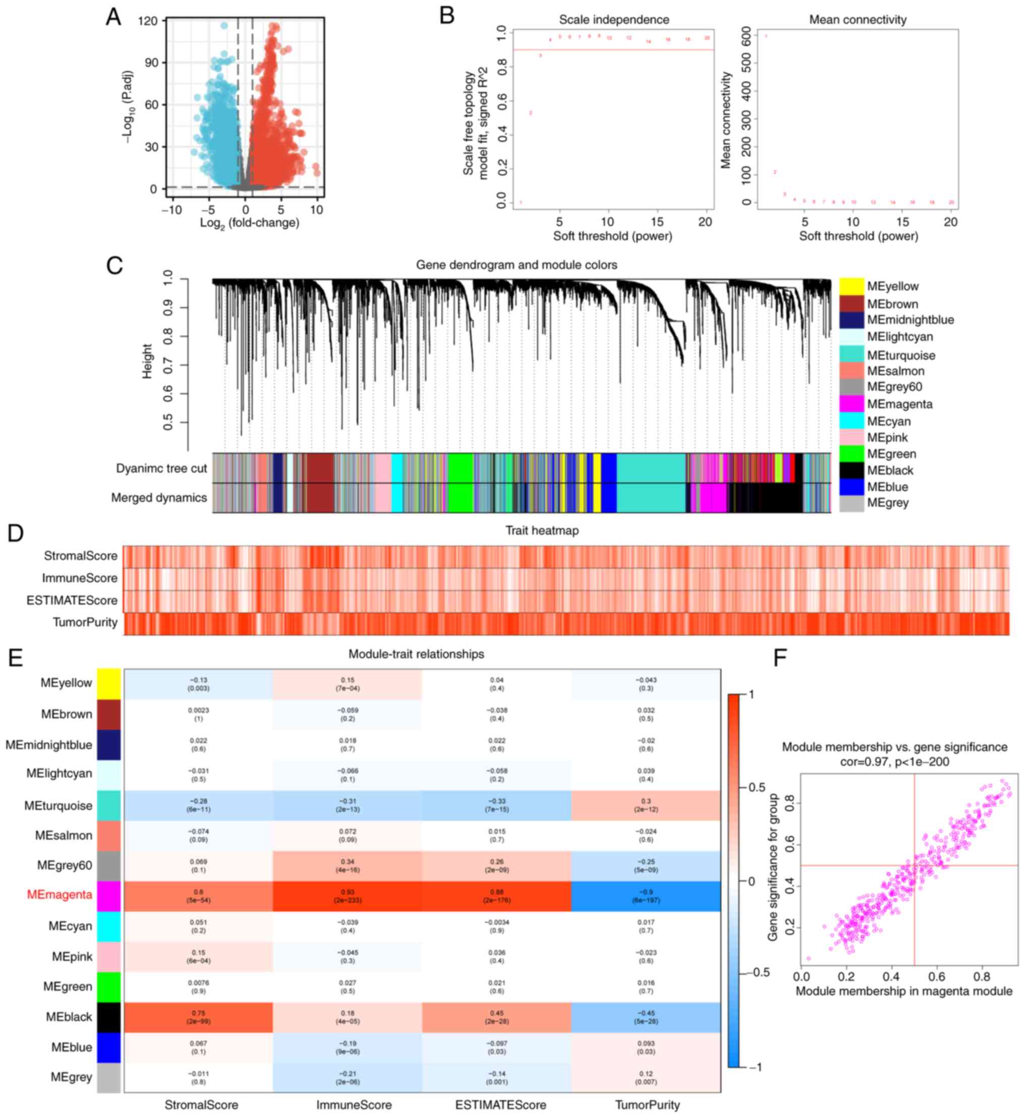
For advanced, refractory endometrial cancer (EC), it is advisable to find effective immunotherapeutic targets. In the present study, genes affecting the immune status of uterine corpus endometrial carcinoma (UCEC) samples within The Cancer Genome Atlas were explored by weighted correlation network analysis and differential gene expression analysis. The protein function and immune correlation of 14 key genes, including ζ‑chain‑associated protein kinase 70 (ZAP70), were analyzed. Based on the expression levels of key genes, the patients with UCEC were divided into two groups using consensus clustering, low expression (group 1) and high expression (group 2). Next, the functions of differentially expressed genes (DEGs) between the two groups were identified using Gene Ontology enrichment analysis, Kyoto Encyclopedia of Genes and Genomes analysis and Gene Set Enrichment Analysis. The immune status of the patients in the two groups was evaluated using immune infiltration score and the expression levels of targets of immune checkpoint inhibitors. The role of ZAP70 in the prognosis of patients with UCEC and the differences in ZAP70 expression between EC tissues and healthy intimal tissues were determined by reverse transcription‑quantitative PCR and immunohistochemistry. The present study found strong correlations between key genes, including ZAP70, LCK, FOXP3, TIGIT, CTLA4, ICOS, CD5, IL2RG, PDCD1, TNFRSF4, CD27, CCR7, GZMB, CXCL9. From the enrichment analyses, it was found that the functions of these DEGs were related to T cells. Patients in group 2 had stronger immune infiltration and higher immune checkpoints expression compared with those in group 1. ZAP70 was expressed at higher levels in EC tissues compared with in normal tissues, and may act as a protective factor in EC. In conclusion, ZAP70 interaction with 13 mRNAs may affect the immune status of patients with EC and may be a potential target for immunotherapy.
View Figures

Figure 1

Figure 2

Figure 3

Figure 4

Figure 5

Figure 6

Figure 7

Figure 8

View References

1 

Kalampokas E, Giannis G, Kalampokas T, Papathanasiou AA, Mitsopoulou D, Tsironi E, Triantafyllidou O, Gurumurthy M, Parkin DE, Cairns M and Vlahos NF: Current approaches to the management of patients with endometrial cancer. Cancers (Basel). 14:45002022. View Article : Google Scholar : PubMed/NCBI

2 

Hamilton CA, Pothuri B, Arend RC, Backes FJ, Gehrig PA, Soliman PT, Thompson JS, Urban RR and Burke WM: Endometrial cancer: A society of gynecologic oncology evidence-based review and recommendations. Gynecol Oncol. 160:817–826. 2021. View Article : Google Scholar : PubMed/NCBI

3 

Crosbie EJ, Kitson SJ, McAlpine JN, Mukhopadhyay A, Powell ME and Singh N: Endometrial cancer. Lancet. 399:1412–1428. 2022. View Article : Google Scholar : PubMed/NCBI

4 

Madariaga A, Coleman RL and González Martín A: Novel therapies leading to a new landscape in gynecologic tumors. Int J Gynecol Cancer. 33:321–322. 2023. View Article : Google Scholar : PubMed/NCBI

5 

Inoue F, Sone K, Toyohara Y, Tanimoto S, Takahashi Y, Kusakabe M, Kukita A, Honjoh H, Nishijima A, Taguchi A, et al: Histone arginine methyltransferase CARM1 selective inhibitor TP-064 induces apoptosis in endometrial cancer. Biochem Biophys Res Commun. 601:123–128. 2022. View Article : Google Scholar : PubMed/NCBI

6 

Pirš B, Škof E, Smrkolj V and Smrkolj Š: Overview of immune checkpoint inhibitors in gynecological cancer treatment. Cancers (Basel). 14:6312022. View Article : Google Scholar : PubMed/NCBI

7 

Park JY, Lee JY, Lee YY, Shim SH, Suh DH and Kim JW: Major clinical research advances in gynecologic cancer in 2021. J Gynecol Oncol. 33:e432022. View Article : Google Scholar : PubMed/NCBI

8 

Yanazume S, Iwakiri K, Kobayashi Y, Kitazono I, Akahane T, Mizuno M, Togami S, Tanimoto A and Kobayashi H: Cytopathological features associated with POLE mutation in endometrial cancer. Cytopathology. Feb 2–2023.doi: 10.1111/cyt.13215 (Epub ahead of print). View Article : Google Scholar : PubMed/NCBI

9 

Mullen MM and Mutch DG: Endometrial tumor immune response: Predictive biomarker of response to immunotherapy. Clin Cancer Res. 25:2366–2368. 2019. View Article : Google Scholar : PubMed/NCBI

10 

Rousset-Rouviere S, Rochigneux P, Chrétien AS, Fattori S, Gorvel L, Provansal M, Lambaudie E, Olive D and Sabatier R: Endometrial carcinoma: Immune microenvironment and emerging treatments in immuno-oncology. Biomedicines. 9:6322021. View Article : Google Scholar : PubMed/NCBI

11 

Talhouk A, Derocher H, Schmidt P, Leung S, Milne K, Gilks CB, Anglesio MS, Nelson BH and McAlpine JN: Molecular subtype not immune response drives outcomes in endometrial carcinoma. Clin Cancer Res. 25:2537–2548. 2019. View Article : Google Scholar : PubMed/NCBI

12 

Burke KP, Patterson DG, Liang D and Sharpe AH: Immune checkpoint receptors in autoimmunity. Curr Opin Immunol. 80:1022832023. View Article : Google Scholar : PubMed/NCBI

13 

Izawa M, Tanaka N, Murakami T, Anno T, Teranishi Y, Takamatsu K, Mikami S, Kakimi K, Imamura T, Matsumoto K and Oya M: Single-cell phenotyping of CD73 expression reveals the diversity of the tumor immune microenvironment and reflects the prognosis of bladder cancer. Lab Invest. 103:1000402023. View Article : Google Scholar : PubMed/NCBI

14 

Ashouri JF, Lo WL, Nguyen TTT, Shen L and Weiss A: TZAP70, too little, too much can lead to autoimmunity. Immunol Rev. 307:145–160. 2022. View Article : Google Scholar : PubMed/NCBI

15 

Chakraborty AK and Weiss A: Insights into the initiation of TCR signaling. Nat Immunol. 15:798–807. 2014. View Article : Google Scholar : PubMed/NCBI

16 

Leveille E, Chan LN, Mirza AS, Kume K and Müschen M: SYK and ZAP70 kinases in autoimmunity and lymphoid malignancies. Cell Signal. 94:1103312022. View Article : Google Scholar : PubMed/NCBI

17 

Linley AJ and Slupsky JR: Poor prognosis is ZAP70′ed into focus in CLL. Blood. 137:3586–3587. 2021. View Article : Google Scholar : PubMed/NCBI

18 

Rosenwald A, Alizadeh AA, Widhopf G, Simon R, Davis RE, Yu X, Yang L, Pickeral OK, Rassenti LZ, Powell J, et al: Relation of gene expression phenotype to immunoglobulin mutation genotype in B cell chronic lymphocytic leukemia. J Exp Med. 194:1639–1647. 2001. View Article : Google Scholar : PubMed/NCBI

19 

Au-Yeung BB, Levin SE, Zhang C, Hsu LY, Cheng DA, Killeen N, Shokat KM and Weiss A: A genetically selective inhibitor demonstrates a function for the kinase Zap70 in regulatory T cells independent of its catalytic activity. Nat Immunol. 11:1085–1092. 2010. View Article : Google Scholar : PubMed/NCBI

20 

Colaprico A, Silva TC, Olsen C, Garofano L, Cava C, Garolini D, Sabedot TS, Malta TM, Pagnotta SM, Castiglioni I, et al: TCGAbiolinks: An R/Bioconductor package for integrative analysis of TCGA data. Nucleic Acids Res. 44:e712016. View Article : Google Scholar : PubMed/NCBI

21 

Yan G, An Y, Xu B, Wang N, Sun X and Sun M: Potential Impact of ALKBH5 and YTHDF1 on Tumor Immunity in Colon Adenocarcinoma. Front Oncol. 11:6704902021. View Article : Google Scholar : PubMed/NCBI

22 

Love MI, Huber W and Anders S: Moderated estimation of fold change and dispersion for RNA-seq data with DESeq2. Genome Biol. 15:5502014. View Article : Google Scholar : PubMed/NCBI

23 

Langfelder P and Horvath S: WGCNA: An R package for weighted correlation network analysis. BMC Bioinformatics. 9:5592008. View Article : Google Scholar : PubMed/NCBI

24 

Langfelder P and Horvath S: Eigengene networks for studying the relationships between co-expression modules. BMC Syst Biol. 1:542007. View Article : Google Scholar : PubMed/NCBI

25 

Yu G, Wang LG, Han Y and He QY: clusterProfiler: An R package for comparing biological themes among gene clusters. OMICS. 16:284–287. 2012. View Article : Google Scholar : PubMed/NCBI

26 

Reimand J, Isserlin R, Voisin V, Kucera M, Tannus-Lopes C, Rostamianfar A, Wadi L, Meyer M, Wong J, Xu C, et al: Pathway enrichment analysis and visualization of omics data using g:Profiler, GSEA, Cytoscape and EnrichmentMap. Nat Protoc. 14:482–517. 2019. View Article : Google Scholar : PubMed/NCBI

27 

Szklarczyk D, Gable AL, Lyon D, Junge A, Wyder S, Huerta-Cepas J, Simonovic M, Doncheva NT, Morris JH, Bork P, et al: STRING v11: Protein-protein association networks with increased coverage, supporting functional discovery in genome-wide experimental datasets. Nucleic Acids Res. 47:D607–D613. 2019. View Article : Google Scholar : PubMed/NCBI

28 

Tibshirani R: The lasso method for variable selection in the Cox model. Stat Med. 16:385–395. 1997. View Article : Google Scholar : PubMed/NCBI

29 

Wilkerson MD and Hayes DN: ConsensusClusterPlus: A class discovery tool with confidence assessments and item tracking. Bioinformatics. 26:1572–1573. 2010. View Article : Google Scholar : PubMed/NCBI

30 

Ritchie ME, Phipson B, Wu D, Hu Y, Law CW, Shi W and Smyth GK: limma powers differential expression analyses for RNA-sequencing and microarray studies. Nucleic Acids Res. 43:e472015. View Article : Google Scholar : PubMed/NCBI

31 

Yoshihara K, Shahmoradgoli M, Martínez E, Vegesna R, Kim H, Torres-Garcia W, Treviño V, Shen H, Laird PW, Levine DA, et al: Inferring tumour purity and stromal and immune cell admixture from expression data. Nat Commun. 4:26122013. View Article : Google Scholar : PubMed/NCBI

32 

Newman AM, Liu CL, Green MR, Gentles AJ, Feng W, Xu Y, Hoang CD, Diehn M and Alizadeh AA: Robust enumeration of cell subsets from tissue expression profiles. Nat Methods. 12:453–457. 2015. View Article : Google Scholar : PubMed/NCBI

33 

Hänzelmann S, Castelo R and Guinney J: GSVA: Gene set variation analysis for microarray and RNA-seq data. BMC Bioinformatics. 14:72013. View Article : Google Scholar : PubMed/NCBI

34 

Livak KJ and Schmittgen TD: Analysis of relative gene expression data using real-time quantitative PCR and the 2(−Delta Delta C(T)) method. Methods. 25:402–408. 2001. View Article : Google Scholar : PubMed/NCBI

35 

Greenwood JD, Minhas K, di Santo JP, Makita M, Kiso Y and Croy BA: Ultrastructural studies of implantation sites from mice deficient in uterine natural killer cells. Placenta. 21:693–702. 2000. View Article : Google Scholar : PubMed/NCBI

36 

Kolben T, Mannewitz M, Perleberg C, Schnell K, Anz D, Hahn L, Meister S, Schmoeckel E, Burges A, Czogalla B, et al: Presence of regulatory T-cells in endometrial cancer predicts poorer overall survival and promotes progression of tumor cells. Cell Oncol (Dordr). 45:1171–1185. 2022. View Article : Google Scholar : PubMed/NCBI

37 

Degos C, Heinemann M, Barrou J, Boucherit N, Lambaudie E, Savina A, Gorvel L and Olive D: Endometrial tumor microenvironment alters human NK cell recruitment, and resident NK cell phenotype and function. Front Immunol. 10:8772019. View Article : Google Scholar : PubMed/NCBI

38 

Wang XQ, Zhou WJ, Luo XZ, Tao Y and Li DJ: Synergistic effect of regulatory T cells and proinflammatory cytokines in angiogenesis in the endometriotic milieu. Hum Reprod. 32:1304–1317. 2017. View Article : Google Scholar : PubMed/NCBI

39 

Yu Z, Zhang J, Zhang Q, Wei S, Shi R, Zhao R, An L, Grose R, Feng D and Wang H: Single-cell sequencing reveals the heterogeneity and intratumoral crosstalk in human endometrial cancer. Cell Prolif. 55:e132492022. View Article : Google Scholar : PubMed/NCBI

40 

Antsiferova YS, Sotnikova NY, Posiseeva LV and Shor AL: Changes in the T-helper cytokine profile and in lymphocyte activation at the systemic and local levels in women with endometriosis. Fertil Steril. 84:1705–1711. 2005. View Article : Google Scholar : PubMed/NCBI

41 

Hofmann AP, Gerber SA and Croy BA: Uterine natural killer cells pace early development of mouse decidua basalis. Mol Hum Reprod. 20:66–76. 2014. View Article : Google Scholar : PubMed/NCBI

42 

Heikkinen J, Möttönen M, Alanen A and Lassila O: Phenotypic characterization of regulatory T cells in the human decidua. Clin Exp Immunol. 136:373–378. 2004. View Article : Google Scholar : PubMed/NCBI

43 

Fu B, Li X, Sun R, Tong X, Ling B, Tian Z and Wei H: Natural killer cells promote immune tolerance by regulating inflammatory TH17 cells at the human maternal-fetal interface. Proc Natl Acad Sci USA. 110:E231–E240. 2013. View Article : Google Scholar : PubMed/NCBI

44 

Diao R, Wei W, Zhao J, Tian F, Cai X and Duan YG: CCL19/CCR7 contributes to the pathogenesis of endometriosis via PI3K/Akt pathway by regulating the proliferation and invasion of ESCs. Am J Reprod Immunol. 782017.doi: 10.1111/aji.12744 (Epub ahead of print).

45 

Mei J, Zhou WJ, Zhu XY, Lu H, Wu K, Yang HL, Fu Q, Wei CY, Chang KK, Jin LP, et al: Suppression of autophagy and HCK signaling promotes PTGS2high FCGR3-NK cell differentiation triggered by ectopic endometrial stromal cells. Autophagy. 14:1376–1397. 2018. View Article : Google Scholar : PubMed/NCBI

46 

Agostinis C, Masat E, Bossi F, Ricci G, Menegazzi R, Lombardelli L, Zito G, Mangogna A, Degan M, Gattei V, et al: Transcriptomics and immunological analyses reveal a pro-angiogenic and anti-inflammatory phenotype for decidual endothelial cells. Int J Mol Sci. 20:16042019. View Article : Google Scholar : PubMed/NCBI

47 

Hollebecque A, Chung HC, de Miguel MJ, Italiano A, Machiels JP, Lin CC, Dhani NC, Peeters M, Moreno V, Su WC, et al: Safety and antitumor activity of α-PD-L1 antibody as monotherapy or in combination with α-TIM-3 antibody in patients with microsatellite instability-high/mismatch repair-deficient tumors. Clin Cancer Res. 27:6393–6404. 2021. View Article : Google Scholar : PubMed/NCBI

48 

Marabelle A, Le DT, Ascierto PA, Di Giacomo AM, De Jesus-Acosta A, Delord JP, Geva R, Gottfried M, Penel N, Hansen AR, et al: Efficacy of pembrolizumab in patients with noncolorectal high microsatellite instability/mismatch repair-deficient cancer: Results from the phase II KEYNOTE-158 study. J Clin Oncol. 38:1–10. 2020. View Article : Google Scholar : PubMed/NCBI

49 

Antill Y, Kok PS, Robledo K, Yip S, Cummins M, Smith D, Spurdle A, Barnes E, Lee YC, Friedlander M, et al: Clinical activity of durvalumab for patients with advanced mismatch repair-deficient and repair-proficient endometrial cancer. A nonrandomized phase 2 clinical trial. J Immunother Cancer. 9:e0022552021. View Article : Google Scholar : PubMed/NCBI

50 

Chen L, Widhopf G, Huynh L, Rassenti L, Rai KR, Weiss A and Kipps TJ: Expression of ZAP-70 is associated with increased B-cell receptor signaling in chronic lymphocytic leukemia. Blood. 100:4609–4614. 2002. View Article : Google Scholar : PubMed/NCBI

51 

Chen L, Apgar J, Huynh L, Dicker F, Giago-McGahan T, Rassenti L, Weiss A and Kipps TJ: ZAP-70 directly enhances IgM signaling in chronic lymphocytic leukemia. Blood. 105:2036–2041. 2005. View Article : Google Scholar : PubMed/NCBI

52 

Liu Y, Wang Y, Yang J, Bi Y and Wang H: ZAP-70 in chronic lymphocytic leukemia: A meta-analysis. Clin Chim Acta. 483:82–88. 2018. View Article : Google Scholar : PubMed/NCBI

53 

Sun M, Chen S and Fu M: Model establishment of prognostic-related immune genes in laryngeal squamous cell carcinoma. Medicine (Baltimore). 100:e242632021. View Article : Google Scholar : PubMed/NCBI

54 

Liu J and Zhang J: T-cell receptors provide potential prognostic signatures for breast cancer. Cell Biol Int. 45:1220–1230. 2021. View Article : Google Scholar : PubMed/NCBI

55 

Sun X, Wang L, Li H, Jin C, Yu Y, Hou L, Liu X, Yu Y, Yan R and Xue F: Identification of microenvironment related potential biomarkers of biochemical recurrence at 3 years after prostatectomy in prostate adenocarcinoma. Aging (Albany NY). 13:16024–16042. 2021. View Article : Google Scholar : PubMed/NCBI

56 

Brito C, Costa-Silva B, Barral DC and Pojo M: Unraveling the relevance of ARL GTpases in cutaneous melanoma prognosis through integrated bioinformatics analysis. Int J Mol Sci. 22:92602021. View Article : Google Scholar : PubMed/NCBI

57 

Kang Z, Li W, Yu YH, Che M, Yang ML, Len JJ, Wu YR and Yang JF: Identification of Immune-related genes associated with bladder cancer based on immunological characteristics and their correlation with the prognosis. Front Genet. 12:7635902021. View Article : Google Scholar : PubMed/NCBI

58 

Lyu M, Yi X, Huang Z, Chen Y, Ai Z, Liang Y, Feng Q and Xiang Z: A transcriptomic analysis based on aberrant methylation levels revealed potential novel therapeutic targets for nasopharyngeal carcinoma. Ann Transl Med. 10:472022. View Article : Google Scholar : PubMed/NCBI

59 

Jan CI, Huang SW, Canoll P, Bruce JN, Lin YC, Pan CM, Lu HM, Chiu SC and Cho DY: Targeting human leukocyte antigen G with chimeric antigen receptors of natural killer cells convert immunosuppression to ablate solid tumors. J Immunother Cancer. 9:e0030502021. View Article : Google Scholar : PubMed/NCBI

60 

Yin X, He L and Guo Z: T-cell exhaustion in CAR-T-cell therapy and strategies to overcome it. Immunology. Mar 20–2023.doi: 10.1111/imm.13642 (Epub ahead of print). View Article : Google Scholar

61 

Rowan AG, Ponnusamy K, Ren H, Taylor GP, Cook LBM and Karadimitris A: CAR-iNKT cells targeting clonal TCRVβ chains as a precise strategy to treat T cell lymphoma. Front Immunol. 14:11186812023. View Article : Google Scholar : PubMed/NCBI

62 

Brentjens RJ, Latouche JB, Santos E, Marti F, Gong MC, Lyddane C, King PD, Larson S, Weiss M, Rivière I and Sadelain M: Eradication of systemic B-cell tumors by genetically targeted human T lymphocytes co-stimulated by CD80 and interleukin-15. Nat Med. 9:279–286. 2003. View Article : Google Scholar : PubMed/NCBI

63 

Gladkikh AA, Potashnikova DM, Tatarskiy V Jr, Yastrebova M, Khamidullina A, Barteneva N and Vorobjev I: Comparison of the mRNA expression profile of B-cell receptor components in normal CD5-high B-lymphocytes and chronic lymphocytic leukemia: A key role of ZAP70. Cancer Med. 6:2984–2997. 2017. View Article : Google Scholar : PubMed/NCBI

64 

Lin JX and Leonard WJ: The common cytokine Receptor γ chain family of cytokines. Cold Spring Harb Perspect Biol. 10:a0284492018. View Article : Google Scholar : PubMed/NCBI

65 

Blanco E, Izotova N, Booth C and Thrasher AJ: Immune reconstitution after gene therapy approaches in patients with X-Linked severe combined immunodeficiency disease. Front Immunol. 11:6086532020. View Article : Google Scholar : PubMed/NCBI

66 

Le DT, Durham JN, Smith KN, Wang H, Bartlett BR, Aulakh LK, Lu S, Kemberling H, Wilt C, Luber BS, et al: Mismatch repair deficiency predicts response of solid tumors to PD-1 blockade. Science. 357:409–413. 2017. View Article : Google Scholar : PubMed/NCBI

67 

Oh MS and Chae YK: Deep and durable response with combination CTLA-4 and PD-1 blockade in mismatch repair (MMR)-proficient endometrial cancer. J Immunother. 42:51–54. 2019. View Article : Google Scholar : PubMed/NCBI

68 

Faulkner S, Jobling P, March B, Jiang CC and Hondermarck H: Tumor neurobiology and the war of nerves in cancer. Cancer Discov. 9:702–710. 2019. View Article : Google Scholar : PubMed/NCBI

69 

Chen F, Qin T, Zhang Y, Wei L, Dang Y, Liu P and Jin W: Reclassification of endometrial cancer and identification of key genes based on neural-related genes. Front Oncol. 12:9514372022. View Article : Google Scholar : PubMed/NCBI

70 

Blake MK, O'Connell P and Aldhamen YA: Fundamentals to therapeutics: Epigenetic modulation of CD8+ T Cell exhaustion in the tumor microenvironment. Front Cell Dev Biol. 10:10821952022. View Article : Google Scholar : PubMed/NCBI

71 

Philip M and Schietinger A: CD8+ T cell differentiation and dysfunction in cancer. Nat Rev Immunol. 22:209–223. 2022. View Article : Google Scholar : PubMed/NCBI

72 

Duckworth BC, Qin RZ and Groom JR: Spatial determinates of effector and memory CD8+ T cell fates. Immunol Rev. 306:76–92. 2022. View Article : Google Scholar : PubMed/NCBI

73 

Nelson MA, Ngamcherdtrakul W, Luoh SW and Yantasee W: Prognostic and therapeutic role of tumor-infiltrating lymphocyte subtypes in breast cancer. Cancer Metastasis Rev. 40:519–536. 2021. View Article : Google Scholar : PubMed/NCBI

74 

Mestermann K, Giavridis T, Weber J, Rydzek J, Frenz S, Nerreter T, Mades A, Sadelain M, Einsele H and Hudecek M: The tyrosine kinase inhibitor dasatinib acts as a pharmacologic on/off switch for CAR T cells. Sci Transl Med. 11:eaau59072019. View Article : Google Scholar : PubMed/NCBI

75 

Brunner A, Hinterholzer S, Riss P, Heinze G and Brustmann H: Immunoexpression of B7-H3 in endometrial cancer: Relation to tumor T-cell infiltration and prognosis. Gynecol Oncol. 124:105–111. 2012. View Article : Google Scholar : PubMed/NCBI

Related Articles

  • Abstract
  • View
  • Download
  • Twitter
Copy and paste a formatted citation
Spandidos Publications style
Zhang Y, Lu H and Yu Y: ZAP70 interaction with 13 mRNAs as a potential immunotherapeutic target for endometrial cancer. Oncol Lett 25: 213, 2023.
APA
Zhang, Y., Lu, H., & Yu, Y. (2023). ZAP70 interaction with 13 mRNAs as a potential immunotherapeutic target for endometrial cancer. Oncology Letters, 25, 213. https://doi.org/10.3892/ol.2023.13799
MLA
Zhang, Y., Lu, H., Yu, Y."ZAP70 interaction with 13 mRNAs as a potential immunotherapeutic target for endometrial cancer". Oncology Letters 25.5 (2023): 213.
Chicago
Zhang, Y., Lu, H., Yu, Y."ZAP70 interaction with 13 mRNAs as a potential immunotherapeutic target for endometrial cancer". Oncology Letters 25, no. 5 (2023): 213. https://doi.org/10.3892/ol.2023.13799
Copy and paste a formatted citation
x
Spandidos Publications style
Zhang Y, Lu H and Yu Y: ZAP70 interaction with 13 mRNAs as a potential immunotherapeutic target for endometrial cancer. Oncol Lett 25: 213, 2023.
APA
Zhang, Y., Lu, H., & Yu, Y. (2023). ZAP70 interaction with 13 mRNAs as a potential immunotherapeutic target for endometrial cancer. Oncology Letters, 25, 213. https://doi.org/10.3892/ol.2023.13799
MLA
Zhang, Y., Lu, H., Yu, Y."ZAP70 interaction with 13 mRNAs as a potential immunotherapeutic target for endometrial cancer". Oncology Letters 25.5 (2023): 213.
Chicago
Zhang, Y., Lu, H., Yu, Y."ZAP70 interaction with 13 mRNAs as a potential immunotherapeutic target for endometrial cancer". Oncology Letters 25, no. 5 (2023): 213. https://doi.org/10.3892/ol.2023.13799
Follow us
  • Twitter
  • LinkedIn
  • Facebook
About
  • Spandidos Publications
  • Careers
  • Cookie Policy
  • Privacy Policy
How can we help?
  • Help
  • Live Chat
  • Contact
  • Email to our Support Team