Spandidos Publications Logo
  • About
    • About Spandidos
    • Aims and Scopes
    • Abstracting and Indexing
    • Editorial Policies
    • Reprints and Permissions
    • Job Opportunities
    • Terms and Conditions
    • Contact
  • Journals
    • All Journals
    • Oncology Letters
      • Oncology Letters
      • Information for Authors
      • Editorial Policies
      • Editorial Board
      • Aims and Scope
      • Abstracting and Indexing
      • Bibliographic Information
      • Archive
    • International Journal of Oncology
      • International Journal of Oncology
      • Information for Authors
      • Editorial Policies
      • Editorial Board
      • Aims and Scope
      • Abstracting and Indexing
      • Bibliographic Information
      • Archive
    • Molecular and Clinical Oncology
      • Molecular and Clinical Oncology
      • Information for Authors
      • Editorial Policies
      • Editorial Board
      • Aims and Scope
      • Abstracting and Indexing
      • Bibliographic Information
      • Archive
    • Experimental and Therapeutic Medicine
      • Experimental and Therapeutic Medicine
      • Information for Authors
      • Editorial Policies
      • Editorial Board
      • Aims and Scope
      • Abstracting and Indexing
      • Bibliographic Information
      • Archive
    • International Journal of Molecular Medicine
      • International Journal of Molecular Medicine
      • Information for Authors
      • Editorial Policies
      • Editorial Board
      • Aims and Scope
      • Abstracting and Indexing
      • Bibliographic Information
      • Archive
    • Biomedical Reports
      • Biomedical Reports
      • Information for Authors
      • Editorial Policies
      • Editorial Board
      • Aims and Scope
      • Abstracting and Indexing
      • Bibliographic Information
      • Archive
    • Oncology Reports
      • Oncology Reports
      • Information for Authors
      • Editorial Policies
      • Editorial Board
      • Aims and Scope
      • Abstracting and Indexing
      • Bibliographic Information
      • Archive
    • Molecular Medicine Reports
      • Molecular Medicine Reports
      • Information for Authors
      • Editorial Policies
      • Editorial Board
      • Aims and Scope
      • Abstracting and Indexing
      • Bibliographic Information
      • Archive
    • World Academy of Sciences Journal
      • World Academy of Sciences Journal
      • Information for Authors
      • Editorial Policies
      • Editorial Board
      • Aims and Scope
      • Abstracting and Indexing
      • Bibliographic Information
      • Archive
    • International Journal of Functional Nutrition
      • International Journal of Functional Nutrition
      • Information for Authors
      • Editorial Policies
      • Editorial Board
      • Aims and Scope
      • Abstracting and Indexing
      • Bibliographic Information
      • Archive
    • International Journal of Epigenetics
      • International Journal of Epigenetics
      • Information for Authors
      • Editorial Policies
      • Editorial Board
      • Aims and Scope
      • Abstracting and Indexing
      • Bibliographic Information
      • Archive
    • Medicine International
      • Medicine International
      • Information for Authors
      • Editorial Policies
      • Editorial Board
      • Aims and Scope
      • Abstracting and Indexing
      • Bibliographic Information
      • Archive
  • Articles
  • Information
    • Information for Authors
    • Information for Reviewers
    • Information for Librarians
    • Information for Advertisers
    • Conferences
  • Language Editing
Spandidos Publications Logo
  • About
    • About Spandidos
    • Aims and Scopes
    • Abstracting and Indexing
    • Editorial Policies
    • Reprints and Permissions
    • Job Opportunities
    • Terms and Conditions
    • Contact
  • Journals
    • All Journals
    • Biomedical Reports
      • Information for Authors
      • Editorial Policies
      • Editorial Board
      • Aims and Scope
      • Abstracting and Indexing
      • Bibliographic Information
      • Archive
    • Experimental and Therapeutic Medicine
      • Information for Authors
      • Editorial Policies
      • Editorial Board
      • Aims and Scope
      • Abstracting and Indexing
      • Bibliographic Information
      • Archive
    • International Journal of Epigenetics
      • Information for Authors
      • Editorial Policies
      • Editorial Board
      • Aims and Scope
      • Abstracting and Indexing
      • Bibliographic Information
      • Archive
    • International Journal of Functional Nutrition
      • Information for Authors
      • Editorial Policies
      • Editorial Board
      • Aims and Scope
      • Abstracting and Indexing
      • Bibliographic Information
      • Archive
    • International Journal of Molecular Medicine
      • Information for Authors
      • Editorial Policies
      • Editorial Board
      • Aims and Scope
      • Abstracting and Indexing
      • Bibliographic Information
      • Archive
    • International Journal of Oncology
      • Information for Authors
      • Editorial Policies
      • Editorial Board
      • Aims and Scope
      • Abstracting and Indexing
      • Bibliographic Information
      • Archive
    • Medicine International
      • Information for Authors
      • Editorial Policies
      • Editorial Board
      • Aims and Scope
      • Abstracting and Indexing
      • Bibliographic Information
      • Archive
    • Molecular and Clinical Oncology
      • Information for Authors
      • Editorial Policies
      • Editorial Board
      • Aims and Scope
      • Abstracting and Indexing
      • Bibliographic Information
      • Archive
    • Molecular Medicine Reports
      • Information for Authors
      • Editorial Policies
      • Editorial Board
      • Aims and Scope
      • Abstracting and Indexing
      • Bibliographic Information
      • Archive
    • Oncology Letters
      • Information for Authors
      • Editorial Policies
      • Editorial Board
      • Aims and Scope
      • Abstracting and Indexing
      • Bibliographic Information
      • Archive
    • Oncology Reports
      • Information for Authors
      • Editorial Policies
      • Editorial Board
      • Aims and Scope
      • Abstracting and Indexing
      • Bibliographic Information
      • Archive
    • World Academy of Sciences Journal
      • Information for Authors
      • Editorial Policies
      • Editorial Board
      • Aims and Scope
      • Abstracting and Indexing
      • Bibliographic Information
      • Archive
  • Articles
  • Information
    • For Authors
    • For Reviewers
    • For Librarians
    • For Advertisers
    • Conferences
  • Language Editing
Login Register Submit
  • This site uses cookies
  • You can change your cookie settings at any time by following the instructions in our Cookie Policy. To find out more, you may read our Privacy Policy.

    I agree
Search articles by DOI, keyword, author or affiliation
Search
Advanced Search
presentation
Oncology Letters
Join Editorial Board Propose a Special Issue
Print ISSN: 1792-1074 Online ISSN: 1792-1082
Journal Cover
June-2023 Volume 25 Issue 6

Full Size Image

Sign up for eToc alerts
Recommend to Library

Journals

International Journal of Molecular Medicine

International Journal of Molecular Medicine

International Journal of Molecular Medicine is an international journal devoted to molecular mechanisms of human disease.

International Journal of Oncology

International Journal of Oncology

International Journal of Oncology is an international journal devoted to oncology research and cancer treatment.

Molecular Medicine Reports

Molecular Medicine Reports

Covers molecular medicine topics such as pharmacology, pathology, genetics, neuroscience, infectious diseases, molecular cardiology, and molecular surgery.

Oncology Reports

Oncology Reports

Oncology Reports is an international journal devoted to fundamental and applied research in Oncology.

Experimental and Therapeutic Medicine

Experimental and Therapeutic Medicine

Experimental and Therapeutic Medicine is an international journal devoted to laboratory and clinical medicine.

Oncology Letters

Oncology Letters

Oncology Letters is an international journal devoted to Experimental and Clinical Oncology.

Biomedical Reports

Biomedical Reports

Explores a wide range of biological and medical fields, including pharmacology, genetics, microbiology, neuroscience, and molecular cardiology.

Molecular and Clinical Oncology

Molecular and Clinical Oncology

International journal addressing all aspects of oncology research, from tumorigenesis and oncogenes to chemotherapy and metastasis.

World Academy of Sciences Journal

World Academy of Sciences Journal

Multidisciplinary open-access journal spanning biochemistry, genetics, neuroscience, environmental health, and synthetic biology.

International Journal of Functional Nutrition

International Journal of Functional Nutrition

Open-access journal combining biochemistry, pharmacology, immunology, and genetics to advance health through functional nutrition.

International Journal of Epigenetics

International Journal of Epigenetics

Publishes open-access research on using epigenetics to advance understanding and treatment of human disease.

Medicine International

Medicine International

An International Open Access Journal Devoted to General Medicine.

Journal Cover
June-2023 Volume 25 Issue 6

Full Size Image

Sign up for eToc alerts
Recommend to Library

  • Article
  • Citations
    • Cite This Article
    • Download Citation
    • Create Citation Alert
    • Remove Citation Alert
    • Cited By
  • Similar Articles
    • Related Articles (in Spandidos Publications)
    • Similar Articles (Google Scholar)
    • Similar Articles (PubMed)
  • Download PDF
  • Download XML
  • View XML
Article Open Access

Nifuroxazide induces the apoptosis of human non‑small cell lung cancer cells through the endoplasmic reticulum stress PERK signaling pathway

  • Authors:
    • Deliang Li
    • Liping Liu
    • Feng Li
    • Chengshan Ma
    • Keli Ge
  • View Affiliations / Copyright

    Affiliations: The First Clinical Medical College, Medicine College, Qingdao University, Qingdao, Shandong 266023, P.R. China, Traditional Chinese Medicine Department, Zibo Wanjie Cancer Hospital, Zibo, Shandong 255200, P.R. China, Orthopedic SurgeryDepartment, Shandong Provincial Hospital Affiliated to Shandong First Medical University, Jinan, Shandong 250000, P.R. China, School of Basic Medicine, Medical College, Qingdao University, Qingdao, Shandong 266023, P.R. China
    Copyright: © Li et al. This is an open access article distributed under the terms of Creative Commons Attribution License.
  • Article Number: 248
    |
    Published online on: April 25, 2023
       https://doi.org/10.3892/ol.2023.13834
  • Expand metrics +
Metrics: Total Views: 0 (Spandidos Publications: | PMC Statistics: )
Metrics: Total PDF Downloads: 0 (Spandidos Publications: | PMC Statistics: )
Cited By (CrossRef): 0 citations Loading Articles...

This article is mentioned in:



Abstract

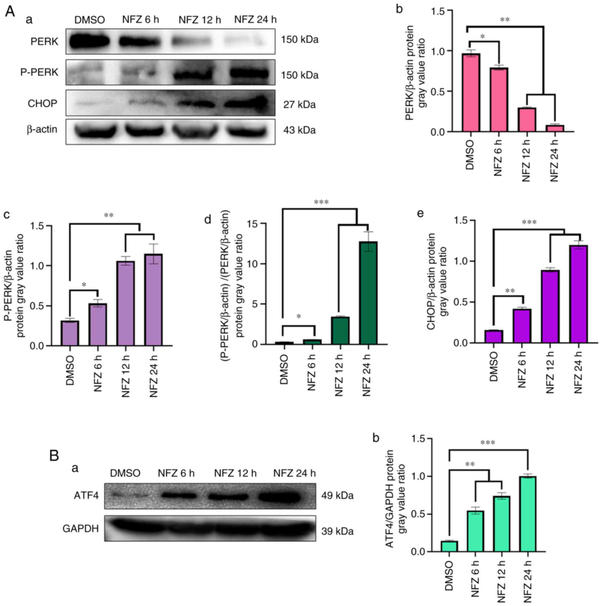
The aim of the present study was to investigate the molecular mechanism of nifuroxazide (NFZ) in the induction of apoptosis of NCI‑H1299 human non‑small cell lung cancer (NSCLC) cells through the reactive oxygen species (ROS)/Ca2+/protein kinase R‑like ER kinase (PERK)-activating transcription factor 4 (ATF4)‑DNA damage inducible transcript 3 (CHOP) signaling pathway. Morphological changes of cells were observed by microscopy, and the apoptosis and intracellular ROS levels of cells were observed by inverted fluorescence microscopy. Cell viability after the addition of the PERK inhibitor, GSK2606414, were detected by Cell Counting Kit‑8 assay. Annexin V‑FITC was used to detect cell apoptosis, Brite 670 was used to detect intracellular ROS and Fura Red AM was used to detect Ca2+ content. Western blotting was used to detect PERK, phosphorylated (P)‑PERK, ATF4, CHOP, P‑Janus kinase 2 and P‑signal transducer and activator of transcription 3 expression levels. Compared with the dimethyl sulfoxide control group, NFZ inhibited the survival activity in the H1299 NSCLC cell line, in a time‑ and dose‑dependent manner. However, GSK2606414 inhibited the NFZ‑induced apoptosis of H1299 cells. GSK2606414 also inhibited the increase in ROS and Ca2+ in H1299 cells induced by NFZ. Western blotting results demonstrated that NFZ significantly increased the expression levels of P‑PERK, ATF4 and CHOP, whereas GSK2606414 significantly reduced the NFZ‑induced increase in these protein expression levels. In conclusion, NFZ may induce the apoptosis of H1299 NSCLC cells through the ROS/Ca2+/PERK‑ATF4‑CHOP signaling pathway.
View Figures

Figure 1

Figure 2

Figure 3

Figure 4

Figure 5

Figure 6

Figure 7

Figure 8

Figure 9

Figure 10

View References

1 

Sung H, Ferlay J, Siegel RL, Laversanne M, Soerjomataram I, Jemal A and Bray F: Global Cancer Statistics 2020: GLOBOCAN estimates of incidence and mortality worldwide for 36 cancers in 185 countries. CA Cancer J Clin. 71:209–249. 2021. View Article : Google Scholar : PubMed/NCBI

2 

Molina JR, Yang P, Cassivi SD, Schild SE and Adjei AA: Non-small cell lung cancer: Epidemiology, risk factors, treatment, and survivorship. Mayo Clin Proc. 83:584–594. 2008. View Article : Google Scholar : PubMed/NCBI

3 

Basumallik N and Agarwal M: Small cell lung cancer. StatPearls [Internet]. StatPearls Publishing; Treasure Island, FL: 2022

4 

Jurisic V, Vukovic V, Obradovic J, Gulyaeva LF, Kushlinskii NE and Djordjević N: EGFR polymorphism and survival of NSCLC patients treated with TKIs: A systematic review and meta-analysis. J Oncol. 2020:19732412020. View Article : Google Scholar : PubMed/NCBI

5 

Jurišić V, Obradovic J, Pavlović S and Djordjevic N: Epidermal growth factor receptor gene in non-small-cell lung cancer: The importance of promoter polymorphism investigation. Anal Cell Pathol (Amst). 2018:61921872018.PubMed/NCBI

6 

Sharma SV, Bell DW, Settleman J and Haber DA: Epidermal growth factor receptor mutations in lung cancer. Nat Rev Cancer. 7:169–181. 2007. View Article : Google Scholar : PubMed/NCBI

7 

Pushpakom S, Iorio F, Eyers PA, Escott KJ, Hopper S, Wells A, Doig A, Guilliams T, Latimer J, McNamee C, et al: Drug repurposing: Progress, challenges and recommendations. Nat Rev Drug Discov. 18:41–58. 2019. View Article : Google Scholar : PubMed/NCBI

8 

Ward WC and Dodd MC: A comparative study of the in vitro bacteriostatic action of some simple derivatives of furan, thiophene, and pyrrole. J Bacteriol. 56:649–652. 1948. View Article : Google Scholar : PubMed/NCBI

9 

CarronMCE, . Antibacterial Nitrofurfuryldene Derivatives and Methods of Using Same. US Patent US3290213A, Filed July 9 1975; issued. December 6–1966.

10 

Masunari A and Tavares LC: A new class of nifuroxazide analogues: Synthesis of 5-nitrothiophene derivatives with antimicrobial activity against multidrug-resistant Staphylococcus aureus. Bioorg Med Chem. 15:4229–4236. 2007. View Article : Google Scholar : PubMed/NCBI

11 

Said E, Zaitone SA, Eldosoky M and Elsherbiny NM: Nifuroxazide, a STAT3 inhibitor, mitigates inflammatory burden and protects against diabetes-induced nephropathy in rats. Chem Biol Interact. 281:111–120. 2018. View Article : Google Scholar : PubMed/NCBI

12 

Zhao T, Jia H, Cheng Q, Xiao Y, Li M, Ren W, Li C, Feng Y, Feng Z, Wang H and Zheng J: Nifuroxazide prompts antitumor immune response of TCL-loaded DC in mice with orthotopically-implanted hepatocarcinoma. Oncol Rep. 37:3405–3414. 2017. View Article : Google Scholar : PubMed/NCBI

13 

Gan C, Zhang Q, Liu H, Wang G, Wang L, Li Y, Tan Z, Yin W, Yao Y, Xie Y, et al: Nifuroxazide ameliorates pulmonary fibrosis by blocking myofibroblast genesis: A drug repurposing study. Respir Res. 23:322022. View Article : Google Scholar : PubMed/NCBI

14 

Saber S, Nasr M, Kaddah MMY, Mostafa-Hedeab G, Cavalu S, Mourad AAE, Gaafar AGA, Zaghlool SS, Saleh S, Hafez MM, et al: Nifuroxazide-loaded cubosomes exhibit an advancement in pulmonary delivery and attenuate bleomycin-induced lung fibrosis by regulating the STAT3 and NF-κB signaling: A new challenge for unmet therapeutic needs. Biomed Pharmacother. 148:1127312022. View Article : Google Scholar : PubMed/NCBI

15 

Liu JY, Zhang YC, Song LN, Zhang L, Yang FY, Zhu XR, Cheng ZQ, Cao X and Yang JK: Nifuroxazide ameliorates lipid and glucose metabolism in palmitate-induced HepG2 cells. RSC Adv. 9:39394–39404. 2019. View Article : Google Scholar : PubMed/NCBI

16 

Caballano-Infantes E, Terron-Bautista J, Beltrán-Povea A, Cahuana GM, Soria B, Nabil H, Bedoya FJ and Tejedo JR: Regulation of mitochondrial function and endoplasmic reticulum stress by nitric oxide in pluripotent stem cells. World J Stem Cells. 9:26–36. 2017. View Article : Google Scholar : PubMed/NCBI

17 

Cao S, Tang J, Huang Y, Li G, Li Z, Cai W, Yuan Y, Liu J, Huang X and Zhang H: The road of solid tumor survival: From drug-induced endoplasmic reticulum stress to drug resistance. Front Mol Biosci. 8:6205142021. View Article : Google Scholar : PubMed/NCBI

18 

da Costa MOL, Pavani TFA, Lima AN, Scott AL, Ramos DFV, Lazarini M and Rando DGG: Nifuroxazide as JAK2 inhibitor: A binding mode proposal and Hel cell proliferation assay. Eur J Pharm Sci. 162:1058222021. View Article : Google Scholar : PubMed/NCBI

19 

Luo Y, Zeng A, Fang A, Song L, Fan C, Zeng C, Ye T, Chen H, Tu C and Xie Y: Nifuroxazide induces apoptosis, inhibits cell migration and invasion in osteosarcoma. Invest New Drugs. 37:1006–1013. 2019. View Article : Google Scholar : PubMed/NCBI

20 

Nelson EA, Walker SR, Kepich A, Gashin LB, Hideshima T, Ikeda H, Chauhan D, Anderson KC and Frank DA: Nifuroxazide inhibits survival of multiple myeloma cells by directly inhibiting STAT3. Blood. 112:5095–5102. 2008. View Article : Google Scholar : PubMed/NCBI

21 

Yang F, Hu M, Lei Q, Xia Y, Zhu Y, Song X, Li Y, Jie H, Liu C, Xiong Y, et al: Nifuroxazide induces apoptosis and impairs pulmonary metastasis in breast cancer model. Cell Death Dis. 6:e17012015. View Article : Google Scholar : PubMed/NCBI

22 

Ye TH, Yang FF, Zhu YX, Li YL, Lei Q, Song XJ, Xia Y, Xiong Y, Zhang LD, Wang NY, et al: Inhibition of Stat3 signaling pathway by nifuroxazide improves antitumor immunity and impairs colorectal carcinoma metastasis. Cell Death Dis. 8:e25342017. View Article : Google Scholar : PubMed/NCBI

23 

El-Sherbiny M, El-Sayed RM, Helal MA, Ibrahiem AT, Elmahdi HS, Eladl MA, Bilay SE, Alshahrani AM, Tawfik MK, Hamed ZE, et al: Nifuroxazide mitigates angiogenesis in Ehlrich's solid carcinoma: Molecular docking, bioinformatic and experimental studies on inhibition of Il-6/Jak2/Stat3 signaling. Molecules. 26:68582021. View Article : Google Scholar : PubMed/NCBI

24 

Zhu Y, Ye T, Yu X, Lei Q, Yang F, Xia Y, Song X, Liu L, Deng H, Gao T, et al: Nifuroxazide exerts potent anti-tumor and anti-metastasis activity in melanoma. Sci Rep. 6:202532016. View Article : Google Scholar : PubMed/NCBI

25 

Schieber M and Chandel NS: ROS function in redox signaling and oxidative stress. Curr Biol. 24:R453–R462. 2014. View Article : Google Scholar : PubMed/NCBI

26 

Sies H: Oxidative stress: Oxidants and antioxidants. Exp Physiol. 82:291–295. 1997. View Article : Google Scholar : PubMed/NCBI

27 

Liu L, Sun X, Guo Y and Ge K: Evodiamine induces ROS-Dependent cytotoxicity in human gastric cancer cells via TRPV1/Ca2+ pathway. Chem Biol Interact. 351:1097562022. View Article : Google Scholar : PubMed/NCBI

28 

Sun Y, St Clair DK, Xu Y, Crooks PA and St Clair WH: A NADPH oxidase-dependent redox signaling pathway mediates the selective radiosensitization effect of parthenolide in prostate cancer cells. Cancer Res. 70:2880–2890. 2010. View Article : Google Scholar : PubMed/NCBI

29 

Xiao B, Liu C, Liu BT, Zhang X, Liu RR and Zhang XW: TTF1-NPs Induce ERS-Mediated apoptosis and inhibit human hepatoma cell growth in vitro and in vivo. Oncol Res. 23:311–320. 2016. View Article : Google Scholar : PubMed/NCBI

30 

Limia CM, Sauzay C, Urra H, Hetz C, Chevet E and Avril T: Emerging roles of the endoplasmic reticulum associated unfolded protein response in cancer cell migration and invasion. Cancers (Basel). 11:6312019. View Article : Google Scholar : PubMed/NCBI

31 

Oakes SA: Endoplasmic reticulum stress signaling in cancer cells. Am J Pathol. 190:934–946. 2020. View Article : Google Scholar : PubMed/NCBI

32 

Rozpedek W, Pytel D, Mucha B, Leszczynska H, Diehl JA and Majsterek I: The role of the PERK/eIF2α/ATF4/CHOP signaling pathway in tumor progression during endoplasmic reticulum stress. Curr Mol Med. 16:533–544. 2016. View Article : Google Scholar : PubMed/NCBI

33 

Chen D, Fan Z, Rauh M, Buchfelder M, Eyupoglu IY and Savaskan N: ATF4 promotes angiogenesis and neuronal cell death and confers ferroptosis in a xCT-dependent manner. Oncogene. 36:5593–5608. 2017. View Article : Google Scholar : PubMed/NCBI

34 

Kania E, Pająk B and Orzechowski A: Calcium homeostasis and ER stress in control of autophagy in cancer cells. Biomed Res Int. 2015:3527942015. View Article : Google Scholar : PubMed/NCBI

35 

Oyadomri S and Mori M: Roles of CHOP/GADD153 in endoplasmic reticulum stress. Cell Death Differ. 11:381–389. 2004. View Article : Google Scholar : PubMed/NCBI

36 

Guo FJ, Liu Y, Zhou J, Luo S, Zhao W, Li X and Liu C: XBP1S protects cells from ER stress-induced apoptosis through Erk1/2 signaling pathway involving CHOP. Histochem Cell Biol. 138:447–460. 2012. View Article : Google Scholar : PubMed/NCBI

37 

Colovic N, Jurisic V, Terzic T, Atkinson HD and Colovic M: Immunochemotherapy for Bcl-2 and MUM-negative aggressive primary cutaneous B-cell non-Hodgkin's lymphoma. Arch Dermatol Res. 301:689–692. 2009. View Article : Google Scholar : PubMed/NCBI

38 

Popović B, Jekić B, Novaković I, Luković LJ, Tepavcević Z, Jurisić V, Vukadinović M and Milasin J: Bcl-2 expression in oral squamous cell carcinoma. Ann N Y Acad Sci. 1095:19–25. 2007. View Article : Google Scholar : PubMed/NCBI

39 

Karan-Djurasevic T, Palibrk V, Zukic B, Spasovski V, Glumac I, Colovic M, Colovic N, Jurisic V, Scorilas A, Pavlovic S and Tosic N: Expression of Bcl2L12 in chronic lymphocytic leukemia patients: Association with clinical and molecular prognostic markers. Med Oncol. 30:4052013. View Article : Google Scholar : PubMed/NCBI

40 

Xiao B, Lin D and Zhang X, Zhang M and Zhang X: TTF1, in the form of nanoparticles, inhibits angiogenesis, cell migration and cell invasion in vitro and in vivo in human hepatoma through STAT3 regulation. Molecules. 21:15072016. View Article : Google Scholar : PubMed/NCBI

Related Articles

  • Abstract
  • View
  • Download
  • Twitter
Copy and paste a formatted citation
Spandidos Publications style
Li D, Liu L, Li F, Ma C and Ge K: Nifuroxazide induces the apoptosis of human non‑small cell lung cancer cells through the endoplasmic reticulum stress PERK signaling pathway. Oncol Lett 25: 248, 2023.
APA
Li, D., Liu, L., Li, F., Ma, C., & Ge, K. (2023). Nifuroxazide induces the apoptosis of human non‑small cell lung cancer cells through the endoplasmic reticulum stress PERK signaling pathway. Oncology Letters, 25, 248. https://doi.org/10.3892/ol.2023.13834
MLA
Li, D., Liu, L., Li, F., Ma, C., Ge, K."Nifuroxazide induces the apoptosis of human non‑small cell lung cancer cells through the endoplasmic reticulum stress PERK signaling pathway". Oncology Letters 25.6 (2023): 248.
Chicago
Li, D., Liu, L., Li, F., Ma, C., Ge, K."Nifuroxazide induces the apoptosis of human non‑small cell lung cancer cells through the endoplasmic reticulum stress PERK signaling pathway". Oncology Letters 25, no. 6 (2023): 248. https://doi.org/10.3892/ol.2023.13834
Copy and paste a formatted citation
x
Spandidos Publications style
Li D, Liu L, Li F, Ma C and Ge K: Nifuroxazide induces the apoptosis of human non‑small cell lung cancer cells through the endoplasmic reticulum stress PERK signaling pathway. Oncol Lett 25: 248, 2023.
APA
Li, D., Liu, L., Li, F., Ma, C., & Ge, K. (2023). Nifuroxazide induces the apoptosis of human non‑small cell lung cancer cells through the endoplasmic reticulum stress PERK signaling pathway. Oncology Letters, 25, 248. https://doi.org/10.3892/ol.2023.13834
MLA
Li, D., Liu, L., Li, F., Ma, C., Ge, K."Nifuroxazide induces the apoptosis of human non‑small cell lung cancer cells through the endoplasmic reticulum stress PERK signaling pathway". Oncology Letters 25.6 (2023): 248.
Chicago
Li, D., Liu, L., Li, F., Ma, C., Ge, K."Nifuroxazide induces the apoptosis of human non‑small cell lung cancer cells through the endoplasmic reticulum stress PERK signaling pathway". Oncology Letters 25, no. 6 (2023): 248. https://doi.org/10.3892/ol.2023.13834
Follow us
  • Twitter
  • LinkedIn
  • Facebook
About
  • Spandidos Publications
  • Careers
  • Cookie Policy
  • Privacy Policy
How can we help?
  • Help
  • Live Chat
  • Contact
  • Email to our Support Team