Spandidos Publications Logo
  • About
    • About Spandidos
    • Aims and Scopes
    • Abstracting and Indexing
    • Editorial Policies
    • Reprints and Permissions
    • Job Opportunities
    • Terms and Conditions
    • Contact
  • Journals
    • All Journals
    • Oncology Letters
      • Oncology Letters
      • Information for Authors
      • Editorial Policies
      • Editorial Board
      • Aims and Scope
      • Abstracting and Indexing
      • Bibliographic Information
      • Archive
    • International Journal of Oncology
      • International Journal of Oncology
      • Information for Authors
      • Editorial Policies
      • Editorial Board
      • Aims and Scope
      • Abstracting and Indexing
      • Bibliographic Information
      • Archive
    • Molecular and Clinical Oncology
      • Molecular and Clinical Oncology
      • Information for Authors
      • Editorial Policies
      • Editorial Board
      • Aims and Scope
      • Abstracting and Indexing
      • Bibliographic Information
      • Archive
    • Experimental and Therapeutic Medicine
      • Experimental and Therapeutic Medicine
      • Information for Authors
      • Editorial Policies
      • Editorial Board
      • Aims and Scope
      • Abstracting and Indexing
      • Bibliographic Information
      • Archive
    • International Journal of Molecular Medicine
      • International Journal of Molecular Medicine
      • Information for Authors
      • Editorial Policies
      • Editorial Board
      • Aims and Scope
      • Abstracting and Indexing
      • Bibliographic Information
      • Archive
    • Biomedical Reports
      • Biomedical Reports
      • Information for Authors
      • Editorial Policies
      • Editorial Board
      • Aims and Scope
      • Abstracting and Indexing
      • Bibliographic Information
      • Archive
    • Oncology Reports
      • Oncology Reports
      • Information for Authors
      • Editorial Policies
      • Editorial Board
      • Aims and Scope
      • Abstracting and Indexing
      • Bibliographic Information
      • Archive
    • Molecular Medicine Reports
      • Molecular Medicine Reports
      • Information for Authors
      • Editorial Policies
      • Editorial Board
      • Aims and Scope
      • Abstracting and Indexing
      • Bibliographic Information
      • Archive
    • World Academy of Sciences Journal
      • World Academy of Sciences Journal
      • Information for Authors
      • Editorial Policies
      • Editorial Board
      • Aims and Scope
      • Abstracting and Indexing
      • Bibliographic Information
      • Archive
    • International Journal of Functional Nutrition
      • International Journal of Functional Nutrition
      • Information for Authors
      • Editorial Policies
      • Editorial Board
      • Aims and Scope
      • Abstracting and Indexing
      • Bibliographic Information
      • Archive
    • International Journal of Epigenetics
      • International Journal of Epigenetics
      • Information for Authors
      • Editorial Policies
      • Editorial Board
      • Aims and Scope
      • Abstracting and Indexing
      • Bibliographic Information
      • Archive
    • Medicine International
      • Medicine International
      • Information for Authors
      • Editorial Policies
      • Editorial Board
      • Aims and Scope
      • Abstracting and Indexing
      • Bibliographic Information
      • Archive
  • Articles
  • Information
    • Information for Authors
    • Information for Reviewers
    • Information for Librarians
    • Information for Advertisers
    • Conferences
  • Language Editing
Spandidos Publications Logo
  • About
    • About Spandidos
    • Aims and Scopes
    • Abstracting and Indexing
    • Editorial Policies
    • Reprints and Permissions
    • Job Opportunities
    • Terms and Conditions
    • Contact
  • Journals
    • All Journals
    • Biomedical Reports
      • Information for Authors
      • Editorial Policies
      • Editorial Board
      • Aims and Scope
      • Abstracting and Indexing
      • Bibliographic Information
      • Archive
    • Experimental and Therapeutic Medicine
      • Information for Authors
      • Editorial Policies
      • Editorial Board
      • Aims and Scope
      • Abstracting and Indexing
      • Bibliographic Information
      • Archive
    • International Journal of Epigenetics
      • Information for Authors
      • Editorial Policies
      • Editorial Board
      • Aims and Scope
      • Abstracting and Indexing
      • Bibliographic Information
      • Archive
    • International Journal of Functional Nutrition
      • Information for Authors
      • Editorial Policies
      • Editorial Board
      • Aims and Scope
      • Abstracting and Indexing
      • Bibliographic Information
      • Archive
    • International Journal of Molecular Medicine
      • Information for Authors
      • Editorial Policies
      • Editorial Board
      • Aims and Scope
      • Abstracting and Indexing
      • Bibliographic Information
      • Archive
    • International Journal of Oncology
      • Information for Authors
      • Editorial Policies
      • Editorial Board
      • Aims and Scope
      • Abstracting and Indexing
      • Bibliographic Information
      • Archive
    • Medicine International
      • Information for Authors
      • Editorial Policies
      • Editorial Board
      • Aims and Scope
      • Abstracting and Indexing
      • Bibliographic Information
      • Archive
    • Molecular and Clinical Oncology
      • Information for Authors
      • Editorial Policies
      • Editorial Board
      • Aims and Scope
      • Abstracting and Indexing
      • Bibliographic Information
      • Archive
    • Molecular Medicine Reports
      • Information for Authors
      • Editorial Policies
      • Editorial Board
      • Aims and Scope
      • Abstracting and Indexing
      • Bibliographic Information
      • Archive
    • Oncology Letters
      • Information for Authors
      • Editorial Policies
      • Editorial Board
      • Aims and Scope
      • Abstracting and Indexing
      • Bibliographic Information
      • Archive
    • Oncology Reports
      • Information for Authors
      • Editorial Policies
      • Editorial Board
      • Aims and Scope
      • Abstracting and Indexing
      • Bibliographic Information
      • Archive
    • World Academy of Sciences Journal
      • Information for Authors
      • Editorial Policies
      • Editorial Board
      • Aims and Scope
      • Abstracting and Indexing
      • Bibliographic Information
      • Archive
  • Articles
  • Information
    • For Authors
    • For Reviewers
    • For Librarians
    • For Advertisers
    • Conferences
  • Language Editing
Login Register Submit
  • This site uses cookies
  • You can change your cookie settings at any time by following the instructions in our Cookie Policy. To find out more, you may read our Privacy Policy.

    I agree
Search articles by DOI, keyword, author or affiliation
Search
Advanced Search
presentation
Oncology Letters
Join Editorial Board Propose a Special Issue
Print ISSN: 1792-1074 Online ISSN: 1792-1082
Journal Cover
December-2023 Volume 26 Issue 6

Full Size Image

Sign up for eToc alerts
Recommend to Library

Journals

International Journal of Molecular Medicine

International Journal of Molecular Medicine

International Journal of Molecular Medicine is an international journal devoted to molecular mechanisms of human disease.

International Journal of Oncology

International Journal of Oncology

International Journal of Oncology is an international journal devoted to oncology research and cancer treatment.

Molecular Medicine Reports

Molecular Medicine Reports

Covers molecular medicine topics such as pharmacology, pathology, genetics, neuroscience, infectious diseases, molecular cardiology, and molecular surgery.

Oncology Reports

Oncology Reports

Oncology Reports is an international journal devoted to fundamental and applied research in Oncology.

Experimental and Therapeutic Medicine

Experimental and Therapeutic Medicine

Experimental and Therapeutic Medicine is an international journal devoted to laboratory and clinical medicine.

Oncology Letters

Oncology Letters

Oncology Letters is an international journal devoted to Experimental and Clinical Oncology.

Biomedical Reports

Biomedical Reports

Explores a wide range of biological and medical fields, including pharmacology, genetics, microbiology, neuroscience, and molecular cardiology.

Molecular and Clinical Oncology

Molecular and Clinical Oncology

International journal addressing all aspects of oncology research, from tumorigenesis and oncogenes to chemotherapy and metastasis.

World Academy of Sciences Journal

World Academy of Sciences Journal

Multidisciplinary open-access journal spanning biochemistry, genetics, neuroscience, environmental health, and synthetic biology.

International Journal of Functional Nutrition

International Journal of Functional Nutrition

Open-access journal combining biochemistry, pharmacology, immunology, and genetics to advance health through functional nutrition.

International Journal of Epigenetics

International Journal of Epigenetics

Publishes open-access research on using epigenetics to advance understanding and treatment of human disease.

Medicine International

Medicine International

An International Open Access Journal Devoted to General Medicine.

Journal Cover
December-2023 Volume 26 Issue 6

Full Size Image

Sign up for eToc alerts
Recommend to Library

  • Article
  • Citations
    • Cite This Article
    • Download Citation
    • Create Citation Alert
    • Remove Citation Alert
    • Cited By
  • Similar Articles
    • Related Articles (in Spandidos Publications)
    • Similar Articles (Google Scholar)
    • Similar Articles (PubMed)
  • Download PDF
  • Download XML
  • View XML

  • Supplementary Files
    • Supplementary_Data1.pdf
    • Supplementary_Data2.xlsx
    • Supplementary_Data3.xlsx
    • Supplementary_Data4.xlsx
    • Supplementary_Data5.xlsx
    • Supplementary_Data6.xlsx
    • Supplementary_Data7.pdf
Article Open Access

FOXM1 and CENPF are associated with a poor prognosis through promoting proliferation and migration in lung adenocarcinoma

  • Authors:
    • Peipei Li
    • Geng Ma
    • Zhaobo Cui
    • Shusen Zhang
    • Qiao Su
    • Zhigang Cai
  • View Affiliations / Copyright

    Affiliations: The First Department of Pulmonary and Critical Care Medicine, The Second Hospital of Hebei Medical University, Shijiazhuang, Hebei 050000, P.R. China, Department of Gastroenterology, Hengshui People's Hospital, Hengshui, Hebei 053000, P.R. China, Department of Pulmonary and Critical Care Medicine, Hengshui People's Hospital, Hengshui, Hebei 053000, P.R. China
    Copyright: © Li et al. This is an open access article distributed under the terms of Creative Commons Attribution License.
  • Article Number: 518
    |
    Published online on: October 17, 2023
       https://doi.org/10.3892/ol.2023.14105
  • Expand metrics +
Metrics: Total Views: 0 (Spandidos Publications: | PMC Statistics: )
Metrics: Total PDF Downloads: 0 (Spandidos Publications: | PMC Statistics: )
Cited By (CrossRef): 0 citations Loading Articles...

This article is mentioned in:



Abstract

Lung adenocarcinoma (LUAD) is a clinically challenging disease due to its poor prognosis and limited therapeutic methods. The aim of the present study was to identify prognosis‑related genes and therapeutic targets for LUAD. Raw data from the GSE32863, GSE41271 and GSE42127 datasets were downloaded from the Gene Expression Omnibus database. Following normalization, the data were merged into a matrix, which was first used to identify differentially expressed genes (DEGs). Weighted gene co‑expression network analysis (WGCNA) and survival analysis were performed to screen potential prognosis‑related genes. Gene overlaps among DEGs, survival‑related genes and WGCNA genes were finally constructed to obtain candidate genes. An analysis with the STRING database was performed to construct a protein‑protein interaction network and hub genes were selected using Cytoscape. The candidate genes were finally identified by univariate and multivariate Cox regression analysis. Furthermore, in vivo and in vitro experiments, including immunohistochemistry, immunofluorescence, Cell Counting Kit‑8, colony‑formation and migration assays, were performed to validate the potential mechanism of these genes in LUAD. Two genes, namely forkhead box M1 (FOXM1) and centromere protein F (CENPF), were identified as unfavorable indicators of prognosis in patients with LUAD. High expression of FOXM1 and CENPF were associated with poor survival. Furthermore, LUAD cells with FOXM1 and CENPF knockdown showed a significant reduction in proliferation and migration (P<0.05). FOXM1 and CENPF may have an essential role in the prognosis of patients with LUAD by influencing cell proliferation and migration, and they provide potential molecular targets for LUAD therapy.

Introduction

Lung cancer is one of the most common cancer types, with high morbidity and mortality worldwide. Lung adenocarcinoma (LUAD) is a prevalent pathological subtype of lung cancer, accounting for >40% of all lung cancers. However, the 5-year survival rate at the advanced stage is only 15% (1,2). In recent years, numerous studies have been conducted to explore key candidate biomarkers to guide clinicians, and multiple molecular targeted therapies have been widely adopted in clinical practice, which have markedly improved patients' overall survival (OS). Such biomarkers include EGFR mutations, anaplastic lymphoma kinase mutations and ROS proto-oncogene 1 rearrangement (3–5). However, due to the heterogeneity of tumors and drug resistance of LUAD, the recurrence and 5-year OS rates remain poor (6,7). Therefore, the investigation of more biomarkers in LUAD may lead to the identification of new molecular targets for its treatment. For that reason, it is imperative to further explore and identify more therapeutic targets for LUAD.

Forkhead box M1 (FOXM1) is a transcription factor of the forkhead family, which has a critical role in numerous physiological processes, such as cell proliferation and differentiation, and organ development (8,9). Numerous studies have indicated that FOXM1 is highly expressed in several solid malignant tumors and associated with poor prognosis, such as cervical, gastric and non-small cell lung cancer (10–12). The centromere protein F (CENPF) is a nuclear antigen that is associated with the cell cycle and is upregulated in hepatocellular carcinoma and breast cancer (13,14). A recent study found that FOXM1 and CENPF were co-expressed and correlated with aggressive behavior in hepatocellular carcinoma (15). It has been reported that CENPF is a downstream target of FOXM1 and is regulated by FOXM1 (16). In addition, Aytes et al (17) reported that FOXM1 and CENPF were able to promote tumor growth and metastasis, indicating that they were biomarkers of poor prognosis in prostate cancer. However, the role of FOXM1 and CENPF in LUAD has remained to be determined.

In the present study, FOXM1 and CENPF were found to be upregulated and correlated with poor prognosis in LUAD through weighted gene co-expression network analysis (WGCNA), univariate/multivariate Cox regression analysis and Kaplan-Meier analysis (18). In addition, FOXM1 and CENPF expression were validated in clinicopathological specimens. Furthermore, the functional roles of FOXM1 and CENPF in cell proliferation and migration were studied in vitro by knocking down the above genes. Finally, the present study indicated that FOXM1 and CENPF may serve as novel prognostic biomarkers and therapeutic targets of LUAD.

Materials and methods

Data collection and preprocessing

All the raw data of series matrix files and clinical information from the GSE41271 (19), GSE42127 (20) and GSE32863 (21) datasets were downloaded from the Gene Expression Omnibus (GEO) database (https://www.ncbi.nlm.nih.gov/geo/; accessed on 3 June 2022). The three matrix files originated from the GPL6884 Illumina HumanWG-6 v3.0 Expression Bead Chip platform. After a series of normalizations using the InSilicoMerging R package, the batch effect among the three microarray datasets was removed using empirical Bayes methods and the ‘combat’ algorithm. Finally, the three datasets were merged into one big matrix file. Next, samples from patients with squamous carcinoma, missing age of patients, OS of <1 month and information with ambiguity were eliminated. Finally, a total of 155 LUAD samples and 58 normal samples were used for the following analysis of differentially expressed genes (DEGs). A total of 97 LUAD cases had survival information that met the study criterion (GSE41271, 61 cases; GSE42127, 36 cases), which were included for the following WGCNA and survival-related prognostic analysis (Table I). Flow charts of the study's designed strategy for selecting patients are presented in Figs. 1 and 2, respectively.

Figure 1.

Flow chart of the statistical analysis. GO, gene ontology; KEGG, Kyoto Encyclopedia of Genes and Genomes; PPI, protein-protein interaction; ssGSEA, single-sample gene set enrichment analysis.

Figure 2.

Flow chart of the patient selection strategy. LUAD, lung adenocarcinoma; OS, overall survival.

Table I.

Clinical characteristics of patients with LUAD in three datasets.

Table I.

Clinical characteristics of patients with LUAD in three datasets.

CharacteristicGSE41271, nGSE42127, nGSE32863, n
Downloaded samples
  Total275176116
  LUAD18313358
  Normal0058
Selected samples
  Total6136116
  LUAD613658
  Normal0058
  OS≥1 month6136NA
Age, years
  ≤65341720
  >65271939
Sex
  Female261445
  Male352214
Stage
  IA5417
  IB171518
  IIA229
  IIB862
  IIIA15412
  IIIB1140
  IV311

[i] Patients with no available data were excluded from the statistical analysis. NA, not available; LUAD, lung adenocarcinoma; OS, overall survival. The dataset of GSE32863 has 57 paired tissue (LUAD tissue and adjacent non-tumor tissue) and 2 unpaired samples (1 only has LUAD tissue and 1 only has adjacent non-tumor tissue).

DEGs and survival analysis

DEGs in LUAD and normal samples were screened using the limma package (version 3.40.6) in R software. Volcano plots and heat maps were created to visualize DEGs. Genes with an adjusted P<0.05 and |log2fold change (FC)|>1 were set as the filtration criterion for DEGs.

For survival analysis, the ‘survival’ package of R software (version 4.1) was used to integrate the survival time, survival status and gene expression data in order to further assess the significant prognosis-related genes using univariate regression analysis, and P<0.05 was considered to indicate a statistically significant difference.

WGCNA

The ‘WGCNA’ package was used to construct a WGCNA (18). First, according to the gene expression profiles, the standard deviation (SD) of each gene was calculated, and genes in the top 25% with the smallest SD were removed. The goodSamplesGenes function in the R software package was used to eliminate outlier samples and the WGCNA package (version 3.9) was used to analyze the original data.

To further analyze the module, the dissimilarity of module eigengenes was calculated, a cut line for the module dendrogram was selected and certain modules were merged. In addition, modules with distances of <0.25 were merged and 13 co-expressed modules were obtained. Module-membership (MM) was evaluated as the connectivity between gene expression values, while the gene-significance (GS) represented the correlation between each gene and OS. Genes with larger GS values had a greater influence on traits and genes with larger MM values were more correlated with modules. Genes in the key modules with |MM|>0.8 and |GS|>0.2 were selected as significant genes in the module.

Screening for candidate genes

A Venn diagram was used to display the overlapping genes among DEGs, prognosis-related genes and WGCNA. The overlapping genes were considered the candidate genes for further analysis.

Gene ontology (GO)/Kyoto Encyclopedia of Genes and Genomes (KEGG) enrichment analysis

For GO functional enrichment analysis, the GO annotations of genes in the R package org.Hs.eg.db (version 3.1.0) was used as the background to map the genes to the background set using the R package Cluster Profiler (version 3.14.3). The minimum gene set was set to 5 and the maximum to 5,000. P<0.05 was considered to indicate a statistically significant difference.

For gene set functional enrichment analysis, KEGG API was used (https://www.kegg.jp/kegg/rest/keggapi.html) to obtain the latest gene annotations. The KEGG pathway enrichment analysis was performed using the R software package Cluster Profiler (version 3.14.3).

Hub genes

The STRING online tool (https://string-db.org/cgi/) is a system that searches for known and predicted protein-protein interactions (PPIs). Such interactions include both direct physical interactions and indirect functional correlations between proteins. The 17 genes overlapping in the Venn diagram were selected to build a PPI network using the STRING database. Next, Cytoscape (version 3.9.1) was used to visualize the network, followed by the Cytohubba plug-in to explore hub genes in the network. The top 5 genes with the most connected traits were identified using the maximum clique centrality algorithm. Subsequently, the five candidate genes and clinical parameters, such as age, sex and stage, were included in the univariate and multivariate Cox regression analysis, and P≤0.05 was considered to indicate a statistically significant difference.

FOXM1 and CENPF analysis in clinical samples

For the purpose of assessing the prognostic value of FOXM1 and CENPF expression in LUAD, the Kaplan-Meier plotter was used to examine the relationship between FOXM1, CENPF and OS in LUAD. Furthermore, a Pearson correlation analysis between FOXM1 and CENPF was conducted in clinical samples from the GEO database. Furthermore, to validate the correlation between FOXM1 and CENPF, an analysis with the GEPIA (http://gepia.cancer-pku.cn/) public web database was performed based on The Cancer Genome Atlas database (22). Based on its larger sample size and credible analysis results, this website was used to validate the correlation between FOXM1 and CENPF.

Single-sample (ss)GSEA

The GSEA software (version 3.0) was obtained from the GSEA (23). According to gene expression levels, genes were divided into high (≥50%) and low expression groups (<50%). Background GSEA signature gene set expression was obtained from the Molecular Signatures Database (23,24), and the c2.cp.kegg.v7.4.symbols.gmt subset was downloaded to evaluate related pathways and molecular mechanisms. Classification into groups was performed based on gene expression profiles and phenotypes, setting the minimum gene set to 5, the maximum gene set to 5,000 and 1,000 resampling. P<0.05 was considered to indicate a statistically significant difference.

Immunohistochemistry (IHC) and immunofluorescence (IF)

A total of 22 normal adjacent tissues and 22 LUAD tissues (12 males and 10 females; mean age, 62.6 years; age range, 41–82 years), collected from The Second Hospital of Hebei Medical University from 2018 to 2023 (approval no. 2022-R676) were fixed with 4% paraformaldehyde for 24 h and then embedded in paraffin. Samples were cut into 5-µm sections following deparaffinization and dehydration. H&E staining was performed according to standard protocols. IHC was conducted to investigate FOXM1 and CENPF protein expression in LUAD and normal tissues. Tissues were incubated with FOXM1 (cat. no. ab207298; dilution, 1:200; Abcam) and CENPF (cat. no. 28568-1-AP; dilution, 1:200; Proteintech) antibodies overnight at 4°C. The next day, tissues were incubated with a secondary antibody (cat. no. PV-6001; ready-to-use; OriGene Technologies, Inc.) for 1 h at 37°C. The nuclei were then stained with hematoxylin following DAB kit (cat. no. ZLI-9018; OriGene Technologies, Inc.) staining. The results were observed under a bright-field microscope (Nikon Eclipse CI; Nikon Corporation).

For IF, samples were prepared using CENPF (cat. no. 28568-1-AP; dilution, 1:3,000; Proteintech) and FOXM1 (cat. no. ab207298; dilution, 1:200; Abcam) antibodies following the manufacturer's instructions. In the fluorescent images, CENPF appeared green and FOXM1 red. The clinicopathological data of the subjects are listed in Table SI. The results were observed under a bright-field microscope (Nikon Eclipse CI).

Cell culture and transfection

In the previous bioinformatics analysis, FOXM1 and CENPF were found to be highly expressed in LUAD as compared with normal tissue, and to be significantly associated with poor prognosis. Therefore, aiming to further investigate the role of deregulated expression, gene expression was knocked down by silencing FOXM1 and CENPF in A549 cells. The A549 human LUAD cell line was purchased from Haixing Biosciences and cultured in DMEM/F-12 (Gibco; Thermo Fisher Scientific, Inc.) medium containing 10% fetal bovine serum (cat. no. F7524; MilliporeSigma) in an incubator with a humidified atmosphere with 5% CO2 at 37°C. Small inhibitory (si)RNA sequences targeting FOXM1 and CENPF were constructed by and purchased from Guangzhou RiboBio Co., Ltd. A total of 10 µl siRNA (100 nM) was transfected in each well of six-well plates using riboFECT CP Transfection Reagent (Guangzhou RiboBio Co., Ltd.), following the manufacturer's instructions. The sequences of si-NC, si-FOXM1 and si-CENPF (Guangzhou RiboBio Co., Ltd.) are listed in Table II.

Table II.

siRNAs used in the present study.

Table II.

siRNAs used in the present study.

NameSequence
si-NC 5′-TTCTCCGAACGTGTCACGT-3′
si-FOXM1#1 5′-CCAACAATGCTAATATTCA-3′
si-FOXM1#2 5′-GCAGAAACGACCGAATCCA-3′
si-FOXM1#3 5′-AGTGCCAACCGCTACTTGA-3′
si-CENPF#1 5′-GCAGAATCTTAGTAGTCAA-3′
si-CENPF#2 5′-GCAACCATCTACTTGAAGA-3′
si-CENPF#3 5′-GCAGCGAGATTGTTCTCAA-3

[i] si(RNA), small interfering RNA.

Reverse transcription-quantitative PCR (RT-qPCR)

Total RNA was isolated from the A549 cells using RNAiso Plus (Takara Bio, Inc.). Subsequently, 1 µg RNA was used for cDNA conversion. cDNA was obtained by RT at 42°C for 15 min and 95°C for 3 min. PCR was conducted with SYBR Green (cat. no. FP205; Tiangen Biotech Co., Ltd.) according to the manufacturer's instructions. The thermocycling conditions for PCR using a CFX96-Real-Time System (Bio-Rad Laboratories, Inc.), were as follows: Initial denaturation at 95°C for 15 min, followed by denaturation at 95°C for 10 sec, and annealing and extension at 60°C for 32 sec for a total of 40 cycles. Furthermore, the expression relative to GAPDH was calculated using the 2−∆∆Cq method (25). The specific primer sequences are listed in Table III.

Table III.

Primers used for PCR.

Table III.

Primers used for PCR.

Primer nameSequence
FOXM1-F 5′-ATACGTGGATTGAGGACCACT-3′
FOXM1-R 5′-TCCAATGTCAAGTAGCGGTTG-3′
CENPF-F 5′-ACCTTCACAACGTGTTAGACAG-3′
CENPF-R 5′-CTGAGGCTCTCATATTCGGCA-3′
GAPDH-F 5′-GACTCATGACCACAGTCCATGC-3′
GAPDH-R 5′-AGAGGCAGGGATGATGTTCTG-3′

[i] F, forward; R, reverse.

Cell counting kit-8 (CCK-8) assay

A549 cells were planted overnight in 96-well plates at a density of 3,000 cells/well and transfected with si-NC, si-FOXM1 orsi-CENPF the next day. Cells were further incubated for 24, 48 and 72 h in a cell incubator. Subsequently, 20 µl CCK-8 reagent (Wuhan Servicebio Technology Co., Ltd.) was added to each well and incubated at 37°C for 2 h in a cell incubator. The absorbance of each well was measured at a wavelength of 450 nm using a microplate reader.

Colony-formation assay

For the colony-formation assay, 500 cells/well were incubated in a six-well plate overnight and transfected with si-NC, si-FOXM1 orsi-CENPF the next day. After 48 h of incubation, the medium was replaced and cells were incubated for 10 days. When colonies were observed (>50 cells), cells were fixed with 4% paraformaldehyde for 20 min and stained with 0.1% crystal violet for 20 min at room temperature. Finally, colony numbers were evaluated using ImageJ software (version 1.54d; National Institutes of Health).

Migration assay

Transwell assay inserts (pore size, 8 µM; Corning, Inc.) were used to evaluate the migration capability of A549 cells. Cells were harvested following transfection for 24 h. A total of 2×104 cells were transfected with si-NC, si-FOXM1 or si-CENPF and seeded into the upper chamber in 100 µl medium with 2% fetal bovine serum. Furthermore, 600 µl medium containing 20% fetal bovine serum was added to the lower chamber and the plates were incubated for an additional 24 h. Migrated cells were fixed with 4% polyformaldehyde for 30 min and stained with 0.1% crystal violet for 20 min at room temperature. The results were evaluated using ImageJ software (version 1.54d; National Institutes of Health).

Wound-healing assay

A549 cells (3.5×105 cells/well) were seeded in six-well plates and transfected with si-NC, si-FOXM1 or si-CENPF. When the cell confluence had reached 90%, the cell monolayer was scratched with a 10-µl pipette tip to generate a line-shaped wound, then debris cells were washed away with phosphate-buffered saline. The scraped monolayer was incubated in medium containing 1% fetal bovine serum for an additional 48 h. Scratched fields were selected randomly and cell migration distances were further calculated.

Statistical analysis

The χ2 test and non-parametric test were used for count data. Unpaired Student's t-test or ANOVA were used for measurement data and the Student-Newman-Keuls method was used as the post-hoc test. Kaplan-Meier curves were drawn for survival analysis by log-rank test. Univariate and multivariate Cox regression analysis was used to explore the independent risk factors for clinicopathological data and protein expression levels. Statistical analysis was performed using SPSS 26.0 (IBM Corp.). P<0.05 was considered to indicate a statistically significant difference.

Results

DEG screening and prognosis-related genes

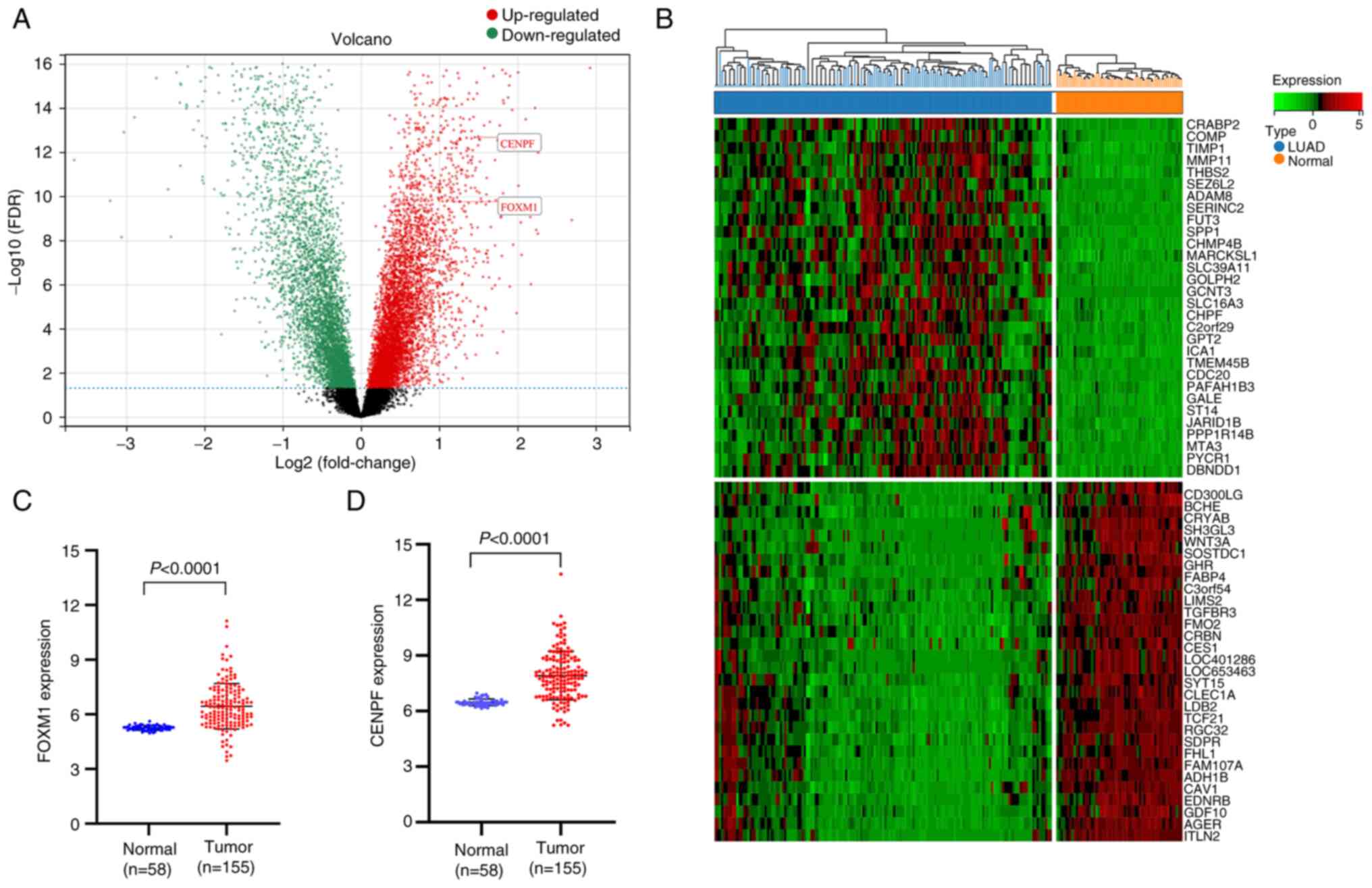
Genes were screened using an adjusted P<0.05 and |log2FC|>1, and 1,018 DEGs were identified, including 416 upregulated and 602 downregulated genes (Table SII). The visualization results of the normalization of original data and DEGs are presented in Figs. 3 and 4 (FOXM1, logFC=1.187657, P=7.80×10−12; CENPF, logFC=1.453464, P=4.70×10−15).

Figure 3.

Gene expression omnibus data normalization and clustering. Box plots of gene expression datasets (GSE32863, GSE41271 and GSE42127) (A) before and (B) after normalization. Empirical Bayes was used to normalize and merge expression data (adjusting batch effects in microarray expression data using empirical Bayesian methods). Principal component analysis was used to verify normalized results (C) before and (D) after removal of batch. UMAP, uniform manifold approximation and projection.

Figure 4.

DEGs in GSE32863, GSE41271 andGSE42127 datasets. (A) Volcano plot of DEGs. (B) Heatmap of top 30 DEGs between LUAD and normal lung tissues datasets. (C) FOXM1 and (D) CENPF expression in LUAD and normal lung tissue. FOXM1, forkhead box M1; CENPF, centromere protein F; LUAD, lung adenocarcinoma.

Genes that were significantly associated with prognosis were screened using univariate regression analysis with log-rank P<0.05, likelihood P<0.05 and 95% confidence interval <1 as the criteria. A total of 2,923 genes met the screening criteria. Specific information of prognosis-related genes selected by univariate regression analysis is presented in Table SIII [FOXM1, hazard ratio (HR)=1.461737, 95% CI (1.178551–1.812968), P=0.000528; CENPF, HR=1.260067, 95% CI (1.070011–1.48388), P=0.005448].

WGCNA

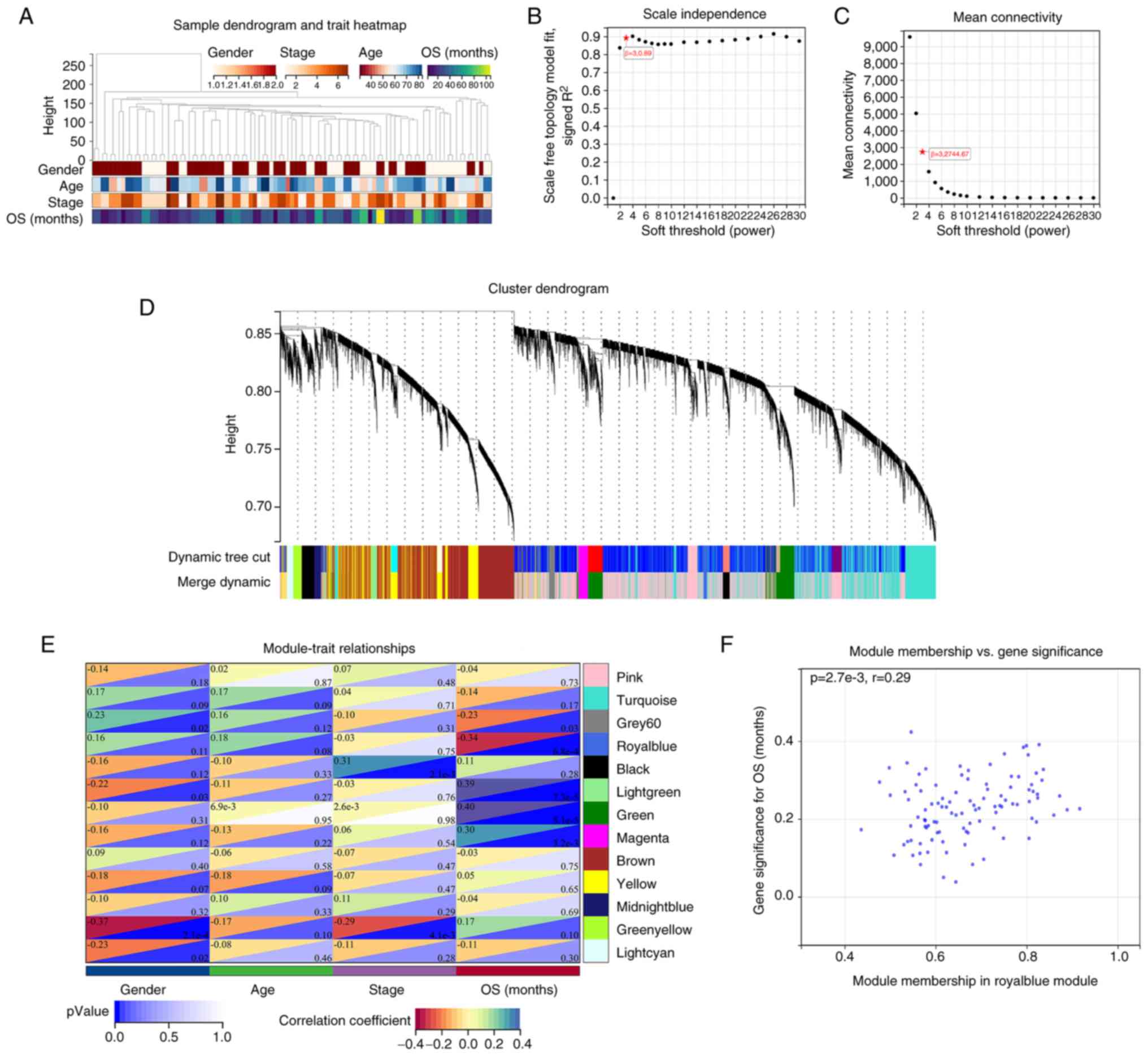
Clustering analysis was performed according to the expression matrix and clinical characteristics of GSE41271 and GSE42127. The clinical characteristics of the patients with LUAD are presented in Table SIV. A total of 97 LUAD samples with complete OS data and corresponding series matrix files were used to determine the modules with highly correlated genes by WGCNA. The clinical variables of sex, age, stage and OS were analyzed using WGCNA. A sample dendrogram and trait heatmap are presented in Fig. 5A. A power value of β=30.89 was selected as the soft threshold parameter to build a scale-free network (Fig. 5B), with the mean connectivity at 32,744.67 (Fig. 5C). Similar expression patterns were gathered into the same module, and the modules with a cutting height difference of <0.25 were merged. A total of 13 co-expression modules were explored after preprocessing hierarchical clustering (Fig. 5D). The correlations among 13 modules are presented in the heatmap of Fig. 5E. Next, the hierarchical clustering and adjacency relationships between modules and clinical traits were analyzed. Among the 13 modules, modules with a significance of P<0.05 were selected for further analysis, and the royal blue module exhibited the strongest negative correlation with OS; thus, it was considered the key module for further exploration. The royal blue module included a total of 103 genes and is presented in Table SV. Based on the cut-off criteria (|MM|>0.8 and |GS|>0.2), a total of 16 genes with high connectivity in the clinically significant module were explored (Fig. 5F; Table SVI).

Figure 5.

Weighted gene co-expression network analysis. (A) Sample dendrogram and trait heatmap. (B) The scale-free index and (C) mean connectivity of different soft-thresholds (power). (D) Cluster Dendrogram. (E) Module-trait relationships with clinical characteristics of sex, age, stage and OS. (F) The relationship between module membership in the royal blue module and gene significance for OS.OS, overall survival.

Screening of candidate genes

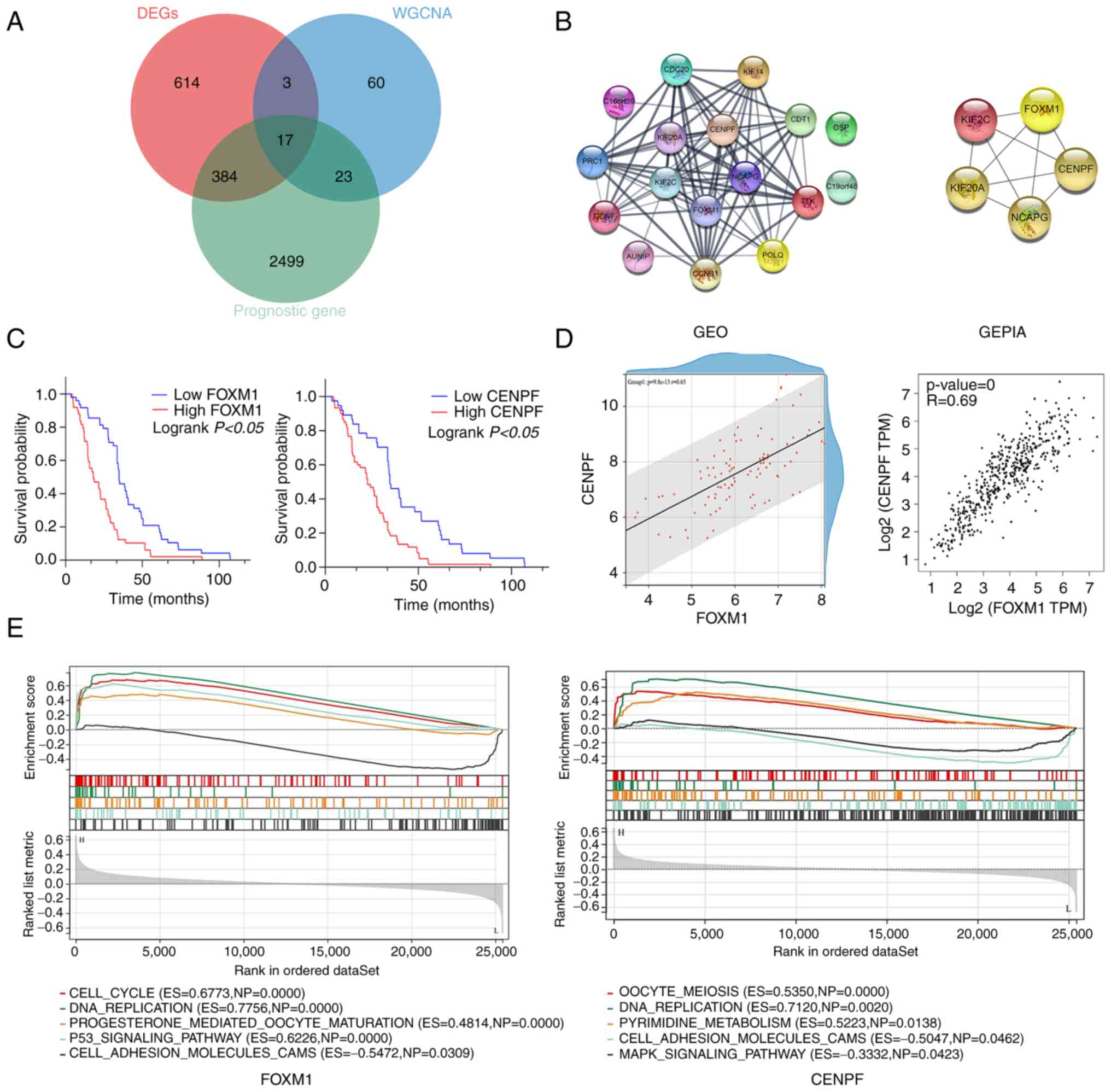
DEGs, prognosis-related and module-trait genes (royal blue module from WGCNA) were overlapped and a total of 17 genes (CDC20, PRC1, CCNF, KIF20A, C19orf48, CENPF, KIF2C, TTK, NCAPG, C16orf59, KIF14, AUNIP, FOXM1, POLQ, CDT1, DSP and CCNB1) were screened out, as indicated in the Venn diagram (Fig. 6A).

Figure 6.

Selection of hub genes and exploration of their biological function. (A) Venn diagram of the overlapping genes (n=17) among DEGs, WGCNA and prognostic genes. (B) Protein-protein interaction network of the 17 genes and the top 5 hub genes. (C) Kaplan-Meier survival curves of FOXM1 and CENPF in the GEO datasets of lung adenocarcinoma. (D) Correlation between FOXM1 and CENPF in GEO and GEPIA. (E) Enriched pathways in the FOXM1 and CENPF based on gene set enrichment analysis. WCGNA, weighted gene co-expression network analysis; DEG, differentially expressed gene; FOXM1, forkhead box M1; CENPF, centromere protein F; GEO, Gene Expression Omnibus.

GO/KEGG enrichment analysis

GO and KEGG enrichment analysis of 17 genes was performed and the top five sorted by P-value (P<0.05) were as follows. GO: ‘Mitotic sister chromatid segregation’ (P=2.13×10−13), ‘sister chromatid segregation’ (P=5.26×10−13), ‘nuclear chromosome segregation’ (P=7.66×10−12), ‘mitotic nuclear division’ (P=1.13×10−11), ‘cell cycle process’ (P=1.99×10−11), ‘microtubule cytoskeleton’ (P=4.93×10−8), ‘cytoskeletal part’ (P=4.93×10−8) and ‘protein kinase binding’ (P=5.51×10−4). KEGG: ‘Cell cycle’ (P=4.04×10−4), ‘oocyte meiosis’ (P=1.36×10−2) and ‘cellular senescence’ (P=1.43×10−2). Detailed terms of GO terms in the categories Biological Process, Cellular Component and Molecular Function, as well as KEGG pathways, are presented in Table SVII.

Identification of hub genes

A total of 17 genes were used to establish a PPI network and the top five hub genes were selected (Fig. 6B). The five hub genes were FOXM1, CENPF, KIF2C, KIF20A and NCAPG. The expression of FOXM1 and CENPF was not only found to be statistically significant in the univariate regression analysis but also in the multivariate regression analysis for overall survival, as presented in Table IV. Thus, as independent predictors of prognosis for patients with LUAD, FOXM1 and CENPF were selected as the candidate genes for further experiments.

Table IV.

Univariate and multivariate COX regression analysis for patients with lung adenocarcinoma with regard to overall survival.

Table IV.

Univariate and multivariate COX regression analysis for patients with lung adenocarcinoma with regard to overall survival.

UnivariateMultivariate


VariableHR95% CIP-valueHR95% CIP-value
Age1.0170.997–1.0370.101.0140.991–1.0370.23
Sex1.1970.791–1.8110.391.0550.643–1.7310.83
Stage1.1230.999–1.2630.051.1801.040–1.3390.01
KIF2C1.2391.039–1.4780.020.7960.500–1.2670.34
KIF20A1.2931.060–1.5760.011.1480.770–1.7120.50
NCAPG1.2271.022–1.4720.030.6970.446–1.0890.11
CENPF1.2601.070–1.484<0.011.3830.999–1.9140.05
FOXM11.4621.179–1.814<0.011.7621.201–2.586<0.01

[i] HR, hazard ratio; CI, confidence interval.

FOXM1 and CENPF exhibited a higher expression in LUAD vs. normal tissue (Fig. 4C and D). Kaplan-Meier survival curves indicated that higher expression of FOXM1 and CENPF resulted in poorer OS of patients with LUAD (Fig. 6C). Furthermore, correlation analysis revealed that FOXM1 expression was significantly positively associated with that of CENPF expression, both in the GEO datasets and GEPIA (Fig. 6D).

ssGSEA

According to the expression levels of FOXM1 and CENPF, the filtered data matrix based on Fig. 2 was divided into high (≥50%) and low expression (<50%) groups and ssGSEA analysis was performed. The significant pathways and molecular functions are presented in Fig. 6E. FOXM1: ‘CELL-CYCLE’ [Enrichment Score (ES)=0.6773, Normal P-value (NP)=0.0000], ‘DNA_REPLICATION’ (ES=0.7756, NP=0.0000), ‘PROGESTERONE_MEDIATED_OOCYTE_MATURATION’ (ES=0.4814, NP=0.0000), ‘P53_SIGNALING_PATHWAY’ (ES=0.6226, NP=0.0000), ‘CELL_ADHESION_MOLECULES_CAMS’ (ES=−0.5472, NP=0.0309). CENPF: ‘OOCYTE_MEIOSIS’ (ES=0.5350, NP=0.0000), ‘DNA_REPLICATION’ (ES=0.7120, NP=0.0020), ‘PYRIMIDINE_METABOLISM’ (ES=0.5223, NP=0.0138), ‘CELL_ADHESION_MOLECULES_CAMS’ (ES=−0.5047, NP=0.0462), ‘MAPK_SIGALING_PATHWAY’ (ES=−0.3332, NP=0.0423).

FOXM1 and CENPF expression by IHC and IF

IHC was performed to verify the expression of FOXM1 and CENPF in LUAD and normal lung tissue. These results indicated that both FOXM1 and CENPF were more highly expressed in LUAD compared with normal lung tissue (Fig. 7).

Figure 7.

Expression of FOXM1 and CENPF in LUAD and normal lung tissue. (A) FOXM1 and CENPF expression of normal and tumor tissue (histology with H&E staining) by immunohistochemistry. (B) FOXM1 and CENPF expression in LUAD tissues measured by immunofluorescence. LUAD, lung adenocarcinoma; FOXM1, forkhead box M1; CENPF, centromere protein F.

FOXM1 and CENPF knockdown inhibits A549 cell proliferation

The RT-qPCR results indicated that si-FOXM1#2 and si-CENPF#2 exhibited significant knockdown efficiency (Fig. 8A). To further investigate the potential effect of FOXM1 and CENPF on cell proliferation, CCK-8 and cell colony formation assays were performed to evaluate cell proliferation of A549 cells transfected with si-FOXM1 and si-CENPF. The CCK-8 assay results suggested that cell proliferation in the si-FOXM1 and si-CENPF groups was decreased compared with the si-NC group (Fig. 8B). The colony-formation assay indicated that the colony-formation rate was significantly decreased in the si-FOXM1 and si-CENPF groups compared with the si-NC group (Fig. 8C).

Figure 8.

FOXM1 and CENPF knockdown inhibits the proliferation and migration in the A549 cell line. (A) Detection of FOXM1 and CENPF interference efficiency by reverse transcription-quantitative PCR. (B) Detection of cell proliferation of A549 cells measured with a Cell Counting Kit-8. (C) Detection of cell proliferation of A549 cells using a colony-formation assay. (D) Detection of cell migration of A549 cells through a Transwell assay (scale bars, 200 µm). (E) Detection of cell migration capability of A549 cells through a wound-healing assay (scale bars, 50 µm). *P<0.05 vs. si-NC.si-NC, negative control small inhibitory RNA; OD, optical density; FOXM1, forkhead box M1; CENPF, centromere protein F.

FOXM1 and CENPF silencing inhibits A549 cell migration

Wound-healing and Transwell assays were performed to determine the relative migration ability of A549 cells. It was found that wound closure was significantly delayed in the si-FOXM1 and si-CENPF groups as compared with the si-NC group (Fig. 8E), which was also observed in the Transwell assay (Fig. 8D).

Discussion

Lung cancer is the leading cause of cancer-related mortality, contributing to 1/5 of all cancer-related mortalities (26). LUAD is considered to be the most typical subtype of non-small cell lung cancer, with a high incidence and mortality worldwide (27). Molecular targeted therapies have contributed to improvements in the clinical prognosis and survival of patients. However, due to their continued use, acquired drug resistance has developed (28). Therefore, it is imperative to explore new and effective molecular targets for LUAD treatment.

First, screening for DEGs and prognostic-related genes identified 1,018 DEGs, among which 416 were upregulated and 602 downregulated (FOXM1, logFC=1.187657, P=7.80×10−12; CENPF, logFC=1.453464, P=4.70×10−15). A total of 2,923 genes met the screening criteria for survival analysis [FOXM1, HR=1.461737, 95% CI (1.178551–1.812968), P=0.000528; CENPF, HR=1.260067, 95% CI (1.070011–1.48388), P=0.005448]. It was found that both FOXM1 and CENPF had important research value in predicting LUAD prognosis. High expression of these genes results in poor survival. Furthermore, WGCNA of LUAD was performed, based on the cut-off criteria (|MM|>0.8 and |GS|>0.2); a total of 16 genes (CENPF, FOXM1, C1orf135, C9orf100, CDC20, CDC25C, CDCA2, CSE1L, NCAPG, KIF20A, KIF2C, MCM10, POLQ, PRC1, SGOL1 and TTK) with high connectivity were identified in the clinically significant module, which were found to affect survival time. In the present study, it was found that FOXM1 and CENPF were not only significantly positively correlated, as shown by correlation analysis in the GEO dataset and GEPIA, but also with poor clinical outcomes according to Kaplan-Meier analysis in LUAD. In addition, DEGs, prognosis-related and module-trait genes (royal blue module from WGCNA) were overlapped and screened out using a Venn diagram, and a total of 17 genes were selected (CENPF, FOXM1, CDC20, PRC1, CCNF, KIF20A, C19orf48, KIF2C, TTK, NCAPG, C16orf59, KIF14, AUNIP, POLQ, CDT1, DSP and CCNB1). Next, a total of 17 genes were used to establish a PPI network and the top five hub genes were selected using Cytoscape. The five hub genes were FOXM1, CENPF, KIF2C, KIF20A and NCAPG. When the 5 genes were analyzed in relation to the clinicopathological features of the patients, FOXM1 and CENPF expression was found to be statistically significant in both the univariate and multivariate regression analysis for overall survival. Finally, as independent predictors of prognosis for patients, FOXM1 and CENPF were selected as the candidate genes for further experiments.

FOXM1, also known as HNF-3, HFH-11 and Trident, belongs to the family of Forkhead box proteins, characterized by a conserved winged helix DNA-binding domain (29). It is a critical cell-cycle regulator that works by regulating G1/S and G2/M phase transition of the cell cycle and guaranteeing the proper course of mitosis cell division (30). FOXM1 is a proliferation-related transcription factor that is widely expressed throughout the life cycle of the cell, involved in cell proliferation, self-renewal, migration and metastasis, and chemotherapy and radiation resistance (31,32). It has been reported that FOXM1 maybe a potential therapeutic target in human solid cancers (33). CENPF, a member of the centromere protein family, is involved in the formation of the nuclear matrix and regulates chromosome segregation during cell mitosis (34). CENPF has been reported to have a role in mitosis regulation and cellular proliferation. It has been reported that CENPF is highly expressed in several malignant tumors and is an independent prognostic indicator (35). Shahid et al (36) found that CENPF is a critical regulator of cancer metabolism, potentially through pyruvate kinase M2, and determined the role of CENPF in tumor growth and aggression in prostate cancer tissue and PC3 cells. The above study also suggested that CENPF may enhance branched-chain amino acid catabolism and promote cell proliferation and tumor formation in prostate cancer, and was regarded as a prognostic biomarker for prostate cancer progression. Consistent with the bioinformatics analysis, the present study matches the findings that showed a higher expression FOXM1 and CENPF in LUAD patients compared with normal tissue. In clinical experiments, the protein expression of FOXM1 and CENPF was detected in 22 cases of LUAD. It was revealed that the expression of FOXM1 and CENPF was higher than that in normal tissue. In the study of tumor biological behavior, experimental models are limited and the exploration of histopathological sections of clinical patients may better reveal the applicability of biomarkers in humans. Therefore, the staining of clinicopathological sections in a study with a large sample size is important. Although histopathology staining was only performed in 22 cases in the present study, the findings are still representative. In addition, the staining of patient tissue sections also verified the value of bioinformatics analysis in tumor research to a certain extent. At least in the present study, bioinformatics analysis was consistent with the results of clinical histopathological slides.

In the present study, FOXM1 and CENPF knockdown was able to significantly reduce the ability of cell proliferation and migration of A549 cells and the difference was statistically significant, which shows that these two genes were able to affect the progression of LUAD. Consistently, a previous study also showed that CENPF knockdown was able to significantly inhibit the migration, proliferation and invasion of osteosarcoma cells (37). Another study showed that silencing of FOXM1 was able to suppress the proliferation, invasion and migration of liver cancer stem cells (38). Previous studies have indicated that FOXM1 overexpression significantly increased the ability of tumorigenesis and progression (12,39). The LUAD cell lines, NCI-H1650, H1299, H460, A549, HCC827 and NCI-H358, were used, and western blotting and real-time PCR analysis revealed that cells with high-level FOXM1expression (NCI-1650 and A549) also showed a high expression of mesenchymal markers (vimentin, N-cadherin) and low expression of epithelial markers (E-cadherin), whereas cells with low-level FOXM1expression (HCC827 and NCI-H358) showed the opposite. Subsequently, they chose two cell lines expressing high levels of FOXM1 (A549, NCI-H1650) and two expressing low levels (HCC827, NCI-H358), and carried out western blot, real-time PCR and cell immunofluorescence analyses. FOXM1 knockdown attenuated the flattening and spreading of NCI-H1650 cells, whereas ectopic FOXM1 expression strongly promoted the flattening and spreading of NCI-H358 cells. These results were confirmed by migration and invasion assays, revealing that the migratory and invasive ability were attenuated in FOXM1 siRNA-transfected NCI-H1650 cells, whereas both the migration and invasion capacities of FOXM1-transfected NCI-H358 cells were significantly higher than those of control cells. Consistent with previous studies, the present study also came to the conclusion that FOXM1 and CENPF expression are unfavorable prognostic factors of LUAD. The relationship between FOXM1 and CENPF should be further studied based on a large sample size in the future. In addition, in previous studies (17,40), the two proteins were positively correlated, therefore, it is reasonable to speculate that both FOXM1 and CENPF may promote malignant biological processes such as tumor invasion, proliferation and metastasis.

Although comprehensive bioinformatics analyses, as well as in vivo and in vitro experiments were performed in the present study, it should be noted that there are several limitations. First, the details of the mechanisms through which FOXM1 and CENPF regulate LUAD proliferation and migration are unclear and require further research. In addition, it is imperative that large-scale prospective clinical studies are conducted.

In conclusion, FOXM1 and CENPF were explored by means of integrated bioinformatics analysis. Furthermore, in vitro and in vitro experiments revealed FOXM1 and CENPF as two potential biomarkers that are significantly upregulated in LUAD, and the upregulation is closely associated with poor prognosis in LUAD. This may open up novel perspectives and a theoretical basis for more effective molecular targeted therapeutic strategies for LUAD in the future.

Supplementary Material

Supporting Data
Supporting Data
Supporting Data
Supporting Data
Supporting Data
Supporting Data
Supporting Data

Acknowledgements

Not applicable.

Funding

Funding: No funding was received.

Availability of data and materials

The datasets generated and/or analyzed during the current study are available in the GEO database under accession nos. GSE41271, GSE42127 and GSE32863. Other data are available from the corresponding author on reasonable request.

Authors' contributions

PPL performed all experiments and wrote the manuscript. GM and ZBC collected clinical samples. SSZ and QS participated in data analysis. ZGC designed the study and reviewed the manuscript. All authors contributed to the article and have read and approved the final submitted version. PPL, GM, ZBC, SSZ, QS and ZGC confirm the authenticity of all the raw data.

Ethics approval and consent to participate

The current study was approved by the Ethics Committee of The Second Hospital of Hebei Medical University (code, 2022-R676). All patients enrolled in the study provided informed consent for the use of their tissues and data.

Patient consent for publication

Not applicable.

Competing interests

The authors declare that they have no competing interests.

References

1 

Ferlay J, Colombet M, Soerjomataram I, Parkin DM, Piñeros M, Znaor A and Bray F: Cancer statistics for the year 2020: An overview. Int J Cancer. Apr 5–2021.(Epub ahead of print). View Article : Google Scholar

2 

Travis WD: Lung cancer pathology: Current concepts. Clin Chest Med. 41:67–85. 2020. View Article : Google Scholar : PubMed/NCBI

3 

Bergethon K, Shaw AT, Ou SH, Katayama R, Lovly CM, McDonald NT, Massion PP, Siwak-Tapp C, Gonzalez A, Fang R, et al: ROS1 rearrangements define a unique molecular class of lung cancers. J Clin Oncol. 30:863–870. 2012. View Article : Google Scholar : PubMed/NCBI

4 

Paez JG, Jänne PA, Lee JC, Tracy S, Greulich H, Gabriel S, Herman P, Kaye FJ, Lindeman N, Boggon TJ, et al: EGFR mutations in lung cancer: Correlation with clinical response to gefitinib therapy. Science. 304:1497–1500. 2004. View Article : Google Scholar : PubMed/NCBI

5 

Solomon BJ, Mok T, Kim DW, Wu YL, Nakagawa K, Mekhail T, Felip E, Cappuzzo F, Paolini J, Usari T, et al: First-line crizotinib versus chemotherapy in ALK-positive lung cancer. N Engl J Med. 371:2167–2177. 2014. View Article : Google Scholar : PubMed/NCBI

6 

Lin JJ, Cardarella S, Lydon CA, Dahlberg SE, Jackman DM, Jänne PA and Johnson BE: Five-year survival in EGFR-Mutant metastatic lung adenocarcinoma treated with EGFR-TKIs. J Thorac Oncol. 11:556–565. 2016. View Article : Google Scholar : PubMed/NCBI

7 

Miller KD, Siegel RL, Lin CC, Mariotto AB, Kramer JL, Rowland JH, Stein KD, Alteri R and Jemal A: Cancer treatment and survivorship statistics, 2016. CA Cancer J Clin. 66:271–289. 2016. View Article : Google Scholar : PubMed/NCBI

8 

Katoh M and Katoh M: Human FOX gene family (Review). Int J Oncol. 25:1495–1500. 2004.PubMed/NCBI

9 

Zhu H: Forkhead box transcription factors in embryonic heart development and congenital heart disease. Life Sci. 144:194–201. 2016. View Article : Google Scholar : PubMed/NCBI

10 

He SY, Shen HW, Xu L, Zhao XH, Yuan L, Niu G, You ZS and Yao SZ: FOXM1 promotes tumor cell invasion and correlates with poor prognosis in early-stage cervical cancer. Gynecol Oncol. 127:601–610. 2012. View Article : Google Scholar : PubMed/NCBI

11 

Jiang D, Jiang L, Liu B, Huang H, Li W, Zhang T, Zu G and Zhang X: Clinicopathological and prognostic significance of FoxM1 in gastric cancer: A meta-analysis. Int J Surg. 48:38–44. 2017. View Article : Google Scholar : PubMed/NCBI

12 

Kong FF, Qu ZQ, Yuan HH, Wang JY, Zhao M, Guo YH, Shi J, Gong XD, Zhu YL, Liu F, et al: Overexpression of FOXM1 is associated with EMT and is a predictor of poor prognosis in non-small cell lung cancer. Oncol Rep. 31:2660–2668. 2014. View Article : Google Scholar : PubMed/NCBI

13 

Kim HE, Kim DG, Lee KJ, Son JG, Song MY, Park YM, Kim JJ, Cho SW, Chi SG, Cheong HS, et al: Frequent amplification of CENPF, GMNN and CDK13 genes in hepatocellular carcinomas. PLoS One. 7:e432232012. View Article : Google Scholar : PubMed/NCBI

14 

Sun J, Huang J, Lan J, Zhou K, Gao Y, Song Z, Deng Y, Liu L, Dong Y and Liu X: Overexpression of CENPF correlates with poor prognosis and tumor bone metastasis in breast cancer. Cancer Cell Int. 19:2642019. View Article : Google Scholar : PubMed/NCBI

15 

Ho DW, Lam WM, Chan LK and Ng IO: Investigation of functional synergism of CENPF and FOXM1 identifies POLD1 as downstream target in hepatocellular carcinoma. Front Med (Lausanne). 9:8603952022. View Article : Google Scholar : PubMed/NCBI

16 

Laoukili J, Kooistra MR, Brás A, Kauw J, Kerkhoven RM, Morrison A, Clevers H and Medema RH: FoxM1 is required for execution of the mitotic programme and chromosome stability. Nat Cell Biol. 7:126–136. 2005. View Article : Google Scholar : PubMed/NCBI

17 

Aytes A, Mitrofanova A, Lefebvre C, Alvarez MJ, Castillo-Martin M, Zheng T, Eastham JA, Gopalan A, Pienta KJ, Shen MM, et al: Cross-species regulatory network analysis identifies a synergistic interaction between FOXM1 and CENPF that drives prostate cancer malignancy. Cancer Cell. 25:638–651. 2014. View Article : Google Scholar : PubMed/NCBI

18 

Langfelder P and Horvath S: WGCNA: An R package for weighted correlation network analysis. BMC Bioinformatics. 9:5592008. View Article : Google Scholar : PubMed/NCBI

19 

Sato M, Larsen JE, Lee W, Sun H, Shames DS, Dalvi MP, Ramirez RD, Tang H, DiMaio JM, Gao B, et al: Human lung epithelial cells progressed to malignancy through specific oncogenic manipulations. Mol Cancer Res. 11:638–650. 2013. View Article : Google Scholar : PubMed/NCBI

20 

Tang H, Xiao G, Behrens C, Schiller J, Allen J, Chow CW, Suraokar M, Corvalan A, Mao J, White MA, et al: A 12-gene set predicts survival benefits from adjuvant chemotherapy in non-small cell lung cancer patients. Clin Cancer Res. 19:1577–1586. 2013. View Article : Google Scholar : PubMed/NCBI

21 

Selamat SA, Chung BS, Girard L, Zhang W, Zhang Y, Campan M, Siegmund KD, Koss MN, Hagen JA, Lam WL, et al: Genome-scale analysis of DNA methylation in lung adenocarcinoma and integration with mRNA expression. Genome Res. 22:1197–1211. 2012. View Article : Google Scholar : PubMed/NCBI

22 

Tang Z, Li C, Kang B, Gao G, Li C and Zhang Z: GEPIA: A web server for cancer and normal gene expression profiling and interactive analyses. Nucleic Acids Res 45 (W1). W98–W102. 2017. View Article : Google Scholar : PubMed/NCBI

23 

Subramanian A, Tamayo P, Mootha VK, Mukherjee S, Ebert BL, Gillette MA, Paulovich A, Pomeroy SL, Golub TR, Lander ES and Mesirov JP: Gene set enrichment analysis: A knowledge-based approach for interpreting genome-wide expression profiles. Proc Natl Acad Sci USA. 102:15545–15550. 2005. View Article : Google Scholar : PubMed/NCBI

24 

Liberzon A, Subramanian A, Pinchback R, Thorvaldsdóttir H, Tamayo P and Mesirov JP: Molecular signatures database (MSigDB) 3.0. Bioinformatics. 27:1739–1740. 2011. View Article : Google Scholar : PubMed/NCBI

25 

Livak KJ and Schmittgen TD: Analysis of relative gene expression data using real-time quantitative PCR and the 2(−Delta Delta C(T)) method. Methods. 25:402–408. 2001. View Article : Google Scholar : PubMed/NCBI

26 

Bray F, Ferlay J, Soerjomataram I, Siegel RL, Torre LA and Jemal A: Global cancer statistics 2018: GLOBOCAN estimates of incidence and mortality worldwide for 36 cancers in 185 countries. CA Cancer J Clin. 68:394–424. 2018. View Article : Google Scholar : PubMed/NCBI

27 

Hirsch FR, Scagliotti GV, Mulshine JL, Kwon R, Curran WJ Jr, Wu YL and Paz-Ares L: Lung cancer: Current therapies and new targeted treatments. Lancet. 389:299–311. 2017. View Article : Google Scholar : PubMed/NCBI

28 

Neel DS and Bivona TG: Resistance is futile: Overcoming resistance to targeted therapies in lung adenocarcinoma. NPJ Precis Oncol. 1:32017. View Article : Google Scholar : PubMed/NCBI

29 

Clark KL, Halay ED, Lai E and Burley SK: Co-crystal structure of the HNF-3/fork head DNA-recognition motif resembles histone H5. Nature. 364:412–420. 1993. View Article : Google Scholar : PubMed/NCBI

30 

Wang X, Kiyokawa H, Dennewitz MB and Costa RH: The Forkhead Box m1b transcription factor is essential for hepatocyte DNA replication and mitosis during mouse liver regeneration. Proc Natl Acad Sci USA. 99:16881–16886. 2002. View Article : Google Scholar : PubMed/NCBI

31 

Kalin TV, Ustiyan V and Kalinichenko VV: Multiple faces of FoxM1 transcription factor: Lessons from transgenic mouse models. Cell Cycle. 10:396–405. 2011. View Article : Google Scholar : PubMed/NCBI

32 

Halasi M and Gartel AL: Targeting FOXM1 in cancer. Biochem Pharmacol. 85:644–652. 2013. View Article : Google Scholar : PubMed/NCBI

33 

Borhani S and Gartel AL: FOXM1: A potential therapeutic target in human solid cancers. Expert Opin Ther Targets. 24:205–217. 2020. View Article : Google Scholar : PubMed/NCBI

34 

Varis A, Salmela AL and Kallio MJ: Cenp-F (mitosin) is more than a mitotic marker. Chromosoma. 115:288–295. 2006. View Article : Google Scholar : PubMed/NCBI

35 

Li X, Li Y, Xu A, Zhou D, Zhang B, Qi S, Chen Z, Wang X, Ou X, Cao B, et al: Apoptosis-induced translocation of centromere protein F in its corresponding autoantibody production in hepatocellular carcinoma. Oncoimmunology. 10:19921042021. View Article : Google Scholar : PubMed/NCBI

36 

Shahid M, Kim M, Lee MY, Yeon A, You S, Kim HL and Kim J: Downregulation of CENPF remodels prostate cancer cells and alters cellular metabolism. Proteomics. 19:e19000382019. View Article : Google Scholar : PubMed/NCBI

37 

Ma Y, Guo J, Li D and Cai X: Identification of potential key genes and functional role of CENPF in osteosarcoma using bioinformatics and experimental analysis. Exp Ther Med. 23:802022. View Article : Google Scholar : PubMed/NCBI

38 

Chen L, Wu M, Ji C, Yuan M, Liu C and Yin Q: Silencing transcription factor FOXM1 represses proliferation, migration, and invasion while inducing apoptosis of liver cancer stem cells by regulating the expression of ALDH2. IUBMB Life. 72:285–295. 2020. View Article : Google Scholar : PubMed/NCBI

39 

Wei P, Zhang N, Wang Y, Li D, Wang L, Sun X, Shen C, Yang Y, Zhou X and Du X: FOXM1 promotes lung adenocarcinoma invasion and metastasis by upregulating SNAIL. Int J Biol Sci. 11:186–198. 2015. View Article : Google Scholar : PubMed/NCBI

40 

Lin SC, Kao CY, Lee HJ, Creighton CJ, Ittmann MM, Tsai SJ, Tsai SY and Tsai MJ: Dysregulation of miRNAs-COUP-TFII-FOXM1-CENPF axis contributes to the metastasis of prostate cancer. Nat Commun. 7:114182016. View Article : Google Scholar : PubMed/NCBI

Related Articles

  • Abstract
  • View
  • Download
  • Twitter
Copy and paste a formatted citation
Spandidos Publications style
Li P, Ma G, Cui Z, Zhang S, Su Q and Cai Z: FOXM1 and CENPF are associated with a poor prognosis through promoting proliferation and migration in lung adenocarcinoma. Oncol Lett 26: 518, 2023.
APA
Li, P., Ma, G., Cui, Z., Zhang, S., Su, Q., & Cai, Z. (2023). FOXM1 and CENPF are associated with a poor prognosis through promoting proliferation and migration in lung adenocarcinoma. Oncology Letters, 26, 518. https://doi.org/10.3892/ol.2023.14105
MLA
Li, P., Ma, G., Cui, Z., Zhang, S., Su, Q., Cai, Z."FOXM1 and CENPF are associated with a poor prognosis through promoting proliferation and migration in lung adenocarcinoma". Oncology Letters 26.6 (2023): 518.
Chicago
Li, P., Ma, G., Cui, Z., Zhang, S., Su, Q., Cai, Z."FOXM1 and CENPF are associated with a poor prognosis through promoting proliferation and migration in lung adenocarcinoma". Oncology Letters 26, no. 6 (2023): 518. https://doi.org/10.3892/ol.2023.14105
Copy and paste a formatted citation
x
Spandidos Publications style
Li P, Ma G, Cui Z, Zhang S, Su Q and Cai Z: FOXM1 and CENPF are associated with a poor prognosis through promoting proliferation and migration in lung adenocarcinoma. Oncol Lett 26: 518, 2023.
APA
Li, P., Ma, G., Cui, Z., Zhang, S., Su, Q., & Cai, Z. (2023). FOXM1 and CENPF are associated with a poor prognosis through promoting proliferation and migration in lung adenocarcinoma. Oncology Letters, 26, 518. https://doi.org/10.3892/ol.2023.14105
MLA
Li, P., Ma, G., Cui, Z., Zhang, S., Su, Q., Cai, Z."FOXM1 and CENPF are associated with a poor prognosis through promoting proliferation and migration in lung adenocarcinoma". Oncology Letters 26.6 (2023): 518.
Chicago
Li, P., Ma, G., Cui, Z., Zhang, S., Su, Q., Cai, Z."FOXM1 and CENPF are associated with a poor prognosis through promoting proliferation and migration in lung adenocarcinoma". Oncology Letters 26, no. 6 (2023): 518. https://doi.org/10.3892/ol.2023.14105
Follow us
  • Twitter
  • LinkedIn
  • Facebook
About
  • Spandidos Publications
  • Careers
  • Cookie Policy
  • Privacy Policy
How can we help?
  • Help
  • Live Chat
  • Contact
  • Email to our Support Team